Unraveling Phylogenetic Relationships Among Six Miscanthus Andersson (Poaceae) Species Through Chloroplast Genome Analysis
Abstract
1. Introduction
2. Materials and Methods
2.1. Plant Materials
2.2. Methods for DNA Isolation and Chloroplast Genome Assembly
2.3. Comprehensive Genome Analysis of Miscanthus Species
2.4. Phylogenetic Relationships Among Miscanthus Species
3. Results
3.1. Structural and Genomic Characteristics of the Chloroplast Genomes
3.2. Analysis of Relative Synonymous Codon Usage (RSCU) Patterns
3.3. Analysis of SSR Motifs and Large Repeats
3.4. Comparison of Chloroplast Genome Sequences and Assessment of Nucleotide Diversity
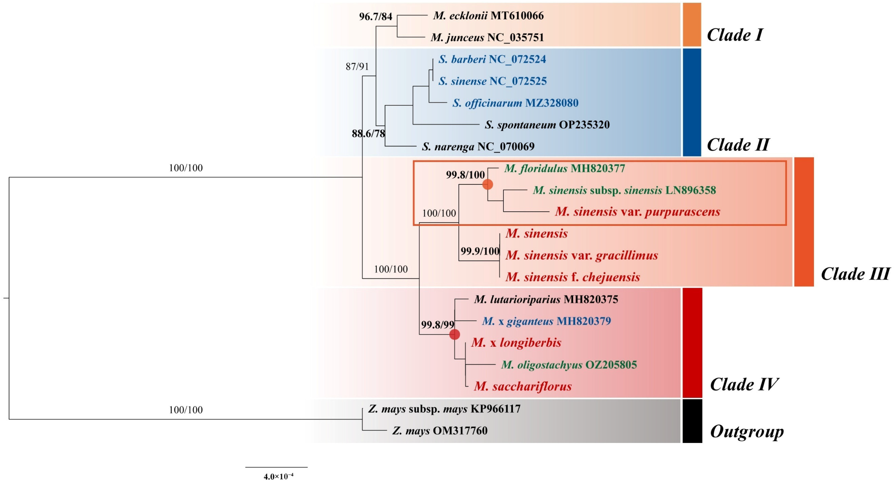
3.5. Phylogenetic Analysis
4. Discussion
5. Conclusions
Author Contributions
Funding
Institutional Review Board Statement
Informed Consent Statement
Data Availability Statement
Conflicts of Interest
Abbreviations
| CWR | crop wild relative | 
| LSC | large single-copy | 
| IR | inverted repeat | 
| RSCU | relative synonymous codon usage | 
| SSC | small single-copy | 
References
- Markova, G.; Baas, S.; Conforti, P.; Ahmed, S. 2017: The Impact of Disasters and Crises on Agriculture and Food Security; Food and Agriculture Organization of the United Nations (FAO): Rome, Italy, 2018. [Google Scholar]
- Heywood, V.; Casas, A.; Ford-Lloyd, B.; Kell, S.; Maxted, N. Conservation and sustainable use of crop wild relatives. Agric. Ecosyst. Environ. 2007, 121, 245–255. [Google Scholar] [CrossRef]
- Vincent, H.; Wiersema, J.; Kell, S.; Fielder, H.; Dobbie, S.; Castañeda-Álvarez, N.P.; Guarino, L.; Eastwood, R.; Leόn, B.; Maxted, N. A prioritized crop wild relative inventory to help underpin global food security. Biol. Conserv. 2013, 167, 265–275. [Google Scholar] [CrossRef]
- Dempewolf, H.; Baute, G.; Anderson, J.; Kilian, B.; Smith, C.; Guarino, L. Past and future use of wild relatives in crop breeding. Crop Sci. 2017, 57, 1070–1082. [Google Scholar] [CrossRef]
- Nevo, E.; Chen, G. Drought and salt tolerances in wild relatives for wheat and barley improvement. Plant Cell Environ. 2010, 33, 670–685. [Google Scholar] [CrossRef]
- Yan, Z.; Pérez-de-Castro, A.; Díez, M.J.; Hutton, S.F.; Visser, R.G.; Wolters, A.-M.A.; Bai, Y.; Li, J. Resistance to tomato yellow leaf curl virus in tomato germplasm. Front. Plant Sci. 2018, 9, 1198. [Google Scholar] [CrossRef]
- Abdul Aziz, M.; Masmoudi, K. Insights into the transcriptomics of crop wild relatives to unravel the salinity stress adaptive mechanisms. Int. J. Mol. Sci. 2023, 24, 9813. [Google Scholar] [CrossRef]
- El Haddad, N.; Sanchez-Garcia, M.; Visioni, A.; Jilal, A.; El Amil, R.; Sall, A.T.; Lagesse, W.; Kumar, S.; Bassi, F.M. Crop wild relatives crosses: Multi-location assessment in durum wheat, barley, and lentil. Agronomy 2021, 11, 2283. [Google Scholar] [CrossRef]
- Clayton, D.; Renvoize, S. Genera Graminum: Grasses of the World; Royal Botanic Gardens, Kew: London, UK, 1986; Volume 13. [Google Scholar]
- Lee, J.-H.; Kim, K.-J.; Kim, B.-Y.; Kim, Y.-D. Molecular systematics of Poaceae based on eight chloroplast markers, emphasizing the phylogenetic positions of Korean taxa. Korean J. Plant Taxon. 2022, 52, 127–143. [Google Scholar] [CrossRef]
- Watson, L.; Dallwitz, M.J. The Grass Genera of the World; C.A.B. International: Wallingford, UK, 1992. [Google Scholar]
- Soreng, R.J.; Peterson, P.M.; Romaschenko, K.; Davidse, G.; Teisher, J.K.; Clark, L.G.; Barberá, P.; Gillespie, L.J.; Zuloaga, F.O. A worldwide phylogenetic classification of the Poaceae (Gramineae) II: An update and a comparison of two 2015 classifications. J. Syst. Evol. 2017, 55, 259–290. [Google Scholar] [CrossRef]
- Hodkinson, T.R.; Chase, M.W.; Lledó, D.M.; Salamin, N.; Renvoize, S.A. Phylogenetics of Miscanthus, Saccharum and related genera (Saccharinae, Andropogoneae, Poaceae) based on DNA sequences from ITS nuclear ribosomal DNA and plastid trnL intron and trnL-F intergenic spacers. J. Plant Res. 2002, 115, 381–392. [Google Scholar] [CrossRef]
- Heaton, E.A.; Dohleman, F.G.; Miguez, A.F.; Juvik, J.A.; Lozovaya, V.; Widholm, J.; Zabotina, O.A.; Mcisaac, G.F.; David, M.B.; Voigt, T.B. Miscanthus: A promising biomass crop. Adv. Bot. Res. 2010, 56, 75–137. [Google Scholar] [CrossRef]
- Anzoua, K.G.; Yamada, T.; Henry, R.J. Wild Crop Relatives: Genomic and Breeding Resources: Industrial Crops; Springer: Berlin/Heidelberg, Germany, 2011; pp. 157–164. [Google Scholar]
- Lewandowski, I.; Schmidt, U. Nitrogen, energy and land use efficiencies of miscanthus, reed canary grass and triticale as determined by the boundary line approach. Agric. Ecosyst. Environ. 2006, 112, 335–346. [Google Scholar] [CrossRef]
- Clifton-brown, J.C.; Stampfl, P.F.; Jones, M.B. Miscanthus biomass production for energy in Europe and its potential contribution to decreasing fossil fuel carbon emissions. Glob. Change Biol. 2004, 10, 509–518. [Google Scholar] [CrossRef]
- Palmer, J.D. Plastid chromosomes: Structure and evolution. Mol. Biol. Plast. 1991, 5–53. [Google Scholar]
- Raubeson, L.A.; Jansen, R.K. Chloroplast Genomes of Plants; CABI Publishing: Wallingford, UK, 2005; pp. 45–68. [Google Scholar]
- Park, S.; Park, S. Comparative and Adaptive Analyses of the Complete Chloroplast Genome Diversity in Sium serra. Genes 2024, 15, 1567. [Google Scholar] [CrossRef] [PubMed]
- Jansen, R.K.; Raubeson, L.A.; Boore, J.L.; DePamphilis, C.W.; Chumley, T.W.; Haberle, R.C.; Wyman, S.K.; Alverson, A.J.; Peery, R.; Herman, S.J. Methods for obtaining and analyzing whole chloroplast genome sequences. In Methods in Enzymology; Elsevier: Amsterdam, The Netherlands, 2005; Volume 395, pp. 348–384. [Google Scholar]
- Sheng, J.; Yan, M.; Wang, J.; Zhao, L.; Zhou, F.; Hu, Z.; Jin, S.; Diao, Y. The complete chloroplast genome sequences of five Miscanthus species, and comparative analyses with other grass plastomes. Ind. Crops Prod. 2021, 162, 113248. [Google Scholar] [CrossRef]
- Palmer, J.D. Comparative organization of chloroplast genomes. Annu. Rev. Genet. 1985, 19, 325–354. [Google Scholar] [CrossRef]
- Greiner, S.; Sobanski, J.; Bock, R. Why are most organelle genomes transmitted maternally? Bioessays 2015, 37, 80–94. [Google Scholar] [CrossRef]
- Park, H.-S.; Lee, W.K.; Lee, S.-C.; Lee, H.O.; Joh, H.J.; Park, J.Y.; Kim, S.; Song, K.; Yang, T.-J. Inheritance of chloroplast and mitochondrial genomes in cucumber revealed by four reciprocal F1 hybrid combinations. Sci. Rep. 2021, 11, 2506. [Google Scholar] [CrossRef]
- Feng, Z.; Zheng, Y.; Jiang, Y.; Pei, J.; Huang, L. Phylogenetic relationships, selective pressure and molecular markers development of six species in subfamily Polygonoideae based on complete chloroplast genomes. Sci. Rep. 2024, 14, 9783. [Google Scholar] [CrossRef]
- Jiang, L.-Q.; Drew, B.T.; Arthan, W.; Yu, G.-Y.; Wu, H.; Zhao, Y.; Peng, H.; Xiang, C.-L. Comparative plastome analysis of Arundinelleae (Poaceae, Panicoideae), with implications for phylogenetic relationships and plastome evolution. BMC Genom. 2024, 25, 1016. [Google Scholar] [CrossRef]
- Tao, K.; Tang, L.; Luo, Y.; Li, L. Complete chloroplast genome of eight Phaius (Orchidaceae) species from China: Comparative analysis and phylogenetic relationship. BMC Plant Biol. 2025, 25, 37. [Google Scholar] [CrossRef] [PubMed]
- Korea National Arboretum. Checklist of Vascular Plants in Korea; Korea National Arboretum: Pocheon, Republic of Korea, 2017. [Google Scholar]
- Tillich, M.; Lehwark, P.; Pellizzer, T.; Ulbricht-Jones, E.S.; Fischer, A.; Bock, R.; Greiner, S. GeSeq–versatile and accurate annotation of organelle genomes. Nucleic Acids Res. 2017, 45, W6–W11. [Google Scholar] [CrossRef] [PubMed]
- Kearse, M.; Moir, R.; Wilson, A.; Stones-Havas, S.; Cheung, M.; Sturrock, S.; Buxton, S.; Cooper, A.; Markowitz, S.; Duran, C. Geneious Basic: An integrated and extendable desktop software platform for the organization and analysis of sequence data. Bioinformatics 2012, 28, 1647–1649. [Google Scholar] [CrossRef]
- Greiner, S.; Lehwark, P.; Bock, R. OrganellarGenomeDRAW (OGDRAW) version 1.3. 1: Expanded toolkit for the graphical visualization of organellar genomes. Nucleic Acids Res. 2019, 47, W59–W64. [Google Scholar] [CrossRef] [PubMed]
- Kumar, S.; Stecher, G.; Suleski, M.; Sanderford, M.; Sharma, S.; Tamura, K. MEGA12: Molecular Evolutionary Genetic Analysis version 12 for adaptive and green computing. Mol. Biol. Evol. 2024, 41, msae263. [Google Scholar] [CrossRef]
- Xiao, M.; Hu, X.; Li, Y.; Liu, Q.; Shen, S.; Jiang, T.; Zhang, L.; Zhou, Y.; Li, Y.; Luo, X. Comparative analysis of codon usage patterns in the chloroplast genomes of nine forage legumes. Physiol. Mol. Biol. Plants 2024, 30, 153–166. [Google Scholar] [CrossRef]
- Wong, E.H.; Smith, D.K.; Rabadan, R.; Peiris, M.; Poon, L.L. Codon usage bias and the evolution of influenza A viruses. Codon Usage Biases of Influenza Virus. BMC Evol. Biol. 2010, 10, 253. [Google Scholar] [CrossRef]
- Beier, S.; Thiel, T.; Münch, T.; Scholz, U.; Mascher, M. MISA-web: A web server for microsatellite prediction. Bioinformatics 2017, 33, 2583–2585. [Google Scholar] [CrossRef]
- Thiel, T.; Michalek, W.; Varshney, R.; Graner, A. Exploiting EST databases for the development and characterization of gene-derived SSR-markers in barley (Hordeum vulgare L.). Theor. Appl. Genet. 2003, 106, 411–422. [Google Scholar] [CrossRef]
- Kurtz, S.; Choudhuri, J.V.; Ohlebusch, E.; Schleiermacher, C.; Stoye, J.; Giegerich, R. REPuter: The manifold applications of repeat analysis on a genomic scale. Nucleic Acids Res. 2001, 29, 4633–4642. [Google Scholar] [CrossRef] [PubMed]
- Palmer, J.D.; Thompson, W.F. Chloroplast DNA rearrangements are more frequent when a large inverted repeat sequence is lost. Cell 1982, 29, 537–550. [Google Scholar] [CrossRef] [PubMed]
- Amiryousefi, A.; Hyvönen, J.; Poczai, P. IRscope: An online program to visualize the junction sites of chloroplast genomes. Bioinformatics 2018, 34, 3030–3031. [Google Scholar] [CrossRef] [PubMed]
- Rozas, J.; Ferrer-Mata, A.; Sánchez-DelBarrio, J.C.; Guirao-Rico, S.; Librado, P.; Ramos-Onsins, S.E.; Sánchez-Gracia, A. DnaSP 6: DNA sequence polymorphism analysis of large data sets. Mol. Biol. Evol. 2017, 34, 3299–3302. [Google Scholar] [CrossRef]
- Katoh, K.; Misawa, K.; Kuma, K.i.; Miyata, T. MAFFT: A novel method for rapid multiple sequence alignment based on fast Fourier transform. Nucleic Acids Res. 2002, 30, 3059–3066. [Google Scholar] [CrossRef]
- Katoh, K.; Standley, D.M. MAFFT Multiple Sequence Alignment Software Version 7: Improvements in Performance and Usability. Mol. Biol. Evol. 2013, 30, 772–780. [Google Scholar] [CrossRef]
- Mayor, C.; Brudno, M.; Schwartz, J.R.; Poliakov, A.; Rubin, E.M.; Frazer, K.A.; Pachter, L.S.; Dubchak, I. VISTA: Visualizing global DNA sequence alignments of arbitrary length. Bioinformatics 2000, 16, 1046–1047. [Google Scholar] [CrossRef]
- Frazer, K.A.; Pachter, L.; Poliakov, A.; Rubin, E.M.; Dubchak, I. VISTA: Computational tools for comparative genomics. Nucleic Acids Res. 2004, 32, W273–W279. [Google Scholar] [CrossRef]
- Brudno, M.; Do, C.B.; Cooper, G.M.; Kim, M.F.; Davydov, E.; Green, E.D.; Sidow, A.; Batzoglou, S.; Program, N.C.S. LAGAN and Multi-LAGAN: Efficient tools for large-scale multiple alignment of genomic DNA. Genome Res. 2003, 13, 721–731. [Google Scholar] [CrossRef]
- Postman, J.; Hummer, K.; Ayala-Silva, T.; Bretting, P.; Franko, T.; Kinard, G.; Bohning, M.; Emberland, G.; Sinnott, Q.; Mackay, M. GRIN-Global: An international project to develop a global plant genebank information management system. In Proceedings of the International Symposium on Molecular Markers in Horticulture 859, Corvallis, ON, USA, 29 July–1 August 2009; pp. 49–55. [Google Scholar]
- Zhang, D.; Gao, F.; Jakovlić, I.; Zou, H.; Zhang, J.; Li, W.X.; Wang, G.T. PhyloSuite: An integrated and scalable desktop platform for streamlined molecular sequence data management and evolutionary phylogenetics studies. Mol. Ecol. Resour. 2020, 20, 348–355. [Google Scholar] [CrossRef]
- Nguyen, L.-T.; Schmidt, H.A.; Von Haeseler, A.; Minh, B.Q. IQ-TREE: A fast and effective stochastic algorithm for estimating maximum-likelihood phylogenies. Mol. Biol. Evol. 2015, 32, 268–274. [Google Scholar] [CrossRef]
- Cui, M.; Liu, C.; Yang, X.; Li, M.; Liu, L.; Jia, K.; Li, W. Comparative and Phylogenetic Analysis of the Chloroplast Genomes of Four Wild Species of the Genus Prunus. Genes 2025, 16, 239. [Google Scholar] [CrossRef]
- Daniell, H.; Lin, C.-S.; Yu, M.; Chang, W.-J. Chloroplast genomes: Diversity, evolution, and applications in genetic engineering. Genome Biol. 2016, 17, 1–29. [Google Scholar] [CrossRef] [PubMed]
- Yan, K.; Lu, X.; Li, W.; Sun, C.; Zhou, X.; Wang, Y. Chloroplast Genome Diversity and Molecular Evolution in Hypericaceae: New Insights from Three Hypericum Species. Int. J. Mol. Sci. 2025, 26, 323. [Google Scholar] [CrossRef] [PubMed]
- Li, S.; Tian, C.; Hu, H.; Yang, Y.; Ma, H.; Liu, Q.; Liu, L.; Li, Z.; Wu, Z. Characterization and Comparative Analysis of Complete Chloroplast Genomes of Four Bromus (Poaceae, Bromeae) Species. Genes 2024, 15, 815. [Google Scholar] [CrossRef] [PubMed]
- Skuza, L.; Androsiuk, P.; Gastineau, R.; Achrem, M.; Paukszto, Ł.; Jastrzębski, J.P. The First Complete Chloroplast Genome Sequence of Secale strictum subsp. africanum Stapf (Poaceae), the Putative Ancestor of the Genus Secale. Curr. Issues Mol. Biol. 2025, 47, 64. [Google Scholar] [CrossRef]
- Yang, Q.; Xin, C.; Xiao, Q.-S.; Lin, Y.-T.; Li, L.; Zhao, J.-L. Codon usage bias in chloroplast genes implicate adaptive evolution of four ginger species. Front. Plant Sci. 2023, 14, 1304264. [Google Scholar] [CrossRef]
- Shen, L.; Chen, S.; Liang, M.; Qu, S.; Feng, S.; Wang, D.; Wang, G. Comparative analysis of codon usage bias in chloroplast genomes of ten medicinal species of Rutaceae. BMC Plant Biol. 2024, 24, 424. [Google Scholar] [CrossRef]
- Geng, X.; Huang, N.; Zhu, Y.; Qin, L.; Hui, L. Codon usage bias analysis of the chloroplast genome of cassava. S. Afr. J. Bot. 2022, 151, 970–975. [Google Scholar] [CrossRef]
- Altuvia, S.; Zhang, A.; Argaman, L.; Tiwari, A.; Storz, G. The Escherichia coli OxyS regulatory RNA represses fhlA translation by blocking ribosome binding. EMBO J. 1998, 17, 6069–6075. [Google Scholar] [CrossRef]
- Kinkar, E.; Kinkar, A.; Saleh, M. AU richness within the 5′ coding region of the Escherichia coli heat-stable enterotoxin b MRNA affects toxin secretion. Heliyon 2020, 6, e05330. [Google Scholar] [CrossRef]
- Mason, A.S. SSR Genotyping; Springer: New York, NY, USA, 2015; pp. 77–89. [Google Scholar]
- Ali, A.; Pan, Y.-B.; Wang, Q.-N.; Wang, J.-D.; Chen, J.-L.; Gao, S.-J. Genetic diversity and population structure analysis of Saccharum and Erianthus genera using microsatellite (SSR) markers. Sci. Rep. 2019, 9, 395. [Google Scholar] [CrossRef]
- Singh, R.B.; Mahenderakar, M.D.; Jugran, A.K.; Singh, R.K.; Srivastava, R.K. Assessing genetic diversity and population structure of sugarcane cultivars, progenitor species and genera using microsatellite (SSR) markers. Gene 2020, 753, 144800. [Google Scholar] [CrossRef]
- Fu, T.; Lu, Y.; Xiao, L.; Xue, S.; Yi, Z.; Li, M.; Hou, W. Phylogenetic analysis of the genus Miscanthus and its relative genera (Poaceae) in China. Ind. Crops Prod. 2023, 192, 116113. [Google Scholar] [CrossRef]
- Weng, M.L.; Ruhlman, T.A.; Jansen, R.K. Expansion of inverted repeat does not decrease substitution rates in Pelargonium plastid genomes. New Phytol. 2017, 214, 842–851. [Google Scholar] [CrossRef] [PubMed]
- Xu, S.; Teng, K.; Zhang, H.; Gao, K.; Wu, J.; Duan, L.; Yue, Y.; Fan, X. Chloroplast genomes of four Carex species: Long repetitive sequences trigger dramatic changes in chloroplast genome structure. Front. Plant Sci. 2023, 14, 1100876. [Google Scholar] [CrossRef] [PubMed]
- Jiang, H.; Waseem, M.; Wang, Y.; Basharat, S.; Zhang, X.; Li, Y.; Liu, P. Development of simple sequence repeat markers for sugarcane from data mining of expressed sequence tags. Front. Plant Sci. 2023, 14, 1199210. [Google Scholar] [CrossRef]
- Yook, M.J.; Lim, S.-H.; Song, J.-S.; Kim, J.-W.; Zhang, C.-J.; Lee, E.J.; Ibaragi, Y.; Lee, G.-J.; Nah, G.; Kim, D.-S. Assessment of genetic diversity of Korean Miscanthus using morphological traits and SSR markers. Biomass Bioenergy 2014, 66, 81–92. [Google Scholar] [CrossRef]
- Ahmad, A.; Wang, J.-D.; Pan, Y.-B.; Sharif, R.; Gao, S.-J. Development and use of simple sequence repeats (SSRs) markers for sugarcane breeding and genetic studies. Agronomy 2018, 8, 260. [Google Scholar] [CrossRef]
- Liu, K.; Wang, R.; Guo, X.-X.; Zhang, X.-J.; Qu, X.-J.; Fan, S.-J. Comparative and phylogenetic analysis of complete chloroplast genomes in Eragrostideae (Chloridoideae, Poaceae). Plants 2021, 10, 109. [Google Scholar] [CrossRef]
- Huang, Y.-Y.; Cho, S.-T.; Haryono, M.; Kuo, C.-H. Complete chloroplast genome sequence of common bermudagrass (Cynodon dactylon (L.) Pers.) and comparative analysis within the family Poaceae. PLoS ONE 2017, 12, e0179055. [Google Scholar] [CrossRef]
- Somaratne, Y.; Guan, D.-L.; Abbood, N.N.; Zhao, L.; Wang, W.-Q.; Xu, S.-Q. Comparison of the complete Eragrostis pilosa chloroplast genome with its relatives in Eragrostideae (Chloridoideae; Poaceae). Plants 2019, 8, 485. [Google Scholar] [CrossRef] [PubMed]
- Akhunov, E.D.; Akhunova, A.R.; Anderson, O.D.; Anderson, J.A.; Blake, N.; Clegg, M.T.; Coleman-Derr, D.; Conley, E.J.; Crossman, C.C.; Deal, K.R. Nucleotide diversity maps reveal variation in diversity among wheat genomes and chromosomes. BMC Genom. 2010, 11, 702. [Google Scholar] [CrossRef] [PubMed]
- Choi, S.-J.; Kim, Y.; Choi, C. Chloroplast genome-based hypervariable markers for rapid authentication of six Korean Pyropia species. Diversity 2019, 11, 220. [Google Scholar] [CrossRef]
- Dong, W.; Liu, J.; Yu, J.; Wang, L.; Zhou, S. Highly variable chloroplast markers for evaluating plant phylogeny at low taxonomic levels and for DNA barcoding. PLoS ONE 2012, 7, e35071. [Google Scholar] [CrossRef]
- Tang, Y.-M.; Xiao, L.; Iqbal, Y.; Liao, J.-F.; Xiao, L.-Q.; Yi, Z.-L.; She, C.-W. Molecular cytogenetic characterization and phylogenetic analysis of four Miscanthus species (Poaceae). Comp. Cytogenet. 2019, 13, 211. [Google Scholar] [CrossRef]
- Kim, C.; Wang, X.; Lee, T.-H.; Jakob, K.; Lee, G.-J.; Paterson, A.H. Comparative analysis of Miscanthus and Saccharum reveals a shared whole-genome duplication but different evolutionary fates. Plant Cell 2014, 26, 2420–2429. [Google Scholar] [CrossRef]
- Chen, K.; Liu, Y.-C.; Huang, Y.; Wu, X.-K.; Ma, H.-Y.; Peng, H.; Li, D.-Z.; Ma, P.-F. Reassessing the phylogenetic relationships of Pseudosorghum and Saccharinae (Poaceae) using plastome and nuclear ribosomal sequences. Plant Divers. 2025, 47, 382–393. [Google Scholar] [CrossRef]
- Mason-Gamer, R.J.; White, D.M. The phylogeny of the Triticeae: Resolution and phylogenetic conflict based on genomewide nuclear loci. Am. J. Bot. 2024, 111, e16404. [Google Scholar] [CrossRef]
- Lloyd Evans, D.; Joshi, S.V.; Wang, J. Whole chloroplast genome and gene locus phylogenies reveal the taxonomic placement and relationship of Tripidium (Panicoideae: Andropogoneae) to sugarcane. BMC Evol. Biol. 2019, 19, 33. [Google Scholar] [CrossRef]
- Kumar, A.; Rajasekaran, R.; Krishnamoorthy, I.; Alagarswamy, S.; Chandrakumar, K.; Pulapet, S.; Markkandan, K.; Kanagarajan, S.; Narayanan, M.B. Comparative chloroplast genomics of wild-type Panicum miliaceum cv. ATL1 and its M4 mutant line: Insights for molecular breeding applications. BMC Plant Biol. 2025, 25, 1023. [Google Scholar] [CrossRef]
- Brozynska, M.; Furtado, A.; Henry, R.J. Genomics of crop wild relatives: Expanding the gene pool for crop improvement. Plant Biotechnol. J. 2016, 14, 1070–1085. [Google Scholar] [CrossRef]









| No. | Scientific Name | Accession No. | |
|---|---|---|---|
| Seed | DNA | ||
| 1 | M. sinensis var. purpurascens | 2023-001402 | BD002132 | 
| 2 | M. sacchariflorus | 2023-001419 | BD002137 | 
| 3 | M. sinensis | 2023-001358 | BD002141 | 
| 4 | M. sinensis var. gracillimus | 2018-012396 | BD002144 | 
| 5 | M. × longiberbis | 2023-001423 | BD002147 | 
| 6 | M. sinensis f. chejuensis | 2023-001410 | BD002148 | 
| Attribute | A | B | C | D | E | F | 
|---|---|---|---|---|---|---|
| NCBI | PX334451 | PX334449 | PX334450 | PX334452 | PX334453 | PX334454 | 
| K-BDS | SN01000033 | SN01000032 | SN01000031 | SN01000030 | SN01000029 | SN01000028 | 
| Total length (bp) | 141,313 | 141,336 | 141,370 | 141,372 | 141,377 | 141,370 | 
| LSC length (bp) | 83,142 | 83,181 | 83,116 | 83,116 | 83,117 | 83,182 | 
| IR length (bp) | 22,798 | 22,799 | 22,798 | 22,798 | 22,798 | 22,799 | 
| SSC length (bp) | 12,575 | 12,557 | 12,658 | 12,658 | 12,659 | 12,557 | 
| Total GC content (%) | 38.4 | 38.4 | 38.4 | 38.4 | 38.4 | 38.4 | 
| LSC GC content (%) | 36.2 | 36.2 | 36.2 | 36.2 | 36.2 | 36.2 | 
| SSC GC content (%) | 32.8 | 32.8 | 32.7 | 32.7 | 32.8 | 32.7 | 
| IR GC content (%) | 43.9 | 43.9 | 44.1 | 43.9 | 43.9 | 43.9 | 
| Total genes | 135 (113) | 135 (113) | 135 (113) | 135 (113) | 135 (113) | 135 (113) | 
| CDS genes | 89 (79) | 89 (79) | 89 (79) | 89 (79) | 89 (79) | 89 (79) | 
| tRNA gens | 38 (30) | 38 (30) | 38 (30) | 38 (30) | 38 (30) | 38 (30) | 
| rRNA genes | 8 (4) | 8 (4) | 8 (4) | 8 (4) | 8 (4) | 8 (4) | 
| Group of Genes | Gene Symbols | 
|---|---|
| Photosystem I | psaA, psaB, psaC, psaI, psaJ | 
| Photosystem II | psbA, psbB, psbC, psbD, psbE, psbF, psbH, psbI, psbJ, psbK, psbL, psbM, psbT, psbZ | 
| Cytochrome b6/f complex | petA, petB, petD, petG, petL, petN | 
| ATP synthase | atpA, atpB, atpE, atpF, atpH, atpI | 
| Rubisco | rbcL | 
| NADH dehydrogenase | ndhA, ndhB*, ndhC, ndhD, ndhE, ndhF, ndhG, ndhH, ndhI, ndhJ, ndhK | 
| Proteins of large ribosomal subunits | rpl14, rpl16, rpl2*, rpl20, rpl22, rpl23*, rpl32, rpl33, rpl36 | 
| Proteins of small ribosomal subunits | rps11, rps12, rps14, rps15*, rps16, rps18, rps19*, rps2, rps3, rps4, rps7*, rps8 | 
| RNA polymerase | rpoA, rpoB, rpoC1, rpoC2 | 
| Acetyl–CoA carboxylase | accD | 
| C–type cytochrome synthesis gene | ccsA | 
| Envelope member protein | cemA | 
| Protease | clpP | 
| Maturase | matK | 
| Translational initiation factor | infA | 
| Ribosomal RNAs | rrn16*, rrn23*, rrn4.5*, rrn5* | 
| Transfer RNAs | trnAUGC*, trnCGCA, trnDGUC, trnEUUC, trnFGAA, trnfMCAU, trnGGCC, trnGUCC, trnHGUG*, trnICAU*, trnIGAU*, trnKUUU, trnLCAA*, trnLUAA, trnLUAG, trnMCAU, trnNGUU*, trnPUGG, trnQUUG, trnRACG*, trnRUCU, trnSGCU, trnSGGA, trnSUGA, trnTGGU, trnTUGU, trnVGAC*, trnVUAC, trnWCCA, trnYGUA | 
| Hypothetical chloroplast ORFs | ycf2*, ycf3, ycf4, ycf15*, ycf73* | 
| Disclaimer/Publisher’s Note: The statements, opinions and data contained in all publications are solely those of the individual author(s) and contributor(s) and not of MDPI and/or the editor(s). MDPI and/or the editor(s) disclaim responsibility for any injury to people or property resulting from any ideas, methods, instructions or products referred to in the content. | 
© 2025 by the authors. Licensee MDPI, Basel, Switzerland. This article is an open access article distributed under the terms and conditions of the Creative Commons Attribution (CC BY) license (https://creativecommons.org/licenses/by/4.0/).
Share and Cite
Kim, J.E.; Kim, Y.S.; Chung, G.Y.; Choi, H.J.; Jang, C.-G.; Kim, H.J.; Na, C.S. Unraveling Phylogenetic Relationships Among Six Miscanthus Andersson (Poaceae) Species Through Chloroplast Genome Analysis. Genes 2025, 16, 1175. https://doi.org/10.3390/genes16101175
Kim JE, Kim YS, Chung GY, Choi HJ, Jang C-G, Kim HJ, Na CS. Unraveling Phylogenetic Relationships Among Six Miscanthus Andersson (Poaceae) Species Through Chloroplast Genome Analysis. Genes. 2025; 16(10):1175. https://doi.org/10.3390/genes16101175
Chicago/Turabian StyleKim, Ji Eun, Yang Su Kim, Gyu Young Chung, Hyeok Jae Choi, Chang-Gee Jang, Hoe Jin Kim, and Chae Sun Na. 2025. "Unraveling Phylogenetic Relationships Among Six Miscanthus Andersson (Poaceae) Species Through Chloroplast Genome Analysis" Genes 16, no. 10: 1175. https://doi.org/10.3390/genes16101175
APA StyleKim, J. E., Kim, Y. S., Chung, G. Y., Choi, H. J., Jang, C.-G., Kim, H. J., & Na, C. S. (2025). Unraveling Phylogenetic Relationships Among Six Miscanthus Andersson (Poaceae) Species Through Chloroplast Genome Analysis. Genes, 16(10), 1175. https://doi.org/10.3390/genes16101175
 
        



 
       