Sign in to use this feature.

Years

Between: -

Subjects

remove_circle_outline
remove_circle_outline
remove_circle_outline
remove_circle_outline
remove_circle_outline
remove_circle_outline
remove_circle_outline
remove_circle_outline

Journals

Article Types

Countries / Regions

remove_circle_outline
remove_circle_outline
remove_circle_outline
remove_circle_outline
remove_circle_outline

Search Results (144)

Search Parameters:
Keywords = multiorgan impact

Order results
Result details
Results per page
Select all
Export citation of selected articles as:
25 pages, 1928 KB  
Article
Surgically Relative Risk Factors for Lower Colorectal Anastomotic Dehiscence and Rectovaginal Fistulas in Complex Deep Endometriosis Cases: A Single-Center Retrospective–Prospective Cohort Study
by Krzysztof Nowak, Alicja Dąbrowska, Maja Mrugała and Ewa Milnerowicz-Nabzdyk
J. Clin. Med. 2026, 15(7), 2630; https://doi.org/10.3390/jcm15072630 - 30 Mar 2026
Viewed by 383
Abstract
Background: Bowel surgery is a key component of advanced deep endometriosis management, with anastomotic leakage representing the most serious postoperative complication. This study aimed to identify risk factors for dehiscence after lower colorectal anastomosis and to determine effective preventive measures. Methods: [...] Read more.
Background: Bowel surgery is a key component of advanced deep endometriosis management, with anastomotic leakage representing the most serious postoperative complication. This study aimed to identify risk factors for dehiscence after lower colorectal anastomosis and to determine effective preventive measures. Methods: This retrospective/prospective study included 425 consecutive patients aged 37.7 ± 6.0 years with laparoscopical bowel resection due to multiorgan complex deep endometriosis. All bowel surgeries were performed with use of indocyanine green (ICG). Many technical aspects of surgery and preventive procedures were analyzed which could impact leakage risk of surgery. Results: Endometriotic nodules were resected with segmental bowel resection (n = 294; 69.8%), discoid bowel resection (n = 84; 20.0%), and shaving procedure (n = 43; 10.2%). A total of 12 dehiscence events occurred (2.8%), including intraperitoneal leakage (n = 1; 0.2%), rectovaginal fistula (RVF) (n = 10; 2.3%), and rectoureteral fistula (n = 1; 0.2%); no rectovesical fistulas were observed. RVF developed only following segmental resections. Protective measures used during lower bowel procedures included fibrin glue (n = 375; 88.2%), omental flaps (n = 86; 20.2%), reinforcing sutures (n = 33; 7.8%), protective stomas (n = 25; 5.9%), and ghost stomas (n = 14; 3.3%). Among patients who developed RVFs, 90% had no protective stoma, and these cases were predominantly associated with low (from 6 to <8 cm; n = 4/77; 5.2%) and very low (from 5 to <6 cm; n = 4/10; 40%) anastomoses. In very low anastomoses (n = 4), 1 RVF occurred despite a protective stoma but there existed other strong risk factors, such as levator ani infiltration and vagina opening, whereas 3 others RVF developed in patients without a protective stoma. Notably, in ultra-low anastomoses (<5 cm), protective stomas prevented the anastomosis in 100%, and no fistula was observed (n = 3). The following factors were associated with the increased rate of RVF: segmental resection (p = 0.0355), low and very low anastomosis (p = 0.0010), lateral infiltration of the levator (p < 0.0001), concomitant hysterectomy or vaginal opening (p = 0.051), and prolonged operative time (p = 0.0010), Clostridioides difficile infection (p = 0.0001). Conclusions: RVFs occurred mainly after segmental resection (no other type of bowel resection), with very low anastomosis (5–6 cm from anal verge), in patients with levator ani infiltration and concomitant vaginal or uterine surgery; in such situations, discoid resection is the safer option. Despite the complexity of procedures, preventive strategies maintained a low overall RVF rate; no RVFs occurred in ultra low anastomoses (<5), indicating effective prevention with protective stomas. Full article
Show Figures

Figure 1

16 pages, 965 KB  
Review
The Importance of the “Damage Control” Strategy in Multiple Organ Injuries, Pathophysiology and Principles of Hemorrhage Control
by Oliwia Klimek, Jakub Dudek, Anna Czesyk, Bartosz Sierant, Wiktoria Górecka, Grzegorz Gogolewski, Tomasz Jurek, Zuzanna Ochocka and Amelia Jankowska
J. Clin. Med. 2026, 15(7), 2549; https://doi.org/10.3390/jcm15072549 - 26 Mar 2026
Viewed by 1038
Abstract
Background/Objectives: Damage Control Resuscitation (DCR) is a critical strategy in the management of severe trauma, focusing on the optimisation of the patient’s physiological condition. This study reviews current DCR strategies, emphasizing the mitigation of the “diamond of death”—hypothermia, acidosis, coagulopathy, and hypocalcemia—while [...] Read more.
Background/Objectives: Damage Control Resuscitation (DCR) is a critical strategy in the management of severe trauma, focusing on the optimisation of the patient’s physiological condition. This study reviews current DCR strategies, emphasizing the mitigation of the “diamond of death”—hypothermia, acidosis, coagulopathy, and hypocalcemia—while addressing complex disturbances like respiratory distress syndrome (ARDS) and (acute kidney injury) AKI in high-ISS (Injury Severity Score) patients. Methods: A systematic review of 59 contemporary sources was conducted, encompassing clinical trials (e.g., CRASH-2), military-to-civilian protocol translations, and guidelines from the C and European Resuscitation Council. The analysis focused on pre-hospital interventions, in-hospital transfusion protocols, and the impact of transport logistics on survival. Results: Evidence highlights that aggressive crystalloid resuscitation (over 5 L) significantly increases mortality, favoring balanced blood component therapy (1:1:1 ratio) or Whole Blood guided by viscoelastic testing like rotational thromboelastometry (ROTEM) or thromboelastography (TEG). Pre-hospital success is driven by rapid hemorrhage control via tourniquets, early administration of Tranexamic Acid (TXA), no aggressive crystalloids, permissive hypotension, proactive calcium supplementation is recommended in early care. Furthermore, the integration of Helicopter Emergency Medical Services (HEMS) is independently associated with improved survival in multi-organ trauma by reducing time to definitive care and facilitating “en-route” damage control. Conclusions: The evolution of rescue strategies focused on mitigating the effects of the diamond of death, combined with the implementation of permissive hypotension and optimized HEMS logistics, constitutes the foundation of a modern model aimed at minimizing mortality in multi-organ trauma. Full article
Show Figures

Figure 1

20 pages, 307 KB  
Review
Adeno-Associated Virus Toxicity in Duchenne Muscular Dystrophy: Mechanisms and Clinical Considerations
by Ezgi Saylam, Eleonora S. D’ambrosio, Maria Tozzo Pesco and Liubov V. Gushchina
Genes 2026, 17(3), 284; https://doi.org/10.3390/genes17030284 - 27 Feb 2026
Viewed by 1050
Abstract
Background/Objectives: Recombinant adeno-associated virus (AAV) vectors have revolutionized gene therapy for monogenic diseases such as Duchenne muscular dystrophy (DMD). However, high systemic doses required for muscle transduction cause a spectrum of toxicities ranging from transient hepatic inflammation to fatal multi-organ failure leading [...] Read more.
Background/Objectives: Recombinant adeno-associated virus (AAV) vectors have revolutionized gene therapy for monogenic diseases such as Duchenne muscular dystrophy (DMD). However, high systemic doses required for muscle transduction cause a spectrum of toxicities ranging from transient hepatic inflammation to fatal multi-organ failure leading to death. These adverse events have reshaped the risk–benefit considerations for gene therapy in DMD. Methods: We conducted a narrative review describing complications associated with AAV-mediated gene therapies in the DMD field. PubMed and Clinicaltrials databases were used to search for peer-reviewed manuscripts published between 1987 and 2025. Publicly available abstracts and press releases were also used to describe AAV-mediated adverse events that have been discovered. Priority was given to large prospective cohorts, meta-analyses, and high-impact publications. Results: We outlined the mechanistic basis of AAV toxicity—spanning innate and adaptive immune activation, vector–host interactions, transgene overexpression, and host vulnerability—and discussed their therapeutic implications for DMD. We also highlighted ongoing strategies for vector re-design, immune modulation, patient selection, and regulatory adaptation, aiming to improve efficacy with safety in the next generation of muscular dystrophy gene therapies. Conclusions: Patient safety remains the number one priority in the AAV-mediated gene therapies field. Achieving long-term benefits requires continued optimization of existing vectors, implementation of strict criteria for patient selection, and regulation of immune responses, with close collaboration and transparent dialog among scientists, clinicians, and regulatory agencies, informed by both successful cases as well as tragic deaths reported in the fields of neuromuscular diseases. Full article
(This article belongs to the Special Issue Genetic Diagnosis and Treatment of Duchenne Muscular Dystrophy)
14 pages, 1217 KB  
Article
Effects of Bee Bread (Perga) on Pro-Inflammatory Cytokine Levels and Histopathological Alterations in the Liver and Kidneys of Streptozotocin-Induced Diabetic Rats
by Nur Akman, Turan Yaman, Ahmet Ufuk Kömüroğlu and Meryem Çalışır
Biology 2026, 15(5), 380; https://doi.org/10.3390/biology15050380 - 26 Feb 2026
Viewed by 715
Abstract
Diabetes mellitus (DM) is a chronic metabolic disorder characterized by persistent systemic inflammation, which contributes to progressive multi-organ dysfunction, particularly in metabolically active tissues such as the liver and kidneys. Bee bread (Perga), a fermented bee pollen product rich in bioactive compounds, has [...] Read more.
Diabetes mellitus (DM) is a chronic metabolic disorder characterized by persistent systemic inflammation, which contributes to progressive multi-organ dysfunction, particularly in metabolically active tissues such as the liver and kidneys. Bee bread (Perga), a fermented bee pollen product rich in bioactive compounds, has been reported to exert anti-inflammatory and organ-protective effects; however, its tissue-specific influence on inflammatory responses under diabetic conditions remains incompletely defined. Thirty-two male Wistar Albino rats were randomly assigned to four groups: Control, DM, DM + Perga, and Perga. Diabetes was induced by streptozotocin (STZ; 55 mg/kg, i.p.). Perga was administered orally at a dose of 0.5 g/kg/day for 28 days. Pro-inflammatory cytokine levels (CRP, TNF-α, IL-1β, and IL-6) were quantified in liver and kidney tissues using ELISA. Histopathological alterations were evaluated by hematoxylin and eosin staining. DM significantly increased the IL-1β, IL-6, and CRP levels in hepatic tissue and elevated TNF-α, IL-1β, IL-6, and CRP levels in renal tissue. Perga administration attenuated these inflammatory responses, particularly reducing IL-1β and IL-6 levels in the liver and all measured cytokines in the kidney. Histopathological analyses revealed hepatocyte degeneration and necrosis, sinusoidal dilatation, tubular epithelial degeneration, and glomerular damage in diabetic rats, whereas Perga treatment partially improved hepatic alterations and improved renal structural integrity. These findings indicate that Perga exerts tissue-specific anti-inflammatory and protective effects in experimental diabetes, with a more pronounced impact on renal inflammation than on hepatic responses. Although its effects on hepatic TNF-α and CRP levels were limited, Perga may act as a natural modulator of cytokine-mediated inflammatory processes. Further studies are warranted to elucidate the underlying molecular mechanisms. Full article
(This article belongs to the Special Issue Cellular and Molecular Biology of Liver Diseases)
Show Figures

Figure 1

32 pages, 2044 KB  
Review
Rethinking Sickle Cell Disease as a Systemic Vasculopathy
by Mariana DuPont, Najibah A. Galadanci, Rushil V. Patel, Jeffrey Lebensburger and Julie Kanter
Cells 2026, 15(4), 326; https://doi.org/10.3390/cells15040326 - 10 Feb 2026
Viewed by 1578
Abstract
Sickle cell disease (SCD) is the most common inherited clinically relevant blood disorder. Although a deceptively simple monogenetic disorder, the associated complications have multiple downstream effects. In this review, we explore the many facets of SCD, with a particular focus on its impact [...] Read more.
Sickle cell disease (SCD) is the most common inherited clinically relevant blood disorder. Although a deceptively simple monogenetic disorder, the associated complications have multiple downstream effects. In this review, we explore the many facets of SCD, with a particular focus on its impact on the vascular system. Despite progress in understanding the underlying mechanisms of SCD, including Hemoglobin S polymerization, microvascular occlusion, and inflammation, there are still many questions surrounding the condition, especially predicting which affected individuals will acquire specific complications in order to personalize treatments. While current standard of care treatments, including hydroxyurea and chronic red blood cell transfusions, have been proven to be disease-modifying, newer therapies like crizanlizumab and voxelotor have only proven to manage symptoms. Newer gene therapies have been approved; however, it is not clear what impact these will have long-term on the end-organ complications of SCD. There is still a significant need to understand how we optimize and personalize therapies to improve outcomes for patients. This review highlights the importance of recognizing SCD as a vascular disease to understand its multi-organ complications and heterogeneity of effects. Full article
Show Figures

Figure 1

14 pages, 2332 KB  
Case Report
Fungal Infections in Severe Acute Pancreatitis: Insights from a Case Series
by Andreea Iacob, Gheorghe G. Balan, Mihaela Blaj, Adi-Ionut Ciumanghel, Vasile Sandru and Elena Toader
J. Clin. Med. 2026, 15(2), 790; https://doi.org/10.3390/jcm15020790 - 19 Jan 2026
Viewed by 673
Abstract
Background: Fungal infection of pancreatic fluid collections (PFCs) in severe acute pancreatitis (SAP) is under-recognized and associated with poor outcomes. Overlap with bacterial infections and the need for invasive sampling often delay diagnosis, leading to prolonged antibiotic use without the use of antifungal [...] Read more.
Background: Fungal infection of pancreatic fluid collections (PFCs) in severe acute pancreatitis (SAP) is under-recognized and associated with poor outcomes. Overlap with bacterial infections and the need for invasive sampling often delay diagnosis, leading to prolonged antibiotic use without the use of antifungal agents. Methods: We report three cases of SAP complicated by fungal infection of PFCs. Two patients, one with alcohol-related pancreatitis and the other with biliary pancreatitis, developed symptomatic encapsulated necrosis. Both were successfully managed with endoscopic drainage and targeted antifungal therapy against Candida albicans, achieving full resolution. The third patient, with necrotizing biliary pancreatitis, underwent multiple surgical and endoscopic interventions and developed an infection with a non-albicans Candida species. Reduced susceptibility requires individualized antifungal adjustment guided by susceptibility testing. Despite aggressive multimodal therapy, the patient progressed to multiorgan failure and died subsequently. Results: These cases emphasize the clinical impact of fungal infections in patients with SAP, particularly their association with severe disease, prolonged hospitalization, and prior antibiotic exposure. These findings highlight the prognostic value of early microbiological sampling, species-level identification, and prompt initiation of antifungal therapy. Infections caused by non-albicans species pose additional challenges due to their reduced sensitivity to standard antifungal agents. Conclusions: Fungal infection of PFCs is a clinically significant and frequently underestimated complication of SAP. Early recognition and species-directed antifungal therapy are critical for improving outcomes in high-risk patients. Full article
(This article belongs to the Special Issue Endoscopic Diagnosis and Treatments of Gastrointestinal Diseases)
Show Figures

Figure 1

21 pages, 2285 KB  
Review
Cystinosis and Cellular Energy Failure: Mitochondria at the Crossroads
by Francesco Bellomo and Domenico De Rasmo
Int. J. Mol. Sci. 2026, 27(2), 630; https://doi.org/10.3390/ijms27020630 - 8 Jan 2026
Viewed by 1156
Abstract
Cystinosis is a rare lysosomal storage disorder characterized by defective cystine transport and progressive multi-organ damage, with the kidney being the primary site of pathology. In addition to the traditional perspective on lysosomal dysfunction, recent studies have demonstrated that cystinosis exerts a substantial [...] Read more.
Cystinosis is a rare lysosomal storage disorder characterized by defective cystine transport and progressive multi-organ damage, with the kidney being the primary site of pathology. In addition to the traditional perspective on lysosomal dysfunction, recent studies have demonstrated that cystinosis exerts a substantial impact on cellular energy metabolism, with a particular emphasis on oxidative pathways. Mitochondria, the central hub of ATP production, exhibit structural abnormalities, impaired oxidative phosphorylation, and increased reactive oxygen species. These factors contribute to proximal tubular cell failure and systemic complications. This review highlights the critical role of energy metabolism in cystinosis and supports the emerging idea of organelle communication. A mounting body of evidence points to a robust functional and physical association between lysosomes and mitochondria, facilitated by membrane contact sites, vesicular trafficking, and signaling networks that modulate nutrient sensing, autophagy, and redox balance. Disruption of these interactions in cystinosis leads to defective mitophagy, accumulation of damaged mitochondria, and exacerbation of oxidative stress, creating a vicious cycle of energy failure and cellular injury. A comprehensive understanding of these mechanisms has the potential to reveal novel therapeutic avenues that extend beyond the scope of cysteamine, encompassing strategies that target mitochondrial health, enhance autophagy, and restore lysosome–mitochondria communication. Full article
(This article belongs to the Special Issue New Advances in Cystinosis from Basic to Clinical Research)
Show Figures

Figure 1

13 pages, 253 KB  
Study Protocol
Novel Biomarkers for Prognostic Assessment of Patients with Acute Exacerbation of COPD in the Emergency Department—Tools to Enhance the Quality of Care in Critical Patient Management
by Raluca Mihaela Tat, Sonia Luka, Eugenia Maria Lupan-Mureșan, George Teo Voicescu, Luca David, Adela Golea and Ștefan Cristian Vesa
Diagnostics 2026, 16(1), 122; https://doi.org/10.3390/diagnostics16010122 - 1 Jan 2026
Viewed by 871
Abstract
Background/Objectives: Chronic obstructive pulmonary disease (COPD) remains a major global health problem, affecting over 300 million people worldwide. Its high morbidity and mortality rates impose substantial psychosocial and financial burdens on patients and healthcare systems. In the emergency setting, managing acute exacerbations [...] Read more.
Background/Objectives: Chronic obstructive pulmonary disease (COPD) remains a major global health problem, affecting over 300 million people worldwide. Its high morbidity and mortality rates impose substantial psychosocial and financial burdens on patients and healthcare systems. In the emergency setting, managing acute exacerbations of COPD (AECOPD) poses a major clinical challenge, as these patients often present with multi-organ dysfunction secondary to hypoxia and hypercapnia. Identifying reliable prognostic biomarkers could improve early risk stratification, guide therapeutic decisions, and enhance patient outcomes. Methods: This multicenter, prospective, observational study aims to evaluate the prognostic significance of several novel biomarkers—resistin, club cell secretory protein 16 (CC16), interleukin-6 (IL-6), tumor necrosis factor-alpha (TNF-α), S100β protein—alongside conventional markers such as N-terminal-pro–B-type-Natriuretic-Peptide (NT-proBNP), D-dimer, high-sensitivity troponin I (hs-cTnI), C-reactive protein (CRP), and procalcitonin in patients with AECOPD admitted to the Emergency Department (ED). Blood samples will be collected at admission. The novel biomarkers (resistin, CC16, IL-6, TNF-α, S100β) will be measured using standardized ELISA kits, while conventional biomarkers (NT-proBNP, troponin I, CRP, procalcitonin) will be analyzed using routine automated clinical laboratory methods. Correlations between biomarker levels, clinical and imaging data, severity scores (GCS, SOFA, CFS, Ottawa COPD Risk Scale, DECAF, BAP-65), and short-term outcomes (hospital discharge status and 28-day survival) will be assessed. The study has received approval from the Ethics Committee of the “Iuliu-Hatieganu” University of Medicine and Pharmacy, Cluj-Napoca, and all participating hospitals. Written informed consent will be obtained from all participants or their legal representatives. Results: This study protocol does not report results, as data collection and analysis are ongoing. Conclusions /Expected Impact: By identifying novel biomarkers with prognostic and pathophysiological relevance, this research aims to inform the development of early risk stratification tools and support future evidence-based approaches to the management of critically ill COPD patients in the ED. Full article
(This article belongs to the Special Issue Recent Advances in Clinical Biochemical Testing)
17 pages, 491 KB  
Review
Chemotherapy for Gastric Cancer Is Not Solely the Domain of the Oncologist
by Gabriel Samasca, Ioana Badiu Tisa, Calin Lazar, Ciprian N. Silaghi, Diana Deleanu, Adriana Muntean and Iulia Lupan
Cancers 2026, 18(1), 141; https://doi.org/10.3390/cancers18010141 - 31 Dec 2025
Viewed by 683
Abstract
Adverse effects of chemotherapeutic agents remain a significant clinical challenge in the management of gastric cancer. Across the literature, discussions of chemotherapy consistently document a range of toxicities, underscoring that even when treatment halts disease progression, it can leave substantial clinical sequelae. Chemotherapy [...] Read more.
Adverse effects of chemotherapeutic agents remain a significant clinical challenge in the management of gastric cancer. Across the literature, discussions of chemotherapy consistently document a range of toxicities, underscoring that even when treatment halts disease progression, it can leave substantial clinical sequelae. Chemotherapy can impact virtually every organ system, producing multiorgan toxicity with meaningful implications for patient quality of life and treatment feasibility. When initiating a new chemotherapy regimen, prior lack of therapeutic benefit is often associated with difficult recovery or inability to tolerate subsequent chemotherapy, thereby constraining future therapeutic options. Given these considerations and the current absence of universally personalized treatment, a multidisciplinary team—comprising a medical oncologist, gastroenterologist, and internist—is essential to the planning and execution of chemotherapy regimens. We recommend that these chemotherapy regimens be administered within internal medicine departments, in collaboration with the medical oncologist and gastroenterologist, because in many cases the adverse effects outweigh the potential benefits of chemotherapy. Full article
(This article belongs to the Special Issue Feature Review for Cancer Therapy: 2nd Edition)
Show Figures

Figure 1

21 pages, 649 KB  
Review
Molecular Mechanisms of Transfusion-Associated Immunomodulation and Its Impact in the Critically Ill
by Angel Augusto Pérez-Calatayud and Klaus Görlinger
Int. J. Mol. Sci. 2026, 27(1), 30; https://doi.org/10.3390/ijms27010030 - 19 Dec 2025
Cited by 2 | Viewed by 2405
Abstract
Allogeneic blood transfusion is frequently performed in critically ill patients, but accumulating evidence demonstrates that it is not a biologically neutral intervention. Transfusion-associated immunomodulation (TRIM) encompasses the immunological effects of transfusion, ranging from immune suppression to proinflammatory activation and cancer recurrence, with potential [...] Read more.
Allogeneic blood transfusion is frequently performed in critically ill patients, but accumulating evidence demonstrates that it is not a biologically neutral intervention. Transfusion-associated immunomodulation (TRIM) encompasses the immunological effects of transfusion, ranging from immune suppression to proinflammatory activation and cancer recurrence, with potential impact on morbidity and mortality in the intensive care unit. We conducted a narrative review of recent experimental and clinical evidence on TRIM to describe the molecular pathways involved. We reviewed, randomized trials, metaanalyses, and large observational cohorts to evaluate the clinical relevance of TRIM in critically ill populations. TRIM arises from multiple converging mechanisms. These pathways alter innate and adaptive immunity, leading to increased risk of healthcare-associated infections, transfusion-related acute lung injury, acute kidney injury, multiorgan dysfunction, prolonged length of stay, and cancer recurrence in surgical patients. Blood-sparing strategies, including patient blood management (PBM), mitigate exposure. The impact of storage duration and novel processing technologies remains unclear. There is still a gap in research that needs to be addressed. Transfusion-associated immunomodulation (TRIM) is a phenomenon in which donor leukocytes, extracellular vesicles, microparticles, bioactive lipids, and cytokines interact with the host immune system to produce a spectrum of immunological effects. In critically ill patients, the immune system is already fragile, and these mechanisms predispose patients to infections, pulmonary complications, organ dysfunction, prolonged recovery, and even cancer recurrence. Although TRIM cannot currently be diagnosed through a single biomarker or clinical test, its existence is strongly supported by mechanistic studies and consistent clinical associations between transfusion exposure and adverse outcomes. Full article
Show Figures

Figure 1

14 pages, 2589 KB  
Article
Microbial Ecology of Sulfur Mustard Toxicity: From Dysbiosis to Restoration
by Xinkang Zhang, Guanchao Mao, Zhipeng Pei, Yunrui Sun, Jinfeng Cen, Shanshan Zhang, Songling Li, Wenqi Meng, Kai Xiao, Qingqiang Xu and Mingxue Sun
Microorganisms 2025, 13(12), 2793; https://doi.org/10.3390/microorganisms13122793 - 8 Dec 2025
Viewed by 507
Abstract
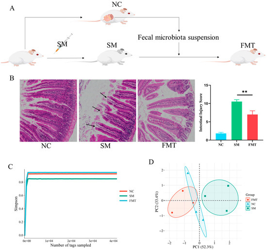
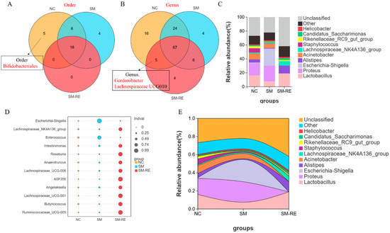
Sulfur mustard (SM) causes multi-organ toxicity, yet its impact on intestinal tissue and the associated gut microbiota remains poorly characterized. This study demonstrates that in a mouse model of SM exposure, gut microbial ecological collapse occurs, characterized by depletion of protective taxa (Bifidobacteriales, [...] Read more.
Sulfur mustard (SM) causes multi-organ toxicity, yet its impact on intestinal tissue and the associated gut microbiota remains poorly characterized. This study demonstrates that in a mouse model of SM exposure, gut microbial ecological collapse occurs, characterized by depletion of protective taxa (Bifidobacteriales, Gordonibacter, and Lachnospiraceae UCG010) while promoting a 302-fold expansion of inflammation-associated Escherichia/Shigella. Mendelian randomization analysis established causal relationships between these SM-perturbed taxa and human inflammatory bowel disease. Fecal microbiota transplantation effectively restored microbial diversity (Simpson index: 0.85 to 0.95), suppressed Escherichia/Shigella by 97.4%, and ameliorated intestinal pathology. Longitudinal tracking revealed persistent vulnerability of Bifidobacteriales compared to other depleted taxa. Our findings establish the gut microbiota as a key mediator in SM intestinal toxicity and provide new insights for microbiota-targeted interventions against chemical injuries. Full article
(This article belongs to the Section Gut Microbiota)
Show Figures

Figure 1

13 pages, 1262 KB  
Case Report
Early CytoSorb Hemoadsorption in a Neutropenic Acute Myeloid Leukemia Patient with Carbapenem-Resistant Pseudomonas Septic Shock and ARDS
by Wei-Hung Chang, Ting-Yu Hu and Li-Kuo Kuo
Diseases 2025, 13(12), 382; https://doi.org/10.3390/diseases13120382 - 24 Nov 2025
Viewed by 859
Abstract
Neutropenic patients with acute myeloid leukemia (AML) are at high risk for severe, multidrug-resistant infections. Sepsis due to carbapenem-resistant Pseudomonas aeruginosa (CRPA) in this population often leads to septic shock and acute respiratory distress syndrome (ARDS), with historically poor outcomes. CytoSorb™ hemoadsorption has [...] Read more.
Neutropenic patients with acute myeloid leukemia (AML) are at high risk for severe, multidrug-resistant infections. Sepsis due to carbapenem-resistant Pseudomonas aeruginosa (CRPA) in this population often leads to septic shock and acute respiratory distress syndrome (ARDS), with historically poor outcomes. CytoSorb™ hemoadsorption has been proposed as an adjunctive therapy for refractory septic shock, but evidence in hematologic malignancies remains limited. This report describes a 29-year-old male with newly diagnosed AML complicated by neutropenic fever, bacteremia due to CRPA, and subsequent hospital-acquired pneumonia progressing to ARDS. Despite multiple antibiotic regimens and aggressive intensive care management, including mechanical ventilation, prone positioning, and continuous renal replacement therapy (CRRT), the patient developed refractory septic shock with persistent lactic acidosis and elevated inflammatory markers. Early adjunctive CytoSorb hemoadsorption was initiated, guided by maximal CytoScore criteria, as part of a comprehensive supportive strategy. Following CytoSorb therapy, the patient demonstrated transient hemodynamic and biochemical improvement; however, profound neutropenia and multi-organ failure persisted. Microbiological clearance of CRPA was not achieved; given confirmed colistin susceptibility and unknown carbapenemase mechanism, a salvage combination of colistin plus ceftazidime–avibactam was employed. Transient hemodynamic improvement was observed after CytoSorb initiation; however, cytokine assays were not performed, and microbiological clearance was not achieved, precluding any mechanistic attribution to CytoSorb. This case highlights the complexity of managing CRPA sepsis and ARDS in neutropenic AML patients, and the challenges in attributing observed clinical improvement to CytoSorb therapy in the context of multiple simultaneous interventions. The absence of cytokine assays (e.g., IL-6, TNF-α) precludes any mechanistic attribution of observed changes to cytokine adsorption, and interpretation should remain descriptive rather than causal. Observed transient changes occurred amid simultaneous interventions (broad-spectrum antibiotics, CRRT, prone ventilation, corticosteroids, and filgrastim), precluding attribution to any single therapy, including CytoSorb. Given the fatal outcome and persistent CRPA positivity, the clinical impact of this observation is limited, and the generalizability of a single-case report is restricted. Cautious interpretation is warranted, and CytoSorb may be considered as part of a comprehensive care bundle rather than as a standalone solution. Alternative tetracycline-based combinations were reviewed but not adopted under our center’s salvage protocol for this XDR presentation. Future studies are warranted to clarify its clinical benefit and optimal timing in this population. Full article
Show Figures

Figure 1

27 pages, 3675 KB  
Article
Integrated Transcriptomic Analysis of S100A8/A9 as a Key Biomarker and Therapeutic Target in Sepsis Pathogenesis and AI Drug Repurposing
by Kirtan Dave, Alejandro Pazos-García, Natia Tamarashvili, Jose Vázquez-Naya and Cristian R. Munteanu
Int. J. Mol. Sci. 2025, 26(22), 11186; https://doi.org/10.3390/ijms262211186 - 19 Nov 2025
Cited by 1 | Viewed by 2134
Abstract
Sepsis is a life-threatening condition driven by a dysregulated immune response, leading to systemic inflammation and multi-organ failure. Among the key molecular regulators, S100A8/A9 has emerged as a critical damage-associated molecular pattern (DAMP) protein, amplifying pro-inflammatory signaling via the Toll-like receptor 4 (TLR4) [...] Read more.
Sepsis is a life-threatening condition driven by a dysregulated immune response, leading to systemic inflammation and multi-organ failure. Among the key molecular regulators, S100A8/A9 has emerged as a critical damage-associated molecular pattern (DAMP) protein, amplifying pro-inflammatory signaling via the Toll-like receptor 4 (TLR4) and receptor for advanced glycation end products (RAGE) pathways. Elevated S100A8/A9 levels correlate with disease severity, making it a promising biomarker and therapeutic target. To unravel the role of S100A8/A9 in sepsis, we integrate scRNA-seq and RNA-seq approaches. scRNA-seq enables cell-type-specific resolution of immune responses, uncovering cellular heterogeneity, state transitions, and inflammatory pathways at the single-cell level. In contrast, RNA-seq provides a comprehensive view of global transcriptomic alterations, allowing robust statistical analysis of differentially expressed genes. The integration of both approaches enables precise deconvolution of immune cell contributions, validation of cell-specific markers, and identification of potential therapeutic targets. Our findings highlight the S100A8/A9-driven inflammatory cascade, its impact on immune cell interactions, and its potential as a diagnostic and prognostic biomarker in sepsis. Eight protein targets resulted from the integrative transcriptomics studies (corresponding to S100A8, S100A9, S100A6, NAMPT, FTH1, B2M, KLF6 and SRGN) have been used to predict interaction affinities with 2958 ChEMBL approved drugs, by using a pre-trained AI models (PLAPT) in order to point directions on drug repurposing in sepsis. The strongest predicted interactions have been confirmed with molecular docking and molecular dynamics analysis. This study underscores the power of combining high-throughput transcriptomics to advance our understanding of sepsis pathophysiology and develop precision medicine strategies. Full article
Show Figures

Figure 1

7 pages, 215 KB  
Case Report
Cefiderocol Resistance in Pseudomonas aeruginosa ST175: A Case Report with Genomic Analysis
by Rosario Fernández Fernández, Alberto Badillo Carrasco, Natalia Chueca Porcuna, Antonio Martínez Cabezas and Manuel Colmenero Ruiz
Antibiotics 2025, 14(11), 1162; https://doi.org/10.3390/antibiotics14111162 - 17 Nov 2025
Cited by 1 | Viewed by 1292
Abstract
Background: Cefiderocol, a novel siderophore cephalosporin, has shown promising activity against multidrug-resistant (MDR) Gram-negative pathogens, including metallo-β-lactamase (MBL) producers. However, emerging reports suggest rapid resistance development under selective pressure, particularly in epidemic Pseudomonas aeruginosa lineages. Case presentation: We describe a 50-year-old man with [...] Read more.
Background: Cefiderocol, a novel siderophore cephalosporin, has shown promising activity against multidrug-resistant (MDR) Gram-negative pathogens, including metallo-β-lactamase (MBL) producers. However, emerging reports suggest rapid resistance development under selective pressure, particularly in epidemic Pseudomonas aeruginosa lineages. Case presentation: We describe a 50-year-old man with a history of aortic dissection who developed ventilator-associated pneumonia due to P. aeruginosa ST175 carrying an IMP-type carbapenemase. Initial treatment with ceftazidime/avibactam plus aztreonam was followed by cefiderocol monotherapy. Although the patient showed early improvement, clinical relapse occurred within days, with subsequent isolation of cefiderocol-resistant P. aeruginosa. Whole-genome sequencing revealed high-impact mutations in iron acquisition systems (including fptA and pvdE) and multiple resistance determinants (oprD, efflux pump regulators, ampD/ampR), disrupting siderophore-mediated uptake and favoring multidrug resistance. Despite rescue therapy with ceftazidime/avibactam plus aztreonam and adjunctive agents, the patient ultimately died from septic shock and multiorgan failure. Discussion: This case highlights the ability of high-risk P. aeruginosa clones to rapidly adapt to cefiderocol, driven by combined alterations in iron metabolism and classical resistance pathways. The development of resistance within less than one week of exposure underscores the risk of using cefiderocol as monotherapy in infections caused by epidemic MDR clones. Conclusions: Cefiderocol resistance can emerge rapidly in vivo during treatment of infections caused by P. aeruginosa ST175. Continuous surveillance, molecular characterization of resistance mechanisms, and cautious use of cefiderocol—preferably in combination regimens—are warranted to preserve its clinical utility. Full article
14 pages, 275 KB  
Review
Kidney and Pregnancy: A Comprehensive Review
by Luca Piscitani, Paolo Sipari, Lorenzo Ottavio Di Pietro, Sofia Bussolaro, Maurizio Guido and Ilaria Fantasia
Clin. Pract. 2025, 15(10), 189; https://doi.org/10.3390/clinpract15100189 - 20 Oct 2025
Viewed by 4877
Abstract
During pregnancy, a series of physiological changes occur in women, particularly affecting the cardiovascular system with significant hemodynamic alterations. Subsequently, this leads to renal adaptations manifesting through variations in glomerular filtration rate. This close interconnection between the heart and kidneys implies that issues [...] Read more.
During pregnancy, a series of physiological changes occur in women, particularly affecting the cardiovascular system with significant hemodynamic alterations. Subsequently, this leads to renal adaptations manifesting through variations in glomerular filtration rate. This close interconnection between the heart and kidneys implies that issues arising in one organ will disrupt this fundamental balance, inevitably involving all associated organs. The purpose of this review is to gather all possible nephrological conditions that may arise during pregnancy, as well as pre-existing conditions that may become apparent or worsen during this period. This review describes the natural history, treatment, and impact of these conditions on pregnancy itself. Among the most common conditions are preeclampsia and HELLP syndrome, severe complications characterized by hypertension, proteinuria, and multiorgan damage that require immediate clinical attention. Additionally, women with chronic kidney disease are at higher risk of developing maternal–fetal complications, such as preterm birth and intrauterine growth restriction. Common causes of acute renal failure are also analyzed, including thrombotic microangiopathy, acute fatty liver of pregnancy, acute onset or flare of systemic lupus erythematosus, and catastrophic antiphospholipid antibody syndrome. Given the importance of proper renal function during pregnancy, it is essential to have a thorough understanding of nephrological diseases that may affect this phase of women’s lives. This knowledge is crucial for managing these conditions effectively to avoid risks to the survival of both the mother and the newborn. Full article
Back to TopTop