Sign in to use this feature.

Years

Between: -

Subjects

remove_circle_outline
remove_circle_outline
remove_circle_outline
remove_circle_outline
remove_circle_outline
remove_circle_outline
remove_circle_outline

Journals

Article Types

Countries / Regions

Search Results (26)

Search Parameters:
Keywords = multi-step flood forecast

Order results
Result details
Results per page
Select all
Export citation of selected articles as:
17 pages, 2548 KB  
Article
Enhancing Multi-Step Reservoir Inflow Forecasting: A Time-Variant Encoder–Decoder Approach
by Ming Fan, Dan Lu and Sudershan Gangrade
Geosciences 2025, 15(8), 279; https://doi.org/10.3390/geosciences15080279 - 24 Jul 2025
Cited by 1 | Viewed by 831
Abstract
Accurate reservoir inflow forecasting is vital for effective water resource management. Reliable forecasts enable operators to optimize storage and release strategies to meet competing sectoral demands—such as water supply, irrigation, and hydropower scheduling—while also mitigating flood and drought risks. To address this need, [...] Read more.
Accurate reservoir inflow forecasting is vital for effective water resource management. Reliable forecasts enable operators to optimize storage and release strategies to meet competing sectoral demands—such as water supply, irrigation, and hydropower scheduling—while also mitigating flood and drought risks. To address this need, in this study, we propose a novel time-variant encoder–decoder (ED) model designed specifically to improve multi-step reservoir inflow forecasting, enabling accurate predictions of reservoir inflows up to seven days ahead. Unlike conventional ED-LSTM and recursive ED-LSTM models, which use fixed encoder parameters or recursively propagate predictions, our model incorporates an adaptive encoder structure that dynamically adjusts to evolving conditions at each forecast horizon. Additionally, we introduce the Expected Baseline Integrated Gradients (EB-IGs) method for variable importance analysis, enhancing interpretability of inflow by incorporating multiple baselines to capture a broader range of hydrometeorological conditions. The proposed methods are demonstrated at several diverse reservoirs across the United States. Our results show that they outperform traditional methods, particularly at longer lead times, while also offering insights into the key drivers of inflow forecasting. These advancements contribute to enhanced reservoir management through improved forecasting accuracy and practical decision-making insights under complex hydroclimatic conditions. Full article
(This article belongs to the Special Issue AI and Machine Learning in Hydrogeology)
Show Figures

Figure 1

19 pages, 5313 KB  
Article
A New Custom Deep Learning Model Coupled with a Flood Index for Multi-Step-Ahead Flood Forecasting
by Jianming Shen, Moyuan Yang, Juan Zhang, Nan Chen and Binghua Li
Hydrology 2025, 12(5), 104; https://doi.org/10.3390/hydrology12050104 - 26 Apr 2025
Cited by 1 | Viewed by 1013
Abstract
Accurate and prompt flood forecasting is essential for effective decision making in flood control to help minimize or prevent flood damage. We propose a new custom deep learning model, IF-CNN-GRU, for multi-step-ahead flood forecasting that incorporates the flood index (IF) [...] Read more.
Accurate and prompt flood forecasting is essential for effective decision making in flood control to help minimize or prevent flood damage. We propose a new custom deep learning model, IF-CNN-GRU, for multi-step-ahead flood forecasting that incorporates the flood index (IF) to improve the prediction accuracy. The model integrates convolutional neural networks (CNNs) and gated recurrent neural networks (GRUs) to analyze the spatiotemporal characteristics of hydrological data, while using a custom recursive neural network that adjusts the neural unit output at each moment based on the flood index. The IF-CNN-GRU model was applied to forecast floods with a lead time of 1–5 d at the Baihe hydrological station in the middle reaches of the Han River, China, accompanied by an in-depth investigation of model uncertainty. The results showed that incorporating the flood index IF improved the forecast precision by up to 20%. The analysis of uncertainty revealed that the contributions of modeling factors, such as the datasets, model structures, and their interactions, varied across the forecast periods. The interaction factors contributed 17–36% of the uncertainty, while the contribution of the datasets increased with the forecast period (32–53%) and that of the model structure decreased (32–28%). The experiment also demonstrated that data samples play a critical role in improving the flood forecasting accuracy, offering actionable insights to reduce the predictive uncertainty and providing a scientific basis for flood early warning systems and water resource management. Full article
Show Figures

Figure 1

24 pages, 19422 KB  
Article
Enhancing Long-Term Flood Forecasting with SageFormer: A Cascaded Dimensionality Reduction Approach Based on Satellite-Derived Data
by Fatemeh Ghobadi, Amir Saman Tayerani Charmchi and Doosun Kang
Remote Sens. 2025, 17(3), 365; https://doi.org/10.3390/rs17030365 - 22 Jan 2025
Viewed by 1226
Abstract
Floods, increasingly exacerbated by climate change, are among the most destructive natural disasters globally, necessitating advancements in long-term forecasting to improve risk management. Traditional models struggle with the complex dependencies of hydroclimatic variables and environmental conditions, thus limiting their reliability. This study introduces [...] Read more.
Floods, increasingly exacerbated by climate change, are among the most destructive natural disasters globally, necessitating advancements in long-term forecasting to improve risk management. Traditional models struggle with the complex dependencies of hydroclimatic variables and environmental conditions, thus limiting their reliability. This study introduces a novel framework for enhancing flood forecasting accuracy by integrating geo-spatiotemporal analyses, cascading dimensionality reduction, and SageFormer-based multi-step-ahead predictions. The framework efficiently processes satellite-derived data, addressing the curse of dimensionality and focusing on critical long-range spatiotemporal dependencies. SageFormer captures inter- and intra-dependencies within a compressed feature space, making it particularly effective for long-term forecasting. Performance evaluations against LSTM, Transformer, and Informer across three data fusion scenarios reveal substantial improvements in forecasting accuracy, especially in data-scarce basins. The integration of hydroclimate data with attention-based networks and dimensionality reduction demonstrates significant advancements over traditional approaches. The proposed framework combines cascading dimensionality reduction with advanced deep learning, enhancing both interpretability and precision in capturing complex dependencies. By offering a straightforward and reliable approach, this study advances remote sensing applications in hydrological modeling, providing a robust tool for mitigating the impacts of hydroclimatic extremes. Full article
(This article belongs to the Special Issue Multi-Source Remote Sensing Data in Hydrology and Water Management)
Show Figures

Figure 1

21 pages, 6610 KB  
Article
A Data-Driven Multi-Step Flood Inundation Forecast System
by Felix Schmid and Jorge Leandro
Forecasting 2024, 6(3), 761-781; https://doi.org/10.3390/forecast6030039 - 13 Sep 2024
Cited by 2 | Viewed by 2175
Abstract
Inundation maps that show water depths that occur in the event of a flood are essential for protection. Especially information on timings is crucial. Creating a dynamic inundation map with depth data in temporal resolution is a major challenge and is not possible [...] Read more.
Inundation maps that show water depths that occur in the event of a flood are essential for protection. Especially information on timings is crucial. Creating a dynamic inundation map with depth data in temporal resolution is a major challenge and is not possible with physical models, as these are too slow for real-time predictions. To provide a dynamic inundation map in real-time, we developed a data-driven multi-step inundation forecast system for fluvial flood events. The forecast system is based on a convolutional neural network (CNN), feature-informed dense layers, and a recursive connection from the predicted inundation at timestep t as a new input for timestep t + 1. The forecast system takes a hydrograph as input, cuts it at desired timesteps (t), and outputs the respective inundation for each timestep, concluding in a dynamic inundation map with a temporal resolution (t). The prediction shows a Critical Success Index (CSI) of over 90%, an average Root Mean Square Error (RMSE) of 0.07, 0.12, and 0.15 for the next 6 h, 12 h, and 24 h, respectively, and an individual RMSE value below 0.3 m, for all test datasets when compared with the results from a physically based model. Full article
(This article belongs to the Section Environmental Forecasting)
Show Figures

Figure 1

28 pages, 9272 KB  
Article
CNN vs. LSTM: A Comparative Study of Hourly Precipitation Intensity Prediction as a Key Factor in Flood Forecasting Frameworks
by Isa Ebtehaj and Hossein Bonakdari
Atmosphere 2024, 15(9), 1082; https://doi.org/10.3390/atmos15091082 - 6 Sep 2024
Cited by 8 | Viewed by 4391
Abstract
Accurate precipitation intensity forecasting is crucial for effective flood management and early warning systems. This study evaluates the performances of convolutional neural network (CNN) and long short-term memory (LSTM) models in predicting hourly precipitation intensity using data from Sainte Catherine de la Jacques [...] Read more.
Accurate precipitation intensity forecasting is crucial for effective flood management and early warning systems. This study evaluates the performances of convolutional neural network (CNN) and long short-term memory (LSTM) models in predicting hourly precipitation intensity using data from Sainte Catherine de la Jacques Cartier station near Québec City. The models predict precipitation levels from one to six hours ahead, which are categorized into slight, moderate, heavy, and very heavy precipitation intensities. Our methodology involved gathering hourly precipitation data, defining input combinations for multistep ahead forecasting, and employing CNN and LSTM models. The performances of these models were assessed through qualitative and quantitative evaluations. The key findings reveal that the LSTM model excelled in the short-term (1HA to 2HA) and long-term (3HA to 6HA) forecasting, with higher R2 (up to 0.999) and NSE values (up to 0.999), while the CNN model was more computationally efficient, with lower AICc values (e.g., −16,041.1 for 1HA). The error analysis shows that the CNN demonstrated higher precision in the heavy and very heavy categories, with a lower relative error, whereas the LSTM performed better for the slight and moderate categories. The LSTM outperformed the CNN in minor- and high-intensity events, but the CNN exhibited a better performance for significant precipitation events with shorter lead times. Overall, both models were adequate, with the LSTM providing better accuracy for extended forecasts and the CNN offering efficiency for immediate predictions, highlighting their complementary roles in enhancing early warning systems and flood management strategies. Full article
Show Figures

Figure 1

19 pages, 2678 KB  
Article
Mass Conservative Time-Series GAN for Synthetic Extreme Flood-Event Generation: Impact on Probabilistic Forecasting Models
by Divas Karimanzira
Stats 2024, 7(3), 808-826; https://doi.org/10.3390/stats7030049 - 3 Aug 2024
Cited by 4 | Viewed by 2669
Abstract
The lack of data on flood events poses challenges in flood management. In this paper, we propose a novel approach to enhance flood-forecasting models by utilizing the capabilities of Generative Adversarial Networks (GANs) to generate synthetic flood events. We modified a time-series GAN [...] Read more.
The lack of data on flood events poses challenges in flood management. In this paper, we propose a novel approach to enhance flood-forecasting models by utilizing the capabilities of Generative Adversarial Networks (GANs) to generate synthetic flood events. We modified a time-series GAN by incorporating constraints related to mass conservation, energy balance, and hydraulic principles into the GAN model through appropriate regularization terms in the loss function and by using mass conservative LSTM in the generator and discriminator models. In this way, we can improve the realism and physical consistency of the generated extreme flood-event data. These constraints ensure that the synthetic flood-event data generated by the GAN adhere to fundamental hydrological principles and characteristics, enhancing the accuracy and reliability of flood-forecasting and risk-assessment applications. PCA and t-SNE are applied to provide valuable insights into the structure and distribution of the synthetic flood data, highlighting patterns, clusters, and relationships within the data. We aimed to use the generated synthetic data to supplement the original data and train probabilistic neural runoff model for forecasting multi-step ahead flood events. t-statistic was performed to compare the means of synthetic data generated by TimeGAN with the original data, and the results showed that the means of the two datasets were statistically significant at 95% level. The integration of time-series GAN-generated synthetic flood events with real data improved the robustness and accuracy of the autoencoder model, enabling more reliable predictions of extreme flood events. In the pilot study, the model trained on the augmented dataset with synthetic data from time-series GAN shows higher NSE and KGE scores of NSE = 0.838 and KGE = 0.908, compared to the NSE = 0.829 and KGE = 0.90 of the sixth hour ahead, indicating improved accuracy of 9.8% NSE in multistep-ahead predictions of extreme flood events compared to the model trained on the original data alone. The integration of synthetic training datasets in the probabilistic forecasting improves the model’s ability to achieve a reduced Prediction Interval Normalized Average Width (PINAW) for interval forecasting, yet this enhancement comes with a trade-off in the Prediction Interval Coverage Probability (PICP). Full article
Show Figures

Figure 1

33 pages, 15148 KB  
Article
Early Flood Monitoring and Forecasting System Using a Hybrid Machine Learning-Based Approach
by Eleni-Ioanna Koutsovili, Ourania Tzoraki, Nicolaos Theodossiou and George E. Tsekouras
ISPRS Int. J. Geo-Inf. 2023, 12(11), 464; https://doi.org/10.3390/ijgi12110464 - 14 Nov 2023
Cited by 19 | Viewed by 7909
Abstract
The occurrence of flash floods in urban catchments within the Mediterranean climate zone has witnessed a substantial rise due to climate change, underscoring the urgent need for early-warning systems. This paper examines the implementation of an early flood monitoring and forecasting system (EMFS) [...] Read more.
The occurrence of flash floods in urban catchments within the Mediterranean climate zone has witnessed a substantial rise due to climate change, underscoring the urgent need for early-warning systems. This paper examines the implementation of an early flood monitoring and forecasting system (EMFS) to predict the critical overflow level of a small urban stream on Lesvos Island, Greece, which has a history of severe flash flood incidents requiring rapid response. The system is supported by a network of telemetric stations that measure meteorological and hydrometric parameters in real time, with a time step accuracy of 15 min. The collected data are fed into the physical Hydrologic Engineering Center’s Hydrologic Modeling System (HEC-HMS), which simulates the stream’s discharge. Considering the HEC-HMS’s estimated outflow and other hydro-meteorological parameters, the EMFS uses long short-term memory (LSTM) neural networks to enhance the accuracy of flood prediction. In particular, LSTMs are employed to analyze the real-time data from the telemetric stations and make multi-step predictions of the critical water level. Hydrological time series data are utilized to train and validate the LSTM models for short-term leading times of 15 min, 30 min, 45 min, and 1 h. By combining the predictions obtained by the HEC-HMS with those of the LSTMs, the EMFS can produce accurate flood forecasts. The results indicate that the proposed methodology yields trustworthy behavior in enhancing the overall resilience of the area against flash floods. Full article
Show Figures

Figure 1

26 pages, 11410 KB  
Article
Is the LSTM Model Better than RNN for Flood Forecasting Tasks? A Case Study of HuaYuankou Station and LouDe Station in the Lower Yellow River Basin
by Yiyang Wang, Wenchuan Wang, Hongfei Zang and Dongmei Xu
Water 2023, 15(22), 3928; https://doi.org/10.3390/w15223928 - 10 Nov 2023
Cited by 12 | Viewed by 2958
Abstract
The long short-term memory network (LSTM) model alleviates the gradient vanishing or exploding problem of the recurrent neural network (RNN) model with gated unit architecture. It has been applied to flood forecasting work. However, flood data have the characteristic of unidirectional sequence transmission, [...] Read more.
The long short-term memory network (LSTM) model alleviates the gradient vanishing or exploding problem of the recurrent neural network (RNN) model with gated unit architecture. It has been applied to flood forecasting work. However, flood data have the characteristic of unidirectional sequence transmission, and the gated unit architecture of the LSTM model establishes connections across different time steps which may not capture the physical mechanisms or be easily interpreted for this kind of data. Therefore, this paper investigates whether the gated unit architecture has a positive impact and whether LSTM is still better than RNN in flood forecasting work. We establish LSTM and RNN models, analyze the structural differences and impacts of the two models in transmitting flood data, and compare their performance in flood forecasting work. We also apply hyperparameter optimization and attention mechanism coupling techniques to improve the models, and establish an RNN model for optimizing hyperparameters using BOA (BOA-RNN), an LSTM model for optimizing hyperparameters using BOA (BOA-LSTM), an RNN model with MHAM in the hidden layer (MHAM-RNN), and an LSTM model with MHAM in the hidden layer (MHAM-LSTM) using the Bayesian optimization algorithm (BOA) and the multi-head attention mechanism (MHAM), respectively, to further examine the effects of RNN and LSTM as the underlying models and of cross-time scale bridging for flood forecasting. We use the measured flood process data of LouDe and HuaYuankou stations in the Yellow River basin to evaluate the models. The results show that compared with the LSTM model, under the 1 h forecast period of the LouDe station, the RNN model with the same structure and hyperparameters improves the four performance indicators of the Nash–Sutcliffe efficiency coefficient (NSE), the Kling-Gupta efficiency coefficient (KGE), the mean absolute error (MAE), and the root mean square error (RMSE) by 1.72%, 4.43%, 35.52% and 25.34%, respectively, and the model performance of the HuaYuankou station also improves significantly. In addition, under different situations, the RNN model outperforms the LSTM model in most cases. The experimental results suggest that the simple internal structure of the RNN model is more suitable for flood forecasting work, while the cross-time bridging methods such as gated unit architecture may not match well with the flood propagation process and may have a negative impact on the flood forecasting accuracy. Overall, the paper analyzes the impact of model architecture on flood forecasting from multiple perspectives and provides a reference for subsequent flood forecasting modeling. Full article
(This article belongs to the Section Hydrology)
Show Figures

Figure 1

22 pages, 10541 KB  
Article
Multi-Step Ahead Probabilistic Forecasting of Daily Streamflow Using Bayesian Deep Learning: A Multiple Case Study
by Fatemeh Ghobadi and Doosun Kang
Water 2022, 14(22), 3672; https://doi.org/10.3390/w14223672 - 14 Nov 2022
Cited by 27 | Viewed by 5220
Abstract
In recent decades, natural calamities such as drought and flood have caused widespread economic and social damage. Climate change and rapid urbanization contribute to the occurrence of natural disasters. In addition, their destructive impact has been altered, posing significant challenges to the efficiency, [...] Read more.
In recent decades, natural calamities such as drought and flood have caused widespread economic and social damage. Climate change and rapid urbanization contribute to the occurrence of natural disasters. In addition, their destructive impact has been altered, posing significant challenges to the efficiency, equity, and sustainability of water resources allocation and management. Uncertainty estimation in hydrology is essential for water resources management. By quantifying the associated uncertainty of reliable hydrological forecasting, an efficient water resources management plan is obtained. Moreover, reliable forecasting provides significant future information to assist risk assessment. Currently, the majority of hydrological forecasts utilize deterministic approaches. Nevertheless, deterministic forecasting models cannot account for the intrinsic uncertainty of forecasted values. Using the Bayesian deep learning approach, this study developed a probabilistic forecasting model that covers the pertinent subproblem of univariate time series models for multi-step ahead daily streamflow forecasting to quantify epistemic and aleatory uncertainty. The new model implements Bayesian sampling in the Long short-term memory (LSTM) neural network by using variational inference to approximate the posterior distribution. The proposed method is verified with three case studies in the USA and three forecasting horizons. LSTM as a point forecasting neural network model and three probabilistic forecasting models, such as LSTM-BNN, BNN, and LSTM with Monte Carlo (MC) dropout (LSTM-MC), were applied for comparison with the proposed model. The results show that the proposed Bayesian long short-term memory (BLSTM) outperforms the other models in terms of forecasting reliability, sharpness, and overall performance. The results reveal that all probabilistic forecasting models outperformed the deterministic model with a lower RMSE value. Furthermore, the uncertainty estimation results show that BLSTM can handle data with higher variation and peak, particularly for long-term multi-step ahead streamflow forecasting, compared to other models. Full article
Show Figures

Figure 1

23 pages, 7128 KB  
Article
Long-Term Flooding Maps Forecasting System Using Series Machine Learning and Numerical Weather Prediction System
by Ming-Jui Chang, I-Hang Huang, Chih-Tsung Hsu, Shiang-Jen Wu, Jihn-Sung Lai and Gwo-Fong Lin
Water 2022, 14(20), 3346; https://doi.org/10.3390/w14203346 - 21 Oct 2022
Cited by 6 | Viewed by 3569
Abstract
Accurate real-time forecasts of inundation depth and area during typhoon flooding is crucial to disaster emergency response. The development of an inundation forecasting model has been recognized as essential to manage disaster risk. In the past, most researchers used multiple single-point forecasts to [...] Read more.
Accurate real-time forecasts of inundation depth and area during typhoon flooding is crucial to disaster emergency response. The development of an inundation forecasting model has been recognized as essential to manage disaster risk. In the past, most researchers used multiple single-point forecasts to obtain surface flooding depth forecasts with spatial interpolation. In this study, a forecasting model (QPF-RIF) integrating a hydrodynamic model (SOBEK), support vector machine–multi-step forecast (SVM-MSF), and a self-organizing map (SOM) were proposed. The task of this model was divided into four parts: hydrodynamic simulation, point forecasting, inundation database clustering, and spatial expansion. First, the SOBEK model was used in simulating inundation hydrodynamics to construct the flooding maps database. Second, the SVM-MSF yields water level (inundation volume) forecasted with a 1 to 72 h lead time. Third, the SOM clustered the previous flooding maps database into several groups representing different flooding characteristics. Finally, a spatial expansion module produced inundation maps based on forecasting information from forecasting flood volume and flood causative factors. To demonstrate the effectiveness of the proposed forecasting model, we presented an application to the Yilan River basin in Taiwan. Our forecasting results indicated that the proposed model yields accurate flood inundation maps (less than 1 cm error) for a 1 h lead time. For long-term forecasting (46 h to 72 h ahead), the model controlled the error of the forecast results within 7 cm. In the testing events, the model forecasted an average of 83% of the flooding area in the long term. This flood inundation forecasting model is expected to be useful in providing early flood warning information for disaster emergency response. Full article
(This article belongs to the Topic Natural Hazards and Disaster Risks Reduction)
Show Figures

Figure 1

14 pages, 5377 KB  
Article
Enhancing a Multi-Step Discharge Prediction with Deep Learning and a Response Time Parameter
by Wandee Thaisiam, Warintra Saelo and Papis Wongchaisuwat
Water 2022, 14(18), 2898; https://doi.org/10.3390/w14182898 - 16 Sep 2022
Cited by 4 | Viewed by 2928
Abstract
Flood forecasting is among the most important precaution measures to prevent devastating disasters affecting human life, properties, and the overall environment. It is closely involved with precipitation and streamflow data forecasting tasks. In this work, we introduced a multi-step discharge prediction framework based [...] Read more.
Flood forecasting is among the most important precaution measures to prevent devastating disasters affecting human life, properties, and the overall environment. It is closely involved with precipitation and streamflow data forecasting tasks. In this work, we introduced a multi-step discharge prediction framework based on deep learning models. A simple feature representation technique using a correlation of backward lags was enhanced with a time of concentration (TC) concept. Recurrent neural networks and their variants, coupled with the TC-related features, provided superior performance with over 0.9 Nash–Sutcliffe model efficiency coefficient and substantially high correlation values for multiple forecasted points. These results were consistent among both the Upper Nan and the Loei river basins in Thailand, which were used as case studies in this work. Full article
(This article belongs to the Section Hydrology)
Show Figures

Figure 1

23 pages, 4771 KB  
Article
Predicting Monthly Runoff of the Upper Yangtze River Based on Multiple Machine Learning Models
by Xiao Li, Liping Zhang, Sidong Zeng, Zhenyu Tang, Lina Liu, Qin Zhang, Zhengyang Tang and Xiaojun Hua
Sustainability 2022, 14(18), 11149; https://doi.org/10.3390/su141811149 - 6 Sep 2022
Cited by 18 | Viewed by 2955
Abstract
Accurate monthly runoff prediction is significant to extreme flood control and water resources management. However, traditional statistical models without multi-variable input may fail to capture runoff changes effectively due to the dual effect of climate change and human activities. Here, we used five [...] Read more.
Accurate monthly runoff prediction is significant to extreme flood control and water resources management. However, traditional statistical models without multi-variable input may fail to capture runoff changes effectively due to the dual effect of climate change and human activities. Here, we used five multi-input machine learning (ML) models to predict monthly runoff, where multiple global circulation indexes and surface meteorological indexes were selected as explanatory variables by the stepwise regression or copula entropy methods. Moreover, four univariate models were adopted as benchmarks. The multi-input ML models were tested at two typical hydrological stations (i.e., Gaochang and Cuntan) in the Upper Yangtze River. The results indicate that the LSTM_Copula (long short-term memory model combined with copula entropy method) model outperformed other models in both hydrological stations, while the GRU_Step (gate recurrent unit model combined with stepwise regression method) model and the RF_Copula (random forest model combined with copula entropy method) model also showed satisfactory performances. In addition, the ML models with multi-variable input provided better predictability compared with four univariate statistical models, and the MAPE (mean absolute percentage error), RMSE (root mean square error), NSE (Nash–Sutcliffe efficiency coefficient), and R (Pearson’s correlation coefficient) values were improved by 5.10, 4.16, 5.34, and 0.43% for the Gaochang Station, and 10.84, 17.28, 13.68, and 3.55% for the Cuntan Station, suggesting the proposed ML approaches are practically applicable to monthly runoff forecasting in large rivers. Full article
Show Figures

Figure 1

22 pages, 5156 KB  
Article
Neural Structures to Predict River Stages in Heavily Urbanized Catchments
by Annunziata Chiacchiera, Fabio Sai, Andrea Salvetti and Giorgio Guariso
Water 2022, 14(15), 2330; https://doi.org/10.3390/w14152330 - 27 Jul 2022
Cited by 3 | Viewed by 2520
Abstract
Accurate flow forecasting may support responsible institutions in managing river systems and limiting damages due to high water levels. Machine-learning models are known to describe many nonlinear hydrological phenomena, but up to now, they have mainly provided a single future value with a [...] Read more.
Accurate flow forecasting may support responsible institutions in managing river systems and limiting damages due to high water levels. Machine-learning models are known to describe many nonlinear hydrological phenomena, but up to now, they have mainly provided a single future value with a fixed information structure. This study trains and tests multi-step deep neural networks with different inputs to forecast the water stage of two sub-alpine urbanized catchments. They prove effective for one hour ahead flood stage values and occurrences. Convolutional neural networks (CNNs) perform better when only past information on the water stage is used. Long short-term memory nets (LSTMs) are more suited to exploit the data coming from the rain gauges. Predicting a set of water stages over the following hour rather than just a single future value may help concerned agencies take the most urgent actions. The paper also shows that the architecture developed for one catchment can be adapted to similar ones maintaining high accuracy. Full article
(This article belongs to the Special Issue AI and Deep Learning Applications for Water Management)
Show Figures

Figure 1

16 pages, 2581 KB  
Article
Challenges and Evolution of Water Level Monitoring towards a Comprehensive, World-Scale Coverage with Remote Sensing
by Mélissande Machefer, Martí Perpinyà-Vallès, Maria José Escorihuela, David Gustafsson and Laia Romero
Remote Sens. 2022, 14(15), 3513; https://doi.org/10.3390/rs14153513 - 22 Jul 2022
Cited by 3 | Viewed by 3363
Abstract
Surface water availability is a fundamental environmental variable to implement effective climate adaptation and mitigation plans, as expressed by scientific, financial and political stakeholders. Recently published requirements urge the need for homogenised access to long historical records at a global scale, together with [...] Read more.
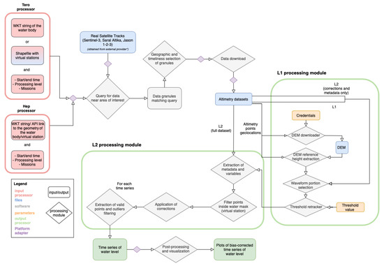
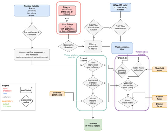
Surface water availability is a fundamental environmental variable to implement effective climate adaptation and mitigation plans, as expressed by scientific, financial and political stakeholders. Recently published requirements urge the need for homogenised access to long historical records at a global scale, together with the standardised characterisation of the accuracy of observations. While satellite altimeters offer world coverage measurements, existing initiatives and online platforms provide derived water level data. However, these are sparse, particularly in complex topographies. This study introduces a new methodology in two steps (1) teroVIR, a virtual station extractor for a more comprehensive global and automatic monitoring of water bodies, and (2) teroWAT, a multi-mission, interoperable water level processor, for handling all terrain types. L2 and L1 altimetry products are used, with state-of-the-art retracker algorithms in the methodology. The work presents a benchmark between teroVIR and current platforms in West Africa, Kazakhastan and the Arctic: teroVIR shows an unprecedented increase from 55% to 99% in spatial coverage. A large-scale validation of teroWAT results in an average of unbiased root mean square error ubRMSE of 0.638 m on average for 36 locations in West Africa. Traditional metrics (ubRMSE, median, absolute deviation, Pearson coefficient) disclose significantly better values for teroWAT when compared with existing platforms, of the order of 8 cm and 5% improved respectively in error and correlation. teroWAT shows unprecedented excellent results in the Arctic, using an L1 products-based algorithm instead of L2, reducing the error by almost 4 m on average. To further compare teroWAT with existing methods, a new scoring option, teroSCO, is presented, measuring the quality of the validation of time series transversally and objectively across different strategies. Finally, teroVIR and teroWAT are implemented as platform-agnostic modules and used by flood forecasting and river discharge methods as relevant examples. A review of various applications for miscellaneous end-users is given, tackling the educational challenge raised by the community. Full article
(This article belongs to the Section Earth Observation Data)
Show Figures

Graphical abstract

21 pages, 5489 KB  
Article
A Novel Runoff Forecasting Model Based on the Decomposition-Integration-Prediction Framework
by Zhanxing Xu, Jianzhong Zhou, Li Mo, Benjun Jia, Yuqi Yang, Wei Fang and Zhou Qin
Water 2021, 13(23), 3390; https://doi.org/10.3390/w13233390 - 1 Dec 2021
Cited by 15 | Viewed by 3307
Abstract
Runoff forecasting is of great importance for flood mitigation and power generation plan preparation. To explore the better application of time-frequency decomposition technology in runoff forecasting and improve the prediction accuracy, this research has developed a framework of runoff forecasting named Decomposition-Integration-Prediction (DIP) [...] Read more.
Runoff forecasting is of great importance for flood mitigation and power generation plan preparation. To explore the better application of time-frequency decomposition technology in runoff forecasting and improve the prediction accuracy, this research has developed a framework of runoff forecasting named Decomposition-Integration-Prediction (DIP) using parallel-input neural network, and proposed a novel runoff forecasting model with Variational Mode Decomposition (VMD), Gated Recurrent Unit (GRU), and Stochastic Fractal Search (SFS) algorithm under this framework. In this model, the observed runoff series is first decomposed into several sub-series via the VMD method to extract different frequency information. Secondly, the parallel layers in the parallel-input neural network based on GRU are trained to receive the input samples of each subcomponent and integrate their output adaptively through the concatenation layers. Finally, the output of concatenation layers is treated as the final runoff forecasting result. In this process, the SFS algorithm was adopted to optimize the structure of the neural network. The prediction performance of the proposed model was evaluated using the historical monthly runoff data at Pingshan and Yichang hydrological stations in the Upper Yangtze River Basin of China, and seven various single and decomposition-based hybrid models were developed for comparison. The results show that the proposed model has obvious advantages in overall prediction performance, model training time, and multi-step-ahead prediction compared to several comparative methods, which is a reasonable and more efficient monthly runoff forecasting method based on time series decomposition and neural networks. Full article
(This article belongs to the Section Hydrology)
Show Figures

Figure 1

Back to TopTop