A Data-Driven Multi-Step Flood Inundation Forecast System
Abstract
1. Introduction
2. Materials and Methods
2.1. General Overview
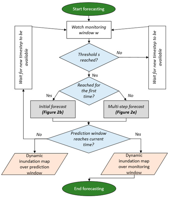
2.2. Operational Design
2.3. The Data-Driven Modeling
2.3.1. Architecture
2.3.2. Hyperparameter and Optimization
2.3.3. Evaluation Criteria
- For all values within a test dataset, the CSI is calculated.
- For each cell, the RMSE value is calculated. This concludes with a map showing the spatial distribution of the prediction error.
- For each timestep in the monitoring window (t1, t2, t3, …, tn), an average RMSE error (Equation (10)) is calculated, where is the respective RMSE of a cell and refers to the number of cells in the study site. The lead-time prediction error is given by the following equation:
2.4. Physical-Based Modeling and Dataset for Training, Validation, and Testing
3. Study Area
4. Results
4.1. Operational Design
4.2. Hyperparameter and Optimization
4.3. Performance Evaluation of the Forecast System
4.3.1. Critical Success Index (CSI)
4.3.2. Overall Performance and Lead Time Prediction Error
4.3.3. Inundation Maps and Spatial Prediction Error Distribution
5. Discussion
5.1. Operational Design
5.2. Hyperparameters and Optimization
5.3. Performance Evaluation of the Forecast System
5.3.1. Critical Success Index (CSI)
5.3.2. Overall Performance and Lead Time Prediction Error
5.3.3. Inundation Maps and Spatial Prediction Error Distribution
5.4. Limitations and Outlook
6. Conclusions
Author Contributions
Funding
Data Availability Statement
Conflicts of Interest
References
- Arnell, N.W.; Lloyd-Hughes, B. The Global-Scale Impacts of Climate Change on Water Resources and Flooding under New Climate and Socio-Economic Scenarios. Clim. Chang. 2014, 122, 127–140. [Google Scholar] [CrossRef]
- Calvin, K.; Dasgupta, D.; Krinner, G.; Mukherji, A.; Thorne, P.W.; Trisos, C.; Romero, J.; Aldunce, P.; Barrett, K.; Blanco, G.; et al. IPCC, 2023: Climate Change 2023: Synthesis Report. In Contribution of Working Groups I, II and III to the Sixth Assessment Report of the Intergovernmental Panel on Climate Change; Core Writing Team, Lee, H., Romero, J., Eds.; First Intergovernmental Panel on Climate Change (IPCC): Geneva, Switzerland, 2023. [Google Scholar]
- Swiss RE Institute Sigma. Natural Catastrophes in 2021: The Floodgates Are Open. Available online: https://www.swissre.com/institute/research/sigma-research/sigma-2022-01.html (accessed on 11 September 2024).
- Kuller, M.; Schoenholzer, K.; Lienert, J. Creating Effective Flood Warnings: A Framework from a Critical Review. J. Hydrol. 2021, 602, 126708. [Google Scholar] [CrossRef]
- Rözer, V.; Peche, A.; Berkhahn, S.; Feng, Y.; Fuchs, L.; Graf, T.; Haberlandt, U.; Kreibich, H.; Sämann, R.; Sester, M.; et al. Impact-Based Forecasting for Pluvial Floods. Earth’s Futur. 2021, 9, 2020EF001851. [Google Scholar] [CrossRef]
- Crotti, G.; Leandro, J.; Bhola, P.K. A 2D Real-Time Flood Forecast Framework Based on a Hybrid Historical and Synthetic Runoff Database. Water 2019, 12, 114. [Google Scholar] [CrossRef]
- Schmid, F.; Leandro, J. A Feature-Informed Data-Driven Approach for Predicting Maximum Flood Inundation Extends. Geosciences 2023, 13, 384. [Google Scholar] [CrossRef]
- Henonin, J.; Russo, B.; Mark, O.; Gourbesville, P. Real-Time Urban Flood Forecasting and Modelling–a State of the Art. J. Hydroinformatics 2013, 15, 717–736. [Google Scholar] [CrossRef]
- Berkhahn, S.; Neuweiler, I. Data Driven Real-Time Prediction of Urban Floods with Spatial and Temporal Distribution. J. Hydrol. X 2024, 22, 100167. [Google Scholar] [CrossRef]
- Sanders, B.F.; Schubert, J.E.; Detwiler, R.L. ParBreZo: A Parallel, Unstructured Grid, Godunov-Type, Shallow-Water Code for High-Resolution Flood Inundation Modeling at the Regional Scale. Adv. Water Resour. 2010, 33, 1456–1467. [Google Scholar] [CrossRef]
- Delestre, O.; Darboux, F.; James, F.; Lucas, C.; Laguerre, C.; Cordier, S. FullSWOF: Full Shallow-Water Equations for Overland Flow. J. Open Source Softw. 2017, 2, 448. [Google Scholar] [CrossRef]
- Morales-Hernández, M.; Sharif, M.B.; Kalyanapu, A.; Ghafoor, S.K.; Dullo, T.T.; Gangrade, S.; Kao, S.-C.; Norman, M.R.; Evans, K.J. TRITON: A Multi-GPU Open Source 2D Hydrodynamic Flood Model. Environ. Model. Softw. 2021, 141, 105034. [Google Scholar] [CrossRef]
- Hou, J.; Kang, Y.; Hu, C.; Tong, Y.; Pan, B.; Xia, J. A GPU-Based Numerical Model Coupling Hydrodynamical and Morphological Processes. Int. J. Sediment Res. 2020, 35, 386–394. [Google Scholar] [CrossRef]
- Seleem, O.; Ayzel, G.; De Souza, A.C.T.; Bronstert, A.; Heistermann, M. Towards Urban Flood Susceptibility Mapping Using Data-Driven Models in Berlin, Germany. Geomat. Nat. Hazards Risk 2022, 13, 1640–1662. [Google Scholar] [CrossRef]
- Li, Y.; Martinis, S.; Wieland, M. Urban Flood Mapping with an Active Self-Learning Convolutional Neural Network Based on TerraSAR-X Intensity and Interferometric Coherence. ISPRS J. Photogramm. Remote Sens. 2019, 152, 178–191. [Google Scholar] [CrossRef]
- Solomatine, D.; See, L.M.; Abrahart, R.J. Data-Driven Modelling: Concepts, Approaches and Experiences. Water Science and Technology Library. In Practical Hydroinformatics; Abrahart, R.J., See, L.M., Solomatine, D.P., Eds.; Springer: Berlin/Heidelberg, Germany, 2008; Volume 68, pp. 17–30. ISBN 978-3-540-79880-4. [Google Scholar]
- Ronneberger, O.; Fischer, P.; Brox, T. U-Net: Convolutional Networks for Biomedical Image Segmentation. arXiv 2015, arXiv:1505.04597. [Google Scholar]
- Liu, C.; Tao, Y.; Liang, J.; Li, K.; Chen, Y. Object Detection Based on YOLO Network. In Proceedings of the 2018 IEEE 4th Information Technology and Mechatronics Engineering Conference (ITOEC), Chongqing, China, 14–16 December 2018; pp. 799–803. [Google Scholar]
- Shao, P.; Feng, J.; Lu, J.; Zhang, P.; Zou, C. Data-Driven and Knowledge-Guided Denoising Diffusion Model for Flood Forecasting. Expert Syst. Appl. 2024, 244, 122908. [Google Scholar] [CrossRef]
- Xu, C.; Zhong, P.; Zhu, F.; Xu, B.; Wang, Y.; Yang, L.; Wang, S.; Xu, S. A Hybrid Model Coupling Process-Driven and Data-Driven Models for Improved Real-Time Flood Forecasting. J. Hydrol. 2024, 638, 131494. [Google Scholar] [CrossRef]
- Berkhahn, S. An Ensemble Neural Network Model for Real-Time Prediction of Urban Floods. J. Hydrol. 2019, 575, 743–754. [Google Scholar] [CrossRef]
- Lin, Q.; Leandro, J.; Wu, W.; Bhola, P.; Disse, M. Prediction of Maximum Flood Inundation Extents with Resilient Backpropagation Neural Network: Case Study of Kulmbach. Front. Earth Sci. 2020, 8, 332. [Google Scholar] [CrossRef]
- Lin, Q.; Leandro, J.; Gerber, S.; Disse, M. Multistep Flood Inundation Forecasts with Resilient Backpropagation Neural Networks: Kulmbach Case Study. Water 2020, 12, 3568. [Google Scholar] [CrossRef]
- Löwe, R.; Böhm, J.; Jensen, D.G.; Leandro, J.; Rasmussen, S.H. U-FLOOD–Topographic Deep Learning for Predicting Urban Pluvial Flood Water Depth. J. Hydrol. 2021, 603, 126898. [Google Scholar] [CrossRef]
- Guo, Z.; Leitão, J.P.; Simões, N.E.; Moosavi, V. Data-driven Flood Emulation: Speeding up Urban Flood Predictions by Deep Convolutional Neural Networks. J. Flood Risk Manag. 2021, 14, e12684. [Google Scholar] [CrossRef]
- Hofmann, J.; Schüttrumpf, H. floodGAN: Using Deep Adversarial Learning to Predict Pluvial Flooding in Real Time. Water 2021, 13, 2255. [Google Scholar] [CrossRef]
- Guo, Z.; Moosavi, V.; Leitão, J.P. Data-Driven Rapid Flood Prediction Mapping with Catchment Generalizability. J. Hydrol. 2022, 609, 127726. [Google Scholar] [CrossRef]
- Schmid, F.; Leandro, J. An Ensemble Data-Driven Approach for Incorporating Uncertainty in the Forecasting of Stormwater Sewer Surcharge. Urban Water J. 2023, 20, 1140–1156. [Google Scholar] [CrossRef]
- Burrichter, B.; Hofmann, J.; Koltermann da Silva, J.; Niemann, A.; Quirmbach, M. A Spatiotemporal Deep Learning Approach for Urban Pluvial Flood Forecasting with Multi-Source Data. Water 2023, 15, 1760. [Google Scholar] [CrossRef]
- Chiang, Y.-M.; Chang, L.-C.; Tsai, M.-J.; Wang, Y.-F.; Chang, F.-J. Dynamic Neural Networks for Real-Time Water Level Predictions of Sewerage Systems-Covering Gauged and Ungauged Sites. Hydrol. Earth Syst. Sci. 2010, 11, 1309–1319. [Google Scholar] [CrossRef]
- Chang, F.-J.; Chen, P.-A.; Lu, Y.-R.; Huang, E.; Chang, K.-Y. Real-Time Multi-Step-Ahead Water Level Forecasting by Recurrent Neural Networks for Urban Flood Control. J. Hydrol. 2014, 517, 836–846. [Google Scholar] [CrossRef]
- Ludwig, K.; Bremicker, M. The Water Balance Model LARSIM-Design, Content and Applications. In Freiburger Schriften zur Hydrologie; Institut für Hydrologie: Amsterdam, The Netherlands, 2006; p. 22. [Google Scholar]
- US Army Corps of Engineers. H.E.C. HEC-RAS River Analysis System-2D Modeling Users Manual, Version 5.0; US Army Corps of Engineers: Davis, CA, USA, 2016.
- O’Shea, K.; Nash, R. An Introduction to Convolutional Neural Networks. arXiv 2015, arXiv:1511.08458. [Google Scholar]
- Li, Z.; Liu, F.; Yang, W.; Peng, S.; Zhou, J. A Survey of Convolutional Neural Networks: Analysis, Applications, and Prospects. IEEE Trans. Neural Netw. Learn. Syst. 2022, 33, 6999–7019. [Google Scholar] [CrossRef]
- Ioffe, S.; Szegedy, C. Batch Normalization: Accelerating Deep Network Training by Reducing Internal Covariate Shift. arXiv 2015, arXiv:1502.03167. [Google Scholar]
- He, K.; Zhang, X.; Ren, S.; Sun, J. Deep Residual Learning for Image Recognition. arXiv 2015, arXiv:1512.03385. [Google Scholar]
- Wunsch, A.; Liesch, T.; Broda, S. Forecasting Groundwater Levels Using Nonlinear Autoregressive Networks with Exogenous Input (NARX). J. Hydrol. 2018, 567, 743–758. [Google Scholar] [CrossRef]
- Kingma, D.P.; Ba, J. Adam: A Method for Stochastic Optimization. arXiv 2017, arXiv:1412.6980. [Google Scholar]
- Bhola, P.K. Dynamic Flood Inundation Forecasting in Real-Time Including Associated Uncertainties for Operational Flood Risk Management. Ph.D. Dissertation, TU München, München, Germany, 2019. [Google Scholar]
- Landsamt für Umwelt (LfU). Hydrogeologische Karte. Available online: https://www.lfu.bayern.de/geologie/hydrogeologie_karten_daten/hk50/index.htm (accessed on 11 September 2024).









| Block | Configuration 1 [Number of Filters/Neurons] | Configuration 2 [Number of Filters/Neurons] | Configuration 3 [Number of Filters/Neurons] |
|---|---|---|---|
| Convolutional block | 32 | 64 | 64 |
| Residual block 1 | 32, 32 | 64, 64 | 128, 128 |
| Residual block 2 | 64, 64 | 128, 128 | 256, 256 |
| Residual block 3 | 128, 128 | 256, 256 | 512, 512 |
| Residual block 4 | 256, 256 | 512, 512 | 1024, 1024 |
| Flatten layer | 256 | 512 | 1024 |
| Feature path 1 * | 256, 512, 210,666 | 256, 512, 210,666 | 256, 512, 210,666 |
| Feature path 2 * | 256, 512, 115,292 | 256, 512, 115,292 | 256, 512, 115,292 |
| Feature path 3 * | 256, 512, 83,642 | 256, 512, 83,642 | 256, 512, 83,642 |
| Recursive feature path 1 | 256 | 512 | 1024 |
| Recursive feature path 2 | 256 | 512 | 1024 |
| Recursive feature path 3 | 256 | 512 | 1024 |
| Configuration | Training RMSE [m] | Validation RMSE [m] |
|---|---|---|
| 1 | 0.035 | 0.052 |
| 2 | 0.032 | 0.046 |
| 3 | 0.029 | 0.086 |
| Test Dataset | Critical Success Index (CSI) [%] |
|---|---|
| Test dataset (56 events) | 95.71 |
| Observed event 2005 | 93.31 |
| Observed event 2006 | 94.63 |
| Observed event 2013 | 92.12 |
Disclaimer/Publisher’s Note: The statements, opinions and data contained in all publications are solely those of the individual author(s) and contributor(s) and not of MDPI and/or the editor(s). MDPI and/or the editor(s) disclaim responsibility for any injury to people or property resulting from any ideas, methods, instructions or products referred to in the content. |
© 2024 by the authors. Licensee MDPI, Basel, Switzerland. This article is an open access article distributed under the terms and conditions of the Creative Commons Attribution (CC BY) license (https://creativecommons.org/licenses/by/4.0/).
Share and Cite
Schmid, F.; Leandro, J. A Data-Driven Multi-Step Flood Inundation Forecast System. Forecasting 2024, 6, 761-781. https://doi.org/10.3390/forecast6030039
Schmid F, Leandro J. A Data-Driven Multi-Step Flood Inundation Forecast System. Forecasting. 2024; 6(3):761-781. https://doi.org/10.3390/forecast6030039
Chicago/Turabian StyleSchmid, Felix, and Jorge Leandro. 2024. "A Data-Driven Multi-Step Flood Inundation Forecast System" Forecasting 6, no. 3: 761-781. https://doi.org/10.3390/forecast6030039
APA StyleSchmid, F., & Leandro, J. (2024). A Data-Driven Multi-Step Flood Inundation Forecast System. Forecasting, 6(3), 761-781. https://doi.org/10.3390/forecast6030039

