Sign in to use this feature.

Years

Between: -

Subjects

remove_circle_outline
remove_circle_outline
remove_circle_outline
remove_circle_outline
remove_circle_outline
remove_circle_outline
remove_circle_outline
remove_circle_outline
remove_circle_outline

Journals

remove_circle_outline
remove_circle_outline
remove_circle_outline
remove_circle_outline
remove_circle_outline
remove_circle_outline
remove_circle_outline

Article Types

Countries / Regions

remove_circle_outline
remove_circle_outline
remove_circle_outline
remove_circle_outline
remove_circle_outline
remove_circle_outline
remove_circle_outline

Search Results (1,888)

Search Parameters:
Keywords = multi-source remote sensing

Order results
Result details
Results per page
Select all
Export citation of selected articles as:
20 pages, 4349 KB  
Article
Agricultural Carbon Flux Estimation Using Multi-Source Remote Sensing and Ensemble Models
by Jiang Qiu, Qinrong Li, Weiyu Yu and Jinping Chen
Appl. Sci. 2026, 16(4), 2118; https://doi.org/10.3390/app16042118 (registering DOI) - 22 Feb 2026
Abstract
To accurately understand and investigate carbon fluxes in cropland ecosystems, this study adopted a machine learning ensemble model for estimation. Focusing on the Jinzhou station of the ChinaFLUX, we integrated eddy covariance carbon flux observations with multi-source satellite remote sensing data to construct [...] Read more.
To accurately understand and investigate carbon fluxes in cropland ecosystems, this study adopted a machine learning ensemble model for estimation. Focusing on the Jinzhou station of the ChinaFLUX, we integrated eddy covariance carbon flux observations with multi-source satellite remote sensing data to construct a machine learning-based cropland carbon flux estimation model. For environmental driver selection, a strategy combining correlation analysis with ecological mechanism understanding was employed to screen LST, NDVI, and NDMI as model input variables, effectively avoiding multicollinearity issues. Using footprint-weighted integrated data from 2005 to 2014 for model training and validation, a Stacking ensemble model was constructed with the RF model serving as the meta-learner to stack the predictions of RF, CART, and GBM. The ensemble model further reduced the prediction error (RMSE = 39.82), maintaining an R2 > 0.9 in most years and effectively improving predictive performance during anomalous years where single models underperformed. Based on these findings, the model was applied to analyze the spatiotemporal evolution of NEE in Jinzhou croplands from 2005 to 2014. The analysis revealed that while the region functioned overall as a carbon sink, it exhibited significant spatiotemporal heterogeneity. Spatially, the distribution followed a pattern of “strong intensity in the northeast and center, and weak intensity in the northwest and southwest.” Temporally, the sink intensity underwent significant interannual oscillations characterized by a “strengthening–weakening–re-strengthening–declining” trajectory. The high-precision prediction method proposed in this study is of great significance for revealing spatiotemporal variations in carbon sources/sinks, guiding green agricultural development, and supporting relevant policy formulation. Full article
Show Figures

Figure 1

29 pages, 6342 KB  
Article
Calculation of Excavation Volume in Open-Pit Mines Under Complex Conditions Based on Multi-Source Stereo Remote Sensing
by Yi Wen, Xin Yao, Cai Li, Zhenkai Zhou and Shizheng Shen
Remote Sens. 2026, 18(4), 654; https://doi.org/10.3390/rs18040654 - 20 Feb 2026
Viewed by 21
Abstract
The accurate calculation of excavation volume is critical for open-pit mine planning and management. Traditional methods are often inefficient and constrained by operational conditions. In contrast, digital surface model (DSM) differential analysis using stereophotogrammetry enables rapid acquisition of excavation volume, which holds significant [...] Read more.
The accurate calculation of excavation volume is critical for open-pit mine planning and management. Traditional methods are often inefficient and constrained by operational conditions. In contrast, digital surface model (DSM) differential analysis using stereophotogrammetry enables rapid acquisition of excavation volume, which holds significant value for retrospective excavation process. However, the actual mining process is not a simple matter of “excavation” or “backfilling”, but rather a complex mining pattern involving repeated excavation as new coal seams are exposed. This study utilized multi-source stereo remote sensing data (ZY-3, GF-7 satellite and UAV data) to construct a high-precision DSM time series spanning 2013 to 2025, focusing on analyzing the topographical evolution patterns of three representative mining pits. Research indicates that constructing DSMs during summer and autumn yields higher conformity with actual terrain, RMSE = 1.67 m and ME = −0.07 m. To address diverse mining patterns, we propose two calculation methods: the Cumulative Method (CM), which captures iterative excavation-backfilling cycles, and the First-Last Subtraction Method (FLSM), which mitigates cumulative DSM errors during continuous excavation. For phased mining operations, a hybrid method combining both approaches yields optimal results. Validation in three typical pits showed relative calculation errors of 1.36%, −0.49%, and 1.68%, respectively. The study indicates that the surface morphology changes in open-pit mines exhibit distinct non-linear characteristics. The method proposed herein not only enhances computational accuracy but also provides technical support for tracing historical coal excavation volumes. Full article
(This article belongs to the Special Issue Application of Advanced Remote Sensing Techniques in Mining Areas)
Show Figures

Figure 1

19 pages, 1808 KB  
Article
From Electricity-Informed Occupancy Dynamics to Rural Shrinkage Mechanisms: An Evidence-Driven, Explainable Framework
by Fang Liu, Peijun Lu, Songtao Wu and Mingyi He
Land 2026, 15(2), 346; https://doi.org/10.3390/land15020346 - 20 Feb 2026
Viewed by 39
Abstract
Rural shrinkage is increasingly expressed through changing residential mobility, housing under occupancy, and intermittent dwelling use, rather than a simple linear process of permanent outmigration and abandonment. Yet empirical measurement of occupancy dynamics and the service-mediated mechanisms shaping residence stability remains limited. This [...] Read more.
Rural shrinkage is increasingly expressed through changing residential mobility, housing under occupancy, and intermittent dwelling use, rather than a simple linear process of permanent outmigration and abandonment. Yet empirical measurement of occupancy dynamics and the service-mediated mechanisms shaping residence stability remains limited. This study proposes an evidence-driven and explainable assessment framework that links energy-informed occupancy dynamics with settlement building area and mechanism identification, using Fuyuan City as a case study. Daily electricity consumption time series from 2021 to 2024 are used to infer occupancy dynamics and detect behavioral signatures of long term residence, seasonal residence, return visits, and vacancy. Shape-based temporal clustering identifies six occupancy trajectories, revealing pronounced heterogeneity in mobility rhythms within the rural settlement system. Settlement vacancy-related built-environment changes are characterized from 2 m remote sensing imagery, using a trained YOLO-based building detection workflow, producing settlement-level total building area as a physical indicator of the development intensity. Integrating these behavioral measures with multi-source spatial factors, the mechanism model shows that development, governance, and environmental conditions influence residence stability primarily through service provision. Among service domains, education services exhibit the strongest direct association with long-term residence stability, while transport and daily life services show modest positive effects and healthcare presents a smaller positive effect. Development conditions positively promote all service types, whereas governance and environmental context display differentiated and, in some pathways, opposing effects across services. Overall, the framework enables interpretable monitoring of rural shrinkage dynamics by jointly quantifying occupancy trajectories, settlement morphology, and service-mediated pathways shaping residential outcomes. Full article
(This article belongs to the Section Land – Observation and Monitoring)
19 pages, 5527 KB  
Article
Aboveground Biomass Retrieval and Time Series Analysis Across Different Forest Types Using Multi-Source Data Fusion
by Yi Shen, Qianqian Chen, Tingting Zhu, Qian Zhang, Yu Zhang and Lei Zhao
Forests 2026, 17(2), 273; https://doi.org/10.3390/f17020273 - 18 Feb 2026
Viewed by 154
Abstract
Accurate monitoring of aboveground biomass (AGB) is essential for forest carbon accounting and climate change mitigation, yet signal saturation and the treatment of forest landscapes as biophysically homogeneous entities remain significant barriers to high-fidelity mapping. This study implements an ecologically integrated model that [...] Read more.
Accurate monitoring of aboveground biomass (AGB) is essential for forest carbon accounting and climate change mitigation, yet signal saturation and the treatment of forest landscapes as biophysically homogeneous entities remain significant barriers to high-fidelity mapping. This study implements an ecologically integrated model that leverages forest-type specific (coniferous vs. broadleaf) to enhance regional AGB retrieval. By refining established data fusion techniques with structural and compositional parameters, this approach seeks to mitigate systematic biases often found in generic regional assessments. Compared with 360 geo-referenced subplots, our stratified Support Vector Regression (SVR) model significantly outperformed non-classified counterparts, achieving an R2 of 0.76 and a reduced RMSE of 18.48 Mg/ha. This refined precision enabled a nuanced time-series analysis (2013–2020), revealing that while regional AGB increased from 157.13 to 192.23 Mg/ha, this trajectory was punctuated by a distinct sub-regional growth plateau between 2016 and 2018. By correlating these trends with disturbance data, we identified a 11.27% biomass decline in southwestern sectors linked to a tripling of burned area, pinpointing intensified fire regimes as the primary driver overriding recovery-driven carbon gains. These findings demonstrate that harmonizing multi-sensor signals with functional forest differentiation provides the necessary sensitivity to track carbon resilience, offering a scalable and robust tool for operational forest management and global carbon cycle research. Full article
(This article belongs to the Special Issue Applications of Optical and Active Remote Sensing in Forestry)
Show Figures

Figure 1

27 pages, 5156 KB  
Article
Mapping Forest Canopy Height via Self-Attention Multisource Feature Fusion and a Blending-Based Heterogeneous Ensemble Model
by Jing Tian, Pinghao Zhang, Pinliang Dong, Wei Shan, Ying Guo, Dan Li, Qiang Wang and Xiaodan Mei
Remote Sens. 2026, 18(4), 633; https://doi.org/10.3390/rs18040633 - 18 Feb 2026
Viewed by 146
Abstract
The accuracy of forest canopy height estimation is crucial for forest resource management and ecosystem carbon sequestration. However, existing approaches often face limitations in effectively integrating multisource remote sensing data, feature representation, and model learning strategies. To enhance the prediction performance of the [...] Read more.
The accuracy of forest canopy height estimation is crucial for forest resource management and ecosystem carbon sequestration. However, existing approaches often face limitations in effectively integrating multisource remote sensing data, feature representation, and model learning strategies. To enhance the prediction performance of the model in complex terrain and multisource data environments, this study comprehensively used ICESat-2/ATLAS photon point clouds, Sentinel-2/MSI multispectral imagery, and SRTM-DEM to construct a remote sensing-driven multisource feature system, which eliminated redundant interference using permutation feature importance analysis. Additionally, a self-attention (SA) mechanism was introduced to strengthen high-dimensional feature representation. Three heterogeneous models, incorporating deep neural network (DNN), extreme gradient boosting (XGBoost), and residual network (ResNet), were independently applied for forest canopy height estimation and were further used as base learners, with a random forest as the meta-learner, and an SA-Blending heterogeneous ensemble model that combines a blending technique with an SA mechanism was proposed to enhance the accuracy of forest canopy height estimation. To evaluate the SA optimization strategy and the role of multisource fusion, this study used the original features, SA-optimized features, and multisource fusion features (i.e., the concatenation and fusion of original features and self-attention mechanism features) as inputs to comprehensively compare the performance of each single model and the integrated model. The results show that: (1) The self-attention mechanism significantly improves the prediction performance of heterogeneous models. Compared with original features inputs, the R2 of DNN (SA-Only) and XGBoost (SA-Only) increased to 0.706 and 0.708, respectively, and the RMSE decreased to 1.691 m and 1.613 m. Although the R2 for ResNet (SA-Only) decreased slightly to 0.699 and the RMSE increased to 1.712 m, the overall impact was not significant. (2) Under the condition of multisource fusion feature input, DNN+SA, XGBoost+SA, and ResNet+SA all demonstrated higher fitting accuracy and stability, verifying the enhancing effect of the SA mechanism on the association expression of multisource information. (3) The SA-Blending model achieved the best overall performance, with R2 of 0.766 and RMSE of 1.510 m. It outperformed individual models and the SA-optimized model in terms of overall accuracy, stability, and robustness. The results can provide technical support for high-precision forest canopy height mapping and are of great significance for ecological monitoring applications. Full article
Show Figures

Figure 1

24 pages, 9166 KB  
Article
Impacts of Permafrost Degradation on the Water Conservation Function in the Three-River Source Region of the Qinghai–Tibet Plateau
by Wei Bai, Chunyu Wang, Wenyan Liu, Guowei Zhang, Yixuan Yang, Qingyue Wang and Zeyong Gao
Remote Sens. 2026, 18(4), 623; https://doi.org/10.3390/rs18040623 - 16 Feb 2026
Viewed by 208
Abstract
As a major water conservation region and ecological security barrier in China, the Three-River Source Region (TRSR) of the Qinghai–Tibet Plateau (QTP) is underlain by extensive permafrost. However, how permafrost degradation alters regional water conservation, particularly the existence of critical thresholds and time-lagged [...] Read more.
As a major water conservation region and ecological security barrier in China, the Three-River Source Region (TRSR) of the Qinghai–Tibet Plateau (QTP) is underlain by extensive permafrost. However, how permafrost degradation alters regional water conservation, particularly the existence of critical thresholds and time-lagged responses, remains insufficiently understood. To clarify these issues, spatiotemporal variations in water conservation (1990–2020) were quantified, and their nonlinear, lagged, and spatially heterogeneous responses to active layer thickness (ALT) were assessed. Using multi-source remote sensing and in situ observations from 1990 to 2020, spatiotemporal variations in water conservation were quantified with the Integrated Valuation of Ecosystem Services and Tradeoffs (InVEST) model, and responses to permafrost degradation were examined by integrating Sen’s slope, GeoDetector, geographically weighted regression (GWR), and structural equation modeling (SEM) methods. The results showed that water conservation increased overall during 1990–2020 and exhibited a pronounced southeast–northwest gradient (higher in the southeast and lower in the northwest); the rates of change in the Lancang, Yellow, and Yangtze headwaters were 63.5, 56.5, and 31.0 mm a−1, respectively. GeoDetector results indicate that precipitation was the dominant control on the spatial heterogeneity of water conservation (q = 0.704), and its interaction with active layer thickness (ALT) further increased explanatory power (q = 0.736). ALT also interacted with vegetation (q = 0.224) and topography (q = 0.157), suggesting that permafrost effects are modulated by vegetation condition and topographic setting in addition to water inputs. Piecewise regression identified a potential threshold at ALT = 1.77 m, indicating a shift in the ALT–water conservation relationship across this threshold. A 5–7-year lag in the response of water conservation to ALT was also detected, particularly apparent in continuous permafrost zones. Overall, water conservation exhibits a clear southeast–northwest gradient and a delayed response to ALT changes. In addition, the response exhibits clear spatial clustering, with the strongest sensitivity observed in areas with ice-rich permafrost overlain by alpine meadow, and a potential ALT breakpoint further suggests nonlinear permafrost–water conservation coupling. Full article
(This article belongs to the Special Issue Remote Sensing of Water Dynamics in Permafrost Regions)
34 pages, 13632 KB  
Article
Spatiotemporal Evolution of Vegetation Cover and Identification of Driving Factors Based on kNDVI and XGBoost-SHAP: A Study from Qinghai Province, China
by Hongkui Yang, Yousan Li, Lele Zhang, Xufeng Mao, Xiaoyang Liu, Mingxin Yang, Zhide Chang, Jin Deng and Rong Yang
Land 2026, 15(2), 338; https://doi.org/10.3390/land15020338 - 16 Feb 2026
Viewed by 149
Abstract
Vegetation cover characteristics underpin the understanding of regional ecosystem status and guide sustainable development. While extensive research has documented long-term vegetation dynamics in Qinghai Province, critical gaps remain in identifying driving factors, quantifying their thresholds, and uncovering nonlinear relationships governing vegetation cover. In [...] Read more.
Vegetation cover characteristics underpin the understanding of regional ecosystem status and guide sustainable development. While extensive research has documented long-term vegetation dynamics in Qinghai Province, critical gaps remain in identifying driving factors, quantifying their thresholds, and uncovering nonlinear relationships governing vegetation cover. In view of this, based on the MOD13Q1V6 dataset from the Google Earth Engine (GEE) platform, this study constructed a kernel normalized difference vegetation index (kNDVI) dataset for Qinghai Province spanning the period 2001–2023. Furthermore, the spatiotemporal characteristics and future evolution trends of vegetation cover were revealed by employing methods including the Theil–Sen–Mann–Kendall (Theil–Sen–MK) trend test, Hurst exponent, and centroid migration model. At a grid scale of 5 km × 5 km, based on the combined model of Extreme Gradient Boosting and SHapley Additive exPlanations (XGBoost-SHAP), this study integrated 10 multi-source remote sensing variables related to natural conditions, socioeconomic factors, and geographical accessibility to reveal the nonlinear effects between driving factors and kNDVI and identify the key threshold inflection points. The results showed the following: (1) From 2001 to 2023, the kNDVI of Qinghai Province exhibited a fluctuating growth trend with an annual growth rate of 0.0016 per year, presenting a spatial pattern of being higher in the southeast and lower in the northwest. Specifically, the kNDVI of unused land achieved the highest growth rate (65.96%), which was significantly higher than that of other land use types. (2) The kNDVI in Qinghai Province was dominated by stable areas, accounting for 52.75%. Future trend analysis indicated that the region was primarily characterized by sustainable improvement zones (39.91%), while areas with uncertain future trends accounted for 39.70%. (3) The XGBoost-SHAP model revealed that the annual mean precipitation (AMP) (47.26%) and Digital Elevation Model (DEM) (20.40%) exerted substantial impacts on the kNDVI. Marginal effect curves identified distinct threshold inflection points for the major characteristic factors: AMP = 363.2 mm (95%CI: 361.2–365.2 mm), DEM = 4463.9 m (95%CI: 4446.0–4481.1 m), grazing intensity = 1.8 SU (Stocking Unit)·ha−1 (95%CI: 1.8–1.9 SU·ha−1), and slope = 2.8° (95%CI: 2.7–3.0°) and 19.0° (95%CI: 18.8–19.3°). The interaction combinations of AMP × DEM and DEM × distance to construction land exerted a strong positive effect on the kNDVI in the study area, which was conducive to enhancing vegetation cover. These findings verified the effectiveness of ecological projects implemented in Qinghai Province to a certain extent and provided data support for subsequent differentiated restoration and management. Full article
(This article belongs to the Section Land – Observation and Monitoring)
Show Figures

Figure 1

28 pages, 3876 KB  
Article
A Study on the Multi-Source Remote Sensing Visibility Classification Method Based on the LF-Transformer
by Chuhan Lu, Zhiyuan Han and Xiaoni Liang
Remote Sens. 2026, 18(4), 618; https://doi.org/10.3390/rs18040618 - 15 Feb 2026
Viewed by 112
Abstract
Visibility is a critical meteorological factor for ensuring the safety of maritime and bridge transportation, and accurate identification of low-visibility levels is essential for early warning and operational scheduling. Traditional methods such as Random Forest often exhibit insufficient feature-modeling capability when dealing with [...] Read more.
Visibility is a critical meteorological factor for ensuring the safety of maritime and bridge transportation, and accurate identification of low-visibility levels is essential for early warning and operational scheduling. Traditional methods such as Random Forest often exhibit insufficient feature-modeling capability when dealing with high-dimensional, multi-source remote sensing data. Meanwhile, satellite observations used for visibility recognition are characterized by strong inter-channel correlations, complex nonlinear interactions, significant observational noise and outliers, and the scarcity of low-visibility samples that are easily confused with low clouds and haze. As a result, existing general deep learning methods (e.g., the Saint model) may still exhibit unstable attention weights and limited generalization under complex meteorological conditions. To address these limitations, this study constructs a visibility classification task for the Jiaxing–Shaoxing Cross-Sea Bridge region in China based on multi-channel visible and infrared spectral observations from the Fengyun-4A (FY-4A) and Fengyun-4B (FY-4B) satellites. We propose a visibility classification method using the LF-Transformer for the Jiaxing–Shaoxing Cross-Sea Bridge region in China, and systematically compare it with the Random Forest and Saint models. Experimental results show that the Precision of the LF-Transformer increases significantly from 0.47 (Random Forest) to 0.59, achieving a 13% improvement and demonstrating stronger discriminative ability and stability under complex meteorological conditions. Furthermore, a combination input of FY4A+FY4B outperform the single FY4A, with a 25.5% increased Macro F1-score. With an additional ensemble strategy, the LF-Transformer further improves its precision on the FY4A+FY4B fused dataset to 0.61, a 3% compared to the original LF-Transformer, indicating enhanced prediction stability. Overall, the proposed method substantially strengthens visibility classification performance and highlights the strong application potential of the LF-Transformer in remote-sensing-based meteorological tasks, particularly for low-visibility monitoring, early warning, and transportation safety assurance. Full article
23 pages, 19321 KB  
Article
Towards Robust Infrared Ship Detection via Hierarchical Frequency and Spatial Feature Attention
by Liqiong Chen, Guangrui Wu, Tong Wu, Zhaobing Qiu, Huanxian Liu, Shu Wang and Feng Huang
Remote Sens. 2026, 18(4), 605; https://doi.org/10.3390/rs18040605 - 14 Feb 2026
Viewed by 146
Abstract
Spaceborne infrared ship detection holds critical strategic significance in both military and civilian domains. As a crucial data source for ship detection, infrared remote sensing imagery offers the advantages of all-weather detection and strong anti-interference capability. However, existing methods often overlook the detailed [...] Read more.
Spaceborne infrared ship detection holds critical strategic significance in both military and civilian domains. As a crucial data source for ship detection, infrared remote sensing imagery offers the advantages of all-weather detection and strong anti-interference capability. However, existing methods often overlook the detailed features of small ships and fail to effectively suppress interference, leading to missed detections and false alarms in complex backgrounds. To tackle this issue, this study proposes a hierarchical frequency- and spatial-feature attention network (HFS-Net) for fast and accurate ship detection in spaceborne infrared images. The main motivation is to aggregate frequency-spatial information for improved feature extraction, while devising novel hybrid attention-based structures to facilitate interaction among semantic information. Specifically, we design an adaptive frequency-spatial feature attention (AFSA) module to enrich the feature representation. In particular, AFSA integrates information from spatial and frequency domains and introduces channel attention to adaptively extract important features and edge details of ship targets. In addition, we propose an attention-based component-wise feature interaction (ACFI) module that combines multi-head self-attention to capture long-range feature dependencies and component-wise feature aggregation to further enhance the interaction of high-level semantic information. Extensive experiments demonstrate that HFS-Net achieves higher detection accuracy than several representative detectors in maritime infrared scenes with small ships and complex backgrounds, while maintaining real-time efficiency and moderate computational complexity. Full article
Show Figures

Figure 1

29 pages, 3196 KB  
Review
The Remote Sensing Geostatistical Paradigm: A Review of Key Technologies and Applications
by Junyu He
Remote Sens. 2026, 18(4), 600; https://doi.org/10.3390/rs18040600 - 14 Feb 2026
Viewed by 106
Abstract
Advancements in earth observation technologies are ushering in the big data era, yet this potential is compromised by intrinsic challenges: inherent uncertainty, spatiotemporal heterogeneity, multi-scale character, and pervasive data gaps. Traditional methods often fail to address these issues within a single, coherent system. [...] Read more.
Advancements in earth observation technologies are ushering in the big data era, yet this potential is compromised by intrinsic challenges: inherent uncertainty, spatiotemporal heterogeneity, multi-scale character, and pervasive data gaps. Traditional methods often fail to address these issues within a single, coherent system. The main contributions of this review are to systematically establish the Remote Sensing Geostatistical Paradigm (RSGP) as a comprehensive, unified framework. Powered by its core theory, Bayesian Maximum Entropy (BME), RSGP is a broadly designed epistemic framework that transcends a mere conceptual reorganization of established methods. It addresses the above challenges by highlighting two pivotal concepts within a spatiotemporal random field: (1) uncertainty quantification via probabilistic soft data, which redefines observations as probability density functions, representing a fundamental epistemological shift from deterministic scalars to probabilistic entities, and provides a universal interface for rigorous assimilation of heterogeneous remote sensing or in situ observations and synergy with other computational models, such as machine learning; and (2) spatiotemporal structure exploitation, which integrates the underlying structure embedded in remote sensing data of natural attributes, moving beyond mere optical properties to incorporate a broader range of available spatiotemporal information, for robust estimation and mapping purposes. Furthermore, the evolution of key technologies is illustrated by using real-world application cases, guiding how to implement RSGP in terms of different scenarios. Finally, the paradigm’s features and limitations are discussed. This synthesis provides the remote sensing community with a robust foundation for uncertainty-aware analysis and multi-source integration, bridging geostatistical logic with next-generation AI-driven Earth observation. Full article
(This article belongs to the Section Remote Sensing for Geospatial Science)
Show Figures

Figure 1

23 pages, 8560 KB  
Article
Recognition of Building Structural Types Using Multisource Remote Sensing Data and Prior Knowledge
by Lili Wang, Jidong Wu, Yachun He and Youtian Yang
Remote Sens. 2026, 18(4), 597; https://doi.org/10.3390/rs18040597 - 14 Feb 2026
Viewed by 87
Abstract
Accurate identification of building structural types (BSTs) is essential for seismic vulnerability assessment and disaster risk management. Traditional field survey methods are constrained by high costs, low efficiency, and limited scalability. Although remote sensing-based approaches offer strong potential for large area applications, they [...] Read more.
Accurate identification of building structural types (BSTs) is essential for seismic vulnerability assessment and disaster risk management. Traditional field survey methods are constrained by high costs, low efficiency, and limited scalability. Although remote sensing-based approaches offer strong potential for large area applications, they are often hindered by limited spatial resolution, spectral confusion, and difficulties in capturing information related to internal building structures. To address these limitations, this study proposes a BST classification approach that integrates remote sensing image features with multisource prior knowledge. In addition to conventional remote sensing features derived from building shape, spectral, and texture, multiple types of prior information are incorporated to compensate for the insufficient structural discriminative capability of remote sensing imagery alone. These include distance to roads, terrain conditions, building height, population, gross domestic product (GDP), and nighttime light intensity. Considering the limited number of labeled samples and the high dimensionality of features, fourteen mainstream machine learning algorithms are systematically evaluated. Through feature selection and model optimization, XGBoost is identified as the most effective classifier, achieving the highest weighted F1 score of 78.62%. The results demonstrate that, under the same machine learning model settings, models trained solely on remote sensing features consistently underperform those integrating multisource features combined with feature selection, confirming the effectiveness of synergistically fusing remote sensing features with prior knowledge for improving overall BST classification performance. Further analyses demonstrate that different groups of remote sensing features and prior knowledge are associated with reductions in misclassification between specific BSTs. Compared with approaches based exclusively on remote sensing imagery, the proposed method exhibits higher and more balanced classification performance across different BSTs, with particularly notable advantages for structure categories that are difficult to distinguish using single-source remote sensing features. This study provides the foundation for subsequent seismic vulnerability analysis and related risk studies. Full article
Show Figures

Figure 1

33 pages, 8332 KB  
Article
Multi-Temporal Fusion of Sentinel-1 and Sentinel-2 Data for High-Accuracy Tree Species Identification in Subtropical Regions
by Hui Li, Caijuan Luo, Xuan Kang, Haijun Luan and Lanhui Li
Remote Sens. 2026, 18(4), 592; https://doi.org/10.3390/rs18040592 - 13 Feb 2026
Viewed by 134
Abstract
Persistent cloud cover and frequent rainfall in subtropical regions throughout the year significantly limit the applicability of optical remote sensing for tree species identification, thereby constraining dynamic forest monitoring and precise management of forest resources. To address this challenge, this study proposes a [...] Read more.
Persistent cloud cover and frequent rainfall in subtropical regions throughout the year significantly limit the applicability of optical remote sensing for tree species identification, thereby constraining dynamic forest monitoring and precise management of forest resources. To address this challenge, this study proposes a tree species identification method that integrates multi-source remote sensing temporal features. By combining multi-temporal optical imagery from Sentinel-2 and dual-polarisation Synthetic Aperture Radar (SAR) data from Sentinel-1, we constructed a comprehensive feature set that incorporates spectral, structural, and phenological attributes, including various vegetation indices, backscatter coefficients, and polarimetric decomposition parameters. Through correlation analysis and assessment of temporal feature variability, five distinct integration strategies (T1-T5) were developed to classify six typical subtropical tree species: Pinus massoniana, Pinus elliottii, Acacia, Eucalyptus grandis, Mangrove, and Other hardwoods, using a random forest classifier. The results indicate that the multi-source feature fusion approach significantly outperforms single-source models, with the T5 strategy achieving the highest overall accuracy (OA) of 95.33% and a Kappa coefficient of 0.94. The red-edge vegetation indices and SAR polarimetric features were identified as major contributors to improving the classification accuracy of hardwood species. This study demonstrates that multi-source remote sensing data fusion can effectively mitigate the spatiotemporal constraints of optical imagery, providing a viable solution and technical framework for high-accuracy remote sensing classification in complex subtropical forest environments. Full article
22 pages, 34398 KB  
Article
Quantifying Bilberry Counts and Densities: A Comparative Assessment of Segmentation and Object Detection Models from Drone and Camera Imagery
by Susanna Hyyppä, Josef Taher, Harri Kaartinen, Teemu Hakala, Kirsi Karila, Leena Matikainen, Marjut Turtiainen, Antero Kukko and Juha Hyyppä
Forests 2026, 17(2), 253; https://doi.org/10.3390/f17020253 - 13 Feb 2026
Viewed by 151
Abstract
Nordic forest management is increasingly emphasizing multi-functional goals, expanding beyond timber production towards non-wood forest products such as wild berries. Wild berry yield maps are based on sample plot data combined with meteorological, remote sensing, and geoinformation data. Automating sample plot data processing [...] Read more.
Nordic forest management is increasingly emphasizing multi-functional goals, expanding beyond timber production towards non-wood forest products such as wild berries. Wild berry yield maps are based on sample plot data combined with meteorological, remote sensing, and geoinformation data. Automating sample plot data processing is crucial, as manual collection is labor-intensive, time-consuming, and complicated by short berry seasons and fluctuating yields. This study compares two methods for automatic bilberry detection and counting: a deep learning detector YOLO and a machine learning model using the segment anything model (SAM) followed by a random forest classification (SAM-RF). Both system camera and drone imagery were evaluated as input data. YOLOv8 clearly outperformed SAM–RF in berry detection, achieving an R2 of 0.98 and an RMSE of 3.8 berries when evaluated against annotated system camera images, compared to an R2 of 0.80 for SAM–RF. System camera imagery consistently produced higher accuracy than drone imagery due to higher image clarity and more optimal viewing angles, with YOLOv8 achieving an R2 of 0.95 against field counts, compared to 0.81 for drone images. The results also indicate that the primary error source in berry counting arises from the fact that many berries are not visible in the captured images. The results from the data analysis support the use of the developed technologies in yield modeling and even in implementing future ‘follow-me’ drone berry assistants. Full article
(This article belongs to the Section Forest Inventory, Modeling and Remote Sensing)
Show Figures

Graphical abstract

18 pages, 1247 KB  
Article
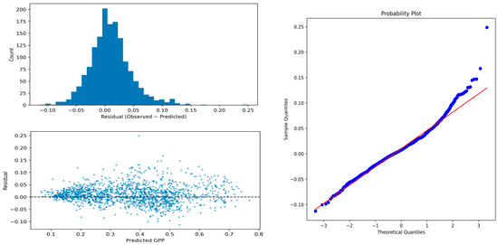
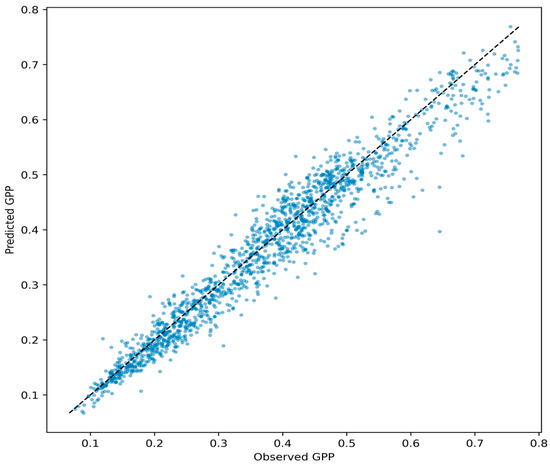
Assessing Proxy-Based Grassland Gross Primary Productivity Using Machine Learning Approaches and Multi-Source Remote Sensing
by Tsolmon Sodnomdavaa
Sustainability 2026, 18(4), 1944; https://doi.org/10.3390/su18041944 - 13 Feb 2026
Viewed by 124
Abstract
Gross Primary Productivity (GPP) in grassland ecosystems is a fundamental eco-biophysical indicator for assessing carbon cycling, grazing capacity, and ecosystem responses to climatic stress. However, robust estimation of GPP in arid and semi-arid rangelands remains challenging because of pronounced spatial heterogeneity, strong climate [...] Read more.
Gross Primary Productivity (GPP) in grassland ecosystems is a fundamental eco-biophysical indicator for assessing carbon cycling, grazing capacity, and ecosystem responses to climatic stress. However, robust estimation of GPP in arid and semi-arid rangelands remains challenging because of pronounced spatial heterogeneity, strong climate variability, and inherent uncertainties associated with remotely sensed observations. Together, these factors constrain both modeling performance and out-of-sample generalization beyond the training domain. In this dryland grassland context, this study compares the performance of machine learning (ML) models for grassland GPP proxy-based characterization, downscaling, and predictive agreement using a multivariate dataset that integrates Sentinel-2-derived spectral and phenological features, a Moderate-Resolution Imaging Spectroradiometer (MODIS)-derived GPP proxy, and complementary climatic and geographic information. Pixel-level observations spanning multiple years are analyzed, with ordinary linear regression used as a baseline benchmark and ensemble decision-tree models, including Random Forest, Gradient Boosting, and Histogram-based Gradient Boosting (HGB), compared. Instead of relying solely on random cross-validation, model performance is systematically assessed using a combination of spatially structured validation and a leave-one-year-out scheme to explicitly examine spatial and temporal generalization. The results indicate that ensemble tree-based models outperform linear approaches, with the HGB model showing the strongest agreement with the MODIS-derived GPP proxy (R2 = 0.95, RMSE = 0.035 on the test set) and maintaining stable performance across spatial and temporal validations (R2 = 0.86–0.96 across years). Taken together, the findings demonstrate that integrating multi-source remote sensing data with climatic information within a rigorous validation framework enables a more reliable assessment of model generalization and gap-filling consistency with respect to a remote-sensing-based proxy target, rather than an absolute validation against ground-based measurements, thereby supporting sustainability-relevant monitoring of arid grassland ecosystems. Full article
Show Figures

Figure 1

18 pages, 4697 KB  
Article
Tracking Rangeland Degradation from Prosopis juliflora Invasion in Kenya: A Multi-Source Approach Combining Remote Sensing, Machine Learning, and Citizen Science
by Fredah Cherotich, Diba Galgallo, Ram Dhulipala, Anthony Whitbread and Ambica Paliwal
Ecologies 2026, 7(1), 20; https://doi.org/10.3390/ecologies7010020 - 13 Feb 2026
Viewed by 191
Abstract
The invasion of Prosopis juliflora poses a growing threat to dryland ecosystems and pastoral livelihoods across East Africa. This study presents an integrative approach that combines satellite remote sensing, machine learning, and citizen science to detect and map the spatial extent and socio-ecological [...] Read more.
The invasion of Prosopis juliflora poses a growing threat to dryland ecosystems and pastoral livelihoods across East Africa. This study presents an integrative approach that combines satellite remote sensing, machine learning, and citizen science to detect and map the spatial extent and socio-ecological impacts of Prosopis juliflora in Baringo County, Kenya. We evaluated the performance of three satellite platforms, Sentinel-1, Sentinel-2, and PlanetScope, using a Random Forest classifier trained on field collected presence–absence data and vegetation indices. Sentinel-2 outperformed the other sensors, achieving a classification accuracy of 90.65%, with key variables including the Visible Atmospherically Resistant Index (VARI), the Ratio Vegetation Index (RVI), and red-edge bands emerging as the most important predictors. Through Participatory GIS (PGIS), a citizen-science based approach, we engaged gender-disaggregated community groups to capture local perceptions of invasion hotspots and blocked access to grazing routes and water sources, enhancing contextual understanding and validating model outputs. The comparison of satellite-derived maps and PGIS outputs revealed strong spatial congruence, particularly along water bodies, roads, and croplands. Our findings demonstrate the potential of combining Earth observation and citizen science to generate actionable knowledge for managing invasive species in data scarce dryland environments. This hybrid framework supports inclusive and spatially targeted interventions for rangeland restoration and ecosystem resilience. Full article
Show Figures

Graphical abstract

Back to TopTop