Sign in to use this feature.

Years

Between: -

Subjects

remove_circle_outline
remove_circle_outline
remove_circle_outline
remove_circle_outline
remove_circle_outline
remove_circle_outline
remove_circle_outline

Journals

Article Types

Countries / Regions

remove_circle_outline
remove_circle_outline
remove_circle_outline
remove_circle_outline

Search Results (393)

Search Parameters:
Keywords = mtROS

Order results
Result details
Results per page
Select all
Export citation of selected articles as:
17 pages, 934 KB  
Systematic Review
Mirror Therapy Versus Motor Imagery in Stroke Neurorehabilitation: A Systematic Review with Comparative Narrative Synthesis
by Luis Polo-Ferrero, Javier Torres-Alonso, Juan Luis Sánchez-González, Sara Hernández-Rubia, Arturo Dávila-Marcos, María Agudo Juan, Javier Oltra-Cucarella and Rubén Pérez-Elvira
Life 2026, 16(2), 306; https://doi.org/10.3390/life16020306 - 10 Feb 2026
Viewed by 160
Abstract
Background: Motor imagery (MI) and mirror therapy (MT) are widely used neurorehabilitation strategies to enhance motor recovery after stroke and are commonly applied as adjuncts to conventional rehabilitation therapy (CRT). However, direct comparative evidence between these interventions remains limited. This systematic review compared [...] Read more.
Background: Motor imagery (MI) and mirror therapy (MT) are widely used neurorehabilitation strategies to enhance motor recovery after stroke and are commonly applied as adjuncts to conventional rehabilitation therapy (CRT). However, direct comparative evidence between these interventions remains limited. This systematic review compared the effects of MI and MT on motor function, functional performance, spasticity, and gait-related outcomes in adults after stroke. Methods: A systematic comparative review with narrative synthesis was conducted following PRISMA guidelines and registered in PROSPERO (CRD420251274308). PubMed, Cochrane Library, CINAHL, Scopus, Web of Science, and ScienceDirect were searched up to July 2025. Clinical trials directly comparing MI and MT in adults with stroke were included. Methodological quality was assessed using the PEDro scale, and risk of bias was evaluated with the Cochrane RoB 2 tool. Results: Six clinical trials involving 206 participants were included. Both MI and MT were associated with significant pre–post improvements across motor function, functional performance, spasticity, and gait-related outcomes. Between-group comparisons yielded heterogeneous findings, with no consistent evidence supporting the superiority of either intervention. Isolated advantages of MI were reported for specific upper-limb subdomains, but these effects were not consistently replicated. Overall methodological quality ranged from low to moderate, and all included studies were judged to be at high risk of bias according to the RoB 2 tool. Conclusions: MI and MT appear to provide comparable benefits for motor and functional recovery after stroke when used as adjuncts to CRT. Current evidence does not support the preferential use of one intervention, highlighting the need for well-designed trials with improved methodological rigor. Full article
Show Figures

Figure 1

31 pages, 1606 KB  
Review
Is Cold Atmospheric Plasma Selective for Breast Tumor Cells? A Systematic Review
by Inês Pinheiro, Catarina Almeida-Ferreira, Carlos Miguel Marto, Francisca Rodrigues, Francisco Caramelo, Maria Filomena Botelho and Mafalda Laranjo
Int. J. Mol. Sci. 2026, 27(4), 1710; https://doi.org/10.3390/ijms27041710 - 10 Feb 2026
Viewed by 117
Abstract
Breast cancer (BC) is the most diagnosed cancer among women and ranks as the fourth leading cause of cancer-related deaths worldwide. Current main treatments have significant issues, including a lack of selectivity for tumor cells. Over the past decade, cold atmospheric plasma (CAP) [...] Read more.
Breast cancer (BC) is the most diagnosed cancer among women and ranks as the fourth leading cause of cancer-related deaths worldwide. Current main treatments have significant issues, including a lack of selectivity for tumor cells. Over the past decade, cold atmospheric plasma (CAP) has been examined as possible therapy for cancer. Therefore, this systematic review aimed to understand if there is selectivity of CAP or plasma-activated solutions (PAS) for BC cell lines in vitro. The research in PubMed, Embase, Web of Science, and Cochrane databases resulted in 243 articles, and of these, 32 in vitro studies were included. MDA-MB-231 and MCF-10A cells were the most used. MTT, MTS, SRB, trypan blue, clonogenic, resazurin, luciferin, annexin-V/propidium iodide, reactive oxygen species (ROS), and scratch assays were carried out. This research showed that CAP and PAS tended to reduce the viability of cancer cells, causing less damage to nonmalignant cells, demonstrating selective or partial selectivity toward cancer cells. One of the mechanisms potentially underlying this selectivity is the elevated ROS basal levels typically found in cancer cells. These high ROS levels may lead to increased expression of membrane aquaporins and a reduced capacity for antioxidant defense, contributing to heightened membrane permeability and vulnerability to oxidative damage. Additionally, the treatments also tended to reduce the migration of BC cells. CAP treatment enhanced several other therapies’ effectiveness. However, the differences in experimental protocols, treatment approaches, equipment features, and exposure times observed across the studies made it impossible to carry out the planned meta-analysis. Existing in vitro evidence indicates that CAP/PAS exhibit partial selectivity for breast cancer cells, but due to the heterogeneity in experimental protocols, the consistency of selectivity remains to be verified. Further research is needed to elucidate their mechanisms of action and to standardize experimental methods. Full article
(This article belongs to the Section Molecular Oncology)
Show Figures

Graphical abstract

14 pages, 2464 KB  
Article
Short-Term Exposure to a 50 Hz Extremely Low-Frequency Electromagnetic Field (ELF-EMF) Leads to ROS-Mediated DNA Damage in Gynecological and Urological Cancer Cells In Vitro
by Gabriela Betlej, Ewelina Bator, Aleksandra Kwiatkowska, Maria Romerowicz-Misielak, Anna Koziorowska, Marek Koziorowski and Iwona Rzeszutek
Int. J. Mol. Sci. 2026, 27(4), 1630; https://doi.org/10.3390/ijms27041630 - 7 Feb 2026
Viewed by 152
Abstract
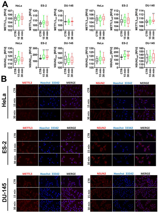
The effect of sinusoidal Extremely Low-Frequency Electromagnetic Fields (ELF-EMFs) on gynecological (HeLa, ES-2) and urological (DU-145) cancer cells was investigated. ELF-EMFs with a frequency of 50 Hz and a magnetic flux density of 1.3 mT were applied for 15 and 30 min. The [...] Read more.
The effect of sinusoidal Extremely Low-Frequency Electromagnetic Fields (ELF-EMFs) on gynecological (HeLa, ES-2) and urological (DU-145) cancer cells was investigated. ELF-EMFs with a frequency of 50 Hz and a magnetic flux density of 1.3 mT were applied for 15 and 30 min. The experiment was conceptualized to investigate the in vitro short-term effects of ELF-EMFs on cell reactive oxygen species (ROS) formation, the levels of genes and proteins involved in DNA damage response, and epigenetic modifications. Here, we found that ELF-EMFs treatment leads to an elevation in the ROS levels that contribute to distinct scenarios in the studied cancer cells. The most prominent changes in the studied factors were found in ES-2 and DU-145 cells exposed to 30 min of ELF-EMFs. ES-2 cells exhibited upregulation of XRCC5 gene expression and elevated levels of several proteins: TNF-α, RAD51, APE1, XRCC1, and NSUN2. Diminished levels of BCL-2, HSP90, RAD51, and TNF-α, as well as overexpression of VIM and METTL3, were observed in DU-145 cells. In summary, we postulate that short-term exposure to 50 Hz ELF-EMFs may be a promising treatment strategy for gynecological and urological cancer cells. Full article
(This article belongs to the Section Molecular Biology)
Show Figures

Figure 1

18 pages, 1131 KB  
Review
Mitochondrial DNA Alterations in HPV-Related Cancers: Emerging Insights and Future Directions
by Muharrem Okan Cakir, Melis Selek, Guldide Kayhan, Betul Yilmaz, Mustafa Ozdogan and Gholam Hossein Ashrafi
DNA 2026, 6(1), 7; https://doi.org/10.3390/dna6010007 - 2 Feb 2026
Viewed by 281
Abstract
Human papillomavirus (HPV) infection is a leading cause of cervical cancer and a significant contributor to anogenital and oropharyngeal malignancies worldwide. While the oncogenic functions of HPV oncoproteins E6 and E7 in disrupting nuclear tumor suppressor pathways are well established, their influence on [...] Read more.
Human papillomavirus (HPV) infection is a leading cause of cervical cancer and a significant contributor to anogenital and oropharyngeal malignancies worldwide. While the oncogenic functions of HPV oncoproteins E6 and E7 in disrupting nuclear tumor suppressor pathways are well established, their influence on mitochondrial biology has only recently emerged as a critical facet of HPV-driven carcinogenesis. This review synthesizes current evidence on the qualitative and quantitative alterations of mitochondrial DNA (mtDNA) and their functional consequences in HPV-associated cancers. We discuss how E6 and E7 modulate mitochondrial dynamics, bioenergetics, and redox balance, contributing to metabolic reprogramming, resistance to apoptosis, and adaptation to tumor microenvironmental stress. We also examine the clinical significance of mtDNA mutations, deletions, and copy number variations as potential biomarkers for diagnosis, prognosis, and therapy response. Advances in multi-omics approaches, high-throughput sequencing, and patient-derived organoid models have accelerated the exploration of mitochondria as therapeutic targets. Integrating mitochondrial profiling into HPV-related cancer research holds promise for identifying novel metabolic vulnerabilities and guiding the development of mitochondria-directed treatment strategies. Full article
Show Figures

Graphical abstract

22 pages, 2612 KB  
Review
Mitochondria in Renal Ischemia–Reperfusion Injury: From Mechanisms to Therapeutics
by Yijun Pan and Jiefu Zhu
Biomedicines 2026, 14(2), 310; https://doi.org/10.3390/biomedicines14020310 - 29 Jan 2026
Viewed by 271
Abstract
Renal ischemia–reperfusion injury (IRI) is a leading trigger of acute kidney injury (AKI), a syndrome with high incidence and mortality worldwide. The kidney is among the most energy-demanding organs; its mitochondrial content is second only to the heart, rendering renal function highly contingent [...] Read more.
Renal ischemia–reperfusion injury (IRI) is a leading trigger of acute kidney injury (AKI), a syndrome with high incidence and mortality worldwide. The kidney is among the most energy-demanding organs; its mitochondrial content is second only to the heart, rendering renal function highly contingent on mitochondrial integrity. Accumulating evidence places mitochondria at the center of IRI pathogenesis. During ischemia, ATP depletion, ionic disequilibrium, and Ca2+ overload set the stage for injury; upon reperfusion, a burst of mitochondrial reactive oxygen species (mtROS), collapse of the mitochondrial membrane potential (ΔΨm), aberrant opening of the mitochondrial permeability transition pore (mPTP), mitochondrial DNA (mtDNA) damage, and release of mitochondrial damage-associated molecular patterns (mtDAMPs) further amplify inflammation and drive regulated cell-death programs. In recent years, the centrality of mitochondrial bioenergetics, quality control, and immune signaling in IRI-AKI has been increasingly recognized. Building on advances from the past five years, this review synthesizes mechanistic insights into mitochondrial dysfunction in renal IRI and surveys mitochondria-targeted therapeutic strategies—including antioxidant defenses, reinforcement of mitochondrial quality control (biogenesis, dynamics, mitophagy), and modulation of mtDAMP sensing—with the aim of informing future translational efforts in AKI. Full article
(This article belongs to the Special Issue Innovations in Kidney Disease: From Pathogenesis to Therapy)
Show Figures

Figure 1

14 pages, 1787 KB  
Article
Biosacetalin (1,1-Diethoxyethane) Improves Healthy Lifespan in C. elegans and Rats
by Vu Hoang Trinh, Geun-Haeng Lee, Eun-Jong Kim, Jooyeon Sohn, Jin-Myung Choi, Thang Nguyen Huu, Dhiraj Kumar Sah, Sang-Chul Park, Min-Keun Song and Seung-Rock Lee
Antioxidants 2026, 15(2), 160; https://doi.org/10.3390/antiox15020160 - 24 Jan 2026
Viewed by 488
Abstract
Recent evidence has highlighted the pivotal roles of reactive oxygen species (ROS) and the SIRT1, AMPK, and mTOR signaling pathways in aging and longevity, making them attractive targets for studies of lifespan-extending interventions. We previously demonstrated that 1,1-diethoxyethane (1,1-DEE) could interact with mitochondrial [...] Read more.
Recent evidence has highlighted the pivotal roles of reactive oxygen species (ROS) and the SIRT1, AMPK, and mTOR signaling pathways in aging and longevity, making them attractive targets for studies of lifespan-extending interventions. We previously demonstrated that 1,1-diethoxyethane (1,1-DEE) could interact with mitochondrial complex I (NADH–ubiquinone oxidoreductase), leading to transient mitochondrial ROS (mtROS) production and activation of the AMPK pathway. This study further examined the effects of 1,1-DEE on longevity in model organisms. Treatment with 1,1-DEE decreased senescence in endothelial cell EA.hy926. In Caenorhabditis elegans (C. elegans), 1,1-DEE induced a hormetic response and extended the lifespan, whereas its structural isoform, 1,2-diethoxyethane (1,2-DEE), showed no such effect. In rat models, administration of 1,1-DEE markedly improved survival rate, mortality risk, restricted mean survival time (RMST), and median lifespan, associated with an accelerated body weight reduction. Additionally, 1,1-DEE could also enhance learning and memory, as assessed by the Morris water maze test in rats. These findings suggest that 1,1-DEE may serve as a novel small-molecule modulator of mitochondrial function and redox signaling, with potentials for promoting anti-aging and longevity. Full article
(This article belongs to the Special Issue Advances in Oxidoreductases)
Show Figures

Graphical abstract

14 pages, 2076 KB  
Article
EjMYB15 Improves Cold Tolerance of Postharvest Loquat Fruit via Upregulating Antioxidant Enzyme Genes
by Weiqi Liang, Jiahui Wan, Jing Lin, Yanting Wu, Wenbing Su and Zhongqi Fan
Foods 2026, 15(2), 301; https://doi.org/10.3390/foods15020301 - 14 Jan 2026
Viewed by 281
Abstract
As cold-sensitive fruits, loquats easily develop chilling injury (CI) during cold storage, which leads to quality deterioration and economic losses. Our prior research indicated that exogenous melatonin (MT) treatment can mitigate CI in postharvest loquats by regulating reactive oxygen species (ROS) metabolism, but [...] Read more.
As cold-sensitive fruits, loquats easily develop chilling injury (CI) during cold storage, which leads to quality deterioration and economic losses. Our prior research indicated that exogenous melatonin (MT) treatment can mitigate CI in postharvest loquats by regulating reactive oxygen species (ROS) metabolism, but the underlying molecular mechanism remains unclear. The primary objective of this study is to decipher the molecular regulatory pathway by which MT alleviates CI in postharvest loquats, focusing on the role of MYB transcription factors (TFs) in modulating antioxidant enzyme genes. Here, MT treatment remarkably reduced CI severity in loquat fruits, as reflected by lower CI index, reduced cell membrane permeability, decreased firmness, lower a* and b* values, and higher L* value, compared with the control group. Moreover, a cold-induced MYB TF, designated EjMYB15, was identified. Compared to non-treated fruits, the expression level of EjMYB15 was maintained at higher levels in MT-treated loquats. Subcellular localization and transactivation assays demonstrated that EjMYB15 is a nuclear-localized transcriptional activator. Electrophoretic mobility shift assay (EMSA) and dual-luciferase reporter (DLR) assays showed that EjMYB15 binds the MYB-binding sites (MBS) in the promoters of four antioxidant enzyme genes (EjCAT1, EjCAT2, EjGST1, and EjGST2), thereby activating their transcription. Taken together, these findings indicate that EjMYB15 positively regulates cold tolerance of loquat fruits by improving ROS scavenging capacity. These results elucidate the regulatory pathway by which MYB TFs mitigate CI and provide new theoretical support for the application of MT in alleviating CI in postharvest fruits. Full article
Show Figures

Figure 1

23 pages, 2218 KB  
Review
Mitochondrial DNA Instability and Neuroinflammation: Connecting the Dots Between Base Excision Repair and Neurodegenerative Disease
by Magan N. Pittman, Mary Beth Nelsen, Marlo K. Thompson and Aishwarya Prakash
Genes 2026, 17(1), 82; https://doi.org/10.3390/genes17010082 - 13 Jan 2026
Viewed by 463
Abstract
Neurons have exceptionally high energy demands, sustained by thousands to millions of mitochondria per cell. Each mitochondrion depends on the integrity of its mitochondrial DNA (mtDNA), which encodes essential electron transport chain (ETC) subunits required for oxidative phosphorylation (OXPHOS). The continuous, high-level ATP [...] Read more.
Neurons have exceptionally high energy demands, sustained by thousands to millions of mitochondria per cell. Each mitochondrion depends on the integrity of its mitochondrial DNA (mtDNA), which encodes essential electron transport chain (ETC) subunits required for oxidative phosphorylation (OXPHOS). The continuous, high-level ATP production by OXPHOS generates reactive oxygen species (ROS) that pose a significant threat to the nearby mtDNA. To counter these insults, neurons rely on base excision repair (BER), the principal mechanism for removing oxidative and other small, non-bulky base lesions in nuclear and mtDNA. BER involves a coordinated enzymatic pathway that excises damaged bases and restores DNA integrity, helping maintain mitochondrial genome stability, which is vital for neuronal bioenergetics and survival. When mitochondrial BER is impaired, mtDNA becomes unstable, leading to ETC dysfunction and a self-perpetuating cycle of bioenergetic failure, elevated ROS levels, and continued mtDNA damage. Damaged mtDNA fragments can escape into the cytosol or extracellular space, where they act as damage-associated molecular patterns (DAMPs) that activate innate immune pathways and inflammasome complexes. Chronic activation of these pathways drives sustained neuroinflammation, exacerbating mitochondrial dysfunction and neuronal loss, and functionally links genome instability to innate immune signaling in neurodegenerative diseases. This review summarizes recent advancements in understanding how BER preserves mitochondrial genome stability, affects neuronal health when dysfunctional, and contributes to damage-driven neuroinflammation and neurodegenerative disease progression. We also explore emerging therapeutic strategies to enhance mtDNA repair, optimize its mitochondrial environment, and modulate neuroimmune pathways to counteract neurodegeneration. Full article
(This article belongs to the Special Issue DNA Repair, Genomic Instability and Cancer)
Show Figures

Figure 1

24 pages, 1377 KB  
Review
Oxidative Stress and Mitochondrial Dysfunction in Cardiovascular Aging: Current Insights and Therapeutic Advances
by Nabila Izzati Nur Azan, Norwahidah Abdul Karim, Nadiah Sulaiman, Min Hwei Ng, Asyraff Md Najib, Haniza Hassan and Ekram Alias
Biomedicines 2026, 14(1), 100; https://doi.org/10.3390/biomedicines14010100 - 3 Jan 2026
Viewed by 845
Abstract
Mitochondrial dysfunction plays a central role in cardiac aging. Damaged mitochondria release excessive free radicals from the electron transport chain (ETC), leading to an increased production of reactive oxygen species (ROS). The accumulation of ROS, together with impaired ROS clearance mechanisms, results in [...] Read more.
Mitochondrial dysfunction plays a central role in cardiac aging. Damaged mitochondria release excessive free radicals from the electron transport chain (ETC), leading to an increased production of reactive oxygen species (ROS). The accumulation of ROS, together with impaired ROS clearance mechanisms, results in oxidative stress, further disrupts mitochondrial dynamics, and diminishes bioenergetic capacity. Furthermore, the dysfunctional mitochondria exhibit an impaired endogenous antioxidant system, exacerbating this imbalance. These alterations drive the structural and functional deterioration of the aging heart, positioning mitochondria at the center of mechanisms underlying age-associated cardiovascular decline. In this review, we summarize the current evidence on how mitochondrial oxidative stress, mutations on mitochondrial DNA (mtDNA), and disruptions in the fission—fusion balance contribute to cardiomyocyte aging. This review also explores ways to mitigate oxidative stress, particularly with mitochondria-targeted antioxidants, and discusses the emerging potential of mitochondrial transplantation to replace dysfunctional mitochondria. Full article
(This article belongs to the Section Cell Biology and Pathology)
Show Figures

Graphical abstract

16 pages, 1975 KB  
Article
Effect of Acute Cadmium Exposure and Short-Term Depuration on Oxidative Stress and Immune Responses in Meretrix meretrix Gills
by Yu Zheng, Yijiao Zheng, Xuantong Qian, Yinuo Wu, Alan Kueichieh Chang and Xueping Ying
Toxics 2026, 14(1), 47; https://doi.org/10.3390/toxics14010047 - 31 Dec 2025
Viewed by 469
Abstract
Cadmium (Cd) is a typical pollutant with strong toxicity even at low concentrations. In the marine environment, Cd is a problem of magnitude and ecological significance due to its high toxicity and accumulation in living organisms. The clam Meretrix meretrix is a useful [...] Read more.
Cadmium (Cd) is a typical pollutant with strong toxicity even at low concentrations. In the marine environment, Cd is a problem of magnitude and ecological significance due to its high toxicity and accumulation in living organisms. The clam Meretrix meretrix is a useful bioindicator species for evaluating heavy-metal stress. This study investigated the extent of recovery from Cd2+-induced oxidative and immune impairments in M. meretrix gills achieved by short-term depuration. Clams were exposed to 3 mg/L Cd2+ for six days or three days followed by three days of depuration, and the Cd contents, morphological structure, osmoregulation, oxidative stress, and immune responses in the gills were evaluated. The results showed that gill Cd contents increased with exposure, reaching 9.857 ± 0.074 mg·kg−1 on day 3 but decreased slightly to 8.294 ± 0.056 mg·kg−1 after depuration, while reaching 18.665 ± 0.040 mg·kg−1 on day 6 after continuous exposure. Histological lesions, including lamellar fusion, hemolymphatic sinus dilation, and ciliary degeneration, partially recovered after depuration. Reactive oxygen species (ROS) and malondialdehyde (MDA) levels decreased significantly, while DNA-protein crosslinking rate (DPC) and protein carbonyl (PCO) showed minor reductions. Total antioxidant capacity (T-AOC) and the activities of Ca2+/Mg2+-ATPase (CMA), cytochrome c oxidase (COX), succinate dehydrogenase (SDH), and lactate dehydrogenase (LDH) increased by over 10% during depuration, though these changes were not statistically significant. Lysozyme (LZM) activity and MT transcript levels increased progressively with Cd exposure, indicating their suitability as biomarkers of Cd stress. Acid and alkaline phosphatase (ACP, AKP) activities and Hsp70 and Nrf2 mRNA transcripts exhibited inverted U-shaped response consistent with hormetic response. ACP and AKP activity levels rose by more than 20% after depuration, suggesting partial restoration of immune capacity. Overall, Cd exposure induced oxidative damage, metabolic disruption, and immune suppression in M. meretrix gills, yet short-term depuration allowed partial recovery. These findings enhance understanding of Cd toxicity and reversibility in marine bivalves and reinforce the usage of biochemical and molecular markers for monitoring Cd contamination and assessing depuration efficiency in aquaculture environments. Full article
(This article belongs to the Section Metals and Radioactive Substances)
Show Figures

Graphical abstract

24 pages, 2618 KB  
Article
Metal-Associated Particulate Matter (PM2.5) Induces Cognitive Dysfunction: Polygonum multiflorum Improves Neuroinflammation and Synaptic Function
by Hye Ji Choi, Hyo Lim Lee and Ho Jin Heo
Int. J. Mol. Sci. 2026, 27(1), 230; https://doi.org/10.3390/ijms27010230 - 25 Dec 2025
Viewed by 535
Abstract
Fine particulate matter (PM2.5), which contains heavy metals such as Al, Fe, Mg, and Mn, among others, induces cognitive dysfunction through oxidative stress, neuroinflammation, and impaired mitochondria. This study evaluated the neuroprotective effects of a 40% ethanol extract of Polygonum multiflorum [...] Read more.
Fine particulate matter (PM2.5), which contains heavy metals such as Al, Fe, Mg, and Mn, among others, induces cognitive dysfunction through oxidative stress, neuroinflammation, and impaired mitochondria. This study evaluated the neuroprotective effects of a 40% ethanol extract of Polygonum multiflorum (EPM) on PM2.5-induced cognitive dysfunction in a mouse model. Behavioral assessments demonstrated attenuated learning and memory impairment following EPM treatment. Redox homeostasis was restored through increased expression of superoxide dismutase (SOD) and glutathione (GSH) and decreased levels of malondialdehyde (MDA) and mitochondrial reactive oxygen species (mtROS) in the EPM group. Mitochondrial function was attenuated, as indicated by recovery of mitochondrial membrane potential and ATP levels. EPM inhibited neuroinflammation by downregulating the TLR4-MyD88-NF-κB pathway and maintaining blood–brain barrier integrity through the upregulation of tight junction proteins. It modulated neuronal apoptosis through the JNK pathway, reducing the accumulation of amyloid-beta and phosphorylated tau. Synaptic plasticity was preserved through upregulation of BDNF/TrkB signaling and cholinergic neurotransmission via regulation of acetylcholine (ACh), acetylcholinesterase (AChE), and choline acetyltransferase (ChAT). To standardize EPM, high-performance liquid chromatography (HPLC) confirmed the presence of the bioactive compound, tetrahydroxystilbene glucoside (TSG). These findings suggest that EPM may be a promising functional food candidate for mitigating PM2.5-related cognitive impairments. Full article
(This article belongs to the Special Issue Metals and Metal Ions in Human Health, Diseases, and Environment)
Show Figures

Figure 1

21 pages, 3232 KB  
Article
A Combined SIRT5 Activation and SIRT3 Inhibition Prevents Breast Cancer Spheroids Growth by Reducing HIF-1α and Mitophagy
by Federica Barreca, Michele Aventaggiato, Mario Cristina, Luigi Sansone, Manuel Belli, Maria Beatrice Lista, Gaia Francisci, Sergio Valente, Dante Rotili, Antonello Mai, Matteo Antonio Russo and Marco Tafani
Pharmaceuticals 2026, 19(1), 23; https://doi.org/10.3390/ph19010023 - 22 Dec 2025
Viewed by 1436
Abstract
Background/Objectives: Metabolic reprogramming is an essential feature of tumors. Mitochondrial sirtuins SIRT3 and SIRT5 differently regulate glutamine metabolism with SIRT5 inhibiting glutaminase (GLS) and SIRT3 increasing glutamate dehydrogenase (GDH). Considering the important and interconnected role of glutamine, SIRT3 and SIRT5 for cancer growth [...] Read more.
Background/Objectives: Metabolic reprogramming is an essential feature of tumors. Mitochondrial sirtuins SIRT3 and SIRT5 differently regulate glutamine metabolism with SIRT5 inhibiting glutaminase (GLS) and SIRT3 increasing glutamate dehydrogenase (GDH). Considering the important and interconnected role of glutamine, SIRT3 and SIRT5 for cancer growth and progression, our hypothesis is that a simultaneous modulation of SIRT3 and SIRT5 could represent a valid anti-tumoral strategy. Methods: wt and GLS1-silenced triple negative breast cancer spheroids were treated with 3-TYP, a selective SIRT3 inhibitor, and with MC3138, a new selective SIRT5 activator, both alone and in combination. The effects of such treatments on hypoxia, autophagy and mitophagy markers were determined by immunofluorescence and Western blot. Mitochondria morphology was studied by transmission electron microscopy (TEM) and mitochondrial ROS production by confocal analysis. Results: We observed that 3-TYP+MC3138 treatment decreased the size of spheroids by affecting HIF-1α, c-Myc, glutamine transporter SLC1A5 and autophagy (LC3II) and mitophagy (BNIP3) markers. Moreover, such treatments altered the morphology and conformation of the mitochondria. Finally, we also documented an increase in mitochondria reactive oxygen species (mtROS). Conclusions: The combined inhibition of SIRT3 and activation of SIRT5 greatly reduces the size of spheroids through the inhibition of hypoxic response, which is then followed by the alteration of the autophagic and mitophagic process and the toxic accumulation of mitochondrial ROS, representing a new anti-tumoral strategy. Full article
Show Figures

Graphical abstract

23 pages, 1027 KB  
Review
Reprogramming the Mitochondrion in Atherosclerosis: Targets for Vascular Protection
by Patrycja Anna Glogowski, Federica Fogacci, Cristina Algieri, Antonia Cugliari, Fabiana Trombetti, Salvatore Nesci and Arrigo Francesco Giuseppe Cicero
Antioxidants 2025, 14(12), 1462; https://doi.org/10.3390/antiox14121462 - 5 Dec 2025
Viewed by 1300
Abstract
Cardiovascular diseases (CVDs) remain the leading cause of death worldwide, with a substantial proportion of events occurring prematurely. Atherosclerosis (AS), the central driver of cardiovascular pathology, results from the convergence of metabolic disturbances, vascular inflammation, and organelle dysfunction. Among intracellular organelles, mitochondria have [...] Read more.
Cardiovascular diseases (CVDs) remain the leading cause of death worldwide, with a substantial proportion of events occurring prematurely. Atherosclerosis (AS), the central driver of cardiovascular pathology, results from the convergence of metabolic disturbances, vascular inflammation, and organelle dysfunction. Among intracellular organelles, mitochondria have emerged as critical regulators of vascular homeostasis. Beyond their canonical role in adenosine triphosphate (ATP) production, mitochondrial dysfunction—including impaired mitochondrial oxidative phosphorylation (OXPHOS), excessive generation of reactive oxygen species (ROS), accumulation of mitochondrial DNA (mtDNA) damage, dysregulated dynamics, and defective mitophagy—contributes to endothelial dysfunction, vascular smooth muscle cell (VSMC) phenotypic switching, macrophage polarization, and ultimately plaque initiation and destabilization. These insights have established the rationale for mitochondrial “reprogramming”—that is, the restoration of mitochondrial homeostasis through interventions enhancing biogenesis, dynamics, and quality control—as a novel therapeutic paradigm. Interventions that enhance mitochondrial biogenesis, restore mitophagy, and rebalance fission–fusion dynamics are showing promise in preclinical models of vascular injury. A growing array of translational strategies—including small-molecule activators such as resveratrol and Mitoquinone (MitoQ), gene-based therapies, and nanoparticle-mediated drug delivery systems—are under active investigation. This review synthesizes current mechanistic knowledge on mitochondrial dysfunction in ASand critically appraises therapeutic approaches aimed at vascular protection through mitochondrial reprogramming. Full article
(This article belongs to the Special Issue Oxidative Stress and Mitochondrial Dysfunction in Metabolic Disorders)
Show Figures

Graphical abstract

18 pages, 2732 KB  
Article
Effect of Food Migrations of PEEK-Modified Atmosphere Packaging Materials on Mitochondrial Damage via PGC-1α/Nrf2 Signaling Pathway
by Sihui Guo, Kaile Li, Wei Li, Hao Huang, Yalan Zhang, Qinwen Zhou, Qi He, Zhini He, Weiliang Wu, Xingfen Yang and Qinzhi Wei
Toxics 2025, 13(12), 1054; https://doi.org/10.3390/toxics13121054 - 5 Dec 2025
Viewed by 1003
Abstract
Poly Ether-Ether Ketone (PEEK) is used in modified atmosphere packaging (MAP) for fruit and vegetable preservation, but raises health concerns. This study investigated the effects of PEEK food migrations on liver cell mitochondrial damage. Food simulants (95% ethanol, 10% ethanol, and 4% acetic [...] Read more.
Poly Ether-Ether Ketone (PEEK) is used in modified atmosphere packaging (MAP) for fruit and vegetable preservation, but raises health concerns. This study investigated the effects of PEEK food migrations on liver cell mitochondrial damage. Food simulants (95% ethanol, 10% ethanol, and 4% acetic acid) were used for migration tests according to guideline recommendations, and liver cells were treated with PEEK food migrations for 24 h. Results showed decreased cell viability, increased reactive oxygen species (ROS), reduced mitochondrial membrane potential (MMP), mitochondrial DNA copy number (mtDNAcn), and down-regulated PGC-1α/Nrf2 pathway-related genes (Sirt1, PGC-1α, NRF1, Nrf2, TFAM). Furthermore, these alterations were reversed, and mitochondrial damage was alleviated by the addition of the PGC-1α activator ZLN005. In conclusion, high PEEK concentrations induce mitochondrial toxicity in liver cells via the PGC-1α/Nrf2 pathway, posing health risks and necessitating safe dosage limits in food packaging. Full article
(This article belongs to the Section Agrochemicals and Food Toxicology)
Show Figures

Graphical abstract

19 pages, 8260 KB  
Article
Enterotoxigenic Escherichia coli (ETEC) Infection Triggers Pyroptosis Through ER Stress Response-Mediated Mitochondrial Impairment and STING Activation in Intestinal Epithelial Cells
by Wenjie Yang, Xi Qiu, Jianan Guo, Yongxiang Wang, Jie Wang, Hongliang Chen, Di Zhang and Lei Zhang
Biology 2025, 14(12), 1653; https://doi.org/10.3390/biology14121653 - 23 Nov 2025
Viewed by 647
Abstract
Enterotoxigenic Escherichia coli (ETEC) is a major cause of diarrhea in pigs. Virulence factors, such as colonization factors and enterotoxins, bind to specific receptors on intestinal epithelial cells (IECs), impairing the integrity of the IEC barrier by inducing cell death. Pyroptosis is a [...] Read more.
Enterotoxigenic Escherichia coli (ETEC) is a major cause of diarrhea in pigs. Virulence factors, such as colonization factors and enterotoxins, bind to specific receptors on intestinal epithelial cells (IECs), impairing the integrity of the IEC barrier by inducing cell death. Pyroptosis is a newly discovered form of programmed cell death (PCD), which is widely involved in the pathogenesis of multiple infectious gastrointestinal diseases. However, it is still unclear whether pyroptosis contributes to the ETEC-mediated damage of IECs. This study demonstrated that ETEC infection activated NLRP3 inflammasome and triggered gasdermin D (GSDMD)-executed pyroptosis of mouse IECs in vitro and in vivo. Mechanistically, ETEC infection triggered endoplasmic reticulum (ER) stress response to increase the expression of thioredoxin-interacting protein (TXNIP) by upregulation of C/EBP homologous protein (CHOP), which subsequently activated NLRP3 inflammasome. Removal of ER stress by tauroursodeoxycholic acid (TUDCA) alleviated the pyroptosis of IECs that was caused by ETEC infection. In addition, the induced ER stress impaired mitochondria and led to mitochondrial reactive oxygen species (mtROS) overproduction and cytosolic release of mitochondrial DNA (mtDNA), which activated STING, another factor that contributed to ETEC-triggered pyroptosis. Chemical inhibition of STING attenuated ETEC-induced pyroptosis of IECs. Collectively, this study demonstrated that the activation of the STING/ER stress/mitochondrial impairment/NLRP3 inflammasome axis is a critical pathway in the ETEC infection-derived pyroptosis of IECs. Hence, targeting ER stress response may serve as a promising therapeutic strategy to prevent ETEC infection caused damage to IECs. Full article
(This article belongs to the Section Infection Biology)
Show Figures

Figure 1

Back to TopTop