Short-Term Exposure to a 50 Hz Extremely Low-Frequency Electromagnetic Field (ELF-EMF) Leads to ROS-Mediated DNA Damage in Gynecological and Urological Cancer Cells In Vitro
Abstract
1. Introduction
2. Results
2.1. Extremely Low-Frequency Electromagnetic Fields (ELF-EMFs) Induce Reactive Oxygen Species (ROS)
2.2. ELF-EMF Influences the Levels of DNA Repair Factors
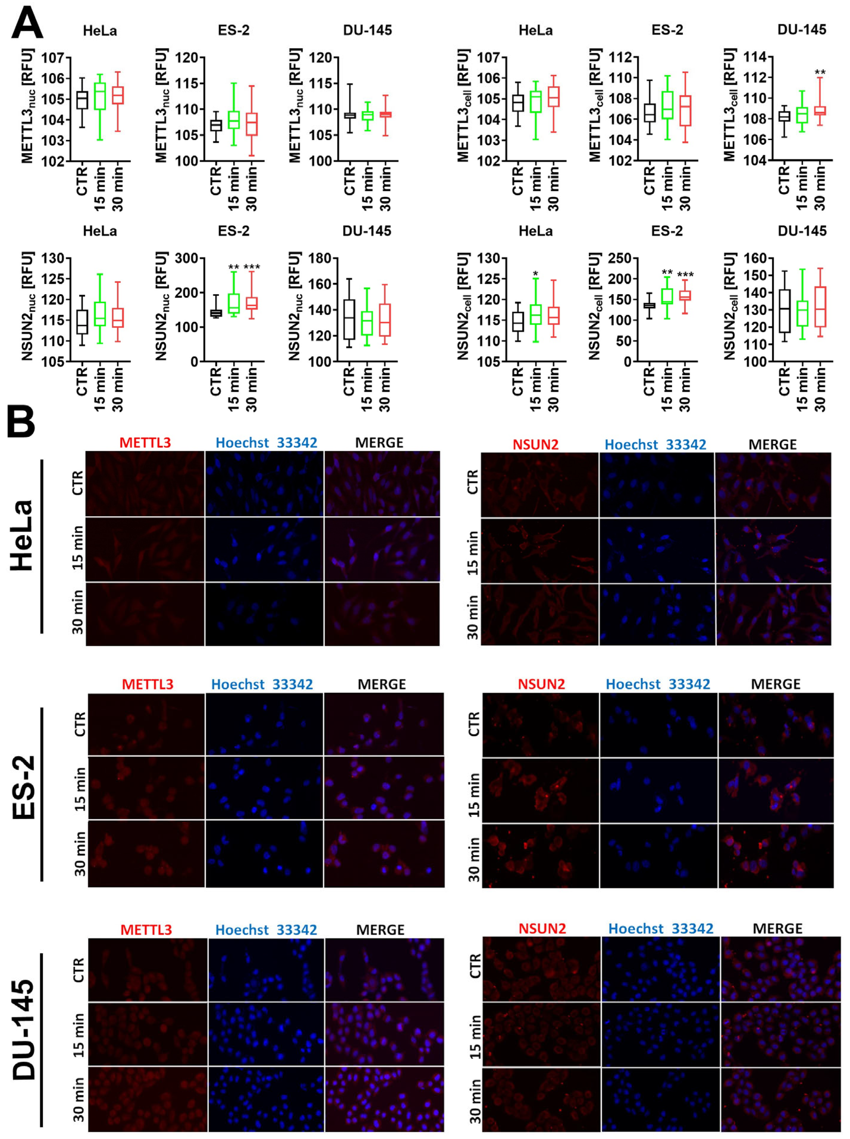
2.3. Changes in the Expression of the m5C and m6A Methyltransferases in Response to ELF-EMFs
3. Discussion
4. Materials and Methods
4.1. Cell Culture and ELF-EMF Treatment
4.2. Reactive Oxygen Species (ROS) Levels Analysis
4.3. Immunofluorescence
4.4. Real-Time Polymerase Chain Reaction (RT-PCR)
4.5. Statistical Analysis
5. Conclusions
Author Contributions
Funding
Institutional Review Board Statement
Informed Consent Statement
Data Availability Statement
Conflicts of Interest
Abbreviations
| DHE | Dihydroethidium |
| DDR | DNA Damage Response |
| ELF-EMF | Extremely Low-Frequency Electromagnetic Field |
| HO-2 | Heme Oxygenase 2 |
| HSP | Heat Shock Protein |
| HuR | Human antigen R |
| NRF2 | Nuclear factor erythroid-related factor 2 |
| ROS | Reactive Oxygen Species |
| TNF-α | Tumor Necrosis Factor α |
| VIM | Vimentin |
References
- Tomitsch, J.; Dechant, E. Exposure to Electromagnetic Fields in Households--Trends from 2006 to 2012. Bioelectromagnetics 2015, 36, 77–85. [Google Scholar] [CrossRef]
- Huang, Z.; Pan, J.; Wang, H.; Du, X.; Xu, Y.; Wang, Z.; Chen, D. Prognostic Significance and Tumor Immune Microenvironment Heterogenicity of m5C RNA Methylation Regulators in Triple-Negative Breast Cancer. Front. Cell Dev. Biol. 2021, 9, 657547. [Google Scholar] [CrossRef]
- Buemi, M.; Marino, D.; Di Pasquale, G.; Floccari, F.; Senatore, M.; Aloisi, C.; Grasso, F.; Mondio, G.; Perillo, P.; Frisina, N.; et al. Cell Proliferation/Cell Death Balance in Renal Cell Cultures after Exposure to a Static Magnetic Field. Nephron 2001, 87, 269–273. [Google Scholar] [CrossRef] [PubMed]
- Xu, A.; Wang, Q.; Lin, T. Low-Frequency Magnetic Fields (LF-MFs) Inhibit Proliferation by Triggering Apoptosis and Altering Cell Cycle Distribution in Breast Cancer Cells. Int. J. Mol. Sci. 2020, 21, 2952. [Google Scholar] [CrossRef]
- Sengupta, S.; Balla, V.K. A Review on the Use of Magnetic Fields and Ultrasound for Non-Invasive Cancer Treatment. J. Adv. Res. 2018, 14, 97–111. [Google Scholar] [CrossRef]
- Yu, X.; Lv, Y. Magnetic Fields as Biophysical Modulators of Anticancer Drug Action. Magnetochemistry 2025, 11, 89. [Google Scholar] [CrossRef]
- Markov, M.S. Expanding Use of Pulsed Electromagnetic Field Therapies. Electromagn. Biol. Med. 2007, 26, 257–274. [Google Scholar] [CrossRef] [PubMed]
- Santini, M.T.; Rainaldi, G.; Indovina, P.L. Cellular Effects of Extremely Low Frequency (ELF) Electromagnetic Fields. Int. J. Radiat. Biol. 2009, 85, 294–313. [Google Scholar] [CrossRef]
- Repacholi, M.H.; Greenebaum, B. Interaction of Static and Extremely Low Frequency Electric and Magnetic Fields with Living Systems: Health Effects and Research Needs. Bioelectromagnetics 1999, 20, 133–160. [Google Scholar] [CrossRef]
- Weintraub, M.I.; Herrmann, D.N.; Smith, A.G.; Backonja, M.M.; Cole, S.P. Pulsed Electromagnetic Fields to Reduce Diabetic Neuropathic Pain and Stimulate Neuronal Repair: A Randomized Controlled Trial. Arch. Phys. Med. Rehabil. 2009, 90, 1102–1109. [Google Scholar] [CrossRef] [PubMed]
- Brown, C.S.; Ling, F.W.; Wan, J.Y.; Pilla, A.A. Efficacy of Static Magnetic Field Therapy in Chronic Pelvic Pain: A Double-Blind Pilot Study. Am. J. Obstet. Gynecol. 2002, 187, 1581–1587. [Google Scholar] [CrossRef]
- Paolucci, T.; Pezzi, L.; Centra, A.M.; Giannandrea, N.; Bellomo, R.G.; Saggini, R. Electromagnetic Field Therapy: A Rehabilitative Perspective in the Management of Musculoskeletal Pain—A Systematic Review. J. Pain Res. 2020, 13, 1385–1400. [Google Scholar] [CrossRef]
- Betlej, G.; Bator, E.; Koziorowska, A.; Koziorowski, M.; Rzeszutek, I. The In Vitro Enhancement of Retinal Cell Viability via m6A and m5C RNA Methylation-Mediated Changes in the Levels of Heme Oxygenase (HO-1) and DNA Damage Repair Molecules Using a 50 Hz Sinusoidal Electromagnetic Field (EMF). Int. J. Mol. Sci. 2024, 25, 13606. [Google Scholar] [CrossRef]
- Palti, Y. Stimulation of Internal Organs by Means of Externally Applied Electrodes. J. App. Physiol. 1966, 21, 1619–1623. [Google Scholar] [CrossRef] [PubMed]
- Bassett, C.A.L. The Development and Application of Pulsed Electromagnetic Fields (PEMFs) for Ununited Fractures and Arthrodeses. Clin. Plast. Surg. 1985, 12, 259–277. [Google Scholar] [CrossRef] [PubMed]
- Flatscher, J.; Pavez Loriè, E.; Mittermayr, R.; Meznik, P.; Slezak, P.; Redl, H.; Slezak, C. Pulsed Electromagnetic Fields (PEMF)—Physiological Response and Its Potential in Trauma Treatment. Int. J. Mol. Sci. 2023, 24, 11239. [Google Scholar] [CrossRef] [PubMed]
- Wang, T.; Yang, L.; Jiang, J.; Liu, Y.; Fan, Z.; Zhong, C.; He, C. Pulsed Electromagnetic Fields: Promising Treatment for Osteoporosis. Osteoporos Int. 2019, 30, 267–276. [Google Scholar] [CrossRef]
- Ramazi, S.; Salimian, M.; Allahverdi, A.; Kianamiri, S.; Abdolmaleki, P. Synergistic Cytotoxic Effects of an Extremely Low-Frequency Electromagnetic Field with Doxorubicin on MCF-7 Cell Line. Sci. Rep. 2023, 13, 8844. [Google Scholar] [CrossRef]
- Bergandi, L.; Lucia, U.; Grisolia, G.; Granata, R.; Gesmundo, I.; Ponzetto, A.; Paolucci, E.; Borchiellini, R.; Ghigo, E.; Silvagno, F. The Extremely Low Frequency Electromagnetic Stimulation Selective for Cancer Cells Elicits Growth Arrest through a Metabolic Shift. Biochim. Biophys. Acta Mol. Cell Res. 2019, 1866, 1389–1397. [Google Scholar] [CrossRef]
- Nie, Y.; Du, L.; Mou, Y.; Xu, Z.; Weng, L.; Du, Y.; Zhu, Y.; Hou, Y.; Wang, T. Effect of Low Frequency Magnetic Fields on Melanoma: Tumor Inhibition and Immune Modulation. BMC Cancer 2013, 13, 582. [Google Scholar] [CrossRef]
- Vesal, M.; Moazen Safaei, Y.; Ramazi, S.; Allahverdi, A.; Abdolmaleki, P.; Naderi-Manesh, H. Enhanced Antiproliferative Activity of Docetaxel by Extremely Low Frequency Electromagnetic Fields in MCF-7 Breast Cancer Cells. Pharmaceutics 2025, 17, 1505. [Google Scholar] [CrossRef]
- Lucia, U.; Bergandi, L.; Grisolia, G.; Fino, D.; Mareschi, K.; Marini, E.; Santa Banche Niclot, A.G.; Tirtei, E.; Asaftei, S.D.; Fagioli, F.; et al. The Exposure to Extremely Low Frequency Electromagnetic-Fields Inhibits the Growth and Potentiates the Sensitivity to Chemotherapy of Bidimensional and Tridimensional Human Osteosarcoma Models. Biomed. Pharmacother. 2024, 177, 117162. [Google Scholar] [CrossRef]
- Yousefian, B. Magnetoporation: New Method for Permeabilization of Cancerous Cells to Hydrophilic Drugs. J. Biomed. Phys. Eng. 2022, 12, 205–210. [Google Scholar] [CrossRef] [PubMed]
- Woo, S.-H.; Kim, B.; Kim, S.H.; Jung, B.C.; Lee, Y.; Kim, Y.S. Pulsed Electromagnetic Field Potentiates Etoposide-Induced MCF-7 Cell Death. BMB Rep. 2022, 55, 148–153. [Google Scholar] [CrossRef] [PubMed]
- Fuster, M.M. Integrating Electromagnetic Cancer Stress with Immunotherapy: A Therapeutic Paradigm. Front. Oncol. 2024, 14, 1417621. [Google Scholar] [CrossRef]
- Li, J.; Ma, Y.; Li, N.; Cao, Y.; Zhu, Y. Natural Static Magnetic Field-Induced Apoptosis in Liver Cancer Cell. Electromagn. Biol. Med. 2014, 33, 47–50. [Google Scholar] [CrossRef] [PubMed]
- Wolf, F.I.; Torsello, A.; Tedesco, B.; Fasanella, S.; Boninsegna, A.; D’Ascenzo, M.; Grassi, C.; Azzena, G.B.; Cittadini, A. 50-Hz Extremely Low Frequency Electromagnetic Fields Enhance Cell Proliferation and DNA Damage: Possible Involvement of a Redox Mechanism. Biochim. Biophys. Acta Mol. Cell Res. 2005, 1743, 120–129. [Google Scholar] [CrossRef]
- Falone, S.; Santini, S.; Cordone, V.; Cesare, P.; Bonfigli, A.; Grannonico, M.; Di Emidio, G.; Tatone, C.; Cacchio, M.; Amicarelli, F. Power Frequency Magnetic Field Promotes a More Malignant Phenotype in Neuroblastoma Cells via Redox-Related Mechanisms. Sci. Rep. 2017, 7, 11470. [Google Scholar] [CrossRef]
- Pilla, A.A. Electromagnetic Fields Instantaneously Modulate Nitric Oxide Signaling in Challenged Biological Systems. Biochem. Biophys. Res. Commun. 2012, 426, 330–333. [Google Scholar] [CrossRef]
- Abe, C.; Miyazawa, T.; Miyazawa, T. Current Use of Fenton Reaction in Drugs and Food. Molecules 2022, 27, 5451. [Google Scholar] [CrossRef]
- Aydin, B.; Akar, A. Effects of a 900-MHz Electromagnetic Field on Oxidative Stress Parameters in Rat Lymphoid Organs, Polymorphonuclear Leukocytes and Plasma. Arch. Med. Res. 2011, 42, 261–267. [Google Scholar] [CrossRef]
- Frahm, J.; Mattsson, M.-O.; Simkó, M. Exposure to ELF Magnetic Fields Modulate Redox Related Protein Expression in Mouse Macrophages. Toxicol. Lett. 2010, 192, 330–336. [Google Scholar] [CrossRef]
- Nakamura, H.; Takada, K. Reactive Oxygen Species in Cancer: Current Findings and Future Directions. Cancer Sci. 2021, 112, 3945–3952. [Google Scholar] [CrossRef] [PubMed]
- Kumar, R.; Gullapalli, R.R. High Throughput Screening Assessment of Reactive Oxygen Species (ROS) Generation Using Dihydroethidium (DHE) Fluorescence Dye. J. Vis. Exp. 2024, 66238. [Google Scholar] [CrossRef]
- Toth, R.; Warfel, N. Strange Bedfellows: Nuclear Factor, Erythroid 2-Like 2 (Nrf2) and Hypoxia-Inducible Factor 1 (HIF-1) in Tumor Hypoxia. Antioxidants 2017, 6, 27. [Google Scholar] [CrossRef]
- Jagetia, G.C. Genotoxic Effects of Electromagnetic Field Radiations from Mobile Phones. Environ. Res. 2022, 212, 113321. [Google Scholar] [CrossRef]
- Tofani, S.; Barone, D.; Cintorino, M.; De Santi, M.M.; Ferrara, A.; Orlassino, R.; Ossola, P.; Peroglio, F.; Rolfo, K.; Ronchetto, F. Static and ELF Magnetic Fields Induce Tumor Growth Inhibition and Apoptosis. Bioelectromagnetics 2001, 22, 419–428. [Google Scholar] [CrossRef]
- Jiménez-García, M.N.; Arellanes-Robledo, J.; Aparicio-Bautista, D.I.; Rodríguez-Segura, M.Á.; Villa-Treviño, S.; Godina-Nava, J.J. Anti-Proliferative Effect of Extremely Low Frequency Electromagnetic Field on Preneoplastic Lesions Formation in the Rat Liver. BMC Cancer 2010, 10, 159. [Google Scholar] [CrossRef]
- Saliev, T.; Begimbetova, D.; Masoud, A.-R.; Matkarimov, B. Biological Effects of Non-Ionizing Electromagnetic Fields: Two Sides of a Coin. Prog. Biophys. Mol. Biol. 2019, 141, 25–36. [Google Scholar] [CrossRef] [PubMed]
- Wang, M.-H.; Chen, K.-W.; Ni, D.-X.; Fang, H.-J.; Jang, L.-S.; Chen, C.-H. Effect of Extremely Low Frequency Electromagnetic Field Parameters on the Proliferation of Human Breast Cancer. Electromagn. Biol. Med. 2021, 40, 384–392. [Google Scholar] [CrossRef] [PubMed]
- Bortkiewicz, A. Health Effects of Radiofrequency Electromagnetic Fields (RF EMF). Ind. Health 2019, 57, 403–405. [Google Scholar] [CrossRef] [PubMed]
- Sołek, P.; Mytych, J.; Łannik, E.; Majchrowicz, L.; Koszła, O.; Koziorowska, A.; Koziorowski, M. Cancer On-Target: Selective Enhancement of 3-Bromopyruvate Action by an Electromagnetic Field In Vitro. Free Radic. Biol. Med. 2022, 180, 153–164. [Google Scholar] [CrossRef]
- Yuan, L.-Q.; Wang, C.; Lu, D.-F.; Zhao, X.-D.; Tan, L.-H.; Chen, X. Induction of Apoptosis and Ferroptosis by a Tumor Suppressing Magnetic Field through ROS-Mediated DNA Damage. Aging 2020, 12, 3662–3681. [Google Scholar] [CrossRef]
- Wang, H.; Zhang, X. Magnetic Fields and Reactive Oxygen Species. Int. J. Mol. Sci. 2017, 18, 2175. [Google Scholar] [CrossRef]
- Xue, D.; Zhou, X.; Qiu, J. Emerging Role of NRF2 in ROS-Mediated Tumor Chemoresistance. Biomed. Pharmacother. 2020, 131, 110676. [Google Scholar] [CrossRef]
- Brisdelli, F.; Bennato, F.; Bozzi, A.; Cinque, B.; Mancini, F.; Iorio, R. ELF-MF Attenuates Quercetin-Induced Apoptosis in K562 Cells through Modulating the Expression of Bcl-2 Family Proteins. Mol. Cell. Biochem. 2014, 397, 33–43. [Google Scholar] [CrossRef]
- Chatterjee, S.; Burns, T.F. Targeting Heat Shock Proteins in Cancer: A Promising Therapeutic Approach. Int. J. Mol. Sci. 2017, 18, 1978. [Google Scholar] [CrossRef]
- Leung, A.M.; Redlak, M.J.; Miller, T.A. Role of Heat Shock Proteins in Oxygen Radical–Induced Gastric Apoptosis. J. Surg. Res. 2015, 193, 135–144. [Google Scholar] [CrossRef] [PubMed]
- Beck, R.; Dejeans, N.; Glorieux, C.; Creton, M.; Delaive, E.; Dieu, M.; Raes, M.; Levêque, P.; Gallez, B.; Depuydt, M.; et al. Hsp90 Is Cleaved by Reactive Oxygen Species at a Highly Conserved N-Terminal Amino Acid Motif. PLoS ONE 2012, 7, e40795. [Google Scholar] [CrossRef] [PubMed]
- Mehta, M.; Basalingappa, K.; Griffith, J.N.; Andrade, D.; Babu, A.; Amreddy, N.; Muralidharan, R.; Gorospe, M.; Herman, T.; Ding, W.-Q.; et al. HuR Silencing Elicits Oxidative Stress and DNA Damage and Sensitizes Human Triple-Negative Breast Cancer Cells to Radiotherapy. Oncotarget 2016, 7, 64820–64835. [Google Scholar] [CrossRef]
- Van Antwerp, D.J.; Martin, S.J.; Kafri, T.; Green, D.R.; Verma, I.M. Suppression of TNF-α-Induced Apoptosis by NF-κB. Science 1996, 274, 787–789. [Google Scholar] [CrossRef] [PubMed]
- Rath, P.C.; Aggarwal, B.B. TNF-Induced Signaling in Apoptosis. J. Clin. Immunol. 1999, 19, 350–364. [Google Scholar] [CrossRef]
- Suematsu, N.; Tsutsui, H.; Wen, J.; Kang, D.; Ikeuchi, M.; Ide, T.; Hayashidani, S.; Shiomi, T.; Kubota, T.; Hamasaki, N.; et al. Oxidative Stress Mediates Tumor Necrosis Factor-α–Induced Mitochondrial DNA Damage and Dysfunction in Cardiac Myocytes. Circulation 2003, 107, 1418–1423. [Google Scholar] [CrossRef] [PubMed]
- Park, J.; Hwang, S.; Yoon, I.-S. Advanced Growth Factor Delivery Systems in Wound Management and Skin Regeneration. Molecules 2017, 22, 1259. [Google Scholar] [CrossRef]
- Wheelhouse, N.M.; Chan, Y.-S.; Gillies, S.E.; Caldwell, H.; Ross, J.A.; Harrison, D.J.; Prost, S. TNF-Alpha Induced DNA Damage in Primary Murine Hepatocytes. Int. J. Mol. Med. 2003, 12, 889–894. [Google Scholar]
- Van Loon, K.; Van Breest Smallenburg, M.E.; Huijbers, E.J.M.; Griffioen, A.W.; Van Beijnum, J.R. Extracellular Vimentin as a Versatile Immune Suppressive Protein in Cancer. Biochim. Biophys. Acta Rev. Cancer 2023, 1878, 188985. [Google Scholar] [CrossRef]
- Halliwell, B.; Adhikary, A.; Dingfelder, M.; Dizdaroglu, M. Hydroxyl Radical Is a Significant Player in Oxidative DNA Damage In Vivo. Chem. Soc. Rev. 2021, 50, 8355–8360. [Google Scholar] [CrossRef] [PubMed]
- Sanie-Jahromi, F.; Saadat, I.; Saadat, M. Effects of Extremely Low Frequency Electromagnetic Field and Cisplatin on mRNA Levels of Some DNA Repair Genes. Life Sci. 2016, 166, 41–45. [Google Scholar] [CrossRef]
- Okamoto, M.; Hirata, S.; Sato, S.; Koga, S.; Fujii, M.; Qi, G.; Ogawa, I.; Takata, T.; Shimamoto, F.; Tatsuka, M. Frequent Increased Gene Copy Number and High Protein Expression of tRNA (Cytosine-5-)-Methyltransferase (NSUN2) in Human Cancers. DNA Cell Biol. 2012, 31, 660–671. [Google Scholar] [CrossRef]
- Wang, L.; Zhang, J.; Su, Y.; Maimaitiyiming, Y.; Yang, S.; Shen, Z.; Lin, S.; Shen, S.; Zhan, G.; Wang, F.; et al. Distinct Roles of m5C RNA Methyltransferase NSUN2 in Major Gynecologic Cancers. Front. Oncol. 2022, 12, 786266. [Google Scholar] [CrossRef]
- Sun, Y.; Gong, W.; Zhang, S. METTL3 Promotes Colorectal Cancer Progression through Activating JAK1/STAT3 Signaling Pathway. Cell Death Dis. 2023, 14, 765. [Google Scholar] [CrossRef] [PubMed]
- Gao, Y.; Wang, Z.; Zhu, Y.; Zhu, Q.; Yang, Y.; Jin, Y.; Zhang, F.; Jiang, L.; Ye, Y.; Li, H.; et al. NOP 2/Sun RNA Methyltransferase 2 Promotes Tumor Progression via Its Interacting Partner RPL 6 in Gallbladder Carcinoma. Cancer Sci. 2019, 110, 3510–3519. [Google Scholar] [CrossRef] [PubMed]




Disclaimer/Publisher’s Note: The statements, opinions and data contained in all publications are solely those of the individual author(s) and contributor(s) and not of MDPI and/or the editor(s). MDPI and/or the editor(s) disclaim responsibility for any injury to people or property resulting from any ideas, methods, instructions or products referred to in the content. |
© 2026 by the authors. Licensee MDPI, Basel, Switzerland. This article is an open access article distributed under the terms and conditions of the Creative Commons Attribution (CC BY) license.
Share and Cite
Betlej, G.; Bator, E.; Kwiatkowska, A.; Romerowicz-Misielak, M.; Koziorowska, A.; Koziorowski, M.; Rzeszutek, I. Short-Term Exposure to a 50 Hz Extremely Low-Frequency Electromagnetic Field (ELF-EMF) Leads to ROS-Mediated DNA Damage in Gynecological and Urological Cancer Cells In Vitro. Int. J. Mol. Sci. 2026, 27, 1630. https://doi.org/10.3390/ijms27041630
Betlej G, Bator E, Kwiatkowska A, Romerowicz-Misielak M, Koziorowska A, Koziorowski M, Rzeszutek I. Short-Term Exposure to a 50 Hz Extremely Low-Frequency Electromagnetic Field (ELF-EMF) Leads to ROS-Mediated DNA Damage in Gynecological and Urological Cancer Cells In Vitro. International Journal of Molecular Sciences. 2026; 27(4):1630. https://doi.org/10.3390/ijms27041630
Chicago/Turabian StyleBetlej, Gabriela, Ewelina Bator, Aleksandra Kwiatkowska, Maria Romerowicz-Misielak, Anna Koziorowska, Marek Koziorowski, and Iwona Rzeszutek. 2026. "Short-Term Exposure to a 50 Hz Extremely Low-Frequency Electromagnetic Field (ELF-EMF) Leads to ROS-Mediated DNA Damage in Gynecological and Urological Cancer Cells In Vitro" International Journal of Molecular Sciences 27, no. 4: 1630. https://doi.org/10.3390/ijms27041630
APA StyleBetlej, G., Bator, E., Kwiatkowska, A., Romerowicz-Misielak, M., Koziorowska, A., Koziorowski, M., & Rzeszutek, I. (2026). Short-Term Exposure to a 50 Hz Extremely Low-Frequency Electromagnetic Field (ELF-EMF) Leads to ROS-Mediated DNA Damage in Gynecological and Urological Cancer Cells In Vitro. International Journal of Molecular Sciences, 27(4), 1630. https://doi.org/10.3390/ijms27041630

