Sign in to use this feature.

Years

Between: -

Subjects

remove_circle_outline
remove_circle_outline
remove_circle_outline
remove_circle_outline
remove_circle_outline
remove_circle_outline
remove_circle_outline
remove_circle_outline
remove_circle_outline

Journals

remove_circle_outline
remove_circle_outline
remove_circle_outline
remove_circle_outline
remove_circle_outline
remove_circle_outline

Article Types

Countries / Regions

remove_circle_outline
remove_circle_outline
remove_circle_outline
remove_circle_outline
remove_circle_outline
remove_circle_outline

Search Results (910)

Search Parameters:
Keywords = misfolding diseases

Order results
Result details
Results per page
Select all
Export citation of selected articles as:
24 pages, 4855 KB  
Article
Comparative Analysis of T-Cell Signatures and Astroglial Reactivity in Parkinson’s Pathology Across Animal Models with Distinct Regenerative Capacities
by Simona Intonti, Volker Enzmann, Amalia Perna, Ferdinando Spagnolo, Claudia Curcio and Federica Maria Conedera
Int. J. Mol. Sci. 2026, 27(2), 965; https://doi.org/10.3390/ijms27020965 - 18 Jan 2026
Viewed by 150
Abstract
Parkinson’s disease (PD) is a progressive neurodegenerative disorder characterized by the selective loss of dopaminergic (DAergic) neurons in the substantia nigra (SN) and the accumulation of misfolded α-synuclein (aSyn). In addition to neuronal pathology, activated microglia are recognized as key mediators of the [...] Read more.
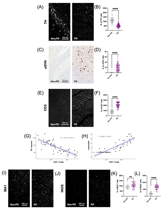
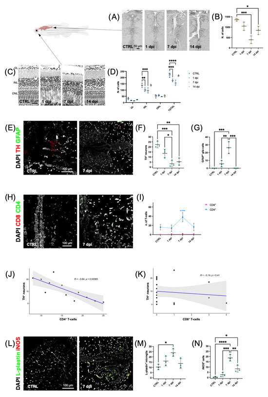
Parkinson’s disease (PD) is a progressive neurodegenerative disorder characterized by the selective loss of dopaminergic (DAergic) neurons in the substantia nigra (SN) and the accumulation of misfolded α-synuclein (aSyn). In addition to neuronal pathology, activated microglia are recognized as key mediators of the neuroinflammatory milieu in PD, contributing to DAergic neuron vulnerability. Emerging evidence suggests that the immune system, particularly T-cell-mediated responses, plays a key role in the pathogenesis of PD. However, the heterogeneity of these immune responses across species and preclinical models with varying regenerative capacities remains poorly understood. A comparative analysis of T-cell infiltration, astroglial reactivity, and DAergic neuronal loss across multiple models and species was performed. These included acute DAergic degeneration induced by 1-methyl-4-phenyl-1,2,3,6-tetrahydropyridine (MPTP), genetically modified mice with accumulation of aSyn (Thy1-aSyn L61 model), adult zebrafish exposed to MPTP-induced neurotoxicity and human post-mortem midbrain tissue obtained from PD patients. Zebrafish exhibited transient DAergic neurodegeneration, followed by neuronal regeneration and temporary CD4+ T-cell infiltration accompanied by an astroglial response and activation of microglia. In contrast, MPTP-treated mice showed a permanent neuronal loss, marked microglial activation, increased astrogliosis and CD8+ T-cell infiltration that was negatively correlated with neuronal survival. By contrast, L61 mice exhibited progressive aSyn accumulation with chronic astrogliosis, mild activation of microglia and CD4+ T-cell infiltration not directly linked to neuronal loss. Unlike age-matched controls, the SN from PD brains exhibited DAergic degeneration, aSyn aggregation, and elevated CD3+ T-cell infiltration, and increased microglial activation. These changes correlated with neuronal loss and aSyn burden. These findings emphasize the species- and model-specific immune profiles underlying PD pathology. Our results reveal that CD4+ T-cells contribute to neuronal regeneration following injury in zebrafish. This process is absent in the MPTP and L61 mouse models, which are instead driven by CD8+ or CD4+, respectively. This work underscores the potential of targeted immunomodulation aimed at T cell–glial interactions to slow neurodegeneration and promote repair in PD. Full article
(This article belongs to the Collection Feature Papers in Molecular Neurobiology)
Show Figures

Figure 1

14 pages, 947 KB  
Review
A New Perspective on Osteogenesis Imperfecta: From Cellular Mechanisms to the Systemic Impact of Collagen Dysfunction
by Emma Lugli, Ludovica Gaiaschi, Maria Grazia Bottone and Fabrizio De Luca
Int. J. Mol. Sci. 2026, 27(2), 745; https://doi.org/10.3390/ijms27020745 - 12 Jan 2026
Viewed by 273
Abstract
Osteogenesis imperfecta (OI) is a rare genetic disease caused by mutations in collagen type I, leading to defective protein folding and an impaired extracellular matrix structure and remodelling. Beyond skeletal fragility, these molecular defects trigger a network of intracellular stress responses with multiorgan [...] Read more.
Osteogenesis imperfecta (OI) is a rare genetic disease caused by mutations in collagen type I, leading to defective protein folding and an impaired extracellular matrix structure and remodelling. Beyond skeletal fragility, these molecular defects trigger a network of intracellular stress responses with multiorgan implications: the accumulation of misfolded collagen can induce persistent endoplasmic reticulum stress, which can in turn compromise mitochondrial function and autophagy or lead to cell death activation, and it can even promote widespread redox imbalance and inflammation. The interplay between intracellular stress, widespread oxidative damage and inflammation not only underlies cellular dysfunction but also the multisystemic manifestations of osteogenesis imperfecta. Targeting these interconnected pathways may result in new insights for a better understanding of OI and possibly offer novel therapeutic strategies designed to restore proteostasis and improve cell homeostasis and overall patient outcomes, highlighting the need for an integrated understanding of the cellular and molecular mechanisms involved in the pathogenesis of this disease and their translation into patient-centred therapeutic interventions. Full article
(This article belongs to the Section Molecular Biology)
Show Figures

Figure 1

31 pages, 3161 KB  
Review
Oral Dysbiosis and Neuroinflammation: Implications for Alzheimer’s, Parkinson’s and Mood Disorders
by Laura Carolina Zavala-Medina, Joan Sebastian Salas-Leiva, Carlos Esteban Villegas-Mercado, Juan Antonio Arreguín-Cano, Uriel Soto-Barreras, Sandra Aidé Santana-Delgado, Ana Delia Larrinua-Pacheco, María Fernanda García-Vega and Mercedes Bermúdez
Microorganisms 2026, 14(1), 143; https://doi.org/10.3390/microorganisms14010143 - 8 Jan 2026
Viewed by 531
Abstract
Background: Growing evidence indicates that oral microbiome dysbiosis contributes to systemic inflammation, immune activation, and neural dysfunction. These processes may influence the onset and progression of major neuropsychiatric and neurodegenerative disorders. This review integrates clinical, epidemiological, and mechanistic findings linking periodontal pathogens and [...] Read more.
Background: Growing evidence indicates that oral microbiome dysbiosis contributes to systemic inflammation, immune activation, and neural dysfunction. These processes may influence the onset and progression of major neuropsychiatric and neurodegenerative disorders. This review integrates clinical, epidemiological, and mechanistic findings linking periodontal pathogens and oral microbial imbalance to Alzheimer’s disease (AD), Parkinson’s disease (PD), depression, and anxiety. Methods: A narrative review was conducted using PubMed/MEDLINE, Scopus, Web of Science, and Google Scholar to identify recent studies examining alterations in the oral microbiota, microbial translocation, systemic inflammatory responses, blood–brain barrier disruption, cytokine signaling, and neural pathways implicated in brain disorders. Results: Evidence from human and experimental models demonstrates that oral pathogens, particularly Porphyromonas gingivalis, Fusobacterium nucleatum, and Treponema denticola, can disseminate systemically, alter immune tone, and affect neural tissues. Their virulence factors promote microglial activation, cytokine release (IL-1β, IL-6, TNF-α), amyloid-β aggregation, and α-synuclein misfolding. Epidemiological studies show associations between oral dysbiosis and cognitive impairment, motor symptoms in PD, and alterations in mood-related taxa linked to stress hormone profiles. Immunometabolic pathways, HPA-axis activation, and the oral–gut–brain axis further integrate these findings into a shared neuroinflammatory framework. Conclusions: Oral dysbiosis emerges as a modifiable contributor to neuroinflammation and brain health. Periodontal therapy, probiotics, prebiotics, synbiotics, and targeted inhibitors of bacterial virulence factors represent promising strategies to reduce systemic and neural inflammation. Longitudinal human studies and standardized microbiome methodologies are still needed to clarify causality and evaluate whether restoring oral microbial balance can modify the course of neuropsychiatric and neurodegenerative disorders. Full article
(This article belongs to the Section Microbiomes)
Show Figures

Figure 1

46 pages, 7543 KB  
Review
Epigenetic Dysregulation in Neurodegeneration: The Role of Histone Deacetylases and Emerging Inhibitor Strategies
by Yogesh Pawar, Aleksandra Kopranovic, Ramaa C S and Franz-Josef Meyer-Almes
Biomolecules 2026, 16(1), 103; https://doi.org/10.3390/biom16010103 - 7 Jan 2026
Viewed by 322
Abstract
Neurodegenerative diseases such as Alzheimer’s disease (AD), Parkinson’s disease (PD), and Huntington’s disease (HD) are characterized by complex pathologies with progressive neurodegeneration, protein misfolding, oxidative stress, and persistent inflammation. Recent findings indicate the pivotal involvement of epigenetic disruption, particularly aberrant histone deacetylase (HDAC) [...] Read more.
Neurodegenerative diseases such as Alzheimer’s disease (AD), Parkinson’s disease (PD), and Huntington’s disease (HD) are characterized by complex pathologies with progressive neurodegeneration, protein misfolding, oxidative stress, and persistent inflammation. Recent findings indicate the pivotal involvement of epigenetic disruption, particularly aberrant histone deacetylase (HDAC) activity, in disease initiation and progression. In the current review, we systematically discuss the mechanistic function of HDACs across all classes (I, IIa, IIb, III, and IV) in neurodegenerative disease mechanisms, such as their involvement in the modulation of gene expression, mitochondrial function, proteostasis, and neuronal survival. We discuss the therapeutic potential, as well as limitations, of HDAC inhibitors (HDACis), such as pan-inhibitors and isoenzyme-selective inhibitors, and new multi-target-directed ligands with HDAC inhibition combined with acetylcholinesterase modulation, PDE modulation, MAO-B inhibition, or NMDAR modulation. Particular emphasis is placed on the development of HDAC6-selective inhibitors with enhanced brain permeability and reduced toxicity, which have shown promising preclinical efficacy in ameliorating hallmark pathologies of AD, PD, and HD. In addition, s-triazine-based scaffolds have recently emerged as promising chemotypes in HDAC inhibitor design, offering favorable pharmacokinetic profiles, metabolic stability, and the potential for dual-target modulation relevant to neurodegeneration. The review also explores the future of HDAC-targeted therapies, including PROTAC degraders, dual-inhibitor scaffolds, and sustainable, BBB-penetrant molecules. Collectively, this review underscores the importance of HDAC modulation as a multifaceted strategy in the treatment of neurodegenerative diseases and highlights the need for continued innovation in epigenetic drug design. Full article
Show Figures

Figure 1

29 pages, 670 KB  
Review
The Molecular Architecture of Neurodegeneration: An Integrative Overview of Convergent Mechanisms
by Gonzalo Emiliano Aranda-Abreu, Fausto Rojas-Durán, María Elena Hernández-Aguilar, Deissy Herrera-Covarrubias, Luis Roberto Tlapa-Monge and Sonia Lilia Mestizo-Gutiérrez
NeuroSci 2026, 7(1), 7; https://doi.org/10.3390/neurosci7010007 - 6 Jan 2026
Viewed by 367
Abstract
Neurodegenerative diseases such as Alzheimer’s, Parkinson’s, amyotrophic lateral sclerosis, and Huntington’s disease represent a major challenge in neuroscience due to their complex, multifactorial nature and the absence of curative treatments. These disorders share common molecular mechanisms, including oxidative stress, mitochondrial dysfunction, proteostasis collapse, [...] Read more.
Neurodegenerative diseases such as Alzheimer’s, Parkinson’s, amyotrophic lateral sclerosis, and Huntington’s disease represent a major challenge in neuroscience due to their complex, multifactorial nature and the absence of curative treatments. These disorders share common molecular mechanisms, including oxidative stress, mitochondrial dysfunction, proteostasis collapse, calcium dyshomeostasis, chronic neuroinflammation, and the prion-like propagation of misfolded proteins. Together, these processes trigger a cascade of cellular damage that culminates in synaptic dysfunction and programmed neuronal death. This review integrates current evidence on the sequential stages of neurodegeneration, emphasizing the convergence of oxidative, inflammatory, and proteotoxic pathways that drive neuronal vulnerability. Moreover, it explores emerging therapeutic strategies aimed at restoring cellular homeostasis, such as Nrf2 activation, modulation of the unfolded protein response (UPR), enhancement of autophagy, immunotherapy against pathological proteins, and gene therapy approaches. The dynamic interplay among mitochondria, endoplasmic reticulum, and glial cells is highlighted as a central element in disease progression. Understanding these interconnected mechanisms provides a foundation for developing multi-targeted interventions capable of halting or delaying neuronal loss and improving clinical outcomes in neurodegenerative disorders. This work provides an integrative and introductory overview of the convergent mechanisms underlying neurodegeneration rather than an exhaustive mechanistic analysis. Full article
Show Figures

Graphical abstract

18 pages, 465 KB  
Review
Cerebrospinal Fluid Biomarkers in Creutzfeldt–Jakob Disease: Diagnostic Value, Limitations, and Future Multi-Omics Strategies
by Rui Xu, Cao Chen, Qi Shi and Xiao-Ping Dong
Int. J. Mol. Sci. 2026, 27(1), 553; https://doi.org/10.3390/ijms27010553 - 5 Jan 2026
Viewed by 438
Abstract
Creutzfeldt–Jakob disease (CJD) is a rare but devastating neurodegenerative disorder characterized by the pathological misfolding of the cellular prion protein (PrPC) into the pathogenic isoform-scrapie prion protein (PrPSc), ultimately leading to fatal outcomes. Cerebrospinal fluid (CSF) biomarkers play a [...] Read more.
Creutzfeldt–Jakob disease (CJD) is a rare but devastating neurodegenerative disorder characterized by the pathological misfolding of the cellular prion protein (PrPC) into the pathogenic isoform-scrapie prion protein (PrPSc), ultimately leading to fatal outcomes. Cerebrospinal fluid (CSF) biomarkers play a pivotal role in early diagnosis, longitudinal monitoring, and prognostic assessment, thereby enhancing the clinical management of this challenging disease. This review summarizes the established CSF biomarkers, 14-3-3 protein, tau protein (total tau), phosphorylated tau isoforms, α-synuclein, neurofilament light chain (Nfl), S100B, neuron-specific enolase (NSE), and phosphorylated neurofilament heavy chain (pNFH), highlighting typical sensitivity ranges (14-3-3 ~70–85%; RT-QuIC > 90%) and subtype-dependent performance variation. We further dissect limitations related to assay variability, inter-laboratory cut-off inconsistencies, and reduced specificity in non-prion dementias. Looking ahead, we discuss emerging multi-omics discovery, integration of CSF with blood-based biomarkers and imaging signatures, and AI-enabled diagnostic modeling. We propose a three-tier biomarker framework combining Real-Time Quaking-Induced Conversion (RT-QuIC) as a confirmatory assay, tau/NfL/pNFH as injury-severity indicators, and multi-omics-derived signatures for early detection and prognosis stratification. Full article
(This article belongs to the Section Molecular Biology)
Show Figures

Figure 1

20 pages, 1443 KB  
Review
Cannabinoid Signaling and Autophagy in Oral Disease: Molecular Mechanisms and Therapeutic Implications
by Undral Munkhsaikhan, Md Ataur Rahman, Alivia Shasteen, Karima Ait-Aissa, Amal M. Sahyoun, Rajat Das Gupta, Modar Kassan, Ehsanul Hoque Apu and Ammaar H. Abidi
Int. J. Mol. Sci. 2026, 27(1), 525; https://doi.org/10.3390/ijms27010525 - 4 Jan 2026
Viewed by 413
Abstract
Autophagy is a well-preserved biological mechanism that is essential for sustaining homeostasis by degradation and recycling damaged organelles, misfolded proteins, and other cytoplasmic detritus. Cannabinoid signaling has emerged as a prospective regulator of diverse cellular functions, including immunological modulation, oxidative stress response, apoptosis, [...] Read more.
Autophagy is a well-preserved biological mechanism that is essential for sustaining homeostasis by degradation and recycling damaged organelles, misfolded proteins, and other cytoplasmic detritus. Cannabinoid signaling has emerged as a prospective regulator of diverse cellular functions, including immunological modulation, oxidative stress response, apoptosis, and autophagy. Dysregulation of autophagy contributes to pathogenesis and treatment resistance of several oral diseases, including oral squamous cell carcinoma (OSCC), periodontitis, and gingival inflammation. This review delineates the molecular crosstalk between cannabinoid receptor type I (CB1) and type II (CB2) activation and autophagic pathways across oral tissues. Cannabinoids, including cannabidiol (CBD) and tetrahydrocannabinol (THC), modulate key regulators like mTOR, AMPK, and Beclin-1, thereby influencing autophagic flux, inflammation, and apoptosis. Experimental studies indicate that cannabinoids inhibit the PI3K/AKT/mTOR pathway, promote reactive oxygen species (ROS)-induced autophagy, and modulate cytokine secretion, mechanisms that underline their dual anti-inflammatory and anti-cancer capabilities. In addition, cannabinoid-induced autophagy has been shown to enhance stem cell survival and differentiation, offering promise for dental pulp regeneration. Despite these promising prospects, several challenges remain, including receptor selectivity, dose-dependent variability, limited oral bioavailability, and ongoing regulatory constraints. A deeper understanding of the context-dependent regulation of autophagy by cannabinoid signaling could pave the way for innovative therapeutic interventions in dentistry. Tailored cannabinoid-based formulations, engineered for receptor specificity, tissue selectivity, and optimized delivery, hold significant potential to revolutionize oral healthcare by modulating autophagy-related molecular pathways involved in disease resolution and tissue regeneration. Full article
(This article belongs to the Section Molecular Oncology)
Show Figures

Figure 1

31 pages, 1393 KB  
Review
Mitophagy–NLRP3 Inflammasome Crosstalk in Parkinson’s Disease: Pathogenic Mechanisms and Emerging Therapeutic Strategies
by Sahabuddin Ahmed, Tulasi Pasam and Farzana Afreen
Int. J. Mol. Sci. 2026, 27(1), 486; https://doi.org/10.3390/ijms27010486 - 3 Jan 2026
Cited by 1 | Viewed by 608
Abstract
Parkinson’s disease (PD) is a progressive neurodegenerative disorder characterized by the loss of dopaminergic neurons in the substantia nigra and pathological α-synuclein aggregation. Growing evidence identifies chronic neuroinflammation—particularly NLRP3 inflammasome activation in microglia—as a central driver for PD onset and progression. Misfolded α-synuclein, [...] Read more.
Parkinson’s disease (PD) is a progressive neurodegenerative disorder characterized by the loss of dopaminergic neurons in the substantia nigra and pathological α-synuclein aggregation. Growing evidence identifies chronic neuroinflammation—particularly NLRP3 inflammasome activation in microglia—as a central driver for PD onset and progression. Misfolded α-synuclein, mitochondrial dysfunction, and environmental toxins act as endogenous danger signals that prime and activate NLRP3 inflammasome, leading to caspase-1–mediated maturation of IL-1β and IL-18 and subsequent pyroptotic cell death. Impaired mitophagy, due to defects in PINK1/Parkin pathways or receptor-mediated mechanisms, permits accumulation of dysfunctional mitochondria and release DAMPs, thereby amplifying NLRP3 activity. Studies demonstrate that promoting mitophagy or directly inhibiting NLRP3 attenuates neuroinflammation and protects dopaminergic neurons in PD models. Autophagy-inducing compounds, along with NLRP3 inhibitors, demonstrate neuroprotective potential, though their clinical translation remains limited due to poor blood–brain barrier penetration, off-target effects, and insufficient clinical data. Additionally, the context-dependent nature of mitophagy underscores the need for precise therapeutic modulation. This review summarizes current understanding of inflammasome–mitophagy crosstalk in PD, highlights major pharmacological strategies under investigation, and outlines its limitations. Future progress requires development of specific modulators, targeted delivery systems, and robust biomarkers of mitochondrial dynamics and inflammasome activity for slowing PD progression. Full article
Show Figures

Figure 1

16 pages, 9736 KB  
Article
Celastrol Activates HSF1 to Enhance Regulatory T Cells Function and Ameliorate Intestinal Inflammation
by Kibrom M. Alula, Colm B. Collins, Tom T. Nguyen, Carol M. Aherne, Paul Jedlicka and Edwin F. de Zoeten
Biomolecules 2026, 16(1), 62; https://doi.org/10.3390/biom16010062 - 31 Dec 2025
Viewed by 309
Abstract
Inflammatory Bowel Disease (IBD) is a chronic inflammatory condition resulting from dysregulation of the intestinal immune system. CD4+FoxP3+ regulatory T cells (Tregs) play a crucial role in regulating this immune response. The heat shock response (HSR) regulates the inflammatory cascade, [...] Read more.
Inflammatory Bowel Disease (IBD) is a chronic inflammatory condition resulting from dysregulation of the intestinal immune system. CD4+FoxP3+ regulatory T cells (Tregs) play a crucial role in regulating this immune response. The heat shock response (HSR) regulates the inflammatory cascade, preventing misfolding of proteins and regulating immune responses. We have previously shown that Heat Shock Factor 1 (HSF1), the master regulator of the HSR, regulates Tregs in inflammation. Based on this finding, we hypothesized that targeting HSF1 with celastrol, a pentacyclic triterpenoid that activates HSF1, would activate Treg cells and ameliorate intestinal inflammation. To test this, we investigated the impact of celastrol on Tregs both in vitro and in vivo, evaluating its efficacy in HSF1fl/fl-CD4cre mice, and in two murine models of IBD: the adoptive transfer colitis, and TNFΔARE+/− ileitis. Our results demonstrate that celastrol activates HSF1 in Tregs, enhances Treg suppressive function, increases Treg populations in vivo, and ameliorates intestinal inflammation. Full article
(This article belongs to the Section Cellular Biochemistry)
Show Figures

Figure 1

14 pages, 7613 KB  
Article
Proteasomal Degradation of Mutant Huntingtin Exon1 Regulates Autophagy
by Austin Folger, Chuan Chen, Phasin Gonzalez, Sophia L. Owutey and Yanchang Wang
Cells 2026, 15(1), 68; https://doi.org/10.3390/cells15010068 - 30 Dec 2025
Viewed by 351
Abstract
Accumulation of misfolded proteins is implicated in neurodegenerative diseases. One of these is Huntington’s disease, which is caused by an expansion of trinucleotide (CAG) repeats in exon 1 of huntingtin gene (HTT). This expansion results in the production of mutant huntingtin [...] Read more.
Accumulation of misfolded proteins is implicated in neurodegenerative diseases. One of these is Huntington’s disease, which is caused by an expansion of trinucleotide (CAG) repeats in exon 1 of huntingtin gene (HTT). This expansion results in the production of mutant huntingtin exon1 protein (mHttEx1) containing polyglutamine tracks that is prone to cytotoxic aggregation. These mHttEx1 aggregates range from small soluble aggregates to large insoluble inclusion bodies. The mechanisms to clear mHttEx1 aggregates include ubiquitin-dependent proteasomal degradation and autophagy. For the proteasomal degradation of mHttEx1, ubiquitinated protein is first recognized by the Cdc48 complex for extraction and unfolding. For autophagy, mHttEx1 inclusion bodies are engulfed by an autophagosome, which fuses with the vacuole/lysosome and delivers cargo for vacuolar degradation. We name this autophagy IBophagy. In this study, we further show that the ubiquitination of mHttEx1 by the E3 ligase San1, its extraction and unfolding by the Cdc48 complex, and subsequent proteasomal degradation are all essential steps for mHttEx1 IBophagy in budding yeast, revealing a new layer of autophagy regulation and mHttEx1 cytotoxicity. Full article
(This article belongs to the Section Autophagy)
Show Figures

Graphical abstract

13 pages, 1240 KB  
Article
Elevated MMP9 Expression—A Potential In Vitro Biomarker for COMPopathies
by Helen F. Dietmar, Ella P. Dennis, Francesca M. Johnson de Sousa Brito, Louise N. Reynard, David A. Young and Michael D. Briggs
Int. J. Mol. Sci. 2025, 26(24), 12070; https://doi.org/10.3390/ijms262412070 - 15 Dec 2025
Viewed by 339
Abstract
The intracellular retention of misfolded extracellular matrix proteins is a common disease mechanism in various rare skeletal diseases. This discovery has driven the study of ER stress and the unfolded protein response (UPR) as a promising therapeutic target in several skeletal dysplasias. In [...] Read more.
The intracellular retention of misfolded extracellular matrix proteins is a common disease mechanism in various rare skeletal diseases. This discovery has driven the study of ER stress and the unfolded protein response (UPR) as a promising therapeutic target in several skeletal dysplasias. In the case of COL10A1 mutations, targeting the UPR resulted in a clinical trial of the repurposed drug carbamazepine; however, for other closely related skeletal disorders, treatment with carbamazepine was ineffective, indicating the need for suitable markers for in vitro screenings of potential drug treatments. Mutations in cartilage oligomeric matrix protein (COMP), a cartilage structural protein, cause both multiple epiphyseal dysplasia (MED) and pseudoachondroplasia (PSACH); together referred to as the COMPopathies, which result from the intracellular retention of mutant COMP to varying degrees. In contrast to other closely related skeletal disorders, caused by mutations in cartilage structural proteins, the involvement of the UPR is less clear, and so far, no common COMPopathy marker has been identified. Here, using cell models of COMPopathies, we identified MMP9 upregulation as a common feature of six pathogenic COMP variants that do not induce a prominent UPR. We further show that the archetypal p.V194D matrilin-3 MED variant (which causes MED) does not induce MMP9 expression, suggesting that MMP9 upregulation could serve as a specific marker of COMPopathies in vitro. Full article
(This article belongs to the Special Issue New Insights into the Molecular Mechanisms of the UPR and Cell Stress)
Show Figures

Figure 1

18 pages, 313 KB  
Review
Underlying Mechanisms of GBA1 in Parkinson’s Disease and Dementia with Lewy Bodies: Narrative Review
by Anastasia Bougea
Genes 2025, 16(12), 1496; https://doi.org/10.3390/genes16121496 - 15 Dec 2025
Viewed by 722
Abstract
Background/Objectives: Parkinson’s disease (PD) and Dementia with Lewy Bodies (DLB) are neurodegenerative disorders characterized by the accumulation of misfolded alpha-synuclein protein in the brain. Mutations in the glucocerebrosidase 1 (GBA1) gene have been identified as a significant genetic risk factor [...] Read more.
Background/Objectives: Parkinson’s disease (PD) and Dementia with Lewy Bodies (DLB) are neurodegenerative disorders characterized by the accumulation of misfolded alpha-synuclein protein in the brain. Mutations in the glucocerebrosidase 1 (GBA1) gene have been identified as a significant genetic risk factor for both PD and DLB. GBA1 encodes for the lysosomal enzyme glucocerebrosidase, which is responsible for the breakdown of glucosylceramide (GC). Deficiencies in glucocerebrosidase activity lead to the accumulation of glucosylceramide within lysosomes, contributing to lysosomal dysfunction and impaired protein degradation. The aim of this narrative review is to update the underlying mechanisms by which GBA1 mutations contribute to the pathogenesis of PD and DLB. Methods: A comprehensive literature search was conducted across four major electronic databases (PubMed, Web of Science (Core Collection), Scopus, and Embase) from inception to 8 November 2025. The initial search identified approximately 1650 articles in total, with the number of hits from each database being as follows: PubMed (~450), Web of Science (~380), Scopus (~520), and Embase (~300). Results: The mechanism by which mutations in the GBA1 gene contribute to PD involves both loss-of- function and gain-of-function pathways, which are not mutually exclusive. Typically, GBA1 mutations lead to a loss of function by reducing the activity of the GCase enzyme, impairing the autophagy- lysosomal pathway and leading to α-synuclein accumulation. However, some mutant forms (GBA1L444P) of the GCase enzyme can also acquire a toxic gain of function, contributing to α-synuclein aggregation through mechanisms like endoplasmic reticulum stress and misfolding. While Venglustat effectively reduced GC levels, a key marker associated with GBA1-PD, the lack of clinical improvement led to the discontinuation of its development for this indication. Conclusions: GBA1-mediated lysosomal and lipid dysregulation represents a key pathogenic axis in PD and DLB. Understanding these mechanisms provides crucial insight into disease progression and highlights emerging therapeutic strategies—such as pharmacological chaperones, substrate reduction therapies, and gene-targeted approaches—aimed at restoring GCase function and lysosomal homeostasis to slow or prevent neurodegeneration. Full article
(This article belongs to the Special Issue Genetics and Epigenetics in Neurological Disorders)
33 pages, 2706 KB  
Review
Targeting Cathepsins in Neurodegeneration: Biochemical Advances
by Francesca Di Matteo, Mariapia Vietri, Simone D’Alessio, Tania Ciaglia, Erica Federica Vestuto, Giacomo Pepe, Ornella Moltedo, Veronica Di Sarno, Simona Musella, Carmine Ostacolo, Fabio Cominelli, Pietro Campiglia, Alessia Bertamino, Maria Rosaria Miranda and Vincenzo Vestuto
Biomedicines 2025, 13(12), 3019; https://doi.org/10.3390/biomedicines13123019 - 9 Dec 2025
Viewed by 602
Abstract
Background/Objectives: Cathepsins, lysosomal proteases crucial for neuronal proteostasis, mediate the clearance of misfolded and aggregated proteins. Their dysregulation is implicated in neurodegenerative and neuropsychiatric disorders such as Alzheimer’s, Parkinson’s, and Huntington’s diseases. These conditions are characterized by toxic protein accumulation and impaired [...] Read more.
Background/Objectives: Cathepsins, lysosomal proteases crucial for neuronal proteostasis, mediate the clearance of misfolded and aggregated proteins. Their dysregulation is implicated in neurodegenerative and neuropsychiatric disorders such as Alzheimer’s, Parkinson’s, and Huntington’s diseases. These conditions are characterized by toxic protein accumulation and impaired clearance, which exacerbate cellular stress responses, including the unfolded protein response (UPR), oxidative damage, and mitochondrial dysfunction. This review aims to summarize current knowledge on cathepsin roles in these pathways and assess their therapeutic potential. Methods: A comprehensive literature review was conducted, focusing on recent in vitro and in vivo studies investigating cathepsin function, inhibition, and modulation. Mechanistic insights and pharmacological approaches targeting cathepsins were analyzed, with attention to challenges in translating preclinical findings to clinical settings. Results: Cathepsins demonstrate a dual role: their proteolytic activity supports neuronal health by degrading toxic aggregates, but altered or insufficient activity may worsen proteotoxic stress. Studies reveal that cathepsins regulate autophagy, apoptosis, and neuroinflammation both intracellularly and extracellularly. Despite promising mechanistic data, clinical translation is hindered by issues such as poor inhibitor selectivity, limited brain penetration, and variability across preclinical models. Conclusions: Targeting cathepsins presents a promising strategy for treating neurodegenerative and neuropsychiatric disorders, but significant challenges remain. Future research should focus on improving drug specificity and delivery, and on developing standardized models to better predict clinical outcomes. Full article
Show Figures

Figure 1

26 pages, 3962 KB  
Review
Exploring Small-Molecule Inhibitors of Glucosidase II: Advances, Challenges, and Therapeutic Potential in Cancer and Viral Infection
by Tay Zar Myo Oo, Yupanun Wuttiin, Kanyamas Choocheep, Warunee Kumsaiyai, Piyawan Bunpo and Ratchada Cressey
Int. J. Mol. Sci. 2025, 26(24), 11867; https://doi.org/10.3390/ijms262411867 - 9 Dec 2025
Viewed by 556
Abstract
Glucosidase II (GluII) is a heterodimeric enzyme localized in the endoplasmic reticulum (ER), essential for the sequential trimming of glucose residues during N-linked glycosylation. This critical function facilitates glycoprotein folding via the calnexin/calreticulin chaperone system, maintaining ER homeostasis. Dysregulation or inhibition of GluII [...] Read more.
Glucosidase II (GluII) is a heterodimeric enzyme localized in the endoplasmic reticulum (ER), essential for the sequential trimming of glucose residues during N-linked glycosylation. This critical function facilitates glycoprotein folding via the calnexin/calreticulin chaperone system, maintaining ER homeostasis. Dysregulation or inhibition of GluII has been implicated in various pathological processes, including cancer, viral infections, and glycoprotein misfolding disorders. This review summarizes the current knowledge of GluII’s structure and function, highlights a wide range of natural and synthetic GluII inhibitors—including iminosugar derivatives (e.g., deoxynojirimycin (DNJ), castanospermine (CAST)), non-iminosugar compounds (e.g., bromoconduritol, catechins), and mechanism-based cyclophellitol analogues—and evaluates their biological effects and therapeutic potential. The cellular impact of GluII inhibition is explored in the context of ER stress, unfolded protein response (UPR), tumor cell apoptosis, and viral replication. Key challenges in developing selective GluII inhibitors are discussed, with a focus on strategies to minimize off-target effects, including prodrug design, allosteric modulation, and emerging genetic approaches such as microRNA (miRNA)-mediated downregulation of GluII subunits. Taken together, these insights underscore the therapeutic relevance of GluII as a druggable target and pave the way for the rational design of next-generation inhibitors in oncology, infectious diseases, and metabolic disorders. Full article
(This article belongs to the Special Issue New Research Perspectives in Protein Glycosylation)
Show Figures

Figure 1

25 pages, 1490 KB  
Review
Linking Cell Architecture to Mitochondrial Signaling in Neurodegeneration: The Role of Intermediate Filaments
by Emanuele Marzetti, Rosa Di Lorenzo, Riccardo Calvani, Hélio José Coelho-Júnior, Francesco Landi, Vito Pesce and Anna Picca
Int. J. Mol. Sci. 2025, 26(24), 11852; https://doi.org/10.3390/ijms262411852 - 8 Dec 2025
Viewed by 562
Abstract
Mitochondrial dysfunction is a pivotal contributor to neurodegeneration. Neurons heavily rely on mitochondrial oxidative metabolism and therefore need highly efficient quality control mechanisms, including proteostasis, mitochondrial biogenesis, fusion–fission dynamics, and mitophagy, to sustain bioenergetics and synaptic function. With aging, deterioration of mitochondrial quality [...] Read more.
Mitochondrial dysfunction is a pivotal contributor to neurodegeneration. Neurons heavily rely on mitochondrial oxidative metabolism and therefore need highly efficient quality control mechanisms, including proteostasis, mitochondrial biogenesis, fusion–fission dynamics, and mitophagy, to sustain bioenergetics and synaptic function. With aging, deterioration of mitochondrial quality control pathways leads to impaired oxidative phosphorylation, excessive reactive oxygen species generation, calcium imbalance, and defective clearance of damaged organelles, ultimately compromising neuronal viability. Pathological protein aggregates, such as α-synuclein in Parkinson’s disease, β-amyloid and tau in Alzheimer’s disease, and misfolded superoxide dismutase 1 and transactive response DNA-binding protein 43 in amyotrophic lateral sclerosis, further aggravate mitochondrial stress, establishing self-perpetuating cycles of neurotoxicity. Such mitochondrial defects underscore mitochondria as a convergent pathogenic hub and a promising therapeutic target for neuroprotection. Intermediate filaments (IFs), traditionally viewed as passive structural elements, have recently gained attention for their roles in cytoplasmic organization, mitochondrial positioning, and energy regulation. Emerging evidence indicates that IF–mitochondria interactions critically influence organelle morphology and function in neurons. This review highlights the multifaceted involvement of mitochondrial dysfunction and IF dynamics in neurodegeneration, emphasizing their potential as targets for novel therapeutic strategies. Full article
(This article belongs to the Section Molecular Neurobiology)
Show Figures

Figure 1

Back to TopTop