Comparative Analysis of T-Cell Signatures and Astroglial Reactivity in Parkinson’s Pathology Across Animal Models with Distinct Regenerative Capacities
Abstract
1. Introduction
2. Results
2.1. Bibliographic Data Mining
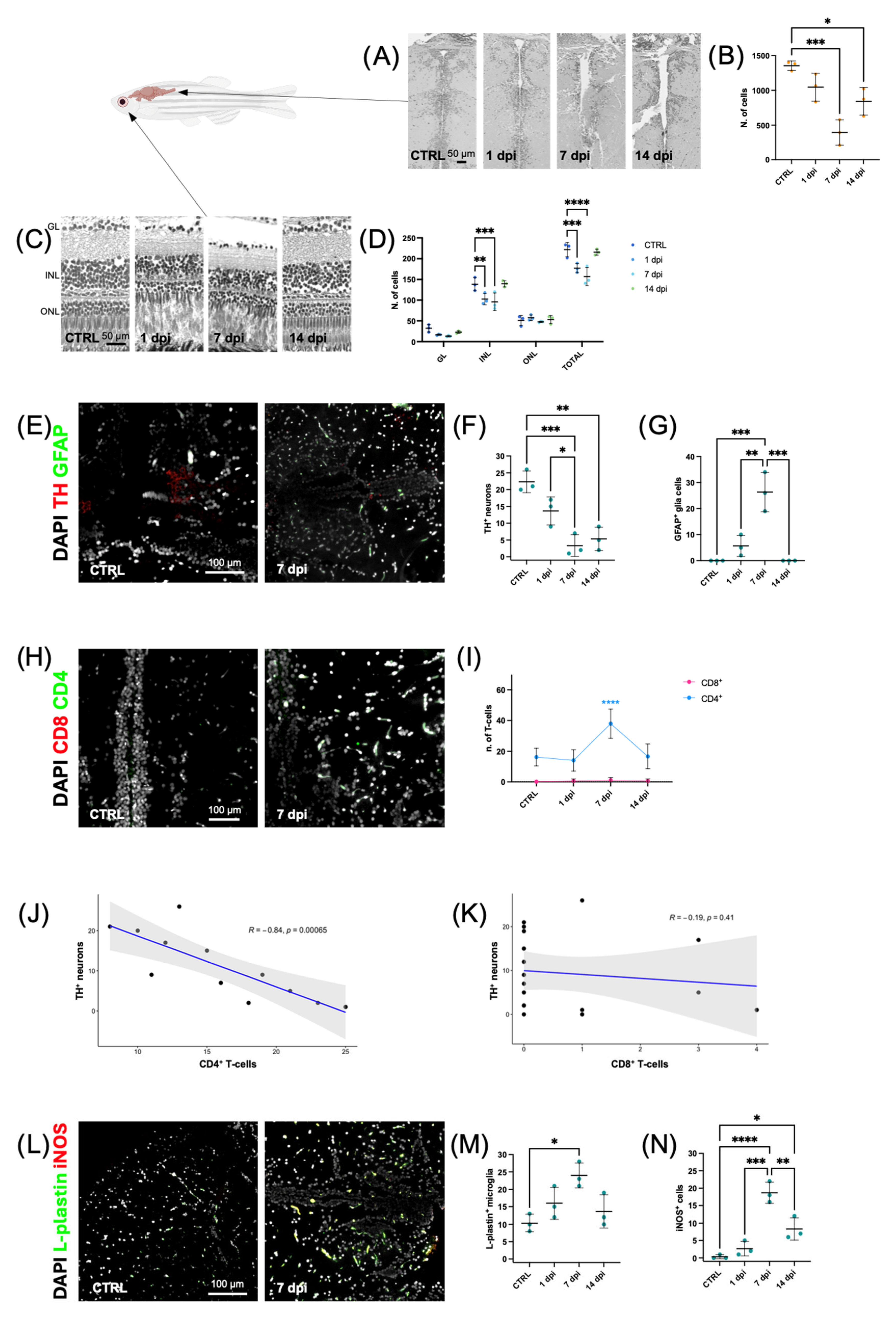
2.2. Acute Neurodegeneration in the Zebrafish Model of PD
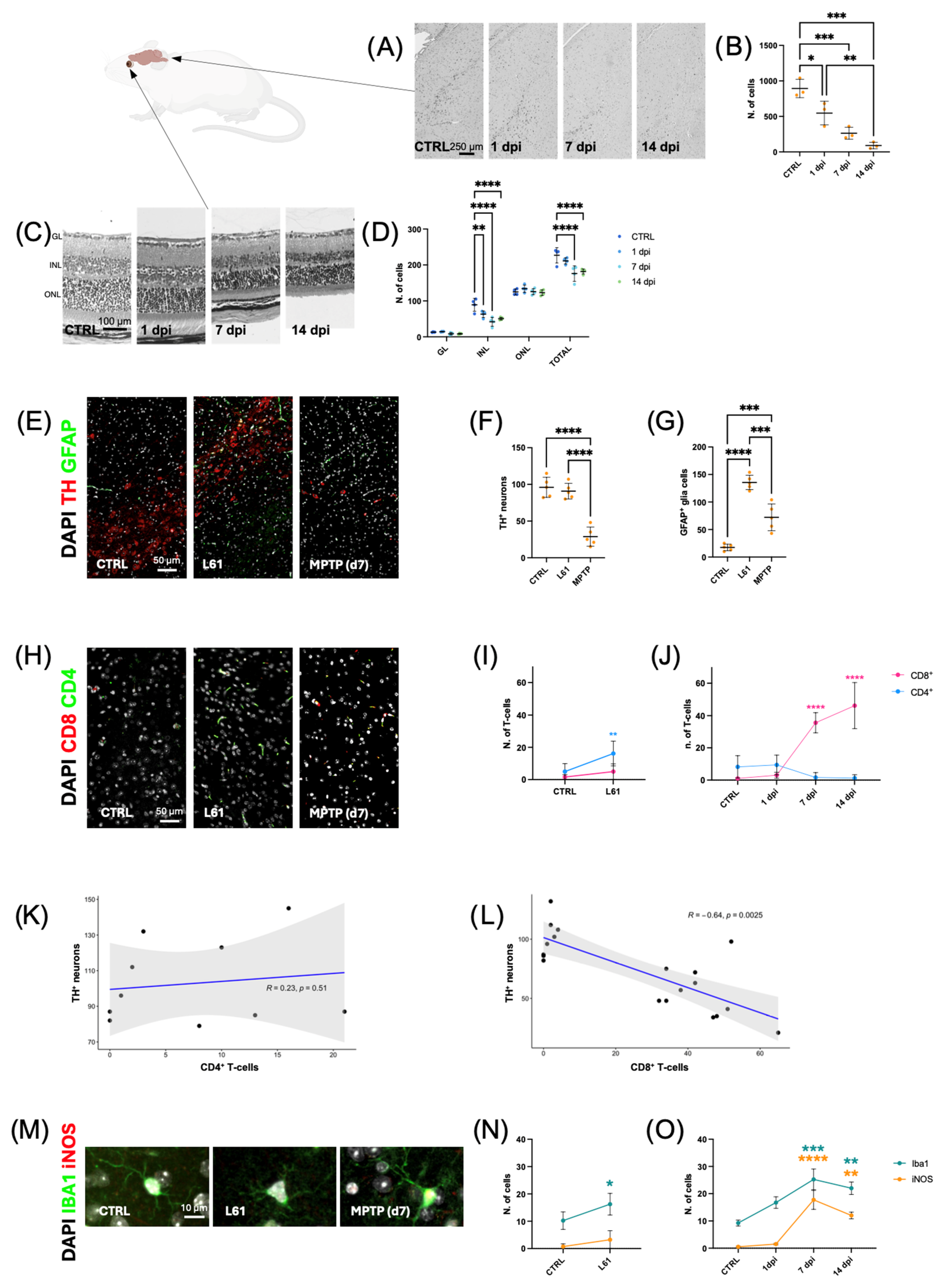
2.3. Acute and Chronic Neurodegeneration in Mouse Models of PD
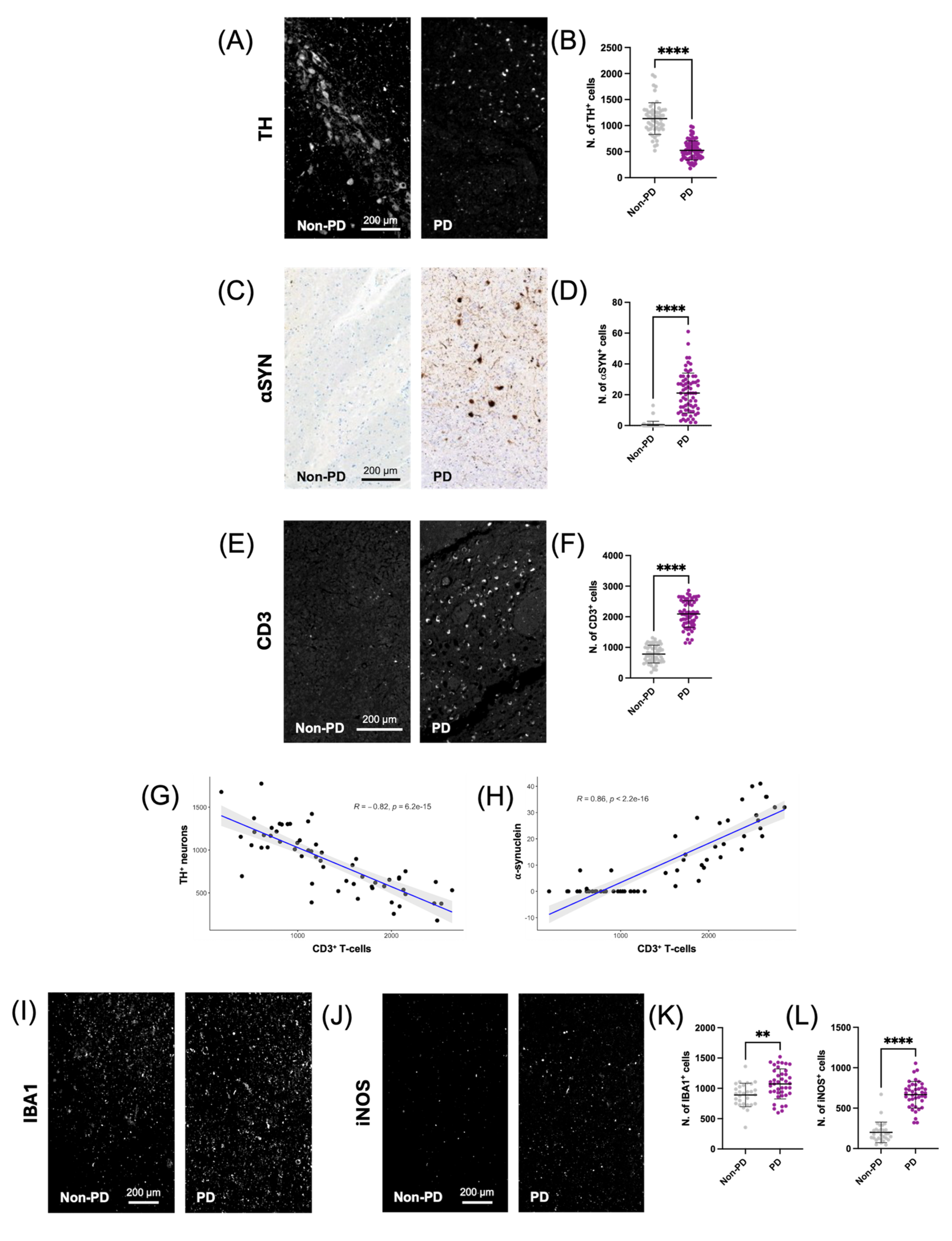
2.4. T Cell Infiltration in the SN of PD Patients
3. Discussion
4. Materials and Methods
4.1. Bibliographic Data Mining
4.2. Zebrafish Studies
4.3. Mouse Studies
4.4. Human Studies
4.5. Histology and Cell Quantification
4.6. Immunofluorescence
4.7. Statistics
5. Conclusions
Supplementary Materials
Author Contributions
Funding
Institutional Review Board Statement
Informed Consent Statement
Data Availability Statement
Acknowledgments
Conflicts of Interest
Abbreviations
| PD | Parkinson’s disease |
| DAergic | dopaminergic |
| aSyn | α-synuclein |
| SN | substantia nigra |
| MPTP | 1-methyl-4-phenyl-1,2,3,6-tetrahydropyridine |
| GC | ganglion cell layer |
| ONL | outer nuclear layer |
| INL | inner nuclear layer |
| PT | posterior tuberculum |
| TH | tyrosine hydroxylase |
| GFAP | glial fibrillary acidic protein |
| dpi | days post-injection |
| L61 | hy1-aSyn Line 61 transgenic mouse model |
| H&E | hematoxylin and eosin staining |
| TMA | tissue microarrays |
| BSA | bovine serum albumin |
| TBS | tris-buffered saline |
| PMIDs | PubMed Identifiers |
| pSer129 | phospho-serine 129 (of alpha-synuclein) |
| DAPI | 4′,6-diamidino-2-phenylindole |
| CNS | central nervous system |
References
- Li, K.; Chen, R.; Wang, R.; Fan, W.; Zhao, N.; Yang, Z.; Yan, J. Neuroinflammation in neurodegenerative diseases: Focusing on the mediation of T lymphocytes. Neural Regen. Res. 2025, 21, 1864–1889. [Google Scholar] [CrossRef]
- Dorsey, E.R.; Bloem, B.R. The Parkinson Pandemic—A Call to Action. JAMA Neurol. 2018, 75, 9–10. [Google Scholar] [CrossRef]
- Su, D.; Cui, Y.; He, C.; Yin, P.; Bai, R.; Zhu, J.; Lam, J.S.T.; Zhang, J.; Yan, R.; Zheng, X.; et al. Projections for prevalence of Parkinson’s disease and its driving factors in 195 countries and territories to 2050: Modelling study of Global Burden of Disease Study 2021. BMJ 2025, 388, e080952. [Google Scholar] [CrossRef] [PubMed]
- Morris, H.R.; Spillantini, M.G.; Sue, C.M.; Williams-Gray, C.H. The pathogenesis of Parkinson’s disease. Lancet 2024, 403, 293–304. [Google Scholar] [CrossRef] [PubMed]
- Bhatia, D.; Grozdanov, V.; Ruf, W.P.; Kassubek, J.; Ludolph, A.C.; Weishaupt, J.H.; Danzer, K.M. T-cell dysregulation is associated with disease severity in Parkinson’s Disease. J. Neuroinflamm. 2021, 18, 250. [Google Scholar] [CrossRef] [PubMed]
- Contaldi, E.; Magistrelli, L.; Comi, C. T Lymphocytes in Parkinson’s Disease. JPD 2022, 12, S65–S74. [Google Scholar] [CrossRef]
- Isik, S.; Yeman Kiyak, B.; Akbayir, R.; Seyhali, R.; Arpaci, T. Microglia Mediated Neuroinflammation in Parkinson’s Disease. Cells 2023, 12, 1012. [Google Scholar] [CrossRef]
- Wüllner, U.; Borghammer, P.; Choe, C.; Csoti, I.; Falkenburger, B.; Gasser, T.; Lingor, P.; Riederer, P. The heterogeneity of Parkinson’s disease. J. Neural Transm. 2023, 130, 827–838. [Google Scholar] [CrossRef]
- Garcia, R.; Zarate, S.; Srinivasan, R. The Role of Astrocytes in Parkinson’s Disease: Astrocytes in Parkinson’s Disease. Adv. Neurobiol. 2024, 39, 319–343. [Google Scholar] [CrossRef]
- Ghaddar, B.; Lübke, L.; Couret, D.; Rastegar, S.; Diotel, N. Cellular Mechanisms Participating in Brain Repair of Adult Zebrafish and Mammals after Injury. Cells 2021, 10, 391. [Google Scholar] [CrossRef]
- Mustapha, M.; Mat Taib, C.N. MPTP-induced mouse model of Parkinson’s disease: A promising direction of therapeutic strategies. Bosn. J. Basic Med. Sci. 2020, 21, 422–433. [Google Scholar] [CrossRef]
- Omar, N.A.; Kumar, J.; Teoh, S.L. Parkinson’s disease model in zebrafish using intraperitoneal MPTP injection. Front. Neurosci. 2023, 17, 1236049. [Google Scholar] [CrossRef] [PubMed]
- Razali, K.; Kumar, J.; Mohamed, W.M.Y. Characterizing the adult zebrafish model of Parkinson’s disease: A systematic review of dynamic changes in behavior and physiology post-MPTP administration. Front. Neurosci. 2024, 18, 1432102. [Google Scholar] [CrossRef]
- Bagwell, E.; Larsen, J. A review of MPTP-induced parkinsonism in adult zebrafish to explore pharmacological interventions for human Parkinson’s disease. Front. Neurosci. 2024, 18, 1451845. [Google Scholar] [CrossRef] [PubMed]
- Aniszewska, A.; Bergström, J.; Ingelsson, M.; Ekmark-Lewén, S. Modeling Parkinson’s disease-related symptoms in alpha-synuclein overexpressing mice. Brain Behav. 2022, 12, e2628. [Google Scholar] [CrossRef] [PubMed]
- Chesselet, M.-F.; Richter, F.; Zhu, C.; Magen, I.; Watson, M.B.; Subramaniam, S.R. A progressive mouse model of Parkinson’s disease: The Thy1-aSyn (“Line 61”) mice. Neurotherapeutics 2012, 9, 297–314. [Google Scholar] [CrossRef]
- Richter, F.; Stanojlovic, M.; Käufer, C.; Gericke, B.; Feja, M. A Mouse Model to Test Novel Therapeutics for Parkinson’s Disease: An Update on the Thy1-aSyn (“line 61”) Mice. Neurotherapeutics 2023, 20, 97–116. [Google Scholar] [CrossRef]
- Lin, Z.; Yu, X.; Zhong, Y.; Tan, G.; Zhong, J. The role of T cells in the treatment of Parkinson’s disease. PeerJ 2025, 13, e19818. [Google Scholar] [CrossRef]
- Chia, K.; Klingseisen, A.; Sieger, D.; Priller, J. Zebrafish as a model organism for neurodegenerative disease. Front. Mol. Neurosci. 2022, 15, 940484. [Google Scholar] [CrossRef]
- Weihe, E.; Depboylu, C.; Schütz, B.; Schäfer, M.K.-H.; Eiden, L.E. Three Types of Tyrosine Hydroxylase-Positive CNS Neurons Distinguished by Dopa Decarboxylase and VMAT2 Co-Expression. Cell. Mol. Neurobiol. 2006, 26, 657–676. [Google Scholar] [CrossRef]
- Intonti, S.; Kokona, D.; Zinkernagel, M.S.; Enzmann, V.; Stein, J.V.; Conedera, F.M. Glia Modulates Immune Responses in the Retina Through Distinct MHC Pathways. Glia 2025, 73, 822–839. [Google Scholar] [CrossRef]
- Lively, S.; Schlichter, L.C. Microglia Responses to Pro-inflammatory Stimuli (LPS, IFNγ+TNFα) and Reprogramming by Resolving Cytokines (IL-4, IL-10). Front. Cell. Neurosci. 2018, 12, 215. [Google Scholar] [CrossRef] [PubMed]
- Deady, L.E.; Todd, E.M.; Davis, C.G.; Zhou, J.Y.; Topcagic, N.; Edelson, B.T.; Ferkol, T.W.; Cooper, M.A.; Muenzer, J.T.; Morley, S.C. L-Plastin Is Essential for Alveolar Macrophage Production and Control of Pulmonary Pneumococcal Infection. Infect. Immun. 2014, 82, 1982–1993. [Google Scholar] [CrossRef][Green Version]
- Spillantini, M.G.; Crowther, R.A.; Jakes, R.; Hasegawa, M.; Goedert, M. α-Synuclein in filamentous inclusions of Lewy bodies from Parkinson’s disease and dementia with Lewy bodies. Proc. Natl. Acad. Sci. USA 1998, 95, 6469–6473. [Google Scholar] [CrossRef] [PubMed]
- Garretti, F.; Agalliu, D.; Lindestam Arlehamn, C.S.; Sette, A.; Sulzer, D. Autoimmunity in Parkinson’s Disease: The Role of α-Synuclein-Specific T Cells. Front. Immunol. 2019, 10, 303. [Google Scholar] [CrossRef] [PubMed]
- Cossu, D.; Hatano, T.; Hattori, N. The Role of Immune Dysfunction in Parkinson’s Disease Development. Int. J. Mol. Sci. 2023, 24, 16766. [Google Scholar] [CrossRef]
- Kline, E.M.; Jernigan, J.E.; Scharer, C.D.; Maurer, J.; Hicks, S.L.; Herrick, M.K.; Wallings, R.L.; Kelly, S.D.; Chang, J.; Menees, K.B.; et al. MHCII reduction is insufficient to protect mice from alpha-synuclein-induced degeneration and the Parkinson’s HLA locus exhibits epigenetic regulation. Sci. Rep. 2025, 15, 13705, Correction in Sci. Rep. 2025, 15, 44842. [Google Scholar] [CrossRef]
- Gupta, S.; Adhikary, S.; Hui, S.P. Decoding the proregenerative competence of regulatory T cells through complex tissue regeneration in zebrafish. Clin. Exp. Immunol. 2021, 206, 346–353. [Google Scholar] [CrossRef]
- Galiano-Landeira, J.; Torra, A.; Vila, M.; Bové, J. CD8 T cell nigral infiltration precedes synucleinopathy in early stages of Parkinson’s disease. Brain 2020, 143, 3717–3733. [Google Scholar] [CrossRef]
- Potashkin, J.A.; Blume, S.R.; Runkle, N.K. Limitations of Animal Models of Parkinson’s Disease. Park. Dis. 2010, 2011, 658083. [Google Scholar] [CrossRef]
- Caldwell, L.J.; Davies, N.O.; Cavone, L.; Mysiak, K.S.; Semenova, S.A.; Panula, P.; Armstrong, J.D.; Becker, C.G.; Becker, T. Regeneration of Dopaminergic Neurons in Adult Zebrafish Depends on Immune System Activation and Differs for Distinct Populations. J. Neurosci. 2019, 39, 4694–4713. [Google Scholar] [CrossRef] [PubMed]
- Lecours, C.; Bordeleau, M.; Cantin, L.; Parent, M.; Paolo, T.D.; Tremblay, M.-È. Microglial Implication in Parkinson’s Disease: Loss of Beneficial Physiological Roles or Gain of Inflammatory Functions? Front. Cell Neurosci. 2018, 12, 282. [Google Scholar] [CrossRef]
- García-Revilla, J.; Herrera, A.J.; de Pablos, R.M.; Venero, J.L. Inflammatory Animal Models of Parkinson’s Disease. J. Park. Dis. 2022, 12, S165–S182. [Google Scholar] [CrossRef]
- Jurisch-Yaksi, N.; Yaksi, E.; Kizil, C. Radial glia in the zebrafish brain: Functional, structural, and physiological comparison with the mammalian glia. Glia 2020, 68, 2451–2470. [Google Scholar] [CrossRef] [PubMed]
- Johnson, K.; Barragan, J.; Bashiruddin, S.; Smith, C.J.; Tyrrell, C.; Parsons, M.J.; Doris, R.; Kucenas, S.; Downes, G.B.; Velez, C.M.; et al. Gfap-positive radial glial cells are an essential progenitor population for later-born neurons and glia in the zebrafish spinal cord. Glia 2016, 64, 1170–1189. [Google Scholar] [CrossRef]
- Ghosh, S.; Hui, S.P. Regeneration of Zebrafish CNS: Adult Neurogenesis. Neural Plast. 2016, 2016, 5815439. [Google Scholar] [CrossRef] [PubMed]
- Tong, J.; Ang, L.-C.; Williams, B.; Furukawa, Y.; Fitzmaurice, P.; Guttman, M.; Boileau, I.; Hornykiewicz, O.; Kish, S.J. Low levels of astroglial markers in Parkinson’s disease: Relationship to α-synuclein accumulation. Neurobiol. Dis. 2015, 82, 243–253. [Google Scholar] [CrossRef]
- Brochard, V.; Combadière, B.; Prigent, A.; Laouar, Y.; Perrin, A.; Beray-Berthat, V.; Bonduelle, O.; Alvarez-Fischer, D.; Callebert, J.; Launay, J.-M.; et al. Infiltration of CD4+ lymphocytes into the brain contributes to neurodegeneration in a mouse model of Parkinson disease. J. Clin. Investig. 2008, 119, 182–192. [Google Scholar] [CrossRef]
- Bangeppagari, M.; Manjunath, A.; Srinivasa, A.; Lee, S.J. Tiny Fish, Big Hope: Zebrafish Unlocking Secrets to Fight Parkinson’s Disease. Biology 2025, 14, 1397. [Google Scholar] [CrossRef]
- Doyle, J.M.; Croll, R.P. A Critical Review of Zebrafish Models of Parkinson’s Disease. Front. Pharmacol. 2022, 13, 835827. [Google Scholar] [CrossRef]
- Muñoz-Manchado, A.B.; Villadiego, J.; Romo-Madero, S.; Suárez-Luna, N.; Bermejo-Navas, A.; Rodríguez-Gómez, J.A.; Garrido-Gil, P.; Labandeira-García, J.L.; Echevarría, M.; López-Barneo, J.; et al. Chronic and progressive Parkinson’s disease MPTP model in adult and aged mice. J. Neurochem. 2016, 136, 373–387. [Google Scholar] [CrossRef]
- Goldman, D. Müller glial cell reprogramming and retina regeneration. Nat. Rev. Neurosci. 2014, 15, 431–442. [Google Scholar] [CrossRef]
- Kwon, O.; Song, J.; Yang, Y.; Kim, S.; Kim, J.Y.; Seok, M.; Hwang, I.; Yu, J.; Karmacharya, J.; Maeng, H.; et al. SGK1 inhibition in glia ameliorates pathologies and symptoms in Parkinson disease animal models. EMBO Mol. Med. 2021, 13, e13076, Correction in EMBO Mol. Med. 2025, 17, 2525–2529. [Google Scholar] [CrossRef] [PubMed]
- Williams, G.P.; Schonhoff, A.M.; Jurkuvenaite, A.; Gallups, N.J.; Standaert, D.G.; Harms, A.S. CD4 T cells mediate brain inflammation and neurodegeneration in a mouse model of Parkinson’s disease. Brain 2021, 144, 2047–2059. [Google Scholar] [CrossRef]
- Yang, X.; Ren, H.; Wood, K.; Li, M.; Qiu, S.; Shi, F.-D.; Ma, C.; Liu, Q. Depletion of microglia augments the dopaminergic neurotoxicity of MPTP. FASEB J. 2018, 32, 3336–3345. [Google Scholar] [CrossRef]
- Huang, D.; Xu, J.; Wang, J.; Tong, J.; Bai, X.; Li, H.; Wang, Z.; Huang, Y.; Wu, Y.; Yu, M.; et al. Dynamic Changes in the Nigrostriatal Pathway in the MPTP Mouse Model of Parkinson’s Disease. Park. Dis. 2017, 2017, 9349487. [Google Scholar] [CrossRef]
- Eo, H.; Kim, S.; Jung, U.J.; Kim, S.R. Alpha-Synuclein and Microglia in Parkinson’s Disease: From Pathogenesis to Therapeutic Prospects. J. Clin. Med. 2024, 13, 7243. [Google Scholar] [CrossRef] [PubMed]
- Beers, D.R.; Henkel, J.S.; Zhao, W.; Wang, J.; Appel, S.H. CD4+ T cells support glial neuroprotection, slow disease progression, and modify glial morphology in an animal model of inherited ALS. Proc. Natl. Acad. Sci. USA 2008, 105, 15558–15563. [Google Scholar] [CrossRef]
- Balzano, T.; Del Rey, N.L.-G.; Esteban-García, N.; Reinares-Sebastián, A.; Pineda-Pardo, J.A.; Trigo-Damas, I.; Obeso, J.A.; Blesa, J. Neurovascular and immune factors of vulnerability of substantia nigra dopaminergic neurons in non-human primates. npj Park. Dis. 2024, 10, 118. [Google Scholar] [CrossRef] [PubMed]
- Zhang, Q.-S.; Heng, Y.; Yuan, Y.-H.; Chen, N.-H. Pathological α-synuclein exacerbates the progression of Parkinson’s disease through microglial activation. Toxicol. Lett. 2017, 265, 30–37. [Google Scholar] [CrossRef]
- Sanchez-Guajardo, V.; Barnum, C.J.; Tansey, M.G.; Romero-Ramos, M. Neuroimmunological Processes in Parkinson’s Disease and their Relation to α-Synuclein: Microglia as the Referee between Neuronal Processes and Peripheral Immunity. ASN Neuro 2013, 5, 113–139. [Google Scholar] [CrossRef]
- Stevens, C.H.; Rowe, D.; Morel-Kopp, M.-C.; Orr, C.; Russell, T.; Ranola, M.; Ward, C.; Halliday, G.M. Reduced T helper and B lymphocytes in Parkinson’s disease. J. Neuroimmunol. 2012, 252, 95–99. [Google Scholar] [CrossRef] [PubMed]
- Jiang, S.; Gao, H.; Luo, Q.; Wang, P.; Yang, X. The correlation of lymphocyte subsets, natural killer cell, and Parkinson’s disease: A meta-analysis. Neurol. Sci. 2017, 38, 1373–1380. [Google Scholar] [CrossRef]
- Wang, P.; Yao, L.; Luo, M.; Zhou, W.; Jin, X.; Xu, Z.; Yan, S.; Li, Y.; Xu, C.; Cheng, R.; et al. Single-cell transcriptome and TCR profiling reveal activated and expanded T cell populations in Parkinson’s disease. Cell Discov. 2021, 7, 52. [Google Scholar] [CrossRef] [PubMed]
- Chen, X.; Feng, W.; Ou, R.; Liu, J.; Yang, J.; Fu, J.; Cao, B.; Chen, Y.; Wei, Q.; Shang, H. Evidence for Peripheral Immune Activation in Parkinson’s Disease. Front. Aging Neurosci. 2021, 13, 617370. [Google Scholar] [CrossRef] [PubMed]
- García-Domínguez, I.; Veselá, K.; García-Revilla, J.; Carrillo-Jiménez, A.; Roca-Ceballos, M.A.; Santiago, M.; de Pablos, R.M.; Venero, J.L. Peripheral Inflammation Enhances Microglia Response and Nigral Dopaminergic Cell Death in an in vivo MPTP Model of Parkinson’s Disease. Front. Cell. Neurosci. 2018, 12, 398. [Google Scholar] [CrossRef]
- Chung, Y.C.; Kim, Y.-S.; Bok, E.; Yune, T.Y.; Maeng, S.; Jin, B.K. MMP-3 contributes to nigrostriatal dopaminergic neuronal loss, BBB damage, and neuroinflammation in an MPTP mouse model of Parkinson’s disease. Mediat. Inflamm. 2013, 2013, 370526. [Google Scholar] [CrossRef]
- Song, Q.; Song, B. Decoding sepsis-associated encephalopathy: From blood–brain barrier injury to mechanism-based subphenotypes. Brain Res. Bull. 2025, 233, 111660. [Google Scholar] [CrossRef]
- Almutairi, M.M.A.; Gong, C.; Xu, Y.G.; Chang, Y.; Shi, H. Factors controlling permeability of the blood–brain barrier. Cell. Mol. Life Sci. 2015, 73, 57–77. [Google Scholar] [CrossRef]
- Olson, K.E.; Namminga, K.L.; Lu, Y.; Schwab, A.D.; Thurston, M.J.; Abdelmoaty, M.M.; Kumar, V.; Wojtkiewicz, M.; Obaro, H.; Santamaria, P.; et al. Safety, tolerability, and immune-biomarker profiling for year-long sargramostim treatment of Parkinson’s disease. EBioMedicine 2021, 67, 103380. [Google Scholar] [CrossRef]
- Olson, K.E.; Abdelmoaty, M.M.; Namminga, K.L.; Lu, Y.; Obaro, H.; Santamaria, P.; Mosley, R.L.; Gendelman, H.E. An open-label multiyear study of sargramostim-treated Parkinson’s disease patients examining drug safety, tolerability, and immune biomarkers from limited case numbers. Transl. Neurodegener. 2023, 12, 26. [Google Scholar] [CrossRef]
- Avdesh, A.; Chen, M.; Martin-Iverson, M.T.; Mondal, A.; Ong, D.; Rainey-Smith, S.; Taddei, K.; Lardelli, M.; Groth, D.M.; Verdile, G.; et al. Regular Care and Maintenance of a Zebrafish (Danio rerio) Laboratory: An Introduction. JoVE J. Vis. Exp. 2012, 69, e4196. [Google Scholar] [CrossRef]
- Sprague, J.; Bayraktaroglu, L.; Bradford, Y.; Conlin, T.; Dunn, N.; Fashena, D.; Frazer, K.; Haendel, M.; Howe, D.G.; Knight, J.; et al. The Zebrafish Information Network: The zebrafish model organism database provides expanded support for genotypes and phenotypes. Nucleic Acids Res. 2007, 36, D768–D772. [Google Scholar] [CrossRef] [PubMed]
- Razali, K.; Mohd Nasir, M.H.; Othman, N.; Doolaanea, A.A.; Kumar, J.; Nabeel Ibrahim, W.; Mohamed, W.M.Y. Characterization of neurobehavioral pattern in a zebrafish 1-methyl-4-phenyl-1,2,3,6-tetrahydropyridine (MPTP)-induced model: A 96-hour behavioral study. PLoS ONE 2022, 17, e0274844. [Google Scholar] [CrossRef] [PubMed]
- Cheng, L.; Quek, C.Y.J.; Hung, L.W.; Sharples, R.A.; Sherratt, N.A.; Barnham, K.J.; Hill, A.F. Gene dysregulation is restored in the Parkinson’s disease MPTP neurotoxic mice model upon treatment of the therapeutic drug CuII(atsm). Sci. Rep. 2016, 6, 22398. [Google Scholar] [CrossRef] [PubMed]
- Eyer, G.-C.; Di Santo, S.; Hewer, E.; Andereggen, L.; Seiler, S.; Widmer, H.R. Co-Expression of Nogo-A in Dopaminergic Neurons of the Human Substantia Nigra Pars Compacta Is Reduced in Parkinson’s Disease. Cells 2021, 10, 3368. [Google Scholar] [CrossRef]
- Zlobec, I.; Koelzer, V.H.; Dawson, H.; Perren, A.; Lugli, A. Next-generation tissue microarray (ngTMA) increases the quality of biomarker studies: An example using CD3, CD8, and CD45RO in the tumor microenvironment of six different solid tumor types. J. Transl. Med. 2013, 11, 104. [Google Scholar] [CrossRef]
- Zlobec, I.; Suter, G.; Perren, A.; Lugli, A. A Next-generation Tissue Microarray (ngTMA) Protocol for Biomarker Studies. JoVE 2014, 91, 51893. [Google Scholar] [CrossRef]
- Conedera, F.M.; Quintela Pousa, A.M.; Presby, D.M.; Mercader, N.; Enzmann, V.; Tschopp, M. Diverse Signaling by TGFβ Isoforms in Response to Focal Injury is Associated with Either Retinal Regeneration or Reactive Gliosis. Cell Mol. Neurobiol. 2021, 41, 43–62. [Google Scholar] [CrossRef]
- Baquet, Z.C.; Williams, D.; Brody, J.; Smeyne, R.J. A comparison of model-based (2D) and design-based (3D) stereological methods for estimating cell number in the substantia nigra pars compacta (SNpc) of the C57BL/6J mouse. Neuroscience 2009, 161, 1082–1090. [Google Scholar] [CrossRef]
- Cacialli, P.; Ricci, S.; Lazzari, M.; Franceschini, V. Morpho-Anatomical Degeneration of Dopaminergic Neurons in Adult Zebrafish Brain after Exposure to Nickel. Fishes 2024, 9, 319. [Google Scholar] [CrossRef]
- Conedera, F.M.; Pousa, A.M.Q.; Mercader, N.; Tschopp, M.; Enzmann, V. Retinal microglia signaling affects Müller cell behavior in the zebrafish following laser injury induction. Glia 2019, 67, 1150–1166. [Google Scholar] [CrossRef] [PubMed]
- Schindelin, J.; Arganda-Carreras, I.; Frise, E.; Kaynig, V.; Longair, M.; Pietzsch, T.; Preibisch, S.; Rueden, C.; Saalfeld, S.; Schmid, B.; et al. Fiji: An open-source platform for biological-image analysis. Nat. Methods 2012, 9, 676–682. [Google Scholar] [CrossRef] [PubMed]




Disclaimer/Publisher’s Note: The statements, opinions and data contained in all publications are solely those of the individual author(s) and contributor(s) and not of MDPI and/or the editor(s). MDPI and/or the editor(s) disclaim responsibility for any injury to people or property resulting from any ideas, methods, instructions or products referred to in the content. |
© 2026 by the authors. Licensee MDPI, Basel, Switzerland. This article is an open access article distributed under the terms and conditions of the Creative Commons Attribution (CC BY) license.
Share and Cite
Intonti, S.; Enzmann, V.; Perna, A.; Spagnolo, F.; Curcio, C.; Conedera, F.M. Comparative Analysis of T-Cell Signatures and Astroglial Reactivity in Parkinson’s Pathology Across Animal Models with Distinct Regenerative Capacities. Int. J. Mol. Sci. 2026, 27, 965. https://doi.org/10.3390/ijms27020965
Intonti S, Enzmann V, Perna A, Spagnolo F, Curcio C, Conedera FM. Comparative Analysis of T-Cell Signatures and Astroglial Reactivity in Parkinson’s Pathology Across Animal Models with Distinct Regenerative Capacities. International Journal of Molecular Sciences. 2026; 27(2):965. https://doi.org/10.3390/ijms27020965
Chicago/Turabian StyleIntonti, Simona, Volker Enzmann, Amalia Perna, Ferdinando Spagnolo, Claudia Curcio, and Federica Maria Conedera. 2026. "Comparative Analysis of T-Cell Signatures and Astroglial Reactivity in Parkinson’s Pathology Across Animal Models with Distinct Regenerative Capacities" International Journal of Molecular Sciences 27, no. 2: 965. https://doi.org/10.3390/ijms27020965
APA StyleIntonti, S., Enzmann, V., Perna, A., Spagnolo, F., Curcio, C., & Conedera, F. M. (2026). Comparative Analysis of T-Cell Signatures and Astroglial Reactivity in Parkinson’s Pathology Across Animal Models with Distinct Regenerative Capacities. International Journal of Molecular Sciences, 27(2), 965. https://doi.org/10.3390/ijms27020965

