Sign in to use this feature.

Years

Between: -

Subjects

remove_circle_outline
remove_circle_outline
remove_circle_outline
remove_circle_outline
remove_circle_outline
remove_circle_outline
remove_circle_outline
remove_circle_outline
remove_circle_outline

Journals

remove_circle_outline
remove_circle_outline
remove_circle_outline
remove_circle_outline
remove_circle_outline
remove_circle_outline
remove_circle_outline
remove_circle_outline
remove_circle_outline

Article Types

Countries / Regions

remove_circle_outline
remove_circle_outline
remove_circle_outline
remove_circle_outline

Search Results (643)

Search Parameters:
Keywords = microclimate modelling

Order results
Result details
Results per page
Select all
Export citation of selected articles as:
23 pages, 4282 KB  
Article
FPGA-Accelerated Machine Learning for Computational Environmental Information Processing in IoT-Integrated High-Density Nanosensor Networks
by Alaa Kamal Yousif Dafhalla, Fawzia Awad Elhassan Ali, Asma Ibrahim Gamar Eldeen, Ikhlas Saad Ahmed, Ameni Filali, Amel Mohamed essaket Zahou, Amal Abdallah AlShaer, Suhier Bashir Ahmed Elfaki, Rabaa Mohammed Eltayeb and Tijjani Adam
Information 2026, 17(4), 354; https://doi.org/10.3390/info17040354 - 8 Apr 2026
Abstract
This study presents a nanosensor network system for autonomous microclimate optimization in precision horticulture, leveraging a field-programmable gate array (FPGA)-based control architecture that is integrated with an edge-level machine learning inference. Unlike the conventional greenhouse automation systems, which exhibit thermal and hygroscopic hysteresis [...] Read more.
This study presents a nanosensor network system for autonomous microclimate optimization in precision horticulture, leveraging a field-programmable gate array (FPGA)-based control architecture that is integrated with an edge-level machine learning inference. Unlike the conventional greenhouse automation systems, which exhibit thermal and hygroscopic hysteresis often exceeding 32 °C and 78% relative humidity, the proposed framework embeds a random forest regression (RFR) model directly within the Altera DE2-115 FPGA fabric to enable predictive environmental regulation. The model achieved an R2 of 0.985 and root mean square error (RMSE) of 0.28 °C, allowing proactive compensation for the thermodynamic disturbances from the high-intensity light-emitting diode (LED) lighting with a 120 s predictive horizon. The real-time monitoring and remote supervision were supported via a NodeMCU-based IoT gateway, achieving a 140 ms mean communication latency and a 99.8% packet delivery reliability. The preliminary validation using lettuce (Lactuca sativa) optimized the environmental parameters, while the subsequent experiments with pepper (Capsicum annuum), a commercially important and environmentally sensitive crop, demonstrated system performance under real-world conditions. The control system maintained a temperature and humidity within ±0.3 °C and ±1.2% of the setpoints, respectively, and outperformed the baseline rule-based control with a 28% increase in fresh biomass, a 22% improvement in dry matter accumulation, a 25% reduction in actuator duty-cycle switching, and an 18% decrease in overall energy consumption. These results highlight the efficacy of FPGA-integrated edge intelligence combined with low-latency IoT telemetry as a scalable, energy-efficient, and high-fidelity solution for sub-degree environmental control in next-generation, controlled-environment, and vertical farming systems. Full article
Show Figures

Figure 1

25 pages, 5301 KB  
Article
High-Precision Spatial Interpolation of Meteorological Variables in Complex Terrain Using Machine Learning Methods
by Shuangping Li, Bin Zhang, Bo Shi, Qingsong Ai, Yuxi Zeng, Xuanyao Yan, Hao Chen and Huawei Wang
Sensors 2026, 26(7), 2167; https://doi.org/10.3390/s26072167 - 31 Mar 2026
Viewed by 265
Abstract
This study has explored the effectiveness of machine learning methods for high-precision spatial interpolation of meteorological variables, aiming to provide accurate atmospheric delay corrections for high-precision edge and corner nets observation in complex-terrain environments such as the Xiluodu Hydropower Station, thereby enhancing the [...] Read more.
This study has explored the effectiveness of machine learning methods for high-precision spatial interpolation of meteorological variables, aiming to provide accurate atmospheric delay corrections for high-precision edge and corner nets observation in complex-terrain environments such as the Xiluodu Hydropower Station, thereby enhancing the accuracy of deformation monitoring. Considering the significant limitations of traditional interpolation methods such as Inverse Distance Weighting (IDW) and Ordinary Kriging (OK) in capturing spatial variability under complex topographic conditions, we systematically introduced machine learning algorithms including Random Forest (RF)and eXtreme Gradient Boosting (XGBoost, XGB) to compare their performance with traditional methods for high-density interpolation of sparsely distributed temperature, relative humidity, and surface pressure, respectively. Concurrently, we proposed an enhanced XGB model incorporating center-point features (XGB-C) which frames spatial interpolation as a supervised learning problem that learns physical mapping from synoptic backgrounds to local microclimates instead of relying on geometric distances alone. The interpolation performance indices (RMSE, MAE, and R2) were evaluated with daily meteorological observations from 47 stations (38 for training, 9 for testing) during 2023–2024. Results demonstrate that machine learning methods significantly outperform traditional approaches, with XGB-C achieving the highest accuracy (R2 ≈ 1.00 for pressure, 0.97 for humidity, 0.83 for temperature). Moreover, the interpolation performance also exhibits a dependence on seasons and the station location. Greater challenges are shown in the summer season and in the “Urban and Built-Up” and “Croplands” areas. These findings highlight the substantial advantages of machine learning, particularly the proposed XGB-C, for meteorological interpolation in mountainous hydropower station environments where accurate atmospheric correction is crucial for deformation monitoring. This also lays a solid foundation for developing operational ML-based interpolation models trained with high-quality labels derived from unmanned aerial vehicle (UAV) remote sensing data. Full article
(This article belongs to the Section Environmental Sensing)
Show Figures

Figure 1

63 pages, 1750 KB  
Review
Smart Greenhouses in the Era of IoT and AI: A Comprehensive Review of AI Applications, Spectral Sensing, Multimodal Data Fusion, and Intelligent Systems
by Wiam El Ouaham, Mohamed Sadik, Abdelhadi Ennajih, Youssef Mouzouna, Houda Orchi and Samir Elouaham
Agriculture 2026, 16(7), 761; https://doi.org/10.3390/agriculture16070761 - 30 Mar 2026
Viewed by 308
Abstract
Smart greenhouses (SGHs) are controlled-environment agricultural systems that leverage digital technologies to optimize crop production and resource management. In particular, recent advances in artificial intelligence (AI) and the Internet of Things (IoT) have enabled the development of intelligent monitoring, predictive modeling, and automated [...] Read more.
Smart greenhouses (SGHs) are controlled-environment agricultural systems that leverage digital technologies to optimize crop production and resource management. In particular, recent advances in artificial intelligence (AI) and the Internet of Things (IoT) have enabled the development of intelligent monitoring, predictive modeling, and automated decision-support systems within these environments. Against this backdrop, this comprehensive review synthesizes over 130 studies published between 2020 and 2025, with a focus on AI-driven monitoring, predictive modeling, and decision-support frameworks in SGH environments. More specifically, key application domains include microclimate regulation, crop growth assessment, disease and pest detection, yield estimation, and robotic harvesting. Moreover, particular attention is given to the interplay between AI methodologies and their data sources, encompassing IoT sensor networks, RGB, multispectral, and hyperspectral imaging, as well as multimodal data-fusion approaches. In addition, publicly available datasets, model architectures, and performance metrics are consolidated to support reproducibility and cross-study comparison. Nevertheless, persistent challenges are critically discussed, including data heterogeneity, limited model generalization across sites, interpretability constraints, and practical barriers to deployment. Finally, emerging research directions are identified, notably multimodal learning, edge-AI integration, standardized benchmarks, and scalable system architectures, with the overarching objective of guiding the development of robust, sustainable, and operationally feasible AI-enabled SGH systems. Full article
(This article belongs to the Section Artificial Intelligence and Digital Agriculture)
Show Figures

Figure 1

19 pages, 2589 KB  
Article
Stochastic Sirs Modeling of Greenhouse Strawberry Infections and Integration with Computer Vision-Based Mobile Spraying Robot
by Raikhan Amanova, Madina Soltangeldinova, Madina Suleimenova, Nurgul Karymsakova, Samal Abdreshova and Zhansaya Duisenbekkyzy
Appl. Sci. 2026, 16(7), 3232; https://doi.org/10.3390/app16073232 - 27 Mar 2026
Viewed by 218
Abstract
Viral and fungal diseases of greenhouse strawberries lead to significant crop losses, while traditional uniform spraying schemes do not account for the actual distribution of infection foci or changes in the microclimate. This paper proposes an integrated system for greenhouse farms that combines [...] Read more.
Viral and fungal diseases of greenhouse strawberries lead to significant crop losses, while traditional uniform spraying schemes do not account for the actual distribution of infection foci or changes in the microclimate. This paper proposes an integrated system for greenhouse farms that combines a stochastic SIRS model of the epidemic process with a microclimate-dependent infection coefficient βeff(t), a computer vision module based on a lightweight YOLOv10n detector, and a mobile sprayer robot. For three sets of parameters corresponding to moderate infection, outbreak, and suppression scenarios, ensemble simulations are performed (100 realizations per scenario). The results show that the maximum number of infected plants reaches approximately 690 out of 1000 in the outbreak scenario and only about 28 out of 1000 in the suppression scenario, reflecting the effect of timely microclimate correction and local spraying. The YOLOv10n detector is used as a sensor to determine the proportion of affected plants I(0)/N and provides automatic formation of the initial conditions of the population model. The resulting forecasts then serve as the basis for selecting one of three operating modes for the spraying robot (observation, microclimate correction, local treatment). Unlike existing works that consider disease detection, epidemiological models, or robotic spraying separately, this paper proposes a unified closed-loop scheme of “computer vision—stochastic model—mobile robot,” linking detection quality with epidemic process forecasting and treatment strategy. In this study, the feasibility of the proposed system was examined through numerical simulations, detector-level performance evaluation, and offline image-based integrated validation of the detector-to-decision workflow. Full closed-loop experiments in a real greenhouse environment are planned for future work. Full article
Show Figures

Figure 1

31 pages, 11749 KB  
Article
Street Orientation, Aspect Ratio, and Tree Species Interactions on Heat Exposure in Temperate Monsoon Climate
by Xiaoou Chen, Yuhan Zhang, Zipeng Song, Zhenyuan Wang, Haomu Lin, Tianxiao Lan, Junkai Shao, Tongtong Lei, Rixue Jin and Jingang Li
Sustainability 2026, 18(7), 3177; https://doi.org/10.3390/su18073177 - 24 Mar 2026
Viewed by 312
Abstract
Rapid urbanization has intensified microclimatic deterioration in temperate monsoon cities, directly affecting human thermal comfort. This study investigates the regulatory effects of common street tree species under varying street aspect ratios (H/W) and orientations in Shenyang, China, a representative temperate monsoon city characterized [...] Read more.
Rapid urbanization has intensified microclimatic deterioration in temperate monsoon cities, directly affecting human thermal comfort. This study investigates the regulatory effects of common street tree species under varying street aspect ratios (H/W) and orientations in Shenyang, China, a representative temperate monsoon city characterized by cold winters. Field surveys and questionnaire data were combined with ENVI-met simulations to quantify thermal comfort responses using the Universal Thermal Climate Index (UTCI). Results demonstrate that street geometry strongly constrains microclimate regulation: streets with H/W = 1.2 and a SE–NW orientation achieved the most favorable balance between shading and ventilation, yielding the lowest UTCI values. Significant interspecies variability was observed: Golden Elm and Chinese Willow provided the greatest cooling benefits, whereas Ginkgo exhibited limited adaptability, particularly in enclosed or highly open canyons. A comparison with subjective thermal comfort votes confirmed strong model reliability, though discrepancies emerged in dense commercial areas due to non-meteorological factors. Based on these findings, a spatially driven, species-adaptive, and human-centered framework is proposed to optimize street greening strategies in a temperate monsoon city characterized by cold winters. This research provides quantitative evidence for urban greening design, highlights the necessity of integrating spatial form with tree-species selection, and offers practical guidance for resilient thermal comfort management in rapidly urbanizing cold-region cities. Full article
(This article belongs to the Section Environmental Sustainability and Applications)
Show Figures

Figure 1

25 pages, 2177 KB  
Review
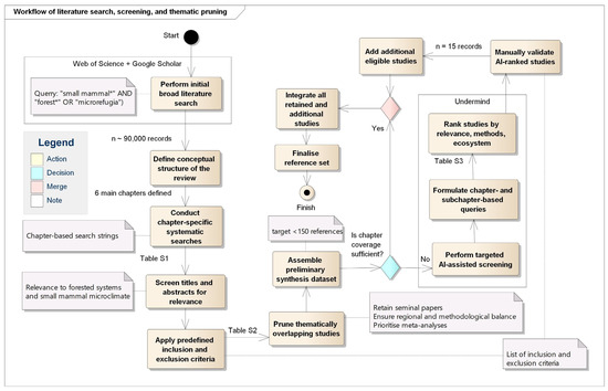
Microrefugia for Small Mammals in European Forests
by Linas Balčiauskas and Laima Balčiauskienė
Forests 2026, 17(4), 398; https://doi.org/10.3390/f17040398 - 24 Mar 2026
Viewed by 214
Abstract
This review examines how forest microrefugia (fine-scale thermal and moisture shelters formed by canopy complexity, deadwood, topography, and snow) protect small mammals from climate extremes in European forests. It synthesizes evidence on the physiological and behavioral sensitivity of rodents and shrews to near-ground [...] Read more.
This review examines how forest microrefugia (fine-scale thermal and moisture shelters formed by canopy complexity, deadwood, topography, and snow) protect small mammals from climate extremes in European forests. It synthesizes evidence on the physiological and behavioral sensitivity of rodents and shrews to near-ground abiotic environmental conditions and highlights methods for measuring and modeling microclimatic factors using LiDAR and sensor networks. These findings are integrated into a framework that links structural retention, coarse woody debris, and canopy heterogeneity to microclimate resilience. Despite global advances in microclimate research and the development of new research methods and equipment, empirical data from European forests remain scarce, particularly regarding operative temperature, humidity, and vapor pressure deficit near the ground and within subnivean habitats. By bridging the fields of microclimate physics, small mammal ecology, and silvicultural design, the review identifies the mechanisms and metrics recommended to sustain functional refugia. The synthesis identifies knowledge gaps, standardizes microclimate metrics, and outlines required forest management practices, revitalizing research and inspiring new approaches to small mammal ecology. Full article
(This article belongs to the Special Issue Wildlife Management and Conservation in Forests Ecosystems)
Show Figures

Figure 1

21 pages, 5520 KB  
Article
Comparison of Microclimate and Soil Hydrology in the Spruce Stand and Buffer Zone of a Fir–Beech Primeval Forest Across Years with Various Drought Risks
by Zuzana Greštiak Oravcová, Paulína Nalevanková, Miriam Hanzelová, Michal Bošeľa and Jaroslav Vido
Water 2026, 18(6), 756; https://doi.org/10.3390/w18060756 - 23 Mar 2026
Viewed by 311
Abstract
Climate change leads to less water in forest ecosystems and higher evapotranspiration during the growing season, increasing the risk of drought. This study evaluates microclimate and soil hydrology at two different sites in the Dobroč Primeval Forest (National Nature Reserve, NATURA 2000): a [...] Read more.
Climate change leads to less water in forest ecosystems and higher evapotranspiration during the growing season, increasing the risk of drought. This study evaluates microclimate and soil hydrology at two different sites in the Dobroč Primeval Forest (National Nature Reserve, NATURA 2000): a near-natural fir–beech buffer zone and a managed Norway spruce monoculture. Measurements cover two hydrological years with very different climatic conditions. The Climatic Water Balance (CWB) was used to assess precipitation deficit, and soil moisture dynamics were simulated with the GLOBAL mathematical model. In 2021, precipitation was 223.7 mm below the long-term average, and the cumulative CWB deficit from March to September was 224 mm. Drought risk peaked in summer 2021. The spruce stand’s A/B horizon was 197 days below the point of decreased availability (PDA), compared to 179 days in the beech buffer zone. Drought moved through the soil profile with a 3–4-day lag between horizons at both sites. Results confirm that Norway spruce monocultures are more drought-vulnerable than near-natural beech stands under identical conditions, supporting active forest conversion in Central European mountain regions. Full article
(This article belongs to the Section Ecohydrology)
Show Figures

Figure 1

27 pages, 12809 KB  
Article
Comparative Modeling of Greening Design Scenarios for Sustainable and Climate-Responsive Urban Regeneration: Microclimate and Thermal Comfort Effects in an Italian Case Study
by Zixin Zhao, Alberto Barbaresi, Laura Caggiu, Patrizia Tassinari and Daniele Torreggiani
Sustainability 2026, 18(6), 3117; https://doi.org/10.3390/su18063117 - 22 Mar 2026
Viewed by 321
Abstract
Urban overheating poses major challenges in Mediterranean cities, affecting public health and well-being. This study comparatively evaluates how alternative greening configurations influence urban microclimate and outdoor thermal comfort in a brownfield regeneration site in Imola, Italy, using ENVI-met simulations under a representative extreme [...] Read more.
Urban overheating poses major challenges in Mediterranean cities, affecting public health and well-being. This study comparatively evaluates how alternative greening configurations influence urban microclimate and outdoor thermal comfort in a brownfield regeneration site in Imola, Italy, using ENVI-met simulations under a representative extreme summer condition. Eight scenarios with varying vegetation density, structure, and spatial arrangement were modelled on the hottest day of the year, and the Physiological Equivalent Temperature (PET) was evaluated at representative times. Results show that greening reduces heat stress, though its effectiveness varies over time and across configurations. No meaningful cooling occurred at 5:00 a.m., confirming that vegetation has a limited impact during nocturnal radiative processes. At 9:00 a.m., the medium-density scenario (S2b) achieved the greatest PET reduction (~2 °C), suggesting favorable evapotranspiration conditions under moderate radiation. At 4:00 p.m., the distributed high-density scenario (S3.2b) provided the strongest mitigation (~1.8–2 °C). Distributed layouts outperformed clustered ones, highlighting the non-linear nature of vegetation cooling. Zonal analysis showed the largest cooling in public green areas, followed by parking, building, and path zones, demonstrating the influence of surface type and shading geometry. Greening also produced modest improvements in surrounding neighborhoods (up to 0.8 °C in the morning), although impacts remained localized. Overall, results highlight how vegetation quantity, structure, and spatial distribution influence cooling performance under critical summer conditions, supporting climate-responsive urban regeneration design. These findings contribute to sustainable urban planning by supporting nature-based strategies for climate adaptation and improved environmental quality in regenerating urban districts. Future work should consider seasonal vegetation dynamics and multi-objective design optimization. Full article
Show Figures

Figure 1

24 pages, 3321 KB  
Article
Investigation of the Influence of Wetting Ability of the Sprayed Surface of the Heat Exchanger on the Process of Evaporative Cooling
by Ivan Ignatkin, Nikolay Shevkun and Dmitry Skorokhodov
Thermo 2026, 6(1), 20; https://doi.org/10.3390/thermo6010020 - 20 Mar 2026
Viewed by 246
Abstract
Ensuring the required microclimate parameters is the most critical task in hot climates. In pig farms, air cooling is provided by means of steam-compression chillers or evaporative cooling, which is the simplest way to cool the air. The implementation of evaporative cooling depends [...] Read more.
Ensuring the required microclimate parameters is the most critical task in hot climates. In pig farms, air cooling is provided by means of steam-compression chillers or evaporative cooling, which is the simplest way to cool the air. The implementation of evaporative cooling depends largely on the interaction of the media involved in this process. This paper considers the process of interaction of cooling water with the surface of a cellular polycarbonate heat exchanger. A mathematical model describing the process of wetting the sprayed surface of the heat exchanger is obtained. The authors determined the theoretical water flow rate required to provide air cooling for a given operation mode. Experimental trials of a recuperative heat recovery unit with a heat exchanger made of cellular polycarbonate equipped with a water evaporative cooling system were carried out. The authors conducted a comparative assessment to evaluate the effectiveness of evaporative cooling in a heat recovery unit equipped with a polycarbonate heat exchanger versus panel evaporative systems using wetted paper pads at pig farms in the Vladimir and Tambov regions of Russia. The panel evaporative coolers provided a temperature reduction of 11.3 °C without any splashing effect. Under the same operating conditions, the heat recovery unit achieved an inlet air temperature reduction of 10.5 °C, accompanied by splashing. When the water flow rate supplied for evaporation was reduced until the splashing ceased, the cooling temperature drop decreased to 10.1 °C, which is 11% lower, compared with the paper pads. The study revealed characteristic operating modes for the unit that ensure effective air cooling, depending on the cooling water flow rate. Since the prevailing temperature during the system’s main operating time is significantly lower than the design temperature (the absolute temperature maximum), to achieve effective cooling of the supply air without splashing or excessive water waste, the cooling circuit water should circulate at a flow rate within 40 to 63% of the maximum design value. Alternatively, an automated control system should be employed to regulate the water supply based on outdoor air temperature and humidity. Full article
(This article belongs to the Topic Clean Energy Technologies and Assessment, 2nd Edition)
Show Figures

Figure 1

30 pages, 5054 KB  
Article
Digital Twin for Architectural Heritage: A Comprehensive Conceptual Framework Integrating Structural Health, Microclimate, and Energy Performance
by Yao Nie, Zhiguo Wu, Zhiyuan Xing and Ming Luo
Sustainability 2026, 18(6), 3080; https://doi.org/10.3390/su18063080 - 20 Mar 2026
Viewed by 393
Abstract
This paper presents a design research study that develops a comprehensive conceptual framework for an integrated digital twin system for architectural heritage. The framework aims to explore mechanisms for real-time monitoring and the coupled regulation of structural health, microclimatic conditions, and energy performance. [...] Read more.
This paper presents a design research study that develops a comprehensive conceptual framework for an integrated digital twin system for architectural heritage. The framework aims to explore mechanisms for real-time monitoring and the coupled regulation of structural health, microclimatic conditions, and energy performance. In the context of the ongoing global warming emergency, this framework supports climate adaptation strategies for heritage sites. It enables a fully coordinated operational process encompassing real-time sensing, predictive analysis, coupled control, and decision support. In the structural dimension, the framework is designed to utilise sensors to monitor and warn against cracks, settlement, and deformation, whilst integrating models to analyse stress conditions. In the microclimate dimension, the study envisages predicting and adjusting HVAC and lighting systems based on environmental parameters and footfall monitoring data via algorithms, with the aim of balancing occupant comfort with humidity control and mould prevention. Regarding energy, the framework optimises equipment operation through smart metering and algorithms and we propose a modelling tool for the quantitative assessment of energy-saving retrofit effects. Furthermore, the framework incorporates the establishment of an open-access dataset covering structural, microclimate, and energy use data, providing data standards and a foundation for subsequent empirical research. Full article
(This article belongs to the Topic Digital Twin of Building Energy Systems)
Show Figures

Figure 1

29 pages, 7513 KB  
Article
Performance Evaluation of ENVI-Met in Simulating Microclimates Beneath Elevated Buildings in Cold Climates
by Xuan Ma, Yuhuan Yang and Tongxin Li
Buildings 2026, 16(6), 1215; https://doi.org/10.3390/buildings16061215 - 19 Mar 2026
Viewed by 224
Abstract
Sustainable development in cities has gained popularity due to the emergence of numerous urban challenges in harsh environments. Selecting an accurate turbulence model in CFD is crucial for assessing the outdoor environment. Among the widely used microclimate simulation tools, ENVI-met stands out for [...] Read more.
Sustainable development in cities has gained popularity due to the emergence of numerous urban challenges in harsh environments. Selecting an accurate turbulence model in CFD is crucial for assessing the outdoor environment. Among the widely used microclimate simulation tools, ENVI-met stands out for its convenience and its proven effectiveness in urban microclimate studies. Elevated design, often referred to as ‘lifted up design,’ is standard in architectural practice, serving both as recreational spaces and corridors, potentially improving thermal comfort. To ensure reliable microclimate modeling, assessments in such areas should be validated against empirical data. This study compares the microclimatic conditions in open space beneath an elevated building using ENVI-met with on-site meteorological data collected in Xi’an, China, across three days with varying weather conditions. The results show that ENVI-met can reasonably reproduce air temperature (R2 = 0.80–0.96, RMSE = 0.67–1.42 °C), relative humidity (R2 = 0.85–0.99, RMSE = 2.83–9.32%), and mean radiant temperature (R2 = 0.87–0.90, RMSE = 4.11–7.23 °C) under different conditions, though some deviations exist—especially with diffuse radiation, which ENVI-met tends to underestimate beneath elevated structures. Despite these discrepancies, the model performance was evaluated by comparing field measurements with ENVI-met outputs, and the results indicate that ENVI-met can provide useful insights for simulating microclimate conditions in open spaces beneath elevated buildings under different weather conditions. Full article
Show Figures

Figure 1

17 pages, 3079 KB  
Article
AgroNova: An Autonomous IoT Platform for Greenhouse Climate Control
by Borislav Toskov and Asya Toskova
Sensors 2026, 26(6), 1861; https://doi.org/10.3390/s26061861 - 15 Mar 2026
Viewed by 424
Abstract
This study presents AgroNova—a hybrid IoT architecture for autonomous monitoring and management of microclimate in greenhouse environments. The system combines a capillary wireless sensor network, gateway-level rule-based agents, a server agent, cloud services and an advisory component based on a large language model [...] Read more.
This study presents AgroNova—a hybrid IoT architecture for autonomous monitoring and management of microclimate in greenhouse environments. The system combines a capillary wireless sensor network, gateway-level rule-based agents, a server agent, cloud services and an advisory component based on a large language model (LLM) that supports local decision-making by incorporating external contextual information from meteorological services. The proposed architecture was validated through a seven-month deployment in an unheated tomato greenhouse, during which more than 380,000 environmental measurements were collected from five sensor nodes. The system operated continuously under real agricultural conditions, including during temporary internet connectivity interruptions, due to the autonomous gateway-level control and deterministic fallback mechanisms. The analysis of the collected data includes 3110 environmental threshold exceedance events, in which recovery dynamics, reaction latency, and actuator activation frequency were evaluated. The results show that the architecture supports stable autonomous operation under limited actuation conditions, with an average local reaction latency of less than 1 s, while physical actuator operations occur in approximately 2.3% of all control decisions. This behavior reflects a conservative control strategy that limits unnecessary mechanical operations and contributes to stable system operation. The experimental integration of a consultative LLM module within the server-side agent demonstrates the potential for context-enriched decision support using external meteorological data, while final control decisions remain under the authority of the gateway-based deterministic control mechanism. The main contribution of this study is the demonstration of a hybrid IoT architecture that combines edge-level autonomy with context-assisted reasoning, validated through deployment in a real greenhouse environment. Full article
(This article belongs to the Section Internet of Things)
Show Figures

Figure 1

35 pages, 7787 KB  
Article
LLM-ROM: A Novel Framework for Efficient Spatiotemporal Prediction of Urban Pollutant Dispersion
by Pin Wu, Zhiyi Qin and Yiguo Yang
AI 2026, 7(3), 104; https://doi.org/10.3390/ai7030104 - 11 Mar 2026
Viewed by 504
Abstract
Deep learning-based flow field prediction for microclimate pollutant dispersion represents an emerging and promising methodology, where effectively integrating meteorological, spatial, and temporal information remains a critical challenge. To address this, we propose a novel non-intrusive reduced-order model (ROM) that synergizes a Dilated Convolutional [...] Read more.
Deep learning-based flow field prediction for microclimate pollutant dispersion represents an emerging and promising methodology, where effectively integrating meteorological, spatial, and temporal information remains a critical challenge. To address this, we propose a novel non-intrusive reduced-order model (ROM) that synergizes a Dilated Convolutional Autoencoder (DCAE) with pre-trained large language models (LLMs). The DCAE, leveraging nonlinear mapping, was employed for extracting low-dimensional spatiotemporal flow field features. These features were then combined with textual prototypes via text embedding to enable few-shot inference using the LLM-based flow field prediction method. To optimize the utilization of pre-trained LLMs, we designed a specialized textual description template tailored for pollutant dispersion data, which enhances the contextual input of meteorological conditions to guide model predictions. Experimental validation through three-dimensional urban canyon simulations conclusively demonstrated the efficacy of the convolutional autoencoder and LLM-based framework in predicting pollutant dispersion flow fields. The proposed method exhibits remarkable transfer learning capabilities across varying street canyon geometries and meteorological conditions while significantly representing a 9.85× acceleration in prediction compared to Computational Fluid Dynamics (CFD). Full article
Show Figures

Figure 1

32 pages, 6394 KB  
Article
A Machine-Learning Approach for Evaluating Perceived Walking Comfort in Macau’s High-Density Urban Environment
by Zhimu Gong, Junling Zhou, Xuefang Zhang, Lingfeng Xie, Guanxu Luo, Xiping Luo, Jiayi Fu, Yitong Guo and Xiaoyan Zhi
Buildings 2026, 16(6), 1103; https://doi.org/10.3390/buildings16061103 - 10 Mar 2026
Viewed by 280
Abstract
Evaluating pedestrian comfort in high-density cities requires methods integrating subjective experience with urban morphology. This study develops an integrated framework combining pairwise comparison scoring, semantic segmentation (DeepLabv3+), ensemble learning (Random Forest), and SHAP-based interpretability. EfficientNet-B7 is used to expand pairwise datasets and derive [...] Read more.
Evaluating pedestrian comfort in high-density cities requires methods integrating subjective experience with urban morphology. This study develops an integrated framework combining pairwise comparison scoring, semantic segmentation (DeepLabv3+), ensemble learning (Random Forest), and SHAP-based interpretability. EfficientNet-B7 is used to expand pairwise datasets and derive continuous comfort scores across Macau’s street network. Four experiential street types are identified: historical–cultural districts, urban lifestyle areas, natural corridors, and leisure zones. SHAP analysis illustrates stable associations between predicted comfort scores and multi-layered spatial configurations, including cultural legibility and sequencing in historic cores, moderate greenery with functional anchoring in residential areas, and scene coherence in tourism zones. Semantic features serve as effective morphological proxies within the modeling framework. Methodologically, the framework demonstrates how explainable machine learning can be applied to dense Asian cities under observational conditions. Design implications emphasize interface continuity, microclimate adaptation, and functional enrichment, suggesting that pedestrian comfort is closely related to coherent spatial–experiential structures rather than isolated environmental upgrades. Full article
Show Figures

Figure 1

9 pages, 2038 KB  
Proceeding Paper
Ecophysiology and Ecosystem Services of Olive Trees in a Semi-Arid Urban Environment in Marrakech (Morocco)
by Anas Aboulaiche and Mohjat Belaatar
Biol. Life Sci. Forum 2026, 57(1), 2; https://doi.org/10.3390/blsf2026057002 - 6 Mar 2026
Viewed by 358
Abstract
This study analyzes the olive tree in the Menara Garden (Marrakech) to elucidate its role in the resilience of semi-arid urban agroecosystems. By combining hyperspectral remote sensing, bioeconomic modeling, and biophysical analyses, it quantifies the ecosystem services provided by the park (100 ha, [...] Read more.
This study analyzes the olive tree in the Menara Garden (Marrakech) to elucidate its role in the resilience of semi-arid urban agroecosystems. By combining hyperspectral remote sensing, bioeconomic modeling, and biophysical analyses, it quantifies the ecosystem services provided by the park (100 ha, 10000 trees). The results demonstrate optimal microclimate regulation (evapotranspiration accounting for 53.21% of the water balance), significant pollutant sequestration (carbon dioxide (CO2), ozone (O3), nitrogen dioxide (NO2), sulfur dioxide (SO2), particulate matter (PM)), soil stabilization, and circular valorization of 268 t/year of biomass. These performances stem from adaptive traits (adjustable stomatal conductance, phenotypic plasticity), enabling water savings of 35 ± 5%. The study proposes a framework integrating plant physiology, ecosystem services, and SDGs, advocating for urban policies refocused on green infrastructure as pillars of sustainability in semi-arid zones. Full article
(This article belongs to the Proceedings of The 5th International Electronic Conference on Agronomy (IECAG 2025))
Show Figures

Graphical abstract

Back to TopTop