Sign in to use this feature.

Years

Between: -

Subjects

remove_circle_outline
remove_circle_outline
remove_circle_outline
remove_circle_outline
remove_circle_outline
remove_circle_outline
remove_circle_outline
remove_circle_outline
remove_circle_outline

Journals

Article Types

Countries / Regions

remove_circle_outline
remove_circle_outline
remove_circle_outline

Search Results (303)

Search Parameters:
Keywords = meteorological interpolation

Order results
Result details
Results per page
Select all
Export citation of selected articles as:
20 pages, 7457 KB  
Article
Evaluating a GIS-Based Multi-Criteria Decision Analysis Framework for Eutrophication Susceptibility in Lough Tay, Ireland
by Anja Batina
Limnol. Rev. 2026, 26(2), 17; https://doi.org/10.3390/limnolrev26020017 - 29 Apr 2026
Abstract
Freshwater ecosystems are increasingly threatened by eutrophication and other anthropogenic and climate-driven pressures that undermine ecological functioning and biodiversity. This study evaluates the transferability of a GIS-based multi-criteria decision analysis (GIS–MCDA) framework with Fuzzy Analytic Hierarchy Process (F-AHP), originally developed for a shallow [...] Read more.
Freshwater ecosystems are increasingly threatened by eutrophication and other anthropogenic and climate-driven pressures that undermine ecological functioning and biodiversity. This study evaluates the transferability of a GIS-based multi-criteria decision analysis (GIS–MCDA) framework with Fuzzy Analytic Hierarchy Process (F-AHP), originally developed for a shallow coastal lake, to a morphologically distinct deep upland lake (Lough Tay, Ireland). Monthly in situ measurements at a single monitoring point in 2024 were analysed together with meteorological variables using Spearman rank correlations. Because spatial interpolation of in-lake water quality parameters was not feasible, eutrophication susceptibility was mapped using four external spatial drivers: distance from water resources (River Cloghoge inflows), land-based nitrogen export potential, distance from environmental pollutants represented by the transportation network, and a wind exposure index derived from a DEM and wind-rose analysis. Criteria were standardized with fuzzy membership functions, weighted using F-AHP (consistency index 0.056), and aggregated using weighted linear combination at 25 m resolution. The resulting Eutrophication Susceptibility Index (ESI) ranged from 0.18 to 0.81, indicating generally moderate to good conditions, with higher ESI values concentrated in the northern lake sector near inflow zones. The results demonstrate that GIS–MCDA can be adapted to lakes with limited monitoring by relying on external drivers, providing a spatial proxy for susceptibility rather than measured trophic status. Full article
Show Figures

Figure 1

21 pages, 7963 KB  
Article
Hydroclimatic Change Detection Based on Observations and Bias-Corrected CMIP6 Projections Under SSP Scenarios
by Pınar Spor, Berna Aksoy, Can Atalay, Veysi Kartal and Hatice Çıtakoğlu
Sustainability 2026, 18(8), 4014; https://doi.org/10.3390/su18084014 - 17 Apr 2026
Viewed by 210
Abstract
This study examines the historical and anticipated effects of climate change on essential hydroclimatic variables (temperature, precipitation, evapotranspiration, and soil moisture) in the Southeastern Anatolia Project (GAP) region of Türkiye, a semi-arid and agriculturally significant basin experiencing heightened water stress. The analysis employs [...] Read more.
This study examines the historical and anticipated effects of climate change on essential hydroclimatic variables (temperature, precipitation, evapotranspiration, and soil moisture) in the Southeastern Anatolia Project (GAP) region of Türkiye, a semi-arid and agriculturally significant basin experiencing heightened water stress. The analysis employs a collection of CMIP6 Global Climate Models (GCM) and integrates three Shared Socioeconomic Pathways (SSP1-2.6, SSP2-4.5, and SSP5-8.5), utilizing statistical bias correction methods such as Delta Change, Quantile Mapping (QM), and Empirical Quantile Mapping (EQM) to improve the regional accuracy of the projections. The ACCESS-CM2 model, validated with data from Türkiye’s Meteorological General Directorate (MGM), was chosen for comprehensive spatial mapping, utilizing Inverse Distance Weighting (IDW) interpolation across seven temporal intervals encompassing past, present, and future periods. The findings indicate a steady increase in temperature and evapotranspiration, especially under high-emission scenarios, with temperature rises above +4 °C and considerable water losses anticipated by century’s end. Soil moisture exhibits a declining tendency, particularly in the southern and eastern regions, signifying increasing drought susceptibility. Precipitation patterns demonstrate significant spatial variability and rising uncertainty, with relative error (RE%) values increasing under SSP5-8.5. Historical data from 1963 to 2022 corroborate these conclusions, indicating a progressive shift towards a warmer and drier regional climate. These observations highlight the importance of climate adaptation strategies and water management in the GAP region. The research provides decision-makers a high-resolution, bias-corrected hydroclimatic dataset. Full article
Show Figures

Figure 1

28 pages, 3490 KB  
Article
A Multi-Output Deep Learning Framework for Simultaneous Forecasting of PM10 and Air Quality Index in High-Altitude Basins: A Case Study of Igdir, Türkiye
by Hakan Çelikten
Sustainability 2026, 18(8), 3883; https://doi.org/10.3390/su18083883 - 14 Apr 2026
Viewed by 337
Abstract
Air pollution forecasting is particularly challenging in basins with frequent winter seasons and temperature inversions. In this study, we developed and rigorously evaluated deep learning models to forecast PM10 and the Air Quality Index (AQI) in Igdır, Türkiye, using a five-year, hourly [...] Read more.
Air pollution forecasting is particularly challenging in basins with frequent winter seasons and temperature inversions. In this study, we developed and rigorously evaluated deep learning models to forecast PM10 and the Air Quality Index (AQI) in Igdır, Türkiye, using a five-year, hourly dataset (2020–2024) from the Igdır/Central station (PM10, NO2, O3, SO2; meteorology: pressure, temperature, wind speed, relative humidity, precipitation, cloud cover). Using linear interpolation and Z-score normalization, sine/cosine features (hour, month) were used to encode temporal periodicity, and a 72-h lookback → 24-h look-ahead design was employed. LSTM, GRU, BiLSTM, and CNN-LSTM models were compared under a three-stage ablation (meteorology only; +cyclic encoders; +lagged targets), and their hyperparameters were tuned via Bayesian optimization. The deep learning results were further contextualized against a Multiple Linear Regression (MLR) baseline serving as a snapshot persistence model to evaluate the specific advantage of LSTM’s temporal memory in short-horizon forecasting. Multi-output forecasting is central to the proposed design, featuring a multi-task learning (MTL) framework based on a single shared temporal encoder with two task-specific regression heads that simultaneously predict PM10 and AQI. Compared with separate single-task models, the multi-output setup exploits cross-target covariance (AQI’s dependence on pollutant loads under meteorology), improves data efficiency and generalization through shared representations, and promotes coherent, horizon-stable forecasts across targets, which is particularly valuable when winter stagnation regimes couple PM10 and AQI dynamics. Moreover, this study introduces a structured ablation design to explicitly evaluate the added value of multi-output forecasting under inversion-dominated basin conditions. The results show stepwise gains from cyclic encoders and, most strongly, from lagged target histories. Under the optimized 24-h setting, LSTM performs best (R2_{PM10} = 0.7989, RMSE = 48.74 µg/m3; R2_{AQI} = 0.6626, RMSE = 37.81), marginally surpassing GRU and clearly outperforming BiLSTM and CNN-LSTM. Horizon sensitivity confirms the benefit of nowcasting: when retrained for shorter horizons, LSTM attains R2 = 0.9991 for PM10 (MAE = 2.44; RMSE = 3.30 µg/m3) and 0.9535 for AQI (MAE = 4.87; RMSE = 14.03) at 1 h, and R2 = 0.9792 (PM10; MAE = 9.70; RMSE = 15.67) and 0.8849 (AQI; MAE = 11.19; RMSE = 22.08) at 6 h. Residual diagnostics reveal heteroskedastic, regime-dependent errors peaking near 0 °C and low winds, as well as a conservative bias that underpredicts extremes. Collectively, the findings show that multi-output, temporally aware deep models enable accurate operational forecasting in Igdır. The proposed framework provides real-time air quality alerts and daily planning, providing decision support for sustainable air quality management, public health protection, and evidence-based urban policy and is transferable to similar continental basin environments. Full article
(This article belongs to the Section Air, Climate Change and Sustainability)
Show Figures

Figure 1

27 pages, 22570 KB  
Article
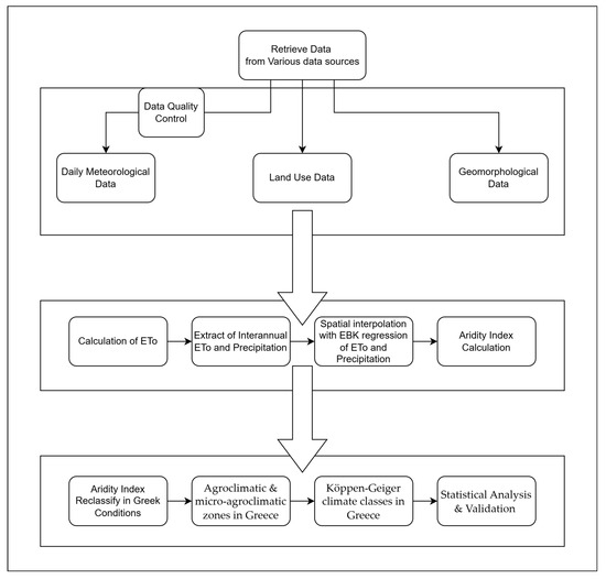
Development of High-Resolution Agroclimatic Zoning Method to Determine Micro-Agroclimatic Zones in Greece
by Nikolaos-Fivos Galatoulas, Dimitrios E. Tsesmelis, Angeliki Kavga, Kleomenis Kalogeropoulos and Pantelis E. Barouchas
Earth 2026, 7(2), 61; https://doi.org/10.3390/earth7020061 - 9 Apr 2026
Viewed by 274
Abstract
Climate variability and rising water scarcity are major challenges to agricultural sustainability, particularly in Mediterranean climates with high spatial heterogeneity. Agroclimatic zoning is a fundamental analytical tool for digital agriculture and climate-resilient agriculture. The current effort proposes an integrated agroclimatic and micro-agroclimatic zoning [...] Read more.
Climate variability and rising water scarcity are major challenges to agricultural sustainability, particularly in Mediterranean climates with high spatial heterogeneity. Agroclimatic zoning is a fundamental analytical tool for digital agriculture and climate-resilient agriculture. The current effort proposes an integrated agroclimatic and micro-agroclimatic zoning approach for Greece, based on the Aridity Index (AI), CORINE Land Cover 2018 land-use data, and topographic factors. Daily precipitation and reference evapotranspiration data from 139 meteorological stations and 382 rain gauges were spatially interpolated using Empirical Bayesian Kriging, identifying eight agroclimatic classes adapted to the country’s specific conditions. The results indicate a high degree of variability in space, with most agricultural areas being classified as dry to sub-humid, suggesting higher irrigation requirements and sensitivity to drought. Micro-agroclimatic zones have been identified by combining agroclimatic classes, land use, and elevation. Consequently, the derived zones can be used as groundwork for designing methodologies towards more efficient agrometeorological monitoring through the improved localization of IoT agrometeorological stations. Validation with the Köppen–Geiger climate classification reveals high spatial and statistical agreement (χ2 = 248,454.09, df = 49, p < 0.001), proving the climatic validity of the proposed approach and its higher sensitivity to local water balance conditions. Full article
Show Figures

Figure 1

22 pages, 12662 KB  
Article
Geostatistical Reconstruction of Atmospheric Refractivity Fields Using Universal Kriging
by Rubén Nocelo López
Geomatics 2026, 6(2), 37; https://doi.org/10.3390/geomatics6020037 - 9 Apr 2026
Viewed by 224
Abstract
Atmospheric refractivity governs the propagation behavior of electromagnetic waves in the lower troposphere. Accurate spatial characterization of this parameter is essential for optimizing communication, radar, and navigation systems. This study presents a geostatistical framework for generating high-resolution refractivity maps using Universal Kriging (UK) [...] Read more.
Atmospheric refractivity governs the propagation behavior of electromagnetic waves in the lower troposphere. Accurate spatial characterization of this parameter is essential for optimizing communication, radar, and navigation systems. This study presents a geostatistical framework for generating high-resolution refractivity maps using Universal Kriging (UK) applied to meteorological observations from a dense network of automatic weather stations in the Galician region (NW Spain). The methodology explicitly models the non-stationary vertical structure of the atmosphere by decomposing the refractivity field into a deterministic altitude-dependent drift and a stochastic residual component characterized by an exponential variogram. Validation, performed using independent test stations bounding the regional vertical profile, demonstrates that the UK approach significantly outperforms Ordinary Kriging (OK). UK not only reduces mean errors and improves linear agreement, but critically minimizes systematic bias and extreme outlier occurrences (P95). Beyond accurate spatial interpolation, the dynamically estimated vertical drift retrieves the macroscopic refractivity gradient, serving as a direct, real-time diagnostic tool to classify anomalous radio-frequency (RF) propagation regimes (e.g., super-refraction and ducting) and supporting robust decision-making in complex topographies. Full article
Show Figures

Graphical abstract

15 pages, 11901 KB  
Article
Temperature Gradients on the Coast of Peru: Characteristics and Impacts
by Mark R. Jury
Coasts 2026, 6(2), 14; https://doi.org/10.3390/coasts6020014 - 2 Apr 2026
Viewed by 298
Abstract
This study considers temperature gradients over recent decades near Trujillo, Peru, (8.15 S, 78.95 W) using high-resolution data assimilation. Statistical analyses describe a steep gradient from the cool foggy coast to the warm coastal plains below the Andes. A cross-coast transect is analyzed [...] Read more.
This study considers temperature gradients over recent decades near Trujillo, Peru, (8.15 S, 78.95 W) using high-resolution data assimilation. Statistical analyses describe a steep gradient from the cool foggy coast to the warm coastal plains below the Andes. A cross-coast transect is analyzed for seasonal changes in maximum air temperature from SENAMHI station data interpolated with satellite infrared measurements. Weather forecasts aimed at the urban area show a cool bias at higher temperatures and often under-represent the landward increase of 5 °C/10 km, induced by wind-driven upwelling and turbulent heat flux. Morning fog-stratus tends to delay diurnal heating on the beachfront, whereas, a few kilometers inland, warming occurs due to the segregating effect of channeled long-shore winds. Although seasonality is limited near Trujillo, winter exhibits the greatest variance of maximum temperature due to fluctuations of cloud albedo. Regressions of temperature time series onto meteorological fields identify that a subtropical trough/ridge pattern leads to higher winter values due to weaker upwelling, warmer sea temperatures, and reduced fog-stratus. Long-term trends for increased sea/land gradients have implications for the adaptation to climate change. Full article
Show Figures

Figure 1

29 pages, 5973 KB  
Article
Beyond Vegetation Indices: Winter Solar Radiation and Soil Properties Drive Wheat Yield Prediction in the Arid Steppes of Kazakhstan Using Gradient Boosting
by Marua Alpysbay, Serik Nurakynov and Azamat Kaldybayev
Agriculture 2026, 16(7), 782; https://doi.org/10.3390/agriculture16070782 - 1 Apr 2026
Viewed by 569
Abstract
A comprehensive analytical framework has been developed for the spatio-temporal forecasting of spring wheat yield in risk-prone rainfed agricultural zones. The study is grounded in 25-year time series integrating remote sensing data, meteorological reanalysis products, and soil parameters. The implementation of the XGBoost [...] Read more.
A comprehensive analytical framework has been developed for the spatio-temporal forecasting of spring wheat yield in risk-prone rainfed agricultural zones. The study is grounded in 25-year time series integrating remote sensing data, meteorological reanalysis products, and soil parameters. The implementation of the XGBoost algorithm enabled the modeling of complex nonlinear biophysical relationships. To account for spatial autocorrelation and Tobler’s First Law of Geography, a two-level validation strategy was employed. The interpolation performance achieved an accuracy of R2 = 0.69 (RMSE = 0.33 t/ha), while extrapolation to unseen regions yielded R2 = 0.65 (RMSE = 0.35 t/ha), demonstrating the robustness and transferability of the proposed architecture. Application of the TreeSHAP interpretability framework revealed the dominant influence of agroclimatic drivers, highlighting the critical role of April soil moisture recharge and the significance of winter insolation as a proxy for snow cover persistence and surface albedo dynamics. The superiority of NDWI over NDVI for detecting latent water stress during the grain-filling stage was empirically confirmed. Unlike prior frameworks that rely predominantly on growing-season vegetation indices, the present study demonstrates that pre-seasonal agroclimatic drivers—particularly winter solar radiation and April moisture recharge—exert a stronger influence on yield than mid-season NDVI in arid rainfed systems. Geospatial analysis identified a pronounced domain shift in foothill and irrigated clusters, attributed to the coarse spatial resolution of climate grids and the irrigation-induced decoupling of crop phenology from precipitation regimes. Full article
(This article belongs to the Section Artificial Intelligence and Digital Agriculture)
Show Figures

Figure 1

25 pages, 5301 KB  
Article
High-Precision Spatial Interpolation of Meteorological Variables in Complex Terrain Using Machine Learning Methods
by Shuangping Li, Bin Zhang, Bo Shi, Qingsong Ai, Yuxi Zeng, Xuanyao Yan, Hao Chen and Huawei Wang
Sensors 2026, 26(7), 2167; https://doi.org/10.3390/s26072167 - 31 Mar 2026
Viewed by 463
Abstract
This study has explored the effectiveness of machine learning methods for high-precision spatial interpolation of meteorological variables, aiming to provide accurate atmospheric delay corrections for high-precision edge and corner nets observation in complex-terrain environments such as the Xiluodu Hydropower Station, thereby enhancing the [...] Read more.
This study has explored the effectiveness of machine learning methods for high-precision spatial interpolation of meteorological variables, aiming to provide accurate atmospheric delay corrections for high-precision edge and corner nets observation in complex-terrain environments such as the Xiluodu Hydropower Station, thereby enhancing the accuracy of deformation monitoring. Considering the significant limitations of traditional interpolation methods such as Inverse Distance Weighting (IDW) and Ordinary Kriging (OK) in capturing spatial variability under complex topographic conditions, we systematically introduced machine learning algorithms including Random Forest (RF)and eXtreme Gradient Boosting (XGBoost, XGB) to compare their performance with traditional methods for high-density interpolation of sparsely distributed temperature, relative humidity, and surface pressure, respectively. Concurrently, we proposed an enhanced XGB model incorporating center-point features (XGB-C) which frames spatial interpolation as a supervised learning problem that learns physical mapping from synoptic backgrounds to local microclimates instead of relying on geometric distances alone. The interpolation performance indices (RMSE, MAE, and R2) were evaluated with daily meteorological observations from 47 stations (38 for training, 9 for testing) during 2023–2024. Results demonstrate that machine learning methods significantly outperform traditional approaches, with XGB-C achieving the highest accuracy (R2 ≈ 1.00 for pressure, 0.97 for humidity, 0.83 for temperature). Moreover, the interpolation performance also exhibits a dependence on seasons and the station location. Greater challenges are shown in the summer season and in the “Urban and Built-Up” and “Croplands” areas. These findings highlight the substantial advantages of machine learning, particularly the proposed XGB-C, for meteorological interpolation in mountainous hydropower station environments where accurate atmospheric correction is crucial for deformation monitoring. This also lays a solid foundation for developing operational ML-based interpolation models trained with high-quality labels derived from unmanned aerial vehicle (UAV) remote sensing data. Full article
(This article belongs to the Section Environmental Sensing)
Show Figures

Figure 1

29 pages, 33905 KB  
Article
Temporal and Spatial Changes of Extreme Precipitation Indices in Jilin Province During 1960–2019 and Future Projections Under CMIP6 Scenarios
by Yu Zou, Yumeng Jiang, Chengbin Yang, Ri Jin, Weihong Zhu and Wanling Xu
Water 2026, 18(7), 820; https://doi.org/10.3390/w18070820 - 30 Mar 2026
Viewed by 494
Abstract
Extreme precipitation constitutes one of the most devastating climatic resulting from global climate change. Jilin Province, a significant commodities grain base in China by a temperate monsoon climate, is particularly susceptible to flood disasters caused by extreme precipitation, usually occurring from late July [...] Read more.
Extreme precipitation constitutes one of the most devastating climatic resulting from global climate change. Jilin Province, a significant commodities grain base in China by a temperate monsoon climate, is particularly susceptible to flood disasters caused by extreme precipitation, usually occurring from late July to early August. The 2010 flood impacted moreover 5.12 million individuals and resulted in direct economic damages amounting to 45.1 billion CNY. However, research on the spatiotemporal characteristics and future trends of extreme precipitation in Jilin Province is still quite inadequate. This study examined the spatiotemporal distribution and future forecasts of extreme precipitation utilizing daily meteorological data from 31 stations (1960–2019) and three CMIP6 models (CanESM5, MPI-ESM1-2-HR, FGOALS-g3) under SSP2-4.5 and SSP5-8.5 scenarios. Eleven extreme precipitation indices, as specified by the WMO, were analyzed utilizing linear regression, the Mann–Kendall test, wavelet analysis, and inverse distance weighting interpolation. The findings indicated that from 1960 to 2019, extreme precipitation demonstrated traits of “increased frequency and total amount, decreased intensity”, with a significant decline in CDD (−2.184 d·(10a)−1, p < 0.001), a notable increase in PRCPTOT (1.493 mm·(10a)−1, p < 0.05), and a significant reduction in SD II (−0.016 mm·d−1·(10a)−1, p < 0.01). The majority of indicators had a predominant cycle of 30 to 50 years. A significant northwest-to-southeast gradient characterized most indicators, with PRCPTOT varying from 327.5 mm in Baicheng to 824.3 mm in Tonghua. Future projections (2025–2100) suggested scenario-dependent intensification. Under SSP5-8.5, all three models forecast substantial increases in precipitation amount indices (PRCPTOT: 2.071–2.457 mm·(10a)−1) and SD II (0.010–0.013 mm·d−1·(10a)−1), reversing the past downward trend in intensity. The anticipated alterations exhibited a northwest-to-southeast gradient, with PRCPTOT increases above 230 mm in the central and southeastern regions. These findings offer a scientific basis for flood management and climate change adaptation in Jilin Province and analogous areas. Full article
(This article belongs to the Special Issue China Water Forum, 4th Edition)
Show Figures

Figure 1

16 pages, 10932 KB  
Article
Spatial Modeling of PM2.5 Concentrations Using Random Forest and Geostatistical Interpolation in Kraków, Poland
by Elżbieta Węglińska, Mateusz Zaręba and Tomasz Danek
Appl. Sci. 2026, 16(5), 2470; https://doi.org/10.3390/app16052470 - 4 Mar 2026
Viewed by 319
Abstract
Spatial mapping of PM2.5 in complex urban and suburban terrains remains challenging for classical geostatistical interpolation. This study evaluates a Random Forest (RF) framework for high-resolution air pollution mapping and compares its performance with ordinary kriging in the Kraków region. The analysis [...] Read more.
Spatial mapping of PM2.5 in complex urban and suburban terrains remains challenging for classical geostatistical interpolation. This study evaluates a Random Forest (RF) framework for high-resolution air pollution mapping and compares its performance with ordinary kriging in the Kraków region. The analysis integrates measurements from 51 low-cost air quality sensors with topographic and meteorological predictors, including elevation, temperature, relative humidity, and wind speed. Five representative hours during a relatively windless, inversion dominated day were selected to examine hourly variability in pollution patterns. Model robustness was assessed using leave-one-out (LOO) cross-validation, while interpretability was addressed through permutation-based predictor importance analysis. The RF model achieved high predictive accuracy (R2 = 0.85 to 0.95) and good spatial stability with an LOO standard error below 5%. Elevation consistently emerged as the dominant predictor, confirming the key role of terrain-controlled accumulation, while temperature and humidity gained importance during evening and nighttime hours. The RF approach captured fine-scale transport features along river valleys that were not resolved by ordinary kriging, which produced smoother but less interpretable surfaces. The results demonstrate that RF mapping provides an accurate and explainable support to traditional geostatistical methods for analyzing urban air pollution dynamics in complex terrain. Full article
(This article belongs to the Special Issue Application of Artificial Intelligence in the Internet of Things)
Show Figures

Figure 1

19 pages, 7695 KB  
Article
High-Precision Ultrasonic Anemometry System Based on Polyvinylidene Fluoride Piezoelectric Film and Variational Mode Decomposition-Extended Kalman Filter Joint Optimization
by Haodong Niu, Yunbo Shi, Kuo Zhao, Jinzhou Liu, Qinglong Chen and Xiaohui Yang
Sensors 2026, 26(5), 1482; https://doi.org/10.3390/s26051482 - 26 Feb 2026
Viewed by 371
Abstract
Ultrasonic wind speed measurements performed in complex flow fields face challenges related to low signal-to-noise ratio (SNR) and non-stationary waveform distortion. In this study, we aim to address this issue by proposing a measurement system that employs a polyvinylidene fluoride (PVDF) piezoelectric film [...] Read more.
Ultrasonic wind speed measurements performed in complex flow fields face challenges related to low signal-to-noise ratio (SNR) and non-stationary waveform distortion. In this study, we aim to address this issue by proposing a measurement system that employs a polyvinylidene fluoride (PVDF) piezoelectric film ultrasonic transducer integrated with a microphone (MIC). In addition, a signal processing framework is proposed based on the joint optimization of variational mode decomposition (VMD) and an extended Kalman filter (EKF) and integrating cross-correlation interpolation. By leveraging the low Q-factor and wide bandwidth characteristics of the PVDF, the system achieved omnidirectional transmission and high-fidelity reception within a compact structural design. The experimental results demonstrated that the proposed VMD-reference signal-assisted EKF method enhanced the SNR by approximately 26% and reduced the wind speed measurement error by approximately 35% compared with the conventional EKF. The proposed system exhibited superior robustness and measurement linearity across a wide wind speed range of 0–60 m/s. The proposed scheme significantly enhances the accuracy and environmental adaptability of ultrasonic wind speed measurements and provides an essential theoretical basis and engineering reference for the development of precision instruments in fields such as meteorological monitoring and wind energy assessment. Full article
(This article belongs to the Special Issue Ultrasonic Sensors and Ultrasonic Signal Processing)
Show Figures

Figure 1

15 pages, 2554 KB  
Article
A Geospatial Model for Identifying High-Risk Locations for Downy Mildew (Plasmopara viticola) Infestation in Vineyards of Greece
by Elias Christoforides, Kostas Chronopoulos, Athanassios Kamoutsis and Ioulia Panagiotou
Agriculture 2026, 16(5), 511; https://doi.org/10.3390/agriculture16050511 - 26 Feb 2026
Viewed by 429
Abstract
Downy mildew (Plasmopara viticola) poses a major and recurring threat to Greek viticulture, yet existing point-based forecasting models require in-vineyard stations, limiting scalability in fragmented landscapes. This study introduces a spatially explicit model (MeteoGrape) using one fully equipped reference meteorological station [...] Read more.
Downy mildew (Plasmopara viticola) poses a major and recurring threat to Greek viticulture, yet existing point-based forecasting models require in-vineyard stations, limiting scalability in fragmented landscapes. This study introduces a spatially explicit model (MeteoGrape) using one fully equipped reference meteorological station plus eight distributed sensors across an 85 km2 area in Kavala, Greece. The model is structured in three phases. In Phase A, a single reference station was paired with eight low-cost distributed sensors to reconstruct hourly temperature and relative humidity data through regression correction and radial basis function interpolation, generating a 342-cell grid at 0.005° resolution. During Phases B and C, deterministic epidemiological rules were applied to simulate oospore development, with accumulated degree-hours and humidity exposure converted into spatial risk classifications. Cross-validation (leave-one-sensor-out) confirms meteorological reliability. The model captured an elevated risk period beginning on 16 May, preceding the regional advisory bulletin (23 May), and mapped the spatial distribution of accumulated risk through late May. Validation supports temporal consistency at the regional scale, while fine-scale spatial accuracy is identified as a subject for future field-based evaluation. The framework demonstrates the feasibility of extending established point-based disease models into spatially explicit risk maps under limited meteorological infrastructure. Full article
Show Figures

Figure 1

25 pages, 4245 KB  
Article
Comprehensive Early Alert and Adaptive Local Response Framework for Wildfire Risk in Transmission Line Corridors Using Coupled Global Factors in Power System
by Tianliang Xue, Chengsi Xiang, Xi Chen and Lei Zhang
Processes 2026, 14(5), 752; https://doi.org/10.3390/pr14050752 - 25 Feb 2026
Viewed by 290
Abstract
Escalating global climate change has intensified the frequency and scale of wildfires in mountainous regions hosting transmission line infrastructure. These conflagrations act as extreme meteorological events, capable of generating localized heatwaves that compromise the air insulation of power lines and trigger protective relay [...] Read more.
Escalating global climate change has intensified the frequency and scale of wildfires in mountainous regions hosting transmission line infrastructure. These conflagrations act as extreme meteorological events, capable of generating localized heatwaves that compromise the air insulation of power lines and trigger protective relay operations, thereby posing systemic threats to regional grid stability. To enhance wildfire early-warning efficacy for grid security, this study formulates wildfire early warning for power transmission corridors as a regression-based risk prediction problem and proposes a hierarchical “global screening–local refinement” risk assessment framework. The primary contribution of this study lies in the integration of a machine-learning-based global wildfire risk screening model with tower-level spatial refinement using geographically weighted regression (GWR), enabling coordinated global–local wildfire risk characterization along power transmission corridors The framework employs a predictive model built on a Gradient Boosting Decision Tree algorithm, integrating geospatial and statistical analyses. A global risk model, utilizing historical data from the Himawari-8 satellite alongside meteorological, topographic, and anthropogenic variables, produces a composite risk index. This index is spatially interpolated via Kriging to generate stratified wildfire risk maps for broad-area assessment. For precise corridor-level analysis, these Globally Projected Risk Indices, along with localized terrain features, inter-tower clearance distances, and proximity to historical ignition points, are incorporated into a Geographically Weighted Regression model. This yields a spatially calibrated wildfire risk index along critical routes. The results show that the GBDT-based model achieved the best predictive performance among the evaluated regression models, with an R2 of 0.626 and a mean squared error of 0.178. This approach offers a scientifically robust and operationally viable reference for wildfire prevention strategies in power line maintenance. Full article
Show Figures

Figure 1

22 pages, 2462 KB  
Article
AI-Driven Weather Data Superresolution via Data Fusion for Precision Agriculture
by Jiří Pihrt, Petr Šimánek, Miroslav Čepek, Karel Charvát, Alexander Kovalenko, Šárka Horáková and Michal Kepka
Sensors 2026, 26(4), 1297; https://doi.org/10.3390/s26041297 - 17 Feb 2026
Viewed by 714
Abstract
Accurate field-scale meteorological information is required for precision agriculture, but operational numerical weather prediction products remain spatially coarse and cannot resolve local microclimate variability. This study proposes a data fusion superresolution workflow that combines global GFS predictors (0.25°), regional station observations from Southern [...] Read more.
Accurate field-scale meteorological information is required for precision agriculture, but operational numerical weather prediction products remain spatially coarse and cannot resolve local microclimate variability. This study proposes a data fusion superresolution workflow that combines global GFS predictors (0.25°), regional station observations from Southern Moravia (Czech Republic), and static physiographic descriptors (elevation and terrain gradients) to predict the 2 m air temperature 24 h ahead and to generate spatially continuous high-resolution temperature fields. Several model families (LightGBM, TabPFN, Transformer, and Bayesian neural fields) are evaluated under spatiotemporal splits designed to test generalization to unseen time periods and unseen stations; spatial mapping is implemented via a KNN interpolation layer in the physiographic feature space. All learned configurations reduce the mean absolute error relative to raw GFS across splits. In the most operationally relevant regime (unseen stations and unseen future period), TabPFN-KNN achieves the lowest MAE (1.26 °C), corresponding to an ≈24% reduction versus GFS (1.66 °C). The results support the feasibility of an operational, sensor-infrastructure-compatible pipeline for high-resolution temperature superresolution in agricultural landscapes. Full article
Show Figures

Figure 1

16 pages, 4206 KB  
Article
Spatialization Study of Monthly Global Solar Radiation in Sparse Observation Area Based on Environmental Similarity and Spatial Proximity
by Mao-Fen Li, Peng-Tao Guo, A-Xing Zhu and Xuan Yu
Atmosphere 2026, 17(2), 195; https://doi.org/10.3390/atmos17020195 - 12 Feb 2026
Viewed by 429
Abstract
Global Solar Radiation (Rs) is essential for ecological and climatic modeling, yet its spatialization is often hampered by sparse observation networks. Conventional methods demand a well-distributed set of stations with global representativeness—a requirement rarely met in practice. To address this gap, we propose [...] Read more.
Global Solar Radiation (Rs) is essential for ecological and climatic modeling, yet its spatialization is often hampered by sparse observation networks. Conventional methods demand a well-distributed set of stations with global representativeness—a requirement rarely met in practice. To address this gap, we propose a spatialization method based on environmental similarity and spatial proximity (ES-SP), which integrates the Law of Geographic Similarity and Tobler’s First Law of Geography. Using monthly Rs data from 11 stations in Tropical China (2015), we evaluated ES-SP against Ordinary Kriging (OK) and Local Polynomial Interpolation (LP) through leave-one-out cross-validation (LOOCV), with root mean square error (RMSE), relative RMSE, and mean absolute percentage error (MAPE) as accuracy metrics. Topographic and monthly meteorological covariates were selected dynamically via random forest (RF), and the performance differences among the three methods were tested statistically using the Wilcoxon signed-rank test. Results show that ES-SP outperforms both OK and LP in accuracy and stability, achieving the lowest error metrics in most months—e.g., RMSE as low as 37.23 MJ·m−2 in December and MAPE as low as 4.34% in August—along with a narrow interquartile range, indicating consistent performance across seasons. Spatially, ES-SP accurately reproduces the coastal–inland gradient during the rainy season (May) and the latitudinal gradient in the dry season (January), whereas OK yields overly smooth distributions that obscure local details, and LP exhibits extreme instability and unrealistic spatial discontinuities. The study demonstrates that the ES-SP method effectively overcomes the reliance on globally representative station samples, providing a robust technical pathway for generating continuous Rs datasets in data-sparse regions such as Tropical China. Further research should focus on extending the geographic scope and refining the covariate set to enhance generalizability. Full article
Show Figures

Figure 1

Back to TopTop