Sign in to use this feature.

Years

Between: -

Subjects

remove_circle_outline
remove_circle_outline
remove_circle_outline
remove_circle_outline
remove_circle_outline
remove_circle_outline
remove_circle_outline
remove_circle_outline
remove_circle_outline

Journals

remove_circle_outline
remove_circle_outline
remove_circle_outline
remove_circle_outline
remove_circle_outline
remove_circle_outline
remove_circle_outline
remove_circle_outline
remove_circle_outline
remove_circle_outline
remove_circle_outline

Article Types

Countries / Regions

remove_circle_outline
remove_circle_outline
remove_circle_outline

Search Results (1,025)

Search Parameters:
Keywords = metagenome function

Order results
Result details
Results per page
Select all
Export citation of selected articles as:
18 pages, 2244 KB  
Article
Enhancing Ecological Functions in Chinese Yellow Earth: Metagenomic Evidence of Microbial and Nitrogen Cycle Reassembly by Organic Amendments
by Han Wu, Juan Li, Jian Long, Hongkai Liao, Kaixiang Zhan, Hongjie Chen and Fenai Lei
Genes 2026, 17(1), 9; https://doi.org/10.3390/genes17010009 (registering DOI) - 22 Dec 2025
Abstract
Background: Chinese Yellow Earth is a key subtropical agricultural resource in southwestern China; however, its productivity is limited by acidity and poor nutrient retention. This study examined how reduced nitrogen plus organic amendments affect its soil microbial structure and maize yield. Methods: A [...] Read more.
Background: Chinese Yellow Earth is a key subtropical agricultural resource in southwestern China; however, its productivity is limited by acidity and poor nutrient retention. This study examined how reduced nitrogen plus organic amendments affect its soil microbial structure and maize yield. Methods: A field experiment with four treatments evaluated reduced nitrogen fertilization amended with rice husk plus rapeseed cake (RS) or RS with biochar (BC). Soil properties (pH, nitrogen, organic matter) and maize yield were analyzed. Metagenomic analysis (NR database) characterized microbial communities, and correlation analysis with Mantel tests identified key relationships. Results: Combined organic amendments under reduced N significantly increased soil pH, nitrogen components, and organic matter, increasing maize yield by 4.41–8.97%. Metagenomics revealed enriched beneficial genera including Sphingomonas and Bradyrhizobium. Yield positively correlated with nitrate nitrogen and a beneficial microbial cluster containing Lysobacter and Reyranella, whereas Steroidobacter negatively correlated with key fertility indicators. Mantel tests revealed nitrate nitrogen as the primary correlate of functional gene community succession. Conclusions: This study reveals that reduced nitrogen with organic amendments promotes soil improvement and microbial modulation, demonstrating potential as a sustainable practice to maintain crop productivity in Chinese Yellow Earth. The observed trend toward yield improvement underscores its promise and warrants further validation through additional trials. Overall, the findings highlight the beneficial effects of these amendments on soil health and their role in supporting sustainable subtropical agriculture under reduced nitrogen input. Full article
(This article belongs to the Section Genes & Environments)
Show Figures

Graphical abstract

16 pages, 3167 KB  
Article
Deciphering the Structure and Genetic Basis of Adaptive Mechanism of Soil Microbial Communities in a Manganese Electrolysis Plant
by Yong Wang, Song Liu, Ziyi Zheng, Jun Ma, Yuan Xiang, Lanyan Wu, Chunlian Ding and Yan Shi
Microorganisms 2026, 14(1), 15; https://doi.org/10.3390/microorganisms14010015 - 20 Dec 2025
Viewed by 104
Abstract
The development of China’s manganese (Mn) industries has caused severe water and soil pollution, threatening ecological and human health. Microbes are usually regarded as an important indicator of environmental pollution assessment. However, the current understanding of microbial community characteristics and their formation mechanisms [...] Read more.
The development of China’s manganese (Mn) industries has caused severe water and soil pollution, threatening ecological and human health. Microbes are usually regarded as an important indicator of environmental pollution assessment. However, the current understanding of microbial community characteristics and their formation mechanisms in Mn production areas remains limited. In order to address this, soil properties and microbial structural characteristics across different functional zones in a typical Mn electrolysis plant in China’s “Manganese Triangle” were investigated via metagenomic sequencing. Results showed soil Mn levels significantly exceeded background values, indicating high environmental risk. Acidobacteria and Proteobacteria were dominant phyla. Microbial abundance was lowest in the adjacent natural reservoir, whereas diversity was highest in the sewage treatment plant. Correlation analyses identified Mn, nitrate nitrogen, ammonium nitrogen, pH, and moisture as key environmental drivers, with Mn being the primary one. Metagenomic analysis revealed abundant Mn resistance genes, enabling microbial survival under high Mn stress. This study demonstrated that excessive Mn exposure enriched Mn-resistant genes, thereby shaping unique microbial communities dominated by Mn-resistant bacteria. These findings clarified the structural characteristics and adaptive mechanisms of soil microbial communities in Mn-contaminated areas, providing a theoretical basis for ecological risk management and bioremediation. Full article
(This article belongs to the Special Issue Advances in Genomics and Ecology of Environmental Microorganisms)
Show Figures

Figure 1

31 pages, 910 KB  
Review
Phytomycobiomes and Ecosystem Services: Mechanisms, Evidence and Routes to Application
by Rizwan Ali Ansari, Kobilov Ergash Egamberdievich, Madjidova Tanzila Raximovna, Yarmatova Dilbar Sa’dinovna, Belyalova Leylya Enverovna, Aminjonov Sharifkul Abbasovich, Abdullayev Davlat Muqumovich and Tukhtaev Mustafa Kurbonovich
J. Fungi 2026, 12(1), 1; https://doi.org/10.3390/jof12010001 - 19 Dec 2025
Viewed by 105
Abstract
Phytomycobiomes refer to the fungal consortia that inhabit plant tissues and the rhizosphere. Their documented functions include nutrient mobilization, carbon retention, stress mitigation and pathogen suppression, although measurable effects often depend on plant and soil conditions. In this review, we examine the current [...] Read more.
Phytomycobiomes refer to the fungal consortia that inhabit plant tissues and the rhizosphere. Their documented functions include nutrient mobilization, carbon retention, stress mitigation and pathogen suppression, although measurable effects often depend on plant and soil conditions. In this review, we examine the current evidence for their ecological relevance and assess the molecular approaches most commonly used to characterize them. Arbuscular Mycorrhizal (AM) fungi, endophytes and saprotrophic taxa indicate measurable gains in nutrient acquisition, disease resistance and soil aggregation, although long-term consistency is rarely evaluated. Each function appears to have an explicit mechanistic attribution, with direct links between fungal groups, enzymatic pathways and measurable ecosystem outcomes. Several sequencing-based techniques are available, yet none offer complete accuracy. Internal Transcribed Spacer (ITS) amplicon surveys provide rapid taxonomic coverage but suffer from primer bias; shotgun metagenomics offers functional insight but at significant financial cost; and quantitative polymerase chain reaction (qPCR) assays remain useful for targeted quantification, whereas long-read technologies show promise but still lack widespread adoption. The field faces a number of unresolved constraints, including limited knowledge of host range, inconsistent performance under fluctuating environmental conditions and the absence of a standardized bioinformatic pipeline. Despite these limitations, we regard phytomycobiomes as viable candidates for replacing or reducing synthetic inputs, provided their application is guided by context-specific evidence rather than broad generalization. Full article
(This article belongs to the Section Environmental and Ecological Interactions of Fungi)
Show Figures

Figure 1

19 pages, 646 KB  
Review
The Role of Swine Gut Microbiota and Its Metabolites in Maintaining Intestinal Barrier Integrity and Mitigating Stress via the Gut–Brain Axis
by Katarzyna Woś, Karol Pachciński, Marianna Wacko, Oliwia Koszła, Przemysław Sołek and Anna Czech
Animals 2025, 15(24), 3653; https://doi.org/10.3390/ani15243653 - 18 Dec 2025
Viewed by 104
Abstract
The gut-brain axis is a complex communication network linking the gastrointestinal tract and the central nervous system, in which the gut microbiota plays a pivotal role in regulating intestinal homeostasis, immune responses and neuroendocrine functions. This review summarizes current knowledge on the role [...] Read more.
The gut-brain axis is a complex communication network linking the gastrointestinal tract and the central nervous system, in which the gut microbiota plays a pivotal role in regulating intestinal homeostasis, immune responses and neuroendocrine functions. This review summarizes current knowledge on the role of the porcine gut microbiota in the functioning of the gut-brain axis and examines nutritional strategies aimed at its modulation. Key production-related stressors, such as weaning, transport and handling, disrupt microbiota composition, increase intestinal permeability and activate the hypothalamic-pituitary-adrenal (HPA) axis, leading to heightened stress responses, impaired immunity and behavioral disturbances. Evidence indicates that supplementation with probiotics, prebiotics, or postbiotics stabilizes the gut microbiota, enhances the production of bioactive metabolites, supports intestinal barrier integrity and alleviates oxidative stress. Such interventions improve adaptation to environmental stress, animal welfare and performance, while potentially reducing the need for antibiotics. Maintaining a balanced gut microbiota is therefore essential for the proper functioning of the neuroendocrine and immune systems in pigs. An integrated approach utilizing omics technologies (metagenomics, metabolomics, proteomics) may further elucidate microbiota-brain interactions and support the development of sustainable and ethical swine production strategies. Full article
(This article belongs to the Special Issue Strategies to Improve Gut Health and Immunity in Monogastric Animals)
Show Figures

Figure 1

22 pages, 3661 KB  
Article
Bifidobacterium adolescentis Strengthens Gut Barrier in Post-Voyage Functional Constipation
by Huidie Zhao, Hongli Wang, Xinyuan Zhao, Yishan Song, Dong Liang, Yuhao Ma and Zheng Xu
Int. J. Mol. Sci. 2025, 26(24), 12142; https://doi.org/10.3390/ijms262412142 - 17 Dec 2025
Viewed by 111
Abstract
Prolonged periods of sailing may contribute to the development of functional constipation, which can significantly impair an individual’s work efficiency. Currently, the efficacy of Bifidobacteria in treating functional constipation is gaining recognition. However, since the therapeutic effects of Bifidobacteria are strain-specific, further research [...] Read more.
Prolonged periods of sailing may contribute to the development of functional constipation, which can significantly impair an individual’s work efficiency. Currently, the efficacy of Bifidobacteria in treating functional constipation is gaining recognition. However, since the therapeutic effects of Bifidobacteria are strain-specific, further research is required on strains isolated from pre-voyage fecal samples. This study examines the role of gut microbiota in post-stroke constipation, aiming to identify specific microbial biomarkers for the development of targeted therapeutic strategies. B. adolescentis was identified through metagenomic analysis and subsequently isolated for validation. In the experimental group (EG), C57BL/6J mice received fecal suspension treatment following a 12-day navigation period, which was subsequently followed by a 12-day oral administration of B. adolescentis. After treatment, EG significantly improved fecal volume, intestinal motility, and goblet cells; reversed microbial ecological imbalance; reduced pathogens (E. coli and Klebsiella) by restoring arginine/bile acid metabolism, decreasing Tauro-ursodeoxycholic acid (TUDCA) content, 5-Hydroxytryptamine 4 Receptor (5-HT4R)/Slc8a1 signaling, and Ca2+ signaling pathway; and restoring beneficial species (B. adolescentis, Pseudomonas aeruginosa). This study provides new insights into probiotics in improving human intestinal health. Full article
(This article belongs to the Special Issue Current Advances in Gut Microbiota in Human Diseases and Health)
Show Figures

Figure 1

19 pages, 9776 KB  
Article
Changes in Microbiome Correspond with Diminished Lung Pathophysiology Following Early-Life Respiratory Syncytial Virus Infection or Antibiotic Treatment: Microbiome Following RSV Infection
by Kazuma Yagi, Alexander D. Ethridge, Nobuhiro Asai, Carrie-Anne Malinczak, Llilian Arzola Martinez, Andrew J. Rasky, Susan B. Morris, Nicole R. Falkowski, Wendy Fonseca, Gary B. Huffnagle and Nicholas W. Lukacs
Viruses 2025, 17(12), 1632; https://doi.org/10.3390/v17121632 - 17 Dec 2025
Viewed by 109
Abstract
Early-life respiratory syncytial virus (EL-RSV) infection has been implicated in long-term pulmonary disease in children. In these studies, neonatal BALB/c mice were infected at day 7 of life, leading to >35% losses in critical lung function, airway mucus metaplasia, and transcriptional hallmarks of [...] Read more.
Early-life respiratory syncytial virus (EL-RSV) infection has been implicated in long-term pulmonary disease in children. In these studies, neonatal BALB/c mice were infected at day 7 of life, leading to >35% losses in critical lung function, airway mucus metaplasia, and transcriptional hallmarks of mucus hypersecretion four weeks after RSV infection. While EL-RSV minimally reshaped the resident lung microbiota, it led to significant gut dysbiosis, including a long-term reduction of Proteobacteria that can be a source of protective metabolites related to barrier and immune function. Subsequent studies assessing whether a common infant antibiotic (ampicillin) could mitigate EL-RSV-induced lung alterations revealed further severe gut microbiome alterations and, on its own, later in life, recapitulated the full spectrum of RSV-associated alterations in lung function. Metagenomic inference showed that both RSV and ampicillin administered during early life reduced biosynthetic pathways for microbiome-derived metabolites, which are known to reinforce tight junctions, regulate inflammation, and preserve extracellular matrix elasticity. The shared loss of these metabolic programs provides a mechanistic bridge linking distinct early-life exposures to the microbiome changes and airway mechanical deficits later in life. Collectively, the data suggest that RSV and/or antibiotic-triggered gut dysbiosis is the primary insult that likely promotes improper lung maturation/repair through a metabolite-mediated mechanism and may suggest metabolite restoration as a strategy to promote proper developmental lung function. Full article
(This article belongs to the Section Human Virology and Viral Diseases)
Show Figures

Figure 1

20 pages, 3036 KB  
Article
Optimization of Auxenochlorella pyrenoidosa Photobioreactor Parameters for Low Carbon-to-Nitrogen Ratio Wastewater Treatment: Effects of Inoculum Density, Aeration, Light Intensity, and Photoperiod
by Lin Zhao, Yuwei Xu, Tian Tian, Yifan Zhang, Guanqin Huang and Jun Tang
Water 2025, 17(24), 3577; https://doi.org/10.3390/w17243577 - 17 Dec 2025
Viewed by 201
Abstract
Treating wastewater with a low carbon-to-nitrogen (C/N) ratio remains a major challenge for conventional biological processes because insufficient organic carbon limits heterotrophic denitrification. To address this issue, microalgae-based photobioreactors offer a sustainable alternative that couples nutrient removal with biomass valorization. This study systematically [...] Read more.
Treating wastewater with a low carbon-to-nitrogen (C/N) ratio remains a major challenge for conventional biological processes because insufficient organic carbon limits heterotrophic denitrification. To address this issue, microalgae-based photobioreactors offer a sustainable alternative that couples nutrient removal with biomass valorization. This study systematically evaluated the effects of four key operational parameters—initial inoculum density, aeration rate, light intensity, and photoperiod—on nutrient removal, biomass productivity, and metabolite accumulation of Auxenochlorella pyrenoidosa (A. pyrenoidosa) treating synthetic low C/N wastewater. Optimal operating conditions were identified as an initial OD680 of 0.1, aeration rate of 2 L air min−1, light intensity of 112 μmol m−2 s−1, and a 16L:8D photoperiod. Under these conditions, the photobioreactor achieved 86.35% total nitrogen and 98.43% total phosphorus removal within 11 days while producing biomass rich in proteins, polysaccharides, and lipids. Metagenomic analysis revealed a metabolic transition from denitrification-driven pathways during early operation to assimilation-dominated nitrogen metabolism under optimized conditions, emphasizing the synergistic interactions within algal–bacterial consortia. These findings demonstrate that optimized A. pyrenoidosa-based photobioreactors can effectively recover nutrients and produce valuable biomass, offering a viable and sustainable solution for the treatment of low C/N wastewater. Full article
Show Figures

Figure 1

21 pages, 2798 KB  
Review
Bridging Tradition and Innovation: A Systematic Review and Bibliometric Analysis of Turkish Fermented Foods
by Özge Kahraman Ilıkkan, Elif Şeyma Bağdat, Remziye Yılmaz, Bülent Çetin, Ahmet Hilmi Çon, Hüseyin Erten, Mehmet Yekta Göksungur and Ömer Şimşek
Foods 2025, 14(24), 4324; https://doi.org/10.3390/foods14244324 - 15 Dec 2025
Viewed by 237
Abstract
Background: Traditional fermented foods from Türkiye are integral components of the nation’s culinary heritage, reflecting a remarkable diversity shaped by local practices and ecosystems. These products embody region-specific microbial communities, often conceptualized as a “microbial terroir,” which influence their sensory qualities, nutritional value, [...] Read more.
Background: Traditional fermented foods from Türkiye are integral components of the nation’s culinary heritage, reflecting a remarkable diversity shaped by local practices and ecosystems. These products embody region-specific microbial communities, often conceptualized as a “microbial terroir,” which influence their sensory qualities, nutritional value, and health-promoting properties. Methods: This study followed the PRISMA 2020 guidelines and included a systematic review and bibliometric analysis. A structured search was conducted in the Web of Science Core Collection (WoSCC) on 15 January 2025 using predefined keywords related to Turkish fermented foods and fermentation processes. Records were screened based on language (English or Turkish) and document type (articles, reviews, book chapters, and early access). A total of 1464 studies met the eligibility criteria, reflecting a 2.81% annual growth rate and a 12.7% international co-authorship rate. Bibliometric analysis was performed using the bibliometrix R package (RStudio 2024.12.1) and the biblioshiny interface. Results: The analysis revealed that the diversity of microbial consortia in Turkish fermented foods contributes to their distinctive characteristics, including enhanced nutritional profiles, probiotic potential, and food safety attributes. Emerging studies employing omics technologies—such as next-generation sequencing, metagenomics, and metabolomics—have expanded our understanding of fermentation ecosystems. Additionally, the growing integration of artificial intelligence supports predictive modeling and process optimization for advanced quality control. Conclusion: This synthesis highlights the significant technological, nutritional, and cultural value of Türkiye’s traditional fermented foods. Future directions should include omics-based translational research, indigenous starter culture development, and strengthened international collaborations to support sustainable and competitive functional food innovation. Full article
Show Figures

Figure 1

49 pages, 1617 KB  
Review
Harnessing Machine Learning Approaches for the Identification, Characterization, and Optimization of Novel Antimicrobial Peptides
by Naveed Saleem, Naresh Kumar, Emad El-Omar, Mark Willcox and Xiao-Tao Jiang
Antibiotics 2025, 14(12), 1263; https://doi.org/10.3390/antibiotics14121263 - 14 Dec 2025
Viewed by 481
Abstract
Antimicrobial resistance (AMR) has become a major health crisis worldwide, and it is expected to surpass cancer as one of the leading causes of death by 2050. Conventional antibiotics are struggling to keep pace with the rapidly evolving resistance trends, underscoring the urgent [...] Read more.
Antimicrobial resistance (AMR) has become a major health crisis worldwide, and it is expected to surpass cancer as one of the leading causes of death by 2050. Conventional antibiotics are struggling to keep pace with the rapidly evolving resistance trends, underscoring the urgent need for novel antimicrobial therapeutic strategies. Antimicrobial peptides (AMPs) function through diverse, often membrane-disrupting mechanisms that can address the latest challenges to resistance. However, the identification, prediction, and optimization of novel AMPs can be impeded by several issues, including extensive sequence spaces, context-dependent activity, and the higher costs associated with wet laboratory screenings. Recent developments in artificial intelligence (AI) have enabled large-scale mining of genomes, metagenomes, and quantitative species-resolved activity prediction, i.e., MIC, and de novo AMPs designed with integrated stability and toxicity filters. The current review has synthesized and highlighted progress across different discriminative models, such as classical machine learning and deep learning models and transformer embeddings, alongside graphs and geometric encoders, structure-guided and multi-modal hybrid learning approaches, closed-loop generative methods, and large language models (LLMs) predicted frameworks. This review compares models’ benchmark performances, highlighting AI-predicted novel hybrid approaches for designing AMPs, validated by in vitro and in vivo methods against clinical and resistant pathogens to increase overall experimental hit rates. Based on observations, multimodal paradigm strategies are proposed, focusing on identification, prediction, and characterization, followed by design frameworks, linking active-learning lab cycles, mechanistic interpretability, curated data resources, and uncertainty estimation. Therefore, for reproducible benchmarks and interoperable data, collaborative computational and wet lab experimental validations must be required to accelerate AI-driven novel AMP discovery to combat multidrug-resistant Gram-negative pathogens. Full article
(This article belongs to the Special Issue Novel Approaches to Prevent and Combat Antimicrobial Resistance)
Show Figures

Graphical abstract

19 pages, 1609 KB  
Article
Bioprospecting Native Oleaginous Microalgae for Wastewater Nutrient Remediation and Lipid Production: An Environmentally Sustainable Approach
by Bobby Edwards, Daris P. Simon, Ashish Pathak, Devin Alvarez and Ashvini Chauhan
Sustainability 2025, 17(24), 11166; https://doi.org/10.3390/su172411166 - 12 Dec 2025
Viewed by 432
Abstract
Subtropical climate in Florida offers a unique opportunity for sustainable biofuel production using native microalgae cultivated in untreated wastewater. This study bioprospected oleaginous microalgal consortia from a wastewater holding tank at the Thomas P. Smith Water Reclamation Facility in Tallahassee, Florida, aiming to [...] Read more.
Subtropical climate in Florida offers a unique opportunity for sustainable biofuel production using native microalgae cultivated in untreated wastewater. This study bioprospected oleaginous microalgal consortia from a wastewater holding tank at the Thomas P. Smith Water Reclamation Facility in Tallahassee, Florida, aiming to identify strains capable of both nutrient remediation and lipid accumulation. Using Fluorescence-Activated Cell Sorting (FACS), chlorophyll-containing cells were isolated and cultured on BG-11 media. Shotgun metagenomics revealed that the most robust consortia—labeled C3, C4, and C9—were dominated by Chlamydomonas, Acutodesmus, and Volvox spp., alongside diverse bacterial, fungal, and archaeal communities. Functional gene analysis indicated active pathways for photosynthesis, lipid biosynthesis, and nutrient assimilation. In microcosm experiments, these consortia achieved up to 100% ammonia, 95% phosphorus, and 89% nitrate removal, outperforming control treatments. Lipid screening confirmed significant accumulation, with consortium C9 showing the highest yield. These findings underscore the potential of native microalgal consortia for integrated wastewater treatment and biofuel production, advancing circular bioeconomy strategies for subtropical regions. Full article
(This article belongs to the Section Environmental Sustainability and Applications)
Show Figures

Figure 1

30 pages, 16113 KB  
Article
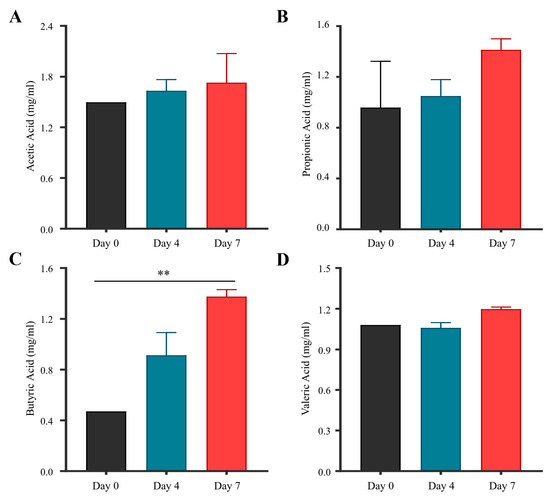
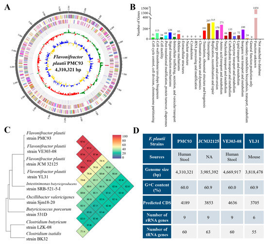
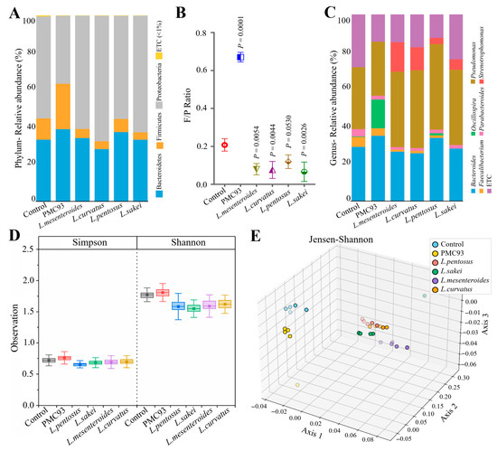
Flavonifractor plautii as a Next-Generation Probiotic Enhancing the NGP F/P Index in a Simulated Human Gut Microbiome Ecosystem
by Md Sarower Hossen Shuvo, Sukyung Kim, Sujin Jo, Md Abdur Rahim, Indrajeet Barman, Mohammed Solayman Hossain, Youjin Yoon, Hanieh Tajdozian, Izaz Ahmed, Ali Atashi, GangWon Jeong, Ho-Seong Suh, JiMin You, Chaemin Sung, Mijung Kim, Hoonhee Seo and Ho-Yeon Song
Pharmaceutics 2025, 17(12), 1603; https://doi.org/10.3390/pharmaceutics17121603 - 12 Dec 2025
Viewed by 332
Abstract
Background/Objectives: Traditionally consumed fermented foods and lactic acid bacteria (LAB)-based products have primarily been investigated for their nutritional and health-promoting benefits as dietary supplements. More recently, research has advanced toward exploring their therapeutic potential in pharmaceutical development. However, reliance on conventional LAB [...] Read more.
Background/Objectives: Traditionally consumed fermented foods and lactic acid bacteria (LAB)-based products have primarily been investigated for their nutritional and health-promoting benefits as dietary supplements. More recently, research has advanced toward exploring their therapeutic potential in pharmaceutical development. However, reliance on conventional LAB strains despite their established safety and efficacy has led to saturation at the strain level, underscoring the need for next-generation probiotics (NGPs) with novel therapeutic potential. In this context, we identified Flavonifractor plautii from human feces as a candidate NGP and investigated its effects on the human gut microbiota. Methods: Whole-genome sequencing revealed distinct genetic features that supported its uniqueness, and the strain was designated PMC93. A human gut microbial ecosystem simulator was used to administer F. plautii daily for one week, after which microbial community changes were evaluated using 16S rRNA gene-based metagenomic sequencing. Results: The administration did not induce significant changes in alpha or beta diversity, suggesting that F. plautii does not disrupt overall bacterial community structure, thereby supporting its microbial community safety. Taxonomic analysis demonstrated a significant increase in the Firmicutes-to-Proteobacteria ratio (NGP F/P index). The improvement surpassed that of conventional LAB treatments and was consistently maintained under supplementation with commonly encountered pharmaceutical compounds and nutrients. The shift was associated with an increase in short-chain fatty acid (SCFA)-producing beneficial taxa and a decrease in pro-inflammatory and potentially pathogenic groups. Functional outcomes, including elevated SCFA levels and downregulation of inflammation-related gene expression, further corroborated these compositional changes. The strain also demonstrated safety in in vivo models. Conclusions: Collectively, these findings suggest that strain PMC93 is a promising NGP candidate with substantial therapeutic potential for microbiota-associated health and disease modulation, particularly due to its ability to enhance the NGP F/P index. Full article
(This article belongs to the Section Drug Targeting and Design)
Show Figures

Figure 1

21 pages, 2928 KB  
Article
Taxonomic and Metagenomic Survey of a Peat-Based Straw Degrading Biofertilizer
by Grigory V. Gladkov, Anastasiia K. Kimeklis, Olga V. Orlova, Tatiana O. Lisina, Tatiana S. Aksenova, Arina A. Kichko, Alexander G. Pinaev and Evgeny E. Andronov
Microorganisms 2025, 13(12), 2830; https://doi.org/10.3390/microorganisms13122830 - 12 Dec 2025
Viewed by 313
Abstract
The mobilization of complex microbial communities from natural resources can be a valuable alternative to the use of single-species biofertilizers when it comes to the decomposition of plant residues. However, the functioning and interaction of microorganisms within these communities remain largely unexplored. Our [...] Read more.
The mobilization of complex microbial communities from natural resources can be a valuable alternative to the use of single-species biofertilizers when it comes to the decomposition of plant residues. However, the functioning and interaction of microorganisms within these communities remain largely unexplored. Our task was to investigate the cellulose-degrading community using the biofertilizer BAGS (peat-based compost with straw) as an example and define its active component. For this, we monitored the succession of the biofertilizer’s taxonomic composition during two consecutive rounds of its six-month composting process, varying in the applied mineral fertilization. The amount of added nitrogen significantly affected the performance of the biofertilizer, contributing to its high cellulolytic activity. Based on the network analysis, the biofertilizer’s mature phase was determined, and its characteristic ASVs (amplicon sequence variants) were described. Metagenomic analysis of this phase revealed MAGs (metagenome-assembled genomes) corresponding to these ASVs, which contained genes for cellulose and aromatics degradation, as well as genes for nitrogen and sulfur pathways, including anaerobic nitrate reduction and thiosulfate oxidation. Thus, we propose that the cellulose-decomposing bacterial component of BAGS, associated with the mature phase, occupied different trophic niches, not limited to cellulose degradation, which should be considered when designing natural or artificial microbial systems for the decomposition of plant residues. Full article
(This article belongs to the Section Microbial Biotechnology)
Show Figures

Figure 1

15 pages, 2041 KB  
Article
Gut Microbiome and Metabolome Signatures Associated with Heat Tolerance in Dairy Cows
by Mingxun Li, Peng Chen, Can Liu, Shimeng Wang, Hao Zhang, Jiaxi Li, Niel A. Karrow, Yongjiang Mao and Zhangping Yang
Microorganisms 2025, 13(12), 2829; https://doi.org/10.3390/microorganisms13122829 - 12 Dec 2025
Viewed by 263
Abstract
Heat stress significantly impairs dairy cow health and productivity, highlighting the need to understand the gut microbiome–metabolite interactions that contribute to heat tolerance. Here, we integrated metagenomic sequencing and untargeted metabolomics in twelve holstein cows selected from a previously phenotyped herd of 120 [...] Read more.
Heat stress significantly impairs dairy cow health and productivity, highlighting the need to understand the gut microbiome–metabolite interactions that contribute to heat tolerance. Here, we integrated metagenomic sequencing and untargeted metabolomics in twelve holstein cows selected from a previously phenotyped herd of 120 individuals, including six heat-tolerant (HT) and six heat-sensitive (HS) cows identified using entropy-weighted TOPSIS scoring. HT cows were enriched in genera such as Faecalimonas and UBA737, which were functionally linked to pathways of energy and lipid metabolism, whereas, HS cows harbored taxa associated with bacterial lipopolysaccharide and glycosphingolipid biosynthesis. A total of 135 metabolites were differentially abundant between groups. Among them, glycerol 2-phosphate and 24(28)-dehydroergosterol showed perfect classification performance (AUC = 1.000), and were mainly involved in membrane lipid remodeling and redox regulation. Integrated analysis revealed coordinated microbial–metabolite networks, exemplified by the Faecalimonas–LysoPS (16:0/0:0) and UBA737–Glycerol 2-phosphate axes, suggesting functional coupling between microbial composition and metabolic adaptation. Together, these findings demonstrate that HT cows harbor gut microbiota and metabolites favoring energy balance, membrane remodeling, and oxidative stress resilience, while HS cows display stress-related metabolic patterns. This study elucidates the microbial–metabolic mechanisms underlying thermal resilience and highlights potential biomarkers and metabolic pathways that could be applied in heat-tolerance breeding and precision management of dairy cattle. Full article
(This article belongs to the Section Veterinary Microbiology)
Show Figures

Figure 1

18 pages, 3033 KB  
Article
Diversity and Functional Analysis of Gut Microbiota in the Adult of Lissorhoptrus oryzophilus (Coleoptera: Curculionidae) by Metagenome Sequencing
by Jian-Xue Jin, Yu Wang, Gui-Fen Zhang, Zhao-Chun Ye, Bo Liu, Dan-Dan Yao, Zhao-Chun Jiang and Yong-Fu He
Insects 2025, 16(12), 1260; https://doi.org/10.3390/insects16121260 - 11 Dec 2025
Viewed by 343
Abstract
The gut microbiota of insects plays a fundamental role in modulating host physiology, including nutrition, development, and adaptability to environmental challenges. The rice water weevil, Lissorhoptrus oryzophilus Kuschel (Coleoptera: Curculionidae), is a major invasive pest of rice worldwide, yet the composition and functional [...] Read more.
The gut microbiota of insects plays a fundamental role in modulating host physiology, including nutrition, development, and adaptability to environmental challenges. The rice water weevil, Lissorhoptrus oryzophilus Kuschel (Coleoptera: Curculionidae), is a major invasive pest of rice worldwide, yet the composition and functional profile of its gut microbial community remain poorly characterized. Here, we employed metagenome sequencing on the Illumina NovaSeq X Plus platform to explore the gut microbial diversity and predicted functions in adults of L. oryzophilus. Our results revealed a rich microbial community, comprising 26 phyla, 42 classes, 72 orders, 111 families, and 191 genera. The bacterial microbiota was overwhelmingly dominated by the phylum Proteobacteria (85.13% of total abundance). At the genus level, Pantoea (48.86%) was the most predominant taxon, followed by Wolbachia (14.57%) and Rickettsia (11.81%). KEGG analysis suggested that the gut microbiota is primarily associated with metabolic pathways such as membrane transport, carbohydrate and amino acid metabolism, cofactor and vitamin metabolism, energy metabolism, and signal transduction. eggNOG annotation further highlighted significant gene representation in amino acid and carbohydrate transport and metabolism, while CAZy annotation revealed glycosyl transferases (GTs) and glycoside hydrolases (GHs) as the dominant carbohydrate-active enzymes. This study provides the first comprehensive insight into the gut microbiome of L. oryzophilus adults, highlighting its potential role in the ecological success of this invasive pest. Our findings lay groundwork for future research aimed at developing novel microbial-based strategies for the sustainable management of L. oryzophilus. Full article
(This article belongs to the Section Insect Behavior and Pathology)
Show Figures

Figure 1

10 pages, 834 KB  
Proceeding Paper
Bibliometric Trends in Green Nano Microbiology for Advanced Materials in Water Purification: A Sustainable Approach
by Magaly De La Cruz-Noriega, Renny Nazario-Naveda, Santiago M. Benites and Daniel Delfin Narciso
Mater. Proc. 2025, 27(1), 2; https://doi.org/10.3390/materproc2025027002 - 10 Dec 2025
Viewed by 89
Abstract
Water pollution is a global issue that threatens human health and ecosystems, driving the need for advanced purification technologies. Traditional methods face limitations in cost and efficiency, prompting the emergence of green nanomicrobiology as a sustainable alternative. This interdisciplinary approach integrates nanotechnology and [...] Read more.
Water pollution is a global issue that threatens human health and ecosystems, driving the need for advanced purification technologies. Traditional methods face limitations in cost and efficiency, prompting the emergence of green nanomicrobiology as a sustainable alternative. This interdisciplinary approach integrates nanotechnology and microbiology to develop advanced materials capable of eliminating contaminants. To assess scientific advancements in this field, a bibliometric analysis was conducted based on publications indexed in Scopus, utilizing tools such as VOSviewer 1.6.20 and RStudio 2025.09 to identify trends, institutional collaborations, and development patterns. The findings reveal a significant increase in scientific output between 2010 and 2025, with growing research on nanocomposites, adsorption processes, and hybrid microbiological systems. Notably, metallic nanoparticles and functionalized biopolymers, such as modified bacterial cellulose, demonstrate high efficiency in removing heavy metals and toxic residues. The study also highlights China’s pivotal role in scientific collaboration, with an expanding network of partnerships. Despite these advancements, challenges remain regarding industrial scalability, long-term toxicity, and regulatory frameworks. Integrating artificial intelligence and metagenomics could enhance these systems, strengthening their impact on water sustainability. Full article
Show Figures

Figure 1

Back to TopTop