Changes in Microbiome Correspond with Diminished Lung Pathophysiology Following Early-Life Respiratory Syncytial Virus Infection or Antibiotic Treatment: Microbiome Following RSV Infection
Abstract
1. Introduction
2. Methods
2.1. Animals
2.2. RSV Infection
2.3. Antibiotic Treatment
2.4. RNA Isolation and Quantitative RT-PCR
2.5. Lung Histology
2.6. Pulmonary Functional Test
2.7. Processing for Microbiome Analyses
2.8. Bacterial DNA Isolation
2.9. 16S rRNA Gene Sequencing
2.10. Analyses of Microbiome Data
2.11. Metagenomic Inference Using PICRUSt2
2.12. Statistical Analysis
3. Results
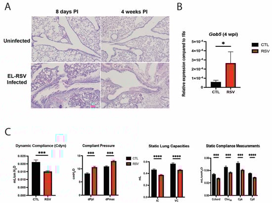
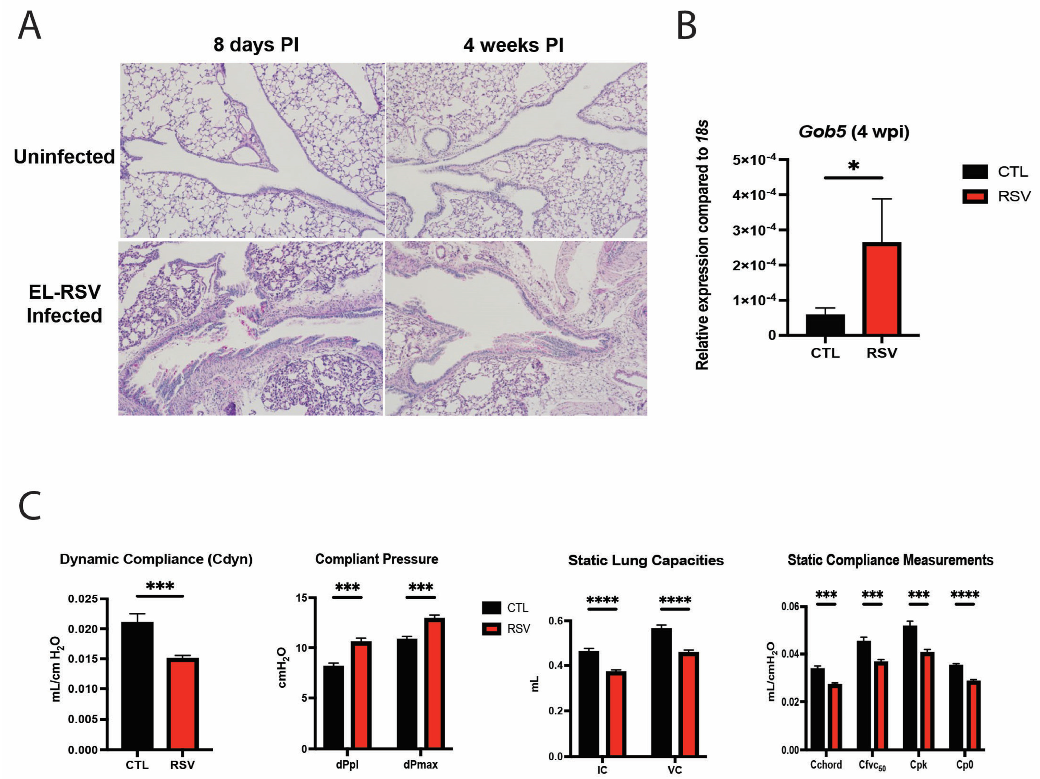
3.1. Early-Life RSV Infection Elicits Airway Mucus Production and Deteriorates Pulmonary Function Later in Life
3.2. The Lung Microbiome Is Transiently Altered by Early-Life RSV Infection
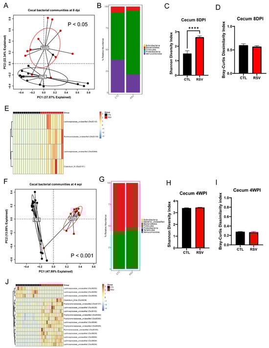
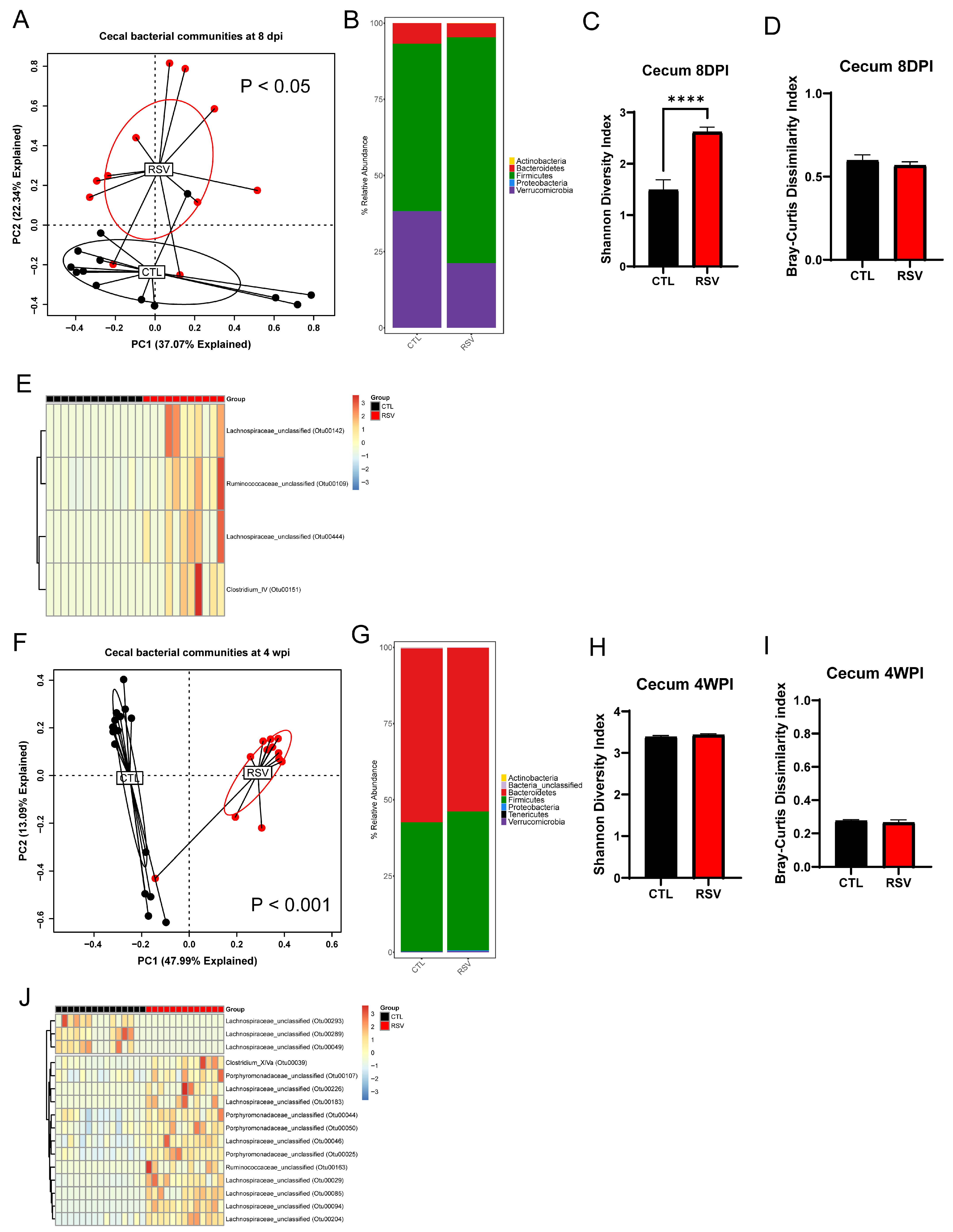
3.3. The Gastrointestinal Microbiome Is Extensively Altered by Early-Life RSV Infection
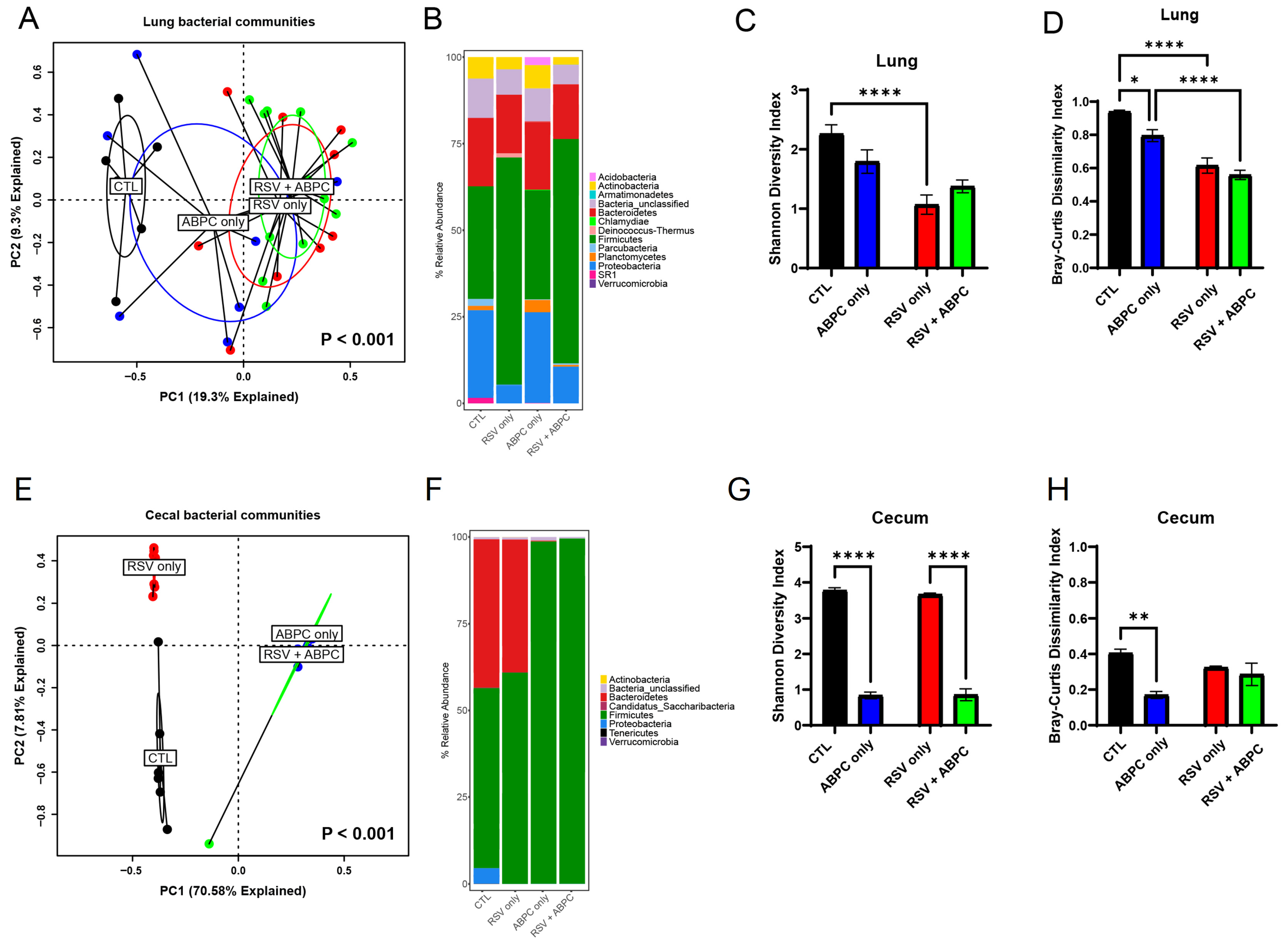
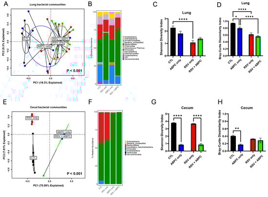
3.4. Early Life Antibiotic Treatment Alters Lung Physiology Similar to EL-RSV Infection
3.5. RSV Infection and Antibiotic Treatment Alter Microbial Functional Potential
4. Discussion
Author Contributions
Funding
Institutional Review Board Statement
Informed Consent Statement
Data Availability Statement
Acknowledgments
Conflicts of Interest
References
- Sigurs, N.; Aljassim, F.; Kjellman, B.; Robinson, P.D.; Sigurbergsson, F.; Bjarnason, R.; Gustafsson, P.M. Asthma and allergy patterns over 18 years after severe RSV bronchiolitis in the first year of life. Thorax 2010, 65, 1045–1052. [Google Scholar] [CrossRef]
- Nair, H.; Nokes, D.J.; Gessner, B.D.; Dherani, M.; Madhi, S.A.; Singleton, R.J.; O’Brien, K.L.; Roca, A.; Wright, P.F.; Bruce, N.; et al. Global burden of acute lower respiratory infections due to respiratory syncytial virus in young children: A systematic review and meta-analysis. Lancet 2010, 375, 1545–1555. [Google Scholar] [CrossRef] [PubMed]
- Henderson, J.; Hilliard, T.N.; Sherriff, A.; Stalker, D.; Al Shammari, N.; Thomas, H.M. Hospitalization for RSV bronchiolitis before 12 months of age and subsequent asthma, atopy and wheeze: A longitudinal birth cohort study. Pediatr. Allergy Immunol. Off. Publ. Eur. Soc. Pediatr. Allergy Immunol. 2005, 16, 386–392. [Google Scholar] [CrossRef]
- Lambert, L.; Sagfors, A.M.; Openshaw, P.J.; Culley, F.J. Immunity to RSV in Early-Life. Front. Immunol. 2014, 5, 466. [Google Scholar] [CrossRef] [PubMed]
- Robinson, R.F. Impact of respiratory syncytial virus in the United States. Am. J. Health Syst. Pharm. 2008, 65, S3–S6. [Google Scholar] [CrossRef]
- Stein, R.T. Long-term airway morbidity following viral LRTI in early infancy: Recurrent wheezing or asthma? Paediatr. Respir. Rev. 2009, 10 (Suppl. 1), 29–31. [Google Scholar] [CrossRef]
- Stein, R.T.; Sherrill, D.; Morgan, W.J.; Holberg, C.J.; Halonen, M.; Taussig, L.M.; Wright, A.L.; Martinez, F.D. Respiratory syncytial virus in early life and risk of wheeze and allergy by age 13 years. Lancet 1999, 354, 541–545. [Google Scholar] [CrossRef]
- Regnier, S.A.; Huels, J. Association between respiratory syncytial virus hospitalizations in infants and respiratory sequelae: Systematic review and meta-analysis. Pediatr. Infect. Dis. J. 2013, 32, 820–826. [Google Scholar] [CrossRef]
- Borchers, A.T.; Chang, C.; Gershwin, M.E.; Gershwin, L.J. Respiratory syncytial virus—A comprehensive review. Clin. Rev. Allergy Immunol. 2013, 45, 331–379. [Google Scholar] [CrossRef]
- Dmitriev, G.I. The Treatment of Purulent Diseases of the Extremities by Intraosseous Injection of Novocaine and Antibiotics. Vestn. Khir Im. II Grek. 1963, 91, 117–118. [Google Scholar]
- Garcia, C.G.; Bhore, R.; Soriano-Fallas, A.; Trost, M.; Chason, R.; Ramilo, O.; Mejias, A. Risk factors in children hospitalized with RSV bronchiolitis versus non-RSV bronchiolitis. Pediatrics 2010, 126, e1453–e1460. [Google Scholar] [CrossRef]
- Fonseca, W.; Lukacs, N.W.; Ptaschinski, C. Factors Affecting the Immunity to Respiratory Syncytial Virus: From Epigenetics to Microbiome. Front. Immunol. 2018, 9, 226. [Google Scholar] [CrossRef]
- Rossi, G.A.; Colin, A.A. Respiratory syncytial virus-Host interaction in the pathogenesis of bronchiolitis and its impact on respiratory morbidity in later life. Pediatr. Allergy Immunol. 2017, 28, 320–331. [Google Scholar] [CrossRef]
- Sigurs, N.; Bjarnason, R.; Sigurbergsson, F.; Kjellman, B. Respiratory syncytial virus bronchiolitis in infancy is an important risk factor for asthma and allergy at age 7. Am. J. Respir. Crit. Care Med. 2000, 161, 1501–1507. [Google Scholar] [CrossRef] [PubMed]
- Sigurs, N.; Gustafsson, P.M.; Bjarnason, R.; Lundberg, F.; Schmidt, S.; Sigurbergsson, F.; Kjellman, B. Severe respiratory syncytial virus bronchiolitis in infancy and asthma and allergy at age 13. Am. J. Respir. Crit. Care Med. 2005, 171, 137–141. [Google Scholar] [CrossRef] [PubMed]
- Russell, S.L.; Gold, M.J.; Willing, B.P.; Thorson, L.; McNagny, K.M.; Finlay, B.B. Perinatal antibiotic treatment affects murine microbiota, immune responses and allergic asthma. Gut Microbes 2013, 4, 158–164. [Google Scholar] [CrossRef]
- van den Elsen, L.W.J.; Garssen, J.; Burcelin, R.; Verhasselt, V. Shaping the Gut Microbiota by Breastfeeding: The Gateway to Allergy Prevention? Front. Pediatr. 2019, 7, 47. [Google Scholar] [CrossRef] [PubMed]
- Tamburini, S.; Shen, N.; Wu, H.C.; Clemente, J.C. The microbiome in early life: Implications for health outcomes. Nat. Med. 2016, 22, 713–722. [Google Scholar] [CrossRef]
- Renz, H.; Adkins, B.D.; Bartfeld, S.; Blumberg, R.S.; Farber, D.L.; Garssen, J.; Ghazal, P.; Hackam, D.J.; Marsland, B.J.; McCoy, K.D.; et al. The neonatal window of opportunity-early priming for life. J. Allergy Clin. Immunol. 2018, 141, 1212–1214. [Google Scholar] [CrossRef]
- Arrieta, M.C.; Stiemsma, L.T.; Dimitriu, P.A.; Thorson, L.; Russell, S.; Yurist-Doutsch, S.; Kuzeljevic, B.; Gold, M.J.; Britton, H.M.; Lefebvre, D.L.; et al. Early infancy microbial and metabolic alterations affect risk of childhood asthma. Sci. Transl. Med. 2015, 7, 307ra152. [Google Scholar] [CrossRef]
- Gold, M.; Bacharier, L.B.; Hartert, T.V.; Rosas-Salazar, C. Use of Antibiotics in Infancy and Asthma in Childhood: Confounded or Causal Relationship? A Critical Review of the Literature. J. Allergy Clin. Immunol. Pract. 2024, 12, 2669–2677. [Google Scholar] [CrossRef] [PubMed]
- Lee, T.Y.; Petkau, J.; Saatchi, A.; Marra, F.; Turvey, S.E.; Lishman, H.; Patrick, D.M.; Cragg, J.J.; Johnson, K.M.; Sadatsafavi, M. Impact analysis of infant antibiotic exposure on the burden of asthma: A simulation modeling study. Front. Allergy 2024, 5, 1491985. [Google Scholar] [CrossRef]
- Liu, L.; Zhao, W.; Zhang, H.; Shang, Y.; Huang, W.; Cheng, Q. Relationship between pediatric asthma and respiratory microbiota, intestinal microbiota: A narrative review. Front. Microbiol. 2025, 16, 1550783. [Google Scholar] [CrossRef]
- Metsala, J.; Lundqvist, A.; Virta, L.J.; Kaila, M.; Gissler, M.; Virtanen, S.M. Prenatal and post-natal exposure to antibiotics and risk of asthma in childhood. Clin. Exp. Allergy J. Br. Soc. Allergy Clin. Immunol. 2015, 45, 137–145. [Google Scholar] [CrossRef] [PubMed]
- Arico, M.O.; Accomando, F.; Trotta, D.; Mariani, A.; Rossini, C.; Cafagno, C.; Lorusso, L.; Valletta, E.; Caselli, D.; Arico, M. Bronchiolitis: A Real-Life Report of Increasing Compliance to Treatment Guidelines. Children 2025, 12, 571. [Google Scholar] [CrossRef]
- Hak, S.F.; Venekamp, R.P.; Billard, M.N.; Cianci, D.; Van Houten, M.A.; Pollard, A.J.; Heikkinen, T.; Cunningham, S.; Millar, M.; Martinon-Torres, F.; et al. Antibiotic use attributable to RSV infections during infancy-an international prospective birth cohort study. J. Antimicrob. Chemother. 2025, 80, 1803–1812. [Google Scholar] [CrossRef] [PubMed]
- Nathan, A.M.; Teh, C.S.J.; Eg, K.P.; Jabar, K.A.; Zaki, R.; Hng, S.Y.; Westerhout, C.; Thavagnanam, S.; de Bruyne, J.A. Respiratory sequelae and quality of life in children one-year after being admitted with a lower respiratory tract infection: A prospective cohort study from a developing country. Pediatr. Pulmonol. 2020, 55, 407–417. [Google Scholar] [CrossRef]
- Walker, P.J.; Wilkes, C.; Duke, T.; Graham, H.R.; ARI Review Group. Can child pneumonia in low-resource settings be treated without antibiotics? A systematic review & meta-analysis. J. Glob. Health 2022, 12, 10007. [Google Scholar]
- Marsland, B.J.; Trompette, A.; Gollwitzer, E.S. The Gut-Lung Axis in Respiratory Disease. Ann. Am. Thorac. Soc. 2015, 12, S150–S156. [Google Scholar] [CrossRef]
- Dang, A.T.; Marsland, B.J. Microbes, metabolites, and the gut-lung axis. Mucosal Immunol. 2019, 12, 843–850. [Google Scholar] [CrossRef]
- Sandin, A.; Braback, L.; Norin, E.; Bjorksten, B. Faecal short chain fatty acid pattern and allergy in early childhood. Acta Paediatr. 2009, 98, 823–827. [Google Scholar] [CrossRef] [PubMed]
- Trompette, A.; Gollwitzer, E.S.; Yadava, K.; Sichelstiel, A.K.; Sprenger, N.; Ngom-Bru, C.; Blanchard, C.; Junt, T.; Nicod, L.P.; Harris, N.L.; et al. Gut microbiota metabolism of dietary fiber influences allergic airway disease and hematopoiesis. Nat. Med. 2014, 20, 159–166. [Google Scholar] [CrossRef]
- Arpaia, N.; Campbell, C.; Fan, X.; Dikiy, S.; van der Veeken, J.; deRoos, P.; Liu, H.; Cross, J.R.; Pfeffer, K.; Coffer, P.J.; et al. Metabolites produced by commensal bacteria promote peripheral regulatory T-cell generation. Nature 2013, 504, 451–455. [Google Scholar] [CrossRef] [PubMed]
- McCauley, K.E.; DeMuri, G.; Lynch, K.; Fadrosh, D.W.; Santee, C.; Nagalingam, N.N.; Wald, E.R.; Lynch, S.V. Moraxella-dominated pediatric nasopharyngeal microbiota associate with upper respiratory infection and sinusitis. PLoS ONE 2021, 16, e0261179. [Google Scholar] [CrossRef]
- Bosch, A.; de Steenhuijsen Piters, W.A.A.; van Houten, M.A.; Chu, M.; Biesbroek, G.; Kool, J.; Pernet, P.; de Groot, P.C.M.; Eijkemans, M.J.C.; Keijser, B.J.F.; et al. Maturation of the Infant Respiratory Microbiota, Environmental Drivers, and Health Consequences. A Prospective Cohort Study. Am. J. Respir. Crit. Care Med. 2017, 196, 1582–1590. [Google Scholar] [CrossRef]
- de Steenhuijsen Piters, W.A.; Heinonen, S.; Hasrat, R.; Bunsow, E.; Smith, B.; Suarez-Arrabal, M.C.; Chaussabel, D.; Cohen, D.M.; Sanders, E.A.; Ramilo, O.; et al. Nasopharyngeal Microbiota, Host Transcriptome, and Disease Severity in Children with Respiratory Syncytial Virus Infection. Am. J. Respir. Crit. Care Med. 2016, 194, 1104–1115. [Google Scholar] [CrossRef]
- Stewart, C.J.; Mansbach, J.M.; Wong, M.C.; Ajami, N.J.; Petrosino, J.F.; Camargo, C.A., Jr.; Hasegawa, K. Associations of Nasopharyngeal Metabolome and Microbiome with Severity among Infants with Bronchiolitis. A Multiomic Analysis. Am. J. Respir. Crit. Care Med. 2017, 196, 882–891. [Google Scholar] [CrossRef]
- Mansbach, J.M.; Hasegawa, K.; Piedra, P.A.; Avadhanula, V.; Petrosino, J.F.; Sullivan, A.F.; Espinola, J.A.; Camargo, C.A. Haemophilus-Dominant Nasopharyngeal Microbiota Is Associated With Delayed Clearance of Respiratory Syncytial Virus in Infants Hospitalized for Bronchiolitis. J. Infect. Dis. 2019, 219, 1804–1808. [Google Scholar] [CrossRef]
- Raita, Y.; Perez-Losada, M.; Freishtat, R.J.; Harmon, B.; Mansbach, J.M.; Piedra, P.A.; Zhu, Z.; Camargo, C.A.; Hasegawa, K. Integrated omics endotyping of infants with respiratory syncytial virus bronchiolitis and risk of childhood asthma. Nat. Commun. 2021, 12, 3601. [Google Scholar] [CrossRef] [PubMed]
- Zhang, X.; Zhang, X.; Zhang, N.; Wang, X.; Sun, L.; Chen, N.; Zhao, S.; He, Q. Airway microbiome, host immune response and recurrent wheezing in infants with severe respiratory syncytial virus bronchiolitis. Pediatr. Allergy Immunol. 2020, 31, 281–289. [Google Scholar] [CrossRef]
- Hyde, E.R.; Petrosino, J.F.; Piedra, P.A.; Camargo, C.A., Jr.; Espinola, J.A.; Mansbach, J.M. Nasopharyngeal Proteobacteria are associated with viral etiology and acute wheezing in children with severe bronchiolitis. J. Allergy Clin. Immunol. 2014, 133, 1220–1222. [Google Scholar] [CrossRef]
- Alba, C.; Aparicio, M.; Gonzalez-Martinez, F.; Gonzalez-Sanchez, M.I.; Perez-Moreno, J.; Toledo Del Castillo, B.; Rodriguez, J.M.; Rodriguez-Fernandez, R.; Fernandez, L. Nasal and Fecal Microbiota and Immunoprofiling of Infants With and Without RSV Bronchiolitis. Front. Microbiol. 2021, 12, 667832. [Google Scholar] [CrossRef]
- Ederveen, T.H.A.; Ferwerda, G.; Ahout, I.M.; Vissers, M.; de Groot, R.; Boekhorst, J.; Timmerman, H.M.; Huynen, M.A.; van Hijum, S.; de Jonge, M.I. Haemophilus is overrepresented in the nasopharynx of infants hospitalized with RSV infection and associated with increased viral load and enhanced mucosal CXCL8 responses. Microbiome 2018, 6, 10. [Google Scholar] [CrossRef]
- Grier, A.; Gill, A.L.; Kessler, H.A.; Corbett, A.; Bandyopadhyay, S.; Java, J.; Holden-Wiltse, J.; Falsey, A.R.; Topham, D.J.; Mariani, T.J.; et al. Temporal Dysbiosis of Infant Nasal Microbiota Relative to Respiratory Syncytial Virus Infection. J. Infect. Dis. 2021, 223, 1650–1658. [Google Scholar] [CrossRef]
- Ethridge, A.D.; Yagi, K.; Martinez, L.A.; Rasky, A.J.; Morris, S.B.; Falkowski, N.R.; Huffnagle, G.B.; Lukacs, N.W. RSV infection in neonatal mice and gastrointestinal microbiome alteration contribute to allergic predisposition. Mucosal Immunol. 2025, 18, 874–886. [Google Scholar] [CrossRef]
- Malinczak, C.A.; Fonseca, W.; Hrycaj, S.M.; Morris, S.B.; Rasky, A.J.; Yagi, K.; Wellik, D.M.; Ziegler, S.F.; Zemans, R.L.; Lukacs, N.W. Early-life pulmonary viral infection leads to long-term functional and lower airway structural changes in the lungs. Am. J. Physiol. Lung Cell. Mol. Physiol. 2024, 326, L280–L291. [Google Scholar] [CrossRef]
- Moore, M.L.; Chi, M.H.; Luongo, C.; Lukacs, N.W.; Polosukhin, V.V.; Huckabee, M.M.; Newcomb, D.C.; Buchholz, U.J.; Crowe, J.E., Jr.; Goleniewska, K.; et al. A chimeric A2 strain of respiratory syncytial virus (RSV) with the fusion protein of RSV strain line 19 exhibits enhanced viral load, mucus, and airway dysfunction. J. Virol. 2009, 83, 4185–4194. [Google Scholar] [CrossRef] [PubMed]
- Miller, A.L.; Bowlin, T.L.; Lukacs, N.W. Respiratory syncytial virus-induced chemokine production: Linking viral replication to chemokine production in vitro and in vivo. J. Infect. Dis. 2004, 189, 1419–1430. [Google Scholar] [CrossRef] [PubMed]
- Li, M.H.; Marty-Santos, L.M.; van Ginkel, P.R.; McDermott, A.E.; Rasky, A.J.; Lukacs, N.W.; Wellik, D.M. The Lung Elastin Matrix Undergoes Rapid Degradation Upon Adult Loss of Hox5 Function. Front. Cell Dev. Biol. 2021, 9, 767454. [Google Scholar] [CrossRef] [PubMed]
- Hrycaj, S.M.; Marty-Santos, L.; Rasky, A.J.; Lukacs, N.W.; Wellik, D.M. Loss of Hox5 function results in myofibroblast mislocalization and distal lung matrix defects during postnatal development. Sci. China Life Sci. 2018, 61, 1030–1038. [Google Scholar] [CrossRef]
- Mason, K.L.; Erb Downward, J.R.; Mason, K.D.; Falkowski, N.R.; Eaton, K.A.; Kao, J.Y.; Young, V.B.; Huffnagle, G.B. Candida albicans and bacterial microbiota interactions in the cecum during recolonization following broad-spectrum antibiotic therapy. Infect. Immun. 2012, 80, 3371–3380. [Google Scholar] [CrossRef]
- Caporaso, J.G.; Lauber, C.L.; Walters, W.A.; Berg-Lyons, D.; Lozupone, C.A.; Turnbaugh, P.J.; Fierer, N.; Knight, R. Global patterns of 16S rRNA diversity at a depth of millions of sequences per sample. Proc. Natl. Acad. Sci. USA 2011, 108 (Suppl. 1), 4516–4522. [Google Scholar] [CrossRef]
- Kozich, J.J.; Westcott, S.L.; Baxter, N.T.; Highlander, S.K.; Schloss, P.D. Development of a dual-index sequencing strategy and curation pipeline for analyzing amplicon sequence data on the MiSeq Illumina sequencing platform. Appl. Environ. Microbiol. 2013, 79, 5112–5120. [Google Scholar] [CrossRef]
- Koenigsknecht, M.J.; Theriot, C.M.; Bergin, I.L.; Schumacher, C.A.; Schloss, P.D.; Young, V.B. Dynamics and establishment of Clostridium difficile infection in the murine gastrointestinal tract. Infect. Immun. 2015, 83, 934–941. [Google Scholar] [CrossRef]
- Seekatz, A.M.; Theriot, C.M.; Molloy, C.T.; Wozniak, K.L.; Bergin, I.L.; Young, V.B. Fecal Microbiota Transplantation Eliminates Clostridium difficile in a Murine Model of Relapsing Disease. Infect. Immun. 2015, 83, 3838–3846. [Google Scholar] [CrossRef] [PubMed]
- Schloss, P.D. MiSeq SOP (Mothur, 2019). 2019. Available online: http://www.mothur.org/wiki/MiSeq_SOP (accessed on 2 November 2025).
- Dickson, R.P.; Erb-Downward, J.R.; Falkowski, N.R.; Hunter, E.M.; Ashley, S.L.; Huffnagle, G.B. The Lung Microbiota of Healthy Mice Are Highly Variable, Cluster by Environment, and Reflect Variation in Baseline Lung Innate Immunity. Am. J. Respir. Crit. Care Med. 2018, 198, 497–508. [Google Scholar] [CrossRef]
- Schloss, P.D.; Westcott, S.L.; Ryabin, T.; Hall, J.R.; Hartmann, M.; Hollister, E.B.; Lesniewski, R.A.; Oakley, B.B.; Parks, D.H.; Robinson, C.J.; et al. Introducing mothur: Open-source, platform-independent, community-supported software for describing and comparing microbial communities. Appl. Environ. Microbiol. 2009, 75, 7537–7541. [Google Scholar] [CrossRef]
- Legendre, P.; Gallagher, E.D. Ecologically meaningful transformations for ordination of species data. Oecologia 2001, 129, 271–280. [Google Scholar] [CrossRef] [PubMed]
- Douglas, G.M.; Maffei, V.J.; Zaneveld, J.R.; Yurgel, S.N.; Brown, J.R.; Taylor, C.M.; Huttenhower, C.; Langille, M.G.I. PICRUSt2 for prediction of metagenome functions. Nat. Biotechnol. 2020, 38, 685–688. [Google Scholar] [CrossRef] [PubMed]
- Caspi, R.; Billington, R.; Ferrer, L.; Foerster, H.; Fulcher, C.A.; Keseler, I.M.; Kothari, A.; Krummenacker, M.; Latendresse, M.; Mueller, L.A.; et al. The MetaCyc database of metabolic pathways and enzymes and the BioCyc collection of pathway/genome databases. Nucleic Acids Res. 2016, 44, D471–D480. [Google Scholar] [CrossRef]
- Segata, N.; Izard, J.; Waldron, L.; Gevers, D.; Miropolsky, L.; Garrett, W.S.; Huttenhower, C. Metagenomic biomarker discovery and explanation. Genome Biol. 2011, 12, R60. [Google Scholar] [CrossRef]
- Aslam, R.; Herrles, L.; Aoun, R.; Pioskowik, A.; Pietrzyk, A. Link between gut microbiota dysbiosis and childhood asthma: Insights from a systematic review. J. Allergy Clin. Immunol. Glob. 2024, 3, 100289. [Google Scholar] [CrossRef] [PubMed]
- Liu, Y.; Dai, J.; Zhou, G.; Chen, R.; Bai, C.; Shi, F. Innovative Therapeutic Strategies for Asthma: The Role of Gut Microbiome in Airway Immunity. J. Asthma Allergy 2025, 18, 257–267. [Google Scholar] [CrossRef]
- Pattaroni, C.; Marsland, B.J.; Harris, N.L. Early-Life Host-Microbial Interactions and Asthma Development: A Lifelong Impact? Immunol. Rev. 2025, 330, e70019. [Google Scholar] [CrossRef]
- Tashiro, H.; Kuwahara, Y.; Takahashi, K. Gut-lung axis in asthma and obesity: Role of the gut microbiome. Front. Allergy 2025, 6, 1618466. [Google Scholar] [CrossRef]
- Zhao, M.; Zhou, L.; Wang, S. Immune crosstalk between respiratory and intestinal mucosal tissues in respiratory infections. Mucosal Immunol. 2025, 18, 501–508. [Google Scholar] [CrossRef]
- Morris, S.B.; Ocadiz-Ruiz, R.; Asai, N.; Malinczak, C.A.; Rasky, A.J.; Lombardo, G.K.; Velarde, E.M.; Ptaschinski, C.; Zemans, R.L.; Lukacs, N.W.; et al. Long-term alterations in lung epithelial cells after EL-RSV infection exacerbate allergic responses through IL-1beta-induced pathways. Mucosal Immunol. 2024, 17, 1072–1088. [Google Scholar] [CrossRef]
- Malinczak, C.A.; Parolia, A.; Fonseca, W.; Morris, S.; Rasky, A.J.; Bawa, P.; Zhang, Y.; Mire, M.M.; Ziegler, S.F.; Ptaschinski, C.; et al. TSLP-Driven Chromatin Remodeling and Trained Systemic Immunity after Neonatal Respiratory Viral Infection. J. Immunol. 2021, 206, 1315–1328. [Google Scholar] [CrossRef] [PubMed]
- Malinczak, C.A.; Fonseca, W.; Rasky, A.J.; Ptaschinski, C.; Morris, S.; Ziegler, S.F.; Lukacs, N.W. Sex-associated TSLP-induced immune alterations following early-life RSV infection leads to enhanced allergic disease. Mucosal Immunol. 2019, 12, 969–979. [Google Scholar] [CrossRef] [PubMed]
- Ouyang, Y.; Liao, H.; Hu, Y.; Luo, K.; Hu, S.; Zhu, H. Innate Immune Evasion by Human Respiratory Syncytial Virus. Front. Microbiol. 2022, 13, 865592. [Google Scholar] [CrossRef]
- Comas-Garcia, A.; Lopez-Pacheco, C.P.; Garcia-Zepeda, E.A.; Soldevila, G.; Ramos-Martinez, P.; Ramos-Castaneda, J. Neonatal respiratory syncytial virus infection has an effect on lung inflammation and the CD4(+) CD25(+) T cell subpopulation during ovalbumin sensitization in adult mice. Clin. Exp. Immunol. 2016, 185, 190–201. [Google Scholar] [CrossRef]
- Caballero, M.T.; Jones, M.H.; Karron, R.A.; Hartert, T.V.; Simoes, E.A.; Stein, R.T.; Wairagkar, N.; Polack, F.P. Pediatric Asthma Working Group. The Impact of Respiratory Syncytial Virus Disease Prevention on Pediatric Asthma. Pediatr. Infect. Dis. J. 2016, 35, 820–822. [Google Scholar] [CrossRef]
- Gelfand, E.W. Development of asthma is determined by the age-dependent host response to respiratory virus infection: Therapeutic implications. Curr. Opin. Immunol. 2012, 24, 713–719. [Google Scholar] [CrossRef][Green Version]
- McDonnell, L.; Gilkes, A.; Ashworth, M.; Rowland, V.; Harries, T.H.; Armstrong, D.; White, P. Association between antibiotics and gut microbiome dysbiosis in children: Systematic review and meta-analysis. Gut Microbes 2021, 13, 1870402. [Google Scholar] [CrossRef]
- Lamont, R.F.; Moller Luef, B.; Stener Jorgensen, J. Childhood inflammatory and metabolic disease following exposure to antibiotics in pregnancy, antenatally, intrapartum and neonatally. F1000Research 2020, 9, 144. [Google Scholar] [CrossRef]
- Ni, J.; Friedman, H.; Boyd, B.C.; McGurn, A.; Babinski, P.; Markossian, T.; Dugas, L.R. Early antibiotic exposure and development of asthma and allergic rhinitis in childhood. BMC Pediatr. 2019, 19, 225. [Google Scholar] [CrossRef]
- Milliken, S.; Allen, R.M.; Lamont, R.F. The role of antimicrobial treatment during pregnancy on the neonatal gut microbiome and the development of atopy, asthma, allergy and obesity in childhood. Expert. Opin. Drug Saf. 2019, 18, 173–185. [Google Scholar] [CrossRef] [PubMed]
- Kim, H.; Sitarik, A.R.; Woodcroft, K.; Johnson, C.C.; Zoratti, E. Birth Mode, Breastfeeding, Pet Exposure, and Antibiotic Use: Associations With the Gut Microbiome and Sensitization in Children. Curr. Allergy Asthma Rep. 2019, 19, 22. [Google Scholar] [CrossRef] [PubMed]
- Ullah, A.; Granell, R.; Lowe, L.; Fontanella, S.; Arshad, H.; Murray, C.S.; Turner, S.; Holloway, J.W.; Simpson, A.; Roberts, G.; et al. Trajectories of airflow limitation from childhood to early adulthood: An analysis of six population-based birth cohorts. Lancet Child. Adolesc. Health 2025, 9, 172–183. [Google Scholar] [CrossRef]
- Allinson, J.P.; Chaturvedi, N.; Wong, A.; Shah, I.; Donaldson, G.C.; Wedzicha, J.A.; Hardy, R. Early childhood lower respiratory tract infection and premature adult death from respiratory disease in Great Britain: A national birth cohort study. Lancet 2023, 401, 1183–1193. [Google Scholar] [CrossRef] [PubMed]
- Murray, C.; Foden, P.; Lowe, L.; Durrington, H.; Custovic, A.; Simpson, A. Diagnosis of asthma in symptomatic children based on measures of lung function: An analysis of data from a population-based birth cohort study. Lancet Child. Adolesc. Health 2017, 1, 114–123. [Google Scholar] [CrossRef]
- Semic-Jusufagic, A.; Belgrave, D.; Pickles, A.; Telcian, A.G.; Bakhsoliani, E.; Sykes, A.; Simpson, A.; Johnston, S.L.; Custovic, A. Assessing the association of early life antibiotic prescription with asthma exacerbations, impaired antiviral immunity, and genetic variants in 17q21: A population-based birth cohort study. Lancet Respir. Med. 2014, 2, 621–630. [Google Scholar] [CrossRef]
- Li, Z.; Hu, G.; Zhu, L.; Sun, Z.; Jiang, Y.; Gao, M.J.; Zhan, X. Study of growth, metabolism, and morphology of Akkermansia muciniphila with an in vitro advanced bionic intestinal reactor. BMC Microbiol. 2021, 21, 61. [Google Scholar] [CrossRef]
- Nishiwaki, H.; Ito, M.; Hamaguchi, T.; Maeda, T.; Kashihara, K.; Tsuboi, Y.; Ueyama, J.; Yoshida, T.; Hanada, H.; Takeuchi, I.; et al. Short chain fatty acids-producing and mucin-degrading intestinal bacteria predict the progression of early Parkinson’s disease. NPJ Park. Dis. 2022, 8, 65. [Google Scholar] [CrossRef]
- Portincasa, P.; Bonfrate, L.; Vacca, M.; De Angelis, M.; Farella, I.; Lanza, E.; Khalil, M.; Wang, D.Q.; Sperandio, M.; Di Ciaula, A. Gut Microbiota and Short Chain Fatty Acids: Implications in Glucose Homeostasis. Int. J. Mol. Sci. 2022, 23, 1105. [Google Scholar] [CrossRef] [PubMed]
- Fujimura, K.E.; Sitarik, A.R.; Havstad, S.; Lin, D.L.; Levan, S.; Fadrosh, D.; Panzer, A.R.; LaMere, B.; Rackaityte, E.; Lukacs, N.W.; et al. Neonatal gut microbiota associates with childhood multisensitized atopy and T cell differentiation. Nat. Med. 2016, 22, 1187–1191. [Google Scholar] [CrossRef] [PubMed]
- Michalovich, D.; Rodriguez-Perez, N.; Smolinska, S.; Pirozynski, M.; Mayhew, D.; Uddin, S.; Van Horn, S.; Sokolowska, M.; Altunbulakli, C.; Eljaszewicz, A.; et al. Obesity and disease severity magnify disturbed microbiome-immune interactions in asthma patients. Nat. Commun. 2019, 10, 5711. [Google Scholar] [CrossRef]
- Pettersen, V.K.; Arrieta, M.C. Host-microbiome intestinal interactions during early life: Considerations for atopy and asthma development. Curr. Opin. Allergy Clin. Immunol. 2020, 20, 138–148. [Google Scholar] [CrossRef]
- Vael, C.; Nelen, V.; Verhulst, S.L.; Goossens, H.; Desager, K.N. Early intestinal Bacteroides fragilis colonisation and development of asthma. BMC Pulm. Med. 2008, 8, 19. [Google Scholar] [CrossRef]
- Rossi, G.A.; Colin, A.A. Infantile respiratory syncytial virus and human rhinovirus infections: Respective role in inception and persistence of wheezing. Eur. Respir. J. 2015, 45, 774–789. [Google Scholar] [CrossRef] [PubMed]







Disclaimer/Publisher’s Note: The statements, opinions and data contained in all publications are solely those of the individual author(s) and contributor(s) and not of MDPI and/or the editor(s). MDPI and/or the editor(s) disclaim responsibility for any injury to people or property resulting from any ideas, methods, instructions or products referred to in the content. |
© 2025 by the authors. Licensee MDPI, Basel, Switzerland. This article is an open access article distributed under the terms and conditions of the Creative Commons Attribution (CC BY) license (https://creativecommons.org/licenses/by/4.0/).
Share and Cite
Yagi, K.; Ethridge, A.D.; Asai, N.; Malinczak, C.-A.; Arzola Martinez, L.; Rasky, A.J.; Morris, S.B.; Falkowski, N.R.; Fonseca, W.; Huffnagle, G.B.; et al. Changes in Microbiome Correspond with Diminished Lung Pathophysiology Following Early-Life Respiratory Syncytial Virus Infection or Antibiotic Treatment: Microbiome Following RSV Infection. Viruses 2025, 17, 1632. https://doi.org/10.3390/v17121632
Yagi K, Ethridge AD, Asai N, Malinczak C-A, Arzola Martinez L, Rasky AJ, Morris SB, Falkowski NR, Fonseca W, Huffnagle GB, et al. Changes in Microbiome Correspond with Diminished Lung Pathophysiology Following Early-Life Respiratory Syncytial Virus Infection or Antibiotic Treatment: Microbiome Following RSV Infection. Viruses. 2025; 17(12):1632. https://doi.org/10.3390/v17121632
Chicago/Turabian StyleYagi, Kazuma, Alexander D. Ethridge, Nobuhiro Asai, Carrie-Anne Malinczak, Llilian Arzola Martinez, Andrew J. Rasky, Susan B. Morris, Nicole R. Falkowski, Wendy Fonseca, Gary B. Huffnagle, and et al. 2025. "Changes in Microbiome Correspond with Diminished Lung Pathophysiology Following Early-Life Respiratory Syncytial Virus Infection or Antibiotic Treatment: Microbiome Following RSV Infection" Viruses 17, no. 12: 1632. https://doi.org/10.3390/v17121632
APA StyleYagi, K., Ethridge, A. D., Asai, N., Malinczak, C.-A., Arzola Martinez, L., Rasky, A. J., Morris, S. B., Falkowski, N. R., Fonseca, W., Huffnagle, G. B., & Lukacs, N. W. (2025). Changes in Microbiome Correspond with Diminished Lung Pathophysiology Following Early-Life Respiratory Syncytial Virus Infection or Antibiotic Treatment: Microbiome Following RSV Infection. Viruses, 17(12), 1632. https://doi.org/10.3390/v17121632

