Sign in to use this feature.

Years

Between: -

Subjects

remove_circle_outline
remove_circle_outline
remove_circle_outline
remove_circle_outline
remove_circle_outline
remove_circle_outline
remove_circle_outline
remove_circle_outline
remove_circle_outline

Journals

Article Types

Countries / Regions

remove_circle_outline
remove_circle_outline
remove_circle_outline

Search Results (173)

Search Parameters:
Keywords = mathematical finance

Order results
Result details
Results per page
Select all
Export citation of selected articles as:
17 pages, 533 KB  
Review
Symbolic Time Series Analysis: A Systematic Review with Entropy-Based Applications in Finance
by Joanna Olbryś
Information 2026, 17(5), 423; https://doi.org/10.3390/info17050423 (registering DOI) - 27 Apr 2026
Abstract
This paper surveys symbolic encoding procedures that can be successfully utilized in various entropy-based applications. The existing studies indicate several important advantages of the symbolic time series analysis (STSA) in finance and economics, specifically in assessing informational content of financial time series. Data [...] Read more.
This paper surveys symbolic encoding procedures that can be successfully utilized in various entropy-based applications. The existing studies indicate several important advantages of the symbolic time series analysis (STSA) in finance and economics, specifically in assessing informational content of financial time series. Data symbolization comprises the conversion of a data series of many different possible values into a symbol series of only a few fixed values. The STSA procedures allow for capturing dynamic time-varying patterns of successive values in financial time series. Discretization techniques can reduce the noise and effectively filter the data. Particularly, they are robust to outliers. Moreover, symbolic encoding of information forms the basis for the Shannon’s mathematical theory of communication and the seminal concept of information entropy. Full article
(This article belongs to the Section Review)
29 pages, 448 KB  
Entry
Practical Applications of Quantum Computing in Finance: Mathematical Foundations and Deployment Challenges
by W. Bernard Lee and Anthony G. Constantinides
Encyclopedia 2026, 6(5), 95; https://doi.org/10.3390/encyclopedia6050095 - 22 Apr 2026
Viewed by 173
Definition
This article presents a systematic survey of six prominent quantum computing applications in finance, unified under the paradigm of optimization as the foundational use case from which derivative applications are constructed. We formalize the transition from the classical Markowitz portfolio optimization framework to [...] Read more.
This article presents a systematic survey of six prominent quantum computing applications in finance, unified under the paradigm of optimization as the foundational use case from which derivative applications are constructed. We formalize the transition from the classical Markowitz portfolio optimization framework to a quantum implementation via the Quantum Approximate Optimization Algorithm (QAOA), including explicit mathematical derivations, theoretical performance bounds, and convergence guarantees. Beyond algorithmic formalism, we critically assess prevailing hardware limitations, focusing on noise thresholds and coherence constraints that currently preclude a demonstrable quantum advantage over classical counterparts. Furthermore, we address the underexplored institutional prerequisites for financial deployment, including regulatory compliance, model validation protocols, and structural barriers to adoption. We conclude that despite ongoing hardware maturation, proactive engagement with quantum algorithm development is imperative for financial institutions to preempt technological obsolescence upon the achievement of hardware parity. Full article
(This article belongs to the Collection Applications of Quantum Mechanics)
Show Figures

Figure 1

35 pages, 6273 KB  
Article
Location-Robust Cost-Preserving Blended Pricing in Multi-Campus AI Data Centers
by Qi He
Symmetry 2026, 18(4), 690; https://doi.org/10.3390/sym18040690 - 21 Apr 2026
Viewed by 126
Abstract
Multi-campus AI data centers procure identical hardware and service SKUs across geographically heterogeneous locations, yet finance and operations require a single system-level benchmark (“world price”) per SKU for budgeting, chargeback, and capacity planning. Naive deployment-weighted aggregation preserves total cost but can induce Simpson-type [...] Read more.
Multi-campus AI data centers procure identical hardware and service SKUs across geographically heterogeneous locations, yet finance and operations require a single system-level benchmark (“world price”) per SKU for budgeting, chargeback, and capacity planning. Naive deployment-weighted aggregation preserves total cost but can induce Simpson-type aggregation bias, where heterogeneous location mixes reverse global SKU rankings and weaken managerial decision signals. This study formalizes the problem of location-robust, cost-preserving aggregation and develops two mathematically structured operators for production cost pipelines. The first operator applies a two-way fixed-effects decomposition to separate global SKU effects from campus-specific premia, followed by normalization to guarantee exact cost preservation. This yields an interpretable benchmark that performs well when campus coverage is sufficiently broad and location effects remain approximately additive. The second operator solves a constrained convex common-weight optimization, producing a unified set of non-negative campus weights that preserves total cost while providing the strongest protection against dominance reversals in the ordered setting. Simulation experiments and a semi-real calibrated AI datacenter OPEX illustration show that both operators substantially improve ranking stability relative to naive blending, while the convex operator serves as the more conservative safeguard under adverse heterogeneity. The resulting detect–correct–validate workflow provides a scalable decision-support framework for robust cost aggregation in distributed AI infrastructure and illustrates how symmetry-preserving aggregation operators can stabilize benchmarking in large heterogeneous systems. Full article
(This article belongs to the Section Mathematics)
Show Figures

Figure 1

20 pages, 797 KB  
Article
A Novel Exponentiated Pareto Exponential Distribution with Applications in Environmental and Financial Datasets
by Ibrahim Sule and Mogiveny Rajkoomar
Stats 2026, 9(2), 41; https://doi.org/10.3390/stats9020041 - 9 Apr 2026
Viewed by 348
Abstract
Environmental and financial datasets often display complex distributional characteristics, including heavy tails, high skewness and the presence of extreme observations. Traditional probability models such as the exponential, gamma or log-normal distributions may not adequately capture these behaviours particularly when modelling extreme events such [...] Read more.
Environmental and financial datasets often display complex distributional characteristics, including heavy tails, high skewness and the presence of extreme observations. Traditional probability models such as the exponential, gamma or log-normal distributions may not adequately capture these behaviours particularly when modelling extreme events such as rainfall, pollution levels, stock returns or loss severities. By integrating the characteristics of Pareto and exponential distributions into an exponentiated framework that can describe datasets arising from environmental and finance fields, this study presents a novel three-parameter exponentiated Pareto exponential distributions using the exponentiated Pareto family of distributions with classical exponential distribution as the baseline model. This novel model extends the classical exponential distribution with the addition of extra shape parameters which simultaneously regulate the centre and tail behaviours of the new model. The statistical and mathematical characteristics of the proposed distribution are determined and studied. The maximum likelihood estimate approach is used in a conducted simulation exercise, and the estimator’s efficiency is evaluated as seen from the results. The practical applicability of the model is illustrated with four real-life datasets utilising model adequacy and goodness-of-fit measurements such as log–likelihood, Akaike information criteria and Bayesian information criteria. The data reveal that the proposed model gives a better fit than the models chosen as comparators, making the EPE distribution useful and robust in environmental and financial fields of study. Full article
Show Figures

Figure 1

149 pages, 2314 KB  
Review
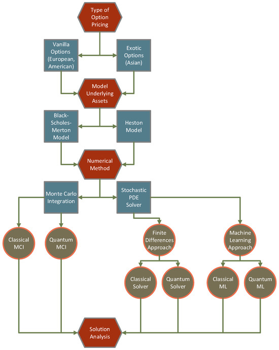
A Technical Review of Quantum Computing Use Cases for Finance and Economics
by Manqoba Q. Hlatshwayo, Manav Babel, Dalila Islas-Sanchez and Konstantinos Georgopoulos
Quantum Rep. 2026, 8(1), 26; https://doi.org/10.3390/quantum8010026 - 17 Mar 2026
Viewed by 2539
Abstract
Quantum computing has been rapidly evolving as a field, with innovations driven by industry, academia, and government institutions. The technology has the potential to accelerate computation for solving complex problems across multiple industrial sectors. Finance and economics, with many problems exhibiting computationally heavy [...] Read more.
Quantum computing has been rapidly evolving as a field, with innovations driven by industry, academia, and government institutions. The technology has the potential to accelerate computation for solving complex problems across multiple industrial sectors. Finance and economics, with many problems exhibiting computationally heavy requirements, comprise a high-profile sector where quantum computing could have a significant impact. Therefore, it is important to identify and understand to what extent the technology could find utility in the sector. This technical review is written for quantum applications researchers, quantitative analysts in finance and economics, and researchers in related mathematical sciences. It is divided into two parts: (i) a survey of quantum algorithms pertinent to problems in finance and economics, and (ii) mapping of several use cases in the sector to the potential quantum algorithms presented in part (i). We discuss some challenges on the pathway to achieving quantum advantage. Ultimately, this review aims to be a catalyst for interdisciplinary research that will accelerate the advent of the practical advantages of quantum technologies to solve complex problems in this sector. Full article
(This article belongs to the Topic Quantum Computing: Latest Advances and Prospects)
Show Figures

Figure 1

30 pages, 5775 KB  
Article
The Reservoir Sustainability Paradox: Divergent Pathways and Systemic Imbalances Revealed
by Jialing Ren and Guiliang Tian
Sustainability 2026, 18(5), 2292; https://doi.org/10.3390/su18052292 - 27 Feb 2026
Viewed by 313
Abstract
Reservoir basins globally face an intensifying sustainability paradox: balancing economic growth, social welfare, and environmental protection often triggers systemic trade-offs. However, comprehensive assessments revealing these internal imbalances remain scarce, hindering targeted governance. To address this gap, this paper developed a multidimensional framework of [...] Read more.
Reservoir basins globally face an intensifying sustainability paradox: balancing economic growth, social welfare, and environmental protection often triggers systemic trade-offs. However, comprehensive assessments revealing these internal imbalances remain scarce, hindering targeted governance. To address this gap, this paper developed a multidimensional framework of Ecological development benefits, integrating Entropy-Weighted AHP and Fuzzy Mathematics. Applying this to 2015–2022 data from the Sanmenxia Reservoir in the Yellow River Basin of China revealed three development paradoxes: Protection-prioritized regions face diminishing returns; growth-driven regions accumulate ecological deficits; and environmentally stagnant regions decline in resilience. Critically, no optimal pathway exists—all subregions exhibited significant imbalances despite aggregate ecological improvements, and policy shocks (e.g., COVID-19, new environmental laws) amplified disparities, exposing institutional fragmentation. Based on the research findings, policy recommendations are proposed for green financing mechanisms, adaptive governance, and region-centered protection, which directly advance SDGs 6 (water security), 8 (inclusive growth), and 13 (climate action), offering a transferable analytical framework for basins like the Mekong and Nile, which are confronting similar paradoxes. Full article
(This article belongs to the Section Social Ecology and Sustainability)
Show Figures

Figure 1

23 pages, 2919 KB  
Article
Balancing Short-Term Gains and Long-Term Sustainability: Managing Land Development Rights for Fiscal Balance in China’s Urban Redevelopment
by He Zhu, Meiyu Wei, Xing Gao and Yiyuan Chen
Urban Sci. 2026, 10(2), 71; https://doi.org/10.3390/urbansci10020071 - 24 Jan 2026
Viewed by 1113
Abstract
Chinese local governments have long financed public services through land-sale revenues. The shift from selling undeveloped land to redeveloping existing urban areas has disrupted this traditional financing model, exposing a critical tension between the pursuit of immediate revenue and the assurance of long-term [...] Read more.
Chinese local governments have long financed public services through land-sale revenues. The shift from selling undeveloped land to redeveloping existing urban areas has disrupted this traditional financing model, exposing a critical tension between the pursuit of immediate revenue and the assurance of long-term fiscal health. The continued dependence on land-based finance has led many local governments to overlook long-term public service obligations and the long-term operating deficits associated with intensive urban development. Thus, by examining the relationship between the development rights allocation and the sustainable fiscal capacity of the government, the study evaluates both short-term revenue generation and long-term expenditure commitments in urban redevelopment contexts. However, existing research has yet to provide actionable tools to reconcile this structural mismatch between short-term revenues and long-term liabilities. We employ a comprehensive analytical framework that integrates fiscal impact modeling with the optimization of development rights allocation. Based on this framework, we construct a quantitative, dual-period fiscal balance model using mathematical programming to analyze various combinations of land development rights supply strategies for achieving fiscal equilibrium. Our results identify multiple feasible supply combinations that can maintain fiscal balance while supporting sustainable urban development. The findings demonstrate that strategic development rights allocation functions as an effective tool for balancing short-term revenue needs with long-term obligations in local land finance systems. Our study contributes to establishing a sustainable land finance framework, particularly for jurisdictions lacking comprehensive land value capture mechanisms. The proposed approach offers an alternative to traditional land rights transfer models and provides guidance for avoiding long-term fiscal distress caused by excessive land transfer. The framework supports more sustainable urban redevelopment financing while maintaining fiscal responsibility across temporal horizons. Full article
Show Figures

Figure 1

30 pages, 561 KB  
Review
On Intensively Criticizing and Envisioning the Research on Multiple-Objective Portfolio Selection from the Perspective of Capital Asset Pricing Models
by Yue Qi, Jianing Huang and Yixuan Zhu
Mathematics 2026, 14(2), 216; https://doi.org/10.3390/math14020216 - 6 Jan 2026
Cited by 1 | Viewed by 313
Abstract
Nobel Laureate Markowitz originates portfolio selection as the birth of modern finance. Nobel Laureate Sharpe implements portfolio selection and originates capital asset pricing models. Nobel Laureate Fama also implements portfolio selection and originates zero-covariance capital asset pricing models. After these feats, researchers have [...] Read more.
Nobel Laureate Markowitz originates portfolio selection as the birth of modern finance. Nobel Laureate Sharpe implements portfolio selection and originates capital asset pricing models. Nobel Laureate Fama also implements portfolio selection and originates zero-covariance capital asset pricing models. After these feats, researchers have gradually realized additional objectives and have promisingly extended portfolio selection into multiple-objective portfolio selection. However, there hardly exists research to leap from multiple-objective portfolio selection to multiple-objective capital asset pricing models (as initiated by Markowitz and Sharpe in finance). Moreover, the extension is basically confined to the branches of mathematics, operations research, optimization, and computer sciences. Many researchers sufficiently review multiple-objective portfolio selection. However, the reviews are extensive. Instead, we intensively criticize and envision the research on multiple-objective portfolio selection from the perspective of capital asset pricing models by crystallizing the research limitations and heralding future directions. Specifically, we emphasize seven research limitations for multiple-objective portfolio optimization, multiple-objective capital asset pricing models, and multiple-objective zero-covariance capital asset pricing models. We also generalize from common three-objective portfolio selection to k-objective portfolio selection. Visually, we orchestrate figures to delineate the complexity. Theoretically, this paper heralds challenging but encouraging future directions. Pragmatically, this paper proposes a formulation for the multiple-objective nature of practical convolution in finance. Full article
(This article belongs to the Special Issue Applications of Mathematics Analysis in Financial Marketing)
Show Figures

Figure 1

30 pages, 539 KB  
Article
Symmetric Discrete Distributions on the Integer Line: A Versatile Family and Applications
by Lamia Alyami, Hugo S. Salinas, Hassan S. Bakouch, Maher Kachour, Amira F. Daghestani and Sudeep R. Bapat
Symmetry 2025, 17(12), 2148; https://doi.org/10.3390/sym17122148 - 13 Dec 2025
Cited by 1 | Viewed by 488
Abstract
We introduce the Symmetric-Z (Sy-Z) family, a unified class of symmetric discrete distributions on the integers obtained by multiplying a three-point symmetric sign variable by an independent non-negative integer-valued magnitude. This sign-magnitude construction yields interpretable, zero-centered models with tunable mass [...] Read more.
We introduce the Symmetric-Z (Sy-Z) family, a unified class of symmetric discrete distributions on the integers obtained by multiplying a three-point symmetric sign variable by an independent non-negative integer-valued magnitude. This sign-magnitude construction yields interpretable, zero-centered models with tunable mass at zero and dispersion balanced across signs, making them suitable for outcomes, such as differences of counts or discretized return increments. We derive general distributional properties, including closed-form expressions for the probability mass and cumulative distribution functions, bilateral generating functions, and even moments, and show that the tail behavior is inherited from the magnitude component. A characterization by symmetry and sign–magnitude independence is established and a distinctive operational feature is proved: for independent members of the family, the sum and the difference have the same distribution. As a central example, we study the symmetric Poisson model, providing measures of skewness, kurtosis, and entropy, together with estimation via the method of moments and maximum likelihood. Simulation studies assess finite-sample performance of the estimators, and applications to datasets from finance and education show improved goodness-of-fit relative to established integer-valued competitors. Overall, the Sy-Z framework offers a mathematically tractable and interpretable basis for modeling symmetric integer-valued outcomes across diverse domains. Full article
Show Figures

Figure 1

12 pages, 826 KB  
Article
Optimizing Urban Public Transport Performance Through Econometric Modeling and Dynamic Benchmarking in Greater Cairo
by Nawaf Mohamed Alshabibi, Al-Hussein Matar, Ebram F. F. Mokbel and Mohamed H. Abdelati
Future Transp. 2025, 5(4), 154; https://doi.org/10.3390/futuretransp5040154 - 1 Nov 2025
Viewed by 1490
Abstract
This paper introduces a detailed approach to boosting the functioning and finances of public transport in Greater Cairo. The research depends on multicriteria analysis, econometric forecasting, mathematical optimization, and comparison with other countries to judge how efficiently standard buses, minibuses, and special services [...] Read more.
This paper introduces a detailed approach to boosting the functioning and finances of public transport in Greater Cairo. The research depends on multicriteria analysis, econometric forecasting, mathematical optimization, and comparison with other countries to judge how efficiently standard buses, minibuses, and special services make money, reduce costs, and fill seats. When ARIMA was boosted with Fourier terms, it forecasted revenue trends with an error of less than 5%. Both Monte Carlo simulations and Sobol sensitivity indices pointed out that changes in fuel prices had the highest impact on uncertainty. It was shown through optimization that a slight fare raise and adjustment in a few trips could increase net revenue by 6.2% while still respecting capacity and equity. The results encourage changing prices for special services, maintenance improvement based on forecasts, development of updated passenger information services, and better coordination between different types of transport. The research proposes a roadmap that can be applied to cities lacking data but with intense travel needs and boosts global focus on urban sustainability in developing countries. Full article
Show Figures

Figure 1

31 pages, 1579 KB  
Article
Bridging CEO Educational Background and Green Innovation: The Moderating Roles of Green Finance and Market Competition
by Yi Xu, Yaning Jiang and Rundong Ma
Systems 2025, 13(11), 932; https://doi.org/10.3390/systems13110932 - 22 Oct 2025
Cited by 1 | Viewed by 1186
Abstract
As a systematic project, corporate green innovation involves technological, organizational, and environmental dimensions. Therefore, its effective functioning is contingent on guidance from internal leadership. STEM represents an integration of science, technology, engineering, and mathematics education. A STEM CEO is a chief executive officer [...] Read more.
As a systematic project, corporate green innovation involves technological, organizational, and environmental dimensions. Therefore, its effective functioning is contingent on guidance from internal leadership. STEM represents an integration of science, technology, engineering, and mathematics education. A STEM CEO is a chief executive officer holding a degree in science, engineering, agriculture, or medicine. However, research on the impact of STEM CEOs on green innovation is limited. Using data from Chinese listed manufacturing firms from 2010 to 2023, panel fixed effects models reveal that STEM CEOs positively influence corporate green innovation. Further analysis indicates that alleviating financing constraints, fostering external collaboration, increasing R&D investment, and improving the efficiency of innovation resource allocation are key pathways through which STEM CEOs enhance green innovation output. Furthermore, this impact is positively moderated by the level of green finance development and the intensity of market competition. Finally, heterogeneity tests demonstrate that these positive effects are more pronounced for firms with high public environmental concern, in non-heavily polluting industries, with strong ESG performance, and in highly competitive industries. These findings underscore the role of STEM leaders in enhancing the output of green innovation systems, offering actionable insights into the interaction between STEM CEOs and the external environment. Full article
(This article belongs to the Section Systems Practice in Social Science)
Show Figures

Figure 1

39 pages, 3929 KB  
Article
Research on Green Supply Chain Financing Decisions Based on Inter-Chain Competition and Implicit Equity Consideration
by Liang Wang and Bo Ma
Mathematics 2025, 13(20), 3316; https://doi.org/10.3390/math13203316 - 17 Oct 2025
Viewed by 853
Abstract
This paper addresses green supply chain financing decisions based on inter-chain competition and implicit equity considerations. First, considering the different situations of green supply chain members when facing green investment costs, it separately establishes green supply chain revenue Cournot competition models under the [...] Read more.
This paper addresses green supply chain financing decisions based on inter-chain competition and implicit equity considerations. First, considering the different situations of green supply chain members when facing green investment costs, it separately establishes green supply chain revenue Cournot competition models under the three models of no-financing, manufacturer financing, and retailer financing, as well as two implicit equity holding models. Second, it calculates the optimal order quantity and product greenness of the green supply chain under different scenarios. Finally, mathematical derivation and numerical simulation explore the effects of consumers’ green preference, capital opportunity costs, and other factors on product greenness, optimal order quantity, and supply chain members’ revenue. The results of this paper show that regardless of the financing model or who owns the implicit equity, there are optimal order quantities and optimal product greenness in the green supply chain. Furthermore, under inter-chain competition and implicit equity considerations, the manufacturer in the green supply chain always has financing motivations, but it prefers to be financed by the well-funded retailer. However, the retailer will consider financing only when consumer preference for green products in the green supply chain is below a specific threshold. Moreover, compared to the manufacturer financing model, the product greenness under the retailer financing model is high. It performs better in terms of environmental protection, which contributes to improving the entire supply chain and environmental performance. Full article
Show Figures

Figure 1

30 pages, 668 KB  
Article
Symmetry-Aware Transformers for Asymmetric Causal Discovery in Financial Time Series
by Wenxia Zheng and Wenhe Liu
Symmetry 2025, 17(10), 1591; https://doi.org/10.3390/sym17101591 - 24 Sep 2025
Cited by 5 | Viewed by 2957
Abstract
Financial markets exhibit fundamental asymmetries in temporal causality, where policy interventions create asymmetric transmission patterns that traditional symmetric modeling approaches fail to capture. This work introduces a mathematical framework that exploits the inherent symmetries of transformer architectures while preserving essential asymmetric temporal relationships [...] Read more.
Financial markets exhibit fundamental asymmetries in temporal causality, where policy interventions create asymmetric transmission patterns that traditional symmetric modeling approaches fail to capture. This work introduces a mathematical framework that exploits the inherent symmetries of transformer architectures while preserving essential asymmetric temporal relationships in financial causal inference. We develop CausalFormer, a symmetry-aware neural architecture that maintains the permutation equivariance properties of self-attention mechanisms while enforcing strict temporal asymmetry constraints for causal discovery. The framework incorporates three mathematically principled components: (1) a symmetric attention matrix construction with asymmetric temporal masking that preserves the mathematical elegance of transformer operations while ensuring causal consistency, (2) a multi-scale convolution module with symmetric kernel initialization but asymmetric temporal receptive fields that captures policy transmission effects across heterogeneous time horizons, and (3) enhanced Nelson–Siegel decomposition that maintains the symmetric factor structure while modeling the evolution dynamics of asymmetric factors. Our mathematical formulation establishes the formal symmetry properties of the attention mechanism under temporal transformations while proving asymmetric convergence behaviors in policy transmission scenarios. The integration of symmetric optimization landscapes with asymmetric causal constraints enables simultaneous achievement of mathematical elegance and economic interpretability. Comprehensive experiments on monetary policy datasets demonstrate that the symmetry-aware design achieves a 15.3% improvement in the accuracy of causal effect estimations and a 12.7% enhancement in the predictive performance compared to those for existing methods while maintaining 91.2% causal consistency scores. The framework successfully identifies asymmetric policy transmission mechanisms, revealing that monetary tightening exhibits 40% faster propagation than easing policies, establishing new mathematical insights into the temporal asymmetries in financial systems. This work demonstrates how principled exploitation of architectural symmetries combined with domain-specific asymmetric constraints opens up new directions for mathematically rigorous yet economically interpretable deep learning in financial econometrics, with broad applications spanning computational finance, economic forecasting, and policy analysis. Full article
(This article belongs to the Section Mathematics)
Show Figures

Figure 1

16 pages, 274 KB  
Article
Revisiting Black–Scholes: A Smooth Wiener Approach to Derivation and a Self-Contained Solution
by Alessandro Saccal and Andrey Artemenkov
Mathematics 2025, 13(16), 2670; https://doi.org/10.3390/math13162670 - 19 Aug 2025
Cited by 1 | Viewed by 1131
Abstract
This study presents a self-contained derivation and solution of the Black and Scholes partial differential equation (PDE), replacing the standard Wiener process with a smoothed Wiener process, which is a differentiable stochastic process constructed via normal kernel smoothing. By presenting a self-contained, Itô-free [...] Read more.
This study presents a self-contained derivation and solution of the Black and Scholes partial differential equation (PDE), replacing the standard Wiener process with a smoothed Wiener process, which is a differentiable stochastic process constructed via normal kernel smoothing. By presenting a self-contained, Itô-free derivation, this study bridges the gap between heuristic financial reasoning and rigorous mathematics, bringing forth fresh insights into one of the most influential models in quantitative finance. The smoothed Wiener process does not merely simplify the technical machinery but further reaffirms the robustness of the Black and Scholes framework under alternative mathematical formulations. This approach is particularly valuable for instructors, apprentices, and practitioners who may seek a deeper understanding of derivative pricing without relying on the full machinery of stochastic calculus. The derivation underscores the universality of the Black and Scholes PDE, irrespective of the specific stochastic process adopted, under the condition that the essential properties of stochasticity, volatility, and of no arbitrage may be preserved. Full article
65 pages, 8546 KB  
Review
Quantum Machine Learning and Deep Learning: Fundamentals, Algorithms, Techniques, and Real-World Applications
by Maria Revythi and Georgia Koukiou
Mach. Learn. Knowl. Extr. 2025, 7(3), 75; https://doi.org/10.3390/make7030075 - 1 Aug 2025
Cited by 4 | Viewed by 6161
Abstract
Quantum computing, with its foundational principles of superposition and entanglement, has the potential to provide significant quantum advantages, addressing challenges that classical computing may struggle to overcome. As data generation continues to grow exponentially and technological advancements accelerate, classical machine learning algorithms increasingly [...] Read more.
Quantum computing, with its foundational principles of superposition and entanglement, has the potential to provide significant quantum advantages, addressing challenges that classical computing may struggle to overcome. As data generation continues to grow exponentially and technological advancements accelerate, classical machine learning algorithms increasingly face difficulties in solving complex real-world problems. The integration of classical machine learning with quantum information processing has led to the emergence of quantum machine learning, a promising interdisciplinary field. This work provides the reader with a bottom-up view of quantum circuits starting from quantum data representation, quantum gates, the fundamental quantum algorithms, and more complex quantum processes. Thoroughly studying the mathematics behind them is a powerful tool to guide scientists entering this domain and exploring their connection to quantum machine learning. Quantum algorithms such as Shor’s algorithm, Grover’s algorithm, and the Harrow–Hassidim–Lloyd (HHL) algorithm are discussed in detail. Furthermore, real-world implementations of quantum machine learning and quantum deep learning are presented in fields such as healthcare, bioinformatics and finance. These implementations aim to enhance time efficiency and reduce algorithmic complexity through the development of more effective quantum algorithms. Therefore, a comprehensive understanding of the fundamentals of these algorithms is crucial. Full article
(This article belongs to the Section Learning)
Show Figures

Graphical abstract

Back to TopTop