Sign in to use this feature.

Years

Between: -

Subjects

remove_circle_outline
remove_circle_outline
remove_circle_outline
remove_circle_outline
remove_circle_outline
remove_circle_outline
remove_circle_outline
remove_circle_outline

Journals

Article Types

Countries / Regions

Search Results (115)

Search Parameters:
Keywords = lung vasculature

Order results
Result details
Results per page
Select all
Export citation of selected articles as:
17 pages, 7354 KB  
Article
Adrenomedullin-RAMP2 Enhances Lung Endothelial Cell Homeostasis Under Shear Stress
by Yongdae Yoon, Sean R. Duffy, Shannon E. Kirk, Kamoltip Promnares, Pratap Karki, Anna A. Birukova, Konstantin G. Birukov and Yifan Yuan
Cells 2026, 15(2), 152; https://doi.org/10.3390/cells15020152 - 14 Jan 2026
Abstract
Analysis of pulmonary vascular dysfunction in various lung pathologies remains challenging due to the lack of functional ex vivo models. Paracrine signaling in the lung plays a critical role in regulating endothelial maturation and vascular homeostasis. Previously, we employed single-cell RNA-sequencing (scRNAseq) to [...] Read more.
Analysis of pulmonary vascular dysfunction in various lung pathologies remains challenging due to the lack of functional ex vivo models. Paracrine signaling in the lung plays a critical role in regulating endothelial maturation and vascular homeostasis. Previously, we employed single-cell RNA-sequencing (scRNAseq) to systematically map ligand–receptor (L/R) interactions within the lung vascular niche. However, the functional impact of these ligands on endothelial biology remained unknown. Here, we systematically evaluated selected ligands in vitro to assess their effects on endothelial barrier integrity, anti-inflammatory responses, and phenotypic maturation. Among the top soluble ligands, we found that adrenomedulin (ADM) exhibited superior barrier enhancing effect on human pulmonary endothelial cell monolayers, as evidenced by electrical cell impedance sensing (ECIS) and XperT assays. ADM also exhibited anti-inflammatory properties, decreasing ICAM1 and increasing IkBa expression in a dose-dependent manner. Perfusion is commonly used in bioengineered vascular model systems. Shear stress (15 dynes/cm2) alone increased endothelial characteristics, including homeostatic markers such as CDH5, NOS3, TEK, and S1PR1. ADM treatment maintained the enhanced level of these markers under shear stress and further improved anti-coagulation by increasing THBD and decreasing F3 expression and synergistically enhanced the expression of the native lung aerocyte capillary endothelial marker EDNRB. This effect was completely attenuated by a blockade of ADM receptor, RAMP2. Together, these findings identify ADM/RAMP2 signaling as a key paracrine pathway that enhances vascular barrier integrity, anti-inflammatory phenotype, and endothelial homeostasis, providing a framework for improving the physiological relevance of engineered vascular models. Full article
(This article belongs to the Collection The Endothelial Cell in Lung Inflammation)
Show Figures

Figure 1

17 pages, 2128 KB  
Article
Angiotensin-Converting Enzyme (ACE) Inhibitors and Statins Mitigate Negative Cardiovascular and Pulmonary Effects of Particulate Matter in a Mouse Exposure Model
by Tristan Junglas, Andreas Daiber, Ivana Kuntic, Arijan Valar, Jiayin Zheng, Matthias Oelze, Lea Strohm, Henning Ubbens, Omar Hahad, Maria Teresa Bayo Jimenez, Thomas Münzel and Marin Kuntic
Antioxidants 2026, 15(1), 106; https://doi.org/10.3390/antiox15010106 - 13 Jan 2026
Abstract
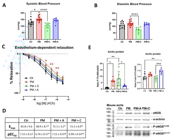
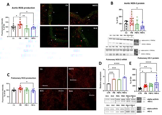
Particulate matter (PM) is a significant contributor to air pollution-associated negative health effects, and cardiovascular disease patients are more susceptible to air pollution-mediated damage of the heart and vessels. The present study investigated the protective effects against PM-induced cardiovascular damage by classic cardiovascular [...] Read more.
Particulate matter (PM) is a significant contributor to air pollution-associated negative health effects, and cardiovascular disease patients are more susceptible to air pollution-mediated damage of the heart and vessels. The present study investigated the protective effects against PM-induced cardiovascular damage by classic cardiovascular drugs, as used for the standard therapy of cardiovascular disease patients. Male C57BL/6J mice were exposed to ambient PM2.5 (<2.5 µm) for 3 days with or without treatment with the cholesterol-lowering drug atorvastatin (20 mg/kg/d) or the angiotensin-converting enzyme (ACE) inhibitor captopril (50 mg/kg/d). Both drugs mitigated PM2.5-induced systolic blood pressure increases and partially prevented endothelial dysfunction, as reflected by a mixed effect on endothelial nitric oxide synthase phosphorylation. Both drugs ameliorated reactive oxygen species (ROS) formation and phagocytic nicotinamide adenine dinucleotide phosphate (NADPH) oxidase (NOX-2) expression in the vasculature of PM2.5-exposed mice. Pulmonary ROS levels showed a minor improvement by the treatments, whereas Nox2 mRNA expression was not diminished. Only captopril showed some anti-inflammatory effects in the heart and lung of PM2.5-exposed mice, whereas both drugs failed to reduce systemic inflammation measured in plasma. These findings offer new insights into potential mitigation strategies for PM2.5-induced cardiovascular complications, particularly for patients at higher cardiovascular risk, like those with coronary artery or ischemic heart disease or hypertension. Full article
(This article belongs to the Special Issue Oxidative Stress Induced by Air Pollution, 3rd Edition)
Show Figures

Figure 1

13 pages, 1567 KB  
Article
Tomographic Evaluation of the Bronchial and Pulmonary Vascular Relationships in Cats Naturally Infected with Immature Dirofilaria immitis
by Sara Nieves García-Rodríguez, Jorge Isidoro Matos, Laín García-Guasch, Eva Mohr-Peraza, José Alberto Montoya-Alonso and Elena Carretón
Animals 2025, 15(22), 3320; https://doi.org/10.3390/ani15223320 - 18 Nov 2025
Viewed by 567
Abstract
Feline heartworm disease (Dirofilaria immitis) often leads to early pulmonary lesions even in infections by immature stages. Diagnosis is challenging due to nonspecific signs and limited sensitivity of serological tests, particularly in immature infections. To evaluate the relationships between the bronchial lumen [...] Read more.
Feline heartworm disease (Dirofilaria immitis) often leads to early pulmonary lesions even in infections by immature stages. Diagnosis is challenging due to nonspecific signs and limited sensitivity of serological tests, particularly in immature infections. To evaluate the relationships between the bronchial lumen and the pulmonary vasculature, 38 cats were evaluated thought computed tomography (CT). Of them, 30 were seropositive for D. immitis antibodies with respiratory signs and 8 seronegative controls. Thoracic CT scans were performed, and bronchial and vascular structures were measured. Ratios analyzed included bronchus-to-artery (BA), bronchus-to-vein (BV), and pulmonary vein-to-artery (PV/PA) ratios. Statistical comparisons were conducted across groups and lung lobes. Median BA and BV ratios were significantly higher in seropositive cats across most lung lobes. PV/PA ratios did not differ significantly between groups. Differences across lobes were significant in infected cats for BA and BV ratios. These findings indicate early bronchial remodeling in naturally infected cats, whereas pulmonary arteries and veins were less affected at this stage. Thus, BA and BV ratios are sensitive indicators of early pulmonary involvement and may improve diagnostic accuracy when used alongside conventional serological and imaging tests, which could support early identification and management of feline heartworm disease in endemic regions. Full article
(This article belongs to the Special Issue Respiratory Diseases of Companion Animals)
Show Figures

Figure 1

19 pages, 3001 KB  
Article
Breeding Selection for U.S. Siberian Huskies Has Altered Genes Regulating Metabolism, Endurance, Development, Body Conformation, Immune Function, and Behavior
by Heather J. Huson, Krishnamoorthy Srikanth and Karolynn M. Ellis
Genes 2025, 16(11), 1355; https://doi.org/10.3390/genes16111355 - 10 Nov 2025
Viewed by 4557
Abstract
Background: The Siberian Husky has evolved as a versatile dog capable of traversing over 1600 km in extreme Arctic conditions, being a competitive show dog in the American Kennel Club, or a favorite pet for companionship. Modern genomics provides an opportunity to explore [...] Read more.
Background: The Siberian Husky has evolved as a versatile dog capable of traversing over 1600 km in extreme Arctic conditions, being a competitive show dog in the American Kennel Club, or a favorite pet for companionship. Modern genomics provides an opportunity to explore the biological implications of selection within the Siberian Husky breed for the purpose of sledding, show, or pet. Methods: We identified regions of genetic selection associated with sledding, show, or pet purposes using a whole-genome panel of 234 K SNPs from 237 Siberian Huskies. We assessed allelic variation using Wright’s FST and selective sweeps with runs of homozygosity (ROH). Results: Genomic and morphometric measurement principal component analyses identified population structure aligning with breeding purpose. In total, 118 SNPs demonstrated significant allelic variation (FST ≥ 0.6) and 22,598 ROH segments were identified within the Siberian Husky breed. ROH islands (n = 91) highlighted selective sweeps, whereas homozygosity association tests characterized regions of the genome under differential selection between populations. Genes within regions were assessed using GO and KEGG pathway analysis for biological insight. Pet dogs showed selection for olfactory performance genes, whereas show dogs were selected for immune function, tissue and nervous system development, and cytoskeletal motor activity. Sledding Siberian Huskies were selected for the development of muscle organs, lung vasculature, limbs, bones, eye structure, and pigmentation, plus genes influencing lipid metabolism and glucose transport. Conclusions: In all, this provides the first evidence of the biological impact of genetic selection within a breed for the distinct sledding, show, and pet purposes while simultaneously maintaining overall population uniformity to meet breed standards. Full article
(This article belongs to the Special Issue Genetics in Canines: From Evolution to Conservation)
Show Figures

Figure 1

34 pages, 1311 KB  
Review
Cyclic Nucleotide Phosphodiesterase Families as Targets to Treat Pulmonary Arterial Hypertension: Beyond PDE5 Inhibitors?
by Liting Wang, Rodolphe Fischmeister and Boris Manoury
Cells 2025, 14(21), 1670; https://doi.org/10.3390/cells14211670 - 25 Oct 2025
Viewed by 1625
Abstract
Pulmonary arterial hypertension (PAH) is a fatal disease with no cure. Until recently, most specific therapies for PAH had aimed at enhancing cyclic nucleotide (cAMP and cGMP) pathways, taking advantage of the vasorelaxant and antiproliferative properties of these key intracellular messengers. This process [...] Read more.
Pulmonary arterial hypertension (PAH) is a fatal disease with no cure. Until recently, most specific therapies for PAH had aimed at enhancing cyclic nucleotide (cAMP and cGMP) pathways, taking advantage of the vasorelaxant and antiproliferative properties of these key intracellular messengers. This process can be achieved by inhibiting phosphodiesterases (PDEs), which are intracellular enzymes responsible for cyclic nucleotide degradation. To date, only inhibitors of PDE type 5 (PDE5) have been approved for the treatment of PAH. Because the PDE superfamily comprises 11 families that encompass many variants, substantial experimental investigation has been conducted to assess the relevance of inhibiting other PDE families, aiming to offer therapeutic alternatives. This review synthesizes the main research work conducted on in vivo or ex vivo models, as well as on biological resources from patients. It helps provide evidence for the expression of PDE isoforms in the lung vasculature, as well as the efficacy and limitations of various pharmacological compounds tested for inhibiting pathological processes ongoing in the disease. Perspectives and suggestions for future research orientation are proposed. Full article
Show Figures

Graphical abstract

20 pages, 45835 KB  
Article
Computer Vision-Assisted Spatial Analysis of Mitoses and Vasculature in Lung Cancer
by Anna Timakova, Alexey Fayzullin, Vladislav Ananev, Egor Zemnuhov, Vadim Alfimov, Alexey Baranov, Yulia Smirnova, Vitaly Shatalov, Natalia Konukhova, Evgeny Karpulevich, Peter Timashev and Vladimir Makarov
J. Clin. Med. 2025, 14(21), 7526; https://doi.org/10.3390/jcm14217526 - 23 Oct 2025
Viewed by 564
Abstract
Background/Objectives: Lung cancer is characterized by a significant microstructural heterogenicity among different histological types. Artificial intelligence and digital pathology instruments can facilitate morphological analysis by introducing calculated metrics allowing for the distinguishment of different tissue patterns. Methods: We used computer vision models to [...] Read more.
Background/Objectives: Lung cancer is characterized by a significant microstructural heterogenicity among different histological types. Artificial intelligence and digital pathology instruments can facilitate morphological analysis by introducing calculated metrics allowing for the distinguishment of different tissue patterns. Methods: We used computer vision models to calculate a number of morphometric features of tumor vascularization and proliferation. We used two frameworks to process whole-slide images: (1) LVI-PathNet framework for vascular detection, based on the SegFormer architecture; and (2) Mito-PathNet framework for mitotic figure detection, based on the RetinaNet detector and an ensemble classification model. The results were visualized in the segmented and gradient heatmaps. Results: SegFormer for vessel segmentation achieved the following quality metrics: IoU = 0.96, FBeta-score = 0.98, and AUC-ROC = 0.98. RetinaNet + CNN ensemble achieved the following quality metrics: specificity = 0.96 and sensitivity = 0.97. The analysis of the obtained parameters allowed us to identify trophic patterns of lung cancer according to the degree of aggressiveness, which can serve as potential targets for therapy, including proliferative-vascular, hypoxic, proliferative, vascular, and inactive. Conclusions: The analysis of the obtained parameters allowed us to identify distinct quantitative characteristics for each histological type of lung cancer. These patterns could potentially become markers for therapeutic choices, such as antiangiogenic and hypoxia-induced factor therapy. Full article
Show Figures

Figure 1

12 pages, 408 KB  
Article
Predictive Factors and Clinical Impact of Radioactive Seed Migration After Prostate Brachytherapy: A Retrospective Study
by Shota Kikuchi, Takashi Fukagai, Jin Yamatoya, Kazuhiko Oshinomi, Masakazu Nagata, Masashi Morita, Kosuke Toyofuku, Atsuhito Sekimoto, Masako Kato, Madoka Morota and Yoshinori Ito
Curr. Oncol. 2025, 32(10), 567; https://doi.org/10.3390/curroncol32100567 - 11 Oct 2025
Viewed by 763
Abstract
Radioactive seed migration after low-dose-rate brachytherapy (LDR-BT) for prostate cancer is a known phenomenon; however, its clinical impact remains unclear. We retrospectively analyzed 611 patients treated with LDR-BT using loose iodine-125 seeds. Post-treatment imaging was used to assess seed migration. Treatment efficacy was [...] Read more.
Radioactive seed migration after low-dose-rate brachytherapy (LDR-BT) for prostate cancer is a known phenomenon; however, its clinical impact remains unclear. We retrospectively analyzed 611 patients treated with LDR-BT using loose iodine-125 seeds. Post-treatment imaging was used to assess seed migration. Treatment efficacy was evaluated using post-plan dosimetry (V100 and D90) and biochemical recurrence-free survival (bRFS). Seed migration was observed in 150 patients (24.5%) within 1–3 months post-treatment, involving a total of 210 seeds. Migration sites included lungs, vasculature, and seminal vesicles. Hematogenous migration was significantly associated with higher seed counts. Seminal vesicle migration was linked to increased needle usage and absence of neoadjuvant hormone therapy. No significant differences were observed in V100, D90, or bRFS between patients with or without seed migration. However, migration of ≥3 seeds correlated with significantly lower V100 and with a trend toward decreased bRFS. Limited seed migration appears to have minimal clinical impact. However, ≥3 migrated seeds may reduce dosimetric quality and affect treatment efficacy. Risk factors include larger prostate volume as well as higher seed and needle counts. Improved planning and using linked seeds may reduce migration and improve outcomes in LDR-BT for prostate cancer. Full article
(This article belongs to the Section Genitourinary Oncology)
Show Figures

Graphical abstract

8 pages, 1993 KB  
Case Report
Azygos Lobe in a 38-Year-Old Male Donor Diagnosed with Ogilvie’s Syndrome
by David Johnson, Gary Wind, Maria Ximena Leighton, Kerrie Lashley, Juan Jose Valenzuela-Fuenzalida, Jordan Dimitrakoff, Yolanda Roth, Joanne Lenert and Guinevere Granite
Anatomia 2025, 4(3), 13; https://doi.org/10.3390/anatomia4030013 - 12 Sep 2025
Viewed by 965
Abstract
The azygos lobe (AL), an additional lung lobe most commonly found in the right apical lung region, is a rare anatomical variant present in approximately 1% of the population. It is embryological in origin and may form if the azygos vein fails to [...] Read more.
The azygos lobe (AL), an additional lung lobe most commonly found in the right apical lung region, is a rare anatomical variant present in approximately 1% of the population. It is embryological in origin and may form if the azygos vein fails to migrate medially over the lung. While it is normally clinically silent, it can have surgical and clinical implications. An AL can be the source of infection or disease, such as squamous cell carcinoma, and can also compress the upper lobe and lead to obstruction, infarction, and necrotic tissue. Additionally, it can present as an unforeseen surgical obstacle, specifically during a thoracotomy, and can be mistaken for a thoracic mass on radiographic imaging, potentially leading to unnecessary interventions. In this case report, a 38-year-old male donor with a history of Ogilvie’s syndrome, multiple traumatic brain injuries (TBIs), and chronic respiratory failure presented with an AL during routine donor dissection. The cause of death was listed as prostate cancer, hypertension, atrial fibrillation, and type II diabetes mellitus. The AL, located on the posterior apical surface of the right lung, measured 5 cm in width and 8 cm in length. The left lung showed signs of atrophy and discoloration, possibly the result of pollution exposure or smoking earlier in life. In this article, we describe the incidence, historical classification, embryology, and physiology associated with an AL and its clinical implication for this donor. Full article
Show Figures

Figure 1

16 pages, 5245 KB  
Article
Histopathological Picture of Lung Organs Towards Combination of Java Cardamom Seed Extract and Turmeric Rhizome as Anti-Colibacillosis in Broiler Chickens
by Tyagita Hartady, Mohammad Ghozali and Charles Parsonodihardjo
Vet. Sci. 2025, 12(8), 726; https://doi.org/10.3390/vetsci12080726 - 31 Jul 2025
Cited by 1 | Viewed by 1607
Abstract
Colibacillosis is a poultry disease caused by the pathogenic bacterium Escherichia coli (E. coli). This study is an experimental cross-sectional study using herbal-based test materials from Javanese cardamom and turmeric rhizome as treatments to replace the role of antibiotics that experience [...] Read more.
Colibacillosis is a poultry disease caused by the pathogenic bacterium Escherichia coli (E. coli). This study is an experimental cross-sectional study using herbal-based test materials from Javanese cardamom and turmeric rhizome as treatments to replace the role of antibiotics that experience drug resistance in several types of bacteria. A total of 32 samples were utilized in this study, separated into two control groups and six treatment groups. The analysis was carried out by an histopathological examination of the lung organs using H&E and ImageJ staining to calculate the area of the slide image. The data results were analyzed statistically with one-way ANOVA method and qualitatively. The outcome of the statistical test showed that the differences were not statistically significant p value = 0.922 [p > 0.05] in all groups, and findings from qualitative histopathology showed morphological differences in the alveoli, parabronchi, and vasculature in the lung organs. Full article
(This article belongs to the Special Issue Advancements in Livestock Histology and Morphology)
Show Figures

Figure 1

9 pages, 418 KB  
Review
The Occult Cascade That Leads to CTEPH
by Charli Fox and Lavannya M. Pandit
BioChem 2025, 5(3), 22; https://doi.org/10.3390/biochem5030022 - 23 Jul 2025
Viewed by 895
Abstract
Chronic thromboembolic pulmonary hypertension (CTEPH) is a rare, progressive form of pre-capillary pulmonary hypertension characterized by persistent, organized thromboemboli in the pulmonary vasculature, leading to vascular remodeling, elevated pulmonary artery pressures, right heart failure, and significant morbidity and mortality if untreated. Despite advances, [...] Read more.
Chronic thromboembolic pulmonary hypertension (CTEPH) is a rare, progressive form of pre-capillary pulmonary hypertension characterized by persistent, organized thromboemboli in the pulmonary vasculature, leading to vascular remodeling, elevated pulmonary artery pressures, right heart failure, and significant morbidity and mortality if untreated. Despite advances, CTEPH remains underdiagnosed due to nonspecific symptoms and overlapping features with other forms of pulmonary hypertension. Basic Methodology: This review synthesizes data from large international registries, epidemiologic studies, translational research, and multicenter clinical trials. Key methodologies include analysis of registry data to assess incidence and risk factors, histopathological examination of lung specimens, and molecular studies investigating endothelial dysfunction and inflammatory pathways. Diagnostic modalities and treatment outcomes are evaluated through observational studies and randomized controlled trials. Recent Advances and Affected Population: Research has elucidated that CTEPH arises from incomplete resolution of pulmonary emboli, with subsequent fibrotic transformation mediated by dysregulated TGF-β/TGFBI signaling, endothelial dysfunction, and chronic inflammation. Affected populations are typically older adults, often with prior venous thromboembolism, splenectomy, or prothrombotic conditions, though up to 25% have no history of acute PE. The disease burden is substantial, with delayed diagnosis contributing to worse outcomes and higher societal costs. Microvascular arteriopathy and PAH-like lesions in non-occluded vessels further complicate the clinical picture. Conclusions: CTEPH is now recognized as a treatable disease, with multimodal therapies—surgical endarterectomy, balloon pulmonary angioplasty, and targeted pharmacotherapy—significantly improving survival and quality of life. Ongoing research into molecular mechanisms and biomarker-driven diagnostics promises earlier identification and more personalized management. Multidisciplinary care and continued translational investigation are essential to further reduce mortality and optimize outcomes for this complex patient population. Full article
(This article belongs to the Special Issue Feature Papers in BioChem, 2nd Edition)
Show Figures

Figure 1

22 pages, 2612 KB  
Review
Pulmonary Hemorrhage in Premature Infants: Pathophysiology, Risk Factors and Clinical Management
by Sariya Sahussarungsi, Anie Lapointe, Andréanne Villeneuve, Audrey Hebert, Nina Nouraeyan, Satyan Lakshminrusimha, Yogen Singh, Christine Sabapathy, Tiscar Cavallé-Garrido, Guilherme Sant’Anna and Gabriel Altit
Biomedicines 2025, 13(7), 1744; https://doi.org/10.3390/biomedicines13071744 - 16 Jul 2025
Cited by 1 | Viewed by 9130
Abstract
Pulmonary hemorrhage (PH) is a life-threatening complication predominantly affecting preterm infants, particularly those with very low birth weight (VLBW) and fetal growth restriction (FGR). Typically occurring within the first 72 h of life, PH is characterized by acute respiratory deterioration and significant morbidity [...] Read more.
Pulmonary hemorrhage (PH) is a life-threatening complication predominantly affecting preterm infants, particularly those with very low birth weight (VLBW) and fetal growth restriction (FGR). Typically occurring within the first 72 h of life, PH is characterized by acute respiratory deterioration and significant morbidity and mortality. This review synthesizes current evidence on the multifactorial pathogenesis of PH, highlighting the roles of immature pulmonary vasculature, surfactant-induced hemodynamic shifts, and left ventricular diastolic dysfunction. Key risk factors include respiratory distress syndrome (RDS), hemodynamically significant patent ductus arteriosus (hsPDA), sepsis, coagulopathies, and genetic predispositions. Diagnostic approaches incorporate clinical signs, chest imaging, lung ultrasound, and echocardiography. Management strategies are multifaceted and include ventilatory support—particularly high-frequency oscillatory ventilation (HFOV)—surfactant re-administration, blood product transfusion, and targeted hemostatic agents. Emerging therapies such as recombinant activated factor VII and antifibrinolytics show promise but require further investigation. Preventive measures like antenatal corticosteroids and early indomethacin prophylaxis may reduce incidence, particularly in high-risk populations. Despite advancements in neonatal care, PH remains a major contributor to neonatal mortality and long-term neurodevelopmental impairment. Future research should focus on individualized risk stratification, early diagnostic tools, and optimized treatment protocols to improve outcomes. Multidisciplinary collaboration and innovation are essential to advancing care for this vulnerable population. Full article
(This article belongs to the Special Issue Progress in Neonatal Pulmonary Biology)
Show Figures

Figure 1

16 pages, 10351 KB  
Article
Comparative Histopathological Evaluation of Pulmonary Arterial Remodeling in Fatal COVID-19 and H1N1 Influenza Autopsy Cases
by Sergiy G. Gychka, Sofiia I. Nikolaienko, Nataliia V. Shults, Volodymyr M. Vasylyk, Bohdan O. Pasichnyk, Iryna V. Kagan, Yulia V. Dibrova, Muin Tuffaha and Yuichiro J. Suzuki
COVID 2025, 5(6), 79; https://doi.org/10.3390/covid5060079 - 28 May 2025
Viewed by 1016
Abstract
Severe acute respiratory syndrome coronavirus 2 (SARS-CoV-2) caused the coronavirus disease 2019 (COVID-19) pandemic that devastated the world. While this is a respiratory virus, one feature of the SARS-CoV-2 infection was recognized to cause pathogenesis of other organs. Because the membrane fusion protein [...] Read more.
Severe acute respiratory syndrome coronavirus 2 (SARS-CoV-2) caused the coronavirus disease 2019 (COVID-19) pandemic that devastated the world. While this is a respiratory virus, one feature of the SARS-CoV-2 infection was recognized to cause pathogenesis of other organs. Because the membrane fusion protein of SARS-CoV-2, the spike protein, binds to its major host cell receptor angiotensin-converting enzyme 2 (ACE2), which regulates a critical mediator of cardiovascular diseases, angiotensin II, COVID-19 is largely associated with vascular pathologies. The present study examined the pulmonary vasculature of COVID-19 patients using large sample sizes and provides mechanistic information through histological observations. We studied 56 postmortal lung samples from COVID-19 patients. The comparative group consisted of 17 postmortal lung samples from patients who died of influenza A virus subtype H1N1. The examination of 56 autopsy lung samples showed thickened vascular walls of small pulmonary arteries after 14 days of disease compared to H1N1 influenza patients who died before the COVID-19 pandemic started. Pulmonary vascular remodeling in COVID-19 patients was associated with hypertrophy of the smooth muscle layer, perivascular fibrosis, edema and lymphostasis, inflammatory infiltration, perivascular hemosiderosis, and neoangiogenesis. We found a correlation between the duration of hospital stay and the thickness of the muscular layer of the pulmonary arterial walls. These results demonstrate that COVID-19 significantly affected the pulmonary vasculature in fatal-course patients, also suggesting the need for careful follow-up in non-fatal cases, at risk of pulmonary hypertension. Full article
(This article belongs to the Section COVID Clinical Manifestations and Management)
Show Figures

Figure 1

15 pages, 9369 KB  
Review
Pediatric Congenital Lung Malformation: Advanced Imaging Techniques in Pre- and Neonatal Evaluation
by Gabriele Masselli, Chiara Di Bella, George Hadjidekov, Carlos Carnelli, Francesco Morini, Silvia Ceccanti, Fabio Midulla and Denis A. Cozzi
Diagnostics 2025, 15(9), 1112; https://doi.org/10.3390/diagnostics15091112 - 27 Apr 2025
Cited by 2 | Viewed by 1274
Abstract
Pediatric congenital lung malformations (CLMs) comprise a spectrum of developmental anomalies of lung parenchyma, airways, and vasculature. CLMs are increasingly diagnosed prenatally but remain best characterized by postnatal cross-sectional imaging. During pregnancy, ultrasound (US) and fetal magnetic resonance imaging (MRI) are commonly used [...] Read more.
Pediatric congenital lung malformations (CLMs) comprise a spectrum of developmental anomalies of lung parenchyma, airways, and vasculature. CLMs are increasingly diagnosed prenatally but remain best characterized by postnatal cross-sectional imaging. During pregnancy, ultrasound (US) and fetal magnetic resonance imaging (MRI) are commonly used to monitor lung lesions. Management of CLMs, including imaging, in infants and young children depends on associated symptoms and institutional standards. Chest CT angiography (CTA) is usually the most appropriate initial postnatal imaging modality for assessing prenatally diagnosed or clinically suspected CLMs in asymptomatic infants and children. Magnetic resonance (MR) imaging/magnetic resonance angiography (MRA) may be considered as a complementary, problem-solving, imaging modality for evaluation of CLMs during fetal and neonatal periods. This article presents contemporary perspectives on the imaging approach to pediatric patients with suspected CLMs and reviews up-to-date radiologic findings and clinical characteristics of CLMs. Full article
(This article belongs to the Special Issue Advances in Gynecological and Pediatric Imaging)
Show Figures

Figure 1

11 pages, 2568 KB  
Article
Thrombospondin-1 Airway Expression and Thrombospondin-1 Gene Variants Are Associated with Bronchopulmonary Dysplasia in Extremely Low-Birth-Weight Infants: A Pilot Study
by Parvathy Krishnan, Hannah Sampath, Van Trinh and Lance Parton
Children 2025, 12(4), 424; https://doi.org/10.3390/children12040424 - 28 Mar 2025
Viewed by 1424
Abstract
Background: Thrombospondin-1 (TSP-1) is an extracellular glycoprotein that mediates the differentiation of pulmonary endothelial cells and specialized stem cells into alveolar epithelial lineage-specific cells during the repair phase after lung injury. Since bronchopulmonary dysplasia (BPD) involves the inhibition of lung development with altered [...] Read more.
Background: Thrombospondin-1 (TSP-1) is an extracellular glycoprotein that mediates the differentiation of pulmonary endothelial cells and specialized stem cells into alveolar epithelial lineage-specific cells during the repair phase after lung injury. Since bronchopulmonary dysplasia (BPD) involves the inhibition of lung development with altered lung structure and vasculature, differential expression of the THBS-1 gene may impact lung development and pulmonary endothelial cell repair and have an important role in BPD. Methods: This prospective single-center cohort study included ELBW infants with and without BPD. DNA from buccal swabs underwent RT-PCR with TaqMan probes, and TSP-1 protein was measured in tracheal aspirates. Statistical analyses used Chi-square tests, Fisher’s exact tests, Wilcoxon Rank Sum tests, and t-tests (p < 0.05). Results: ELBW infants with BPD had significantly lower gestational ages and birth weights compared to those without BPD [25 (24,26) and 27 (25,28) weeks; median (IQR); p = 0.008] and [712 (155) and 820 (153) grams; mean (SD); p = 0.002], respectively. There were significant differences in the haplotype distributions of THBS1 variants rs2664139/rs1478604 (p = 0.006) and THBS1 variants rs1478605/rs1478604 (p = 0.008) between no-BPD and BPD groups. There were also significant differences in airway TSP-1 protein levels between moderate and severe BPD patients [(p = 0.02) (no BPD: 527 (114–1755); moderate BPD: 312 (262–641); and severe BPD 211: (117–352) ng/dL; median (IQR)]. Conclusions: Although no individual variants differed, two THBS1 haplotypes and early TSP-1 airway expression varied by BPD severity, suggesting a role for TSP-1 in lung development and BPD pathogenesis in ELBW infants. Full article
(This article belongs to the Special Issue Diagnosis and Management of Newborn Respiratory Distress Syndrome)
Show Figures

Figure 1

41 pages, 1650 KB  
Review
The Role of Hydrogen Sulfide in the Regulation of the Pulmonary Vasculature in Health and Disease
by Philip I. Aaronson
Antioxidants 2025, 14(3), 341; https://doi.org/10.3390/antiox14030341 - 14 Mar 2025
Cited by 1 | Viewed by 2112
Abstract
The gasotransmitter hydrogen sulfide (H2S; also termed sulfide) generally acts as a vasodilator in the systemic vasculature but causes a paradoxical constriction of pulmonary arteries (PAs). In light of evidence that a fall in the partial pressure in oxygen (pO2 [...] Read more.
The gasotransmitter hydrogen sulfide (H2S; also termed sulfide) generally acts as a vasodilator in the systemic vasculature but causes a paradoxical constriction of pulmonary arteries (PAs). In light of evidence that a fall in the partial pressure in oxygen (pO2) increases cellular sulfide levels, it was proposed that a rise in sulfide in pulmonary artery smooth muscle cells (PASMCs) is responsible for hypoxic pulmonary vasoconstriction, the contraction of PAs which develops rapidly in lung regions undergoing alveolar hypoxia. In contrast, pulmonary hypertension (PH), a sustained elevation of pulmonary artery pressure (PAP) which can develop in the presence of a diverse array of pathological stimuli, including chronic hypoxia, is associated with a decrease in the expression of sulfide -producing enzymes in PASMCs and a corresponding fall in sulfide production by the lung. Evidence that PAP in animal models of PH can be lowered by administration of exogenous sulfide has led to an interest in using sulfide-donating agents for treating this condition in humans. Notably, intracellular H2S exists in equilibrium with other sulfur-containing species such as polysulfides and persulfides, and it is these reactive sulfur species which are thought to mediate most of its effects on cells through persulfidation of cysteine thiols on proteins, leading to changes in function in a manner similar to thiol oxidation by reactive oxygen species. This review sets out what is currently known about the mechanisms by which H2S and related sulfur species exert their actions on pulmonary vascular tone, both acutely and chronically, and discusses the potential of sulfide-releasing drugs as treatments for the different types of PH which arise in humans. Full article
(This article belongs to the Special Issue Role of Redox in Pulmonary Vascular Diseases)
Show Figures

Figure 1

Back to TopTop