Sign in to use this feature.

Years

Between: -

Subjects

remove_circle_outline
remove_circle_outline
remove_circle_outline
remove_circle_outline
remove_circle_outline
remove_circle_outline

Journals

Article Types

Countries / Regions

Search Results (95)

Search Parameters:
Keywords = luciferase complementation

Order results
Result details
Results per page
Select all
Export citation of selected articles as:
20 pages, 5126 KB  
Article
miR-214-3p Mediates Samarium Oxide-Induced Pulmonary Fibrosis by Targeting MAP2K3 via the MAPK Signaling Pathway
by Ying Sun, Ruixia Ding, Haijing Yin, Teng Ma, Yannan Bi, Sheng Li, Li Wang and Xiaohui Wang
Toxics 2026, 14(3), 228; https://doi.org/10.3390/toxics14030228 - 8 Mar 2026
Viewed by 160
Abstract
Objective: Rare-earth elements are extensively employed across diverse industrial sectors, increasingly raising concerns about their potential health hazards in both occupational and environmental contexts. Samarium oxide (Sm2O3), a routinely processed rare-earth product, reproducibly precipitates pulmonary fibrosis in experimental models, [...] Read more.
Objective: Rare-earth elements are extensively employed across diverse industrial sectors, increasingly raising concerns about their potential health hazards in both occupational and environmental contexts. Samarium oxide (Sm2O3), a routinely processed rare-earth product, reproducibly precipitates pulmonary fibrosis in experimental models, yet the molecular circuitry that transduces its fibrogenic signal remains almost entirely unmapped. This study aims to elucidate the role of miR-214-3p in Sm2O3-induced pulmonary fibrosis and to investigate its regulatory mechanism at the molecular level. Methods: A murine model of pulmonary fibrosis was established via intratracheal instillation of Sm2O3, and histopathological changes were assessed using hematoxylin and eosin (H&E) and Masson’s trichrome staining. RNA sequencing was performed on lung tissues to identify differentially expressed mRNAs. Leveraging our previously generated miRNA landscape of Sm2O3-exposed lungs, we subjected the dataset to Gene Ontology and KEGG enrichment analyses, which convergently identified miR-214-3p as the top-ranking candidate regulator of the fibrogenic MAPK axis. The direct targeting of MAP2K3 by miR-214-3p was validated using a dual-luciferase reporter assay. Expression levels of fibrotic markers (α-SMA, Collagen I) and key components of the MAPK signaling pathway (MAP2K3, p-MAPK14, MST1) were quantified in both in vivo and in vitro models using qRT-PCR and Western blotting. Gain- and loss-of-function studies, complemented by rescue assays, were performed in human embryonic lung fibroblasts (HELFs) via transient transfection of miR-214-3p mimics, inhibitors, or MAP2K3-overexpression plasmids. Cell proliferation was evaluated using the EdU assay, and TGF-β1 secretion was measured by ELISA. Results: Sm2O3 exposure induced significant pulmonary fibrosis in mice, accompanied by marked downregulation of miR-214-3p and upregulation of MAP2K3 in lung tissues. Overexpression of miR-214-3p or silencing of MAP2K3 effectively suppressed Sm2O3-induced fibroblast activation, including reduced cell proliferation, decreased expression of α-SMA and Collagen I, and inhibition of p38 MAPK phosphorylation. Notably, ectopic overexpression of MAP2K3 reversed the protective effects conferred by miR-214-3p, confirming a functional rescue. Conclusions: miR-214-3p directly silences MAP2K3, thereby blunting p38 MAPK-driven fibrogenesis after Sm2O3 exposure. Our data unveil a miR-214-3p–MAP2K3–p38 MAPK axis that constitutes a readily druggable target for rare-earth-element-induced pulmonary fibrosis. Full article
Show Figures

Figure 1

23 pages, 2719 KB  
Article
Screening and Validation of Interacting Proteins of Receptor-like Cytoplasmic Kinase OsRLCK118 Involved in Rice Blast Resistance
by Wenxiao Wang, Mingmin Wang, Ruiyu Wang, Shaojun Lin, Fenghuang Huang, Yidan Jin, Niqing He, Zhaoping Cheng, Qingshun Q. Li and Dewei Yang
J. Fungi 2026, 12(2), 148; https://doi.org/10.3390/jof12020148 - 19 Feb 2026
Viewed by 463
Abstract
Rice blast, caused by Magnaporthe oryzae, severely threatens global rice production. Although the receptor-like cytoplasmic kinase OsRLCK118 positively regulates rice immunity, its downstream signaling mechanism remains unknown. To systematically identify OsRLCK118-interacting proteins, we performed immunoprecipitation–mass spectrometry (IP-MS) and a yeast library screen, [...] Read more.
Rice blast, caused by Magnaporthe oryzae, severely threatens global rice production. Although the receptor-like cytoplasmic kinase OsRLCK118 positively regulates rice immunity, its downstream signaling mechanism remains unknown. To systematically identify OsRLCK118-interacting proteins, we performed immunoprecipitation–mass spectrometry (IP-MS) and a yeast library screen, yielding 781 and 287 candidates, respectively, with 35 overlapping hits. Among these, OsSAMS1, a known positive regulator of blast resistance, was selected for validation. Membrane yeast two-hybrid, split-luciferase complementation, and co-immunoprecipitation assays confirmed the physical interaction between OsRLCK118 and OsSAMS1. Furthermore, in vitro kinase assays showed that OsRLCK118 specifically phosphorylates OsSAMS1. These results uncover a novel signaling axis connecting pathogen recognition to ethylene biosynthesis via OsRLCK118-dependent phosphorylation of OsSAMS1, providing both mechanistic insight into rice immunity and potential genetic targets for resistance breeding. Full article
Show Figures

Figure 1

20 pages, 4085 KB  
Article
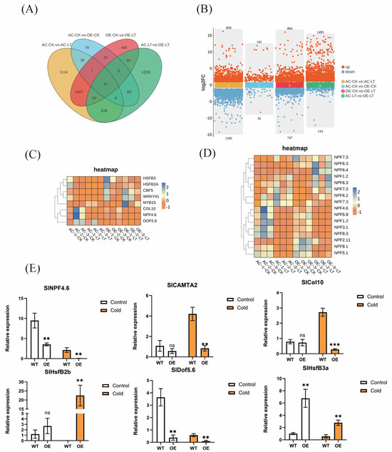
The SlPCL1–SlSUMO1 Complex Defines a SlPCL1–SlNPF4.6 Module Governs Cold Tolerance in Tomato
by Yafei Qin, Jianfang Qiu, Mengyu Li, Mei Wang, Daodao Tang, Lei Ni, Chunyu Shang, Lang Wu, Yu Pan, Jinhua Li and Xingguo Zhang
Agronomy 2026, 16(4), 420; https://doi.org/10.3390/agronomy16040420 - 9 Feb 2026
Viewed by 540
Abstract
The circadian clock genes in tomato are key regulators of cold stress adaptation. However, the low-temperature regulatory mechanism of the circadian clock gene SlPCL1 remains unclear. In this study, we evaluated the role of SlPCL1 in cold tolerance through low-temperature treatment of transgenic [...] Read more.
The circadian clock genes in tomato are key regulators of cold stress adaptation. However, the low-temperature regulatory mechanism of the circadian clock gene SlPCL1 remains unclear. In this study, we evaluated the role of SlPCL1 in cold tolerance through low-temperature treatment of transgenic plants. Downstream target genes were identified using RNA-seq, RT-qPCR, yeast-one-hybrid (Y1H), dual-luciferase assays, and electrophoretic mobility shift assay (EMSA), while interacting proteins were characterized using yeast-two-hybrid (Y2H), luciferase complementation imaging (LCI), and pull-down assays, thereby elucidating the molecular mechanism underlying SlPCL1-mediated low-temperature regulation. We identified SlPCL1 as a nuclear-localized circadian clock gene with transcriptional repressor activity. Overexpression of SlPCL1 resulted in a cold-sensitive phenotype, whereas virus-induced gene silencing (VIGS)-mediated silencing of SlPCL1 enhanced cold tolerance. SlNPF4.6 functions as an abscisic acid (ABA) transporter involved in ABA transport. RNA-seq and RT-qPCR identified the ABA transporter SlNPF4.6 as a downstream target. Functional assays confirmed that SlPCL1 binds to the MYB element in the SlNPF4.6 promoter to repress its expression. Meanwhile, VIGS-mediated silencing of SlNPF4.6 decreased cold tolerance. Furthermore, the expression levels of the ABA receptor SlPYLs in the silenced lines were significantly reduced, confirming the decrease in intracellular ABA content. SlSUMO1, a ubiquitin-like protein, can influence gene transcription through noncovalent interactions. In addition, SlSUMO1 was found to interact with the SlPCL1 protein, attenuating SlPCL1 transcriptional repression activity. Together, these findings establish an SlSUMO1-mediated fine control mechanism of the SlPCL1-SlNPF4.6 regulatory module. This integration of circadian clock regulation uncovers new molecular mechanisms of cold tolerance and supports the development of cold-resistant breeding materials. Full article
(This article belongs to the Special Issue Advances in Tomato Breeding: Improving Yield and Quality)
Show Figures

Figure 1

27 pages, 4953 KB  
Article
Integrative miRNA–mRNA Network and Molecular Dynamics-Based Identification of Therapeutic Candidates for Paroxysmal Nocturnal Hemoglobinuria
by Peng Zhao, Yujie Tang, Xin Sun, Yibo Xi, Haojun Zhang, Jia Xue, Wenqian Zhou, Hongyi Li and Xuechun Lu
Pharmaceuticals 2026, 19(1), 143; https://doi.org/10.3390/ph19010143 - 14 Jan 2026
Viewed by 388
Abstract
Background: Paroxysmal nocturnal hemoglobinuria (PNH) is a clonal hematopoietic stem cell disease characterized primarily by intravascular hemolysis, thrombosis, and bone marrow failure. Complement inhibitors are commonly used in clinical treatment and show limited efficacy, highlighting the urgent need to identify new therapeutic targets [...] Read more.
Background: Paroxysmal nocturnal hemoglobinuria (PNH) is a clonal hematopoietic stem cell disease characterized primarily by intravascular hemolysis, thrombosis, and bone marrow failure. Complement inhibitors are commonly used in clinical treatment and show limited efficacy, highlighting the urgent need to identify new therapeutic targets and explore alternative treatment strategies to provide theoretical guidance for clinical practice. Methods: We established a PNH cell model and constructed an miRNA–mRNA regulatory network to identify key miRNAs and core target genes. Single-cell sequencing data were analyzed to further clarify the critical genes. Finally, integrated drug database analysis identified potential therapeutic agents for PNH, which were validated by molecular docking and molecular dynamics simulations. Results: Using CRISPR/RNP technology, we successfully constructed a PIGA-knockout (PIGA-KO) THP-1 cell model. Differential expression analysis identified 1979 differentially expressed mRNAs (DEmRNAs) and 97 differentially expressed miRNAs (DEmiRNAs). The multiMiR package in R was used to predict the target genes of DEmiRNAs, from which those experimentally validated through dual-luciferase reporter assays were selected. After integration with the DEmRNAs, an miRNA–mRNA regulatory network was constructed, comprising 26 miRNAs and 38 mRNAs. Subsequent miRNA pathway enrichment analysis identified hsa-miR-23a-3p as a key miRNA, with CXCL12, CXCL8, HES1, and TRAF5 serving as core target genes. The integration of single-cell sequencing datasets (PRJNA1061334 and GSE157344) was performed, followed by cell communication and enrichment analysis. This approach, combined with clinical relevance, identified the neutrophil cluster as the key cluster. Intersection analysis of neutrophil cluster differential analysis results with key modules from hdWGCNA further clarified the critical genes. Drug prediction using EpiMed, CMap, and DGIdb identified Leflunomide, Dipyridamole, and Pentoxifylline as potential therapeutic agents. Molecular docking and molecular dynamics simulations showed stable binding of these potential drugs to the critical molecules, indicating a viable molecular interaction foundation. Conclusions: Leflunomide, Dipyridamole, and Pentoxifylline may serve as promising therapeutic agents for PNH, and the hsa-miR-23a-3p/CXCL8 regulatory axis could play a pivotal role in the pathogenesis and progression of PNH. Full article
Show Figures

Figure 1

21 pages, 3444 KB  
Article
The Wheat Nucleoredoxin TaNRX1-2D Gene Ameliorates Salt Tolerance in Wheat (Triticum aestivum L.)
by Jianfei Zhou, Xiling Chang, Yaning Bu, Tianqi Song, Ling Kang, Yan Dong, Xinpeng Lei, Yuxin Wang, Xiaoxing Wang, Jiandong Ren, Jishan Xiang, Dongsheng Chen and Xiaoke Zhang
Plants 2026, 15(1), 146; https://doi.org/10.3390/plants15010146 - 4 Jan 2026
Cited by 1 | Viewed by 511
Abstract
Wheat is one of the most important crops contributing to global food and nutritional security. However, the gradual increase in soil salt content significantly impairs wheat growth and development, ultimately resulting in reduced yields. Therefore, enhancing the salt tolerance of wheat is of [...] Read more.
Wheat is one of the most important crops contributing to global food and nutritional security. However, the gradual increase in soil salt content significantly impairs wheat growth and development, ultimately resulting in reduced yields. Therefore, enhancing the salt tolerance of wheat is of significant importance. Salt stress commonly induces oxidative stress in plants, and nucleoredoxin (NRX) has been shown to effectively maintain redox homeostasis under stress conditions. However, the functional role and molecular mechanism of the NRX gene in regulating salt tolerance in wheat remain to be elucidated. The results of this study demonstrated that TaNRX1-2D homologous overexpression (OE) lines exhibited significantly enhanced tolerance to salt stress. The survival rate and antioxidant enzyme activities (including superoxide dismutase and catalase) in the OE lines were higher than those in the wild type (WT). In contrast, the levels of superoxide anion (O2), hydrogen peroxide (H2O2), and malondialdehyde (MDA) in the OE lines were markedly lower than those in the WT. Conversely, the RNA interference (RNAi) lines displayed opposing trends. The results of yeast one-hybrid (Y1H) and dual luciferase assays (D-LUC) demonstrated that the TaERD15L-3B transcription factor positively regulated the expression of the TaNRX1-2D gene by binding to the ABRERATCAL cis-acting element in the TaNRX1-2D promoter. Through luciferase complementation assay (LCA), bimolecular fluorescence complementation (BiFC) assay, and a “mutation capture strategy”, it was found that TaNRX1-2D (C54, 327S) interacted with TaCAT2-B, indicating that TaCAT2-B was the target protein of TaNRX1-2D. The results of data-independent acquisition (DIA) proteomics analysis indicated that TaNRX1-2D may mediate salt tolerance in wheat through the positive regulation of nsLTP protein abundance and the negative regulation of hexokinase protein abundance. In general, the TaERD15L-3B/TaNRX1-2D regulatory module played a crucial role in conferring salt tolerance in wheat. This study provided an important theoretical basis and identified a potential gene target for developing salt-tolerant wheat varieties through molecular breeding approaches. Full article
Show Figures

Figure 1

15 pages, 1691 KB  
Perspective
Use of the Split Luciferase Complementation Assay to Identify Novel Small Molecules That Disrupt Essential Protein–Protein Interactions of Viruses
by Tisa Biswas and Richard E. Sutton
Biomolecules 2025, 15(12), 1712; https://doi.org/10.3390/biom15121712 - 9 Dec 2025
Viewed by 1023
Abstract
Protein–protein interactions (PPIs) are fundamental to viral replication, regulating transcription, assembly, and genome packaging. Despite their biological importance, few FDA-approved therapeutics directly target these complexes. The split luciferase complementation assay (SLCA) is a quantitative bioluminescence system to measure protein–protein interactions in vitro after [...] Read more.
Protein–protein interactions (PPIs) are fundamental to viral replication, regulating transcription, assembly, and genome packaging. Despite their biological importance, few FDA-approved therapeutics directly target these complexes. The split luciferase complementation assay (SLCA) is a quantitative bioluminescence system to measure protein–protein interactions in vitro after the proteins in question have been fused in-frame to N and C luciferase fragments. The SLCA can be performed both in vitro using purified protein components and in live cells, as the luciferase substrate luciferin is cell-permeable, allowing detection of protein interactions in intact cells. Assay performance, however, depends on the expression level and stability of the fusion proteins used. SLCA has been successfully applied to target Rev–Rev interactions in human immunodeficiency virus type 1 (HIV-1) for high-throughput small-molecule screening, establishing a proof-of-concept to target other parts of the viral life cycle. The system can be extended to other pathogens that currently do not have specific antiviral therapies such as HIV-1 Tat–cyclin T1, Capsid dimerization in Dengue virus, capsid interactions in equine encephalitis viruses, capsid assembly in Epstein–Barr virus, and nucleoprotein oligomerization in rabies virus. These applications demonstrate how the assay’s ability to quantify multimeric structural interactions is essential to viral replication, providing an avenue to identify small-molecule inhibitors that prevent viral replication and spread. Although there are challenges to protein stability and assay optimization, the sensitivity and adaptability of the SLCA has broader implications in virology to accelerate antiviral drug development. Full article
(This article belongs to the Section Biomacromolecules: Proteins, Nucleic Acids and Carbohydrates)
Show Figures

Figure 1

13 pages, 1841 KB  
Article
The Interaction Network of NSm and Its Role as a Movement Protein in the Tomato Zonate Spot Virus
by Xingyue Zhao, Jianbin Chen, Limin Zheng, Jiajia Tu, Xin Wang, Xiaobin Shi, Yu Zhang, Shue Sun, Jie Zhang, Xue Zheng and Deyong Zhang
Viruses 2025, 17(12), 1570; https://doi.org/10.3390/v17121570 - 30 Nov 2025
Viewed by 578
Abstract
The tomato zonate spot virus (TZSV) poses a significant threat to agriculture. Therefore, the elucidation of the functional roles and interactions of its encoded proteins is crucial for the development of effective control strategies. The aim of this study was to investigate the [...] Read more.
The tomato zonate spot virus (TZSV) poses a significant threat to agriculture. Therefore, the elucidation of the functional roles and interactions of its encoded proteins is crucial for the development of effective control strategies. The aim of this study was to investigate the interaction network between the TZSV nucleocapsid (N), the non-structural M-segment (NSm) and the non-structural S-segment (NSs) proteins, with a focus on the functional characterization of the NSm protein. Yeast two-hybrid (Y2H) analysis indicated that both the N protein (N-N) and the NSm protein (NSm-NSm) exhibit self-interaction in vitro, with successful expression of all fusion proteins confirmed by Western blotting. Subsequently, we used bimolecular fluorescence complementation (BiFC) and luciferase complementation imaging (LCI) assays in epidermal cells of Nicotiana benthamiana to confirm that N and NSm proteins self-interact. In addition, heterologous interactions between NSs-N, N-NSm and NSs-NSm were also detected. BiFC and co-localization experiments with fusion proteins elucidated the interaction place of the cell: N-N and NSm-N interactions occurred in both the cytoplasm and nucleus, with NSm-NSm interaction occurring in the nucleus, whereas NSs-N and NSs-NSm interactions only occurred in the cytoplasm. Subcellular localization studies showed that the N protein is distributed in both the cytoplasm and the nucleus, whereas the NSm and NSs proteins are predominantly localized in the cytoplasm. In particular, NSm was found to specifically target plasmodesmata (PD) and co-localize with the known PD marker protein PDLP8. Interestingly, TZSV NSm was demonstrated to mediate the cell-to-cell movement of a cucumber mosaic virus mutant (ΔCMV-GFP) lacking its native movement protein (3a). This was evidenced by the spread of approximately 50 fluorescent foci to neighboring cells observed at 6 dpi. This study comprehensively describes the intricate interaction network between the N, NSm and NSs proteins of TZSV and clarifies their subcellular localizations within plant cells. Crucially, we provide conclusive evidence that the NSm protein of TZSV is a functional movement protein essential for facilitating viral intercellular transport which promotes viral spread within the host during systemic infection. These findings offer important insights into the infection mechanism of TZSV and provide potential targets for the control of TZSV. Full article
(This article belongs to the Section Viruses of Plants, Fungi and Protozoa)
Show Figures

Figure 1

23 pages, 12455 KB  
Article
The VvWRKY26-MBW Complex Induced by Salicylic Acid Promotes the Accumulation of Proanthocyanidins in Grape
by Pengfei Zhang, Yuyu Feng, Xiaoran Du, Zhilong Hao, Jinjun Liang and Pengfei Wen
Plants 2025, 14(21), 3272; https://doi.org/10.3390/plants14213272 - 26 Oct 2025
Cited by 2 | Viewed by 785
Abstract
Proanthocyanidins (PAs) are a significant class of polyphenolic compounds found in grapes, playing important roles in human health and plant stress resistance. Previous studies have shown that the VvMYBPA1/PA2-VvWDR1-VvMYC2 (MBW) complex can regulate the biosynthesis of proanthocyanidins, and some studies have shown that [...] Read more.
Proanthocyanidins (PAs) are a significant class of polyphenolic compounds found in grapes, playing important roles in human health and plant stress resistance. Previous studies have shown that the VvMYBPA1/PA2-VvWDR1-VvMYC2 (MBW) complex can regulate the biosynthesis of proanthocyanidins, and some studies have shown that the homologous genes of VvWRKY26 are involved in the biosynthesis of proanthocyanins and anthocyanins in Arabidopsis thaliana and petunias, but the molecular mechanism of VvWRKY26 in regulating the biosynthesis of proanthocyanins in grapes is still unclear. In this study, we found that the content of proanthocyanidins and the expression of related structural genes were significantly increased by salicylic acid (SA) incubation in grapes during the color transition period. Overexpression of VvWRKY26 in grapevine healing tissues revealed that overexpression of VvWRKY26 significantly promoted the accumulation of proanthocyanidins and up-regulation of related structural genes when compared with the empty vector. Further investigation into the interaction mechanisms through yeast two-hybrid and bimolecular fluorescence complementation assays revealed that VvWRKY26 can interact with VvMYBPA1/PA2, VvMYC2, and VvWDR1 to form VvMYBPA1/PA2-VvWDR1-VvMYC2-VvWRKY26 (W-MBW) complex. Through yeast one-hybrid assays and dual-luciferase reporter analysis, it was confirmed that VvWRKY26 could bind to the promoters of VvANR and VvLAR2 and activate their activity. Finally, through the co-overexpression of VvWRKY26 and MBW complex, it was discovered that the promoting activity of VvANR and VvLAR2, as well as the biosynthesis of PAs, were significantly enhanced, which was much higher than the effect of the MBW complex alone, while the opposite occurred after co-interference. In conclusion, this study explored the role of VvWRKY26 in the biosynthesis of proanthocyanidins in grapes after the interaction with the MBW complex to form W-MBW under SA incubation, providing a new regulatory mechanism for the biosynthesis of proanthocyanidins in grapes. Full article
(This article belongs to the Section Plant Physiology and Metabolism)
Show Figures

Figure 1

21 pages, 3022 KB  
Article
ARGOS Genes in Cauliflower: Genome-Wide Identification and Functional Validation of BobARL2 Under Abiotic Stresses
by Mengmeng Duan, Guixiang Wang, Mei Zong, Shuo Han, Ning Guo and Fan Liu
Int. J. Mol. Sci. 2025, 26(19), 9810; https://doi.org/10.3390/ijms26199810 - 9 Oct 2025
Cited by 1 | Viewed by 858
Abstract
The Auxin-Regulated Gene Involved in Organ Size (ARGOS) proteins have crucial regulatory effects on organ size and responses to environmental stresses. Despite their importance, Brassica oleracea ARGOS gene members and their functions in response to abiotic stresses have not been thoroughly investigated. In [...] Read more.
The Auxin-Regulated Gene Involved in Organ Size (ARGOS) proteins have crucial regulatory effects on organ size and responses to environmental stresses. Despite their importance, Brassica oleracea ARGOS gene members and their functions in response to abiotic stresses have not been thoroughly investigated. In this study, we identified 40 ARGOS genes via a genome wide analysis of cauliflower and two other B. oleracea morphotypes as well as Brassica rapa, Brassica nigra, and Raphanus sativus. Expression pattern analyses indicated that these genes are responsive to multiple abiotic stresses, including salinity, heat, cold, and diverse hormones. Notably, the expression of an ARGOS-like gene (BobARL2) was upregulated in cauliflower treated with 1-aminocyclopropane-1-carboxylic acid (ACC). Moreover, the overexpression of BobARL2 decreased ethylene sensitivity, resulting in less inhibition of root elongation compared to the wild-type. Additionally, the overexpression lines exhibited enhanced salt tolerance. A yeast two-hybrid assay and luciferase complementation imaging (LCI) assay confirmed that BobARL2 can interact with Reversion-to-ethylene sensitivity Like4 (BobRTL4), which negatively regulates ethylene signal transduction. These findings advance our understanding of the evolution and functional roles of ARGOS genes in cauliflower and other Brassicaceae species, particularly in relation to abiotic stress responses, while also offering valuable insights relevant to the genetic improvement and breeding of novel varieties. Full article
(This article belongs to the Special Issue Advance in Plant Abiotic Stress: 3rd Edition)
Show Figures

Figure 1

13 pages, 2345 KB  
Article
CRY1 Lysine 151 Regulates Circadian Rhythms Through Ubiquitination-Independent Protein Interactions
by Jiawen Peng, Na Liu, Yixuan Ren, Jiahui Wang, Yanxia Jin, Xianping Wang, Weidong Wang and Jicheng Pan
Int. J. Mol. Sci. 2025, 26(16), 7962; https://doi.org/10.3390/ijms26167962 - 18 Aug 2025
Viewed by 1600
Abstract
Mammalian circadian rhythms, governing ~24 h oscillations in behavior, physiology, and hormone levels, are orchestrated by transcriptional–translational feedback loops centered around the core clock protein cryptochrome 1 (CRY1). While CRY1 ubiquitination is known to regulate clock function, the roles of specific ubiquitination sites [...] Read more.
Mammalian circadian rhythms, governing ~24 h oscillations in behavior, physiology, and hormone levels, are orchestrated by transcriptional–translational feedback loops centered around the core clock protein cryptochrome 1 (CRY1). While CRY1 ubiquitination is known to regulate clock function, the roles of specific ubiquitination sites remain unclear. Here, we identify lysine 151 (K151) as a critical residue modulating the circadian period through non-canonical mechanisms. Using site-directed mutagenesis, we generated CRY1-K151Q/R mutants mimicking constitutive deubiquitination. Circadian rescue assays in Cry1/2-deficient cells revealed period shortening (K151Q: −2.25 h; K151R: −1.4 h; n = 3, p < 0.01, Student’s t-test), demonstrating K151’s functional importance. Despite normal nuclear localization kinetics, K151Q/R mutants exhibited reduced transcriptional repression in luciferase assays, a weakened interaction with BMAL1 by the luciferase complementation assay, and enhanced binding to E3 ligase FBXL12 (but not FBXL3) while showing more stability than wild-type CRY1. Notably, the absence of ubiquitination-linked degradation or altered FBXL3 engagement suggests a ubiquitination-independent mechanism. We propose that CRY1-K151 serves as a structural hub fine-tuning circadian periodicity by modulating core clock protein interactions rather than through traditional ubiquitin-mediated turnover. These findings redefine the mechanistic landscape of post-translational clock regulation and offer new therapeutic avenues for circadian disorders. Full article
(This article belongs to the Special Issue The Importance of Molecular Circadian Rhythms in Health and Disease)
Show Figures

Figure 1

19 pages, 3097 KB  
Article
BLH3 Regulates the ABA Pathway and Lignin Synthesis Under Salt Stress in Lilium pumilum
by Wenhao Wan, Lingshu Zhang, Xingyu Liu, Huitao Cui, Miaoxin Shi, Hao Sun, Wei Yang, Xinran Wang, Fengshan Yang and Shumei Jin
Plants 2025, 14(12), 1860; https://doi.org/10.3390/plants14121860 - 17 Jun 2025
Viewed by 1153
Abstract
BEL1-like homeodomain protein 3 (BLH3) plays a crucial role in plant development. However, its involvement in the salt stress response has not been studied. In this study, we investigated the molecular mechanism underlying the response of LpBLH3 to salt stress in Lilium pumilum [...] Read more.
BEL1-like homeodomain protein 3 (BLH3) plays a crucial role in plant development. However, its involvement in the salt stress response has not been studied. In this study, we investigated the molecular mechanism underlying the response of LpBLH3 to salt stress in Lilium pumilum (L. pumilum) using various techniques, including quantitative PCR (RT-qPCR), determination of physiological indices of plant after Saline-Alkali stress, yeast two-hybrid screening, luciferase complementation imaging (LCI), and chromosome walking to obtain the promoter sequence, analyzed by PlantCARE, electrophoretic mobility shift assay (EMSA), and then dual-luciferase reporter assay(LUC). RT-qPCR analysis revealed that LpBLH3 is most highly expressed in the leaves of L. pumilum. The expression of LpBLH3 peaks at 24 or 36 h in the leaves under different saline stress. Under various treatments, compared to the wild type (WT), the LpBLH3 overexpression lines exhibited less chlorosis and leaf curling and stronger photosynthesis. The overexpression of LpBLH3 can enhance lignin accumulation in root and stem by positively modulating the expression of crucial genes within the lignin biosynthesis pathway. Y2H and LCI analyses demonstrated that LpBLH3 interacts with LpKNAT3. Additionally, EMSA and LUC analyses confirmed that LpBLH3 can bind to the promoter of LpABI5 and upregulate the expression of ABI5 downstream genes (LpCAT1/LpATEM/LpRD29B). In summary, LpBLH3 enhances the plant’s salt tolerance through the ABA pathway and lignin synthesis. This study can enrich the functional network of the BLH transcription factor family, obtain Lilium pumilum lines with good saline-alkali resistance, expand the planting area of Lilium pumilum, and improve its medicinal and ornamental values. Additionally, the functional analysis of the BLH transcription factor family provides new insights into how crops adapt to the extreme growth environment of saline-alkali soils. Full article
(This article belongs to the Section Plant Molecular Biology)
Show Figures

Figure 1

21 pages, 11439 KB  
Article
CBC Complex Regulates Hyphal Growth, Sclerotial Quantity, and Pathogenicity in the Necrotrophic Fungus Botrytis cinerea
by Yinshan Zhang, Xueting Chen, Guihua Li, Qingming Qin, Mingzhe Zhang and Jianchun Qin
J. Fungi 2025, 11(6), 429; https://doi.org/10.3390/jof11060429 - 2 Jun 2025
Viewed by 1420
Abstract
The cap-binding protein complex (CBC), comprising Cbp20 and Cbp80, is crucial for gene expression, yet its role in the notorious crop pathogen Botrytis cinerea remains unclear. Immunoprecipitation coupled with LC-MS/MS demonstrated that BcCbp20 interacts with BcCbp80. Yeast two-hybrid, GST pull-down, and Split-luciferase complementation [...] Read more.
The cap-binding protein complex (CBC), comprising Cbp20 and Cbp80, is crucial for gene expression, yet its role in the notorious crop pathogen Botrytis cinerea remains unclear. Immunoprecipitation coupled with LC-MS/MS demonstrated that BcCbp20 interacts with BcCbp80. Yeast two-hybrid, GST pull-down, and Split-luciferase complementation assays confirmed that the conserved RNA recognition motif (RRM, 54–127 aa) of BcCbp20 and the N-terminal MIF4G domain (1–370 aa, 1–577 aa) of BcCbp80 constitute the core interaction regions. Genetic transformation experiments revealed that BcCBP80 exerts a more dominant role than BcCBP20 in regulating hyphal morphology, growth rate, conidiophore development, and conidial yield. Furthermore, BcCBP20 and BcCBP80 differentially regulate sclerotium formation to maintain sclerotial quantity. Based on pathogenicity assays, BcCBP80 associated with infection cushion development, with this phenotypic alteration possibly being among the factors correlated with altered pathogenicity. However, the increased sensitivity of ΔBccbp20 to various stress factors may be the primary reason for the diminished pathogenicity. Taken together, these results indicate that BcCBP20 and BcCBP80 play important roles in multiple aspects of B. cinerea growth, development, stress response, and pathogenicity. Full article
Show Figures

Figure 1

21 pages, 9592 KB  
Article
Identification and Characterization of the ROP GTPase Gene Family in Strawberry and the Positive Role of FveROP4 in Fruit Resistance to Gray Mold
by Shuai Zhao, Baode Zhu, Zhijun Zou, Yushan Zhai, Sufeng Liao, Ming Xu, Kunyang Li, Nasir Mehmood and Xiong Liao
Agronomy 2025, 15(1), 92; https://doi.org/10.3390/agronomy15010092 - 31 Dec 2024
Viewed by 1707
Abstract
ROP small GTPases function as signaling hubs that mediate various physiological processes, including plant defense. Their specific roles in strawberry resistance against gray mold remain uncharacterized. In this study, we identified 53 ROP genes across the genomes of six Rosaceae species. Based on [...] Read more.
ROP small GTPases function as signaling hubs that mediate various physiological processes, including plant defense. Their specific roles in strawberry resistance against gray mold remain uncharacterized. In this study, we identified 53 ROP genes across the genomes of six Rosaceae species. Based on sequence homology, they were classified into three distinct phylogenetic clades. Detailed analysis of FveROP proteins revealed the presence of highly conserved catalytic G-domains, which are essential for their GTPase activity. By conducting transient overexpression experiments in strawberry fruits challenged with the gray mold pathogen Botrytis cinerea, we investigated the impact of the FveROP4 gene on disease resistance. The overexpression of both wild-type and constitutively active forms of FveROP4 enhanced resistance against B. cinerea infection. Subsequent analysis revealed that overexpression of FveROP4 and FveCAROP4 genes led to increased accumulation of reactive oxygen species. Moreover, FveROP4 was localized on the plasma membrane, where it interacted directly with FveRBOHF1, corroborating the results obtained through yeast two-hybrid and luciferase complementation imaging assays. The study findings may provide valuable insights for investigating the mechanisms of ROP signaling in regulating the immune response in strawberries and could significantly contribute to strawberry breeding programs aimed at developing new cultivars with enhanced fruit shelf life. Full article
(This article belongs to the Section Pest and Disease Management)
Show Figures

Figure 1

20 pages, 4483 KB  
Article
SlUPA-like, a bHLH Transcription Factor in Tomato (Solanum lycopersicum), Serves as the Crosstalk of GA, JA and BR
by Pengyu Guo, Xin Cheng, Yunshu Wang, Guoping Chen, Xuqing Chen, Yingwu Yang, Xiuhai Zhang and Zongli Hu
Int. J. Mol. Sci. 2024, 25(24), 13419; https://doi.org/10.3390/ijms252413419 - 14 Dec 2024
Cited by 2 | Viewed by 1762
Abstract
The bHLH (basic Helix–Loop–Helix) transcription factor serves as pivotal controller in plant growth and development. In a previous study, the overexpression of SlUPA-like in Solanum lycopersicum L. Ailsa Craig (AC++) altered the JA (Jasmonic acid) response and endogenous GA (Gibberellic acid) [...] Read more.
The bHLH (basic Helix–Loop–Helix) transcription factor serves as pivotal controller in plant growth and development. In a previous study, the overexpression of SlUPA-like in Solanum lycopersicum L. Ailsa Craig (AC++) altered the JA (Jasmonic acid) response and endogenous GA (Gibberellic acid) content. However, the detailed regulation mechanism was not fully explored. In the present research, we found that the overexpression of SlUPA-like influenced the accumulation of GA, JA and BR (Brassinolide). RNA-Seq data illustrated that the expression levels of genes related to these plant hormones were significantly affected. Additionally, the interaction of SlUPA-like with SlMYB21, SlMYC2 and SlDELLA was characterized by employing Y2H (Yeast Two-Hybrid) and BiFC (Bimolecular Fluorescence Complementation) assay. Furthermore, Dual-LUC (Dual-Luciferase) assay and EMSA (Electrophoretic Mobility Shift Assay) identified that SlUPA-like directly targeted the E-box motif in the promoter of SlGID2 and activated the transcription of SlGID2. These results shed light on the potential role of SlUPA-like in mediating crosstalk among multiple plant hormones and established a robust theoretical framework for further unraveling the functions of SlUPA-like transcription factors in the context of plant growth and hormone signal transduction. Full article
Show Figures

Figure 1

21 pages, 6858 KB  
Article
Genome-Wide Identification of the bHLH Gene Family in Callerya speciosa Reveals Its Potential Role in the Regulation of Isoflavonoid Biosynthesis
by Liuping Chen, Xiaoming Tan, Ruhong Ming, Ding Huang, Yong Tan, Liangbo Li, Rongshao Huang and Shaochang Yao
Int. J. Mol. Sci. 2024, 25(22), 11900; https://doi.org/10.3390/ijms252211900 - 6 Nov 2024
Cited by 3 | Viewed by 1796
Abstract
Callerya speciosa (Champ. ex Benth.) Schot is a significant leguminous plant valued for its edible tuberous roots, which are a plentiful source of isoflavonoids. Basic helix–loop–helix (bHLH) transcription factors (TFs) have been reported to regulate secondary metabolism in plants, especially flavonoid biosynthesis. However, [...] Read more.
Callerya speciosa (Champ. ex Benth.) Schot is a significant leguminous plant valued for its edible tuberous roots, which are a plentiful source of isoflavonoids. Basic helix–loop–helix (bHLH) transcription factors (TFs) have been reported to regulate secondary metabolism in plants, especially flavonoid biosynthesis. However, the bHLH genes in C. speciosa have not yet been reported, and their regulatory role in isoflavonoid biosynthesis remains unexplored. Here, 146 CsbHLH genes were identified in the C. speciosa genome, classifying them into 23 subfamilies based on the gene structures and phylogenetic relationships. All the CsbHLH proteins contained both motifs 1 and 2, whereas motif 8 was only distributed in subgroup III (d + e). Collinearity analysis demonstrated that fragmental replications are the primary driver of CsbHLH evolution, with the majority of duplicated CsbHLH gene pairs experiencing selective pressure. Nine candidate CsbHLH genes were found to play a potential role in regulating isoflavonoid biosynthesis through a combination of gene-to-metabolite correlation analysis and weighted gene co-expression network analysis (WGCNA). Additionally, the cis-regulatory elements and response to MeJA of these nine genes were characterized and confirmed through quantitative real-time PCR (qRT-PCR) analysis. Among them, three CsbHLHs (CsbHLH9, CsbHLH89, and CsbHLH95) were selected for further investigation. Yeast two-hybrid (Y2H), dual-luciferase (LUC) assays, bimolecular fluorescence complementation (BiFC) assays, and transient transformation demonstrated that CsbHLH9 acted as a transcriptional activator through its interaction with CsMYB36 and binding to the promoters of isoflavonoid biosynthesis genes in a MeJA-induced manner, such as CsIFR2, CsI3′H2, and CsCHS4, to promote isoflavonoid (calycosin, calycosin-7-o-glucoside, and formononetin) accumulation. Our results establish a basis for the functional analysis of bHLH genes and investigations into the molecular mechanisms underlying isoflavonoid biosynthesis in C. speciosa. Full article
(This article belongs to the Special Issue Molecular and Metabolic Regulation of Plant Secondary Metabolism)
Show Figures

Figure 1

Back to TopTop