miR-214-3p Mediates Samarium Oxide-Induced Pulmonary Fibrosis by Targeting MAP2K3 via the MAPK Signaling Pathway
Abstract
1. Introduction
2. Materials and Methods
2.1. Particle Size Characterization of Sm2O3 Particles
2.2. Animal Model Establishment
2.3. HE and Masson Staining
2.4. RNA Sequencing and Bioinformatics Analysis
2.5. Cell Culture
2.6. Treatment of Cells with Sm2O3
2.7. RNA Extraction and Quantitative Real-Time PCR (qRT-PCR) Analysis
2.8. Western Blot for Protein Expression Detection
2.9. Dual-Luciferase Reporter Gene Assay
2.10. Cell Transfection and Functional Experiments
2.11. EdU Cell Proliferation Assay
2.12. ELISA Was Used to Detect the Level of TGF-β1
2.13. Statistical Analysis
3. Result
3.1. Sm2O3 Can Induce Pulmonary Fibrosis in Mice
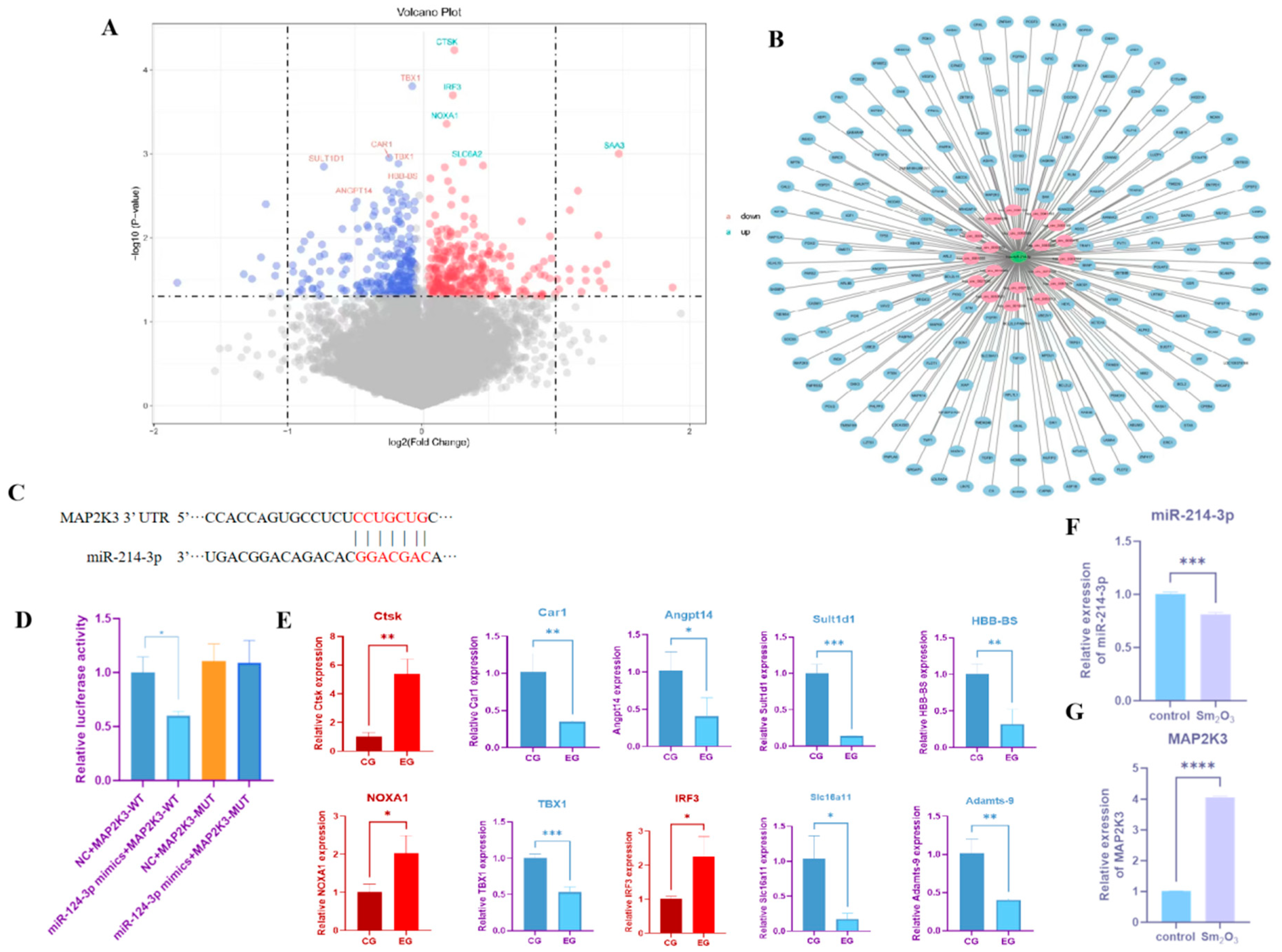
3.2. miR-214-3p Is Downregulated in Sm2O3-Induced Pulmonary Fibrosis and Targets MAP2K3 for Regulation
3.3. Sm2O3 Promotes the Process of Pulmonary Fibrosis by Activating the MAPK Signaling Pathway Through the miR-214-3p–MAP2K3 Axis
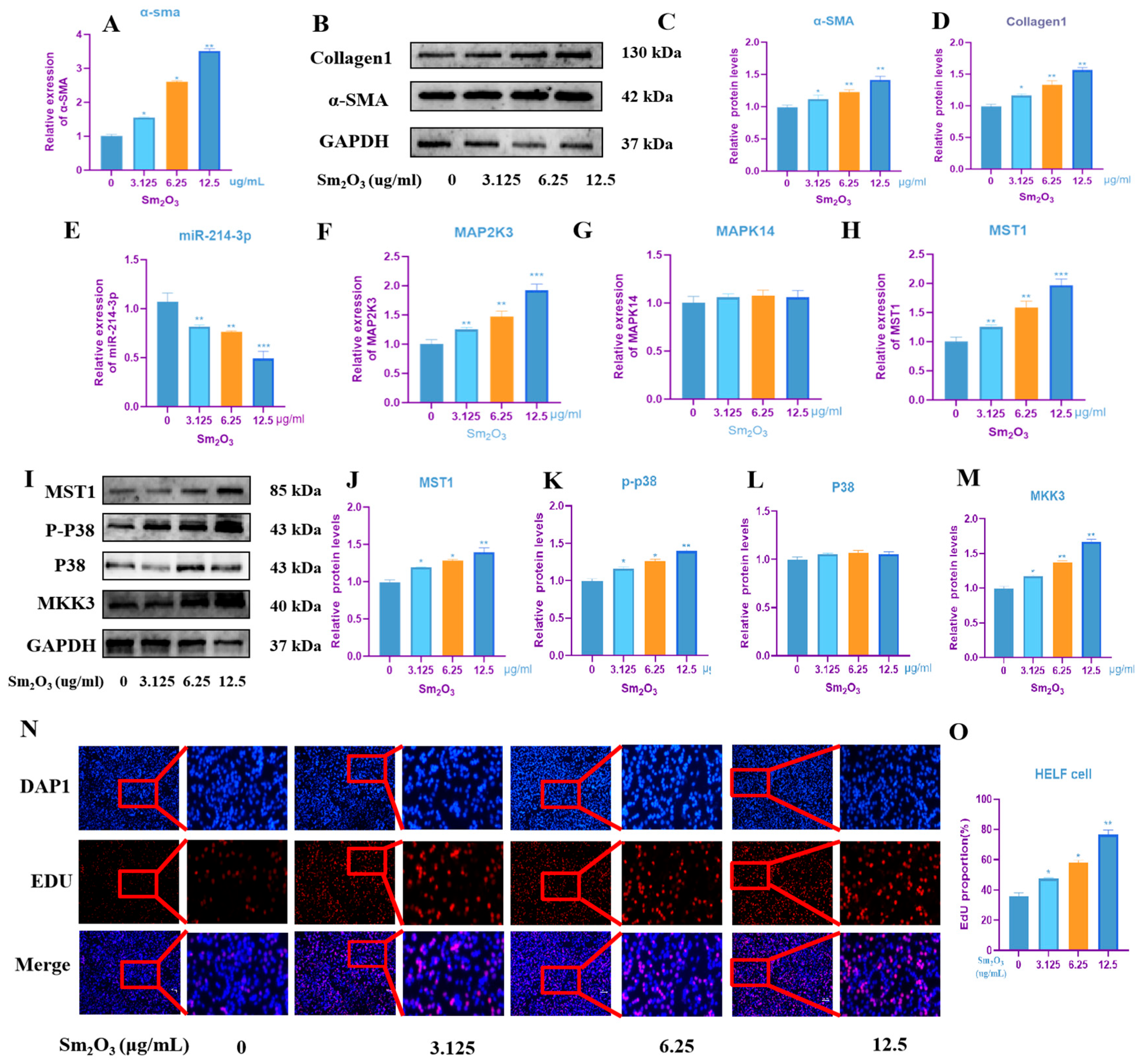
3.4. Sm2O3 Activates the MAPK Signaling Pathway and Promotes the Fibrotic Response of HELF Cells
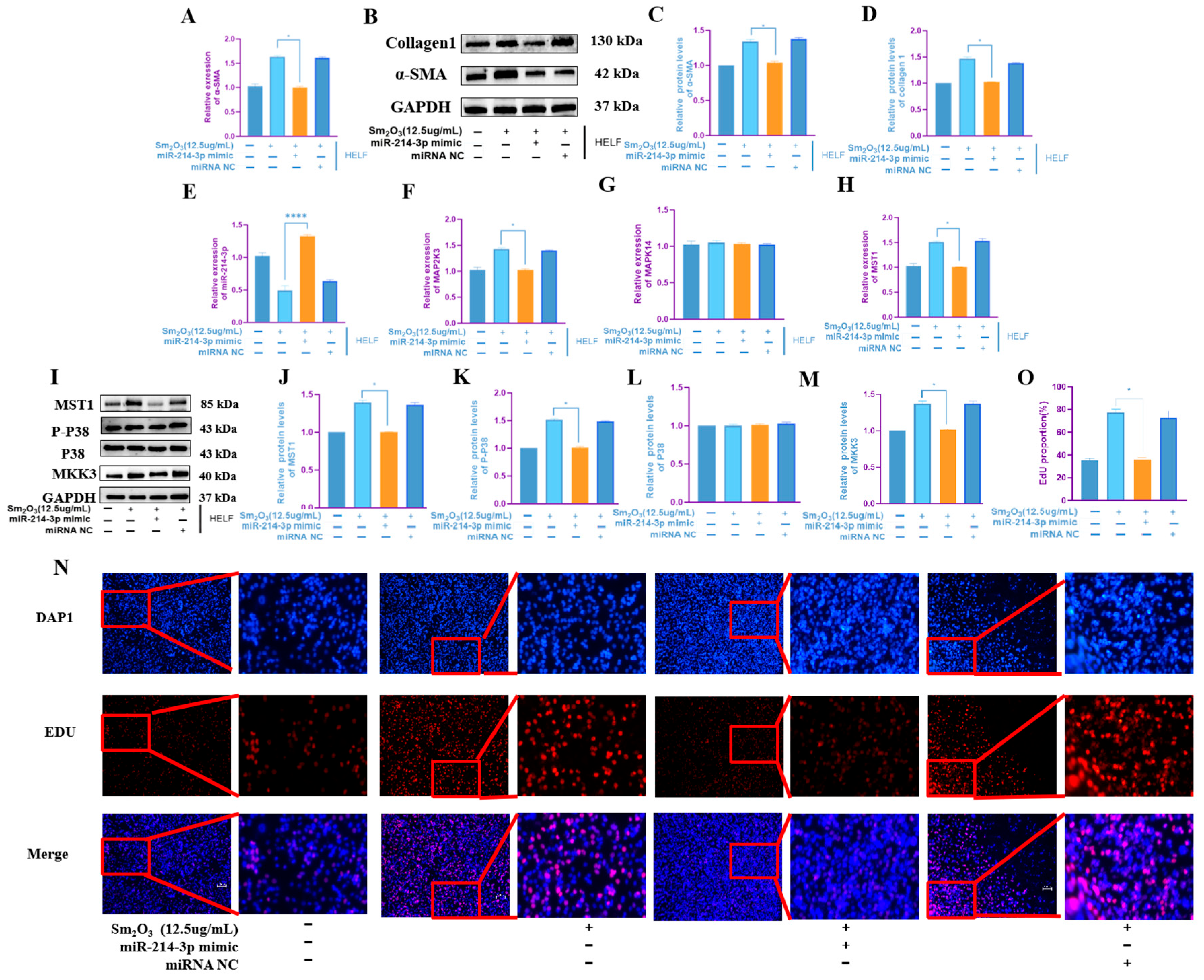
3.5. Overexpression of miR-214-3p Inhibits the Fibrotic Phenotype of HELF Cells and the Activation of the MAPK Signaling Pathway
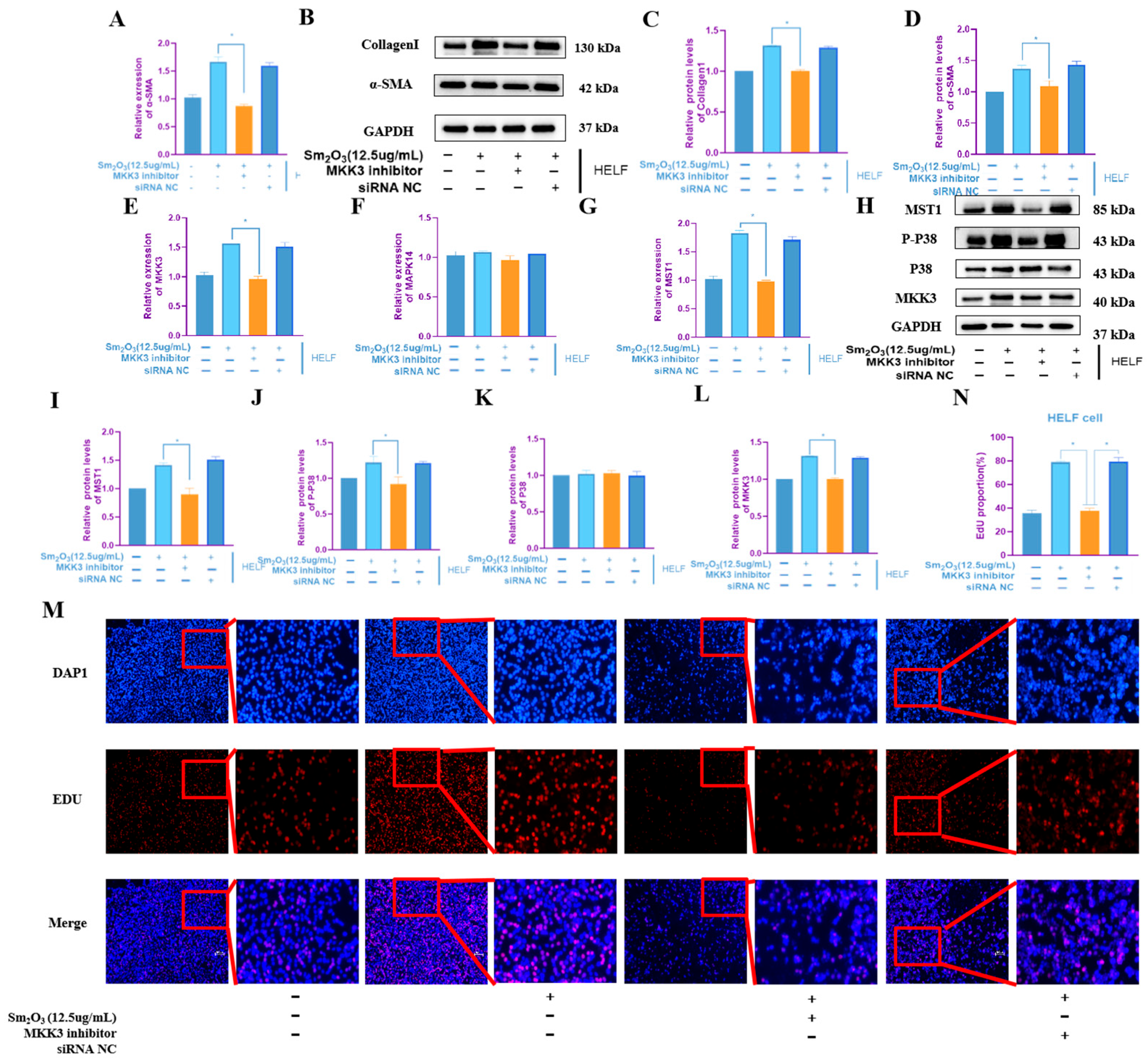
3.6. Knockdown of MAP2K3 Mimics the Anti-Fibrotic Effect of miR-214-3p Overexpression
3.7. Overexpression of MAP2K3 Reverses the Anti-Fibrotic Effect Mediated by miR-214-3p
4. Discussion
5. Conclusions
Author Contributions
Funding
Institutional Review Board Statement
Informed Consent Statement
Data Availability Statement
Acknowledgments
Conflicts of Interest
References
- Peng, Y.; Zhu, P.; Zou, Y.; Gao, Q.; Xiong, S.; Liang, B.; Xiao, B. Overview of Functionalized Porous Materials for Rare-Earth Element Separation and Recovery. Molecules 2024, 29, 2824. [Google Scholar] [CrossRef]
- Krabbe, J.; Steffens, K.M.; Drießen, S.; Kraus, T. Lung cancer risk and occupational pulmonary fibrosis: Systematic review and meta-analysis. Eur. Respir. Rev. 2024, 33, 230224. [Google Scholar] [CrossRef]
- Zhao, A.N.; Yin, H.J.; Fan, M.G.; Zhang, Z.; Li, N.; Ma, T. Study on lung injury induced by rare earth samarium oxide particles in rats. Chin. J. Ind. Hyg. Occup. Dis. 2021, 39, 881–886. [Google Scholar]
- Liu, M.; Zhang, J.; Duan, X.; Zhou, Q.; Chen, J.; Liu, S.; Su, J.; Han, L.; Yang, F.; Qian, N. Sex disparities in the association between rare earth elements exposure and genetic mutation frequencies in lung cancer patients. Sci. Rep. 2025, 15, 2185. [Google Scholar] [CrossRef]
- Ding, R.; Sun, Y.; Ma, T.; Yin, H.; Bi, Y.; Li, S.; Wang, L.; Wang, X. Mechanism of Lung Fibrosis Caused by Rare Earth Samarium Oxide Through Hippo Signaling Pathway and the Intervention of GBE. Biol. Trace Elem. Res. 2025, 203, 5312–5324. [Google Scholar] [CrossRef] [PubMed]
- Zhang, X.; Liu, L.; Yu, F.; Xue, H.; Yin, H.; Huang, L. Study on the Relationship between Rare Earth Elements and Cytokine Expression Levels in the Blood of Workers in a Rare Earth Factory and Pulmonary Injury. Ind. Hyg. Occup. Dis. 2021, 47, 185–188. [Google Scholar]
- Hao, H.; Yin, H.; Wang, D.; Zhang, Z.; Li, Z.; Xiao, H.; Wang, Z.; Tang, G.; Xu, X. Risk assessment of occupational harmful factors in a samarium rare earth smelting plant in Baotou City. Rare Earths 2020, 41, 141–147. [Google Scholar]
- Velagacherla, V.; Mehta, C.H.; Nayak, Y.; Nayak, U.Y. Molecular pathways and role of epigenetics in the idiopathic pulmonary fibrosis. Life Sci. 2022, 291, 120283. [Google Scholar] [CrossRef]
- Tsukui, T.; Wolters, P.J.; Sheppard, D. Alveolar fibroblast lineage orchestrates lung inflammation and fibrosis. Nature 2024, 631, 627–634. [Google Scholar] [CrossRef]
- Fabre, T.; Barron, A.M.S.; Christensen, S.M.; Asano, S.; Bound, K.; Lech, M.P.; Wadsworth, M.H.; Chen, X.; Wang, C.; Wang, J.; et al. Identification of a broadly fibrogenic macrophage subset induced by type 3 inflammation. Sci. Immunol. 2023, 8, eadd8945. [Google Scholar] [CrossRef] [PubMed]
- Cohen, M.L.; Brumwell, A.N.; Ho, T.C.; Garakani, K.; Montas, G.; Leong, D.; Ding, V.W.; Golden, J.A.; Trinh, B.N.; Jablons, D.M.; et al. A fibroblast-dependent TGF-β1/sFRP2 noncanonical Wnt signaling axis promotes epithelial metaplasia in idiopathic pulmonary fibrosis. J. Clin. Investig. 2024, 134, e174598. [Google Scholar] [CrossRef]
- Zhu, L.; Xu, F.; Kang, X.; Zhou, J.; Yao, Q.; Lin, Y.; Zhang, W. The antioxidant N-acetylcysteine promotes immune response and inhibits epithelial-mesenchymal transition to alleviate pulmonary fibrosis in chronic obstructive pulmonary disease by suppressing the VWF/p38 MAPK axis. Mol. Med. 2021, 27, 97. [Google Scholar] [CrossRef]
- Lee, D.K.; Jin, X.; Choi, P.R.; Cui, Y.; Che, X.; Lee, S. Phospholipase C β4 promotes RANKL-dependent osteoclastogenesis by interacting with MKK3 and p38 MAPK. Exp. Mol. Med. 2025, 57, 323–334. [Google Scholar] [CrossRef]
- Sung, J.S.; Ko, I.G.; Hwang, L.; Kim, S.-H.; Han, J.H.; Jeon, J.W.; Kim, S.R.; Lee, J.M.; Choi, C.W. Pirfenidone Alleviates Against Fine Particulate Matter-Induced Pulmonary Fibrosis Modulating via TGF-β1/TAK1/MKK3/p38 MAPK Signaling Pathway in Rats. Biomedicines 2025, 13, 989. [Google Scholar] [CrossRef]
- Bhatnagar, D.; Ladhe, S.; Kumar, D. Discerning the Prospects of miRNAs as a Multi-Target Therapeutic and Diagnostic for Alzheimer’s Disease. Mol. Neurobiol. 2023, 60, 5954–5974. [Google Scholar] [CrossRef] [PubMed]
- Mahtal, N.; Lenoir, O.; Tinel, C.; Anglicheau, D.; Tharaux, P.L. MicroRNAs in kidney injury and disease. Nat. Rev. Nephrol. 2022, 18, 643–662. [Google Scholar] [CrossRef] [PubMed]
- Trevelyan, C.J.; Maccannell, A.D.; Stewart, L.; Tarousa, T.; Taylor, H.A.; Murray, M.; Bageghni, S.A.; Hemmings, K.E.; Drinkhill, M.J.; Roberts, L.D.; et al. MiR-214-3p regulates Piezo1, lysyl oxidases and mitochondrial function in human cardiac fibroblasts. Matrix Biol. 2024, 132, 34–46. [Google Scholar] [CrossRef] [PubMed]
- Messner, C.J.; Schmidt, S.; Özkul, D.; Gaiser, C.; Terracciano, L.; Krähenbühl, S.; Suter-Dick, L. Identification of miR-199a-5p, miR-214-3p and miR-99b-5p as Fibrosis-Specific Extracellular Biomarkers and Promoters of HSC Activation. Int. J. Mol. Sci. 2021, 22, 9799. [Google Scholar] [CrossRef]
- Lei, X.; He, N.; Zhu, L.; Zhou, M.; Zhang, K.; Wang, C.; Huang, H.; Chen, S.; Li, Y.; Liu, Q.; et al. Mesenchymal Stem Cell-Derived Extracellular Vesicles Attenuate Radiation-Induced Lung Injury via miRNA-214-3p. Antioxid. Redox Signal. 2021, 35, 849–862. [Google Scholar] [CrossRef]
- Zhao, F.; Niu, X.; Song, G.; Wang, L.; Fu, Y.; Li, S.; Gu, X.; Wang, Q.; Luo, J. Hepatic stellate cell-specific miR-214 expression alleviates liver fibrosis without boosting steatosis and inflammation. J. Transl. Med. 2025, 23, 810. [Google Scholar] [CrossRef]
- Arrighi, N.; Moratal, C.; Savary, G.; Fassy, J.; Nottet, N.; Pons, N.; Clément, N.; Fellah, S.; Larrue, R.; Magnone, V.; et al. The FibromiR miR-214-3p Is Upregulated in Duchenne Muscular Dystrophy and Promotes Differentiation of Human Fibro-Adipogenic Muscle Progenitors. Cells 2021, 10, 1832. [Google Scholar] [CrossRef] [PubMed]
- Wang, X.H.; Ding, R.X.; Ma, T.; Bi, Y.N.; Yin, H.J. Study on serum proteomic characteristics of workers with rare earth samarium oxide pneumoconiosis. Chin. J. Ind. Hyg. Occup. Dis. 2024, 42, 807–814. [Google Scholar]
- Wang, Y.; Fu, X.; Shang, Z.; Qiao, Y.; Liu, Y.; Zhou, L.; Liu, D. In vivo and in vitro study on the regulatory mechanism of XiaoChaiHu decoction on PANoptosis in sepsis-induced cardiomyopathy. J. Ethnopharmacol. 2025, 336, 118740. [Google Scholar] [CrossRef] [PubMed]
- Lee, S.M.; Shin, Y.J.; Go, R.E.; Bae, S.H.; Kim, C.W.; Kim, S.; Kim, M.S.; Choi, K.C. Inhalation exposure by cigarette smoke: Effects on the progression of bleomycin- and lipopolysaccharide-induced lung injuries in rat models. Toxicology 2021, 451, 152695. [Google Scholar] [CrossRef]
- Guo, Y.; Ma, J.; Li, Z.; Dang, K.; Ge, Q.; Huang, Y.; Wang, G.Z.; Zhao, X. Transcriptomic profiling of nuclei from paraformaldehyde-fixed and formalin-fixed paraffin-embedded brain tissues. Anal. Chim. Acta 2023, 1281, 341861. [Google Scholar] [CrossRef]
- He, J.; Xia, G.; Wang, S.; Chen, K. Application of Rapid HE Staining in Cytological Rapid On-site Evaluation of Peripheral Lung Cancer Needle Biopsy. Chin. J. Lung Cancer 2023, 26, 572–578. [Google Scholar]
- Hübner, R.H.; Gitter, W.; Eddine El Mokhtari, N.; Mathiak, M.; Both, M.; Bolte, H.; Freitag-Wolf, S.; Bewig, B. Standardized quantification of pulmonary fibrosis in histological samples. Biotechniques 2008, 44, 507–517. [Google Scholar] [CrossRef]
- Lezcano, M.R.; Enz, N.; Affur, M.C.; Gili, M.A. Histological characteristics of bovine dentin using Masson’s Trichrome staining. Rev. Cient. Odontol. 2023, 11, e176. [Google Scholar]
- Chen, Y.; Yu, Q.; Xu, C.B. A convenient method for quantifying collagen fibers in atherosclerotic lesions by ImageJ software. Int. J. Clin. Exp. Med. 2017, 10, 14904–14910. [Google Scholar]
- Zeng, Y.; Tang, X.; Chen, J.; Kang, X.; Bai, D. Optimizing total RNA extraction method for human and mice samples. PeerJ 2024, 12, e18072. [Google Scholar] [CrossRef] [PubMed]
- Liang, X.Z.; Liu, X.C.; Li, S.; Wen, M.T.; Chen, Y.R.; Luo, D.; Xu, B.; Li, N.H.; Li, G. IRF8 and its related molecules as potential diagnostic biomarkers or therapeutic candidates and immune cell infiltration characteristics in steroid-induced osteonecrosis of the femoral head. J. Orthop. Surg. Res. 2023, 18, 27. [Google Scholar] [CrossRef] [PubMed]
- Yu, W.; Wang, T.; Wu, F.; Zhang, Y.; Shang, J.; Zhao, Z. Identification and validation of key biomarkers for the early diagnosis of diabetic kidney disease. Front. Pharmacol. 2022, 13, 931282. [Google Scholar] [CrossRef] [PubMed]
- Dugbartey, G.J.; Atule, S.; Alornyo, K.K.; Adams, I. Hepatoprotective potential of alpha-lipoic acid against gliclazide-induced liver injury in high-glucose-exposed human liver cells and experimental type 2 diabetic rats. Biochem. Pharmacol. 2024, 227, 116447. [Google Scholar] [CrossRef] [PubMed]
- He, Y.; Zhao, Y.; Wu, K.; Qi, D.; Ma, Y.; Li, W.; Chang, X.; Wang, S.; Gao, Y. Macrophages-derived exosomal non-coding RNA circ_0055194 regulating miR-665/YAP1/Twist axis is involved in pulmonary fibrosis induced by Nd2O3. Environ. Pollut. 2025, 379, 126542. [Google Scholar] [CrossRef]
- Bo, Y.Y.; Liang, L.D.; Hua, Y.J.; Zhao, Z.; Yao, M.S.; Shan, L.B. High-purity DNA extraction from animal tissue using picking in the TRIzol-based method. Biotechniques 2021, 70, 186–190. [Google Scholar] [CrossRef]
- Jiménez-Pastor, J.M.; Rodríguez-Cortés, F.; López-Soto, P.; López, L.; Meira e Cruz, M. Cardiorespiratory and circadian clock markers in intensive care unit patients. Dent. Med. Probl. 2024, 61, 797–801. [Google Scholar] [CrossRef]
- Chen, T.; Wang, J.; Xu, Y.; Zhu, Y.; Jin, Y.; Fan, Q. METTL3 alleviates renal tubular mitochondrial dysfunction by regulating the TUG1/PGC-1a axis in an IGF2BP2-dependent manner in diabetic nephropathy. Ren. Fail. 2025, 47, 2521455. [Google Scholar]
- Ji, S.; Ye, L.; Yuan, J.; Feng, Q.; Dai, J. Integrative Transcriptome and Proteome Analyses Elucidate the Mechanism of Lens-Induced Myopia in Mice. Investig. Ophthalmol. Vis. Sci. 2023, 64, 15. [Google Scholar] [CrossRef]
- Zhong, Z.; Ji, J.; Li, H.; Kang, L.; Zhu, H. Proteomic analysis of plasma exosomes in patients with metastatic colorectal cancer. Clin. Proteom. 2024, 21, 58. [Google Scholar] [CrossRef]
- Villa-Manso, A.M.; Guerrero-Esteban, T.; Pariente, F.; Toyos-Rodríguez, C.; de la Escosura-Muniz, A.; Revenga-Parra, M.; Gutiérrez-Sánchez, C.; Lorenzo, E. Bifunctional Au@Pt/Au nanoparticles as electrochemiluminescence signaling probes for SARS-CoV-2 detection. Talanta 2023, 260, 124614. [Google Scholar] [CrossRef]
- Biffo, S.; Ruggero, D.; Santoro, M.M. The crosstalk between metabolism and translation. Cell Metab. 2024, 36, 1945–1962. [Google Scholar] [CrossRef]
- Zhao, X.; Li, L.; Li, Y.; Liu, Y.; Wang, H.; Tabrizi, N.S.; Ye, Z.; Zhao, Z. Bioinformatic prediction of miR-320a as a potential negative regulator of CDGSH iron-sulfur domain 2 (CISD2), involved in lung adenocarcinoma bone metastasis via MYC activation, and associated with tumor immune infiltration. Transl. Cancer Res. 2024, 13, 4485–4499. [Google Scholar] [CrossRef]
- Erickson, S.; Gil, J.; Nguyen, M. PhageDx™ E. coli O157:H7 Assay in Ground Beef Level 3 Modification to Add 375 g Beef Trim and New Method Procedure for 25 g Ground Beef: AOAC Performance Tested MethodSM 081601. J. AOAC Int. 2021, 104, 1338–1343. [Google Scholar]
- Radwan, B.; Rocchetti, S.; Matuszyk, E.; Sternak, M.; Stodulski, M.; Pawlowski, R.; Mlynarski, J.; Brzozowski, K.; Chlopicki, S.; Baranska, M. EdU sensing: The Raman way of following endothelial cell proliferation in vitro and ex vivo. Biosens. Bioelectron. 2022, 216, 114624. [Google Scholar] [CrossRef]
- Llorián-Salvador, M.; Byrne, E.M.; Szczepan, M.; Little, K.; Chen, M.; Xu, H. Complement activation contributes to subretinal fibrosis through the induction of epithelial-to-mesenchymal transition (EMT) in retinal pigment epithelial cells. J. Neuroinflamm. 2022, 19, 182. [Google Scholar] [CrossRef]
- Dong, G.; Ma, T.; Xu, Z.; Zhang, M.; Hu, Y.; Yang, J.; Li, T. Fibrinogen-to-Albumin Ratio in Neonatal Sepsis. Int. J. Gen. Med. 2023, 16, 4965–4972. [Google Scholar] [CrossRef] [PubMed]
- Mitteer, D.R.; Greer, B.D. Using GraphPad Prism’s Heat Maps for Efficient, Fine-Grained Analyses of Single-Case Data. Behav. Anal. Pract. 2022, 15, 505–514. [Google Scholar] [CrossRef] [PubMed]
- Moss, B.J.; Ryter, S.W.; Rosas, I.O. Pathogenic Mechanisms Underlying Idiopathic Pulmonary Fibrosis. Annu. Rev. Pathol. 2022, 17, 515–546. [Google Scholar] [CrossRef] [PubMed]
- Annan, C. Radon Risks in the Rare Earth Industry: A Critical Review of Exposure Pathways, Health Impacts and Policy Gaps. Adv. Res. Teach. 2025, 26, 458–467. [Google Scholar]
- Kishore, A.; Petrek, M. Roles of Macrophage Polarization and Macrophage-Derived miRNAs in Pulmonary Fibrosis. Front. Immunol. 2021, 12, 678457. [Google Scholar] [CrossRef]
- Ding, Y.; Ji, W.; Xiao, L.; Jiang, F.; Sun, L.; Xu, M.; Xu, R. Effect of microrNA-214-3p expression in tumor-associated fibroblasts on cisplatin sensitivity of ovarian cancer cells. J. Pract. Clin. Med. 2024, 28, 5–12. [Google Scholar]
- Song, M.; Shen, Q.; Ouyang, X.; Zhou, Z.; Luo, H.; Peng, H. CSE regulates LINC000665/XBP-1 in the progress of pulmonary fibrosis. Tob. Induc. Dis. 2023, 21, 170. [Google Scholar] [CrossRef] [PubMed]
- Wang, J.; He, F.; Chen, L.; Li, Q.; Jin, S.; Zheng, H.; Lin, J.; Zhang, H.; Ma, S.; Mei, J.; et al. Resveratrol inhibits pulmonary fibrosis by regulating miR-21 through MAPK/AP-1 pathways. Biomed. Pharmacother. 2018, 105, 37–44. [Google Scholar] [CrossRef]
- Shakir, S. Targeting MAPK signaling: A promising approach for treating inflammatory lung disease. Pharmacology 2024, 110, 290–300. [Google Scholar]
- Chi, B.; Deng, L.; Zhi, Z.; Wei, Y.; Lv, L.; Yang, W.; Wei, C.; Yu, H.; Song, L.; Pang, L. Upregulation of miRNA-26a Enhances the Apoptosis of Cerebral Neurons by Targeting EphA2 and Inhibiting the MAPK Pathway. Dev. Neurosci. 2022, 44, 615–628. [Google Scholar] [CrossRef]
- Bu, N.; Wang, S.; Ma, Y.; Xia, H.; Zhao, Y.; Shi, X.; Liu, Q.; Wang, S.; Gao, Y. The lncRNA H19/miR-29a-3p/SNIP1/c-myc regulatory axis is involved in pulmonary fibrosis induced by Nd2O3. Toxicol. Sci. 2023, 197, 27–37. [Google Scholar] [CrossRef] [PubMed]








| Genes | Sequences |
|---|---|
| α-SMA | F:ATGACCCAGATTATGTTTGAGACCTTC R:TCTCCAGAGTCCAGCACAATACC |
| MAP2K3 | F:CCCCAGTCCAAAGAGAGGCT R:GCAGGACGAAGCAAGATCAC |
| MAPK14 | F:AACAGGATGCCAAGCCATGA R:GCATCTTCTCCAGCAAGTCG |
| MST1 | F:ACCCGTGTCGATATTAAGAGAC R:GCTCATCTTCATCCGAGTTTTC |
| hsa-miR-214-3p | F:CCCACAGCAGGCACAGACA |
| mmu-miR-214-3p | F:GCCACAGCAGGCACAGACA |
| GAPDH | F:GAAAGCCTGCCGGTGACTAA R:AGGAAAAGCATCACCCGGAG |
| U6 | F:CTCGCTTCGGCAGCACA R:AACGCTTCACGAATTTGCGT |
Disclaimer/Publisher’s Note: The statements, opinions and data contained in all publications are solely those of the individual author(s) and contributor(s) and not of MDPI and/or the editor(s). MDPI and/or the editor(s) disclaim responsibility for any injury to people or property resulting from any ideas, methods, instructions or products referred to in the content. |
© 2026 by the authors. Licensee MDPI, Basel, Switzerland. This article is an open access article distributed under the terms and conditions of the Creative Commons Attribution (CC BY) license.
Share and Cite
Sun, Y.; Ding, R.; Yin, H.; Ma, T.; Bi, Y.; Li, S.; Wang, L.; Wang, X. miR-214-3p Mediates Samarium Oxide-Induced Pulmonary Fibrosis by Targeting MAP2K3 via the MAPK Signaling Pathway. Toxics 2026, 14, 228. https://doi.org/10.3390/toxics14030228
Sun Y, Ding R, Yin H, Ma T, Bi Y, Li S, Wang L, Wang X. miR-214-3p Mediates Samarium Oxide-Induced Pulmonary Fibrosis by Targeting MAP2K3 via the MAPK Signaling Pathway. Toxics. 2026; 14(3):228. https://doi.org/10.3390/toxics14030228
Chicago/Turabian StyleSun, Ying, Ruixia Ding, Haijing Yin, Teng Ma, Yannan Bi, Sheng Li, Li Wang, and Xiaohui Wang. 2026. "miR-214-3p Mediates Samarium Oxide-Induced Pulmonary Fibrosis by Targeting MAP2K3 via the MAPK Signaling Pathway" Toxics 14, no. 3: 228. https://doi.org/10.3390/toxics14030228
APA StyleSun, Y., Ding, R., Yin, H., Ma, T., Bi, Y., Li, S., Wang, L., & Wang, X. (2026). miR-214-3p Mediates Samarium Oxide-Induced Pulmonary Fibrosis by Targeting MAP2K3 via the MAPK Signaling Pathway. Toxics, 14(3), 228. https://doi.org/10.3390/toxics14030228
