Sign in to use this feature.

Years

Between: -

Subjects

remove_circle_outline
remove_circle_outline
remove_circle_outline
remove_circle_outline
remove_circle_outline
remove_circle_outline

Journals

Article Types

Countries / Regions

Search Results (100)

Search Parameters:
Keywords = lateral gene transfer

Order results
Result details
Results per page
Select all
Export citation of selected articles as:
21 pages, 3364 KB  
Article
Advancing Lateral Flow Detection in CRISPR/Cas12a Systems Through Rational Understanding and Design Strategies of Reporter Interactions
by Irina V. Safenkova, Maria V. Kamionskaya, Dmitriy V. Sotnikov, Sergey F. Biketov, Anatoly V. Zherdev and Boris B. Dzantiev
Biosensors 2025, 15(12), 812; https://doi.org/10.3390/bios15120812 - 13 Dec 2025
Viewed by 696
Abstract
CRISPR/Cas12a systems coupled with lateral flow tests (LFTs) are a promising route to rapid, instrument-free nucleic acid diagnostics due to conversion target recognition into a simple visual readout via cleavage of dual-labeled single-stranded DNA reporters. However, the conventional CRISPR/Cas12a–LFT system is constructed in [...] Read more.
CRISPR/Cas12a systems coupled with lateral flow tests (LFTs) are a promising route to rapid, instrument-free nucleic acid diagnostics due to conversion target recognition into a simple visual readout via cleavage of dual-labeled single-stranded DNA reporters. However, the conventional CRISPR/Cas12a–LFT system is constructed in a format where the intact reporter should block nanoparticle conjugate migration and can produce false-positive signals and shows strong dependence on component stoichiometry and kinetics. Here, we present the first combined experimental and theoretical analysis quantifying these limitations and defining practical solutions. The experimental evaluation included 480 variants of LFT configuration with reporters differing in the concentration of interacting components and the kinetic conditions of the interactions. The most influential factor leading to 100% false-positive results was insufficient interaction time between the components; pre-incubation of the conjugate with the reporter for 5 min eliminated these artifacts. Theoretical analysis of the LFT kinetics based on a mathematical model confirmed kinetic constraints at interaction times below a few minutes, which affect the detectable signal. Reporter concentration and conjugate architecture represented the second major factors: lowering reporter concentration to 20 nM and using smaller gold nanoparticles with multivalent fluorescent reporters markedly improved sensitivity. The difference in sensitivity between various LFT configurations exceeded 50-fold. The combination of identified strategies eliminated false-positive reactions and enabled the detection of up to 20 pM of DNA target (the hisZ gene of Erwinia amylovora, a bacterial phytopathogen). The strategies reported here are general and readily transferable to other DNA targets and CRISPR/Cas12a amplification-free diagnostics. Full article
(This article belongs to the Special Issue CRISPR/Cas System-Based Biosensors)
Show Figures

Figure 1

19 pages, 4957 KB  
Article
Leveraging Transcriptome Insights and GsHZ4 Gene Expression to Improve Alkaline Tolerance in Lupinus angustifolius
by Jixiang Tang, Mengyu Liu, Yujing Liu, Xiaoyu Wang, Xinlei Du, Xinyao Liu, Mengyue Zhou, Honglin Mao, Yixuan Feng, Qing Gao, Junfeng Zhang and Lei Cao
Plants 2025, 14(22), 3408; https://doi.org/10.3390/plants14223408 - 7 Nov 2025
Viewed by 561
Abstract
Soil alkalinity severely restricts the cultivation of Lupinus angustifolius, a valuable legume. Wild soybean (Glycine soja) is a leguminous plant with extremely strong alkaline resistance (pH 8.5). Transferring the alkali-tolerant genes from wild soybeans into lupinus can effectively enhance the [...] Read more.
Soil alkalinity severely restricts the cultivation of Lupinus angustifolius, a valuable legume. Wild soybean (Glycine soja) is a leguminous plant with extremely strong alkaline resistance (pH 8.5). Transferring the alkali-tolerant genes from wild soybeans into lupinus can effectively enhance the alkali tolerance. In this study, we combined transcriptome profiling and genetic transformation to elucidate the molecular basis of alkaline stress response in lupinus. RNA-seq analysis of root tips under acid (HCl, pH 4.0) and alkali (NaHCO3, pH 8.5) stress revealed 104,353 annotated unigenes, with differential expression patterns highlighting enrichment in cellular component, binding, and catalytic activity categories. KEGG pathway analysis indicated that early responses involved ribosome-related pathways, while later stages activated plant hormone signaling and MAPK pathways. Notably, no homeodomain-leucine zipper (HD-Zip) family genes were identified in the lupinus genome. Therefore, we transferred GsHZ4, an alkali-resistant HD-Zip transcription factor from wild soybean into lupinus hairy roots via Agrobacterium rhizogenes-mediated transformation. Overexpression of GsHZ4 significantly enhanced antioxidant enzyme activities (CAT, POD, and SOD) and reduced malondialdehyde content under NaHCO3 stress. Furthermore, the promoter of GsHZ4 expression was strongly induced by indole-3-acetic acid (IAA). Key alkali-responsive genes (LaKIN, LaMYB34, LaDnaJ1, LaDnaJ20, LaNAC22, and LaNAC35) were upregulated in transgenic lines, suggesting that GsHZ4 integrates into the endogenous stress-regulation network. Our findings demonstrate that heterologous expression of GsHZ4 can enhance alkaline tolerance of lupinus, providing a novel strategy for breeding stress-resistant varieties and expanding lupinus cultivation in saline–alkali soils. Full article
Show Figures

Figure 1

12 pages, 722 KB  
Review
Bacteriophages: Potential Candidates for the Dissemination of Antibiotic Resistance Genes in the Environment
by Shahid Sher, Husnain Ahmad Khan, Zaman Khan, Muhammad Sohail Siddique, Dilara Abbas Bukhari and Abdul Rehman
Targets 2025, 3(3), 25; https://doi.org/10.3390/targets3030025 - 22 Jul 2025
Viewed by 3014
Abstract
The invention of antibacterial agents (antibiotics) was a significant event in the history of the human race, and this invention changed the way in which infectious diseases were cured; as a result, many lives have been saved. Recently, antibiotic resistance has developed as [...] Read more.
The invention of antibacterial agents (antibiotics) was a significant event in the history of the human race, and this invention changed the way in which infectious diseases were cured; as a result, many lives have been saved. Recently, antibiotic resistance has developed as a result of excessive use of antibiotics, and it has become a major threat to world health. ARGs are spread across biomes and taxa of bacteria via lateral or horizontal gene transfer (HGT), especially via conjugation, transformation, and transduction. This review concerns transduction, whereby bacteriophages or phages facilitate gene transfer in bacteria. Bacteriophages are just as common and many times more numerous than their bacterial prey, and these phages are much more influential in controlling the population of bacteria. It is estimated that 25% of overall genes of Escherichia coli have been copied by other species of bacteria due to the HGT process. Transduction may take place via a generalized or specialized mechanism, with phages being ubiquitous in nature. Phage and virus-like particle (VLP) metagenomics have uncovered the emergence of ARGs and mobile genetic elements (MGEs) of bacterial origins. These genes, when transferred to bacteria through transduction, confer resistance to antibiotics. ARGs are spread through phage-based transduction between the environment and bacteria related to people or animals, and it is vital that we further understand and tackle this mechanism in order to combat antimicrobial resistance. Full article
(This article belongs to the Special Issue Small-Molecule Antibiotic Drug Development)
Show Figures

Figure 1

18 pages, 1047 KB  
Article
Protein Functional Effector (pfe) Noncoding RNAS Are Identical to Fragments from Various Noncoding RNAs
by Roberto Patarca and William A. Haseltine
Int. J. Mol. Sci. 2025, 26(14), 6870; https://doi.org/10.3390/ijms26146870 - 17 Jul 2025
Viewed by 1054
Abstract
Protein functional effector (pfe)RNAs were introduced in 2015 as PIWI-interacting-like small noncoding (nc)RNAs and were later categorized as a novel group based on being 2′-O-methylated at their 3′-end, directly binding and affecting protein function, but not levels, and not matching known RNAs. Here, [...] Read more.
Protein functional effector (pfe)RNAs were introduced in 2015 as PIWI-interacting-like small noncoding (nc)RNAs and were later categorized as a novel group based on being 2′-O-methylated at their 3′-end, directly binding and affecting protein function, but not levels, and not matching known RNAs. Here, we document that human pfeRNAs match fragments of GenBank database-annotated human ncRNAs. PDLpfeRNAa matches the 3′-half fragment of a mitochondrial transfer (t)RNA, and PDLpfeRNAb matches a 28S ribosomal (r)RNA fragment. These PDLpfeRNAs are known to bind to tumor programmed death ligand (PD-L)1, enhancing or inhibiting its interaction with lymphocyte PD-1 and consequently tumor immune escape, respectively. In a validated 8-pfeRNA-set classifier for pulmonary nodule presence and benign vs. malignant nature, seven here match one or more of the following: transfer, micro, Y, PIWI, long (lnc)RNAs, and a PDLpfeRNAa fragment. The previously identified chromosomal locations of these pfeRNAs and their matches partially overlap. Another 2-pfeRNA set was previously determined to distinguish between controls, patients with pulmonary tuberculosis, and those with lung cancer. One pfeRNA, previously shown to bind p60-DMAD and affect apoptosis, complements small nucleolar RNA SNORD45C, matching smaller 18S rRNA and lncRNA segments. Thus, pfeRNAs appear to have a common origin with known multifunctional ncRNA fragments. Differential modification may contribute to the multifunctionality of ncRNAs. For instance, for tRNA fragments, stabilizing 3′-end 2′-O-methylation, 3′-aminoacylation, and glycosylation modifications may regulate protein function, translation, and extracellular effects, respectively. One ncRNA gene can encode multiple fragments, multiple genes can encode the same fragment, and differentially modified ncRNA fragments might synergize or antagonize each other. Full article
(This article belongs to the Special Issue Targeting RNA Molecules)
Show Figures

Graphical abstract

25 pages, 3057 KB  
Article
Phylogenetic Diversity and Symbiotic Effectiveness of Bradyrhizobium Strains Nodulating Glycine max in Côte d’Ivoire
by Marie Ange Akaffou, Romain Kouakou Fossou, Anicet Ediman Théodore Ebou, Zaka Ghislaine Claude Kouadjo-Zézé, Chiguié Estelle Raïssa-Emma Amon, Clémence Chaintreuil, Saliou Fall and Adolphe Zézé
Agronomy 2025, 15(7), 1720; https://doi.org/10.3390/agronomy15071720 - 17 Jul 2025
Cited by 1 | Viewed by 1604
Abstract
Soybean (Glycine max) is a protein-rich legume crop that plays an important role in achieving food security. The aim of this study was to isolate soybean-nodulating rhizobia from Côte d’Ivoire soils and evaluate their potential as efficient strains in order to [...] Read more.
Soybean (Glycine max) is a protein-rich legume crop that plays an important role in achieving food security. The aim of this study was to isolate soybean-nodulating rhizobia from Côte d’Ivoire soils and evaluate their potential as efficient strains in order to develop local bioinoculants. For this objective, 38 composite soil samples were collected from Côte d’Ivoire’s five major climatic zones. These soils were used as substrate to trap the nodulating rhizobia using the promiscuous soybean variety R2-231. A total of 110 bacterial strains were isolated and subsequently identified. The analysis of ITS (rDNA16S-23S), glnII and recA sequences revealed a relatively low genetic diversity of these native rhizobia. Moreover, the ITS phylogeny showed that these were scattered into two Bradyrhizobium clades dominated by the B. elkanii supergroup, with ca. 75% of all isolates. Concatenated glnII-recA sequence phylogeny confirmed that the isolates belong in the majority to ‘B. brasilense’, together with B. vignae and some putative genospecies of Bradyrhizobium that needs further elucidation. The core gene phylogeny was found to be incongruent with nodC and nifH phylogenies, probably due to lateral gene transfer influence on the symbiotic genes. The diversity and composition of the Bradyrhizobium species varied significantly among different sampling sites, and the key explanatory variables identified were carbon (C), magnesium (Mg), nitrogen (N), pH, and annual precipitation. Based on both shoot biomass and leaf relative chlorophyll content, three isolates consistently showed a higher symbiotic effectiveness than the exotic inoculant strain Bradyrhizobium IRAT-FA3, demonstrating their potential to serve as indigenous elite strains as bioinoculants. Full article
(This article belongs to the Section Agricultural Biosystem and Biological Engineering)
Show Figures

Figure 1

19 pages, 1686 KB  
Article
Could Horizontal Gene Transfer Explain 5S rDNA Similarities Between Frogs and Worm Parasites?
by Kaleb Pretto Gatto, Cintia Pelegrineti Targueta, Stenio Eder Vittorazzi and Luciana Bolsoni Lourenço
Biomolecules 2025, 15(7), 1001; https://doi.org/10.3390/biom15071001 - 12 Jul 2025
Viewed by 933
Abstract
Horizontal gene transfer (HGT), the non-Mendelian transfer of genetic material between organisms, is relatively frequent in prokaryotes, whereas its extent among eukaryotes remains unclear. Here, we raise the hypothesis of a possible cross-phylum HGT event involving 5S ribosomal DNA (rDNA). A specific type [...] Read more.
Horizontal gene transfer (HGT), the non-Mendelian transfer of genetic material between organisms, is relatively frequent in prokaryotes, whereas its extent among eukaryotes remains unclear. Here, we raise the hypothesis of a possible cross-phylum HGT event involving 5S ribosomal DNA (rDNA). A specific type of 5S rDNA sequence from the anuran Xenopus laevis was highly similar to a 5S rDNA sequence of the genome of its flatworm parasite Protopolystoma xenopodis. A maximum likelihood analysis revealed phylogenetic incongruence between the gene tree and the species trees, as the 5S rDNA sequence from Pr. xenopodis was grouped along with the sequences from the anurans. Sequence divergence analyses of the gene region and non-transcribed spacer also agree with an HGT event from Xenopus to Pr. xenopodis. Additionally, we examined whether contamination of the Pr. xenopodis genome assembly with frog DNA could explain our findings but found no evidence to support this hypothesis. These findings highlight the possible contribution of HGT to the high diversity observed in the 5S rDNA family. Full article
(This article belongs to the Section Molecular Biology)
Show Figures

Figure 1

25 pages, 3662 KB  
Article
Deciphering the Causes of IbfA-Mediated Abortive Infection in the P22-like Phage UAB_Phi20
by Júlia López-Pérez, Pilar Cortés, Susana Campoy, Ivan Erill and Montserrat Llagostera
Int. J. Mol. Sci. 2025, 26(10), 4918; https://doi.org/10.3390/ijms26104918 - 20 May 2025
Cited by 1 | Viewed by 1626
Abstract
The study of bacterial defense mechanisms against phages is becoming increasingly relevant due to their impact on the effectiveness of phage therapy. Employing a multifaceted approach that combines bioinformatics, molecular microbiology, TEM microscopy, and conventional microbiology techniques, here, we identify the ibfA gene [...] Read more.
The study of bacterial defense mechanisms against phages is becoming increasingly relevant due to their impact on the effectiveness of phage therapy. Employing a multifaceted approach that combines bioinformatics, molecular microbiology, TEM microscopy, and conventional microbiology techniques, here, we identify the ibfA gene as a novel defense factor targeting the virulent phage UAB_Phi20, acquired by Salmonella Typhimurium through lateral transfer on the IncI1α conjugative plasmid pUA1135 after oral phage therapy in broilers. IbfA, a two-domain protein containing ATPase and TOPRIM domains, significantly reduces UAB_Phi20 productivity, as indicated by decreased EOP, ECOI, and a diminished burst size, potentially reducing cellular viability without causing observable lysis. Our results indicate that IbfA enhances the transcription of early genes, including the antirepressor ant, which inhibits the C2 repressor of the lytic cycle. This may cause an imbalance in Cro/C2 concentration, leading to the observed reduction in the transcription of late genes encoding structural and cellular lysis proteins, and resulting in the abortion of UAB_Phi20 infection. Full article
(This article belongs to the Special Issue Exploring Phage–Host Interactions: Novel Findings and Perspectives)
Show Figures

Figure 1

58 pages, 5907 KB  
Review
The Transformation Experiment of Frederick Griffith II: Inclusion of Cellular Heredity for the Creation of Novel Microorganisms
by Günter A. Müller
Bioengineering 2025, 12(5), 532; https://doi.org/10.3390/bioengineering12050532 - 15 May 2025
Cited by 1 | Viewed by 4388
Abstract
So far, synthetic biology approaches for the construction of artificial microorganisms have fostered the transformation of acceptor cells with genomes from donor cells. However, this strategy seems to be limited to closely related bacterial species only, due to the need for a “fit” [...] Read more.
So far, synthetic biology approaches for the construction of artificial microorganisms have fostered the transformation of acceptor cells with genomes from donor cells. However, this strategy seems to be limited to closely related bacterial species only, due to the need for a “fit” between donor and acceptor proteomes and structures. “Fitting” of cellular regulation of metabolite fluxes and turnover between donor and acceptor cells, i.e. cybernetic heredity, may be even more difficult to achieve. The bacterial transformation experiment design 1.0, as introduced by Frederick Griffith almost one century ago, may support integration of DNA, macromolecular, topological, cybernetic and cellular heredity: (i) attenuation of donor Pneumococci of (S) serotype fosters release of DNA, and hypothetically of non-DNA structures compatible with subsequent transfer to and transformation of acceptor Pneumococci from (R) to (S) serotype; (ii) use of intact donor cells rather than of subcellular or purified fractions may guarantee maximal diversity of the structural and cybernetic matter and information transferred; (iii) “Blending” or mixing and fusion of donor and acceptor Pneumococci may occur under accompanying transfer of metabolites and regulatory circuits. A Griffith transformation experiment design 2.0 is suggested, which may enable efficient exchange of DNA as well as non-DNA structural and cybernetic matter and information, leading to unicellular hybrid microorganisms with large morphological/metabolic phenotypic differences and major features compared to predeceding cells. The prerequisites of horizontal gene and somatic cell nuclear transfer, the molecular mechanism of transformation, the machineries for the biogenesis of bacterial cytoskeleton, micelle-like complexes and membrane landscapes are briefly reviewed on the basis of underlying conceptions, ranging from Darwin’s “gemmules” to “stirps”, cytoplasmic and “plasmon” inheritance, “rhizene agency”, “communicology”, “transdisciplinary membranology” to up to Kirschner’s “facilitated variation”. Full article
(This article belongs to the Section Biochemical Engineering)
Show Figures

Figure 1

19 pages, 6343 KB  
Article
Design, Screening, and Impact of sgRNAs Targeting Bovine Prolactin Gene Receptor on Embryonic Development Using Stably Transfected Cell Lines
by Daqing Wang, Guifang Cao, Xin Li, Xin Cheng, Zhihui Guo, Lu Li, Hong Su, Kai Zhang, Yuanyuan Zhang, Min Zhang, Feifei Zhao, Yifan Zhao, Junxi Liang, Yiyi Liu and Yong Zhang
Biology 2025, 14(4), 425; https://doi.org/10.3390/biology14040425 - 15 Apr 2025
Viewed by 863
Abstract
This study designed three sgRNAs (sgRNA139, sgRNA128, and sgRNA109) targeting the prolactin gene receptor (PRLR) in fetal cattle, utilized Cas9 to cleave endogenous DNA, and screened stable cell lines for somatic cell nuclear transfer experiments to investigate the impact of different editing sites [...] Read more.
This study designed three sgRNAs (sgRNA139, sgRNA128, and sgRNA109) targeting the prolactin gene receptor (PRLR) in fetal cattle, utilized Cas9 to cleave endogenous DNA, and screened stable cell lines for somatic cell nuclear transfer experiments to investigate the impact of different editing sites on embryonic development. The results showed that sgRNA139 had the highest cleavage efficiency (Fcut = 0.65, Indels = 42.19%), while sgRNA109 had the lowest (Fcut = 0.45, Indels = 35.31%). No significant differences were observed in cell growth status after electroporation (p > 0.05), and the transfection efficiency exceeded 90% after five days of culture. In the evaluation of key embryonic development indicators, sgRNA109 significantly reduced the cleavage rate and blastocyst rate (p < 0.01), whereas sgRNA139 showed no significant effect on the cleavage rate (p > 0.05), but its blastocyst rate was slightly lower than that of the control group (p > 0.05). This study demonstrates that highly specific sgRNAs and stable edited cell lines used as donor cells can significantly regulate the later stages of embryonic development. This study not only provides new experimental evidence for the functional study of the PRLR but also lays an important theoretical foundation for the innovation of molecular breeding technologies in dairy cattle. Full article
Show Figures

Figure 1

18 pages, 10970 KB  
Review
Role of Lysogenic Phages in the Dissemination of Antibiotic Resistance Genes Applied in the Food Chain
by Rafael Dorighello Cadamuro, Mariana Alves Elois, Giulia Von Tönnemann Pilati, Beatriz Pereira Savi, Leonardo Pessi, Yasmin Ferreira Souza Hoffmann Jempierre, David Rodríguez-Lázaro and Gislaine Fongaro
Foods 2025, 14(7), 1082; https://doi.org/10.3390/foods14071082 - 21 Mar 2025
Cited by 4 | Viewed by 3316
Abstract
Bacteriophages, first discovered in 1915, have re-emerged as critical players in microbial ecosystems, particularly in food production. Their ability to lysogenize bacterial hosts raises concerns about their role in the horizontal transfer of antibiotic resistance genes (ARGs) and virulence factors, contributing to the [...] Read more.
Bacteriophages, first discovered in 1915, have re-emerged as critical players in microbial ecosystems, particularly in food production. Their ability to lysogenize bacterial hosts raises concerns about their role in the horizontal transfer of antibiotic resistance genes (ARGs) and virulence factors, contributing to the global challenge of antimicrobial resistance. Key studies reveal that ARG-carrying phages are prevalent across various stages of the food chain, including soil, vegetables, meat, dairy, and wastewater associated with food production. These findings demonstrate the potential for lysogenic phages to act as vectors for resistance gene dissemination, posing risks to public health. The review also explores emerging genetic elements, such as phage-inducible chromosomal islands and gene transfer agents, that further enhance the mobility of resistance and virulence genes. Advancements in metagenomic tools have improved our understanding of phage-mediated gene transfer, but significant knowledge gaps remain. Future research should aim to quantify these processes in real-world settings and develop strategies to mitigate the risks associated with lysogenic phages in food systems. Full article
Show Figures

Figure 1

15 pages, 2298 KB  
Article
Rampant Interkingdom Horizontal Gene Transfer in Pezizomycotina? An Updated Inspection of Anomalous Phylogenies
by Kevin Aguirre-Carvajal, Sebastián Cárdenas, Cristian R. Munteanu and Vinicio Armijos-Jaramillo
Int. J. Mol. Sci. 2025, 26(5), 1795; https://doi.org/10.3390/ijms26051795 - 20 Feb 2025
Cited by 2 | Viewed by 1715
Abstract
Horizontal gene transfer (HGT) is a significant source of diversity in prokaryotes and a key factor in their genome evolution. Although similar processes have been postulated for eukaryotes, the validity of HGT’s impact remains contested, particularly between long-distance-related organisms like those from different [...] Read more.
Horizontal gene transfer (HGT) is a significant source of diversity in prokaryotes and a key factor in their genome evolution. Although similar processes have been postulated for eukaryotes, the validity of HGT’s impact remains contested, particularly between long-distance-related organisms like those from different kingdoms. Among eukaryotes, the fungal subphylum Pezizomycotina has been frequently cited in the literature for experiencing HGT events, with over 600 publications on the subject. The proteomes of 421 Pezizomycotina species were meticulously examined to identify potential instances of interkingdom HGT. Furthermore, the phylogenies of over 275 HGT candidates previously reported were revisited. Manual scrutiny of 521 anomalous phylogenies revealed that only 1.5% display patterns indicative of interkingdom HGT. Moreover, novel interkingdom HGT searches within Pezizomycotina yielded few new contenders, casting doubt on the prevalence of such events within this subphylum. Although the detailed examination of phylogenies suggested interkingdom HGT, the evidence for lateral gene transfer is not conclusive. The findings suggest that expanding the number of homologous sequences could uncover vertical inheritance patterns that have been misclassified as HGT. Consequently, this research supports the notion that interkingdom HGT may be an extraordinary occurrence rather than a significant evolutionary driver in eukaryotic genomes. Full article
(This article belongs to the Section Molecular Informatics)
Show Figures

Figure 1

17 pages, 3980 KB  
Article
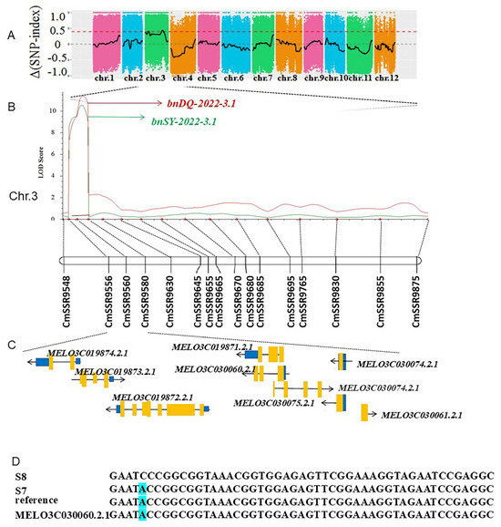
Major QTL Mapping and Candidate Gene Analysis of Branching Number Habits in Cucumis melo
by Ling Wang, Limin Yang, Fan Zhang, Dongyang Dai, Di Wang and Yunyan Sheng
Agronomy 2024, 14(12), 3012; https://doi.org/10.3390/agronomy14123012 - 18 Dec 2024
Cited by 1 | Viewed by 1283
Abstract
Branching number (BN) is a crucial architectural trait in Cucumis melo. Because of its multiple branch habits, much more labour costs are needed in melon production. However, the genetic mechanism of branching numbers in melon is not clear. Here, a genetic population from [...] Read more.
Branching number (BN) is a crucial architectural trait in Cucumis melo. Because of its multiple branch habits, much more labour costs are needed in melon production. However, the genetic mechanism of branching numbers in melon is not clear. Here, a genetic population from multiple branching material S8 (only two branching number in the first node) as the female line and S7 (multiple branching numbers in each node; more than nine branch numbers) as the male parent is used to make a cross F2:3 generation. By performing QTL mapping based on bulked segregate analysis (BSA) after two years, a candidate QTL region of the BN was located on chromosome 3. For further QTL mapping, a genetic linkage map, which contained 16 SSR markers with a total length of 2.27 Mb, was constructed. One major QTL locus bnDQ-2022-3.1 was detected between CmSSR9556 and CmSSR9580, with a LOD threshold of 11.37 and a contribution rate of 49.11% in the spring of 2022 in Daqing City. Then, a consistent QTL bnSY-2022-3.1 was also investigated in Sanya, Hainan Province, in the autumn of 2022, with a LOD threshold of 10.85 and a contribution rate of 45.01%. Nine genes were investigated within the interval of the candidate region located in chromosome 3 between 22,723,436 and 22,807,889 of the melon’s physical position within the 85.45 kb length region. Gene expression analysis showed significant differences between MELO3C019872.2.1, MELO3C030060.2.1, and MELO3C019871.2.1 in different development stages. Gene sequence different analysis revealed a “C”-to-“T” mutation in the 1280 bp site of MELO3C030060.2.1 in parental lines. Heterologous transformation of MELO3C030060.2.1 into cucumber revealed that overexpression of MELO3C030060.2.1 resulted in more and denser branches in cucumber plants, and the growth rate of lateral branches was significantly faster than that of the wild type. Transferring to antisense of MELO3C030060.2.1 had the opposite effect. To sum up, MELO3C030060.2.1 is related to melon branching initial habits. This study could provide a new insight into melon branching habits and provide a theoretical base for melon breeding. Full article
(This article belongs to the Section Crop Breeding and Genetics)
Show Figures

Figure 1

7 pages, 4197 KB  
Proceeding Paper
Molecular Docking and Dynamics of a Series of Aza-Heterocyclic Compounds Against Penicillin-Binding Protein 2a of Methicillin-Resistant Staphylococcus aureus 
by Karen Astrid Ortiz-Vargas, Rsuini Uri Gutierrez-Aguilar, Judit Araceli Avina-Verduzco, Hugo A. Garcia-Gutierrez, Julio Cesar Ontiveros-Rodriguez, Rafael Herrera-Bucio and Pedro Navarro-Santos
Chem. Proc. 2024, 16(1), 4; https://doi.org/10.3390/ecsoc-28-20221 - 14 Nov 2024
Viewed by 1494
Abstract
Staphylococcus aureus is a Gram-positive bacterium known to cause mild to severe and potentially fatal infections such as endocarditis, sepsis, meningitis, pneumonia, and bacteremia, among others. The methicillin-resistant strain of Staphylococcus aureus (MRSA) arose because the bacterium acquired an additional penicillin-binding protein by [...] Read more.
Staphylococcus aureus is a Gram-positive bacterium known to cause mild to severe and potentially fatal infections such as endocarditis, sepsis, meningitis, pneumonia, and bacteremia, among others. The methicillin-resistant strain of Staphylococcus aureus (MRSA) arose because the bacterium acquired an additional penicillin-binding protein by lateral gene transfer, known as penicillin-binding protein 2a (PBP2a). It is responsible for cross-linking peptidoglycan chains in the formation of the bacterial cell wall, and it is a deathly pathogen because it can infect almost all sites in the body; thus, the development of novel PBP2a inhibitors and the treatment of infections caused by this bacterium is vital. In this work, a systematic study of molecular docking and molecular dynamics was carried out to determine the stability of a set of ligands, aza-heterocyclic compounds, against PBP2a, analyzing their RMSD, H-bonds interactions, and binding free energy. In addition, the pharmacokinetic properties are discussed, finding that our proposed ligand 5 is the most promising compound in terms of stability and energetic results. Full article
Show Figures

Figure 1

16 pages, 3485 KB  
Article
Genomic Sequence of the Threespine Stickleback Iridovirus (TSIV) from Wild Gasterosteus aculeatus in Stormy Lake, Alaska
by Alyssa M. Yoxsimer, Emma G. Offenberg, Austin Wolfgang Katzer, Michael A. Bell, Robert L. Massengill and David M. Kingsley
Viruses 2024, 16(11), 1663; https://doi.org/10.3390/v16111663 - 24 Oct 2024
Cited by 3 | Viewed by 21044
Abstract
The threespine stickleback iridovirus (TSIV), a double-stranded DNA virus, was the first megalocytivirus detected in wild North American fishes. We report a second occurrence of TSIV in threespine stickleback (Gasterosteus aculeatus) from Stormy Lake, Alaska, and assemble a nearly complete genome [...] Read more.
The threespine stickleback iridovirus (TSIV), a double-stranded DNA virus, was the first megalocytivirus detected in wild North American fishes. We report a second occurrence of TSIV in threespine stickleback (Gasterosteus aculeatus) from Stormy Lake, Alaska, and assemble a nearly complete genome of TSIV. The 115-kilobase TSIV genome contains 94 open reading frames (ORFs), with 91 that share homology with other known iridoviruses. We identify three ORFs that likely originate from recent lateral gene transfers from a eukaryotic host and one ORF with homology to B22 poxvirus proteins that likely originated from a lateral gene transfer between viruses. Phylogenetic analysis of 24 iridovirus core genes and pairwise sequence identity analysis support TSIV as a divergent sister taxon to other megalocytiviruses and a candidate for a novel species designation. Screening of stickleback collected from Stormy Lake before and after a 2012 rotenone treatment to eliminate invasive fish shows 100% positivity for TSIV in the two years before treatment (95% confidence interval: 89–100% prevalence) and 0% positivity for TSIV in 2024 after treatment (95% confidence interval: 0 to 3.7% prevalence), suggesting that the rotenone treatment and subsequent crash and reestablishment of the stickleback population is associated with loss of TSIV. Full article
(This article belongs to the Section Animal Viruses)
Show Figures

Figure 1

16 pages, 15478 KB  
Article
Natural Bacterial Co-Infection in Farmed European Sea Bass Intended for Experimental Research in Sicily, Southern Italy: Pathological Findings
by Simone Palazzolo, Claudio Gervasi, Jessica Maria Abbate, Emil Gjurčević, Rosa Falleti, Maria Giovanna Piro, Giovanni Lanteri, Carmelo Iaria and Fabio Marino
Fishes 2024, 9(9), 360; https://doi.org/10.3390/fishes9090360 - 13 Sep 2024
Cited by 2 | Viewed by 2835
Abstract
In mariculture facilities, bacterial infections pose significant production challenges, with potentially catastrophic impacts on fish species. Bacterial co-infections are a widespread phenomenon in the natural marine environment, although their impact on aquatic organisms remains poorly investigated. This study aimed to detail the pathological [...] Read more.
In mariculture facilities, bacterial infections pose significant production challenges, with potentially catastrophic impacts on fish species. Bacterial co-infections are a widespread phenomenon in the natural marine environment, although their impact on aquatic organisms remains poorly investigated. This study aimed to detail the pathological findings associated with a natural bacterial co-infection caused by three different pathogens, namely Photobacterium damselae subsp. piscicida, Tenacibaculum maritimum and Vibrio sp., as the cause of mass mortality in European sea bass. The fish had been reared in open-net cages in Sicily and later transferred for experimental research purposes to a user establishment after immunization with an inactivated vaccine. Macroscopic, cytological and histopathological examinations were performed on 109 animals, and bacterial species were identified by the 16S rRNA gene. Overall, ulcerative skin lesions, necrotizing myositis and tail rot with occasional tail loss were associated with tenacibaculosis and vibriosis, while P. damselae subsp. piscicida mainly caused granulomatous inflammation in the spleen and head kidney. Finally, an injection site reaction due to the oil-adjuvanted vaccine administered intraperitoneally was observed in the abdominal fat. Understanding the impact of bacterial pathogens is essential to manage the health and welfare of farmed fish, and the importance of a good health monitoring program cannot be overstated to avoid outbreaks and the possible emergence of new pathogens due to the intensification of the production systems, antibiotic resistance and climate changes. The study would also highlight the importance of the quarantine period when animals supplied for research come from aquaculture farms and how the main goal in the near future should be to better define the procedures to provide completely pathogen-free animals. Full article
(This article belongs to the Section Welfare, Health and Disease)
Show Figures

Figure 1

Back to TopTop