Rampant Interkingdom Horizontal Gene Transfer in Pezizomycotina? An Updated Inspection of Anomalous Phylogenies
Abstract
1. Introduction
2. Results
3. Discussion
4. Materials and Methods
4.1. Interkingdom HGT Protein Candidates’ Detection
4.2. Phylogenetic Analysis for Interkingdom HGT Detection
4.3. Species Tree Reconstruction
5. Conclusions
Supplementary Materials
Author Contributions
Funding
Institutional Review Board Statement
Informed Consent Statement
Data Availability Statement
Acknowledgments
Conflicts of Interest
Abbreviations
| HGT | Horizontal gene transfer |
| LPI | Lineage probability index |
| BLAST | Basic local alignment search tool |
| NR | Non-redundant |
References
- Burch, C.L.; Romanchuk, A.; Kelly, M.; Wu, Y.; Jones, C.D. Empirical Evidence That Complexity Limits Horizontal Gene Transfer. Genome Biol. Evol. 2023, 15, evad089. [Google Scholar] [CrossRef] [PubMed]
- Tonkin-Hill, G.; Corander, J.; Parkhill, J. Challenges in Prokaryote Pangenomics. Microb. Genom. 2023, 9, mgen001021. [Google Scholar] [CrossRef] [PubMed]
- Cote-L’Heureux, A.; Maurer-Alcalá, X.X.; Katz, L.A. Old Genes in New Places: A Taxon-Rich Analysis of Interdomain Lateral Gene Transfer Events. PLoS Genet. 2022, 18, e1010239. [Google Scholar] [CrossRef] [PubMed]
- Katz, L.A. Recent Events Dominate Interdomain Lateral Gene Transfers between Prokaryotes and Eukaryotes and, with the Exception of Endosymbiotic Gene Transfers, Few Ancient Transfer Events Persist. Philos. Trans. R. Soc. B Biol. Sci. 2015, 370, 20140324. [Google Scholar] [CrossRef]
- Kwak, Y.; Argandona, J.A.; Degnan, P.H.; Hansen, A.K. Chromosomal-Level Assembly of Bactericera Cockerelli Reveals Rampant Gene Family Expansions Impacting Genome Structure, Function and Insect-Microbe-Plant-Interactions. Mol. Ecol. Resour. 2023, 23, 233–252. [Google Scholar] [CrossRef]
- Lai, C.-K.; Lee, Y.-C.; Ke, H.-M.; Lu, M.R.; Liu, W.-A.; Lee, H.-H.; Liu, Y.-C.; Yoshiga, T.; Kikuchi, T.; Chen, P.J.; et al. The Aphelenchoides Genomes Reveal Substantial Horizontal Gene Transfers in the Last Common Ancestor of Free-Living and Major Plant-Parasitic Nematodes. Mol. Ecol. Resour. 2023, 23, 905–919. [Google Scholar] [CrossRef] [PubMed]
- Moran, Y.; Fredman, D.; Szczesny, P.; Grynberg, M.; Technau, U. Recurrent Horizontal Transfer of Bacterial Toxin Genes to Eukaryotes. Mol. Biol. Evol. 2012, 29, 2223–2230. [Google Scholar] [CrossRef] [PubMed]
- Nikoh, N.; McCutcheon, J.P.; Kudo, T.; Miyagishima, S.; Moran, N.A.; Nakabachi, A. Bacterial Genes in the Aphid Genome: Absence of Functional Gene Transfer from Buchnera to Its Host. PLoS Genet. 2010, 6, e1000827. [Google Scholar] [CrossRef]
- Lyall, R.; Nikoloski, Z.; Gechev, T. Comparative Analysis of ROS Network Genes in Extremophile Eukaryotes. Int. J. Mol. Sci. 2020, 21, 9131. [Google Scholar] [CrossRef]
- Liu, F.; Wang, S.-H.; Cheewangkoon, R.; Zhao, R.-L. Uneven Distribution of Prokaryote-Derived Horizontal Gene Transfer in Fungi: A Lifestyle-Dependent Phenomenon. mBio 2025, 16, e0285524. [Google Scholar] [CrossRef]
- Zhang, Q.; Chen, X.; Xu, C.; Zhao, H.; Zhang, X.; Zeng, G.; Qian, Y.; Liu, R.; Guo, N.; Mi, W.; et al. Horizontal Gene Transfer Allowed the Emergence of Broad Host Range Entomopathogens. Proc. Natl. Acad. Sci. USA 2019, 116, 7982–7989. [Google Scholar] [CrossRef] [PubMed]
- Yin, Z.; Zhu, B.; Feng, H.; Huang, L. Horizontal Gene Transfer Drives Adaptive Colonization of Apple Trees by the Fungal Pathogen Valsa Mali. Sci. Rep. 2016, 6, 33129. [Google Scholar] [CrossRef]
- Marcet-Houben, M.; Gabaldón, T. Acquisition of Prokaryotic Genes by Fungal Genomes. Trends Genet. 2010, 26, 5–8. [Google Scholar] [CrossRef] [PubMed]
- Fitzpatrick, D.A. Horizontal Gene Transfer in Fungi. FEMS Microbiol. Lett. 2011, 329, 1–8. [Google Scholar] [CrossRef]
- Irelan, J.T.; Selker, E.U. Gene Silencing in Filamentous Fungi: RIP, MIP and Quelling. J. Genet. 1996, 75, 313–324. [Google Scholar] [CrossRef]
- Keeling, P.J.; Palmer, J.D. Horizontal Gene Transfer in Eukaryotic Evolution. Nat. Rev. Genet. 2008, 9, 605–618. [Google Scholar] [CrossRef] [PubMed]
- Richards, T.A.; Hirt, R.P.; Williams, B.A.P.; Embley, T.M. Horizontal Gene Transfer and the Evolution of Parasitic Protozoa. Protist 2003, 154, 17–32. [Google Scholar] [CrossRef]
- Rosewich, U.L.; Kistler, H.C. Role of Horizontal Gene Transfer in the Evolution of Fungi. Annu. Rev. Phytopathol. 2000, 38, 325–363. [Google Scholar] [CrossRef]
- Kurland, C.G.; Canback, B.; Berg, O.G. Horizontal Gene Transfer: A Critical View. Proc. Natl. Acad. Sci. USA 2003, 100, 9658–9662. [Google Scholar] [CrossRef]
- Martin, W.F. Too Much Eukaryote LGT. BioEssays 2017, 39, 1700115. [Google Scholar] [CrossRef]
- Azad, R.K.; Lawrence, J.G. Detecting Laterally Transferred Genes. Methods Mol. Biol. 2012, 855, 281–308. [Google Scholar] [CrossRef]
- Beiko, R.G.; Ragan, M.A. Detecting Lateral Genetic Transfer: A Phylogenetic Approach. Methods Mol. Biol. 2008, 452, 457–469. [Google Scholar] [CrossRef]
- Ku, C.; Martin, W.F. A Natural Barrier to Lateral Gene Transfer from Prokaryotes to Eukaryotes Revealed from Genomes: The 70% Rule. BMC Biol. 2016, 14, 89. [Google Scholar] [CrossRef] [PubMed]
- Boto, L. Are There Really too Many Eukaryote LGTs? A Reply to William Martin. Bioessays 2018, 40, 1800001. [Google Scholar] [CrossRef]
- Husnik, F.; McCutcheon, J.P. Functional Horizontal Gene Transfer from Bacteria to Eukaryotes. Nat. Rev. Microbiol. 2018, 16, 67–79. [Google Scholar] [CrossRef]
- Leger, M.M.; Eme, L.; Stairs, C.W.; Roger, A.J. Demystifying Eukaryote Lateral Gene Transfer (Response to Martin 2017 doi:10.1002/Bies.201700115). Bioessays 2018, 40, e1700242. [Google Scholar] [CrossRef] [PubMed]
- Bremer, N.; Martin, W.F.; Steel, M. The Probability of a Unique Gene Occurrence at the Tips of a Phylogenetic Tree in the Absence of Horizontal Gene Transfer (the Last-One-Out). bioRxiv 2024, 2024.01.14.575579. [Google Scholar] [CrossRef]
- Lander, E.S.; Linton, L.M.; Birren, B.; Nusbaum, C.; Zody, M.C.; Baldwin, J.; Devon, K.; Dewar, K.; Doyle, M.; FitzHugh, W.; et al. Initial Sequencing and Analysis of the Human Genome. Nature 2001, 409, 860–921. [Google Scholar] [CrossRef] [PubMed]
- Salzberg, S.L.; White, O.; Peterson, J.; Eisen, J.A. Microbial Genes in the Human Genome: Lateral Transfer or Gene Loss? Science 2001, 292, 1903–1906. [Google Scholar] [CrossRef] [PubMed]
- Stanhope, M.J.; Lupas, A.; Italia, M.J.; Koretke, K.K.; Volker, C.; Brown, J.R. Phylogenetic Analyses Do Not Support Horizontal Gene Transfers from Bacteria to Vertebrates. Nature 2001, 411, 940–944. [Google Scholar] [CrossRef]
- Aguirre-Carvajal, K.; Munteanu, C.R.; Armijos-Jaramillo, V. Database Bias in the Detection of Interdomain Horizontal Gene Transfer Events in Pezizomycotina. Biology 2024, 13, 469. [Google Scholar] [CrossRef] [PubMed]
- Steinegger, M.; Salzberg, S.L. Terminating Contamination: Large-Scale Search Identifies More than 2,000,000 Contaminated Entries in GenBank. Genome Biol. 2020, 21, 115. [Google Scholar] [CrossRef] [PubMed]
- Deutekom, E.S.; Vosseberg, J.; van Dam, T.J.P.; Snel, B. Measuring the Impact of Gene Prediction on Gene Loss Estimates in Eukaryotes by Quantifying Falsely Inferred Absences. PLoS Comput. Biol. 2019, 15, e1007301. [Google Scholar] [CrossRef]
- Kress, A.; Poch, O.; Lecompte, O.; Thompson, J.D. Real or Fake? Measuring the Impact of Protein Annotation Errors on Estimates of Domain Gain and Loss Events. Front. Bioinform. 2023, 3, 1178926. [Google Scholar] [CrossRef] [PubMed]
- Zhang, D.; Iyer, L.M.; Aravind, L. A Novel Immunity System for Bacterial Nucleic Acid Degrading Toxins and Its Recruitment in Various Eukaryotic and DNA Viral Systems. Nucleic Acids Res. 2011, 39, 4532–4552. [Google Scholar] [CrossRef]
- Van Etten, J.; Bhattacharya, D. Horizontal Gene Transfer in Eukaryotes: Not If, but How Much? Trends Genet. 2020, 36, 915–925. [Google Scholar] [CrossRef] [PubMed]
- Gonçalves, P.; Gonçalves, C. Horizontal Gene Transfer in Yeasts. Curr. Opin. Genet. Dev. 2022, 76, 101950. [Google Scholar] [CrossRef] [PubMed]
- Araujo, R.; Sampaio-Maia, B. Fungal Genomes and Genotyping. Adv. Appl. Microbiol. 2018, 102, 37–81. [Google Scholar] [CrossRef] [PubMed]
- Kim, J.; Lee, C.; Ko, B.J.; Yoo, D.A.; Won, S.; Phillippy, A.M.; Fedrigo, O.; Zhang, G.; Howe, K.; Wood, J.; et al. False Gene and Chromosome Losses in Genome Assemblies Caused by GC Content Variation and Repeats. Genome Biol. 2022, 23, 204. [Google Scholar] [CrossRef] [PubMed]
- Ko, B.J.; Lee, C.; Kim, J.; Rhie, A.; Yoo, D.A.; Howe, K.; Wood, J.; Cho, S.; Brown, S.; Formenti, G.; et al. Widespread False Gene Gains Caused by Duplication Errors in Genome Assemblies. Genome Biol. 2022, 23, 205. [Google Scholar] [CrossRef] [PubMed]
- Podell, S.; Gaasterland, T. DarkHorse: A Method for Genome-Wide Prediction of Horizontal Gene Transfer. Genome Biol. 2007, 8, R16. [Google Scholar] [CrossRef]
- Buchfink, B.; Reuter, K.; Drost, H.-G. Sensitive Protein Alignments at Tree-of-Life Scale Using DIAMOND. Nat. Methods 2021, 18, 366–368. [Google Scholar] [CrossRef]
- UniProt Consortium. UniProt: The Universal Protein Knowledgebase in 2021. Nucleic Acids Res 2021, 49, D480–D489. [Google Scholar] [CrossRef] [PubMed]
- Cock, P.J.A.; Antao, T.; Chang, J.T.; Chapman, B.A.; Cox, C.J.; Dalke, A.; Friedberg, I.; Hamelryck, T.; Kauff, F.; Wilczynski, B.; et al. Biopython: Freely Available Python Tools for Computational Molecular Biology and Bioinformatics. Bioinformatics 2009, 25, 1422–1423. [Google Scholar] [CrossRef] [PubMed]
- Fu, L.; Niu, B.; Zhu, Z.; Wu, S.; Li, W. CD-HIT: Accelerated for Clustering the Next-Generation Sequencing Data. Bioinformatics 2012, 28, 3150–3152. [Google Scholar] [CrossRef] [PubMed]
- Katoh, K.; Standley, D.M. MAFFT Multiple Sequence Alignment Software Version 7: Improvements in Performance and Usability. Mol. Biol. Evol. 2013, 30, 772–780. [Google Scholar] [CrossRef]
- Talavera, G.; Castresana, J. Improvement of Phylogenies after Removing Divergent and Ambiguously Aligned Blocks from Protein Sequence Alignments. Syst. Biol. 2007, 56, 564–577. [Google Scholar] [CrossRef] [PubMed]
- Darriba, D.; Posada, D.; Kozlov, A.M.; Stamatakis, A.; Morel, B.; Flouri, T. ModelTest-NG: A New and Scalable Tool for the Selection of DNA and Protein Evolutionary Models. Mol. Biol. Evol. 2020, 37, 291–294. [Google Scholar] [CrossRef]
- Guindon, S.; Dufayard, J.-F.; Lefort, V.; Anisimova, M.; Hordijk, W.; Gascuel, O. New Algorithms and Methods to Estimate Maximum-Likelihood Phylogenies: Assessing the Performance of PhyML 3.0. Syst. Biol. 2010, 59, 307–321. [Google Scholar] [CrossRef] [PubMed]
- Paradis, E.; Claude, J.; Strimmer, K. APE: Analyses of Phylogenetics and Evolution in R Language. Bioinformatics 2004, 20, 289–290. [Google Scholar] [CrossRef] [PubMed]



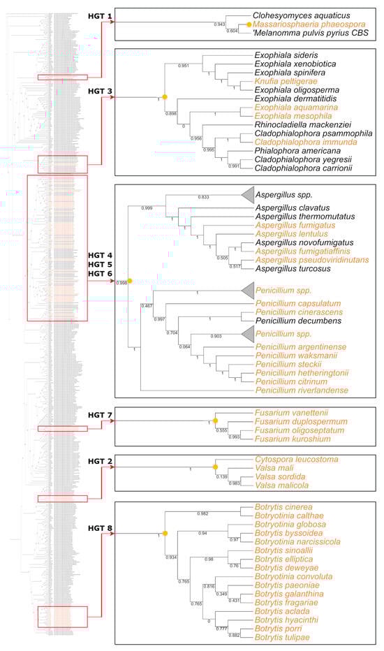
| HGT Event * | Protein Annotation | Putative Function | Receptor Organisms | Lifestyle |
|---|---|---|---|---|
| HGT 1 | HD domain-containing protein | - | Massariosphaeria phaeospora | Saprophytic |
| HGT 2 | Thiosulfate sulfurtransferase | Proteins involved in cyanide detoxification. Cyanide compounds are used in plant defense | Valsaceae family species | Phytopatogen |
| HGT 3 | Alcohol dehydrogenase GroES-like domain-containing protein | Several roles. Potential toluene degradation | Chaetothyriales order species | Saprophytic/Opportunistic animal pathogens |
| HGT 4 | SUKH-3 immunity protein | Potential immunity proteins for a diversity of toxin systems | Aspergilleacea family species | Mainly Saprophytic |
| HGT 5 | Hypothetical protein | - | Aspergilleacea family species | Mainly Saprophytic |
| HGT 6 | LabA like, NYN domain containing protein | RNA binding, potentially with a ribonuclease activity | Aspergilleacea family species | Mainly Saprophytic |
| HGT 7 | Rossmann-fold NAD(P)(+)-binding proteins | Involved in several processes (e.g., redox reactions and electron transfer) | Fusarium genus | Saprophytic/plant pathogen |
| HGT 8 | Glycosyltransferase family 1 | Catalyze the transfer of glycosyl residues from their specific donor to an acceptor molecule | Botrytis genus | Mainly plant pathogens |
| Search Line | Number of Results |
|---|---|
| “horizontal gene transfer”[Title/Abstract] OR “lateral gene transfer”[Title/Abstract] AND interkingdom[Title/Abstract] AND Fungi[Title/Abstract] | 10 |
| “horizontal gene transfer”[Title/Abstract] OR “lateral gene transfer”[Title/Abstract] AND Fungi[Title/Abstract] | 471 |
| Fungi[Title/Abstract] AND Bacteria[Title/Abstract] AND HGT[Title/Abstract] AND “Horizontal gene transfer”[Title/Abstract] AND Interdomain | 4 |
| Pezizomycotina[Title/Abstract] AND Bacteria[Title/Abstract] AND HGT[Title/Abstract] AND “Horizontal gene transfer”[Title/Abstract] AND Interdomain | 1 |
| (“horizontal gene transfer”[Title/Abstract] OR “lateral gene transfer”[Title/Abstract]) AND (“Fung*”[Title/Abstract]) | 617 |
| (“horizontal gene transfer”[Title/Abstract] OR “lateral gene transfer”[Title/Abstract]) AND (“fung*”[Title/Abstract] OR “Pezizomycotina”[Title/Abstract]) | 618 |
| (“horizontal gene transfer”[Title/Abstract] OR “lateral gene transfer”[Title/Abstract]) AND (Pezizomycotina[Title/Abstract]) | 21 |
Disclaimer/Publisher’s Note: The statements, opinions and data contained in all publications are solely those of the individual author(s) and contributor(s) and not of MDPI and/or the editor(s). MDPI and/or the editor(s) disclaim responsibility for any injury to people or property resulting from any ideas, methods, instructions or products referred to in the content. |
© 2025 by the authors. Licensee MDPI, Basel, Switzerland. This article is an open access article distributed under the terms and conditions of the Creative Commons Attribution (CC BY) license (https://creativecommons.org/licenses/by/4.0/).
Share and Cite
Aguirre-Carvajal, K.; Cárdenas, S.; Munteanu, C.R.; Armijos-Jaramillo, V. Rampant Interkingdom Horizontal Gene Transfer in Pezizomycotina? An Updated Inspection of Anomalous Phylogenies. Int. J. Mol. Sci. 2025, 26, 1795. https://doi.org/10.3390/ijms26051795
Aguirre-Carvajal K, Cárdenas S, Munteanu CR, Armijos-Jaramillo V. Rampant Interkingdom Horizontal Gene Transfer in Pezizomycotina? An Updated Inspection of Anomalous Phylogenies. International Journal of Molecular Sciences. 2025; 26(5):1795. https://doi.org/10.3390/ijms26051795
Chicago/Turabian StyleAguirre-Carvajal, Kevin, Sebastián Cárdenas, Cristian R. Munteanu, and Vinicio Armijos-Jaramillo. 2025. "Rampant Interkingdom Horizontal Gene Transfer in Pezizomycotina? An Updated Inspection of Anomalous Phylogenies" International Journal of Molecular Sciences 26, no. 5: 1795. https://doi.org/10.3390/ijms26051795
APA StyleAguirre-Carvajal, K., Cárdenas, S., Munteanu, C. R., & Armijos-Jaramillo, V. (2025). Rampant Interkingdom Horizontal Gene Transfer in Pezizomycotina? An Updated Inspection of Anomalous Phylogenies. International Journal of Molecular Sciences, 26(5), 1795. https://doi.org/10.3390/ijms26051795

