Leveraging Transcriptome Insights and GsHZ4 Gene Expression to Improve Alkaline Tolerance in Lupinus angustifolius
Abstract
1. Introduction
2. Results
2.1. Lupinus Responses to Acid and Alkali Treatments
2.2. Differential Gene Expression Under Acid and Alkali Treatments
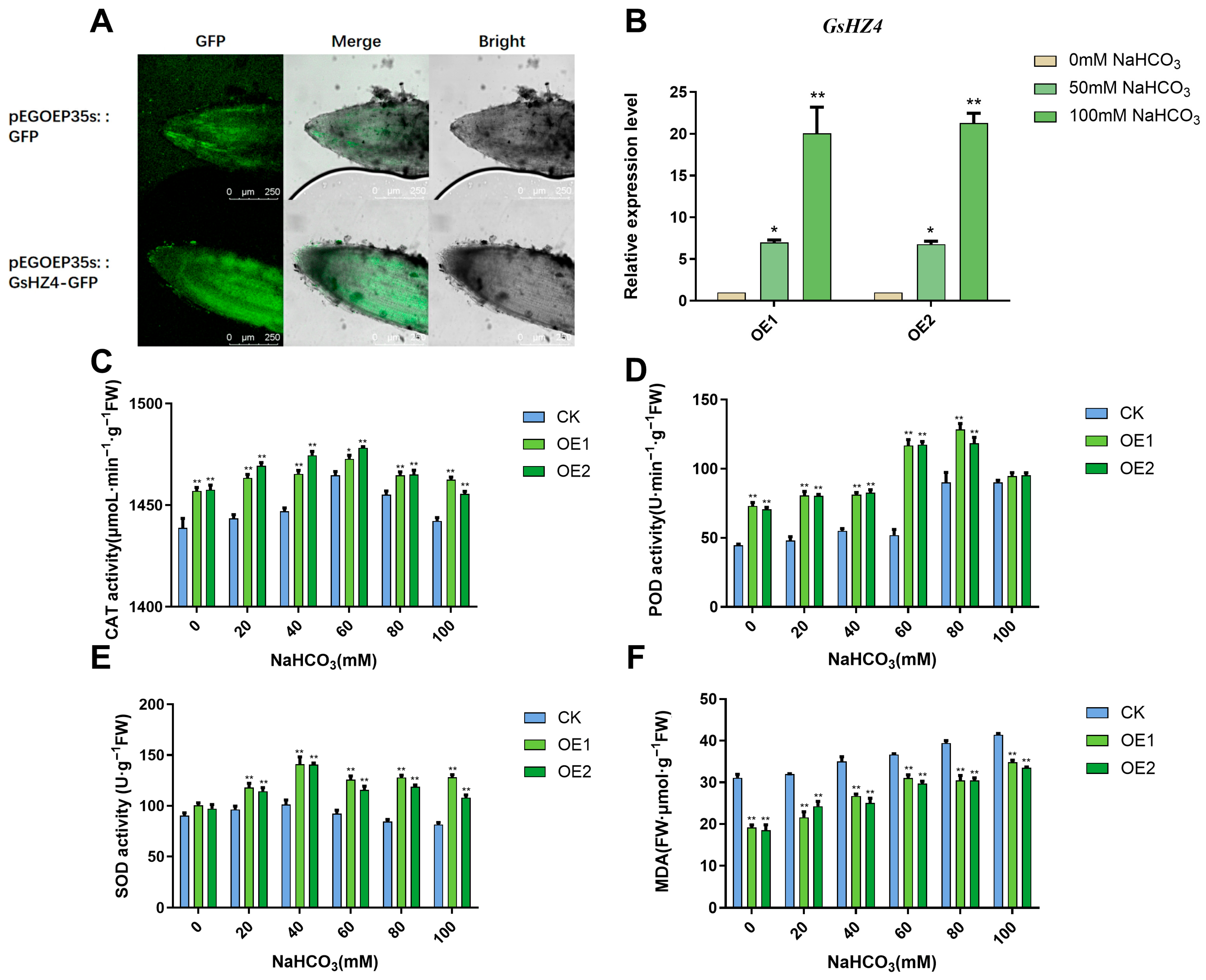
2.3. GsHZ4 Overexpression in Lupinus Roots Improved Alkali Stress Tolerance
2.4. GsHZ4 Overexpression Increased Plant Growth Under Alkali Stress
2.5. GsHZ4 Improved Plant Alkaline Tolerance by Regulating Alkali Stress-Related Genes
2.6. GsHZ4 Was Induced by IAA in Lupinus Roots and Was Slightly Responsive to ABA, JA, and GA
3. Discussion
3.1. Transcriptome Sequencing Analysis of Acid/Alkali Response Genes
3.2. The Role of HD-ZIP Family Genes in Alkali Stress Response
3.3. Mechanism of Alkali Stress Regulation by the Transcription Factor GsHZ4
3.4. Hormone-Mediated Alkali Stress Tolerance
4. Materials and Methods
4.1. Plant Material and Culture Conditions
4.2. Transcriptome Sequencing Sampling and Detection Methods
4.3. Differential Expression Genes Analysis
4.4. GO Annotation and KEGG Analysis
4.5. Determination of Positive Transgenic Hairy Roots and Physiological Signs
4.6. Root Phenotype Analysis
4.7. Diaminobenzidine (DAB) Staining
4.8. Nitrotetrazolium Chloride Blue Solution (NBT) Staining
4.9. Determination of Relative Expression Levels of Key Genes
4.10. Statistical Analysis
5. Conclusions
Supplementary Materials
Author Contributions
Funding
Data Availability Statement
Acknowledgments
Conflicts of Interest
References
- Rao, Y.; Peng, T.; Xue, S. Mechanisms of plant saline-alkaline tolerance. J. Plant Physiol. 2023, 281, 153916. [Google Scholar] [CrossRef]
- Zhang, B.; Liu, Z.; Zhou, R.; Cheng, P.; Li, H.; Wang, Z.; Liu, Y.; Li, M.; Zhao, Z.; Hu, Z.; et al. Genome-wide analysis of soybean DnaJA-family genes and functional characterization of GmDnaJA6 responses to saline and alkaline stress. Crop J. 2023, 11, 1230–1241. [Google Scholar] [CrossRef]
- Kuźniacka, J.; Biesek, J.; Banaszak, M.; Grabowicz, M.; Adamski, M. The Quality of Eggs from Rosa 1 Hens Fed Diets Containing Seeds of Legume Plants (Lupinus luteus L., Lupinus angustifolius, and Pisum sativum) in Two Laying Phases. Animals 2020, 10, 1942. [Google Scholar] [CrossRef] [PubMed]
- Ding, W.; Clode, P.L.; Lambers, H. Is pH the key reason why some Lupinus species are sensitive to calcareous soil? Plant Soil 2019, 434, 185–201. [Google Scholar] [CrossRef]
- Waller, Z.; Rejili, M.; Mars, M.; Brachmann, A.; Marín, M. Draft Genome Sequence of Phyllobacterium endophythicum mTS5, Isolated from Lupinus micranthus in Tunisia. Microbiol. Resour. Announc. 2019, 8, e00968-19. [Google Scholar] [CrossRef]
- Hufnagel, B.; Marques, A.; Soriano, A.; Marquès, L.; Divol, F.; Doumas, P.; Sallet, E.; Mancinotti, D.; Carrere, S.; Marande, W.; et al. High-quality genome sequence of white lupin provides insight into soil exploration and seed quality. Nat. Commun. 2020, 11, 492. [Google Scholar] [CrossRef]
- Aslam, M.M.; Karanja, J.K.; Yuan, W.; Zhang, Q.; Zhang, J.; Xu, W. Phosphorus uptake is associated with the rhizosheath formation of mature cluster roots in white lupin under soil drying and phosphorus deficiency. Plant Physiol. Biochem. 2021, 166, 531–539. [Google Scholar] [CrossRef] [PubMed]
- Shaaban, A.; Al-Elwany, O.A.; Abdou, N.; Hemida, K.A.; El-Sherif, A.M.A.; Abdel-Razek, M.A.; Semida, W.M.; Mohamed, G.F.; El-Mageed, T.A.A. Filter Mud Enhanced Yield and Soil Properties of Water-Stressed Lupinus termis L. in Saline Calcareous Soil. J. Soil Sci. Plant Nutr. 2022, 22, 1572–1588. [Google Scholar] [CrossRef]
- Cao, L.; Yu, Y.; DuanMu, H.; Chen, C.; Duan, X.; Zhu, P.; Chen, R.; Li, Q.; Zhu, Y.; Ding, X. A novel Glycine soja homeodomain-leucine zipper (HD-Zip) I gene, Gshdz4, positively regulates bicarbonate tolerance and responds to osmotic stress in Arabidopsis. BMC Plant Biol. 2016, 16, 184. [Google Scholar] [CrossRef]
- Jin, T.; Sun, Y.; Zhao, R.; Shan, Z.; Gai, J.; Li, Y. Overexpression of Peroxidase Gene GsPRX9 Confers Salt Tolerance in Soybean. Int. J. Mol. Sci. 2019, 20, 3745. [Google Scholar] [CrossRef]
- Feng, X.; Feng, P.; Yu, H.; Yu, X.; Sun, Q.; Liu, S.; Minh, T.N.; Chen, J.; Wang, D.; Zhang, Q.; et al. GsSnRK1 interplays with transcription factor GsERF7 from wild soybean to regulate soybean stress resistance. Plant Cell Environ. 2020, 43, 1192–1211. [Google Scholar] [CrossRef]
- Ma, Q.; Xia, Z.; Cai, Z.; Li, L.; Cheng, Y.; Liu, J.; Nian, H. GmWRKY16 Enhances Drought and Salt Tolerance Through an ABA-Mediated Pathway in Arabidopsis thaliana. Front. Plant Sci. 2019, 9, 1979. [Google Scholar] [CrossRef] [PubMed]
- Zhou, G.; Chang, R.; Qiu, L. Overexpression of soybean ubiquitin-conjugating enzyme gene GmUBC2 confers enhanced drought and salt tolerance through modulating abiotic stress-responsive gene expression in Arabidopsis. Plant Mol. Biol. 2010, 72, 357–367. [Google Scholar] [CrossRef]
- Liu, G.; Li, X.; Jin, S.; Liu, X.; Zhu, L.; Nie, Y.; Zhang, X. Overexpression of rice NAC gene SNAC1 improves drought and salt tolerance by enhancing root development and reducing transpiration rate in transgenic cotton. PLoS ONE 2014, 9, e86895. [Google Scholar] [CrossRef]
- Kang, T.; Yu, C.; Liu, Y.; Song, W.; Bao, Y.; Guo, X.; Li, B.; Zhang, H. Subtly Manipulated Expression of ZmmiR156 in Tobacco Improves Drought and Salt Tolerance Without Changing the Architecture of Transgenic Plants. Front. Plant Sci. 2020, 10, 1664. [Google Scholar] [CrossRef]
- Zhang, Y.; Wan, S.; Xing, B.; Peng, C.; Zhu, J.; Shao, Q.; Lv, A. An HD-zip transcription factor ArHDZ22 regulates plant height and decreases salt tolerance in Anoectochilus roxburghii. Ind. Crops Prod. 2025, 223, 120251. [Google Scholar] [CrossRef]
- Zhao, S.; Gao, H.; Jia, X.; Zhou, K.; Wang, H.; Mao, K.; Ma, F. MdHB7-like confers drought tolerance and improves water-use efficiency through modulating stomatal density in apple (Malus domestica). Sci. Hortic. 2022, 294, 110758. [Google Scholar] [CrossRef]
- Oh, S.K.; Yoon, J.; Choi, G.J.; Jang, H.A.; Kwon, S.Y.; Choi, D. Capsicum annuum homeobox 1 (CaHB1) is a nuclear factor that has roles in plant development, salt tolerance, and pathogen defense. Biochem. Biophys. Res. Commun. 2013, 442, 116–121. [Google Scholar] [CrossRef]
- Cao, L.; Yu, Y.; Ding, X.; Zhu, D.; Yang, F.; Liu, B.; Sun, X.; Duan, X.; Yin, K.; Zhu, Y. The Glycine soja NAC transcription factor GsNAC019 mediates the regulation of plant alkaline tolerance and ABA sensitivity. Plant Mol. Biol. 2017, 95, 253–268. [Google Scholar] [CrossRef]
- Liu, M.; Tang, J.; Ma, S.; Liu, Y.; Wang, X.; Du, X.; Sun, X.; Zeng, Y.; Zeng, Y.; Ding, X.; et al. GsEXPA8 Enhances Soybean Tolerance of NaHCO3 Stress by Regulating Root Morphology. Agronomy 2025, 15, 16. [Google Scholar] [CrossRef]
- Ren, H.; Zhang, B.; Zhang, F.; Liu, X.; Wang, X.; Zhang, C.; Zhao, K.; Yuan, R.; Lamlom, S.F.; Abdelghany, A.M.; et al. Integration of Physiological and Transcriptomic Approaches in Investigating Salt-Alkali Stress Resilience in Soybean. Plant Stress 2024, 11, 100375. [Google Scholar] [CrossRef]
- Kang, Y.I.; Park, J.M.; Kim, S.H.; Kang, N.J.; Park, K.S.; Lee, S.Y.; Jeong, B.R. Effects of root zone PH and nutrient concentration on the growth and nutrient uptake of tomato seedlings. J. Plant Nutr. 2011, 34, 640–652. [Google Scholar] [CrossRef]
- Yang, C.; Shi, D.; Wang, D. Comparative effects of salt and alkali stresses on growth, osmotic adjustment and ionic balance of an alkali-resistant halophyte Suaeda glauca (Bge.). Plant Growth Regul. 2008, 56, 179–190. [Google Scholar] [CrossRef]
- Song, S.; Chen, Y.; Zhao, M.; Zhang, W. A novel Medicago truncatula HD-Zip gene, MtHB2, is involved in abiotic stress responses. Environ. Exp. Bot. 2012, 80, 1–9. [Google Scholar] [CrossRef]
- Ariel, F.D.; Manavella, P.A.; Dezar, C.A.; Chan, R.L. The true story of the HD-ZIP family. Trends Plant Sci. 2007, 12, 419–426. [Google Scholar] [CrossRef]
- Chen, L.; Yang, H.; Fang, Y.; Guo, W.; Chen, H.; Zhang, X.; Dai, W.; Chen, S.; Hao, Q.; Yuan, S.; et al. Overexpression of GmMYB14 improves high-density yield and drought tolerance of soybean through regulating plant architecture mediated by the brassinosteroid pathway. Plant Biotechnol. J. 2021, 19, 702–716. [Google Scholar] [CrossRef] [PubMed]
- Yu, T.; Liu, Y.; Fu, J.; Ma, J.; Fang, Z.; Chen, J.; Zheng, L.; Lu, Z.; Zhou, Y.; Chen, M.; et al. The NF-Y-PYR module integrates the abscisic acid signal pathway to regulate plant stress tolerance. Plant Biotechnol. J. 2021, 19, 2589–2605. [Google Scholar] [CrossRef]
- Xue, L.; Wang, Y.; Fan, Y.; Jiang, Z.; Wei, Z.; Zhai, H.; He, S.; Zhang, H.; Yang, Y.; Zhao, N.; et al. IbNF-YA1 is a key factor in the storage root development of sweet potato. Plant J. 2024, 118, 1991–2002. [Google Scholar] [CrossRef]
- He, G.; Liu, P.; Zhao, H.; Sun, J. The HD-ZIP II Transcription Factors Regulate Plant Architecture through the Auxin Pathway. Int. J. Mol. Sci. 2020, 21, 3250. [Google Scholar] [CrossRef]
- Qi, B.; Zhang, X.; Mao, Z.; Qin, S.; Lv, D. Integration of root architecture, root nitrogen metabolism, and photosynthesis of ‘Hanfu’ apple trees under the cross-talk between glucose and IAA. Hortic. Plant J. 2023, 9, 631–644. [Google Scholar] [CrossRef]
- Liu, H.; Zhang, W.; Guo, Z.; Yu, Z.; Chen, Z.; Kong, J.; Zheng, Q.; Li, W.; Su, Y.; Wang, G.; et al. Suppressing an AUX/IAA gene GhIAA43 expression activates the SA-mediated immune pathway and enhances Verticillium wilt resistance in cotton. Plant Sci. 2025, 362, 112797. [Google Scholar] [CrossRef] [PubMed]
- Wang, Y.; Fan, J.; Wu, X.; Guan, L.; Li, C.; Gu, T.; Li, Y.; Ding, J. Genome-Wide Characterization and Expression Profiling of HD-Zip Genes in ABA-Mediated Processes in Fragaria vesca. Plants 2022, 11, 3367. [Google Scholar] [CrossRef] [PubMed]
- Liu, Y.; Wang, W.; Zhang, L.; Zhu, L.; Zhang, X.; He, X. The HD-Zip transcription factor GhHB12 represses plant height by regulating the auxin signaling in cotton. J. Integr. Agric. 2023, 22, 2015–2024. [Google Scholar] [CrossRef]
- Chen, C.; Xu, L.; Zhang, X.; Wang, H.; Nisa, Z.; Jin, X.; Yu, L.; Jing, L.; Chen, C. Exogenous strigolactones enhance tolerance in soybean seedlings in response to alkaline stress. Physiol. Plant. 2022, 174, e13784. [Google Scholar] [CrossRef]
- Zhang, X.; Xue, Y.; Wang, H.; Nisa, Z.; Jin, X.; Yu, L.; Liu, X.; Yu, Y.; Chen, C. Genome-wide identification and characterization of NHL gene family in response to alkaline stress, ABA and MEJA treatments in wild soybean (Glycine soja). PeerJ 2022, 10, e14451. [Google Scholar] [CrossRef]
- Yu, Z.; Chen, X.; Chen, Z.; Wang, H.; Shah, S.H.A.; Bai, A.; Liu, T.; Xiao, D.; Hou, X.; Li, Y. BcSRC2 interacts with BcAPX4 to increase ascorbic acid content for responding ABA signaling and drought stress in pak choi. Hortic. Res. 2024, 11, uhae165. [Google Scholar] [CrossRef] [PubMed]










| Unigene | Total Length | Average Length | N50 | GC% |
|---|---|---|---|---|
| 104,353 | 166,491,728 bp | 1595 bp | 2183 bp | 40.45% |
| Sample | Total Raw Reads (M) | Total Clean Reads (M) | Total Clean Bases (Gb) | Clean Reads Q20 (%) | Clean Reads Q30 (%) | Clean Reads Ratio (%) |
|---|---|---|---|---|---|---|
| A1 | 45.57 | 42.35 | 6.35 | 97.42 | 93.19 | 92.93 |
| A2 | 47.33 | 43.43 | 6.52 | 96.75 | 92.16 | 91.78 |
| A3 | 45.57 | 42.64 | 6.4 | 96.75 | 92.12 | 93.56 |
| B1 | 45.57 | 42.72 | 6.41 | 97.39 | 93.12 | 93.74 |
| B2 | 47.33 | 42.27 | 6.34 | 96.72 | 92.07 | 89.31 |
| B3 | 45.57 | 42.68 | 6.4 | 96.53 | 91.65 | 93.64 |
| C1 | 45.57 | 42.68 | 6.4 | 97.42 | 93.2 | 93.65 |
| C2 | 45.57 | 42.3 | 6.34 | 96.84 | 92.32 | 92.81 |
| C3 | 45.57 | 42.43 | 6.36 | 96.67 | 91.98 | 93.09 |
| D1 | 45.57 | 42.04 | 6.31 | 96.75 | 92.11 | 92.24 |
| D2 | 45.57 | 42.36 | 6.35 | 96.58 | 91.77 | 92.95 |
| D3 | 47.33 | 42.93 | 6.44 | 96.66 | 91.97 | 90.7 |
| E1 | 47.33 | 43.24 | 6.49 | 96.66 | 91.96 | 91.37 |
| E2 | 45.57 | 42.15 | 6.32 | 96.73 | 92 | 92.48 |
| E3 | 47.33 | 42.28 | 6.34 | 96.81 | 92.29 | 89.34 |
| Sample | Total Clean Reads (M) | Total Mapping (%) | Uniquely Mapping (%) |
|---|---|---|---|
| A1 | 42.35 | 86.73 | 17.58 |
| A2 | 43.43 | 87.39 | 17.72 |
| A3 | 42.64 | 87.38 | 17.73 |
| B1 | 42.72 | 86.51 | 17.88 |
| B2 | 42.27 | 85.02 | 17.49 |
| B3 | 42.68 | 87.02 | 18.1 |
| C1 | 42.68 | 87.35 | 18.27 |
| C2 | 42.3 | 87.03 | 18.42 |
| C3 | 42.43 | 87.46 | 18.43 |
| D1 | 42.04 | 84.99 | 17.81 |
| D2 | 42.36 | 85.43 | 17.98 |
| D3 | 42.93 | 84.19 | 17.7 |
| E1 | 43.24 | 86.77 | 17.78 |
| E2 | 42.15 | 86.38 | 17.71 |
| E3 | 42.28 | 85.94 | 17.45 |
| Databases | Number of Unigenes | Ratio (%) |
|---|---|---|
| All | 104,353 | 100.00% |
| NR | 94,646 | 90.07% |
| NT | 92,967 | 89.09% |
| Swiss Prot | 75,069 | 71.94% |
| KOG | 77,746 | 74.50% |
| KEGG | 76,181 | 73.00% |
| GO | 77,940 | 74.69% |
| Pfram | 76,334 | 73.15% |
| Primer Name | Primer Sequences (5′-3′) |
|---|---|
| GsHZ4-F | CCACCTTTCCAAGACCAC |
| GsHZ4-R | CTCCATTGCCAGCCTATC |
| Ubiquitin-F | GGCAAGACCATCACTCTCGA |
| Ubiquitin-R | ACCTCAAGGGTGATGGTCT |
| LaKIN-F | AAGCTTCAACCTCACGAGCC |
| LaKIN-R | CAATTCCATAACTCCTGCGTGG |
| LaMYB34-F | GCAAAGTTTGGCAACAGATGG |
| LaMVB34-R | GCTTCTTGAGACAAGCGTGC |
| LaNFYC-F | ACATTGTTAATCGTTACAGCAAAGC |
| LaNFYC-R | TCCCATAGCCAGGTGATCCA |
| LaDnaJA6-F | GCAGTGGCTAAGCTAGCAGG |
| LaDnaJA6-R | TTTCCCAACCCAGTCGATCC |
| LaDnaJ1-F | GGAAATCCATTTGGTGGCGG |
| LaDnaJ1-R | CCAAGCTGACCTTGAGAGGG |
| LaDnaJ20-F | ATTACCATCATCATCAGGTGAGT |
| LaDnaJ20-R | GTTTTGACCCATCCTAGCAGC |
| LaNAC21-F | AGCCATGGGATATTCCTGAAACAG |
| LaNAC21-R | TCTCCCTTTTGGTGCTCTTCC |
| LaNAC22-F | CCCAAAGGAAATAAAACTGAGTGGG |
| LaNAC22-R | ACACAAAACCCAATCTTCCTTGG |
| LaNAC35-F | CCATGGGAATTGCCTGATTTGT |
| LaNAC35-R | AGGCCTTCCTCCACTACCAT |
Disclaimer/Publisher’s Note: The statements, opinions and data contained in all publications are solely those of the individual author(s) and contributor(s) and not of MDPI and/or the editor(s). MDPI and/or the editor(s) disclaim responsibility for any injury to people or property resulting from any ideas, methods, instructions or products referred to in the content. |
© 2025 by the authors. Licensee MDPI, Basel, Switzerland. This article is an open access article distributed under the terms and conditions of the Creative Commons Attribution (CC BY) license (https://creativecommons.org/licenses/by/4.0/).
Share and Cite
Tang, J.; Liu, M.; Liu, Y.; Wang, X.; Du, X.; Liu, X.; Zhou, M.; Mao, H.; Feng, Y.; Gao, Q.; et al. Leveraging Transcriptome Insights and GsHZ4 Gene Expression to Improve Alkaline Tolerance in Lupinus angustifolius. Plants 2025, 14, 3408. https://doi.org/10.3390/plants14223408
Tang J, Liu M, Liu Y, Wang X, Du X, Liu X, Zhou M, Mao H, Feng Y, Gao Q, et al. Leveraging Transcriptome Insights and GsHZ4 Gene Expression to Improve Alkaline Tolerance in Lupinus angustifolius. Plants. 2025; 14(22):3408. https://doi.org/10.3390/plants14223408
Chicago/Turabian StyleTang, Jixiang, Mengyu Liu, Yujing Liu, Xiaoyu Wang, Xinlei Du, Xinyao Liu, Mengyue Zhou, Honglin Mao, Yixuan Feng, Qing Gao, and et al. 2025. "Leveraging Transcriptome Insights and GsHZ4 Gene Expression to Improve Alkaline Tolerance in Lupinus angustifolius" Plants 14, no. 22: 3408. https://doi.org/10.3390/plants14223408
APA StyleTang, J., Liu, M., Liu, Y., Wang, X., Du, X., Liu, X., Zhou, M., Mao, H., Feng, Y., Gao, Q., Zhang, J., & Cao, L. (2025). Leveraging Transcriptome Insights and GsHZ4 Gene Expression to Improve Alkaline Tolerance in Lupinus angustifolius. Plants, 14(22), 3408. https://doi.org/10.3390/plants14223408

