Sign in to use this feature.

Years

Between: -

Subjects

remove_circle_outline
remove_circle_outline
remove_circle_outline
remove_circle_outline
remove_circle_outline
remove_circle_outline
remove_circle_outline
remove_circle_outline
remove_circle_outline

Journals

remove_circle_outline
remove_circle_outline
remove_circle_outline
remove_circle_outline
remove_circle_outline
remove_circle_outline
remove_circle_outline
remove_circle_outline
remove_circle_outline
remove_circle_outline
remove_circle_outline
remove_circle_outline
remove_circle_outline
remove_circle_outline
remove_circle_outline
remove_circle_outline
remove_circle_outline

Article Types

Countries / Regions

remove_circle_outline
remove_circle_outline
remove_circle_outline
remove_circle_outline
remove_circle_outline
remove_circle_outline
remove_circle_outline

Search Results (1,042)

Search Parameters:
Keywords = latent variables models

Order results
Result details
Results per page
Select all
Export citation of selected articles as:
19 pages, 2307 KB  
Article
Effects of Companion Tree Species on Soil Fertility, Enzyme Activities, and Organic Carbon Components in Eucalyptus Mixed Plantations in Southern China
by Junyu Zhao, Qin Ke, Yuanyuan Shi, Xianchong Song, Zuoyu Qin and Jian Tang
Forests 2026, 17(1), 22; https://doi.org/10.3390/f17010022 - 24 Dec 2025
Abstract
The long-term monoculture of Eucalyptus plantations in southern China has raised ecological concerns, prompting a shift towards mixed-species plantations as a sustainable alternative. This study investigates the mechanisms by which companion tree species enhance soil functionality in subtropical red soil regions. A field [...] Read more.
The long-term monoculture of Eucalyptus plantations in southern China has raised ecological concerns, prompting a shift towards mixed-species plantations as a sustainable alternative. This study investigates the mechanisms by which companion tree species enhance soil functionality in subtropical red soil regions. A field experiment compared a pure Eucalyptus (CK) plantation with three mixed-species plantations: Eucalyptus × Mytilaria laosensis (A × M), Eucalyptus × Magnolia hypolampra (A × H), and Eucalyptus × Michelia gioii (A × X). Comprehensive soil analyses were conducted at three soil depths (0–20 cm, 20–40 cm, and 40–60 cm) to assess chemical properties, enzyme activities, and humus components, and soil organic carbon (SOC) molecular structure was characterized by Fourier-Transform Infrared Spectroscopy (FTIR), with the relationships quantified using structural equation modeling (SEM) to test predefined causal hypotheses. The results showed that A × H significantly boosted topsoil fertility (e.g., OM: 46.61 g/kg), while A × M enhanced the recalcitrant organic carbon (ROC: 35.29 g/kg), indicating superior carbon sequestration potential. The FTIR analysis revealed species-specific alterations in SOC chemistry, such as increased aromatic compounds in A × H/A × X. The SEM analysis demonstrated that the latent variable “Humus” (reflected by LOC and ROC) directly and positively influenced the latent variable “Soil Fertility” (reflected by pH, OM, and AP; path coefficient: 0.62). In contrast, the latent variable “Organic Components” (reflected by specific FTIR functional groups) exhibited a significant direct negative effect on “Soil Fertility” (−0.41). The significant pathway from “Organic Components” to “Enzymatic Activity” (0.55*) underscored the role of microbial mediation. The study concludes that mixed plantations, particularly with Mytilaria laosensis (A × M), improve soil health through an “organic input–microbial enzyme response–humus formation” pathway, offering a scientific basis for sustainable forestry practices that balance productivity and ecological resilience. Full article
(This article belongs to the Section Forest Ecology and Management)
Show Figures

Graphical abstract

21 pages, 28904 KB  
Article
Predicting Public Transit Demand Using Urban Imagery with a Dual-Latent Deep Learning Framework
by Eunseo Ko, Gitae Park and Sangho Choo
Sustainability 2026, 18(1), 67; https://doi.org/10.3390/su18010067 - 20 Dec 2025
Viewed by 100
Abstract
Public transit demand forecasting is a foundational component of sustainable urban mobility, enabling efficient operation, equitable service provision, and planning of public transit systems. Urban imagery, such as aerial images, contains rich information about urban sociodemographic characteristics and the built environment, offering particular [...] Read more.
Public transit demand forecasting is a foundational component of sustainable urban mobility, enabling efficient operation, equitable service provision, and planning of public transit systems. Urban imagery, such as aerial images, contains rich information about urban sociodemographic characteristics and the built environment, offering particular value for data-scarce regions where conventional datasets are limited or outdated. However, there is limited research on using these images for public transit demand forecasting. This study introduces a deep learning approach for predicting transit ridership using aerial images. The method employs an encoder–decoder architecture to functionally separate image-derived latent representations into sociodemographic and physical environment vectors, which are subsequently used as inputs to a neural network for ridership prediction. Using data from Seoul, South Korea, the effectiveness of the proposed method is evaluated against three baseline configurations. The results show that the sociodemographic latent vector captures spatially organized residential characteristics, while the physical environment vector encodes distinct urban landscape patterns such as dense housing, traditional street grids, open spaces, and natural environments. The proposed model, which uses only imagery-derived latent features, substantially outperforms the pure image baseline and narrows the performance gap with census-informed models, reducing sMAPE by 25–60% depending on the mode. Combining imagery with census variables yields the highest accuracy, confirming their complementary nature. These findings highlight the potential of imagery-based approaches as a scalable, cost-efficient, and sustainable tool for data-driven transit planning. Full article
Show Figures

Figure 1

47 pages, 5622 KB  
Review
Grey Clustering Methods and Applications: A Bibliometric-Enhanced Review
by Gabriel Dumitrescu, Andra Sandu, Mihnea Panait and Camelia Delcea
Mathematics 2025, 13(24), 4040; https://doi.org/10.3390/math13244040 - 18 Dec 2025
Viewed by 172
Abstract
Grey systems theory has provided a change in paradigm related to how numbers and their mathematics are perceived. By including various levels of knowledge associated with the variables, the theory has succeeded in modelling systems characterised by incomplete or partially known information. Among [...] Read more.
Grey systems theory has provided a change in paradigm related to how numbers and their mathematics are perceived. By including various levels of knowledge associated with the variables, the theory has succeeded in modelling systems characterised by incomplete or partially known information. Among the methods offered by the grey systems theory, the grey clustering approach offers a distinct perspective on clustering methodology by allowing researchers to define degrees of importance for the variables included in the analysis. Despite its expanding use across disciplines, a comprehensive synthesis of grey clustering research is lacking. In this context, this study aims to provide a comprehensive and structured overview of the research field associated with grey clustering and its applications, rather than the more rhetorical formulation previously included. By using a PRISMA approach, a dataset containing papers related to grey clustering is extracted from the Clarivate Web of Science database and analysed through bibliometric tools and further enhanced by providing thematic maps and topics discovery through the use of Latent Dirichlet Allocation (LDA) and BERTopic analyses. The final dataset includes 318 articles, and their examination allows for a detailed assessment of publication trends, thematic structures, and methodological directions. The annual scientific production showcased an increase of 10.78%, while the thematic analysis revealed key themes related to performance management, risk assessment, evaluation models for enhancing organisational performance, urban and regional planning, civil engineering, industrial engineering and automation, and risk evaluation for health-related issues. Additionally, a detailed review of the most-cited papers has been performed to highlight the role of grey clustering in various research fields. Full article
Show Figures

Figure 1

18 pages, 405 KB  
Article
A Study of Electric Vehicle Purchase Intention in Urumqi Based on a Latent Class Model
by Zhi Zuo, Lixiao Wang and Yanhai Yang
Sustainability 2025, 17(24), 11382; https://doi.org/10.3390/su172411382 - 18 Dec 2025
Viewed by 156
Abstract
To explore the mechanism of consumers’ battery electric vehicle (BEV) purchase behavior in depth and address research gaps related to insufficient consideration of psychological latent variables and neglect of consumer heterogeneity in existing studies, this study constructs a latent class model (LCM) that [...] Read more.
To explore the mechanism of consumers’ battery electric vehicle (BEV) purchase behavior in depth and address research gaps related to insufficient consideration of psychological latent variables and neglect of consumer heterogeneity in existing studies, this study constructs a latent class model (LCM) that integrates personal attributes, vehicle attributes, and six psychological latent variables: perceived usefulness, perceived ease of use, perceived risk, environmental awareness, purchase attitude, and purchase intention. Based on 1044 valid questionnaires collected from Urumqi, latent profile analysis (LPA) is used to classify consumers. The results indicate that BEV consumers can be divided into five distinct latent profiles with significant differences in purchase preferences: the risk-avoidance type, the moderate–low intention wait-and-see type, the utility-oriented and low environmental concern type, the high utility cognition and low-risk proactive type, and the all-dimensional high-intention core type. Socioeconomic and vehicle-related factors exert heterogeneous impacts on the psychological variables and purchase decisions of each profile. This study clarifies the intrinsic psychological mechanism of BEV purchase behavior, providing a theoretical basis and targeted strategy references for the government and enterprises to promote BEV adoption and advance sustainable transportation development. Full article
Show Figures

Figure 1

9 pages, 2175 KB  
Proceeding Paper
On the Development of a Deep Learning-Based Surrogate Model for Fleet-Wide Probabilistic Modeling
by Georgios Aravanis, Marco Giglio and Claudio Sbarufatti
Eng. Proc. 2025, 119(1), 20; https://doi.org/10.3390/engproc2025119020 - 15 Dec 2025
Viewed by 207
Abstract
High-fidelity numerical models are widely used to study the behavior of complex structures in Structural Health Monitoring (SHM), but their high computational cost limits their use in stochastic settings such as fleet-level applications. In practice, fleets of engineering assets show natural variability due [...] Read more.
High-fidelity numerical models are widely used to study the behavior of complex structures in Structural Health Monitoring (SHM), but their high computational cost limits their use in stochastic settings such as fleet-level applications. In practice, fleets of engineering assets show natural variability due to differences in loading, materials, and manufacturing, making them inherently stochastic. To address these challenges, this work develops a probabilistic surrogate model based on conditional variational autoencoders (CVAEs). The CVAE is trained to reconstruct the high-dimensional boundary response field of a critical structural region while explicitly conditioning on operational and structural parameters. By learning a latent probabilistic representation, the model explains the behavior of all individual members of a homogeneous population. Synthetic training and testing data are generated using a finite element model together with an aerodynamic panel model of a UAV. Results show that the CVAE can efficiently reproduce the spatial and stochastic features of the system response, providing accurate approximations at a fraction of the computational cost of high-fidelity simulations. Full article
Show Figures

Figure 1

23 pages, 3259 KB  
Article
Meta Variational Memory Transformer for Anomaly Detection of Multivariate Time Series
by Kun Qin, Yuxin Li, Wenchao Chen, Xinyue Hu, Bo Chen and Hongwei Liu
Sensors 2025, 25(24), 7611; https://doi.org/10.3390/s25247611 - 15 Dec 2025
Viewed by 203
Abstract
Detecting anomalies in multivariate time series (MTS) is a crucial task in areas like financial fraud detection and industrial equipment monitoring. Recent research has focused on developing unsupervised probabilistic models to identify anomalous patterns within MTS. However, many of these methods rely on [...] Read more.
Detecting anomalies in multivariate time series (MTS) is a crucial task in areas like financial fraud detection and industrial equipment monitoring. Recent research has focused on developing unsupervised probabilistic models to identify anomalous patterns within MTS. However, many of these methods rely on fixed parameter mappings for each MTS, resulting in high computational costs and limited adaptability. To overcome these challenges, we introduce a novel Meta Variational Memory Transformer (MVMT). MVMT captures the diverse patterns across various MTS by encoding them into a set of memory units using a specially developed meta memory attention (MMA) module. Utilizing these learned memory units, we introduce a memory-guided probabilistic generative model that selects relevant memories as priors for latent states, resulting in more expressive MTS representations. A key feature of MVMT is that MMA provides a diversified prior in the latent space, ensuring the generation of various patterns. Finally, we implement a Transformer-based upward–downward variational inference process to estimate the posterior distribution of latent variables. Our extensive experiments on six datasets demonstrate the effectiveness of MVMT in one-for-all anomaly detection tasks. Full article
(This article belongs to the Section Physical Sensors)
Show Figures

Figure 1

14 pages, 735 KB  
Article
Recovery Trajectories of Motor Function After Hip Fracture Surgery in Older Patients: A Multicenter Growth Mixture Modeling Study in Acute Care Hospitals
by Keisuke Nakamura, Yasushi Kurobe, Keita Sue, Shuhei Yamamoto and Kimito Momose
Geriatrics 2025, 10(6), 167; https://doi.org/10.3390/geriatrics10060167 - 15 Dec 2025
Viewed by 188
Abstract
Background/Objective: Hip fractures in older adults are a major public health concern due to their high rates of morbidity, mortality, and long-term disability. Although surgical and postoperative care have improved, recovery outcomes remain highly variable. Identifying early functional recovery patterns could support [...] Read more.
Background/Objective: Hip fractures in older adults are a major public health concern due to their high rates of morbidity, mortality, and long-term disability. Although surgical and postoperative care have improved, recovery outcomes remain highly variable. Identifying early functional recovery patterns could support individualized rehabilitation and discharge planning. This study aimed to identify distinct early recovery trajectories of motor function within 30 days after hip fracture surgery using growth mixture modeling (GMM) and to examine patient- and hospital-level factors associated with these patterns. Methods: A retrospective cohort study was conducted using data from the Nagano Hip Fracture Database, including 2423 patients aged ≥65 years across 17 acute care hospitals in Japan (2019–2024). Functional recovery was measured using the motor subscale of the Functional Independence Measure (FIM-motor) at 0, 7, and 28 days post-admission. Latent trajectory model was used to identify distinct recovery patterns. Multinomial logistic regression analyzed predictors of class membership. Results: Three recovery trajectories were identified: high/rapid improvement (26.7%), intermediate (32.6%), and poor/flat recovery (40.7%). Older age, cognitive impairment, and lower baseline mobility were strongly associated with membership in the poor-recovery class. Early trajectory classes significantly predicted discharge outcomes, including FIM-motor scores and discharge destination. Sensitivity analysis confirmed the robustness of findings, with minimal impact from hospital-level clustering. Conclusions: Distinct early recovery trajectories exist after hip fracture surgery and are strongly influenced by baseline cognitive and functional status. Early identification of recovery patterns can enhance personalized rehabilitation and inform discharge planning, offering valuable insights for clinical practice. Full article
Show Figures

Figure 1

18 pages, 1641 KB  
Article
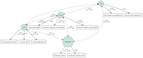
Bridging Theory and Data: Linking Regional Innovation System Dimensions to Patent Outcomes Through CFA-CatBoost Integration
by Mei Yang, Tao Wang, Yuchun Li and Shu Xu
Sustainability 2025, 17(24), 11211; https://doi.org/10.3390/su172411211 - 15 Dec 2025
Viewed by 179
Abstract
Background: Understanding how Regional Innovation Systems (RISs) drive innovation outputs remains a central question in innovation studies. Most existing empirical research relies on linear or single-indicator models, which fail to capture nonlinear interactions among the key RIS dimensions—Firms, Knowledge, Government, and Economy. Methodology: [...] Read more.
Background: Understanding how Regional Innovation Systems (RISs) drive innovation outputs remains a central question in innovation studies. Most existing empirical research relies on linear or single-indicator models, which fail to capture nonlinear interactions among the key RIS dimensions—Firms, Knowledge, Government, and Economy. Methodology: This study proposes an integrated analytical framework that combines Confirmatory Factor Analysis (CFA), CatBoost machine learning, and SHAP-based explainability to bridge theory-driven modeling with data-driven prediction. Using provincial panel data from China spanning 2011–2023, CFA is first employed to construct and validate four latent RIS dimensions. These latent constructs are then used as inputs in a CatBoost model to predict regional patent outputs, followed by SHAP analysis to quantify the marginal and interactive contributions of each dimension. Results: The CFA results confirm the reliability and validity of the four latent dimensions, establishing a robust structural foundation for the RIS. The CatBoost model achieves high predictive accuracy (log-transformed R2 = 0.975, RMSE = 0.206), substantially outperforming traditional linear benchmarks. SHAP analysis indicates that the Firm dimension is the primary driver of innovation output, while Knowledge, Government, and Economy dimensions exhibit context-dependent moderating effects characterized by diminishing returns, threshold effects, and nonlinear synergies. Conclusions: By integrating latent-variable modeling with interpretable machine learning, this study develops a “CFA-CatBoost-SHAP” closed-loop paradigm for transparent and high-precision analysis of innovation mechanisms. This approach advances RIS theory by empirically validating its multidimensional structure, enriches the methodological toolkit for innovation research, and provides actionable insights for the design of targeted R&D and innovation policies. Full article
Show Figures

Figure 1

33 pages, 7724 KB  
Article
Energy Partitioning and Air Temperature Anomalies Above Urban Surfaces: A High-Resolution PALM-4U Study
by Daniela Cava, Luca Mortarini, Tony Christian Landi, Oxana Drofa, Giorgio Veratti, Edoardo Fiorillo, Umberto Giostra and Daiane de Vargas Brondani
Atmosphere 2025, 16(12), 1401; https://doi.org/10.3390/atmos16121401 - 12 Dec 2025
Viewed by 185
Abstract
Urban heat islands intensify heat stress and degrade air quality in densely built areas, yet the physical processes governing near-surface thermal variability remain poorly quantified. This study applies the coupled MOLOCH and PALM model system 6.0 (PALM-4U) over Bologna (Italy) during a summer [...] Read more.
Urban heat islands intensify heat stress and degrade air quality in densely built areas, yet the physical processes governing near-surface thermal variability remain poorly quantified. This study applies the coupled MOLOCH and PALM model system 6.0 (PALM-4U) over Bologna (Italy) during a summer 2023 heatwave to resolve meter-scale atmospheric dynamics within the Urban Canopy Layer and Roughness Sublayer at 2 m horizontal resolution. The coupled configuration was validated against in situ meteorological observations and Landsat-8 LST data, showing improved agreement in air temperature and wind speed compared to standalone mesoscale simulations. Results reveal pronounced diurnal and vertical variability of wind speed, turbulent kinetic energy, and friction velocity, with maxima between two/three times the median building height (hc). Distinct surface-dependent contrasts emerge: asphalt and roofs act as strong daytime heat sources (Bowen ratio βasphalt ≈ 4.8) and nocturnal heat reservoirs at pedestrian level (z ≈ 0.07 hc), while vegetation sustains daytime latent heat fluxes (βvegetation ≈ 0.6÷0.8) and cooler surface and near-surface air (Temperature anomaly of surface ΔTs ≈ −9 °C and air ΔTair ≈ −0.3 °C). Thermal anomalies decay with height, vanishing above z ≈ 2.5 hc due to turbulent mixing. These findings provide insight into fine-scale energy exchanges driving intra-urban thermal heterogeneity and support climate-resilient urban design. Full article
(This article belongs to the Section Biosphere/Hydrosphere/Land–Atmosphere Interactions)
Show Figures

Figure 1

13 pages, 2121 KB  
Article
Determining Olefin Content of Gasoline by Adaptive Partial Least Squares Regression Combined with Near-Infrared Spectroscopy
by Biao Du, Hongfu Yuan, Lu Hao, Yutong Wu, Chen He, Qinghong Wang and Chunmao Chen
Molecules 2025, 30(24), 4742; https://doi.org/10.3390/molecules30244742 - 11 Dec 2025
Viewed by 258
Abstract
The accurate and rapid determination of olefin content in gasoline is crucial for fuel quality control. While near-infrared spectroscopy (NIR) offers a rapid analytical solution, multiple parameters in the conventional partial least squares regression (PLSR) modeling process rely on the modeler’s subjective judgment. [...] Read more.
The accurate and rapid determination of olefin content in gasoline is crucial for fuel quality control. While near-infrared spectroscopy (NIR) offers a rapid analytical solution, multiple parameters in the conventional partial least squares regression (PLSR) modeling process rely on the modeler’s subjective judgment. Consequently, the quantitative accuracy of the model is often influenced by the modeler’s experience. To address this limitation, this study developed an integrated adaptive PLSR framework. The methodology incorporates four core adaptive components: automated selection of latent variables based on the rate of decrease in PRESS values, dynamic formation of calibration subsets using Spectral Angle Distance and sample number thresholds, optimization of informative wavelength regions via correlation coefficients, and systematic database cleaning through iterative residual analysis. Applied to 248 gasoline samples, this strategy dramatically enhanced model performance, increasing the coefficient of determination (R2) from 0.7391 to 0.9102 and reducing the root mean square error (RMSE) from 1.51% to 0.866% compared to the global PLSR model. This work demonstrates that the adaptive PLSR framework effectively mitigates spectral nonlinearity and improves predictive robustness, thereby providing a reliable and practical solution for the on-site, rapid monitoring of gasoline quality using handheld NIR spectrometers. Full article
Show Figures

Figure 1

16 pages, 438 KB  
Article
From Green Demand to Green Skills: The Role of Consumers in Shaping Sustainable Workforce Competencies
by Drita Kruja, Irina Canco and Forcim Kola
Sustainability 2025, 17(24), 10890; https://doi.org/10.3390/su172410890 - 5 Dec 2025
Viewed by 345
Abstract
As sustainability becomes central to tourism, tourists are no longer passive consumers but active stakeholders who influence organizational behavior. This study investigates how green consumer behavior (GCB) shapes expectations for employee green competencies and organizational sustainability strategy (OSS). Data were collected through a [...] Read more.
As sustainability becomes central to tourism, tourists are no longer passive consumers but active stakeholders who influence organizational behavior. This study investigates how green consumer behavior (GCB) shapes expectations for employee green competencies and organizational sustainability strategy (OSS). Data were collected through a structured survey of 326 domestic tourists in Albania. Green skills expectation (GSE) was modeled as a latent construct derived from two observed variables: green loyalty and brand image, and willingness to support sustainability. Statistical analyses included exploratory factor analysis (EFA), K-means clustering and structural equation modeling (SEM). GCB significantly predicted both OSS and GSE, confirming that green tourists influence how organizations structure and communicate their sustainability practices. Cluster analysis identified two consumer profiles: committed eco-tourists and green-adaptive tourists. This study advances current understanding of how tourists act as external agents of internal organizational change. It extends the theoretical discourse on green marketing and sustainable workforce development by positioning tourist expectations as a driver of human resource transformation. The findings offer meaningful implications for tourism operators, educators and policymakers seeking to align employee training and service delivery with the demands of sustainability-oriented travelers. In this way, the study bridges the gap between consumer behavior and workforce development, contributing to a more integrated approach to sustainable tourism. Full article
Show Figures

Figure 1

32 pages, 1077 KB  
Article
The Relationship Between Career Adaptability and Work Engagement Among Young Chinese Workers: Mediating Role of Job Satisfaction and Moderating Effects of Artificial Intelligence Self-Efficacy and Anxiety
by Frederick Theen Lok Leong, Xuan Li and Emma Mingjing Chen
Behav. Sci. 2025, 15(12), 1682; https://doi.org/10.3390/bs15121682 - 4 Dec 2025
Viewed by 491
Abstract
This study explores the complex psychological mechanisms linking career adaptability to work engagement under AI-driven workplaces. We examine the mediating role of job satisfaction and investigate a key hypothesis: that the adaptive benefits of AI self-efficacy are dampened by the emotional costs associated [...] Read more.
This study explores the complex psychological mechanisms linking career adaptability to work engagement under AI-driven workplaces. We examine the mediating role of job satisfaction and investigate a key hypothesis: that the adaptive benefits of AI self-efficacy are dampened by the emotional costs associated with AI anxiety. A dual-analytical approach was employed on a sample of 311 young Chinese workers. First, we conducted conditional process analysis using PROCESS Model 11 with 5000 bootstrapped samples to test for conditional indirect effects. Second, we utilized latent variable structural equation modeling for robust validation at the structural level. Analyses were adjusted for demographic and occupational covariates. As a result, the initial PROCESS analysis revealed that the key triple interaction (career adaptability × AI self-efficacy × AI anxiety) was statistically significant in all three test models (e.g., Model 1: b = −0.3509, p = 0.0075). Further analysis showed that the positive moderating effect of AI self-efficacy was contingent on AI anxiety; it was strongest at low AI anxiety and weakest (but still significant) at high AI anxiety. However, the more robust latent variable SEM (CMIN/DF = 1.569, CFI = 0.939, RMSEA = 0.043) revealed a critical separation of effects. The indirect effect operates exclusively through intrinsic job satisfaction, which was significantly predicted by the unified second-order career adaptability factor (b = 1.361, BCa 95% CI [1.023, 1.967]). The path from extrinsic satisfaction to WE was non-significant (b = 0.107, BCa 95% CI [−0.030, 0.250]). Furthermore, the SEM isolated a significant direct positive effect from the unified career adaptability factor to work engagement (b = 0.715, BCa 95% CI [0.385, 1.396]). This study highlights that the adaptability–engagement link operates via two distinct mechanisms: an indirect pathway from a unified career adaptability construct through intrinsic job satisfaction, and a direct pathway from career adaptability to work engagement. While PROCESS analysis suggests that anxiety dampens confidence, our SEM results clarify that this should be interpreted cautiously, as the mediation pathway via extrinsic satisfaction is not robust to measurement error. These findings underscore a multi-faceted mandate for organizations: leaders must not only manage AI anxiety but also foster holistic career adaptability to enhance intrinsic job quality and build direct engagement. Full article
(This article belongs to the Section Organizational Behaviors)
Show Figures

Figure 1

16 pages, 1393 KB  
Article
Childhood Trauma and Problematic Smartphone Use Among College Students: The Mediating Roles of Rumination and Social Anxiety
by Caixia Deng, Jingxing Liu, Xiaoqian Wu, Xiaoya Wang, Zhiying Zheng, Wei Zhang and Hongyu Zou
Behav. Sci. 2025, 15(12), 1676; https://doi.org/10.3390/bs15121676 - 3 Dec 2025
Viewed by 494
Abstract
Problematic smartphone use (PSU) has become a growing concern among young populations, raising significant issues for their physical and psychological well-being. Guided by Compensatory Internet Use Theory and the Interaction of Person–Affect–Cognition–Execution (I-PACE) model, this study examined the associations between different forms of [...] Read more.
Problematic smartphone use (PSU) has become a growing concern among young populations, raising significant issues for their physical and psychological well-being. Guided by Compensatory Internet Use Theory and the Interaction of Person–Affect–Cognition–Execution (I-PACE) model, this study examined the associations between different forms of childhood trauma and PSU. Participants were 2717 college students (661 males, 22.49%; Mage = 19.81 years). Two chain mediation models were tested, and latent profile analysis (LPA) was employed to capture individual differences from a person-centred perspective. LPA revealed three distinct trauma profiles: low childhood trauma, moderate childhood abuse, and high childhood abuse. Across both variable-centred and person-centred ap-proaches, rumination and social anxiety were identified as mediators linking childhood trauma to PSU. These findings advance understanding of the pathways through which childhood trauma contributes to PSU in college students. By integrating variable- and person-centred approaches, the study highlights the importance of cognitive–emotional mechanisms and provides implications for targeted prevention and intervention strategies. Full article
(This article belongs to the Section Social Psychology)
Show Figures

Figure 1

13 pages, 242 KB  
Article
Increased Worry Associated with Self-Reported, but Not Informant-Reported, Subjective Cognitive Decline Predicts Increased Risk of Incident Dementia
by Katya T. Numbers, Ben C. P. Lam, Suraj Samtani, Russell J. Chander, Ashleigh S. Vella, Perminder S. Sachdev and Henry Brodaty
Diagnostics 2025, 15(23), 3073; https://doi.org/10.3390/diagnostics15233073 - 3 Dec 2025
Viewed by 309
Abstract
Background: Subjective cognitive complaints (SCC) have emerged as an important predictor of future dementia, with the SCD-plus framework emphasizing the prognostic value of cognitive concern and informant corroboration. Most research has focused on the presence or persistence of concern rather than examining [...] Read more.
Background: Subjective cognitive complaints (SCC) have emerged as an important predictor of future dementia, with the SCD-plus framework emphasizing the prognostic value of cognitive concern and informant corroboration. Most research has focused on the presence or persistence of concern rather than examining trajectories of change over time. Objective: To determine if baseline levels and longitudinal trajectories of SCC concern from both participants and informants independently predict incident dementia over 10 years. Methods: Data were from 873 community-dwelling older adults (mean age 78.65 years) in the Sydney Memory and Ageing Study. Employing latent growth curve modelling, we analyzed binary SCC and concern variables. Cox proportional hazards models examined the association between concern trajectories and incident dementia over a 10-year follow-up, controlling for demographic and clinical factors. Results: Both participant-reported (Hazard Ratio [HR] = 1.21) and informant-reported (HR = 1.32) SCC concern at baseline independently predicted dementia risk. Notably, increasing participant SCC concern over time conferred substantial additional risk (HR = 10.23), while changes in informant concern did not significantly improve dementia risk prediction. Conclusions: Both participant and informant reports of SCC concern provide valuable but distinct prognostic information for dementia risk. The substantial predictive value of increasing participant concern over time highlights the importance of monitoring subjective cognitive experiences longitudinally. These findings support the clinical utility of tracking concern trajectories and suggest that the patient’s evolving perspective may be particularly sensitive to underlying pathological processes. Full article
27 pages, 4928 KB  
Article
A Visual Representation–Based Computational Approach for Student Dropout Analysis: A Case Study in Colombia
by Juan-Carlos Briñez-De-León, Alejandra-Estefanía Patiño-Hoyos, Farley-Albeiro Restrepo-Loaiza and Gabriel-Jaime Cardona-Osorio
Computation 2025, 13(12), 284; https://doi.org/10.3390/computation13120284 - 3 Dec 2025
Viewed by 306
Abstract
Academic dropout is a persistent challenge in higher education, particularly in contexts with socio-economic disparities and diverse learning conditions. Traditional predictive models often fail to capture the complex, non-linear interactions underlying student trajectories due to their reliance on low-dimensional and linear representations. This [...] Read more.
Academic dropout is a persistent challenge in higher education, particularly in contexts with socio-economic disparities and diverse learning conditions. Traditional predictive models often fail to capture the complex, non-linear interactions underlying student trajectories due to their reliance on low-dimensional and linear representations. This study introduces a visual representation–based computational approach for a student dropout analysis, applied to a real institutional dataset from Colombia. The methodology transforms structured student records into enriched visual encodings that map variable magnitudes, correlations, and latent relationships into spatial and textural patterns. These image-based representations allow convolutional neural networks (CNNs) to exploit hierarchical feature extraction, uncovering hidden dependencies not accessible through conventional classifiers. Experimental results demonstrate that a Convolutional Neural Network (CNN) trained from scratch outperforms both baseline machine learning models and transfer learning architectures across all evaluation metrics. Beyond predictive accuracy, the approach enhances data expressiveness, interpretability, and generalization, offering a visual-analytical perspective for understanding dropout dynamics. The Colombian case study confirms the feasibility and potential of this strategy in real educational settings, supporting early identification of at-risk students and contributing to the development of robust, explainable models in educational data mining and learning analytics. Full article
(This article belongs to the Section Computational Engineering)
Show Figures

Figure 1

Back to TopTop