Sign in to use this feature.

Years

Between: -

Subjects

remove_circle_outline
remove_circle_outline
remove_circle_outline
remove_circle_outline
remove_circle_outline

Journals

Article Types

Countries / Regions

Search Results (17)

Search Parameters:
Keywords = langerin

Order results
Result details
Results per page
Select all
Export citation of selected articles as:
17 pages, 2387 KB  
Hypothesis
Pyodermatitis–Pyostomatitis Vegetans: The Role of Langerin Deficiency in Disease Pathogenesis
by Dan Pan, Jiongke Wang, Luyao Cai, Mei Huang, Qi Han, Zhijian Zheng, Xin Zeng, Qianming Chen, Ruixue Ai and Yu Zhou
J. Clin. Med. 2025, 14(12), 4198; https://doi.org/10.3390/jcm14124198 - 12 Jun 2025
Viewed by 1344
Abstract
Background/Objectives: Pyodermatitis–pyostomatitis vegetans (PPV) is a rare, chronic inflammatory mucocutaneous disorder. However, the etiology of PPV remains controversial. Methods: A review of online PPV case studies from PubMed, Wanfang database, Web of Science, and books has been performed. Comparative analysis of langerin [...] Read more.
Background/Objectives: Pyodermatitis–pyostomatitis vegetans (PPV) is a rare, chronic inflammatory mucocutaneous disorder. However, the etiology of PPV remains controversial. Methods: A review of online PPV case studies from PubMed, Wanfang database, Web of Science, and books has been performed. Comparative analysis of langerin expression has been conducted to verify the hypothesis summarized from the literature review by Immunohistochemistry (IHC). Results: A total of 63 patients were analyzed across 5 reviews, 44 case reports, and 1 book chapter. Our findings revealed distinct immunological alterations in PPV patients. Innate immunity was upregulated, marked by increased neutrophil and eosinophil counts and enhanced macrophage activity. Adaptive immunity was suppressed, with reduced dendritic cell (DC) numbers and activity and diminished adaptive immune responses. We hypothesize that langerin was a critical factor, contributing to adaptive immune suppression and a compensatory innate immune hyperactivation. Conclusions: We propose the hypothesis that langerin expression on Langerhans cells (LCs) plays a pivotal role in PPV pathogenesis by shifting the immune balance toward innate hyperactivation at the expense of adaptive immunity. Full article
(This article belongs to the Section Dentistry, Oral Surgery and Oral Medicine)
Show Figures

Figure 1

11 pages, 3433 KB  
Article
Immunohistochemical Characterization of Langerhans Cells in the Skin of Three Amphibian Species
by Giorgia Pia Lombardo, Anthea Miller, Marialuisa Aragona, Emmanuele Messina, Angelo Fumia, Michał Kuciel, Alessio Alesci, Simona Pergolizzi and Eugenia Rita Lauriano
Biology 2024, 13(4), 210; https://doi.org/10.3390/biology13040210 - 23 Mar 2024
Cited by 4 | Viewed by 3527
Abstract
The amphibian taxon includes three orders that present different morphological characteristics: Anura, Caudata, and Apoda. Their skin has a crucial role: it acts as an immune organ constituting a physical, chemical, immunological, and microbiological barrier to pathogen insult and conducts essential physiological processes. [...] Read more.
The amphibian taxon includes three orders that present different morphological characteristics: Anura, Caudata, and Apoda. Their skin has a crucial role: it acts as an immune organ constituting a physical, chemical, immunological, and microbiological barrier to pathogen insult and conducts essential physiological processes. Amphibians have developed specialized features to protect the vulnerable skin barrier, including a glandular network beneath the skin surface that can produce antimicrobial and toxic substances, thus contributing to the defense against pathogens and predators. This study aims to characterize Langerhans cells in the skin of Lithobates catesbeianus (order: Anura; Shaw, 1802), Amphiuma means (order: Caudata; Garden, 1821), and Typhlonectes natans (order: Apoda; Fischer, 1880) with the following antibodies: Langerin/CD207 (c-type lectin), Major Histocompatibility Complex (MHC)II, and Toll-like receptor (TLR)2 (expressed by different types of DCs). Our results showed Langerhans cells positive for Langerin CD/207 in the epidermis of the three species; moreover, some antigen-presenting cells (APCs) in the connective tissue expressed TLR2 and MHCII. The distribution of the Langerhans cells is very similar in the three amphibians examined, despite their different habitats. A greater knowledge of the amphibian immune system could be useful to better understand the phylogeny of vertebrates and to safeguard amphibians from population declines. Furthermore, the similarities between amphibians’ and human skin concerning immunological features may be useful in both biology and translational medicine. Full article
Show Figures

Figure 1

32 pages, 1504 KB  
Article
Giant Cells of Various Lesions Are Characterised by Different Expression Patterns of HLA-Molecules and Molecules Involved in the Cell Cycle, Bone Metabolism, and Lineage Affiliation: An Immunohistochemical Study with a Review of the Literature
by Vivien Hild, Kevin Mellert, Peter Möller and Thomas F. E. Barth
Cancers 2023, 15(14), 3702; https://doi.org/10.3390/cancers15143702 - 21 Jul 2023
Cited by 3 | Viewed by 3406
Abstract
Giant cells (GCs) are thought to originate from the fusion of monocytic lineage cells and arise amid multiple backgrounds. To compare GCs of different origins, we immunohistochemically characterised the GCs of reactive and neoplastic lesions (n = 47). We studied the expression [...] Read more.
Giant cells (GCs) are thought to originate from the fusion of monocytic lineage cells and arise amid multiple backgrounds. To compare GCs of different origins, we immunohistochemically characterised the GCs of reactive and neoplastic lesions (n = 47). We studied the expression of 15 molecules including HLA class II molecules those relevant to the cell cycle, bone metabolism and lineage affiliation. HLA-DR was detectable in the GCs of sarcoidosis, sarcoid-like lesions, tuberculosis, and foreign body granuloma. Cyclin D1 was expressed by the GCs of neoplastic lesions as well as the GCs of bony callus, fibroid epulis, and brown tumours. While cyclin E was detected in the GCs of all lesions, p16 and p21 showed a heterogeneous expression pattern. RANK was expressed by the GCs of all lesions except sarcoid-like lesions and xanthogranuloma. All GCs were RANK-L-negative, and the GCs of all lesions were osteoprotegerin-positive. Osteonectin was limited to the GCs of chondroblastoma. Osteopontin and TRAP were detected in the GCs of all lesions except xanthogranuloma. RUNX2 was heterogeneously expressed in the reactive and neoplastic cohort. The GCs of all lesions except foreign body granuloma expressed CD68, and all GCs were CD163- and langerin-negative. This profiling points to a functional diversity of GCs despite their similar morphology. Full article
Show Figures

Figure 1

12 pages, 6544 KB  
Article
Immunohistochemistry of the Gut-Associated Lymphoid Tissue (GALT) in African Bonytongue (Heterotis niloticus, Cuvier 1829)
by Eugenia Rita Lauriano, Alessio Alesci, Marialuisa Aragona, Simona Pergolizzi, Anthea Miller, Kristina Zuwala, Michal Kuciel, Giacomo Zaccone, Antonino Germanà and Maria Cristina Guerrera
Int. J. Mol. Sci. 2023, 24(3), 2316; https://doi.org/10.3390/ijms24032316 - 24 Jan 2023
Cited by 17 | Viewed by 5083
Abstract
Heterotis niloticus is a basal teleost, belonging to the Osteoglossidae family, which is widespread in many parts of Africa. The digestive tract of H. niloticus presents similar characteristics to those of higher vertebrates, exhibiting a gizzard-like stomach and lymphoid aggregates in the intestinal [...] Read more.
Heterotis niloticus is a basal teleost, belonging to the Osteoglossidae family, which is widespread in many parts of Africa. The digestive tract of H. niloticus presents similar characteristics to those of higher vertebrates, exhibiting a gizzard-like stomach and lymphoid aggregates in the intestinal lamina propria. The adaptive immune system of teleost fish is linked with each of their mucosal body surfaces. In fish, the gut-associated lymphoid tissue (GALT) is generally a diffuse immune system that represents an important line of defense against those pathogens inhabiting the external environment that can enter through food. The GALT comprises intraepithelial lymphocytes, which reside in the epithelial layer, and lamina propria leukocytes, which consist of lymphocytes, macrophages, granulocytes, and dendritic-like cells. This study aims to characterize, for the first time, the leukocytes present in the GALT of H. niloticus, by confocal immuno- fluorescence techniques, using specific antibodies: toll-like receptor 2, major histocompatibility complex class II, S100 protein, serotonin, CD4, langerin, and inducible nitric oxide synthetase. Our results show massive aggregates of immune cells in the thickness of the submucosa, arranged in circumscribed oval-shaped structures that are morphologically similar to the isolated lymphoid follicles present in birds and mammals, thus expanding our knowledge about the intestinal immunity shown by this fish. Full article
(This article belongs to the Special Issue Fish Immunology 3.0)
Show Figures

Figure 1

16 pages, 2673 KB  
Article
Synthetic Melanin Acts as Efficient Peptide Carrier in Cancer Vaccine Strategy
by Stefania Cuzzubbo, Benoit Roch, Guillaume Darrasse-Jèze, Benoit Hosten, Manon Leclercq, Nicolas Vignal, Claire Banissi, Eric Tartour and Antoine F. Carpentier
Int. J. Mol. Sci. 2022, 23(23), 14975; https://doi.org/10.3390/ijms232314975 - 29 Nov 2022
Cited by 3 | Viewed by 3416
Abstract
We previously reported that a novel peptide vaccine platform, based on synthetic melanin nanoaggregates, triggers strong cytotoxic immune responses and significantly suppresses tumor growth in mice. However, the mechanisms underlying such an efficacy remained poorly described. Herein, we investigated the role of dendritic [...] Read more.
We previously reported that a novel peptide vaccine platform, based on synthetic melanin nanoaggregates, triggers strong cytotoxic immune responses and significantly suppresses tumor growth in mice. However, the mechanisms underlying such an efficacy remained poorly described. Herein, we investigated the role of dendritic cells (DCs) in presenting the antigen embedded in the vaccine formulation, as well as the potential stimulatory effect of melanin upon these cells, in vitro by coculture experiments and ELISA/flow cytometry analysis. The vaccine efficiency was evaluated in FLT3-L−/− mice constitutively deficient in DC1, DC2, and pDCs, in Zbtb46DTR chimera mice deficient in DC1 and DC2, and in LangerinDTR mice deficient in dermal DC1 and Langerhans cells. We concluded that DCs, and especially migratory conventional type 1 dendritic cells, seem crucial for mounting the immune response after melanin-based vaccination. We also assessed the protective effect of L-DOPA melanin on peptides from enzymatic digestion, as well as the biodistribution of melanin–peptide nanoaggregates, after subcutaneous injection using [18F]MEL050 PET imaging in mice. L-DOPA melanin proved to act as an efficient carrier for peptides by fully protecting them from enzymatic degradation. L-DOPA melanin did not display any direct stimulatory effects on dendritic cells in vitro. Using PET imaging, we detected melanin–peptide nanoaggregates up to three weeks after subcutaneous injections within the secondary lymphoid tissues, which could explain the sustained immune response observed (up to 4 months) with this vaccine technology. Full article
(This article belongs to the Special Issue Implication of Nanoparticles in Cancer Therapy Research)
Show Figures

Figure 1

15 pages, 2890 KB  
Article
Human Milk Oligosaccharide 2′-Fucosyllactose Inhibits Ligand Binding to C-Type Lectin DC-SIGN but Not to Langerin
by Reshmi Mukherjee, Victor J. Somovilla, Fabrizio Chiodo, Sven Bruijns, Roland J. Pieters, Johan Garssen, Yvette van Kooyk, Aletta D. Kraneveld and Jeroen van Bergenhenegouwen
Int. J. Mol. Sci. 2022, 23(23), 14745; https://doi.org/10.3390/ijms232314745 - 25 Nov 2022
Cited by 5 | Viewed by 2808
Abstract
Human milk oligosaccharides (HMOs) and their most abundant component, 2′-Fucosyllactose (2′-FL), are known to be immunomodulatory. Previously, it was shown that HMOs and 2′-FL bind to the C-type lectin receptor DC-SIGN. Here we show, using a ligand-receptor competition assay, that a whole mixture [...] Read more.
Human milk oligosaccharides (HMOs) and their most abundant component, 2′-Fucosyllactose (2′-FL), are known to be immunomodulatory. Previously, it was shown that HMOs and 2′-FL bind to the C-type lectin receptor DC-SIGN. Here we show, using a ligand-receptor competition assay, that a whole mixture of HMOs from pooled human milk (HMOS) and 2′-FL inhibit the binding of the carbohydrate-binding receptor DC-SIGN to its prototypical ligands, fucose and the oligosaccharide Lewis-B, (Leb) in a dose-dependent way. Interestingly, such inhibition by HMOS and 2′-FL was not detected for another C-type lectin, langerin, which is evolutionarily similar to DC-SIGN. The cell-ligand competition assay using DC-SIGN expressing cells confirmed that 2′-FL inhibits the binding of DC-SIGN to Leb. Molecular dynamic (MD) simulations show that 2′-FL exists in a preorganized bioactive conformation before binding to DC-SIGN and this conformation is retained after binding to DC-SIGN. Leb has more flexible conformations and utilizes two binding modes, which operate one at a time via its two fucoses to bind to DC-SIGN. Our hypothesis is that 2′-FL may have a reduced entropic penalty due to its preorganized state, compared to Leb, and it has a lower binding enthalpy, suggesting a better binding to DC-SIGN. Thus, due to the better binding to DC-SIGN, 2′-FL may replace Leb from its binding pocket in DC-SIGN. The MD simulations also showed that 2′-FL does not bind to langerin. Our studies confirm 2′-FL as a specific ligand for DC-SIGN and suggest that 2′-FL can replace other DC-SIGN ligands from its binding pocket during the ligand-receptor interactions in possible immunomodulatory processes. Full article
(This article belongs to the Special Issue Galectins: Structure, Function and Therapeutic Inhibitors)
Show Figures

Figure 1

17 pages, 3899 KB  
Article
Mast Cell Interaction with Foxp3+ Regulatory T Cells Occur in the Dermis after Initiation of IgE-Mediated Cutaneous Anaphylaxis
by Rasha Msallam, Bernard Malissen, Pierre Launay, Ulrich Blank, Gregory Gautier and Jean Davoust
Cells 2022, 11(19), 3055; https://doi.org/10.3390/cells11193055 - 29 Sep 2022
Cited by 3 | Viewed by 2752
Abstract
Mast cells (MCs) are well-known for their role in IgE-mediated cutaneous anaphylactic responses, but their regulatory functions in the skin are still under intense scrutiny. Using a Red MC and Basophil reporter (RMB) mouse allowing red fluorescent detection and diphtheria toxin mediated depletion [...] Read more.
Mast cells (MCs) are well-known for their role in IgE-mediated cutaneous anaphylactic responses, but their regulatory functions in the skin are still under intense scrutiny. Using a Red MC and Basophil reporter (RMB) mouse allowing red fluorescent detection and diphtheria toxin mediated depletion of MCs, we investigated the interaction of MCs, Foxp3+ regulatory T lymphocytes (Tregs) and Langerhans cells (LCs) during passive cutaneous anaphylaxis (PCA) responses. Using intravital imaging we show that MCs are sessile at homeostasis and during PCA. Breeding RMB mice with Langerin-eGFP mice revealed that dermal MCs do not interact with epidermal-localized LCs, the latter showing constant sprouting of their dendrites at homeostasis and during PCA. When bred with Foxp3-eGFP mice, we found that, although a few Foxp3+ Tregs are present at homeostasis, many Tregs transiently infiltrated the skin during PCA. While their velocity during PCA was not altered, Tregs increased the duration of their contact time with MCs compared to PCA-control mice. Antibody-mediated depletion of Tregs had no effect on the intensity of PCA. Hence, the observed increase in Treg numbers and contact time with MCs, regardless of an effect on the intensity of PCA responses, suggests an anti-inflammatory role dedicated to prevent further MC activation. Full article
Show Figures

Figure 1

12 pages, 1776 KB  
Communication
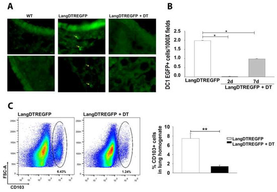
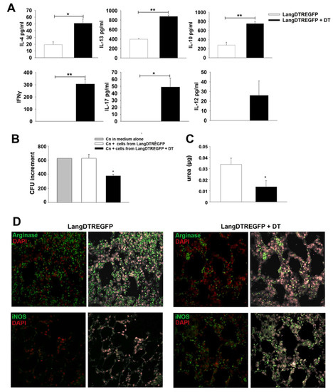
Pulmonary Conventional Type 1 Langerin-Expressing Dendritic Cells Play a Role in Impairing Early Protective Immune Response against Cryptococcus neoformans Infection in Mice
by Lorena Guasconi, Ignacio Beccacece, Ximena Volpini, Verónica L. Burstein, Cristian J. Mena, Leonardo Silvane, Mariel A. Almeida, Melina Mara Musri, Laura Cervi and Laura S. Chiapello
J. Fungi 2022, 8(8), 792; https://doi.org/10.3390/jof8080792 - 28 Jul 2022
Cited by 4 | Viewed by 2444
Abstract
Lung dendritic cells (DC) are powerful antigen-presenting cells constituted by various subpopulations that differ in terms of their function and origin and differentially regulate cell-mediated antifungal immunity. The lung is the primary target organ of Cryptococcus neoformans and C. gattii infections, which makes [...] Read more.
Lung dendritic cells (DC) are powerful antigen-presenting cells constituted by various subpopulations that differ in terms of their function and origin and differentially regulate cell-mediated antifungal immunity. The lung is the primary target organ of Cryptococcus neoformans and C. gattii infections, which makes it essential in the establishment of the first line of anti-cryptococcal defense. However, the lung-specific dynamics and function of DC subsets are poorly understood in cryptococcosis. In this study, we provide evidence for the in vivo function of a conventional langerin-expressing DC1 dendritic cell (LangDC1) population during the first week of intratracheal C. neoformans infection in mice. By using conditional depletion of LangDC1 after diphtheria toxin treatment of LangDTREGFP mice, we demonstrate that these animals better control the fungal infection and produce type 1 and 17 cytokines in the context of a type 2 immune response, favoring a predominance of iNOS over arginase-1 expression by pulmonary cells. Our results suggest that LangDC1 cells play a role in impairing immune response for the clearance of C. neoformans in the early stage of pulmonary infection. Full article
(This article belongs to the Section Fungal Pathogenesis and Disease Control)
Show Figures

Figure 1

17 pages, 15260 KB  
Article
Confocal Characterization of Intestinal Dendritic Cells from Myxines to Teleosts
by Alessio Alesci, Gioele Capillo, Angelo Fumia, Emmanuele Messina, Marco Albano, Marialuisa Aragona, Patrizia Lo Cascio, Nunziacarla Spanò, Simona Pergolizzi and Eugenia Rita Lauriano
Biology 2022, 11(7), 1045; https://doi.org/10.3390/biology11071045 - 12 Jul 2022
Cited by 29 | Viewed by 3674
Abstract
Dendritic cells (DCs) are antigen-presenting cells (APCs) that regulate the beginning of adaptive immune responses. The mechanisms of tolerance to antigens moving through the digestive tract are known to be regulated by intestinal DCs. Agnatha and Gnathostoma are descendants of a common ancestor. [...] Read more.
Dendritic cells (DCs) are antigen-presenting cells (APCs) that regulate the beginning of adaptive immune responses. The mechanisms of tolerance to antigens moving through the digestive tract are known to be regulated by intestinal DCs. Agnatha and Gnathostoma are descendants of a common ancestor. The Ostracoderms gave rise to Cyclostomes, whereas the Placoderms gave rise to Chondrichthyes. Sarcopterygii and Actinopterygii are two evolutionary lines of bony fishes. Brachiopterygii and Neopterygii descend from the Actinopterygii. From Neopterygii, Holostei and Teleostei evolved. Using immunohistochemistry with TLR-2, Langerin/CD207, and MHC II, this study aimed to characterize intestinal DCs, from myxines to teleosts. The findings reveal that DCs are positive for the antibodies tested, highlighting the presence of DCs and DC-like cells phylogenetically from myxines, for the first time, to teleosts. These findings may aid in improving the level of knowledge about the immune system’s evolution and these sentinel cells, which are crucial to the body’s defense. Full article
Show Figures

Figure 1

14 pages, 4814 KB  
Article
Role of Serotonin in the Maintenance of Inflammatory State in Crohn’s Disease
by Simona Pergolizzi, Alessio Alesci, Antonio Centofanti, Marialuisa Aragona, Socrate Pallio, Ludovico Magaudda, Giuseppina Cutroneo and Eugenia Rita Lauriano
Biomedicines 2022, 10(4), 765; https://doi.org/10.3390/biomedicines10040765 - 24 Mar 2022
Cited by 18 | Viewed by 4551
Abstract
Crohn’s disease (CD) is a chronic intestinal inflammation considered to be a major entity of inflammatory bowel diseases (IBDs), affecting different segments of the whole gastrointestinal tract. Peripheral serotonin (5-HT), a bioactive amine predominantly produced by gut enterochromaffin cells (ECs), is crucial in [...] Read more.
Crohn’s disease (CD) is a chronic intestinal inflammation considered to be a major entity of inflammatory bowel diseases (IBDs), affecting different segments of the whole gastrointestinal tract. Peripheral serotonin (5-HT), a bioactive amine predominantly produced by gut enterochromaffin cells (ECs), is crucial in gastrointestinal functions, including motility, sensitivity, secretion, and the inflammatory response. These actions are mediated by a large family of serotonin receptors and specialized serotonin transporter (SERT) located on a variety of cell types in the gut. Several studies indicate that intestinal 5-HT signaling is altered in patients with inflammatory bowel disease. Paraformaldehyde-fixed intestinal tissues, obtained from fifteen patients with Crohn’s disease were analyzed by immunostaining for serotonin, Langerin/CD207, and alpha-Smooth Muscle Actin (α-SMA). As controls, unaffected (normal) intestinal specimens of seven individuals were investigated. This study aimed to show the expression of serotonin in dendritic cells (DCs) and myofibroblast which have been characterized with Langerin/CD207 and α-SMA, respectively; furthermore, for the first time, we have found the presence of serotonin in goblet cells. Our results show the correlation between different types of intestinal cells in the maintenance of the inflammatory state in CD linked to the recall of myofibroblasts. Full article
(This article belongs to the Section Immunology and Immunotherapy)
Show Figures

Figure 1

13 pages, 3259 KB  
Article
Tolerogenic IDO1+CD83 Langerhans Cells in Sentinel Lymph Nodes of Patients with Melanoma
by Gianni Gerlini, Paola Di Gennaro, Nicola Pimpinelli, Serena Sestini and Lorenzo Borgognoni
Int. J. Mol. Sci. 2022, 23(7), 3441; https://doi.org/10.3390/ijms23073441 - 22 Mar 2022
Cited by 10 | Viewed by 2837
Abstract
Langerhans cells (LCs) are crucial regulators of anti-cancer immune responses. Cancer, however, can alter DCs functions leading to tolerance. The enzyme indoleamine 2,3-dioxygenase (IDO1) plays a crucial role in this process. In sentinel lymph nodes (SLNs) of patients with melanoma, LCs show phenotypical [...] Read more.
Langerhans cells (LCs) are crucial regulators of anti-cancer immune responses. Cancer, however, can alter DCs functions leading to tolerance. The enzyme indoleamine 2,3-dioxygenase (IDO1) plays a crucial role in this process. In sentinel lymph nodes (SLNs) of patients with melanoma, LCs show phenotypical and functional alterations favoring tolerance. Herein we aimed to investigate IDO1 expression in SLN LCs from patients with melanoma. We showed by immunofluorescence analysis that a portion of Langerin+ LCs, located in the SLN T cell-rich area, displayed the typical dendritic morphology and expressed IDO1. There was no significant difference in the expression of IDO between SLN with or without metastases. Double IDO1/CD83 staining identified four LCs subsets: real mature IDO1CD83+ LCs; real immature IDO1CD83 LCs; tolerogenic mature IDO1+CD83+ LCs; tolerogenic immature IDO1+CD83 LCs. The latter subset was significantly increased in metastatic SLNs as compared to negative ones (p < 0.05), and in SLN LCs of patients with mitotic rate (MR) > 1 in primary melanoma, as compared to MR ≤ 1 (p < 0.05). Finally, immature SLN LCs, after in vitro stimulation by inflammatory cytokines, acquired a maturation profile by CD83 up-regulation. These results provide new input for immunotherapeutic approaches targeting in vivo LC of patients with melanoma. Full article
(This article belongs to the Special Issue Kynurenine Pathway: A Bridge between Health and Disease)
Show Figures

Figure 1

12 pages, 2276 KB  
Article
Morphological Alterations and Increased S100B Expression in Epidermal Langerhans Cells Detected in Skin from Patients with Progressive Vitiligo
by Fei Yang, Lingli Yang, Lanting Teng, Huimin Zhang and Ichiro Katayama
Life 2021, 11(6), 579; https://doi.org/10.3390/life11060579 - 18 Jun 2021
Cited by 6 | Viewed by 3573
Abstract
The role of Langerhans cells (LCs) in vitiligo pathogenesis remains unclear, with published studies reporting contradictory results regarding the quantity of LCs and no data on the features of LCs in vitiligo. Here, we aimed to analyze the presence, density, and morphological features [...] Read more.
The role of Langerhans cells (LCs) in vitiligo pathogenesis remains unclear, with published studies reporting contradictory results regarding the quantity of LCs and no data on the features of LCs in vitiligo. Here, we aimed to analyze the presence, density, and morphological features of LCs in the epidermis of patients with vitiligo. Skin biopsies were stained for LCs using anti-CD1a/anti-langerin antibodies and analyzed by immunocytochemistry with light and electron microscopy. Compared with healthy controls, we detected significantly increased numbers of epidermal LCs in lesional skin from vitiligo in the progressive state. These LCs exhibited striking morphological alterations, including an elevated number of dendrites, with increased length and more branches than dendrites from controls. Ultrastructure examination via immuno-electron microscopy revealed markedly reduced Birbeck granules (BGs) and shorter BG rods in LCs from progressive vitiligo, with higher expression of langerin. Additionally, expression of S100B, the activity biomarker of vitiligo, was increased in these LCs. This work provides new insight on the cellular composition of LCs in vitiliginous skin, revealing altered morphology and increased LC numbers, with elevated S100B expression. Our data suggest LCs might play a critical role in vitiligo pathogenesis and thus may represent a novel therapeutic target for this disease. Full article
(This article belongs to the Special Issue Mechanisms Underlying Skin Pathologies)
Show Figures

Figure 1

32 pages, 2901 KB  
Review
Human TRIM5α: Autophagy Connects Cell-Intrinsic HIV-1 Restriction and Innate Immune Sensor Functioning
by Alexandra P. M. Cloherty, Anusca G. Rader, Brandon Compeer and Carla M. S. Ribeiro
Viruses 2021, 13(2), 320; https://doi.org/10.3390/v13020320 - 19 Feb 2021
Cited by 22 | Viewed by 7098
Abstract
Human immunodeficiency virus-1 (HIV-1) persists as a global health concern, with an incidence rate of approximately 2 million, and estimated global prevalence of over 35 million. Combination antiretroviral treatment is highly effective, but HIV-1 patients that have been treated still suffer from chronic [...] Read more.
Human immunodeficiency virus-1 (HIV-1) persists as a global health concern, with an incidence rate of approximately 2 million, and estimated global prevalence of over 35 million. Combination antiretroviral treatment is highly effective, but HIV-1 patients that have been treated still suffer from chronic inflammation and residual viral replication. It is therefore paramount to identify therapeutically efficacious strategies to eradicate viral reservoirs and ultimately develop a cure for HIV-1. It has been long accepted that the restriction factor tripartite motif protein 5 isoform alpha (TRIM5α) restricts HIV-1 infection in a species-specific manner, with rhesus macaque TRIM5α strongly restricting HIV-1, and human TRIM5α having a minimal restriction capacity. However, several recent studies underscore human TRIM5α as a cell-dependent HIV-1 restriction factor. Here, we present an overview of the latest research on human TRIM5α and propose a novel conceptualization of TRIM5α as a restriction factor with a varied portfolio of antiviral functions, including mediating HIV-1 degradation through autophagy- and proteasome-mediated mechanisms, and acting as a viral sensor and effector of antiviral signaling. We have also expanded on the protective antiviral roles of autophagy and outline the therapeutic potential of autophagy modulation to intervene in chronic HIV-1 infection. Full article
(This article belongs to the Special Issue Intrinsic Antiviral Factors)
Show Figures

Figure 1

9 pages, 4117 KB  
Communication
The Potentials and Pitfalls of a Human Cervical Organoid Model Including Langerhans Cells
by Robert Jackson, Jordan D. Lukacs and Ingeborg Zehbe
Viruses 2020, 12(12), 1375; https://doi.org/10.3390/v12121375 - 1 Dec 2020
Cited by 4 | Viewed by 2816
Abstract
Three-dimensional cell culturing to capture a life-like experimental environment has become a versatile tool for basic and clinical research. Mucosal and skin tissues can be grown as “organoids” in a petri dish and serve a wide variety of research questions. Here, we report [...] Read more.
Three-dimensional cell culturing to capture a life-like experimental environment has become a versatile tool for basic and clinical research. Mucosal and skin tissues can be grown as “organoids” in a petri dish and serve a wide variety of research questions. Here, we report our experience with human cervical organoids which could also include an immune component, e.g., Langerhans cells. We employ commercially available human cervical keratinocytes and fibroblasts as well as a myeloid cell line matured and purified into langerin-positive Langerhans cells. These are then seeded on a layer of keratinocytes with underlying dermal equivalent. Using about 10-fold more than the reported number in healthy cervical tissue (1–3%), we obtain differentiated cervical epithelium after 14 days with ~1% being Langerhans cells. We provide a detailed protocol for interested researchers to apply the described “aseptic” organoid model for all sorts of investigations—with or without Langerhans cells. Full article
(This article belongs to the Special Issue The Application of 3D Tissue Culture Systems in Virology)
Show Figures

Figure 1

15 pages, 3590 KB  
Article
Exosomes of Epstein-Barr Virus-Associated Gastric Carcinoma Suppress Dendritic Cell Maturation
by Munetoshi Hinata, Akiko Kunita, Hiroyuki Abe, Yasuyuki Morishita, Kei Sakuma, Hiroharu Yamashita, Yasuyuki Seto, Tetsuo Ushiku and Masashi Fukayama
Microorganisms 2020, 8(11), 1776; https://doi.org/10.3390/microorganisms8111776 - 12 Nov 2020
Cited by 38 | Viewed by 3909
Abstract
The Epstein-Barr virus (EBV)-associated gastric carcinoma (EBVaGC) is characterized by the infiltration of lymphocytes and a unique tumor microenvironment. Exosomes from cancer cells are essential for intercellular communication. The aims of this study were to investigate the secretion of EBVaGC exosomes and their [...] Read more.
The Epstein-Barr virus (EBV)-associated gastric carcinoma (EBVaGC) is characterized by the infiltration of lymphocytes and a unique tumor microenvironment. Exosomes from cancer cells are essential for intercellular communication. The aims of this study were to investigate the secretion of EBVaGC exosomes and their physiological effect on dendritic cell maturation in vitro and to characterize dendritic cells (DCs) in EBVaGC in vivo. Western blotting analysis of CD63 and CD81 of exosomes from EBV-infected gastric cancer cell lines indicated an increase in exosome secretion. The fraction of monocyte-derived DCs positive for the maturation marker CD86 was significantly suppressed when incubated with exosomes from EBV-infected gastric cancer cell lines. Immunohistochemical analysis of GC tissues expressing DC markers (S100, Langerin, CD1a, CD83, CD86, and BDCA-2) indicated that the density of DCs was generally higher in EBVaGC than in EBV-negative GC, although the numbers of CD83- and CD86-positive DCs were decreased in the group with high numbers of CD1a-positive DCs. A low number of CD83-positive DCs was marginally correlated with worse prognosis of EBVaGC in patients. EBVaGC is a tumor with abundant DCs, including immature and mature DCs. Moreover, the maturation of DCs is suppressed by exosomes from EBV-infected epithelial cells. Full article
(This article belongs to the Special Issue Epstein–Barr Virus Infection and Associated Diseases)
Show Figures

Graphical abstract

Back to TopTop