Sign in to use this feature.

Years

Between: -

Subjects

remove_circle_outline
remove_circle_outline
remove_circle_outline
remove_circle_outline
remove_circle_outline
remove_circle_outline
remove_circle_outline
remove_circle_outline
remove_circle_outline

Journals

remove_circle_outline
remove_circle_outline
remove_circle_outline
remove_circle_outline
remove_circle_outline
remove_circle_outline

Article Types

Countries / Regions

remove_circle_outline
remove_circle_outline
remove_circle_outline
remove_circle_outline
remove_circle_outline
remove_circle_outline
remove_circle_outline

Search Results (903)

Search Parameters:
Keywords = isoflavones

Order results
Result details
Results per page
Select all
Export citation of selected articles as:
22 pages, 1822 KB  
Article
Polyphenol-Related Gut Metabotype Signatures Linked to Quality of Life in Postmenopausal Women: A Randomized, Placebo-Controlled Crossover Trial
by María P. Jarrín-Orozco, María Romo-Vaquero, Concepción Carrascosa, Miriam Pertegal, José Berná, Julio Puigcerver, Adrián Saura-Sanmartín, Isabel Espinosa-Salinas, María García-Nicolás, María Á. Ávila-Gálvez and Juan C. Espín
Nutrients 2025, 17(22), 3572; https://doi.org/10.3390/nu17223572 (registering DOI) - 15 Nov 2025
Abstract
Background/Objectives: Interindividual variability in polyphenol metabolism may help explain the inconsistent effects of polyphenol intake on health outcomes. This study compared, for the first time, (i) polyphenol-related gut microbiota metabotypes (urolithins: UM0, UMA, UMB; equol: EP, ENP; lunularin: LP, LNP) and their [...] Read more.
Background/Objectives: Interindividual variability in polyphenol metabolism may help explain the inconsistent effects of polyphenol intake on health outcomes. This study compared, for the first time, (i) polyphenol-related gut microbiota metabotypes (urolithins: UM0, UMA, UMB; equol: EP, ENP; lunularin: LP, LNP) and their clusters (MCs) in non-medicated premenopausal (Pre-M) and postmenopausal (Post-M) women and (ii) the impact of an 8-week intake of a polyphenol-rich plant extract mixture (PPs) on the quality of life (QoL) of Post-M. Methods: Polyphenol metabotypes were determined in urine via UPLC-QTOF-MS after a 3-day intake of PPs containing resveratrol, pomegranate (ellagitannins and ellagic acid), and red clover (isoflavones) in Pre-M (n = 120) and Post-M (n = 90) women. QoL was assessed with the short-form Cervantes Scale in a randomized, placebo-controlled crossover trial (8-week PPs vs. placebo), completed by 78 Post-M participants. Results: At baseline, Pre-M and Post-M women showed only minor differences in metabotype and MC distributions linked to menopausal status. MC3 (UMA+EP+LP) predominated in Pre-M, while MC7 (UMA+EP+LNP) was most frequent in Post-M. PPs intake in Post-M women led to modest shifts in metabotype and MC distributions toward Pre-M patterns. Quantitative metabolite production was comparable between groups, except for equol, which showed a median 2.8-fold increase after PPs intake in EP Post-M women. Clinically meaningful improvements (score reduction ≥ 6.7 points) in QoL were observed in the Psychic domain in EP women (28%, p = 0.039) and in the Menopause and Health domain, specifically in EP (24.1%, p = 0.004), MC3 (22.5%, p = 0.043), and MC4 (UMB+EP+LP; 41.3%, p = 0.022), were mainly driven by a reduction in hot flashes (p = 0.001). Conclusions: These findings support metabotyping as a tool to guide targeted dietary strategies and enhance QoL through precision health in Post-M women. Full article
Show Figures

Figure 1

24 pages, 10909 KB  
Article
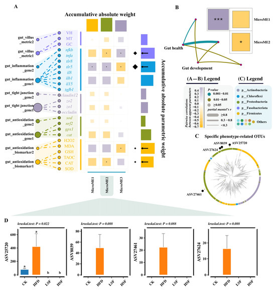
Soy Isoflavones Mitigate High-Fat Diet-Induced Oxidative Stress and Inflammation in the Gut of Monopterus albus via Gut Microbiota Remodeling
by Shao Wang, Minglang Cai, Quan Li, Huahong Wei, Yi Hu and Junzhi Zhang
Biology 2025, 14(11), 1586; https://doi.org/10.3390/biology14111586 - 13 Nov 2025
Abstract
High-fat diets are commonly used in eel aquaculture to reduce protein costs, but excessive fat intake can impair intestine health. This study investigated whether soy isoflavones (SIFs), an emulsifying additive, could mitigate the negative effects of high-fat diets in eel. Six hundred eels [...] Read more.
High-fat diets are commonly used in eel aquaculture to reduce protein costs, but excessive fat intake can impair intestine health. This study investigated whether soy isoflavones (SIFs), an emulsifying additive, could mitigate the negative effects of high-fat diets in eel. Six hundred eels (30.00 g) were randomly divided into four groups with three replicates: control (CK, 5.96% fat), high-fat diet (HFD, 11.96% fat), and HFD supplemented with 50 mg/kg (LSF) or 100 mg/kg SIF (HSF) for 8 weeks. Results show that SIF supplementation reversed adverse effects on eels fed high-fat diets, reducing intestine damage (better villi development and lower malondialdehyde levels) and improving antioxidant capacity (higher glutathione, p < 0.05). SIFs also increased key antioxidant-related enzyme activities (catalase, superoxide dismutase, p < 0.05). Gut microbiota analysis revealed that SIFs restored microbial balance by reducing Proteobacteria (Pseudomonas) and increasing Firmicutes (Lactococcus), while suppressing harmful metabolic pathways like lipopolysaccharide biosynthesis. These findings demonstrate that dietary SIFs (50 mg/kg) effectively counteract high-fat diet-induced intestine damage and gut dysbiosis in eels, offering a practical nutritional strategy for sustainable aquaculture. Full article
Show Figures

Figure 1

16 pages, 2078 KB  
Article
Changes in Intestinal Microbial Community of the Black Tiger Shrimp Penaeus monodon in Response to Triclocarban Exposure
by Yafei Duan, Yuxiu Nan, Jianhua Huang, Zhe Zhang, Yanming Sui and Xueming Dan
Biology 2025, 14(11), 1542; https://doi.org/10.3390/biology14111542 - 3 Nov 2025
Viewed by 247
Abstract
Triclocarban (TCC), a synthetic antimicrobial compound prevalent in personal care products, has emerged as a typical contaminant in aquatic ecosystems. Intestinal microbiota maintains the host’s health homeostasis by regulating nutrient metabolism and immunity and is regarded as a sensitive biomarker for the risk [...] Read more.
Triclocarban (TCC), a synthetic antimicrobial compound prevalent in personal care products, has emerged as a typical contaminant in aquatic ecosystems. Intestinal microbiota maintains the host’s health homeostasis by regulating nutrient metabolism and immunity and is regarded as a sensitive biomarker for the risk assessment of pollutants. Currently, there is still a lack of toxicity assessment of TCC on the intestinal microbiota homeostasis of shrimp. Therefore, this study employed 16S rDNA sequencing to explore intestinal microbiota perturbations in Penaeus monodon following subchronic exposure (14 days) to graded TCC concentrations (1 and 10 μg/L). The results showed that TCC exposure altered intestinal microbiota diversity, marked by increases in the ACE, Chao1, and Shannon indices and a decrease in the Simpson index; however, none of these changes reached statistical significance (p > 0.05). Furthermore, the community composition was also altered, characterized by a significant increase in Bacteroidetes and a significant decrease in Tenericutes (p < 0.05), alongside non-significant increases in Proteobacteria and decreases in Firmicutes (p > 0.05). The abundances of some putative beneficial bacterial genera (Alloprevotella, Bacteroidales S24-7 group_norank, Cetobacterium, Enterococcus and Lactobacillus) and harmful bacteria (Photobacterium and Aeromonas) were decreased (p > 0.05); the abundance of Vibrio was decreased in the T1 group but increased in the T10 group (p > 0.05). Additionally, the predicted functions of the intestinal microbiota, such as glycan biosynthesis and degradation, steroid and isoflavone biosynthesis, and nucleotide metabolism, were enhanced. These results indicated that TCC exposure had a negative effect on the homeostasis of the intestinal microbiota of P. monodon. Full article
(This article belongs to the Special Issue Metabolic and Stress Responses in Aquatic Animals)
Show Figures

Figure 1

13 pages, 1835 KB  
Review
In Vivo and In Vitro Mechanisms of Equol Synthesis and Key Influencing Factors: A Critical Review
by Tianmeng Zhang, Botao Wang, Chen Wang, Junying Bai, Jingwen Zhou and Jian Chen
Nutrients 2025, 17(21), 3449; https://doi.org/10.3390/nu17213449 - 31 Oct 2025
Viewed by 410
Abstract
Background: Equol exists in two enantiomers of S-equol and R-equol. The results of cell and animal experiments, as well as clinical trials, have supported its protective effects on menopausal symptoms, aging, and cardiovascular diseases, especially S-equol, which is a naturally occurring, non-racemic isomer [...] Read more.
Background: Equol exists in two enantiomers of S-equol and R-equol. The results of cell and animal experiments, as well as clinical trials, have supported its protective effects on menopausal symptoms, aging, and cardiovascular diseases, especially S-equol, which is a naturally occurring, non-racemic isomer produced by intestinal bacteria. However, the selective response of host microorganisms to soy isoflavones limits the exploitation of equol-producing bacterial resources. Additionally, factors such as low efficiency, byproduct generation, and environmental pollution hinder the further development and the application of traditional equol synthesis techniques. Methods: Therefore, in this review, we aimed to describe the forms and scope of equol, key influencing factors (e.g., hydrogen and dietary factors) of in vivo and in vitro equol synthesis, and potential molecular mechanisms of equol produced by microorganisms. Notably, the traditional synthesis technology has effectively improved the synthesis efficiency of equol (85–96%), but the substrates and microbial species (such as Escherichia coli) remain the key influencing factors. Results: This review suggests that breakthroughs based on synthetic biology and gene editing technology will support the efficient in vitro synthesis of equol. Conclusions: This review serves as a valuable reference for future research. Full article
(This article belongs to the Section Nutrition and Metabolism)
Show Figures

Figure 1

13 pages, 1361 KB  
Article
Innovative Production of Bioactive White Clover Sprouts Under Microgravity: Towards Functional Foods Supporting Prostate Health
by Marta Markiewicz, Agnieszka Galanty, Ewelina Prochownik, Agata Kołodziejczyk and Paweł Paśko
Appl. Sci. 2025, 15(21), 11668; https://doi.org/10.3390/app152111668 - 31 Oct 2025
Viewed by 197
Abstract
Currently, new cultivation methods are increasingly sought to create functional foods that could reduce the risk of certain diseases. Benign prostatic hyperplasia represents significant health challenges worldwide and because of that, we investigated the effect of microgravity and total darkness on the anti-proliferative, [...] Read more.
Currently, new cultivation methods are increasingly sought to create functional foods that could reduce the risk of certain diseases. Benign prostatic hyperplasia represents significant health challenges worldwide and because of that, we investigated the effect of microgravity and total darkness on the anti-proliferative, anti-inflammatory, and anti-androgenic activity of white clover sprouts. The use of clover sprouts, a widely studied plant from the Fabaceae family, can be promising due to their rich phytochemical profile, including isoflavones, known for estrogenic properties. Anti-proliferation activity was determined using a crystal violet assay. Analysis of the prostate-specific antigen (PSA) and 5-α-reductase level was performed using ELISA kits, similarly to anti-inflammatory activity. White clover sprouts exerted anti-proliferative activity against PNT2 prostate cells stimulated by testosterone, and total darkness increased this activity. In addition, anti-androgenic activity of white clover sprouts was demonstrated, through the inhibition of PSA and 5-α-reductase activity, which was most visible in 7-days-old sprouts growing in conditions of microgravity and standard light. In turn, the anti-inflammatory activity of the tested sprouts was rather moderate, but most observed in the inhibition of pro-inflammatory interleukin 6 (IL-6). White clover sprouts cultivated in microgravity and darkness may represent a candidate for novel functional food with anti-androgenic activity. Full article
(This article belongs to the Special Issue The Role of Bioactive Natural Products in Health and Disease)
Show Figures

Figure 1

16 pages, 641 KB  
Article
A Strategy for Sustainable Production of Isoflavones from Black Soybean Okara via Solid-State Co-Fermentation
by Yi-Chung Lai, Bang-Yuan Chen, Jung-Feng Hsieh, Chien-Cheng Yeh, Cheng Huang, Meng-I Kuo and Chun-Ping Lu
Fermentation 2025, 11(11), 619; https://doi.org/10.3390/fermentation11110619 - 29 Oct 2025
Viewed by 1015
Abstract
Okara, the soybean residue generated during soymilk and tofu production, is nutrient-rich but underutilized due to its high moisture content and perishability. This study established a sustainable solid-state co-fermentation strategy using Rhizopus oligosporus (BCRC 31631) and Yarrowia lipolytica (BCRC 21252) to enhance the [...] Read more.
Okara, the soybean residue generated during soymilk and tofu production, is nutrient-rich but underutilized due to its high moisture content and perishability. This study established a sustainable solid-state co-fermentation strategy using Rhizopus oligosporus (BCRC 31631) and Yarrowia lipolytica (BCRC 21252) to enhance the bioactive value of black soybean okara from two Taiwanese cultivars—Tainan No. 3 (TN.3) and Tainan No. 5 (TN.5). Co-fermentation markedly enhanced β-glucosidase activity, reaching 0.75 U/g DW at 30 °C after 48 h in TN.3 and 0.68 U/g DW after 24 h in TN.5, approximately 3.5-fold higher than single-strain fermentation. Near-complete (97–100%) hydrolysis of daidzin, glycitin, and genistin occurred within 24–48 h, producing 672.9 µg/g DM of total aglycone-type isoflavones—an ~11-fold increase compared with unfermented okara (61.5 µg/g DM), where most isoflavones (~740 µg/g DM) remained glycosylated. Varietal structure affected conversion efficiency: TN.3 exhibited stronger enzymatic responsiveness and higher aglycone yield, whereas TN.5 showed faster but less extensive transformation. The process also revealed a bioactive–pigment trade-off, as enhanced isoflavone activation coincided with anthocyanin degradation. These findings demonstrate that ambient-temperature solid-state co-fermentation effectively boosts β-glucosidase activity and isoflavone bioconversion, transforming low-value okara into a high-value functional ingredient consistent with circular bioeconomy and sustainable food system goals. Full article
Show Figures

Figure 1

14 pages, 3592 KB  
Article
Genome-Wide Identification and Characterization of Isoflavone Synthase (IFS) Gene Family, and Analysis of GgARF4-GgIFS9 Regulatory Module in Glycyrrhiza glabra
by Qing Xu, Xiangxiang Hu, Shiyan Cui, Jianguo Gao, Lijie Zeng, Ziqi Li, Sheng Kuang, Xifeng Chen, Quanliang Xie, Zihan Li, Hongbin Li, Fei Wang, Shandang Shi and Shuangquan Xie
Int. J. Mol. Sci. 2025, 26(21), 10435; https://doi.org/10.3390/ijms262110435 - 27 Oct 2025
Viewed by 330
Abstract
Isoflavone synthase (IFS) is the key enzyme in isoflavonoid biosynthesis and has been functionally characterized in numerous plant species. Glycyrrhiza species, valued for their medicinal properties, accumulate flavonoids with significant physiological activities. Among these, isoflavones play crucial roles in plant growth, development and [...] Read more.
Isoflavone synthase (IFS) is the key enzyme in isoflavonoid biosynthesis and has been functionally characterized in numerous plant species. Glycyrrhiza species, valued for their medicinal properties, accumulate flavonoids with significant physiological activities. Among these, isoflavones play crucial roles in plant growth, development and stress responses. However, the IFS gene family in Glycyrrhiza remains poorly understood. In this study, we identified 10, 9 and 9 IFS genes in G. uralensis, G. inflata and G. glabra, respectively. Phylogenetic analysis classified these genes into four distinct clades (Clade A–D). Further characterization included chromosomal localization, gene structure, conserved motifs, cis-acting elements and synteny analysis. Using yeast one-hybrid (Y1H) screening, dual-luciferase assays and an electrophoretic mobility shift assay (EMSA), these results revealed that auxin response factor 4 (GgARF4) directly binds to the isoflavone synthase 9 (GgIFS9) promoter and activates its expression. Following indole-3-acetic acid (IAA) treatment, RNA-seq revealed that in the differentially expressed genes (DEGs), the genes involved in isoflavonoid and flavonoid biosynthesis pathways were significantly enriched. The result of quantitative reverse transcription polymerase chain reaction (qRT-PCR) revealed that GgIFS9 was strongly induced by IAA. β-Glucuronidase (GUS) assays confirmed that IAA activates the expression of the GgIFS9 promoter in Nicotiana tabacum. Our findings reveal that, through GgARF4 and its downstream-activated gene GgIFS9, IAA may promote flavonoid synthesis in G. glabra. This study provides novel insights into the auxin-mediated regulation of secondary metabolism in Glycyrrhiza species. Full article
Show Figures

Figure 1

19 pages, 5196 KB  
Article
Co-Analysis of Transcriptome and Metabolome Reveals Flavonoid Biosynthesis in Macadamia Pericarp Across Developmental Stages
by Liang Tao, Qingyi Long, Jinyan Chen, Qin Zhang, Guangzheng Guo, Fengping He, Hu Cai, Jianjian Geng, Ximei Song, Hui Zeng, Wenlin Wang, Fan Yang, Zhuanmiao Kang and Xinghao Tu
Foods 2025, 14(21), 3618; https://doi.org/10.3390/foods14213618 - 23 Oct 2025
Viewed by 388
Abstract
The pericarp of Macadamia integrifolia represents a promising but underexplored source of functional flavonoids. To systematically elucidate their biosynthesis and enhance the industrial potential of this by-product, we conducted integrated transcriptomic and metabolomic profiling of pericarps across five developmental stages (50, 80, 110, [...] Read more.
The pericarp of Macadamia integrifolia represents a promising but underexplored source of functional flavonoids. To systematically elucidate their biosynthesis and enhance the industrial potential of this by-product, we conducted integrated transcriptomic and metabolomic profiling of pericarps across five developmental stages (50, 80, 110, 140, and 170 days after flowering). Our analysis reveals, for the first time, a distinct temporal shift in both gene expression and metabolite accumulation. Early stages were characterized by high expression of PAL, 4CL, CHS, and FLS, coupled with abundant flavonols and anthocyanins. In contrast, late stages exhibited upregulation of CHI and F3’5’H, redirecting the metabolic flux toward flavanones and isoflavones. This dynamic profile was closely associated with jasmonate and gibberellin signaling pathways and was likely regulated by key transcription factors (MYB, NAC, bHLH). These findings provide a multi-omics framework that elucidates the temporal flavonoid biosynthesis in macadamia pericarp, thereby laying the groundwork for its future industrial valorization. Full article
(This article belongs to the Section Plant Foods)
Show Figures

Figure 1

29 pages, 1093 KB  
Review
Polyphenols and Bone Health: A Comprehensive Review of Their Role in Osteoporosis Prevention and Treatment
by Pasquale Perrone, Chiara De Rosa and Stefania D’Angelo
Molecules 2025, 30(21), 4154; https://doi.org/10.3390/molecules30214154 - 22 Oct 2025
Viewed by 888
Abstract
Osteoporosis is a progressive bone disorder characterized by decreased bone mineral density and structural deterioration, leading to increased fracture risk. Conventional treatments, although effective, are limited by adverse effects and low long-term adherence. In recent years, polyphenols, plant-derived bioactive compounds, have emerged as [...] Read more.
Osteoporosis is a progressive bone disorder characterized by decreased bone mineral density and structural deterioration, leading to increased fracture risk. Conventional treatments, although effective, are limited by adverse effects and low long-term adherence. In recent years, polyphenols, plant-derived bioactive compounds, have emerged as promising candidates for bone health promotion due to their antioxidant, anti-inflammatory, and osteo-regulatory properties. This review synthesizes the current preclinical and clinical evidence on the potential of polyphenols, including quercetin, resveratrol, curcumin, isoflavones, and epigallocatechin gallate, to modulate bone metabolism and prevent or mitigate osteoporosis. Mechanistically, polyphenols enhance osteoblastogenesis, inhibit osteoclast differentiation, regulate the RANKL/OPG axis, and activate key osteogenic pathways such as Wnt/β-catenin and MAPKs. Additionally, their estrogen-like activity and ability to modulate gut microbiota offer further therapeutic potential. Preclinical models consistently demonstrate improvements in bone mass, architecture, and turnover markers, while clinical trials, although limited, support their role in preserving bone density, particularly in postmenopausal women. Despite promising outcomes, variability in bioavailability, dosage, and study design limits current translational application. Further large-scale clinical studies and standardized formulations are needed. Polyphenols represent a compelling adjunct or alternative approach in the integrated management of osteoporosis. Full article
Show Figures

Graphical abstract

24 pages, 729 KB  
Review
Targeting Polycystic Ovary Syndrome (PCOS) Pathophysiology with Flavonoids: From Adipokine–Cytokine Crosstalk to Insulin Resistance and Reproductive Dysfunctions
by Sulagna Dutta, Pallav Sengupta, Sowmya Rao, Ghada Elsayed Elgarawany, Antony Vincent Samrot, Israel Maldonado Rosas and Shubhadeep Roychoudhury
Pharmaceuticals 2025, 18(10), 1575; https://doi.org/10.3390/ph18101575 - 18 Oct 2025
Viewed by 1204
Abstract
Polycystic ovary syndrome (PCOS) represents one of the most prevalent endocrine–metabolic disorder in women of reproductive age, which includes but not restricted to reproductive disruptions, insulin resistance (IR), hyperandrogenism, and chronic low-grade inflammation. Its heterogeneous pathophysiology arises from the interplay of metabolic, endocrine, [...] Read more.
Polycystic ovary syndrome (PCOS) represents one of the most prevalent endocrine–metabolic disorder in women of reproductive age, which includes but not restricted to reproductive disruptions, insulin resistance (IR), hyperandrogenism, and chronic low-grade inflammation. Its heterogeneous pathophysiology arises from the interplay of metabolic, endocrine, and immune factors, including dysregulated adipokine secretion, cytokine-mediated inflammation, oxidative stress (OS), and mitochondrial dysfunction. Current pharmacological therapies, such as metformin, clomiphene, and oral contraceptives, often provide partial benefits and are limited by side effects, necessitating the exploration of safer, multi-target strategies. Flavonoids, a structurally diverse class of plant-derived polyphenols, have gained attention as promising therapeutic candidates in PCOS due to their antioxidant, anti-inflammatory, insulin-sensitizing, and hormone-modulating properties. Preclinical studies in rodent PCOS models consistently demonstrate improvements in insulin sensitivity, normalization of ovarian morphology, restoration of ovulation, and reduction in hyperandrogenism. Human clinical studies, though limited in scale and heterogeneity, report favorable effects of flavonoids such as quercetin, isoflavones, and catechins on glucose metabolism, adipokine balance, inflammatory markers, and reproductive functions. This evidence-based study critically synthesizes mechanistic insights into how flavonoids modulate insulin signaling, adipokine–cytokine crosstalk, OS, and androgen excess, while highlighting translational evidence and emerging delivery systems aimed at overcoming bioavailability barriers. Collectively, flavonoids represent a promising class of nutraceuticals and adjuncts to conventional therapies, offering an integrative strategy for the management of PCOS. Full article
(This article belongs to the Special Issue Flavonoids in Medicinal Chemistry: Trends and Future Directions)
Show Figures

Figure 1

15 pages, 1470 KB  
Article
Biphasic Slc2a4 Gene Expression in 3T3-L1 Adipocytes in Response to Treatment with Low and High Concentrations of Daidzein and Genistein
by Karen Cristina Rego Gregorio, Caroline Pancera Laurindo, Helayne Soares Freitas, Maristela Mitiko Okamoto, Patricia Monteiro Seraphim and Ubiratan Fabres Machado
Curr. Issues Mol. Biol. 2025, 47(10), 857; https://doi.org/10.3390/cimb47100857 - 17 Oct 2025
Viewed by 351
Abstract
Daidzein and genistein are abundant in soy-rich foods, whose supplementation has been proposed to have beneficial effects on several diseases, including diabetes mellitus and obesity. 17β-estradiol (E2) enhances the expression of the Slc2a4 gene and GLUT4 protein in adipose tissue, increasing glucose consumption [...] Read more.
Daidzein and genistein are abundant in soy-rich foods, whose supplementation has been proposed to have beneficial effects on several diseases, including diabetes mellitus and obesity. 17β-estradiol (E2) enhances the expression of the Slc2a4 gene and GLUT4 protein in adipose tissue, increasing glucose consumption and contributing to glycemic control. We investigated, in 3T3-L1 adipocytes, the effect of low and high doses of daidzein and genistein on Slc2a4/GLUT4 expression and the participation of estrogen receptors 1/2 (ESR1/ESR2) in the regulations observed. Differentiated adipocytes were cultivated, for 24 h, in the presence of 17β-estradiol (E2, 10 nM), daidzein (10 nM–150 μM) and genistein (10 nM–50 μM), with or without ESR1 or ESR2 antagonists. Daidzein/genistein at a low dose (10 nM) increased Slc2a4/GLUT4 expression (50%, p < 0.05), an effect abrogated by an ESR1 antagonist, mimicking the effect of E2. However, maximal doses of daidzein and genistein reduced, in a ESR1-mediated mechanism, the expression of mRNA (by 47% and 60%, p < 0.001) and the protein (by 29% and 36%, p < 0.01), respectively, for daidzein and genistein, as compared to E2. In conclusion, in adipocytes, daidzein and genistein have a biphasic ESR1-mediated effect: while low concentrations increase the expression of Slc2a4/GLUT4, high concentrations decrease it, the former predisposing to an adipogenic effect, the latter to a diabetogenic condition. Full article
Show Figures

Figure 1

13 pages, 2094 KB  
Article
The Impact of Co-Inoculation with Bradyrhizobium japonicum and Azospirillum brasilense on Cowpea Symbiosis and Growth
by Luiz Eduardo de Morais Fernandes Fontes, Guilherme Cristyan Garcia Penha, Ana Carina da Silva Cândido, Cid Naudi Silva Campos, Alek Sandro Dutra, Márcio Dias Pereira and Charline Zaratin Alves
Nitrogen 2025, 6(4), 94; https://doi.org/10.3390/nitrogen6040094 - 16 Oct 2025
Viewed by 407
Abstract
Biological nitrogen (N) fixation is a well-established practice in various legumes, such as soybeans. However, it has not been widely studied in cowpeas (Vigna unguiculata L. Walp). In this context, it is important to understand how the application of nitrogen-fixing bacteria, either [...] Read more.
Biological nitrogen (N) fixation is a well-established practice in various legumes, such as soybeans. However, it has not been widely studied in cowpeas (Vigna unguiculata L. Walp). In this context, it is important to understand how the application of nitrogen-fixing bacteria, either alone or in association, can benefit the crop’s nitrogen demand. This study aimed to determine whether co-inoculation of Bradyrhizobium and Azospirillum favors nodulation and isoflavone production, and increases the nitrogen content, in cowpea crops. The experiment was set up using a randomized block design on two cowpea varieties, with seven treatments consisting of a control and the isolated application of Bradyrhizobium japonicum and Azospirillum brasilense, as well as different co-inoculation doses (75, 150, 225 and 300 mL per 50 kg of seed for each inoculant). There were four replications. Thirty days after emergence, the number of nodules and the dry masses of the nodules, roots and shoots of the plants were assessed. N content and isoflavone content in the fully developed third trifoliate leaf from the apex of the plants were also assessed. Statistical differences were observed between treatments for all analyzed variables, with higher values generally observed for co-inoculation treatments. Co-inoculation of B. japonicum and A. brasilense in cowpea seeds can be a viable and efficient practice. A dose of 75 mL of each inoculant favored nodule formation, root development and N content, as well as contributing to isoflavone production in the cowpea crop. Full article
Show Figures

Graphical abstract

20 pages, 1440 KB  
Article
Phenolic Compounds in Plant-Based Milk Alternatives from the Greek Market
by Velisaria-Eleni Gerogianni, Christiana Mantzourani, Maria A. Theodoropoulou, Antonia Chiou and Maroula G. Kokotou
Separations 2025, 12(10), 282; https://doi.org/10.3390/separations12100282 - 11 Oct 2025
Viewed by 1234
Abstract
Plant-based milk alternatives (PBMAs) are plant-based fluid products that are marketed as substitutes for regular milk. The nutrient composition of PBMA products can vary widely, depending on the plant source, processing methods, potential additives, etc., and in recent years, considerable research effort has [...] Read more.
Plant-based milk alternatives (PBMAs) are plant-based fluid products that are marketed as substitutes for regular milk. The nutrient composition of PBMA products can vary widely, depending on the plant source, processing methods, potential additives, etc., and in recent years, considerable research effort has been devoted to the exploration of the nutritional content of PBMAs, which are increasingly consumed worldwide. In the present study, an established UHPLC–Orbitrap MS method was employed for the extensive characterization of phenolic compounds in PBMAs available in the Greek market. Twenty-eight PBMAs were studied, including a variety of almond-, soy-, coconut-, oat-, walnut-, and rice-based products. In almond-based milk products, low total concentrations and a broad distribution across compound classes were observed, with trans-chlorogenic acid and neochlorogenic acid being the most abundant constituents, whereas coconut-based milk samples were generally not rich in phenolic compounds. In soy-based milk samples, the presence of isoflavones including daidzein, genistein, and glycitein was uniquely detected, while oat-based products were the samples richer in phenolic content, in particular for hydroxycinnamic acids, such as trans-chlorogenic acid and neochlorogenic acid. In addition, a suspect screening approach, using Exactive Plus Orbitrap, enabled the exploration and semi-quantification of three avenanthramides (A, B, C) in the studied oat-based milk samples and six isoflavonoids, namely daidzein and genistein derivatives, in soy-based milk. Such compounds are known for their antioxidant and anti-inflammatory properties, and their occurrence in PBMAs highlights the potential health-promoting effects of these dairy alternatives. Full article
Show Figures

Graphical abstract

27 pages, 1751 KB  
Systematic Review
Therapeutic Efficacy of Soy-Derived Bioactives: A Systematic Review of Nutritional Potency, Bioactive Therapeutics, and Clinical Biomarker Modulation
by Zara Fatima, Nizwa Itrat, Beenish Israr and Abdul Momin Rizwan Ahmad
Foods 2025, 14(19), 3447; https://doi.org/10.3390/foods14193447 - 9 Oct 2025
Cited by 1 | Viewed by 3219
Abstract
Soybeans (Glycine max) are nutrient-dense legumes and a high-quality plant-based protein source containing all essential amino acids. With a protein content of 36–40%, soy surpasses many other plant-derived proteins in nutritional value. Its bioactive components, particularly peptides and isoflavones, contribute to [...] Read more.
Soybeans (Glycine max) are nutrient-dense legumes and a high-quality plant-based protein source containing all essential amino acids. With a protein content of 36–40%, soy surpasses many other plant-derived proteins in nutritional value. Its bioactive components, particularly peptides and isoflavones, contribute to reducing inflammation, oxidative stress, and the risk of chronic diseases. In undernourished regions such as Pakistan, where protein-energy malnutrition is prevalent among women and children, soy offers a sustainable and cost-effective nutritional intervention. This review synthesizes findings from biochemical analyses, nutritional profiling, and clinical trials evaluating the impact of soybean protein and its bioactive compounds on growth, metabolic health, immune function, and disease prevention. Emphasis was placed on studies relevant to food-insecure populations and technological innovations enhancing soy product bioavailability. Soy protein has been shown to have positive effects on hormonal regulation, cardiovascular health, cognitive function, and immune support. Technological approaches such as fortification and fermentation improve nutritional bioavailability and sensory acceptance. The integration of soy into local diets enhanced nutritional adequacy, promoted environmental sustainability, and aligned with Sustainable Development Goals. Soybeans represent a sustainable, nutrient-rich solution to combat protein-energy malnutrition in vulnerable communities. Their high-quality protein profile, therapeutic properties, and adaptability to local food systems make them an effective strategy for improving public health and supporting environmental resilience. Full article
Show Figures

Figure 1

26 pages, 7333 KB  
Article
Dynamics of Physicochemical Properties, Flavor, and Bioactive Components in Lactobacillus-Fermented Pueraria lobata with Potential Hypolipidemic Mechanisms
by Ye Tang, Liqin Li, Qiong Li, Zhe Li, Huanhuan Dong, Hua Zhang, Huaping Pan, Weifeng Zhu, Zhenzhong Zang and Yongmei Guan
Foods 2025, 14(19), 3425; https://doi.org/10.3390/foods14193425 - 5 Oct 2025
Viewed by 688
Abstract
This study systematically analyzed the multidimensional effects of Lactobacillus fermentation on Pueraria lobata (PL) and investigated the potential mechanisms underlying its hypolipidemic activity. Results indicated that fermentation significantly increased the total acid content from 1.02 to 3.48 g·L−1, representing [...] Read more.
This study systematically analyzed the multidimensional effects of Lactobacillus fermentation on Pueraria lobata (PL) and investigated the potential mechanisms underlying its hypolipidemic activity. Results indicated that fermentation significantly increased the total acid content from 1.02 to 3.48 g·L−1, representing a 2.41-fold increase. Although slight reductions were observed in total flavonoids (8.67%) and total phenolics (6.72%), the majority of bioactive components were well preserved. Other antioxidant capacities were retained at >74.71% of baseline, except hydroxyl radical scavenging. Flavor profiling showed increased sourness and astringency, accompanied by reduced bitterness, with volatile compounds such as β-pinene and trans-2-hexenyl butyrate contributing to a distinct aromatic profile. Untargeted metabolomics analysis revealed that fermentation specifically enhanced the abundance of low-concentration isoflavone aglycones, including daidzein and genistein, suggesting a compositional shift that may improve hypolipidemic efficacy. Integrated network pharmacology and computational modeling predicted that eight key components, including genistein, could stably bind to ten core targets (e.g., AKT1 and MMP9) primarily through hydrogen bonding and hydrophobic interactions, potentially regulating lipid metabolism via the PI3K-AKT, PPAR, and estrogen signaling pathways. This study reveals the role of Lactobacillus fermentation in promoting the conversion of isoflavone glycosides to aglycones in PL and constructs a multi-dimensional “components-targets-pathways-disease” network, providing both experimental evidence and a theoretical foundation for further research on the lipid-lowering mechanisms of fermented PL and the development of related functional products. Full article
Show Figures

Graphical abstract

Back to TopTop