Sign in to use this feature.

Years

Between: -

Subjects

remove_circle_outline
remove_circle_outline
remove_circle_outline
remove_circle_outline
remove_circle_outline
remove_circle_outline
remove_circle_outline
remove_circle_outline
remove_circle_outline

Journals

remove_circle_outline
remove_circle_outline
remove_circle_outline
remove_circle_outline
remove_circle_outline
remove_circle_outline
remove_circle_outline
remove_circle_outline
remove_circle_outline

Article Types

Countries / Regions

remove_circle_outline
remove_circle_outline
remove_circle_outline
remove_circle_outline

Search Results (626)

Search Parameters:
Keywords = intestinal crypts

Order results
Result details
Results per page
Select all
Export citation of selected articles as:
13 pages, 3367 KB  
Article
Dietary Glycerol Monolaurate Effect on Growth Performance, Intestinal Barrier Function, and Gut Microbiota in Weaned Piglets Challenged by Lipopolysaccharide
by Huakai Wang, Ruiyu Ma, Renrong Qi, Zhen Liu, Yinghao Li, Xudong Wu, Chunfang Zhao, Qiugang Ma and Kai Zhan
Animals 2025, 15(22), 3263; https://doi.org/10.3390/ani15223263 - 11 Nov 2025
Abstract
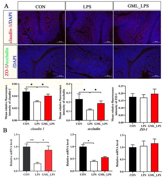
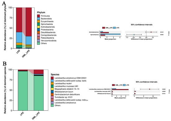
This study aimed to investigate the effects of glycerol monolaurate (GML) on the growth performance, intestinal morphology, inflammatory factors, and gut microbiota of weaned piglets challenged by lipopolysaccharide (LPS). A total of eighteen weaned piglets [Duroc × (Landrace × Yorkshire), average weight 7.54 [...] Read more.
This study aimed to investigate the effects of glycerol monolaurate (GML) on the growth performance, intestinal morphology, inflammatory factors, and gut microbiota of weaned piglets challenged by lipopolysaccharide (LPS). A total of eighteen weaned piglets [Duroc × (Landrace × Yorkshire), average weight 7.54 ± 0.86 kg] were randomly assigned to the following three groups: (1) CON:basal diet; (2) LPS: basal diet + LPS challenge; and (3) LPS_GML: with 1000 mg/kg GML. On day 21, LPS or saline was injected into the piglets via intraperitoneal injection, and samples were collected after 4 h. Results showed that no differences were observed in the average daily gain (ADG), average daily feed consumption (ADFI), and G/F ratio. GML supplementation increased (p < 0.05) the villus height and villus height/crypt depth ratio, the protein expression of claudin-1 and occludin, the mRNA expression of claudin-1, SOD, and GSH-Px, while decreased (p < 0.05) the serum diamine oxidase (DAO) and reactive oxygen (ROS) concentrations and the mRNA expression of IL-1β, IL-6, and IL-8 compared with the LPS group. Moreover, GML regulated LPS-induced gut microbiota dysbiosis by reshaping the composition of gut microbiota, such as increasing (p < 0.05) Actinobacteriota, Lactobacillus amylovorus DSM 20531, Lactobacillus mucosae LM1, and Bifidobacterium boum, while decreasing (p < 0.05) Spirochaetota. Dietary GML supplementation improved the barrier function, reduced the inflammatory factors, and modulated the composition of gut microbiota in piglets challenged by LPS. Full article
(This article belongs to the Section Animal Nutrition)
Show Figures

Figure 1

15 pages, 1141 KB  
Article
Vegetable Leaf Fermentation Improves Nutritional Quality of Sheep Feed, Enhancing Growth Performance and Intestinal Health
by Hongwei Xu, Kai Zhu, Yaodong Li, Huihao Wu, Rongxin Zang and Rui Zhou
Animals 2025, 15(22), 3253; https://doi.org/10.3390/ani15223253 - 10 Nov 2025
Abstract
The utilization of proper fermentation techniques is a widely recognized, efficacious approach in animal husbandry for enhancing the feed quality. However, research on vegetable waste, particularly that of roots, stems, leaves, fruits, and peels, has been rarely reported. To this end, the present [...] Read more.
The utilization of proper fermentation techniques is a widely recognized, efficacious approach in animal husbandry for enhancing the feed quality. However, research on vegetable waste, particularly that of roots, stems, leaves, fruits, and peels, has been rarely reported. To this end, the present study was carried out to examine the impact of vegetable leaf fermentation on growth performance, immune function, antioxidant levels, intestinal morphology, and microbial composition in sheep. Fifty-four male sheep (Oula) with an average age of 6 months and an average body weight of (21.53 ± 2.03) kg were randomly divided into three treatment groups, with six replicates each. The groups were fed with a basal diet (CON), 30% commercial fermented concentrate (CFC), and 30% vegetable leaf fermented concentrate (VFC). The results showed that compared to the CON group, both the commercial fermented concentrate and the vegetable leaf fermented concentrate improved the final weight (8.93%), average daily gain (30.67%), and dry matter intake of the sheep (1.62%). VFC increased the serum T-AOC (34.45%) and significantly increased the activities of serum and liver GSH-PX (10.95%). Meanwhile, the addition of vegetable leaf fermented concentrate increased the levels of serum IgA (63.21%), IgG (73.06%), and IgM (69.41%). VFC increased the villus height of the jejunum by 87.4% and the ileum by 185.5% and improved the villus height/crypt depth (V/C) ratio of the duodenum and ileum. CFC can also increase the villus height of the duodenum and jejunum, but has no effect on the morphology of the ileum. In addition to its other regulatory effects, VFC can further improve the richness and diversity of the rumen microbial community in sheep, with a notable enhancement in the relative abundance of key phyla, including Bacteroidetes, Ascomycota, Zygomycota, Chytridiomycota, and Basidiomycota. At the same time, the relative abundance of Succinivibrio was reduced. It can thus be concluded that the vegetable leaf fermented concentrate improves the growth performance and intestinal health of sheep. Full article
(This article belongs to the Section Animal Nutrition)
Show Figures

Figure 1

21 pages, 10683 KB  
Article
Glycogen Synthase Kinase 3 Is Essential for Intestinal Cell Niche and Digestive Function
by Minggang Yang, Xiaohui Li, Jiajia Zhan, Rui Pan, Ziye Yang, Mengsha Zhou, Lei Ma and Chenfeng Liu
Biology 2025, 14(11), 1551; https://doi.org/10.3390/biology14111551 - 5 Nov 2025
Viewed by 340
Abstract
WNT/β-catenin signaling is essential for intestinal stem cell development and self-renewal, while its dysregulation can drive tumorigenesis. GSK3, a key negative regulator of β-catenin, in intestinal homeostasis remains incompletely understood. In this study, we investigated the role of GSK3 in intestinal development, niche [...] Read more.
WNT/β-catenin signaling is essential for intestinal stem cell development and self-renewal, while its dysregulation can drive tumorigenesis. GSK3, a key negative regulator of β-catenin, in intestinal homeostasis remains incompletely understood. In this study, we investigated the role of GSK3 in intestinal development, niche maintenance, and physiological function. Unlike ApcMin/+ mice that developed intestinal polyps, neither GSK3α nor GSK3β deficiency disrupted intestinal homeostasis. However, complete GSK3 deletion (DKO) resulted in perinatal lethality, characterized by disturbed crypt–villus architecture, Paneth cell redistribution, and villus elongation. GSK3 deficiency disrupted the intestinal niche, leading to expanded and mislocalized stem cells and Paneth cells, along with reduced tuft and enteroendocrine cells. These alterations impaired nutrient absorption and gut motility. Mechanistically, β-catenin-positive cells were significantly increased following GSK3 deletion. Genetic ablation of β-catenin under GSK3-deficient conditions reduced stem and Paneth cell populations while restoring tuft and enteroendocrine cells, thereby ameliorating niche abnormalities and improving absorptive and peristaltic functions. This study indicates the essential role of GSK3/β-catenin signaling in maintaining intestinal niche integrity and digestive physiology, highlighting potential therapeutic targets for intestinal and digestive disorders. Full article
(This article belongs to the Special Issue Animal Models of Gastrointestinal Diseases)
Show Figures

Figure 1

16 pages, 3586 KB  
Article
Active Factors in the Adult Pig Colon: Microbial Transplantation Versus Supplementation with Metabolites in Weaned Piglets
by Jianhao Cui, Liefa Tang, Zixuan Li, Shuang Wang, Jiayi Zhou, Huichao Yan and Xiaofan Wang
Microorganisms 2025, 13(11), 2533; https://doi.org/10.3390/microorganisms13112533 - 5 Nov 2025
Viewed by 244
Abstract
The adult pig intestinal microbiota boosts piglet intestinal and microbiome development, thereby improving growth. However, the functional bacteria, metabolites, and their region-specific intestinal roles remain to be characterized. Administration of adult colon microbiota (CM; devoid of metabolites) to piglets promoted intestinal development post-weaning, [...] Read more.
The adult pig intestinal microbiota boosts piglet intestinal and microbiome development, thereby improving growth. However, the functional bacteria, metabolites, and their region-specific intestinal roles remain to be characterized. Administration of adult colon microbiota (CM; devoid of metabolites) to piglets promoted intestinal development post-weaning, as indicated by increased intestinal mucosal weight, villus-to-crypt ratio of the ileum (p < 0.05), and stimulated mucin secretion (p < 0.05). This effect was potentially mediated by modulating beneficial microbiota, including ASV50_Prevotella 7, ASV52_Prevotella 1, and ASV81_Coprococcus 1. Adult colon-derived microbiota was found to preferentially colonize the piglet colon, supported by significantly higher bacterial loads in colonic contents. Piglets receiving adult colon supernatant (CS; without bacterial cells) showed improved feed efficiency (FE; p < 0.05), with numerically higher body weight (BW) and average daily gain (ADG) compared to the control (CON) group. Additionally, CS transplantation (CST) promoted intestinal development, potentially by modulating abundances of beneficial bacteria species, including ASV95_Turicibacter, and ASV109_Ruminococcaceae, which correlated with increased production of antioxidant and anti-inflammatory chemicals, including protocatechuic acid (PCA, p < 0.01). Adult colon-derived microbiota and metabolites enhanced intestinal development in piglets. CS supplementation improved growth and immunity, mitigating post-weaning stress potentially through enriching growth-linked bacteria (e.g., Turicibacter and Ruminococcaceae) and metabolites production (e.g., prephenate and PCA). These findings highlight these functional microbiota and metabolites as promising direct-fed microbial or metabolite additives for piglet growth and intestinal health post-weaning. Full article
(This article belongs to the Section Gut Microbiota)
Show Figures

Figure 1

17 pages, 1058 KB  
Article
Impact of Drinking Water Supplemented with Complex Acidifiers on Production Performance, Egg Quality, Physiological and Biochemical Indicators, and Microbial Flora of BIAN Chickens
by Bochi Zhang, Liying Du, Tao Yu, Kai Zhang, Rui Zhao, Chunlei Yang and Xianyi Song
Life 2025, 15(11), 1700; https://doi.org/10.3390/life15111700 - 3 Nov 2025
Viewed by 303
Abstract
This study investigated the effects of dietary supplementation with composite acidifying agents containing 2-hydroxy-4-methylthiobutyric acid (≥30.0%), lactic acid (≥24.2%), and phosphoric acid (≥23.8%) on production performance, egg quality, serum biochemistry, intestinal health, and cecal microbiota in 300-day-old BIAN chickens. In a 42-day randomized [...] Read more.
This study investigated the effects of dietary supplementation with composite acidifying agents containing 2-hydroxy-4-methylthiobutyric acid (≥30.0%), lactic acid (≥24.2%), and phosphoric acid (≥23.8%) on production performance, egg quality, serum biochemistry, intestinal health, and cecal microbiota in 300-day-old BIAN chickens. In a 42-day randomized trial, 900 laying hens were randomly allocated to three groups: the control group (basal diet with tap water), test group A (basal diet with 0.05% composite acidifier in drinking water), and test group B (basal diet with 0.20% composite acidifier in drinking water). The results demonstrated that test group B exhibited a significant 4.6% increase in average egg weight compared to the control (p = 0.029), while test group A showed enhanced Haugh unit values (p = 0.010) and eggshell strength (p = 0.010). Serum biochemical analysis revealed marked improvements in immune function, with test group B showing a 65.49% increase in globulin levels (p = 0.010) and 61.76% elevation in total antioxidant capacity (T-AOC) (p = 0.010). Intestinal digestive enzyme activities were significantly enhanced, particularly in test group A with a 61.73% increase in duodenal lipase activity (p = 0.010) and 37.43% elevation in jejunal amylase activity (p = 0.036). Morphological assessment demonstrated improved intestinal architecture in test group B, with a 26.02% reduction in crypt depth (p = 0.025) and a 44.53% increase in the villus-to-crypt ratio (p = 0.030). Microbiota analysis revealed dose-dependent modulation of cecal bacterial communities, with notable increases in beneficial genera including Akkermansia (from 1.8% to 7.2% in test group A) and Lachnospiraceae (from 4.7% to 9.7% in test group B) while maintaining core microbiota stability. Principal component analysis confirmed distinct microbial ecological niches created by acidifier supplementation. These findings demonstrate that composite acidifying agents effectively enhance egg production quality, immune status, digestive function, and gut health in BIAN chickens, supporting their potential as sustainable alternatives to antibiotic growth promoters in laying hen production systems. Full article
(This article belongs to the Special Issue Advances in Livestock Breeding, Nutrition and Metabolism)
Show Figures

Figure 1

23 pages, 6403 KB  
Article
Dietary Thymol–Carvacrol Cocrystal Supplementation Improves Growth Performance, Antioxidant Status, and Intestinal Health in Broiler Chickens
by Jingzhe Yang, Changjin Li, Shuzhen Jiang, Yuemeng Fu, Guohui Zhou, Yufei Gao, Weiren Yang and Yang Li
Antioxidants 2025, 14(11), 1323; https://doi.org/10.3390/antiox14111323 - 1 Nov 2025
Viewed by 519
Abstract
This study investigated the impacts of dietary thymol–carvacrol cocrystal (CEO) supplementation on broiler production performance, antioxidant status, intestinal health, and cecal microbiota. Eight hundred one-day-old chicks were randomly divided into four groups, receiving basal diets supplemented with 0, 40, 60, or 80 mg/kg [...] Read more.
This study investigated the impacts of dietary thymol–carvacrol cocrystal (CEO) supplementation on broiler production performance, antioxidant status, intestinal health, and cecal microbiota. Eight hundred one-day-old chicks were randomly divided into four groups, receiving basal diets supplemented with 0, 40, 60, or 80 mg/kg CEO. The results showed that CEO addition increased average daily gain, superoxide dismutase activity in the serum, liver, and jejunum, jejunal villus height/crypt depth ratio, cecal butyric acid concentration, and Lactobacillus abundance, while reducing serum alanine transaminase activity and malondialdehyde content in the serum, liver, and jejunum. Furthermore, 60 mg/kg CEO enhanced the final body weight, dressing percentage, serum total protein and glucose levels, and jejunal trypsin and amylase activities, while lowering the feed-to-gain ratio and serum cholesterol, urea nitrogen, and aspartate transaminase concentrations; it also increased the activities of superoxide dismutase, catalase, and glutathione and mRNA expressions of related genes in the liver and jejunum. It also increased cecal concentrations of acetic acid and isovalerate acid, while decreasing serum diamine oxidase and D-lactate concentrations, as well as malondialdehyde concentrations in the serum, liver, and jejunum. Therefore, dietary CEO supplementation improved the production performance, antioxidant status, and liver and gut health and function in broilers, with 60 mg/kg CEO demonstrating the most pronounced effects. Full article
(This article belongs to the Special Issue Oxidative Stress in Animal Reproduction and Nutrition)
Show Figures

Graphical abstract

13 pages, 272 KB  
Article
Effects of Fibrous By-Products on Growth Performance, Ileal Nutrient Digestibility, Intestinal Morphology, and Microbiota Composition in Weaned Piglets
by Huilin Ouyang, Łukasz Grześkowiak, Wilfried Vahjen, Jürgen Zentek and Beatriz Martínez-Vallespín
Microorganisms 2025, 13(11), 2482; https://doi.org/10.3390/microorganisms13112482 - 30 Oct 2025
Viewed by 246
Abstract
Three fibrous by-products were evaluated over a 35-day feeding period in 64 weaned piglets, randomly assigned to four groups: a control without by-products (CON) and three others with diets containing 8% carrot pomace (CRT), 8% brewers’ spent grain (BSG), or 8% carob pods [...] Read more.
Three fibrous by-products were evaluated over a 35-day feeding period in 64 weaned piglets, randomly assigned to four groups: a control without by-products (CON) and three others with diets containing 8% carrot pomace (CRT), 8% brewers’ spent grain (BSG), or 8% carob pods (CRB). The growth performance, feed intake, feed conversion ratio, and apparent ileal digestibility of protein and amino acids were not affected. The jejunal and colonic morphology showed no statistical differences, although small numerical increases in the villus height and villus height-to-crypt ratio were noted with the by-products. Total short-chain fatty acid concentrations were stable, but their profile shifted: acetate increased in CRT and CRB (p < 0.001) mainly at the expense of propionate (p = 0.005). The microbiota composition in the proximal colon showed modest changes, with the highest Bifidobacterium spp. abundance in CRT and lowest in CRB (p = 0.042), reduced Ruminococcaceae UCG 005 with all the by-products (p = 0.008), and greater microbial richness in CRB (p = 0.009). These results suggest that a moderate inclusion of fibrous by-products may influence intestinal microbial ecology and fermentation patterns without negatively affecting performance or nutrient digestibility in weaned piglets, with no source appearing superior, thereby highlighting their potential as sustainable feed ingredients. Full article
(This article belongs to the Special Issue The Interactions Between Nutrients and Microbiota)
22 pages, 5862 KB  
Article
Construction of a Duck Intestinal Organoid Culture System: From Crypt Isolation to Medium Optimization
by Rui Tang, Xiang Luo, Li Zhang, Zhenhua Liang, Yan Wu, Jingbo Liu, Jinsong Pi and Hao Zhang
Animals 2025, 15(21), 3145; https://doi.org/10.3390/ani15213145 - 29 Oct 2025
Viewed by 219
Abstract
Intestinal organoids possess self-organizing capacity and recapitulate essential features of intestinal architecture and function, making them powerful models for investigating development, disease mechanisms, pharmacological testing, and host–microbe interactions. Although standardized protocols for chicken intestinal organoids have been established, a defined culture system for [...] Read more.
Intestinal organoids possess self-organizing capacity and recapitulate essential features of intestinal architecture and function, making them powerful models for investigating development, disease mechanisms, pharmacological testing, and host–microbe interactions. Although standardized protocols for chicken intestinal organoids have been established, a defined culture system for ducks has not been available. In this study, we optimized crypt isolation procedures and culture medium composition to establish a reproducible system tailored to duck intestinal stem cells. Among various digestive solutions, ethylene glycol tetraacetic acid (EGTA) achieved the highest crypt isolation efficacy and organoid survival. Suspension culture resulted in better survival, proliferation, and differentiation of intestinal stem cells than air–liquid interface and embedding methods (p < 0.05). Immunofluorescence and real-time PCR indicated the presence of multiple epithelial lineages, including stem cells, Paneth cells, enterocytes, goblet cells, and enteroendocrine cells. Media supplemented with CHIR99021 and LDN193189 (CL) supported growth comparable to that of media with EGF, Noggin, and R-spondin 1 (ENR). Duckling serum and specific factors, such as SB203580 and retinol, further improved organoid formation and promoted differentiation. While long-term passaging and expansion remain technically challenging, this work provides the first duck intestinal organoid model and lays the foundation for future applications in avian intestinal research, including nutrition, disease modeling, and intervention strategies. Full article
(This article belongs to the Section Poultry)
Show Figures

Figure 1

17 pages, 1358 KB  
Article
Gut Microbiota, Intestinal Barrier Function, and Metabolism Across Adiposity and Glucose Tolerance
by Karynne Grutter Lopes, Maria das Graças Coelho de Souza, Fernanda de Azevedo Marques Lopes, Vicente Lopes da Silva Júnior, Ana Teresa Pugas Carvalho, Davy Carlos Mendes Rapozo, Carolina Monteiro de Lemos Barbosa, Eliete Bouskela, Raquel Carvalho Castiglione, Rodolpho Matos Albano and Luiz Guilherme Kraemer-Aguiar
Nutrients 2025, 17(21), 3380; https://doi.org/10.3390/nu17213380 - 28 Oct 2025
Viewed by 405
Abstract
Background/Objectives: Obesity and dysglycemia are increasingly associated with intestinal barrier dysfunction and alterations in gut microbiota. Intestinal hyperpermeability is emerging as a therapeutic target in metabolic disorders, but human data integrating barrier biomarkers, epithelial morphology, and microbial composition remain scarce. Methods: Forty-six adults [...] Read more.
Background/Objectives: Obesity and dysglycemia are increasingly associated with intestinal barrier dysfunction and alterations in gut microbiota. Intestinal hyperpermeability is emerging as a therapeutic target in metabolic disorders, but human data integrating barrier biomarkers, epithelial morphology, and microbial composition remain scarce. Methods: Forty-six adults (82.6% female; 38.3 ± 7.8 years) were stratified into lean normoglycemic controls (CON), individuals with obesity and normoglycemia (NOB), and those with obesity and dysglycemia (DOB). Biochemical/inflammatory biomarkers, such as lipopolysaccharide (LPS) and LPS-binding protein (LBP), were measured. Duodenal biopsies were obtained by upper digestive videoendoscopy. Histomorphometry, expression of junctional and cytoskeletal proteins, and enzymatic activity of the duodenal epithelium were used as markers of intestinal permeability. Fecal microbiota composition (FMC) was analyzed by amplifying the V4 region of the 16S rRNA gene, which was sequenced using next-generation sequencing technology. Results: Duodenal histomorphometry did not differ across groups. Intestinal alkaline phosphatase (IAP) was significantly lower in DOB compared to CON. LPS correlated positively with fat mass, and LBP with the waist-to-hip ratio. The villus-to-crypt ratio correlated negatively with BMI, while IAP correlated inversely with fasting glucose and HbA1c. β-actin expression was inversely associated with BMI, glucose, insulin, and HOMA-IR. Microbiota diversity indices were similar between groups, although specific taxa, particularly within the Clostridiales order, were reduced in dysglycemia. Conclusions: Reduced IAP activity and consistent correlations between barrier biomarkers and metabolic parameters highlight intestinal barrier dysfunction as a relevant feature of obesity and dysglycemia. Subtle microbiota alterations further support a link between gut ecology and metabolic control. These findings underscore the intestinal barrier as a promising therapeutic target in metabolic disorders. Full article
(This article belongs to the Special Issue Dietary Patterns and Gut Microbiota)
Show Figures

Figure 1

24 pages, 11929 KB  
Article
Effects of Antimicrobial Peptides on the Growth Performance of Squabs Were Investigated Based on Microbiomics and Non-Targeted Metabolomics
by Lihuan Deng, Yingying Yao, Haiying Li, Qingqing Lu and Run Wu
Animals 2025, 15(21), 3099; https://doi.org/10.3390/ani15213099 - 25 Oct 2025
Viewed by 288
Abstract
This study aims to investigate the effects of dietary supplementation with AMPs on the growth performance, antioxidant capacity, and intestinal health of squabs. Furthermore, metagenomic and metabolomic approaches were employed to identify key differential bacterial species and metabolites associated with growth performance, and [...] Read more.
This study aims to investigate the effects of dietary supplementation with AMPs on the growth performance, antioxidant capacity, and intestinal health of squabs. Furthermore, metagenomic and metabolomic approaches were employed to identify key differential bacterial species and metabolites associated with growth performance, and thereby the potential mechanisms underlying the enhancement of squab growth and development by AMPs being elucidated. One hundred and twenty pairs of healthy adult White Carneau pigeons (2 years old) were randomly divided into two groups, the control group (CK, fed with basal diet) and antimicrobial peptide group (AP, fed with basal diet +200 mg/kg antimicrobial peptide), with 10 replicates per group and 6 pairs of breeding pigeons per replicate. The experiment lasted for 53 days, including 7 days of prefeeding, 18 days of incubation and 28 days of feeding. In this study, squabs were weighed at 0 and 28 days of age to evaluate growth performance. At 28 days of age, duodenal contents were collected to assess digestive enzyme activities, while jejunal and liver tissues were harvested to determine antioxidant capacity. Intestinal morphology was examined using tissue samples from the duodenum, jejunum, and ileum. Finally, ileal contents were collected for a comprehensive analysis of microbial composition and metabolite profiles in the two experimental groups, employing high-throughput sequencing and LC-MS/MS techniques. The results showed that body weight, liver total antioxidant capacity (T-AOC), jejunal malondialdehyde (MDA) content, jejunum and ileum villus height-to-crypt depth ratio (VH/CD) were significantly increased, and jejunal crypt depth (CD) was significantly decreased in the AP group at 28 days of age (p < 0.05). In addition, the microbiome data showed that Lactobacillus in the AP group was a biomarker with significant differences (p < 0.05). Metabolomics analysis showed that the steroid hormone biosynthesis pathway was significantly different between the two groups (p < 0.01). In addition, the content of potentially beneficial metabolites (Biotin, beta-Tocotrienol, 7-Chloro-L-tryptophan and Dihydrozeatin) was significantly increased in the AP group (p < 0.05). These results indicate that dietary AMPs can significantly improve the body weights, liver antioxidant capacity and jejunum and ileum VH/CD of squabs. Full article
(This article belongs to the Section Animal Physiology)
Show Figures

Figure 1

13 pages, 1352 KB  
Article
Microvillus in LBW Meishan Piglets Preserved Microvillus Integrity Alongside Impaired Intestinal Barrier Function in Low-Birth-Weight Meishan Neonatal Piglets
by Li Dong, You Wu, Zhixuan Sun, Hongrong Wang and Lihuai Yu
Animals 2025, 15(21), 3085; https://doi.org/10.3390/ani15213085 - 24 Oct 2025
Viewed by 219
Abstract
Despite lower birth weight, Meishan piglets exhibit a notably higher pre-weaning survival rate compared to Western commercial breeds. This study aimed to evaluate the effect of low birth weight (LBW) on intestinal barrier function in Meishan neonates. Six pairs of neonatal piglets (one [...] Read more.
Despite lower birth weight, Meishan piglets exhibit a notably higher pre-weaning survival rate compared to Western commercial breeds. This study aimed to evaluate the effect of low birth weight (LBW) on intestinal barrier function in Meishan neonates. Six pairs of neonatal piglets (one normal birth weight, NBW: 0.85 ± 0.06 kg; one LBW: 0.65 ± 0.02 kg) from the same sow were euthanized at birth prior to suckling. Morphological parameters, goblet cell density, antioxidant enzyme activities, cytokine gene expression, and tight junction protein levels in the small intestine (SI) were assessed. Results showed that LBW piglets had a significantly higher SI length-to-body weight ratio (p < 0.05), along with reduced villus height, villus height-to-crypt depth ratio, and villus surface area in the jejunum and ileum (p < 0.01). Notably, microvillus structure remained intact despite the presence of mitochondrial swelling. LBW piglets also exhibited decreased goblet cell numbers, lower antioxidant capacity, dysregulated expression of cytokines (CD8, IFNγ, IL4, IL2), and reduced levels of mucin 2, ZO-1, and occludin (p < 0.05). In conclusion, although LBW Meishan piglets showed impairments in multiple aspects of intestinal barrier function, the structural integrity of the microvillus was preserved, which may contribute to their higher survival rate and represents a key adaptive advantage over commercial pig breeds. Full article
(This article belongs to the Section Pigs)
Show Figures

Figure 1

14 pages, 588 KB  
Article
Effects of Seaweed Polysaccharide (SP) and Seaweed Enzymatic Hydrolysate (SEH) on Growth Performance, Antioxidant Capacity, Immune Function, and Gut Microbiota in Muscovy Ducks
by Hong-Yan Wu, Xiao-Feng Lin, Chang-Sheng Fu, Yang Yang, Lei Wang, Hai-Yan Wu, Pan-Pan Guo, Deng-Feng Wang and Guang-Wen Yin
Animals 2025, 15(20), 3047; https://doi.org/10.3390/ani15203047 - 20 Oct 2025
Viewed by 374
Abstract
This experiment investigated the effects of seaweed polysaccharide (SP) and seaweed enzymatic hydrolysate (SEH) on the growth performance, serum biochemical indices, antioxidant capacity, and intestinal function of Muscovy ducks. A total of 240 healthy 1 day female Muscovy ducks (48.85 ± 0.45 g) [...] Read more.
This experiment investigated the effects of seaweed polysaccharide (SP) and seaweed enzymatic hydrolysate (SEH) on the growth performance, serum biochemical indices, antioxidant capacity, and intestinal function of Muscovy ducks. A total of 240 healthy 1 day female Muscovy ducks (48.85 ± 0.45 g) were randomly divided into 3 treatment groups, with 4 replicates per group and 20 ducks per replicate. The control (CON) group received a basic diet supplemented with 20 mL/kg of water, the SP group received a basic diet supplemented with 20 mL/kg of SP, and the SEH group received a basic diet supplemented with 20 mL/kg of SEH. The experimental period lasted for 28 d. The results indicate that, compared to the CON group, the average daily feed intake (ADFI) and feed to gain (F/G) of the SP and SEH groups of ducks significantly decreased at 28 d (p < 0.05). In the SP group, serum levels of alanine aminotransferase (ALT) and aspartate aminotransferase (AST), as well as the concentrations of glucose (GLU), triglycerides (TG), total cholesterol (TCHO), low-density lipoprotein cholesterol (LDL-C), and high-density lipoprotein cholesterol (HDL-C), were significantly reduced (p < 0.05). In the SEH group, the activities of ALT and AST were also significantly lower (p < 0.05). Additionally, serum total antioxidant capacity (T-AOC) levels and superoxide dismutase (SOD) activity in the SEH group were significantly higher than those in the CON group (p < 0.05), while the malondialdehyde (MDA) content was significantly reduced (p < 0.05). Compared to the CON group, serum levels of immunoglobulin A (IgA), immunoglobulin G (IgG), interleukin-4 (IL-4), and interleukin-10 (IL-10) in the SP group were significantly increased (p < 0.05), whereas the levels of tumor necrosis factor-alpha (TNF-α), interleukin-1 beta (IL-1β), and interleukin-6 (IL-6) were significantly decreased (p < 0.05). In the SP and SEH groups, the villus height (VH) and the villus height to crypt depth (V/C) of the Muscovy ducks significantly increased (p < 0.05), while the crypt depth (CD) significantly decreased (p < 0.05). A significant increase in the abundance of Barnesiella was observed in the SP and SEH groups (p < 0.05), whereas the abundances of UCG-005 and Romboutsia significantly decreased (p < 0.05). LEfSe analysis indicated that g__Bacillus and g__Veillonella were significantly abundant in the SP group (p < 0.05), while g__Coriobacteriaceae_UCG_002 was significantly abundant in the SEH group (p < 0.05). In summary, the addition of SP and SEH to the feed can promote the healthy growth of ducks by improving intestinal morphology, regulating the structure of intestinal microbiota, enhancing antioxidant capacity and immune function, and optimizing metabolic indicators. This occurs while reducing feed intake and feed-to-weight ratio, and there is a certain specificity in their mechanisms of action. Full article
Show Figures

Figure 1

20 pages, 4057 KB  
Article
Interactive Effects of Vitamin A and All-Trans Retinoic Acid on Growth Performance, Intestinal Health, and Plasma Metabolomics of Broiler Chickens
by Shuangshuang Guo, Yushu Xiong, Lai He, Jiakun Yan, Peng Li, Changwu Li and Binying Ding
Animals 2025, 15(20), 3005; https://doi.org/10.3390/ani15203005 - 16 Oct 2025
Viewed by 320
Abstract
This study investigated the interactive effects of dietary vitamin A (VA) and all-trans retinoic acid (ATRA) on growth performance and intestinal health in broilers. A total of 432 one-day-old male Arbor Acres chicks were assigned to a 2 × 3 factorial design with [...] Read more.
This study investigated the interactive effects of dietary vitamin A (VA) and all-trans retinoic acid (ATRA) on growth performance and intestinal health in broilers. A total of 432 one-day-old male Arbor Acres chicks were assigned to a 2 × 3 factorial design with two VA levels (2000 and 6000 IU/kg) and three ATRA levels (0, 0.25, and 0.50 mg/kg). The maize–soybean meal basal diet contained 180 IU/kg VA without extra VA supplementation. Results showed that compared with 0 mg/kg ATRA, 0.50 mg/kg ATRA enhanced average daily gain (ADG) during days 1–21 (p < 0.05). Compared with 2000 IU/kg VA, 6000 IU/kg VA improved body weight on day 35 as well as ADG and feed intake during days 22–35 and reduced feed conversion ratio over the entire trial (p < 0.05). There were VA × ATRA interactions for the ratio of villus height (VH) to crypt depth (CD) in duodenum as well as VH and CD in ileum on day 21 (p < 0.05). The 0.25 mg/kg ATRA decreased duodenal VH/CD and ileal VH in broilers fed 2000 and 6000 IU/kg VA, respectively (p < 0.05). The 0.50 mg/kg ATRA increased ileal VH in broilers fed both 2000 and 6000 IU/kg VA (p < 0.05). When birds were fed 6000 IU/kg VA, 0.50 mg/kg ATRA increased ileal CD compared with 0.25 mg/kg CD (p < 0.05). On day 35, compared with 0 mg/kg ATRA, 0.25 mg/kg ATRA increased ileal VH while 0.50 mg/kg ATRA decreased ileal CD, and both of them increased ileal VH/CD (p < 0.05). The VA × ATRA interactions for mRNA expression of jejunal Mucin5ac on day 21 and jejunal Occludin, Claudin-1, Mucin 2, leucine-rich-repeat-containing G-protein-coupled receptor 5+ (Lgr5+), zinc and ring finger 3 (Znrf3), and secreted phosphoprotein 1 (SPP1) on day 35 were detected (p < 0.05). Dietary 0.50 mg/kg ATRA up-regulated jejunal Mucin5ac expression in broilers fed 6000 IU/kg VA on day 21 as well as Claudin-1, Znrf3, and SPP1 expression broilers fed 2000 IU/kg VA on day 35 (p < 0.05). The 0.25 mg/kg ATRA down-regulated Occludin expression in broilers fed 6000 IU/kg VA on day 35 (p < 0.05). The 0.25 mg/kg ATRA decreased and increased Lgr5+ expression on day 35 in broilers fed 2000 and 6000 IU/kg VA, respectively (p < 0.05). Both 0.25 and 0.50 mg/kg ATRA down-regulated Mucin-2 expression in broilers fed 2000 IU/kg VA on day 35 (p < 0.05). The VA × ATRA interactions were observed for jejunal retinol dehydrogenase 10 (RDH10), cytochrome P450, family 26, subfamily A, polypeptide 1 (CYP26A1), retinoic acid receptor (RAR) α, and RARβ expression on days 21 and 35 (p < 0.05). Both 0.25 and 0.50 mg/kg up-regulated RDH10, CYP26A1, and RARβ expression in broilers fed 6000 IU/kg VA (p < 0.05). The RARα expression was up-regulated by 0.50 and 0.25 mg/kg ATRA on days 21 and 35, respectively (p < 0.05). Plasma metabolomics identified 269 VA- and 185 ATRA-associated differential metabolites, primarily enriched in lipid metabolism, vitamin digestion and absorption, and bacterial infection pathways. In conclusion, dietary 0.50 mg/kg ATRA and 6000 IU/kg VA enhanced growth performance, intestinal integrity, and VA metabolism, partly through activation of retinoic acid receptors and modulation of plasma lipid metabolism. Full article
(This article belongs to the Section Poultry)
Show Figures

Figure 1

38 pages, 37304 KB  
Article
Intraepithelial Lymphocytes and LAIR1 Expression in Celiac Disease
by Joaquim Carreras, Giovanna Roncador, Rifat Hamoudi, Jose Antoni Bombi and Yohei Masugi
Biomedicines 2025, 13(10), 2526; https://doi.org/10.3390/biomedicines13102526 - 16 Oct 2025
Viewed by 887
Abstract
Background: Celiac disease (CD) is a gluten-sensitive immune-related enteropathy of the small intestine characterized by villus atrophy, crypt hyperplasia, and increased intraepithelial lymphocytes (IELs). Objectives: To characterize the phenotype of IELs and immune cells of the lamina propria of small intestine [...] Read more.
Background: Celiac disease (CD) is a gluten-sensitive immune-related enteropathy of the small intestine characterized by villus atrophy, crypt hyperplasia, and increased intraepithelial lymphocytes (IELs). Objectives: To characterize the phenotype of IELs and immune cells of the lamina propria of small intestine control using immuno-oncology and immune-phenotype markers and test the most relevant marker, an immune checkpoint co-inhibitory receptor, leukocyte-associated immunoglobulin-like receptor 1 (LAIR1), in CD. Methods: Immunohistochemical analysis of CD3 (CD3E), CD4, CD8, CD103 (ITGAE), Granzyme B (GZMB), TCR beta (β), TCR delta (δ), CD56 (NCAM), CD16 (FCGR3A), LAIR1 (CD305), PD-L1 (CD274), PD1 (CD279), BTLA (CD272), TOX2, HVEM (TNFRSF14), CD163, HLA-DP-DQ-DR, IL4I1, and FOXP3 was performed using histological analysis. Gene expression analysis was performed using an independent dataset to expand and confirm the findings. Results: IELs exhibited a cytotoxic T-cell phenotype and were CD3+, CD8+, CD103+, TCR beta+, and LAIR1+. The lamina propria (LP) was abundant in CD163+, HLA-DP-DQ-DR+, BTLA+, PD-L1+, CD103+, CD56+, and LAIR1+ cells corresponding to macrophages and T- and B-lymphocytes. In CD, IELs and part of the inflammatory cells of the lamina propria cells were LAIR1+. CD was characterized by higher quantity of LAIR1+ IELs and LP immune cells than the small intestine control (p = 0.004). Higher intestinal lesions evaluated by Marsh scoring were correlated with higher LAIR1 (p < 0.001). Gene expression analysis confirmed the overexpression of the LAIR1 pathway in CD and highlighted BTLA. At the protein level, BTLA overexpression was confirmed in CD. Finally, as a proof-of-concept AI analysis, a convolutional neural network classified LAIR1-stained image patches between the three diagnoses of small intestine control, CD, and reactive tonsils with high accuracy (99.6%). Conclusions: IELs exhibit a cytotoxic T-cell phenotype and were found to be CD3+, CD8+, CD103+, TCR beta+, and LAIR1+ in the small intestine control. Increased numbers of LAIR1+ IELs and lamina propria immune cells characterize CD. Full article
(This article belongs to the Special Issue Cellular and Molecular Mechanisms in Gastrointestinal Tract Disease)
Show Figures

Graphical abstract

10 pages, 3907 KB  
Article
Dietary Supplementation with L-Serine Regulates Growth Performance, Carcass Traits, Meat Quality, and Intestinal Development in Broilers
by Longlong Li, Mei Su, Lan Zhang, Junyi Luo, Ting Chen, Jiajie Sun, Yongliang Zhang and Qianyun Xi
Animals 2025, 15(20), 2965; https://doi.org/10.3390/ani15202965 - 13 Oct 2025
Viewed by 365
Abstract
This study evaluated the effects of additional L-serine supplementation in diets on performance, carcass characteristics, meat quality and small intestine development in broilers. A total of 300 one-day-old unsexed Yellow-Feathered broilers were randomly divided into three groups with 10 replicates of 10 birds [...] Read more.
This study evaluated the effects of additional L-serine supplementation in diets on performance, carcass characteristics, meat quality and small intestine development in broilers. A total of 300 one-day-old unsexed Yellow-Feathered broilers were randomly divided into three groups with 10 replicates of 10 birds each. The broilers were fed basal diet (CON), basal diet + 0.085% L-Alanine (Isonitrogenous) and basal diet + 0.1% L-serine (0.1% Ser), respectively. The whole trial lasted for 42 d. The results showed that 0.1% L-serine supplementation in broiler diets could increase final body weight and average daily weight gain (p < 0.05) and had no significant effect on serum biochemical indexes (p > 0.05). Compared with the Isonitrogenous group, the 0.1% Ser group significantly reduced FCR (p < 0.05). Regarding meat quality, the 0.1% Ser group significantly increased by a*45 min and 24 h pH values, while it decreased by b*45 min values in both breast and leg muscles (p < 0.05) and reduced cooking loss in leg muscles (p < 0.05). L-serine effectively reduced localized fat deposition and promoted intestinal development. Morphometric analysis revealed significantly increased small intestinal villus length and villus length/crypt depth ratio in the 0.1% Ser group (p < 0.05). In conclusion, L-serine can be used as an effective supplement in broiler farming to improve its productivity. Full article
(This article belongs to the Section Animal Nutrition)
Show Figures

Figure 1

Back to TopTop