Construction of a Duck Intestinal Organoid Culture System: From Crypt Isolation to Medium Optimization
Simple Summary
Abstract
1. Introduction
2. Materials and Methods
2.1. Sample Collection
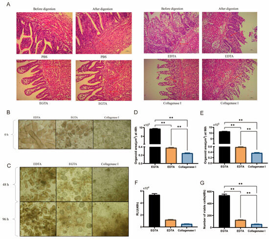
2.2. Screening Digestive Solutions for Crypt Stem Cell Isolation
2.3. Preparation of Intestinal Tissue Paraffin Sections and H&E Staining
2.4. Screening of Duck Intestinal Organoid Culture Methods
2.5. Screening and Optimization of Culture Media
2.6. Cell Viability Assay
2.7. RNA Extraction and Real-Time Quantitative PCR
2.8. Immunofluorescence Staining for Intestinal Organoid Markers
2.9. Statistical Analysis
3. Results
3.1. Effects of Digestive Solutions on the Isolation and Culture of Duck Intestinal Crypts
3.2. Effects of Culture Methods on Duck Intestinal Organoid Development
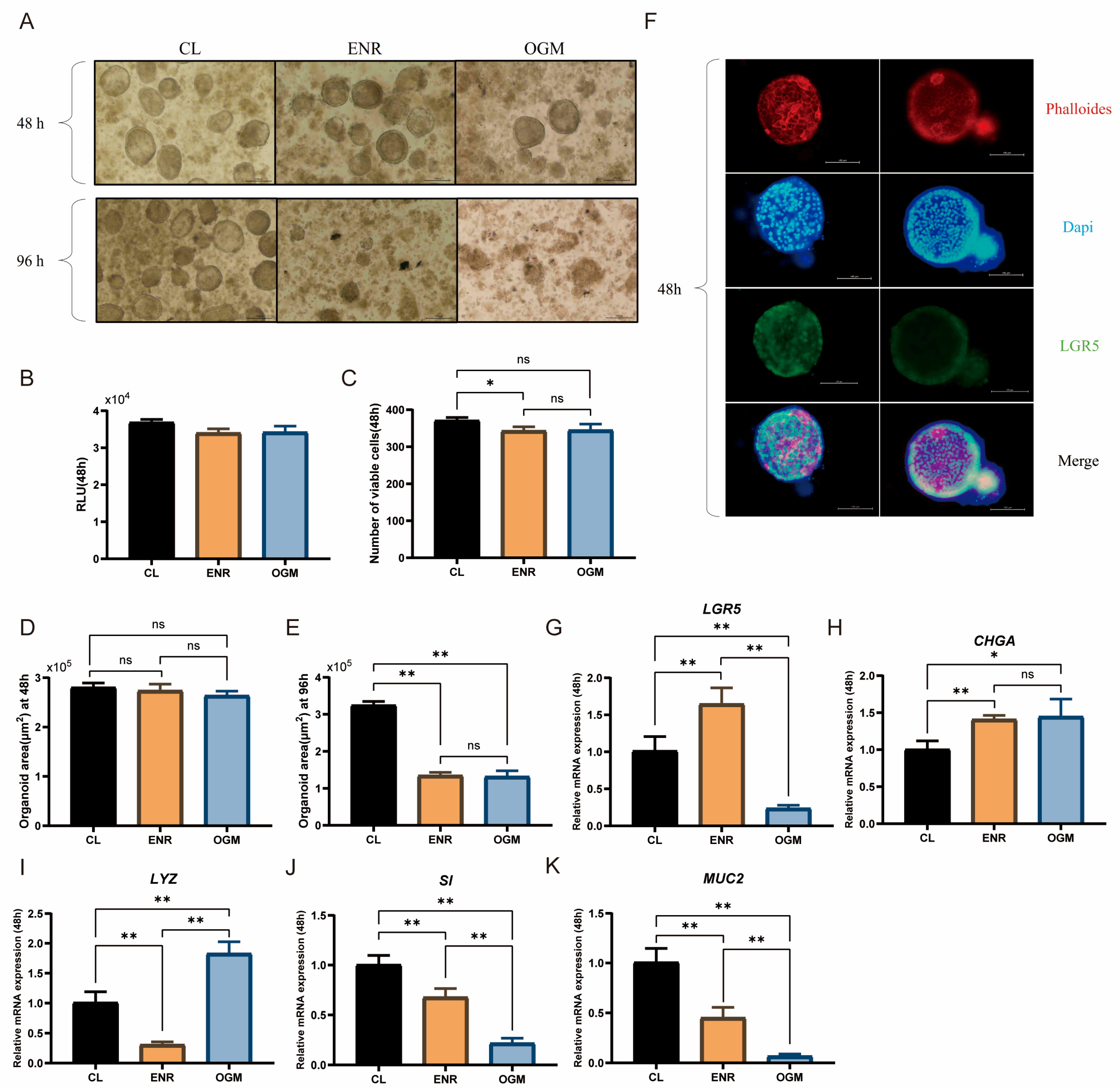
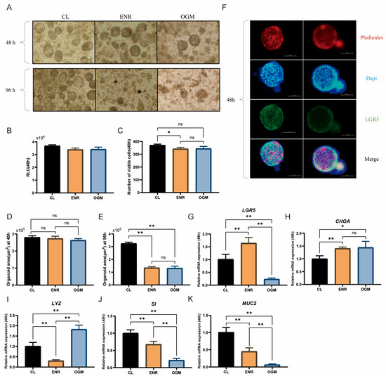
3.3. Effects of Different Culture Media on Duck Intestinal Organoid Growth and Identification
3.4. Duck Serum Supplementation Significantly Increases the Proliferation and Differentiation of Duck Intestinal Organoids
3.5. Impact of Activin a and ZINC00881524 on the Culture of Duck Intestinal Organoids
3.6. Effects of SB431542 and SB203580 on the Culture of Duck Intestinal Organoids
3.7. Effects of VA and RA on the Culture of Duck Intestinal Organoids
4. Discussion
5. Conclusions
Author Contributions
Funding
Institutional Review Board Statement
Informed Consent Statement
Data Availability Statement
Conflicts of Interest
References
- Bhattacharyya, A.; Chattopadhyay, R.; Mitra, S.; Crowe, S.E. Oxidative Stress: An Essential Factor in the Pathogenesis of Gastrointestinal Mucosal Diseases. Physiol. Rev. 2014, 94, 329–354. [Google Scholar] [CrossRef] [PubMed]
- Zhang, Y.; Gu, T.; Tian, Y.; Chen, L.; Li, G.; Zhou, W.; Liu, G.; Wu, X.; Zeng, T.; Xu, Q.; et al. Effects of Cage and Floor Rearing System on the Factors of Antioxidant Defense and Inflammatory Injury in Laying Ducks. BMC Genet. 2019, 20, 103. [Google Scholar] [CrossRef] [PubMed]
- Abo Ghanima, M.M.; El-Hack, M.E.A.; Othman, S.I.; Taha, A.E.; Allam, A.A.; Abdel-Moneim, A.-M.E. Impact of Different Rearing Systems on Growth, Carcass Traits, Oxidative Stress Biomarkers, and Humoral Immunity of Broilers Exposed to Heat Stress. Poult. Sci. 2020, 99, 3070–3078. [Google Scholar] [CrossRef]
- Sato, T.; Clevers, H. Growing Self-Organizing Mini-Guts from a Single Intestinal Stem Cell: Mechanism and Applications. Science 2013, 340, 1190–1194. [Google Scholar] [CrossRef]
- Poletti, M.; Arnauts, K.; Ferrante, M.; Korcsmaros, T. Organoid-Based Models to Study the Role of Host-Microbiota Interactions in Ibd. J. Crohn’s Colitis 2021, 15, 1222–1235. [Google Scholar] [CrossRef]
- Frede, A.; Czarnewski, P.; Monasterio, G.; Tripathi, K.P.; Bejarano, D.A.; Flores, R.O.R.; Sorini, C.; Larsson, L.; Luo, X.; Geerlings, L.; et al. B Cell Expansion Hinders the Stroma-Epithelium Regenerative Cross Talk During Mucosal Healing. Immunity 2022, 55, 2336–2351.E12. [Google Scholar] [CrossRef]
- Sorrentino, G.; Perino, A.; Yildiz, E.; El Alam, G.; Sleiman, M.B.; Gioiello, A.; Pellicciari, R.; Schoonjans, K. Bile Acids Signal Via Tgr5 to Activate Intestinal Stem Cells and Epithelial Regeneration. Gastroenterology 2020, 159, 956–968.e8. [Google Scholar] [CrossRef]
- Wakisaka, Y.; Sugimoto, S.; Sato, T. Organoid Medicine for Inflammatory Bowel Disease. Stem Cells 2022, 40, 123–132. [Google Scholar] [CrossRef]
- Martínez-Sánchez, L.D.C.; Ngo, P.A.; Pradhan, R.; Becker, L.-S.; Boehringer, D.; Soteriou, D.; Kubankova, M.; Schweitzer, C.; Koch, T.; Thonn, V.; et al. Epithelial Rac1-Dependent Cytoskeleton Dynamics Controls Cell Mechanics, Cell Shedding and Barrier Integrity in Intestinal Inflammation. Gut 2023, 72, 275–294. [Google Scholar] [CrossRef]
- Clevers, H. Modeling Development and Disease with Organoids. Cell 2016, 165, 1586–1597. [Google Scholar] [CrossRef] [PubMed]
- Huch, M.; Koo, B.-K. Modeling Mouse and Human Development Using Organoid Cultures. Development 2015, 142, 3113–3125. [Google Scholar] [CrossRef] [PubMed]
- Leushacke, M.; Barker, N. Ex Vivo Culture of the Intestinal Epithelium: Strategies and Applications. Gut 2014, 63, 1345–1354. [Google Scholar] [CrossRef]
- Ponce de León-Rodríguez, M.D.C.; Guyot, J.-P.; Laurent-Babot, C. Intestinal in Vitro Cell Culture Models and Their Potential to Study the Effect of Food Components on Intestinal Inflammation. Crit. Rev. Food Sci. Nutr. 2019, 59, 3648–3666. [Google Scholar] [CrossRef]
- Lee, C.; Song, J.H.; Cha, Y.-E.; Chang, D.K.; Kim, Y.-H.; Hong, S.N. Intestinal Epithelial Responses to Il-17 in Adult Stem Cell-Derived Human Intestinal Organoids. J. Crohn’s Colitis 2022, 16, 1911–1923. [Google Scholar] [CrossRef]
- Vitali, R.; Mancuso, A.B.; Palone, F.; Pioli, C.; Cesi, V.; Negroni, A.; Cucchiara, S.; Oliva, S.; Carissimi, C.; Laudadio, I.; et al. Parp1 Activation Induces Hmgb1 Secretion Promoting Intestinal Inflammation in Mice and Human Intestinal Organoids. Int. J. Mol. Sci. 2023, 24, 7096. [Google Scholar] [CrossRef]
- Beaumont, M.; Blanc, F.; Cherbuy, C.; Egidy, G.; Giuffra, E.; Lacroix-Lamandé, S.; Wiedemann, A. Intestinal Organoids in Farm Animals. Vet. Res. 2021, 52, 33. [Google Scholar] [CrossRef]
- Powell, R.H.; Behnke, M.S. Wrn Conditioned Media Is Sufficient for in Vitro Propagation of Intestinal Organoids from Large Farm and Small Companion Animals. Biol. Open 2017, 6, 698–705. [Google Scholar] [CrossRef]
- Lee, B.-R.; Yang, H.; Lee, S.-I.; Haq, I.; Ock, S.-A.; Wi, H.; Lee, H.-C.; Lee, P.; Yoo, J.-G. Robust Three-Dimensional (3d) Expansion of Bovine Intestinal Organoids: An in Vitro Model as a Potential Alternative to an in Vivo System. Animals 2021, 11, 2115. [Google Scholar] [CrossRef]
- Ferrandis Vila, M.; Trudeau, M.P.; Hung, Y.-T.; Zeng, Z.; Urriola, P.E.; Shurson, G.C.; Saqui-Salces, M. Dietary Fiber Sources and Non-Starch Polysaccharide-Degrading Enzymes Modify Mucin Expression and the Immune Profile of the Swine Ileum. PLoS ONE 2018, 13, e0207196. [Google Scholar] [CrossRef] [PubMed]
- Wang, Z.; Li, J.; Wang, Y.; Wang, L.; Yin, Y.; Yin, L.; Yang, H.; Yin, Y. Dietary Vitamin a Affects Growth Performance, Intestinal Development, and Functions in Weaned Piglets by Affecting Intestinal Stem Cells. J. Anim. Sci. 2020, 98, skaa020. [Google Scholar] [CrossRef] [PubMed]
- Pierzchalska, M.; Panek, M.; Czyrnek, M.; Gielicz, A.; Mickowska, B.; Grabacka, M. Probiotic Lactobacillus Acidophilus Bacteria or Synthetic Tlr2 Agonist Boost the Growth of Chicken Embryo Intestinal Organoids in Cultures Comprising Epithelial Cells and Myofibroblasts. Comp. Immunol. Microbiol. Infect. Dis. 2017, 53, 7–18. [Google Scholar] [CrossRef] [PubMed]
- Pierzchalska, M.; Grabacka, M.; Michalik, M.; Zyla, K.; Pierzchalski, P. Prostaglandin E2 Supports Growth of Chicken Embryo Intestinal Organoids in Matrigel Matrix. BioTechniques 2012, 52, 307–315. [Google Scholar] [CrossRef] [PubMed]
- Li, X.-G.; Zhu, M.; Chen, M.-X.; Fan, H.-B.; Fu, H.-L.; Zhou, J.-Y.; Zhai, Z.-Y.; Gao, C.-Q.; Yan, H.-C.; Wang, X.-Q. Acute Exposure to Deoxynivalenol Inhibits Porcine Enteroid Activity Via Suppression of the Wnt/Β-Catenin Pathway. Toxicol. Lett. 2019, 305, 19–31. [Google Scholar] [CrossRef]
- Zhou, J.-Y.; Huang, D.G.; Zhu, M.; Gao, C.-Q.; Yan, H.-C.; Li, X.-G.; Wang, X.-Q. Wnt/Β-Catenin-Mediated Heat Exposure Inhibits Intestinal Epithelial Cell Proliferation and Stem Cell Expansion through Endoplasmic Reticulum Stress. J. Cell. Physiol. 2020, 235, 5613–5627. [Google Scholar] [CrossRef]
- Liu, X.-M.; Zhu, W.-T.; Jia, M.-L.; Li, Y.-T.; Hong, Y.; Liu, Z.-Q.; Yan, P.-K. Rapamycin Liposomes Combined with 5-Fluorouracil Inhibits Angiogenesis and Tumor Growth of Apc (Min/+) Mice and Aom/Dss-Induced Colorectal Cancer Mice. Int. J. Nanomed. 2022, 17, 5049–5061. [Google Scholar] [CrossRef]
- Zhang, R.-R.; Koido, M.; Tadokoro, T.; Ouchi, R.; Matsuno, T.; Ueno, Y.; Sekine, K.; Takebe, T.; Taniguchi, H. Human Ipsc-Derived Posterior Gut Progenitors Are Expandable and Capable of Forming Gut and Liver Organoids. Stem Cell Rep. 2018, 10, 780–793. [Google Scholar] [CrossRef]
- Kuijk, E.W.; Rasmussen, S.; Blokzijl, F.; Huch, M.; Gehart, H.; Toonen, P.; Begthel, H.; Clevers, H.; Geurts, A.M.; Cuppen, E. Generation and Characterization of Rat Liver Stem Cell Lines and Their Engraftment in a Rat Model of Liver Failure. Sci. Rep. 2016, 6, 22154. [Google Scholar] [CrossRef]
- Nam, M.-O.; Hahn, S.; Jee, J.H.; Hwang, T.-S.; Yoon, H.; Lee, D.H.; Kwon, M.-S.; Yoo, J. Effects of a Small Molecule R-Spondin-1 Substitute Rs-246204 on a Mouse Intestinal Organoid Culture. Oncotarget 2018, 9, 6356–6368. [Google Scholar] [CrossRef]
- Li, Y.; Liu, Y.; Liu, B.; Wang, J.; Wei, S.; Qi, Z.; Wang, S.; Fu, W.; Chen, Y.-G. A Growth Factor-Free Culture System Underscores the Coordination between Wnt and Bmp Signaling in Lgr5+ Intestinal Stem Cell Maintenance. Cell Discov. 2018, 4, 49. [Google Scholar] [CrossRef]
- Damour, K.; Agulnick, A.; Eliazer, S.; Baetge, E. Efficient Differentiation of Human Embryonic Stem Cells to Definitive Endoderm. Nat. Biotechnol. 2006, 23, 1534–1541. [Google Scholar] [CrossRef] [PubMed]
- Fukamachi, H.; Kato, S.; Asashima, M.; Ichinose, M.; Yuasa, Y. Activin a Regulates Growth of Gastro-Intestinal Epithelial Cells by Mediating Epithelial-Mesenchymal Interaction. Dev. Growth Differ. 2013, 55, 786–791. [Google Scholar] [CrossRef]
- Smits, L.M.; Schwamborn, J.C. Midbrain Organoids: A New Tool to Investigate Parkinson’s Disease. Front. Cell Dev. Biol. 2020, 8, 359. [Google Scholar] [CrossRef]
- KKardia, E.; Frese, M.; Smertina, E.; Strive, T.; Zeng, X.-L.; Estes, M.; Hall, R.N. Culture and Differentiation of Rabbit Intestinal Organoids and Organoid-Derived Cell Monolayers. Sci. Rep. 2021, 11, 5401. [Google Scholar] [CrossRef]
- He, X.; Wei, W.; Liu, J.; Liang, Z.; Wu, Y.; Liu, J.; Pi, J.; Zhang, H. Whole-Transcriptome Analysis Reveals the Effect of Retinoic Acid on Small Intestinal Mucosal Injury in Cage-Stressed Young Laying Ducks. Poult. Sci. 2024, 103, 104376. [Google Scholar] [CrossRef]
- Hui, J.; Li, L.; Li, R.; Wu, M.; Yang, Y.; Wang, J.; Fan, Y.; Zheng, X. Effects of Supplementation with Β-Carotene on the Growth Performance and Intestinal Mucosal Barriers in Layer-Type Cockerels. Anim. Sci. J. = Nihon Chikusan Gakkaiho 2020, 91, e13344. [Google Scholar] [CrossRef] [PubMed]
- Sugden, L.G. Energy Metabolized by Bantam Chickens and Blue-Winged Teal. Poult. Sci. 1974, 53, 2227–2228. [Google Scholar] [CrossRef] [PubMed]
- Chen, C. Comparative Study of the Physiology of Digestibility Among Cockerel, Drake and Gander. Master’s Thesis, Northwest A&F University, Xianyang, China, 2005. [Google Scholar]
- Karcher, D.M.; Applegate, T. Survey of Enterocyte Morphology and Tight Junction Formation in the Small Intestine of Avian Embryos. Poult. Sci. 2008, 87, 339–350. [Google Scholar] [CrossRef]
- Date, S.; Sato, T. Mini-Gut Organoids: Reconstitution of the Stem Cell Niche. Annu. Rev. Cell Dev. Biol. 2015, 31, 269–289. [Google Scholar] [CrossRef]
- Rahmani, S.; Breyner, N.M.; Su, H.M.; Verdu, E.F.; Didar, T.F. Intestinal Organoids: A New Paradigm for Engineering Intestinal Epithelium in Vitro. Biomaterials 2019, 194, 195–214. [Google Scholar] [CrossRef]
- Khalil, H.A.; Lei, N.Y.; Brinkley, G.; Scott, A.; Wang, J.; Kar, U.K.; Jabaji, Z.B.; Lewis, M.; Martín, M.G.; Dunn, J.C.Y.; et al. A Novel Culture System for Adult Porcine Intestinal Crypts. Cell Tissue Res. 2016, 365, 123–134. [Google Scholar] [CrossRef] [PubMed]
- Gattazzo, F.; Urciuolo, A.; Bonaldo, P. Extracellular Matrix: A Dynamic Microenvironment for Stem Cell Niche. Biochim. Et Biophys. Acta 2014, 1840, 2506–2519. [Google Scholar] [CrossRef]
- Vukicevic, S.; Kleinman, H.K.; Luyten, F.P.; Roberts, A.B.; Roche, N.S.; Reddi, A.H. Identification of Multiple Active Growth Factors in Basement Membrane Matrigel Suggests Caution in Interpretation of Cellular Activity Related to Extracellular Matrix Components. Exp. Cell Res. 1992, 202, 1–8. [Google Scholar] [CrossRef]
- Price, S.; Bhosle, S.; Gonçalves, E.; Li, X.; McClurg, D.P.; Barthorpe, S.; Beck, A.; Hall, C.; Lightfoot, H.; Farrow, L.; et al. A Suspension Technique for Efficient Large-Scale Cancer Organoid Culturing and Perturbation Screens. Sci. Rep. 2022, 12, 5571. [Google Scholar] [CrossRef] [PubMed]
- Urbano, P.C.M.; Angus, H.C.K.; Gadeock, S.; Schultz, M.; Kemp, R.A. Assessment of Source Material for Human Intestinal Organoid Culture for Research and Clinical Use. BMC Res. Notes 2022, 15, 35. [Google Scholar] [CrossRef]
- García-Rodríguez, I.; Sridhar, A.; Pajkrt, D.; Wolthers, K.C. Put Some Guts into It: Intestinal Organoid Models to Study Viral Infection. Viruses 2020, 12, 1288. [Google Scholar] [CrossRef] [PubMed]
- Kumar, S.V.; Er, P.X.; Lawlor, K.T.; Motazedian, A.; Scurr, M.; Ghobrial, I.; Combes, A.N.; Zappia, L.; Oshlack, A.; Stanley, E.G.; et al. Kidney Micro-Organoids in Suspension Culture as a Scalable Source of Human Pluripotent Stem Cell-Derived Kidney Cells. Development 2019, 146, dev172361. [Google Scholar] [CrossRef]
- Hohwieler, M.; Illing, A.; Hermann, P.C.; Mayer, T.; Stockmann, M.; Perkhofer, L.; Eiseler, T.; Antony, J.S.; Müller, M.; Renz, S.; et al. Human Pluripotent Stem Cell-Derived Acinar/Ductal Organoids Generate Human Pancreas Upon Orthotopic Transplantation and Allow Disease Modelling. Gut 2017, 66, 473–486. [Google Scholar] [CrossRef]
- Capeling, M.M.; Czerwinski, M.; Huang, S.; Tsai, Y.-H.; Wu, A.; Nagy, M.S.; Juliar, B.; Sundaram, N.; Song, Y.; Han, W.M.; et al. Nonadhesive Alginate Hydrogels Support Growth of Pluripotent Stem Cell-Derived Intestinal Organoids. Stem Cell Rep. 2019, 12, 381–394. [Google Scholar] [CrossRef] [PubMed]
- Csukovich, G.; Wagner, M.; Walter, I.; Burger, S.; Tschulenk, W.; Steinborn, R.; Pratscher, B.; Burgener, I.A. Polarity Reversal of Canine Intestinal Organoids Reduces Proliferation and Increases Cell Death. J. Cell Prolif. 2024, 57, 10. [Google Scholar] [CrossRef]
- Miyoshi, H.; Ajima, R.; Luo, C.T.; Yamaguchi, T.P.; Stappenbeck, T.S. Wnt5a Potentiates Tgf-Β Signaling to Promote Colonic Crypt Regeneration after Tissue Injury. Science 2012, 338, 108–113. [Google Scholar] [CrossRef]
- Jang, E.; Jin, S.; Cho, K.J.; Kim, D.; Rho, C.R.; Lyu, J. Wnt/Β-Catenin Signaling Stimulates the Self-Renewal of Conjunctival Stem Cells and Promotes Corneal Conjunctivalization. Exp. Mol. Med. 2022, 54, 1156–1164. [Google Scholar] [CrossRef]
- Ko, B.Y.; Xiao, Y.; Barbosa, F.L.; de Paiva, C.S.; Pflugfelder, S.C. Goblet Cell Loss Abrogates Ocular Surface Immune Tolerance. JCI Insight 2018, 3, e98222. [Google Scholar] [CrossRef]
- Chen, G.; Volmer, A.S.; Wilkinson, K.J.; Deng, Y.; Jones, L.C.; Yu, D.; Bustamante-Marin, X.M.; Burns, K.A.; Grubb, B.R.; O’Neal, W.K.; et al. Role of Spdef in the Regulation of Muc5b Expression in the Airways of Na?Ve and Muco-Obstructed Mice. Am. J. Respir. Cell Mol. Biol. 2018, 59, 383–396. [Google Scholar] [CrossRef] [PubMed]
- Zhu, Y.; Li, C.; Shuai, R.; Huang, Z.; Chen, F.; Wang, Y.; Zhou, Q.; Chen, J. Experimental Study of the Mechanism of Induction of Conjunctival Goblet Cell Hyperexpression Using Chir-99021 In vitro. Biochem. Biophys. Res. Commun. 2023, 668, 104–110. [Google Scholar] [CrossRef]
- Qi, Z.; Li, Y.; Zhao, B.; Xu, C.; Liu, Y.; Li, H.; Zhang, B.; Wang, X.; Yang, X.; Xie, W.; et al. Bmp Restricts Stemness of Intestinal Lgr5+ Stem Cells by Directly Suppressing Their Signature Genes. Nat. Commun. 2017, 8, 13824. [Google Scholar] [CrossRef]
- Tong, Z.; Martyn, K.; Yang, A.; Yin, X.; Mead, B.E.; Joshi, N.; Sherman, N.E.; Langer, R.S.; Karp, J.M. Towards a Defined Ecm and Small Molecule Based Monolayer Culture System for the Expansion of Mouse and Human Intestinal Stem Cells. Biomaterials 2018, 154, 60–73. [Google Scholar] [CrossRef]
- Sun, R.; Sun, Y.-C.; Ge, W.; Tan, H.; Cheng, S.-F.; Yin, S.; Sun, X.-F.; Li, L.; Dyce, P.; Li, J.; et al. The Crucial Role of Activin a on the Formation of Primordial Germ Cell-Like Cells from Skin-Derived Stem Cells in Vitro. Cell Cycle 2015, 14, 3016–3029. [Google Scholar] [CrossRef]
- Du, J.; Wu, Y.; Ai, Z.; Shi, X.; Chen, L.; Guo, Z. Mechanism of Sb431542 in Inhibiting Mouse Embryonic Stem Cell Differentiation. Cell. Signal. 2014, 26, 2107–2116. [Google Scholar] [CrossRef] [PubMed]
- Wang, X.; Gao, M.; Wang, Y.; Zhang, Y. The Progress of Pluripotent Stem Cell-Derived Pancreatic Β-Cells Regeneration for Diabetic Therapy. Front. Endocrinol. 2022, 13, 927324. [Google Scholar] [CrossRef] [PubMed]
- Li, Z.; Han, S.; Wang, X.; Han, F.; Zhu, X.; Zheng, Z.; Wang, H.; Zhou, Q.; Wang, Y.; Su, L.; et al. Rho Kinase Inhibitor Y-27632 Promotes the Differentiation of Human Bone Marrow Mesenchymal Stem Cells into Keratinocyte-Like Cells in Xeno-Free Conditioned Medium. Stem Cell Res. Ther. 2015, 6, 17. [Google Scholar] [CrossRef]
- So, S.; Lee, Y.; Choi, J.; Kang, S.; Lee, J.-Y.; Hwang, J.; Shin, J.; Dutton, J.R.; Seo, E.-J.; Lee, B.H.; et al. The Rho-Associated Kinase Inhibitor Fasudil Can Replace Y-27632 for Use in Human Pluripotent Stem Cell Research. PLoS ONE 2020, 15, e0233057. [Google Scholar] [CrossRef]
- Barnard, J.A.; Beauchamp, R.D.; Coffey, R.J.; Moses, H.L. Regulation of Intestinal Epithelial Cell Growth by Transforming Growth Factor Type Beta. Proc. Natl. Acad. Sci. USA 1989, 86, 1578–1582. [Google Scholar] [CrossRef]
- Moses, H.L.; Yang, E.Y.; Pietenpol, J.A. Regulation of Epithelial Proliferation by Tgf-Beta. In Ciba Foundation Symposium; John Wiley & Sons, Ltd.: Chichester, UK, 1991; Volume 157. [Google Scholar]
- Jo, M.K.; Moon, C.M.; Jeon, H.-J.; Han, Y.; Lee, E.S.; Kwon, J.-H.; Yang, K.-M.; Ahn, Y.-H.; Kim, S.-E.; Jung, S.-A.; et al. Effect of Aging on the Formation and Growth of Colonic Epithelial Organoids by Changes in Cell Cycle Arrest through Tgf-Β-Smad3 Signaling. Inflamm. Regen. 2023, 43, 35. [Google Scholar] [CrossRef] [PubMed]
- Ozawa, T.; Takayama, K.; Okamoto, R.; Negoro, R.; Sakurai, F.; Tachibana, M.; Kawabata, K.; Mizuguchi, H. Generation of Enterocyte-Like Cells from Human Induced Pluripotent Stem Cells for Drug Absorption and Metabolism Studies in Human Small Intestine. Sci. Rep. 2015, 5, 16479. [Google Scholar] [CrossRef]
- Zarubin, T.; Han, J. Activation and Signaling of the P38 Map Kinase Pathway. Cell Res. 2005, 15, 11–18. [Google Scholar] [CrossRef] [PubMed]
- Otsuka, M.; Kang, Y.J.; Ren, J.; Jiang, H.; Wang, Y.; Omata, M.; Han, J. Distinct Effects of P38alpha Deletion in Myeloid Lineage and Gut Epithelia in Mouse Models of Inflammatory Bowel Disease. Gastroenterology 2010, 138, 1255–1265.e9. [Google Scholar] [CrossRef]
- Barnett, A.M.; Mullaney, J.A.; McNabb, W.C.; Roy, N.C. Culture Media and Format Alter Cellular Composition and Barrier Integrity of Porcine Colonoid-Derived Monolayers. Tissue Barriers 2024, 12, 2222632. [Google Scholar] [CrossRef] [PubMed]
- Maciel, A.A.F.L.; ROriá, R.B.; Braga-Neto, M.B.; Braga, A.B.; Carvalho, E.B.; Lucena, H.B.M.; Brito, G.A.C.; Guerrant, R.L.; Lima, A.A.M. Role of Retinol in Protecting Epithelial Cell Damage Induced by Clostridium Difficile Toxin A. Toxicon 2007, 50, 1027–1040. [Google Scholar] [CrossRef]
- Cabezas-Wallscheid, N.; Buettner, F.; Sommerkamp, P.; Klimmeck, D.; Ladel, L.; Thalheimer, F.B.; Pastor-Flores, D.; Roma, L.P.; Renders, S.; Zeisberger, P.; et al. Vitamin a-Retinoic Acid Signaling Regulates Hematopoietic Stem Cell Dormancy. Cell 2017, 169, 807–823.E19. [Google Scholar] [CrossRef]
- Yamada, S.; Kanda, Y. Retinoic Acid Promotes Barrier Functions in Human Ipsc-Derived Intestinal Epithelial Monolayers. J. Pharmacol. Sci. 2019, 140, 337–344. [Google Scholar] [CrossRef]
- Mitchell, J.; Sutton, K.; Elango, J.N.; Borowska, D.; Perry, F.; Lahaye, L.; Santin, E.; Arsenault, R.J.; Vervelde, L. Chicken Intestinal Organoids: A Novel Method to Measure the Mode of Action of Feed Additives. Front. Immunol. 2024, 15, 1368545. [Google Scholar] [CrossRef] [PubMed]
- Nash, T.J.; Morris, K.M.; Mabbott, N.A.; Vervelde, L. Inside-out Chicken Enteroids with Leukocyte Component as a Model to Study Host–Pathogen Interactions. Commun. Biol. 2021, 4, 377. [Google Scholar] [CrossRef] [PubMed]
- Flores, R.A.; Fernandez-Colorado, C.P.; Afrin, F.; Cammayo, P.L.T.; Kim, S.; Kim, W.H.; Min, W. Riemerella Anatipestifer Infection in Ducks Induces Il-17a Production, but Not Il-23p19. Sci. Rep. 2019, 9, 13269. [Google Scholar] [CrossRef] [PubMed]
- Barrow, P.A.; Lovell, M.A.; Murphy, C.K.; Page, K. Salmonella infection in a commercial line of ducks; experimental studies on virulence, intestinal colonization and immune protection. Epidemiol. Infect. 1999, 123, 121–132. [Google Scholar] [CrossRef]
- Kong, J.; Wu, X.; Liao, L.; Xie, Z.; Feng, K.; Chen, F.; Zhang, X.; Xie, Q. Duck plague virus infection alter the microbiota composition and intestinal functional activity in Muscovy ducks. Poult. Sci. 2023, 102, 102365. [Google Scholar] [CrossRef]








| Gene | Sequences(5′-3′) | NCBI Number | 
|---|---|---|
| LGR5 | F: GCCTTTGTAGGCAACCCTTC R: AGGCACCATTCAAAGTCAGTG | NM_001315762.1 | 
| CHGA | F: ACTCCGAGGAGATGAACGGA R: CTTGGAGGACGCCTCTTCTG | NM_001164005.2 | 
| MUC2 | F: GCTCCAGAGAGAAGGCAGAACC R: CTCAGGTGCACAGCGAACTC | XM 021082584.1 | 
| LYZ | F: TAACACGCAGGCTACAAAC R: TCCATCGCTGACAATCC | XM_005008880.5 | 
| SI | F: TTCCCAGACTTCTTACGC R: ACGCTGCTCACCTTCC | XM_038183707.1 | 
| GAPDH | F: ATCACAGCCACACAGAAGACG R: TGACTTTCCCCACAGCCTTA | NM_204305 | 
| Disclaimer/Publisher’s Note: The statements, opinions and data contained in all publications are solely those of the individual author(s) and contributor(s) and not of MDPI and/or the editor(s). MDPI and/or the editor(s) disclaim responsibility for any injury to people or property resulting from any ideas, methods, instructions or products referred to in the content. | 
© 2025 by the authors. Licensee MDPI, Basel, Switzerland. This article is an open access article distributed under the terms and conditions of the Creative Commons Attribution (CC BY) license (https://creativecommons.org/licenses/by/4.0/).
Share and Cite
Tang, R.; Luo, X.; Zhang, L.; Liang, Z.; Wu, Y.; Liu, J.; Pi, J.; Zhang, H. Construction of a Duck Intestinal Organoid Culture System: From Crypt Isolation to Medium Optimization. Animals 2025, 15, 3145. https://doi.org/10.3390/ani15213145
Tang R, Luo X, Zhang L, Liang Z, Wu Y, Liu J, Pi J, Zhang H. Construction of a Duck Intestinal Organoid Culture System: From Crypt Isolation to Medium Optimization. Animals. 2025; 15(21):3145. https://doi.org/10.3390/ani15213145
Chicago/Turabian StyleTang, Rui, Xiang Luo, Li Zhang, Zhenhua Liang, Yan Wu, Jingbo Liu, Jinsong Pi, and Hao Zhang. 2025. "Construction of a Duck Intestinal Organoid Culture System: From Crypt Isolation to Medium Optimization" Animals 15, no. 21: 3145. https://doi.org/10.3390/ani15213145
APA StyleTang, R., Luo, X., Zhang, L., Liang, Z., Wu, Y., Liu, J., Pi, J., & Zhang, H. (2025). Construction of a Duck Intestinal Organoid Culture System: From Crypt Isolation to Medium Optimization. Animals, 15(21), 3145. https://doi.org/10.3390/ani15213145
 
        


 
       