Sign in to use this feature.

Years

Between: -

Subjects

remove_circle_outline
remove_circle_outline
remove_circle_outline
remove_circle_outline
remove_circle_outline
remove_circle_outline
remove_circle_outline
remove_circle_outline
remove_circle_outline

Journals

remove_circle_outline
remove_circle_outline
remove_circle_outline
remove_circle_outline
remove_circle_outline
remove_circle_outline
remove_circle_outline
remove_circle_outline
remove_circle_outline
remove_circle_outline
remove_circle_outline
remove_circle_outline
remove_circle_outline
remove_circle_outline
remove_circle_outline
remove_circle_outline
remove_circle_outline
remove_circle_outline
remove_circle_outline
remove_circle_outline
remove_circle_outline
remove_circle_outline
remove_circle_outline
remove_circle_outline

Article Types

Countries / Regions

remove_circle_outline
remove_circle_outline
remove_circle_outline
remove_circle_outline
remove_circle_outline
remove_circle_outline

Search Results (4,422)

Search Parameters:
Keywords = inflammatory molecular mechanisms

Order results
Result details
Results per page
Select all
Export citation of selected articles as:
25 pages, 1218 KB  
Article
Aberrant Activation of the Hedgehog Pathway in Cutaneous Melanoma: Therapeutic Potential of Pharmacological Inhibitors
by F. Papaccio, D. Kovacs, R. Marrapodi, S. Caputo, E. Migliano, E. Melucci, S. Scalera, C. Cota, M. Maugeri-Saccà and B. Bellei
Int. J. Mol. Sci. 2026, 27(2), 762; https://doi.org/10.3390/ijms27020762 (registering DOI) - 12 Jan 2026
Abstract
Cutaneous melanoma is a highly aggressive skin cancer prone to relapse and metastasis. Surgery is often curative when combined with early screening and prevention. However, in recurrent or advanced disease, the development of new targeted and immune therapies has demonstrated promising clinical outcomes, [...] Read more.
Cutaneous melanoma is a highly aggressive skin cancer prone to relapse and metastasis. Surgery is often curative when combined with early screening and prevention. However, in recurrent or advanced disease, the development of new targeted and immune therapies has demonstrated promising clinical outcomes, although the acquisition of resistance limits their effectiveness. Thus, new therapeutic approaches are needed. Emerging data indicate that the Hedgehog (Hh) pathway, which is essential for embryonic development, is aberrantly reactivated in melanoma and may represent a promising therapeutic target. Here, we demonstrate its chronic up-modulation in a panel of patient-derived cell lines and, by investigating the underlying molecular mechanisms, we excluded mutations in the principal components of the pathway. We observed reduced PTCH1 and SUFU repressors expression and GLI2 upregulation as common melanoma features. At the same time, copious SHH release, the principal PTCH1 ligand, evidenced autocrine Hh signaling activation. Consistently, a tendency of greater level of this factor resulted higher in the blood of patients compared to controls, confirming the relevance of ligand-dependent trigger in melanoma. The therapeutic potential of inhibiting the Hh pathway is highlighted by the reduced proliferation and migration observed in the presence of clinically approved pharmacological Hh antagonists. Profiling inflammatory mediators revealed significant modulation upon treatment with SMO inhibitors, possibly affecting chemotactic and immune functions. Collectively, these findings provide deeper insight into the role of the Hh pathway in melanoma and support the potential repurposing of Hh inhibitors as therapeutic agents for melanoma. Full article
(This article belongs to the Special Issue Skin Cancer: From Molecular Pathophysiology to Novel Treatment)
52 pages, 4367 KB  
Review
The Microbiome–Neurodegeneration Interface: Mechanisms, Evidence, and Future Directions
by Lilia Böckels, Daniel Alexa, Dorin Cristian Antal, Cristina Gațcan, Cosmin Alecu, Kristina Kacani, Raul Andrei Crețu, Emanuel Andrei Piseru, Robert Valentin Bîlcu and Dan Iulian Cuciureanu
Cells 2026, 15(2), 135; https://doi.org/10.3390/cells15020135 (registering DOI) - 12 Jan 2026
Abstract
The gut microbiota has emerged as a central regulator of the gut–brain axis, profoundly influencing neural, immune, and metabolic homeostasis. Increasing evidence indicates that disturbances in microbial composition and function contribute to the onset and progression of neurodegenerative diseases (NDs) through mechanisms involving [...] Read more.
The gut microbiota has emerged as a central regulator of the gut–brain axis, profoundly influencing neural, immune, and metabolic homeostasis. Increasing evidence indicates that disturbances in microbial composition and function contribute to the onset and progression of neurodegenerative diseases (NDs) through mechanisms involving neuroinflammation, oxidative stress, and impaired neurotransmission. Gut dysbiosis is characterized by a loss of microbial diversity, a reduction in beneficial commensals, and an enrichment of pro-inflammatory taxa. These shifts alter intestinal permeability and systemic immune tone, allowing microbial metabolites and immune mediators to affect central nervous system (CNS) integrity. Metabolites such as short-chain fatty acids (SCFAs), tryptophan derivatives, lipopolysaccharides (LPS), and trimethylamine N-oxide (TMAO) modulate blood–brain barrier (BBB) function, microglial activation, and neurotransmitter synthesis, linking intestinal imbalance to neuronal dysfunction and cognitive decline. Disruption of this gut–brain communication network promotes chronic inflammation and metabolic dysregulation, key features of neurodegenerative pathology. SCFA-producing and tryptophan-metabolizing bacteria appear to exert neuroprotective effects by modulating immune responses, epigenetic regulation, and neuronal resilience. The aim of this work was to comprehensively explore the current evidence on the bidirectional communication between the gut microbiota and the CNS, with a focus on identifying the principal molecular, immune, and metabolic mechanisms supported by the strongest and most consistent data. By integrating findings from recent human studies, this review sought to clarify how microbial composition and function influence neurochemical balance, immune activation, and BBB integrity, ultimately contributing to the onset and progression of neurodegenerative processes. Collectively, these findings position the gut microbiota as a dynamic interface between the enteric and CNS, capable of influencing neurodegenerative processes through immune and metabolic signaling. Full article
Show Figures

Figure 1

15 pages, 11276 KB  
Article
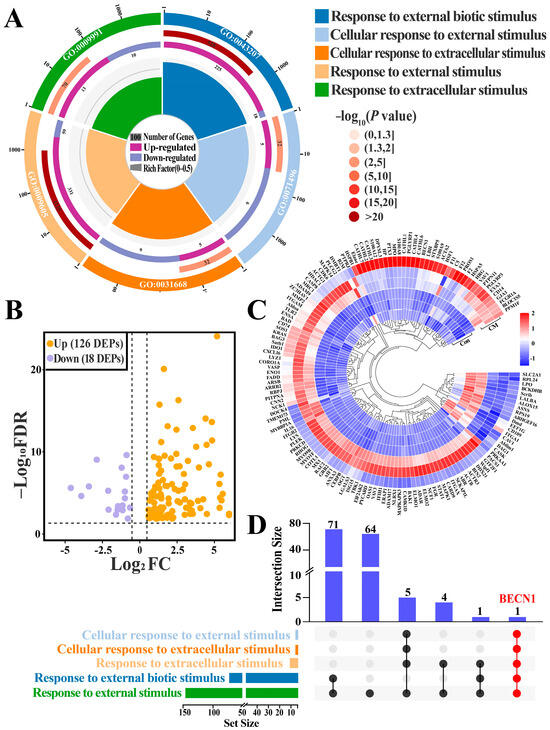
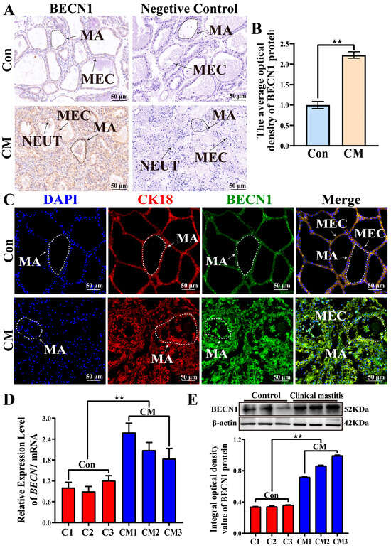
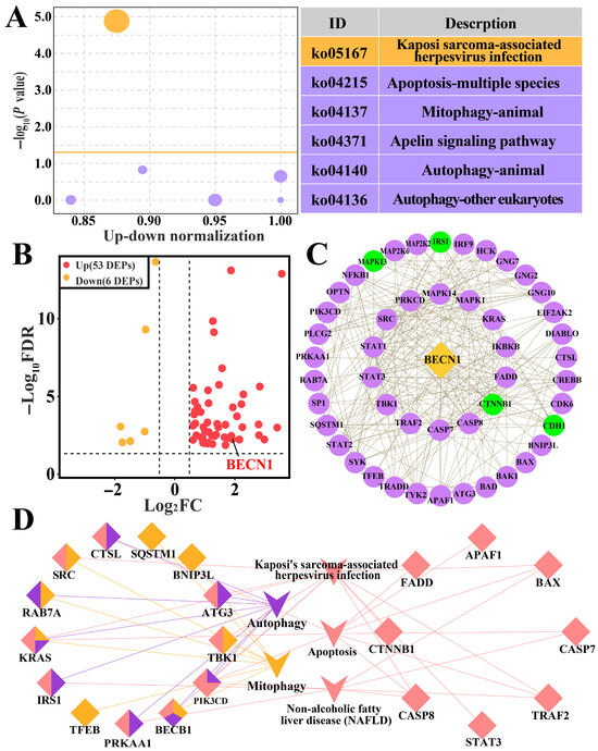
Investigation of BECN1-Mediated Autophagy Mechanisms Triggered by External Stimuli in Clinical Mastitis of Dairy Cows
by Nong Cai, Bohao Zhang, Na Chen, Jiayu Yue, Jianfu Li, Weitao Dong, Yong Zhang, Xingxu Zhao and Quanwei Zhang
Biomolecules 2026, 16(1), 133; https://doi.org/10.3390/biom16010133 - 12 Jan 2026
Abstract
Disruption of the blood–milk barrier and inhibition of enzymatic activity caused by abnormal external stimuli, accompanied by the occurrence of autophagy, are among the major factors contributing to the onset of clinical mastitis (CM) in dairy cows. However, the molecular mechanisms through which [...] Read more.
Disruption of the blood–milk barrier and inhibition of enzymatic activity caused by abnormal external stimuli, accompanied by the occurrence of autophagy, are among the major factors contributing to the onset of clinical mastitis (CM) in dairy cows. However, the molecular mechanisms through which external stimuli and autophagy regulate CM in dairy cows are not fully understood. This study examined mammary gland (MG) tissue samples collected from healthy dairy cows and those with CM caused by Staphylococcus aureus (n = 3 per group) to observe histological changes and autophagic phenomena, identify candidate biomolecular targets involved in external stimuli in dairy cows affected by mastitis through proteomic and bioinformatic analyses, and analyze their expression and distribution patterns in MG tissues. Pathological examination revealed that the MG tissues of the CM group exhibited significant alveoli collapse and inflammatory cell infiltration, accompanied by autolysosome and phagolysosome activation, and elevated expression of lysosomal and autophagic markers. Bioinformatic analysis identified five biological processes (BPs) and 144 differentially expressed proteins (DEPs) associated with external stimuli, among which beclin 1 (BECN1) was involved in all five BPs. Pathway enrichment analysis revealed that BECN1 participated in six autophagy-related signaling pathways. BECN1 was localized in the cytoplasm of mammary epithelial cells, and both mRNA and protein levels of BECN1 were significantly upregulated in the CM group compared with those in the controls (p < 0.01). These findings suggest that BECN1 expression is closely associated with CM in dairy cows and correlates with autophagy-related responses to external stimuli, and its elevated expression is positively correlated with Staphylococcus aureus–induced CM severity. Our results offer preliminary observations relevant to the molecular mechanisms by which BECN1, the autophagy-regulating biomolecule BECN1 influences the development of CM. Full article
(This article belongs to the Collection Feature Papers in Molecular Biomarkers)
Show Figures

Figure 1

16 pages, 13998 KB  
Article
Surfactin Inhibits Osteoclast Differentiation by Negatively Regulating the Elk1-AP-1-NFATc1 Axis
by Kazuki Maruyama, Ayaka Koga, Yuki Kodama, Ryota Yamasaki, Yoshie Nagai-Yoshioka, Jun J. Miyamoto, Kayoko Kuroishi, Kaori Gunjigake, Tatsuo Kawamoto and Wataru Ariyoshi
Biomedicines 2026, 14(1), 155; https://doi.org/10.3390/biomedicines14010155 - 11 Jan 2026
Abstract
Background/Objectives: Surfactin is a biosurfactant with various biological activities, including antibacterial and anti-inflammatory properties; however, its effects on bone metabolism remain poorly understood. This study aimed to investigate the effects of surfactin on osteoclast differentiation and elucidate its underlying molecular mechanisms. Methods [...] Read more.
Background/Objectives: Surfactin is a biosurfactant with various biological activities, including antibacterial and anti-inflammatory properties; however, its effects on bone metabolism remain poorly understood. This study aimed to investigate the effects of surfactin on osteoclast differentiation and elucidate its underlying molecular mechanisms. Methods: RAW264.7 cells were treated with receptor activator of nuclear factor-kappa B ligand (RANKL) and surfactin, and osteoclast differentiation and maturation were evaluated by tartrate-resistant acid phosphatase and F-actin staining, respectively. Gene expression of differentiation markers was assessed using real-time reverse transcription-quantitative polymerase chain reaction, while the kinetics of intracellular signaling molecules and transcription factors were analyzed using Western blot analysis. Results: Surfactin treatment significantly inhibited osteoclast differentiation and maturation, as well as the mRNA expression of Nfatc1, Acp5, and Cathepsin K. Although surfactin did not markedly affect RANKL-induced activation of the NF-κB or MAPK-mediated signaling, it significantly suppressed the expression of c-Fos at both the mRNA and protein levels. Furthermore, surfactin attenuated the phosphorylation of Elk1, a transcription factor involved in c-Fos induction. Conclusions: Surfactin inhibits RANKL-induced osteoclast differentiation by negatively regulating the Elk1-AP-1-NFATc1 axis. Surfactin may thus be a promising therapeutic candidate for the treatment of metabolic bone disorders and inflammatory bone destruction. Full article
(This article belongs to the Section Molecular and Translational Medicine)
Show Figures

Figure 1

20 pages, 1108 KB  
Review
G Protein-Coupled Receptors in Cerebrovascular Diseases: Signaling Mechanisms and Therapeutic Opportunities
by Qiuxiang Gu, Jia Yao, Jiajing Sheng and Dong Liu
Int. J. Mol. Sci. 2026, 27(2), 736; https://doi.org/10.3390/ijms27020736 - 11 Jan 2026
Abstract
G protein-coupled receptors (GPCRs) are key regulators of cerebrovascular function, integrating vascular, inflammatory, and neuronal signaling within the neurovascular unit (NVU). Increasing evidence suggests that GPCR actions are highly dependent on cell type, signaling pathway, and disease stage, leading to distinct, and sometimes [...] Read more.
G protein-coupled receptors (GPCRs) are key regulators of cerebrovascular function, integrating vascular, inflammatory, and neuronal signaling within the neurovascular unit (NVU). Increasing evidence suggests that GPCR actions are highly dependent on cell type, signaling pathway, and disease stage, leading to distinct, and sometimes opposing, effects during acute ischemic injury and post-stroke recovery. In this review, we reorganize GPCR signaling mechanisms using a disease-stage-oriented and NVU-centered framework. We synthesize how GPCR-mediated intercellular communication among neurons, glial cells, and vascular elements dynamically regulates cerebral blood flow, neuroinflammation, blood–brain barrier (BBB) integrity, and neuronal circuit remodeling. Particular emphasis is placed on phase-dependent GPCR signaling, highlighting receptors whose functions shift across acute injury, secondary damage, and recovery phases. We further critically evaluated the translational implications of GPCR-targeted therapies, discussing why promising preclinical neuroprotection has frequently failed to translate into clinical benefit. By integrating molecular mechanisms with temporal dynamics and translational constraints, this review provides a framework for the rational development of cell-type and stage-specific GPCR-based therapeutic strategies in cerebrovascular disease. Full article
(This article belongs to the Section Molecular Neurobiology)
Show Figures

Figure 1

30 pages, 1001 KB  
Review
Small Interfering RNA (siRNA) as a Targeted Therapy for Acute Respiratory Distress Syndrome: Evidence from Experimental Models
by Viktoriia Kiseleva, Polina Vishnyakova, Andrey Elchaninov, Ivan Kiselev, Gennady Sukhikh and Timur Fatkhudinov
Int. J. Mol. Sci. 2026, 27(2), 717; https://doi.org/10.3390/ijms27020717 - 10 Jan 2026
Viewed by 50
Abstract
Acute Respiratory Distress Syndrome (ARDS) is a severe complication of acute lung injury (ALI) characterized by acute hypoxemic respiratory failure and diffuse alveolar damage, with a high mortality rate and a current lack of treatments beyond supportive care. Its complex pathophysiology involves immune [...] Read more.
Acute Respiratory Distress Syndrome (ARDS) is a severe complication of acute lung injury (ALI) characterized by acute hypoxemic respiratory failure and diffuse alveolar damage, with a high mortality rate and a current lack of treatments beyond supportive care. Its complex pathophysiology involves immune cell activation, pro-inflammatory cytokine release, and disruption of the alveolar–capillary barrier, leading to pulmonary edema and fibrosis. This review explores the potential of small interfering RNA (siRNA) therapy as a novel pathogenetic treatment for ARDS. The mechanism of RNA interference is described, highlighting its high specificity for silencing target genes. The paper then evaluates various animal models used in ARDS preclinical research, noting the advantages of large animals (pigs) for their physiological similarity to humans and the suitability of rodents for studying long-term fibrotic stages. Finally, the review summarizes promising in vivo studies where siRNA-mediated knockdown of several genes (e.g., TIMP1, BTK, LCN2, HDAC7, CCL2, NOX4, TNFα and TLR4) significantly reduced inflammation, improved lung histology, and increased survival. The collective evidence underscores siRNA’s considerable potential for developing targeted therapies against ARDS, moving beyond symptomatic care to address the root molecular mechanisms of the disease. Full article
(This article belongs to the Section Molecular Pathology, Diagnostics, and Therapeutics)
22 pages, 14558 KB  
Article
Ginsenoside Re Ameliorates UVB-Induced Skin Photodamage by Modulating the Glutathione Metabolism Pathway: Insights from Integrated Transcriptomic and Metabolomic Analyses
by Jiaqi Wang, Duoduo Xu, Yangbin Lai, Yuan Zhao, Qiao Jin, Yuxin Yin, Jinqi Wang, Yang Wang, Shuying Liu and Enpeng Wang
Int. J. Mol. Sci. 2026, 27(2), 708; https://doi.org/10.3390/ijms27020708 - 10 Jan 2026
Viewed by 117
Abstract
With the growing prominence of skin photodamage caused by ultraviolet (UV) radiation, the development of efficient and safe natural photoprotectants has become a major research focus. Ginsenoside Re (G-Re), a primary active component of ginseng (Panax ginseng C. A. Mey.), has attracted [...] Read more.
With the growing prominence of skin photodamage caused by ultraviolet (UV) radiation, the development of efficient and safe natural photoprotectants has become a major research focus. Ginsenoside Re (G-Re), a primary active component of ginseng (Panax ginseng C. A. Mey.), has attracted much attention due to its significant antioxidant and anti-inflammatory activities; however, its systemic role and mechanism in protecting against photodamage remain unclear. In this study, a UVB-induced rat photodamage model was established to evaluate the protective effect of ginsenoside Re through histopathological staining, biochemical assay, and immunohistochemical analysis. Furthermore, an integrated transcriptomic and metabolomic approach was applied to elucidate the molecular mechanism of G-Re protection and to establish the association between the photodamage phenotype, metabolic pathways, and gene functions. Following their identification via integrated multi-omics analysis, the key targets were subjected to verification via Western blotting. The results showed that G-Re could effectively alleviate UVB-induced pathological injury and reduce the level of oxidative stress and inflammatory factors, which could reverse regulate the abnormal expression of 265 differential genes and 30 metabolites. The glutathione metabolism pathway was proven as a key pathway mediating the protective effects of ginsenoside Re against skin photodamage via integrated analysis, WB verification, and molecular docking. The current study indicated that G-Re could be a promising natural sunscreen additive in cosmetical products. Full article
(This article belongs to the Section Bioactives and Nutraceuticals)
Show Figures

Graphical abstract

18 pages, 953 KB  
Review
The Role of Low CD36 Expression in the Development of Non-Small Cell Lung Cancer and Its Potential for Therapy
by Ran Wu, Xiaohong Xu, Danju Luo, Junhua Wu, Xiaona Chang, Chenggong Ma, Bo Huang, Jun Fan and Xiu Nie
Cancers 2026, 18(2), 217; https://doi.org/10.3390/cancers18020217 - 9 Jan 2026
Viewed by 64
Abstract
Lung cancer remains one of the most prevalent and lethal malignancies worldwide. NSCLC, which constitutes approximately 85% of cases, continues to exhibit a poor prognosis despite advancements in therapeutic interventions, underscoring the urgent necessity to elucidate its molecular mechanisms and identify novel therapeutic [...] Read more.
Lung cancer remains one of the most prevalent and lethal malignancies worldwide. NSCLC, which constitutes approximately 85% of cases, continues to exhibit a poor prognosis despite advancements in therapeutic interventions, underscoring the urgent necessity to elucidate its molecular mechanisms and identify novel therapeutic targets. CD36, a multifunctional transmembrane glycoprotein, is integral to lipid uptake, immune recognition, inflammatory regulation, molecular adhesion, and apoptosis. Increasing evidence implicates CD36 in the progression of various cancers. In the context of lung cancer, CD36 facilitates tumorigenesis through multiple pathways, including the remodeling of tumor cell lipid metabolism, reprogramming of tumor-associated macrophages, and modulation of immune cell functions such as those of Tregs and CD8+ T cells. Additionally, CD36 is intricately linked with the function of cancer-associated fibroblasts and the remodeling of the tumor stromal microvasculature. This systematic review synthesizes the mechanisms by which CD36 contributes to NSCLC proliferation, migration, epithelial–mesenchymal transition, and modulation of the tumor microenvironment. Furthermore, we explore emerging therapeutic strategies that target CD36. Regulating CD36 expression effectively intervenes in the malignant behavior of NSCLC, underscoring its potential as a promising therapeutic target and prognostic marker. Full article
(This article belongs to the Section Cancer Therapy)
25 pages, 1395 KB  
Review
Post-Mortem Biomarkers in Sudden Cardiac Death: From Classical Biochemistry to Molecular Autopsy and Multi-Omics Forensic Approaches
by Matteo Antonio Sacco, Helenia Mastrangelo, Giuseppe Neri and Isabella Aquila
Int. J. Mol. Sci. 2026, 27(2), 670; https://doi.org/10.3390/ijms27020670 - 9 Jan 2026
Viewed by 80
Abstract
Sudden cardiac death (SCD) remains a major challenge in forensic medicine, representing a leading cause of natural mortality and frequently occurring in individuals without antecedent symptoms. Although conventional autopsy and histology remain the cornerstones of investigation, up to 10–15% of cases are classified [...] Read more.
Sudden cardiac death (SCD) remains a major challenge in forensic medicine, representing a leading cause of natural mortality and frequently occurring in individuals without antecedent symptoms. Although conventional autopsy and histology remain the cornerstones of investigation, up to 10–15% of cases are classified as “autopsy-negative sudden unexplained death,” underscoring the need for complementary diagnostic tools. In recent years, post-mortem biochemistry and molecular approaches have become essential to narrowing this gap. Classical protein markers of myocardial necrosis (cardiac troponins, CK-MB, H-FABP, GPBB) continue to play a fundamental role, though their interpretation is influenced by post-mortem interval and sampling site. Peptide biomarkers reflecting hemodynamic stress (BNP, NT-proBNP, copeptin, sST2) offer additional insight into cardiac dysfunction and ischemic burden, while inflammatory and immunohistochemical markers (CRP, IL-6, fibronectin, desmin, C5b-9, S100A1) assist in detecting early ischemia and myocarditis when routine histology is inconclusive. Beyond these traditional markers, molecular signatures—including cardiac-specific microRNAs, exosomal RNA, proteomic alterations, and metabolomic fingerprints—provide innovative perspectives on metabolic collapse and arrhythmic mechanisms. Molecular autopsy through next-generation sequencing has further expanded diagnostic capability by identifying pathogenic variants associated with channelopathies and cardiomyopathies, enabling both cause-of-death clarification and cascade screening in families. Emerging multi-omics and artificial intelligence frameworks promise to integrate these heterogeneous data into standardized and robust interpretive models. Pre- and post-analytical considerations, together with medico-legal implications ranging from malpractice evaluation to the management of genetic information, remain essential components of this evolving field. Overall, the incorporation of validated biomarkers into harmonized international protocols, increasingly supported by AI, represents the next frontier in forensic cardiology. Full article
(This article belongs to the Section Molecular Biology)
Show Figures

Figure 1

21 pages, 2293 KB  
Review
From Metabolic Syndrome to Atrial Fibrillation: Linking Inflammatory and Fibrotic Biomarkers with Atrial Remodeling and Imaging-Based Evaluation—A Narrative Review
by Adrian-Grigore Merce, Daniel-Dumitru Nisulescu, Anca Hermenean, Oana-Maria Burciu, Iulia-Raluca Munteanu, Adrian-Petru Merce, Daniel-Miron Brie and Cristian Mornos
Metabolites 2026, 16(1), 59; https://doi.org/10.3390/metabo16010059 - 9 Jan 2026
Viewed by 156
Abstract
Atrial fibrillation (AF) is the most prevalent sustained arrhythmia worldwide and is now increasingly regarded as a disease of chronic inflammation and progressive atrial fibrosis. Understanding of molecular mechanisms that mediate the linkage between systemic metabolic dysregulation, inflammation, and structural atrial changes is [...] Read more.
Atrial fibrillation (AF) is the most prevalent sustained arrhythmia worldwide and is now increasingly regarded as a disease of chronic inflammation and progressive atrial fibrosis. Understanding of molecular mechanisms that mediate the linkage between systemic metabolic dysregulation, inflammation, and structural atrial changes is crucial for informing risk stratification and targeting of prevention strategies. This review provides evidence from 105 studies focusing on the contributions of transforming growth factor-β1 (TGF-β1), tumor necrosis factor-a (TNF-α), interleukin-6 (IL-6), galectin-3, and galectin-1 to cardiac fibrogenesis, atrial fibrosis, and AF pathogenesis. We also link metabolic syndrome to these biomarkers and to atrial remodeling, as well as echocardiographic correlates of fibrosis. TGF-β1 is established as the central profibrotic cytokine and promotes Smad-based fibroblast activation, collagen accumulation, and structural atrial remodeling. Its role is highly potentiated by thrombospondin-1 by turning latent TGF-β1 into its potent form. TNF-α and IL-6 also play an integral role in the inflammatory fibrotic continuum by activating NF-κB and STAT3 signaling, promoting fibroblast proliferation, electrical uncoupling, and extracellular matrix accumulation. Galectin-3 is a potent profibrotic mediator that promotes TGF-β signaling and is a risk factor for negative outcomes, whereas Gal-1 seems to regulate inflammation resolution and may exert context-dependent protective or maladaptive roles. Metabolic syndrome is strongly associated with excessive levels of these biomarkers, chronic low-grade inflammation, oxidative stress, and ventricular and atrial fibrosis. Chronic clinical findings show that metabolic syndrome (MetS) increases AF risk, exacerbates atrial dilatation, and is associated with worse postoperative outcomes. Echocardiographic data are connected to circulating biomarkers and are non-invasive for evaluating atrial remodeling. The evidence to date supports that atrial fibrosis should be considered an end point of systemic inflammation, metabolic dysfunction, and activation of profibrotic molecular pathways. Metabolic syndrome, due to its chronic low-grade inflammatory environment and prolonged levels of metabolic stress, manifests as an important upstream factor of fibrotic remodeling, which continuously promotes the release of cytokines, oxidative stress, and fibroblast activation. Circulating fibrotic biomarkers, in comparison with metabolic syndrome, serve separate yet interdependent pathways that help orchestrate atrial structural remodeling through the simultaneous process but can also provide a long-term indirect measure of ongoing profibrotic activity. The integration of these biomarkers with superior atrial imaging enables a broader understanding of the fibrotic substrate of atrial fibrillation. This combined molecular imaging approach can facilitate risk stratification, refine therapeutic decisions, and facilitate early identification of higher-risk metabolic phenotypes, thus potentially facilitating directed antifibrotic and anti-inflammatory therapy in atrial fibrillation. Full article
(This article belongs to the Special Issue Current Research in Metabolic Syndrome and Cardiometabolic Disorders)
Show Figures

Graphical abstract

13 pages, 2195 KB  
Case Report
First Whole-Genome Sequencing Analysis of Tracheobronchopathia Osteochondroplastica with Critical Vocal Cord Involvement: Proposing a Novel Pathophysiological Model
by Yeonhee Park, Joo-Eun Lee, Mi Jung Lim, Hyeong Seok Kang and Chaeuk Chung
Diagnostics 2026, 16(2), 210; https://doi.org/10.3390/diagnostics16020210 - 9 Jan 2026
Viewed by 74
Abstract
Background: Tracheobronchopathia osteochondroplastica (TO) is a rare benign disorder characterized by submucosal cartilaginous and osseous nodules of the tracheobronchial tree, typically sparing the posterior membranous wall. Involvement of the vocal cords is exceedingly rare and may result in critical airway obstruction. The [...] Read more.
Background: Tracheobronchopathia osteochondroplastica (TO) is a rare benign disorder characterized by submucosal cartilaginous and osseous nodules of the tracheobronchial tree, typically sparing the posterior membranous wall. Involvement of the vocal cords is exceedingly rare and may result in critical airway obstruction. The underlying genetic and molecular mechanisms of TO remain largely unexplored. Case presentation: We report a rare case of TO extending from the vocal cords to the bronchi in a 76-year-old man who initially presented with pneumonia and later developed acute respiratory failure due to severe airway narrowing, necessitating emergency tracheostomy. Bronchoscopy and computed tomography revealed diffuse calcified nodules involving the anterior and lateral airway walls, including the subglottic region. Histopathology demonstrated chronic inflammatory cell infiltration with squamous metaplasia. To explore the molecular basis of this condition, whole-genome sequencing (WGS) was performed using peripheral blood samples—the first such application in TO. WGS identified 766 germline mutations (including 27 high-impact variants) and 66 structural variations. Candidate genes were implicated in coagulation and inflammation (KNG1), arachidonic acid metabolism and extracellular matrix remodeling (PLA2G4D), ciliary dysfunction and mineralization (TMEM67), vascular calcification (CDKN2B-AS1), smooth muscle function (MYLK4), abnormal calcification (TRPV2, SPRY2, BAZ1B), fibrotic signaling (AHNAK2), and mucosal barrier integrity (MUC12/MUC19). Notably, despite systemic germline mutations, calcification was restricted to the airway. Conclusions: This case highlights that TO with vocal cord involvement can progress beyond a benign course to cause life-threatening airway obstruction. Integrating clinical, histological, and genomic findings, we propose a novel pathophysiological model in which systemic genetic susceptibility interacts with local immune cell infiltration and fibroblast-driven extracellular matrix remodeling, resulting in airway-restricted dystrophic calcification. This first genomic characterization of TO provides new insights into its pathogenesis and suggests that multi-omics approaches may enable future precision medicine strategies for this rare airway disease. Full article
(This article belongs to the Special Issue Respiratory Diseases: Diagnosis and Management)
Show Figures

Figure 1

25 pages, 1032 KB  
Review
Microvascular Failure in the Aging Brain: Converging Pathways of Oxidative Stress, Inflammation, and Endothelial Decline
by Jordana Mariane Neyra Chauca, Maclovia Vázquez VanDyck, Armando Espinoza Santana, Graciela Gaddy Robles Martínez, Kalid Alejandra Romero Vega, Nancy García Quintana and Vanessa Favila Sánchez
Biomedicines 2026, 14(1), 130; https://doi.org/10.3390/biomedicines14010130 - 8 Jan 2026
Viewed by 169
Abstract
Background: Aging exerts a progressive and multifaceted impact on the microcirculatory system, undermining the structural and molecular integrity that sustains endothelial stability across both peripheral and cerebral vascular territories. A sustained shift toward oxidative imbalance, chronic low-grade inflammation, and progressive endothelial exhaustion [...] Read more.
Background: Aging exerts a progressive and multifaceted impact on the microcirculatory system, undermining the structural and molecular integrity that sustains endothelial stability across both peripheral and cerebral vascular territories. A sustained shift toward oxidative imbalance, chronic low-grade inflammation, and progressive endothelial exhaustion converges to destabilize microvascular networks, linking peripheral artery disease (PAD) with heightened susceptibility to cerebral microvascular dysfunction and neurovascular decline. As redox homeostasis deteriorates, endothelial cells progressively lose barrier-selective properties, intercellular communication with pericytes weakens, and pro-thrombotic tendencies subtly emerge, creating a permissive environment for early neurovascular injury and impaired cerebrovascular resilience. Methods: This narrative review integrates mechanistic evidence derived from experimental, clinical, and translational studies examining the interplay between oxidative stress, inflammatory signaling cascades, endothelial senescence, and blood–brain barrier (BBB) disruption across peripheral and cerebral microvascular systems. A comparative framework was applied to PAD and cerebral microcirculatory pathology to identify convergent molecular drivers and systemic mechanisms underlying endothelial deterioration. Results: Accumulating evidence demonstrates that oxidative stress disrupts endothelial mitochondrial function, compromises tight junction architecture, and accelerates angiogenic failure. Concurrent inflammatory activation amplifies these alterations through cytokine-mediated endothelial activation, enhanced leukocyte adhesion, and promotion of a pro-thrombotic microenvironment. Progressive endothelial senescence consolidates these insults into a persistent state of microvascular dysfunction characterized by diminished nitric oxide bioavailability, capillary rarefaction, and compromised barrier integrity. Notably, these pathological features are shared between PAD and the aging cerebral circulation, reinforcing the concept of a unified systemic microvascular aging phenotype. Conclusions: Microvascular failure in the aging brain should be understood as an extension of systemic endothelial deterioration driven by oxidative stress, chronic inflammation, and senescence-associated vascular exhaustion. Recognizing the shared molecular architecture linking peripheral and cerebral microcirculatory dysfunction offers a strategic framework for developing targeted therapeutic interventions aimed at restoring endothelial resilience, stabilizing BBB integrity, and preserving neurovascular homeostasis in aging populations. Full article
Show Figures

Figure 1

37 pages, 2753 KB  
Review
Osteoporosis After Menopause and After Drug Therapy: The Molecular Mechanism of Bone Loss and Its Treatment
by Kelly I-Rong Lee, Jie-Hong Chen and Kuo-Hu Chen
Int. J. Mol. Sci. 2026, 27(2), 641; https://doi.org/10.3390/ijms27020641 - 8 Jan 2026
Viewed by 260
Abstract
Osteoporosis is a prevalent skeletal disorder characterized by reduced bone mass and microarchitectural deterioration, leading to increased fracture risk, particularly in aging populations. Postmenopausal osteoporosis (PMOP) remains the most common primary form and results from abrupt estrogen deficiency after menopause, which disrupts bone [...] Read more.
Osteoporosis is a prevalent skeletal disorder characterized by reduced bone mass and microarchitectural deterioration, leading to increased fracture risk, particularly in aging populations. Postmenopausal osteoporosis (PMOP) remains the most common primary form and results from abrupt estrogen deficiency after menopause, which disrupts bone remodeling by accelerating the receptor activator of nuclear factor-κB ligand (RANKL)-mediated osteoclastogenesis, suppressing Wnt/β-catenin signaling, and promoting inflammatory cytokine production. In contrast, drug-induced osteoporosis (DIOP) encompasses a heterogeneous group of secondary bone disorders arising from pharmacologic exposures. Glucocorticoids suppress osteoblastogenesis, enhance osteoclast activity, and increase reactive oxygen species; long-term bisphosphonate therapy may oversuppress bone turnover, resulting in microdamage accumulation; denosumab withdrawal triggers a unique rebound surge in RANKL activity, often leading to rapid bone loss and multiple vertebral fractures. Medications including aromatase inhibitors, SSRIs, proton pump inhibitors, heparin, and antiepileptic drugs impair bone quality through diverse mechanisms. Standard antiresorptive agents remain first-line therapies, while anabolic agents such as teriparatide, abaloparatide, and romosozumab provide enhanced benefits in high-risk or drug-suppressed bone states. Transitional bisphosphonate therapy is essential when discontinuing denosumab, and individualized treatment plans—including drug holidays, lifestyle interventions, and monitoring vulnerable patients—are critical for optimizing outcomes. Emerging approaches such as small interfering RNA (siRNA)-based therapeutics, anti-sclerostin agents, digital monitoring technologies, and regenerative strategies show promise for future precision medicine management. Understanding the distinct and overlapping molecular mechanisms of osteoporosis is essential for improving fracture prevention and long-term skeletal health. Full article
(This article belongs to the Special Issue Osteoporosis: From Molecular Research to Novel Therapies)
Show Figures

Figure 1

18 pages, 5508 KB  
Article
Opn3 Drives Blue-Light-Induced Reduction in Lipid Droplets and Antiviral Defense
by Qifan Wu, Huiping Liu, Hongcui Liang, Xinyi Jiang, Yingqiao Qin, Shaomei Liang, Jingjing Wang and Kunpeng Liu
Biomolecules 2026, 16(1), 109; https://doi.org/10.3390/biom16010109 - 8 Jan 2026
Viewed by 117
Abstract
Abnormal lipid metabolism is a key feature of many diseases. Therefore, investigating its underlying mechanisms is of great importance. Recently, blue light has shown promise as a drug-free way to influence energy metabolism, relying on the light-sensitive protein Opsin 3 (Opn3). This study [...] Read more.
Abnormal lipid metabolism is a key feature of many diseases. Therefore, investigating its underlying mechanisms is of great importance. Recently, blue light has shown promise as a drug-free way to influence energy metabolism, relying on the light-sensitive protein Opsin 3 (Opn3). This study aimed to investigate the effects of blue light irradiation on lipid droplet degradation in cells and its molecular mechanism, while also evaluating its potential antiviral effects. The results demonstrate that exposure to 470–480 nm blue light significantly reduced oleic-acid-induced intracellular lipid droplet accumulation and decreased triglyceride and total cholesterol levels, an effect dependent on the Opn3. It was found that blue light affects the Pparα signaling pathway through Opn3, and, at the same time, blue light and Opn3 promote autophagy mediated by p62 protein, thereby cooperatively regulating lipid droplet degradation. In Opn3 knockout cells, blue-light-induced lipid droplet degradation, nuclear accumulation of Pparα, and autophagic effects were all suppressed. Additionally, the study unexpectedly observed that blue light, via Opn3, significantly suppressed the replication of VSV, H1N1 and EMCV and alleviated virus-induced cell death and inflammatory responses. This study reveals the critical role of the blue light–Opn3-Pparα/p62 axis in regulating lipid droplet degradation in hepatocytes and identifies a novel antiviral function of Opn3-mediated blue light exposure. These findings provide a new theoretical basis and potential targets for innovative therapeutic strategies against metabolic diseases and viral infections. Full article
(This article belongs to the Section Molecular Biology)
Show Figures

Figure 1

19 pages, 2288 KB  
Review
Lipedema in Women and Its Interrelationship with Endometriosis and Other Gynecologic Diseases: A Scoping Review
by Diogo Pinto da Costa Viana, Adriana Luckow Invitti and Eduardo Schor
Biomedicines 2026, 14(1), 122; https://doi.org/10.3390/biomedicines14010122 - 7 Jan 2026
Viewed by 267
Abstract
Background: Emerging evidence suggests that lipedema may share hormonal, inflammatory, and genetic mechanisms with gynecologic diseases, particularly endometriosis. However, the extent and nature of these interrelationships remain poorly characterized, supporting the need for this scoping review. Objectives: To map and synthesize [...] Read more.
Background: Emerging evidence suggests that lipedema may share hormonal, inflammatory, and genetic mechanisms with gynecologic diseases, particularly endometriosis. However, the extent and nature of these interrelationships remain poorly characterized, supporting the need for this scoping review. Objectives: To map and synthesize the available evidence on the clinical, pathophysiological, and epidemiological interrelationships between lipedema in women, endometriosis, and other gynecologic diseases. Methods: Searches were conducted in international and regional health databases, including MEDLINE (PubMed), CINAHL, Scopus, Embase, Web of Science, the Cochrane Library, LILACS/VHL, APA PsycInfo, SciELO, Epistemonikos, and La Referencia, as well as grey literature sources and relevant institutional websites. There were no language restrictions. The search period began in 1940, the year in which lipedema was first described by Allen and Hines. Study selection followed a two-stage process conducted independently by two reviewers, consisting of title and abstract screening followed by full-text review. Data extraction was performed using a pre-developed and peer-reviewed instrument covering participants, concept, context, study methods, and main findings. The review protocol was registered in the Open Science Framework. Results: Twenty-five studies from ten countries were included. Synthesized evidence supports the characterization of lipedema as a systemic condition with metabolic and hormonal dimensions. Key findings include symptom onset linked to reproductive milestones, a high frequency of gynecologic and endocrine comorbidities, and molecular features overlapping with steroid-dependent pathologies. These patterns reflect a recent shift from a predominantly lymphovascular paradigm toward a more integrated endocrinometabolic framework. Conclusions: The findings indicate that lipedema clusters with hormone-sensitive gynecologic and endocrine features across reproductive life stages. Full article
(This article belongs to the Special Issue New Insights in Reproductive Health and Disease)
Show Figures

Figure 1

Back to TopTop