Ginsenoside Re Ameliorates UVB-Induced Skin Photodamage by Modulating the Glutathione Metabolism Pathway: Insights from Integrated Transcriptomic and Metabolomic Analyses
Abstract
1. Introduction
2. Results
2.1. Protective Effects of G-Re on UVB-Irradiated HaCaT Cells
2.2. Histopathological Analysis of Skin Tissues by H&E and Masson Staining
2.3. Immunohistochemical Analysis of COX-2 and MMP-9 in Skin Tissue
2.4. Biochemical Evaluation of Skin Tissues
2.5. Organ-to-Body Weight Ratio of Rats
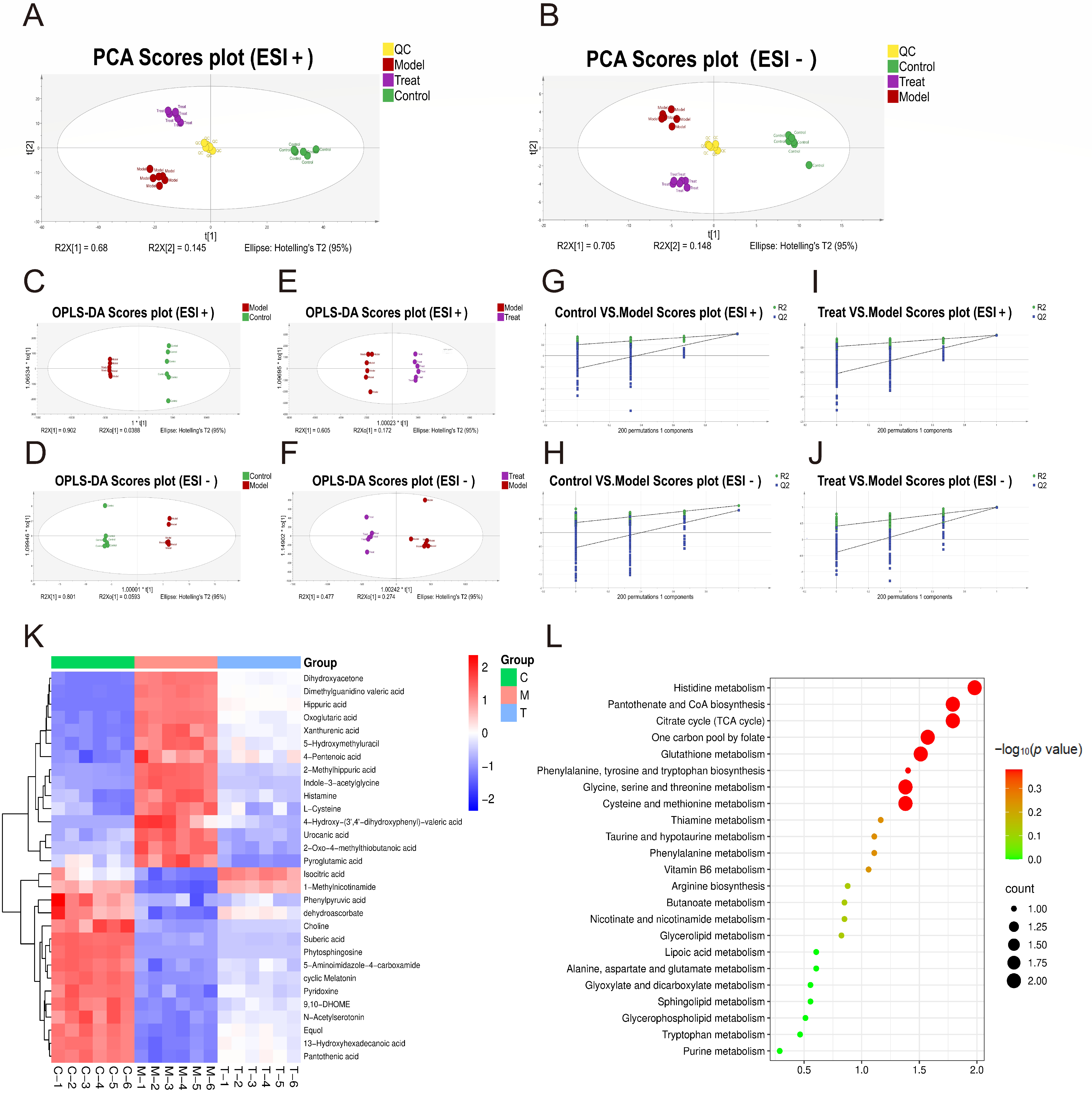
2.6. Untargeted Metabolomic Data Analysis
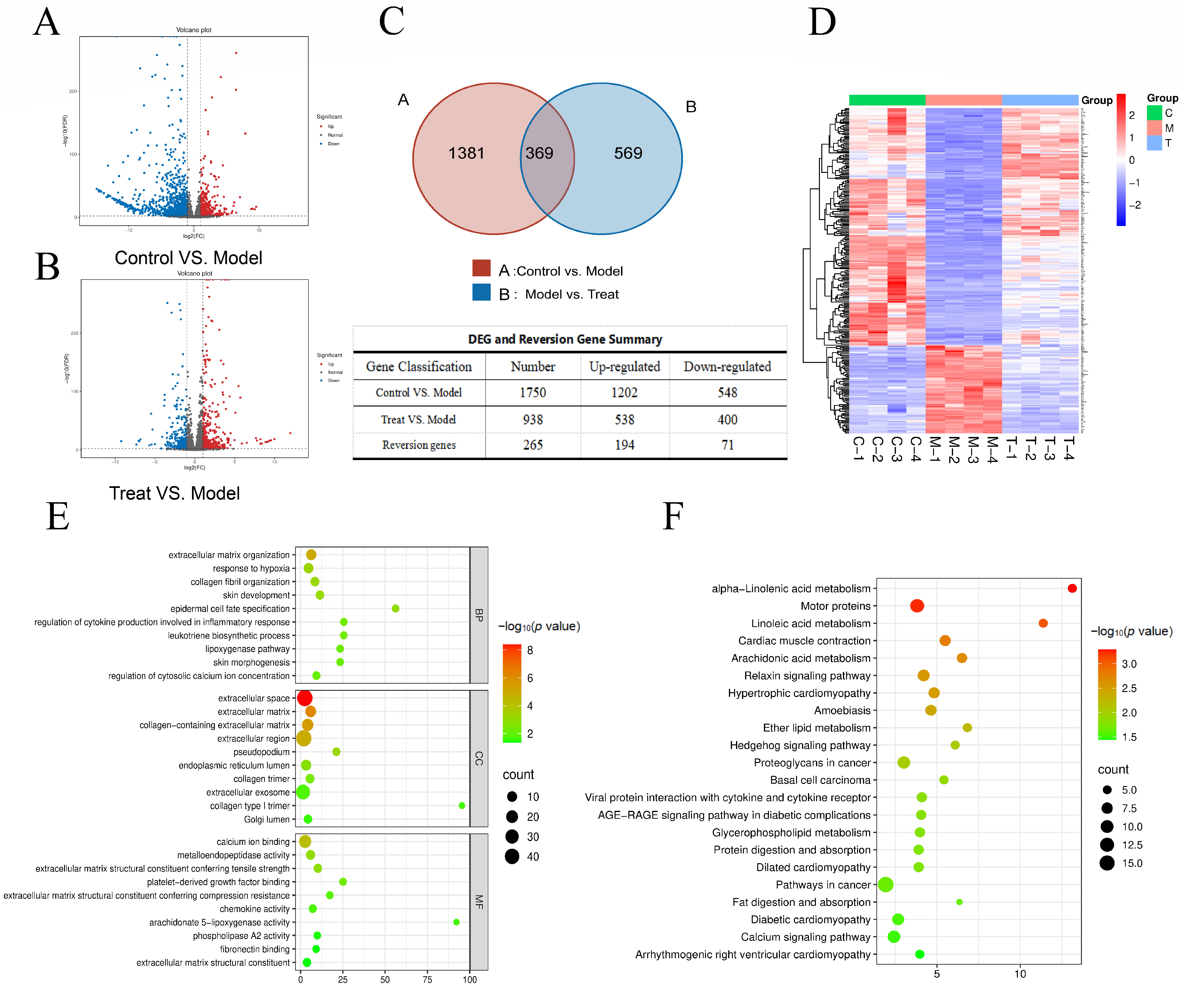
2.7. Transcriptomic Data Analysis
2.8. Integrated Analysis of Transcriptomics and Metabolomics
2.9. Western Blot and Molecular Docking Analysis
3. Discussion
4. Materials and Methods
4.1. Materials
4.1.1. Chemicals and Reagents
4.1.2. Cell Line and Animals
4.1.3. Assay Kits and Antibodies
4.1.4. Instruments
4.2. Methods
4.2.1. Cell Culture and Treatment
4.2.2. Cell Viability Assay (MTT Method)
4.2.3. Measurement of Intracellular SOD Activity and MDA Content
4.2.4. Animals and Drugs
4.2.5. Radiation Model and Drug Administration
4.2.6. Sample Collection
4.2.7. Biochemical Analysis of Skin Tissue
4.2.8. HE, Masson Staining and Immunohistochemistry
4.2.9. Metabolomics Analysis
4.2.10. Transcriptomics Analysis
4.2.11. Integration of Transcriptomics and Metabolomics
4.2.12. Western Blot Analysis
4.2.13. Molecular Docking
4.2.14. Statistical Analysis
5. Conclusions
Author Contributions
Funding
Institutional Review Board Statement
Informed Consent Statement
Data Availability Statement
Acknowledgments
Conflicts of Interest
References
- Umar, S.A.; Tasduq, S.A. Ozone Layer Depletion and Emerging Public Health Concerns-an Update on Epidemiological Perspective of the Ambivalent Effects of Ultraviolet Radiation Exposure. Front. Oncol. 2022, 12, 866733. [Google Scholar] [CrossRef]
- Symanzik, C.; John, S.M. Skin cancer from solar ultraviolet radiation exposure at work. Dermatologie 2024, 75, 104–111. [Google Scholar] [CrossRef]
- Kaltchenko, M.V.; Chien, A.L. Photoaging: Current Concepts on Molecular Mechanisms, Prevention, and Treatment. Am. J. Clin. Dermatol. 2025, 26, 321–344. [Google Scholar] [CrossRef]
- Bulat, V.; Situm, M.; Dediol, I.; Ljubicic, I.; Bradic, L. The mechanisms of action of phototherapy in the treatment of the most common dermatoses. Coll. Antropol. 2011, 35, 147–151. [Google Scholar]
- Nishigori, C.; Yamano, N.; Kunisada, M.; Nishiaki-Sawada, A.; Ohashi, H.; Igarashi, T. Biological Impact of Shorter Wavelength Ultraviolet Radiation-C. Photochem. Photobiol. 2023, 99, 335–343. [Google Scholar] [CrossRef]
- Bernerd, F.; Passeron, T.; Castiel, I.; Marionnet, C. The Damaging Effects of Long UVA (UVA1) Rays: A Major Challenge to Preserve Skin Health and Integrity. Int. J. Mol. Sci. 2022, 23, 8243. [Google Scholar] [CrossRef]
- Bang, E.; Kim, D.H.; Chung, H.Y. Protease-activated receptor 2 induces ROS-mediated inflammation through Akt-mediated NF-κB and FoxO6 modulation during skin photoaging. Redox Biol. 2021, 44, 102022. [Google Scholar] [CrossRef] [PubMed]
- Shin, D.; Moon, H.W.; Oh, Y.; Kim, K.; Kim, D.D.; Lim, C.J. Defensive Properties of Ginsenoside Re against UV-B-Induced Oxidative Stress through Up-Regulating Glutathione and Superoxide Dismutase in HaCaT Keratinocytes. Iran. J. Pharm. Res. 2018, 17, 249–260. [Google Scholar] [PubMed]
- Tanveer, M.A.; Rashid, H.; Tasduq, S.A. Molecular basis of skin photoaging and therapeutic interventions by plant-derived natural product ingredients: A comprehensive review. Heliyon 2023, 9, e13580. [Google Scholar] [CrossRef] [PubMed]
- Lei, D.Y.; Ye, L.; Wen, S.; Zhang, J.L.; Zhang, L.T.; Man, M.Q. Preventive and Therapeutic Benefits of Natural Ingredients in Photo-Induced Epidermal Dysfunction. Ski. Pharmacol. Physiol. 2024, 37, 1–18. [Google Scholar] [CrossRef]
- Cai, J.S.; Huang, K.L.; Han, S.N.; Chen, R.C.; Li, Z.J.; Chen, Y.; Chen, B.; Li, S.G.; Lin, X.H.; Yao, H. A comprehensive system review of pharmacological effects and relative mechanisms of Ginsenoside Re: Recent advances and future perspectives. Phytomedicine 2022, 102, 154119. [Google Scholar] [CrossRef]
- Gao, X.Y.; Liu, G.C.; Zhang, J.X.; Wang, L.H.; Xu, C.; Yan, Z.A.; Wang, A.; Su, Y.F.; Lee, J.J.; Piao, G.C.; et al. Pharmacological Properties of Ginsenoside Re. Front. Pharmacol. 2022, 13, 754191. [Google Scholar] [CrossRef] [PubMed]
- Lin, C.S.; Tian, Q.Q.; Guo, S.F.; Xie, D.D.; Cai, Y.; Wang, Z.B.; Chu, H.; Qiu, S.; Tang, S.Q.; Zhang, A.H. Metabolomics for Clinical Biomarker Discovery and Therapeutic Target Identification. Molecules 2024, 29, 2198. [Google Scholar] [CrossRef]
- Muthubharathi, B.C.; Gowripriya, T.; Balamurugan, K. Metabolomics: Small molecules that matter more. Mol. Omics 2021, 17, 210–229. [Google Scholar] [CrossRef]
- Wu, J.N.; Fang, Z.X.; Liu, T.; Hu, W.; Wu, Y.J.; Li, S.L. Maximizing the Utility of Transcriptomics Data in Inflammatory Skin Diseases. Front. Immunol. 2021, 12, 761890. [Google Scholar] [CrossRef] [PubMed]
- Dar, M.A.; Arafah, A.; Bhat, K.A.; Khan, A.; Khan, M.S.; Ali, A.; Ahmad, S.M.; Rashid, S.M.; Rehman, M.U. Multiomics technologies: Role in disease biomarker discoveries and therapeutics. Brief. Funct. Genom. 2023, 22, 76–96. [Google Scholar] [CrossRef]
- Kvedariene, V.; Vaskovic, M.; Semyte, J.B. Role of Oxidative Stress and Antioxidants in the Course of Atopic Dermatitis. Int. J. Mol. Sci. 2025, 26, 4210. [Google Scholar] [CrossRef] [PubMed]
- Rai, S.R.; Bhattacharyya, C.; Sarkar, A.; Chakraborty, S.; Sircar, E.; Dutta, S.; Sengupta, R. Glutathione: Role in Oxidative/Nitrosative Stress, Antioxidant Defense, and Treatments. Chemistryselect 2021, 6, 4566–4590. [Google Scholar] [CrossRef]
- Chen, T.H.; Wang, H.C.; Chang, C.J.; Lee, S.Y. Mitochondrial Glutathione in Cellular Redox Homeostasis and Disease Manifestation. Int. J. Mol. Sci. 2024, 25, 1314. [Google Scholar] [CrossRef]
- Kalinina, E.V.; Gavriliuk, L.A. Glutathione Synthesis in Cancer Cells. Biochemistry 2020, 85, 895–907. [Google Scholar] [CrossRef]
- de Bari, L.; Scirè, A.; Minnelli, C.; Cianfruglia, L.; Kalapos, M.P.; Armeni, T. Interplay among Oxidative Stress, Methylglyoxal Pathway and S-Glutathionylation. Antioxidants 2021, 10, 19. [Google Scholar] [CrossRef] [PubMed]
- Zhang, T.Y.; Yao, C.J.; Zhou, X.; Liu, S.M.; Qi, L.; Zhu, S.G.; Zhao, C.; Hu, D.; Shen, W.D. Glutathione-degrading enzymes in the complex landscape of tumors (Review). Int. J. Oncol. 2024, 65, 72. [Google Scholar] [CrossRef]
- Sun, J.S.; Ren, H.; Wang, J.W.; Xiao, X.; Zhu, L.; Wang, Y.Y.; Yang, L.L. CHAC1: A master regulator of oxidative stress and ferroptosis in human diseases and cancers. Front. Cell Dev. Biol. 2024, 12, 1458716. [Google Scholar] [CrossRef]
- Stewart, G.W. Pyroglutamate acidosis 2023. A review of 100 cases. Clin. Med. 2024, 24, 100030. [Google Scholar] [CrossRef]
- Lv, H.H.; Zhen, C.X.; Liu, J.Y.; Yang, P.F.; Hu, L.J.; Shang, P. Unraveling the Potential Role of Glutathione in Multiple Forms of Cell Death in Cancer Therapy. Oxidative Med. Cell. Longev. 2019, 2019, 3150145. [Google Scholar] [CrossRef]
- Lu, S.C. Regulation of glutathione synthesis. Mol. Asp. Med. 2009, 30, 42–59. [Google Scholar] [CrossRef] [PubMed]
- Jain, S.K.; Stevens, C.M.; Margret, J.J.; Levine, S.N. Alzheimer’s Disease: A Review of Pathology, Current Treatments, and the Potential Therapeutic Effect of Decreasing Oxidative Stress by Combined Vitamin D and l-Cysteine Supplementation. Antioxid. Redox Signal. 2024, 40, 663–678. [Google Scholar] [CrossRef] [PubMed]
- Daher, B.; Vucetic, M.; Pouysségur, J. Cysteine Depletion, a Key Action to Challenge Cancer Cells to Ferroptotic Cell Death. Front. Oncol. 2020, 10, 723. [Google Scholar] [CrossRef]
- Ekoue, D.N.; He, C.X.; Diamond, A.M.; Bonini, M.G. Manganese superoxide dismutase and glutathione peroxidase-1 contribute to the rise and fall of mitochondrial reactive oxygen species which drive oncogenesis. Biochim. Biophys. Acta-Bioenerg. 2017, 1858, 628–632. [Google Scholar] [CrossRef] [PubMed]
- Dai, C.S.; Sharma, G.; Liu, G.Y.; Shen, J.Z.; Shao, B.; Hao, Z.H. Therapeutic detoxification of quercetin for aflatoxin B1-related toxicity: Roles of oxidative stress, inflammation, and metabolic enzymes. Environ. Pollut. 2024, 345, 123474. [Google Scholar] [CrossRef]
- Deng, J.; Zhao, L.; Zhang, N.Y.; Karrow, N.A.; Krumm, C.S.; Qi, D.S.; Sun, L.H. Aflatoxin B1 metabolism: Regulation by phase I and II metabolizing enzymes and chemoprotective agents. Mutat. Res.-Rev. Mutat. Res. 2018, 778, 79–89. [Google Scholar] [CrossRef] [PubMed]
- Sui, Z.F.; Li, L.; Liu, B.A.; Gu, T.M.; Zhao, Z.L.; Liu, C.; Shi, C.F.; Yang, R.Y. Optimum conditions for Radix Rehmanniae polysaccharides by RSM and its antioxidant and immunity activity in UVB mice. Carbohydr. Polym. 2013, 92, 283–288. [Google Scholar] [CrossRef]
- Zeng, Q.H.; Jiang, J.G.; Wang, J.J.; Zhou, Q.C.; Zhang, X.W. N-Terminal Acetylation and C-Terminal Amidation of Spirulina platensis-Derived Hexapeptide: Anti-Photoaging Activity and Proteomic Analysis. Mar. Drugs 2019, 17, 520. [Google Scholar] [CrossRef]
- Zhang, L.X.; Gu, W.J.; Liu, T.; Pei, H.N.; Ma, Y.L.; Zhao, Y.; Huang, S.; Chen, M.L. NDRG2 Deficiency Exacerbates UVB-Induced Skin Inflammation and Oxidative Stress Damage. Inflammation 2025, 48, 1313–1325. [Google Scholar] [CrossRef]
- Wronski, A.; Wójcik, P. Impact of ROS-Dependent Lipid Metabolism on Psoriasis Pathophysiology. Int. J. Mol. Sci. 2022, 23, 12137. [Google Scholar] [CrossRef]
- Chatterjee, S.; Balram, A.; Li, W. Convergence: Lactosylceramide-Centric Signaling Pathways Induce Inflammation, Oxidative Stress, and Other Phenotypic Outcomes. Int. J. Mol. Sci. 2021, 22, 1816. [Google Scholar] [CrossRef]
- Zhou, M.; Gan, Y.; He, C.; Chen, Z.; Jia, Y. Lipidomics reveals skin surface lipid abnormity in acne in young men. Br. J. Dermatol. 2018, 179, 732–740. [Google Scholar] [CrossRef]
- Kato, A.; Ito, M.; Sanaki, T.; Okuda, T.; Tsuchiya, N.; Yoshimoto, R.; Yukioka, H. Acsl1 is essential for skin barrier function through the activation of linoleic acid and biosynthesis of ω-O-acylceramide in mice. Biochim. Et Biophys. Acta-Mol. Cell Biol. Lipids 2022, 1867, 159085. [Google Scholar] [CrossRef] [PubMed]
- Li, Q.; Xia, Z.C.; Wu, Y.; Ma, Y.; Zhang, D.; Wang, S.H.; Fan, J.X.; Xu, P.X.; Li, X.R.; Bai, L.; et al. Lysophospholipid acyltransferase-mediated formation of saturated glycerophospholipids maintained cell membrane integrity for hypoxic adaptation. FEBS J. 2024, 291, 3191–3210. [Google Scholar] [CrossRef]
- Teng, Y.; Huang, Y.M.; Tao, X.H.; Fan, Y.B.; You, J.H. Emerging role of ferroptosis in ultraviolet radiation-driven skin photoaging: A narrative review. Photochem. Photobiol. Sci. 2025, 24, 531–542. [Google Scholar] [CrossRef] [PubMed]
- Negre-Salvayre, A.; Salvayre, R. Post-Translational Modifications Evoked by Reactive Carbonyl Species in Ultraviolet-A-Exposed Skin: Implication in Fibroblast Senescence and Skin Photoaging. Antioxidants 2022, 11, 2281. [Google Scholar] [CrossRef]
- Gledhill, K.; Rhodes, L.E.; Brownrigg, M.; Haylett, A.K.; Masoodi, M.; Thody, A.J.; Nicolaou, A.; Tobin, D.J. Prostaglandin-E2 is produced by adult human epidermal melanocytes in response to UVB in a melanogenesis-independent manner. Pigment Cell Melanoma Res. 2010, 23, 394–403. [Google Scholar] [CrossRef]
- Kim, S.R.; Heo, J.I.; Park, J.W.; Kang, C.M.; Kim, K.S. Radiation-induced lipoprotein-associated phospholipase A2 increases lysophosphatidylcholine and induces endothelial cell damage. Toxicology 2021, 458, 152841. [Google Scholar] [CrossRef]
- Shan, S.Z.; Jin, R.; Cheng, X.W.; He, J.H.; Luo, X.S. Mechano-induced arachidonic acid metabolism promotes keratinocyte proliferation through cPLA2 activity regulation. FASEB J. 2024, 38, e70226. [Google Scholar] [CrossRef] [PubMed]
- Huang, W.C.; Tsai, P.J.; Huang, Y.L.; Chen, S.N.; Chuang, L.T. PGE2 production is suppressed by chemically-synthesized Δ7-eicosatrienoic acid in macrophages through the competitive inhibition of COX-2. Food Chem. Toxicol. 2014, 66, 122–133. [Google Scholar] [CrossRef]
- Makabe, T.; Koga, K.; Nagabukuro, H.; Asada, M.; Satake, E.; Taguchi, A.; Takeuchi, A.; Miyashita, M.; Harada, M.; Hirata, T.; et al. Use of selective PGE2 receptor antagonists on human endometriotic stromal cells and peritoneal macrophages. Mol. Hum. Reprod. 2021, 27, gaaa077. [Google Scholar] [CrossRef]
- Nidhi, B.; Sharavana, G.; Ramaprasad, T.R.; Vallikannan, B. Lutein derived fragments exhibit higher antioxidant and anti-inflammatory properties than lutein in lipopolysaccharide induced inflammation in rats. Food Funct. 2015, 6, 450–460. [Google Scholar] [CrossRef]
- Ozkol, H.U.; Koyuncu, I.; Tuluce, Y.; Dilsiz, N.; Soral, S.; Ozkol, H. Anthocyanin-rich extract from Hibiscus sabdariffa calyx counteracts UVC-caused impairments in rats. Pharm. Biol. 2015, 53, 1435–1441. [Google Scholar] [CrossRef] [PubMed]
- Zhang, J.Y.; Zhou, X.; Wu, W.B.; Wang, J.C.; Xie, H.; Wu, Z.G. Regeneration of glutathione by α-lipoic acid via Nrf2/ARE signaling pathway alleviates cadmium-induced HepG2 cell toxicity. Environ. Toxicol. Pharmacol. 2017, 51, 30–37. [Google Scholar] [CrossRef]
- Harvey, C.J.; Thimmulappa, R.K.; Singh, A.; Blake, D.J.; Ling, G.; Wakabayashi, N.; Fujii, J.; Myers, A.; Biswal, S. Nrf2-regulated glutathione recycling independent of biosynthesis is critical for cell survival during oxidative stress. Free Radic. Biol. Med. 2009, 46, 443–453. [Google Scholar] [CrossRef] [PubMed]
- Park, W.H.; Kim, S.H. MAPK inhibitors augment gallic acid-induced A549 lung cancer cell death through the enhancement of glutathione depletion. Oncol. Rep. 2013, 30, 513–519. [Google Scholar] [CrossRef]
- Pluemsamran, T.; Onkoksoong, T.; Panich, U. Caffeic Acid and Ferulic Acid Inhibit UVA-Induced Matrix Metalloproteinase-1 through Regulation of Antioxidant Defense System in Keratinocyte HaCaT Cells. Photochem. Photobiol. 2012, 88, 961–968. [Google Scholar] [CrossRef]
- GB 14925-2001; Laboratory Animal—Requirements of Environment and Housing Facilities. Standardization Administration of the People‘s Republic of China (SAC): Beijing, China, 2001.
- Liu, Y.W.; Zhu, X.; Li, W.; Lu, Q.; Wang, J.Y.; Wei, Y.Q.; Yin, X.X. Ginsenoside Re attenuates diabetes-associated cognitive deficits in rats. Pharmacol. Biochem. Behav. 2012, 101, 93–98. [Google Scholar] [CrossRef] [PubMed]
- Wang, Q.W.; Yu, X.F.; Xu, H.L.; Jiang, Y.C.; Zhao, X.Z.; Sui, D.Y. Ginsenoside Re Attenuates Isoproterenol-Induced Myocardial Injury in Rats. Evid.-Based Complement. Altern. Med. 2018, 2018, 8637134. [Google Scholar] [CrossRef]
- Moon, N.R.; Kang, S.; Park, S. Consumption of ellagic acid and dihydromyricetin synergistically protects against UV-B induced photoaging, possibly by activating both TGF-β1 and wnt signaling pathways. J. Photochem. Photobiol. B-Biol. 2018, 178, 92–100. [Google Scholar] [CrossRef] [PubMed]
- Wong, L.C.; Jamil, A.; Nor, N.M. The effect of pre-phototest sun exposure on minimal erythema dose and minimal melanogenic dose among skin phototypes III, IV and V. Photodermatol. Photoimmunol. Photomed. 2018, 34, 400–404. [Google Scholar] [CrossRef]




| Metabolite | Formula | HMDB ID | M/Z | RT(Min) | Mode | PPM | Change Trend | |
|---|---|---|---|---|---|---|---|---|
| C/M | T/M | |||||||
| Dehydroascorbate | C6H8O7 | HMDB0304326 | 215.0177 | 1.57 | Pos | 7 | Up | Up |
| 1-Methylnicotinamide | C7H9N2O | HMDB0000699 | 137.0721 | 1.08 | Pos | 4 | Up | Up |
| 13-Hydroxyhexadecanoic acid | C16H32O3 | HMDB0112191 | 295.2284 | 16.05 | Pos | 2 | Up | Up |
| Phytosphingosine | C18H39NO3 | HMDB0004610 | 318.2993 | 16.36 | Pos | 3 | Up | Up |
| Choline | C5H14NO | HMDB0000097 | 104.1082 | 1.08 | Pos | 6 | Up | Up |
| Isocitric acid | C6H8O7 | HMDB0000193 | 407.0458 | 1.57 | Pos | 6 | Up | Up |
| Phenylpyruvic acid | C9H8O3 | HMDB0000205 | 165.0521 | 27.96 | Pos | 1 | Up | Up |
| 5-Aminoimidazole-4-carboxamide | C4H6N4O | HMDB0003192 | 253.1175 | 1.39 | Pos | 8 | Up | Up |
| Equol | C15H14O3 | HMDB0002209 | 243.1048 | 1.45 | Pos | 13 | Up | Up |
| Pantothenic acid | C9H17NO5 | HMDB0000210 | 242.1014 | 1.45 | Pos | 6 | Up | Up |
| cyclic Melatonin | C13H14N2O2 | HMDB0060811 | 461.2135 | 1.45 | Pos | 10 | Up | Up |
| Pyridoxine | C8H11NO3 | HMDB0000239 | 170.0824 | 1.22 | Pos | 7 | Up | Up |
| N-Acetylserotonin | C12H14N2O2 | HMDB0001238 | 219.1143 | 1.48 | Pos | 7 | Up | Up |
| Suberic acid | C8H14O4 | HMDB0000893 | 349.1859 | 13.56 | Pos | 1 | Up | Up |
| 9,10-DHOME | C18H34O4 | HMDB0010221 | 313.2411 | 1.3 | Neg | 2 | Up | Up |
| 4-Pentenoic acid | C5H8O2 | HMDB0031602 | 123.0413 | 0.9 | Pos | 3 | Down | Down |
| 4-Hydroxy-(3′,4′-dihydroxyphenyl)-valeric acid | C11H14O5 | HMDB0041679 | 219.1008 | 25.36 | Pos | 11 | Down | Down |
| Dimethylguanidino valeric acid | C8H15N3O3 | HMDB0240212 | 202.1199 | 1.14 | Pos | 6 | Down | Down |
| 2-Methylhippuric acid | C10H11NO3 | HMDB0011723 | 216.0647 | 15.27 | Pos | 7 | Down | Down |
| Pyroglutamic acid | C5H7NO3 | HMDB0000267 | 259.0941 | 1.47 | Pos | 6 | Down | Down |
| Dihydroxyacetone | C3H6O3 | HMDB0001882 | 203.052 | 12.64 | Pos | 3 | Down | Down |
| Hippuric acid | C9H9NO3 | HMDB0000714 | 180.0666 | 12.64 | Pos | 6 | Down | Down |
| Xanthurenic acid | C10H7NO4 | HMDB0000881 | 206.0463 | 1.61 | Pos | 7 | Down | Down |
| Indole-3-acetylglycine | C12H12N2O3 | HMDB0240661 | 233.0936 | 18.32 | Pos | 7 | Down | Down |
| Oxoglutaric acid | C5H6O5 | HMDB0000208 | 293.0487 | 0.93 | Pos | 6 | Down | Down |
| Urocanic acid | C6H6N2O2 | HMDB0000301 | 139.0512 | 1.26 | Pos | 7 | Down | Down |
| 2-Oxo-4-methylthiobutanoic acid | C5H8O3S | HMDB0001553 | 166.0508 | 1.35 | Pos | 15 | Down | Down |
| 5-Hydroxymethyluracil | C5H6N2O3 | HMDB0000469 | 307.0645 | 0.93 | Pos | 1 | Down | Down |
| Histamine | C5H9N3 | HMDB0000870 | 245.1509 | 1.52 | Pos | 10 | Down | Down |
| L-Cysteine | C3H7NO2S | HMDB0000574 | 243.0459 | 20.74 | Pos | 4 | Down | Down |
Disclaimer/Publisher’s Note: The statements, opinions and data contained in all publications are solely those of the individual author(s) and contributor(s) and not of MDPI and/or the editor(s). MDPI and/or the editor(s) disclaim responsibility for any injury to people or property resulting from any ideas, methods, instructions or products referred to in the content. |
© 2026 by the authors. Licensee MDPI, Basel, Switzerland. This article is an open access article distributed under the terms and conditions of the Creative Commons Attribution (CC BY) license.
Share and Cite
Wang, J.; Xu, D.; Lai, Y.; Zhao, Y.; Jin, Q.; Yin, Y.; Wang, J.; Wang, Y.; Liu, S.; Wang, E. Ginsenoside Re Ameliorates UVB-Induced Skin Photodamage by Modulating the Glutathione Metabolism Pathway: Insights from Integrated Transcriptomic and Metabolomic Analyses. Int. J. Mol. Sci. 2026, 27, 708. https://doi.org/10.3390/ijms27020708
Wang J, Xu D, Lai Y, Zhao Y, Jin Q, Yin Y, Wang J, Wang Y, Liu S, Wang E. Ginsenoside Re Ameliorates UVB-Induced Skin Photodamage by Modulating the Glutathione Metabolism Pathway: Insights from Integrated Transcriptomic and Metabolomic Analyses. International Journal of Molecular Sciences. 2026; 27(2):708. https://doi.org/10.3390/ijms27020708
Chicago/Turabian StyleWang, Jiaqi, Duoduo Xu, Yangbin Lai, Yuan Zhao, Qiao Jin, Yuxin Yin, Jinqi Wang, Yang Wang, Shuying Liu, and Enpeng Wang. 2026. "Ginsenoside Re Ameliorates UVB-Induced Skin Photodamage by Modulating the Glutathione Metabolism Pathway: Insights from Integrated Transcriptomic and Metabolomic Analyses" International Journal of Molecular Sciences 27, no. 2: 708. https://doi.org/10.3390/ijms27020708
APA StyleWang, J., Xu, D., Lai, Y., Zhao, Y., Jin, Q., Yin, Y., Wang, J., Wang, Y., Liu, S., & Wang, E. (2026). Ginsenoside Re Ameliorates UVB-Induced Skin Photodamage by Modulating the Glutathione Metabolism Pathway: Insights from Integrated Transcriptomic and Metabolomic Analyses. International Journal of Molecular Sciences, 27(2), 708. https://doi.org/10.3390/ijms27020708

