Sign in to use this feature.

Years

Between: -

Subjects

remove_circle_outline
remove_circle_outline
remove_circle_outline
remove_circle_outline
remove_circle_outline
remove_circle_outline
remove_circle_outline
remove_circle_outline
remove_circle_outline

Journals

Article Types

Countries / Regions

remove_circle_outline
remove_circle_outline
remove_circle_outline

Search Results (343)

Search Parameters:
Keywords = improved non-dominated sorting genetic algorithm II

Order results
Result details
Results per page
Select all
Export citation of selected articles as:
42 pages, 1374 KB  
Article
Sensitivity Analysis and Design of Dynamic Inductive Power Transfer Coil Geometries for Two-Wheeled Electric Vehicles Under Misalignments
by Mário Loureiro, R. M. Monteiro Pereira and Adelino J. C. Pereira
Energies 2026, 19(6), 1456; https://doi.org/10.3390/en19061456 - 13 Mar 2026
Viewed by 58
Abstract
This work investigates the geometric design and optimisation of a dynamic inductive power transfer coupler for two-wheeled electric vehicles under misalignment and magnetic-field exposure constraints. A computational three-dimensional finite-element model of a shielded rectangular coupler is developed to characterise coupling coefficients and magnetic [...] Read more.
This work investigates the geometric design and optimisation of a dynamic inductive power transfer coupler for two-wheeled electric vehicles under misalignment and magnetic-field exposure constraints. A computational three-dimensional finite-element model of a shielded rectangular coupler is developed to characterise coupling coefficients and magnetic flux density levels on control planes along the longitudinal travel range and under lateral and angular misalignments. Two simulation datasets are generated: one varying only geometric parameters at a nominal position for surrogate construction and global sensitivity analysis, and a second jointly sampling geometry, the travel range and misalignments for optimisation. Sparse Polynomial Chaos Expansions and Canonical Low-Rank Approximation surrogates are built to quantify Sobol’ indices, revealing that a small subset of primary-side geometric variables dominates both coupling efficiency and magnetic field levels. Random forest regressors are then trained on the extended dataset and embedded in the Non-dominated Sorting Genetic Algorithm II to solve a multi-objective optimisation problem that maximises worst-case coupling, improves robustness to misalignment, and enforces magnetic-field leakage limits. Optimal designs were obtained, and a subset was selected for re-evaluation using the finite-element method. The results confirm that the proposed surrogate-assisted framework yields coupler geometries with enhanced coupling and reduced magnetic field leakage while respecting the mechanical constraints for the electric motorcycle system. Full article
Show Figures

Figure 1

22 pages, 1632 KB  
Article
A Multi-Well Trajectory Optimization Framework for Maximizing Underground Gas Storage Performance and Minimizing Total Drilling Length
by Damian Janiga and Paweł Wojnarowski
Energies 2026, 19(6), 1450; https://doi.org/10.3390/en19061450 - 13 Mar 2026
Viewed by 73
Abstract
This study presents an integrated workflow for the multiobjective optimization of directional well trajectories in underground gas storage (UGS) reservoirs. A modular well-path construction model is developed, enabling flexible assembly of linear and curved segments in a local reference frame and their transformation [...] Read more.
This study presents an integrated workflow for the multiobjective optimization of directional well trajectories in underground gas storage (UGS) reservoirs. A modular well-path construction model is developed, enabling flexible assembly of linear and curved segments in a local reference frame and their transformation into the reservoir. The optimization problem is formulated to simultaneously maximize working-gas capacity and minimize total drilling length for ten new directional wells. A calibrated UGS reservoir with more than 30 years of production history is used as the simulation environment, and solution quality is explored using the NSGA-II (non-dominated sorting genetic algorithm) evolutionary algorithm. The results reveal a diverse Pareto front of feasible designs. The best configurations achieve either an 8.6% reduction in total drilling length while still delivering a 2.12% capacity increase, or a 3.18% capacity enhancement at a modest drilling-length increase of 4%. These outcomes demonstrate that strategic redesign of well trajectories alone can deliver measurable improvements in UGS performance without modifying well controls or facility constraints. The proposed methodology provides a generalizable and computationally efficient framework for large-scale multiwell planning in UGS systems. Its modularity supports future extensions, including collision avoidance, perforation optimization, and adaptive well-control strategies. Full article
(This article belongs to the Section H: Geo-Energy)
Show Figures

Figure 1

22 pages, 4084 KB  
Article
Multi-Objective Optimization of Surface Roughness and Material Removal Rate in Ultrasonic Vibration-Assisted CBN Grinding of External Cylindrical Surfaces
by Toan-Thang Ha, Anh-Tung Luu and Ngoc-Pi Vu
Coatings 2026, 16(3), 333; https://doi.org/10.3390/coatings16030333 - 8 Mar 2026
Viewed by 211
Abstract
Ultrasonic vibration-assisted grinding using cubic boron nitride (CBN) wheels has emerged as an effective approach for improving surface integrity and machining efficiency in hard-to-machine materials. However, achieving a desirable balance between surface roughness and material removal rate remains a critical challenge due to [...] Read more.
Ultrasonic vibration-assisted grinding using cubic boron nitride (CBN) wheels has emerged as an effective approach for improving surface integrity and machining efficiency in hard-to-machine materials. However, achieving a desirable balance between surface roughness and material removal rate remains a critical challenge due to their inherently conflicting nature. In this study, a multi-objective optimization framework is proposed to simultaneously minimize surface roughness (Ra) and maximize material removal rate (MRR) in external cylindrical CBN grinding performed on a computer numerical control (CNC) milling machine under ultrasonic vibration assistance. Gaussian process regression models were first developed to accurately represent the nonlinear relationships between machining parameters and the target responses. These surrogate models were subsequently integrated with the non-dominated sorting genetic algorithm II (NSGA-II) to generate a set of Pareto-optimal solutions. The convergence behavior of the optimization process was evaluated using the hypervolume indicator, confirming fast and stable convergence. The resulting Pareto front clearly illustrates the trade-off between Ra and MRR, and a knee point solution was identified as a practical compromise for industrial application. The optimized results demonstrate that ultrasonic vibration-assisted CBN grinding can significantly enhance machining performance while maintaining acceptable surface quality. The proposed methodology provides an effective decision-support tool for multi-objective process optimization in advanced grinding applications. Full article
Show Figures

Figure 1

27 pages, 12850 KB  
Article
Multi-Objective Optimization of the Dry Towpreg Filament Winding Process for Carbon/Epoxy Type IV Hydrogen Storage Vessels
by Ruiqi Li, Kaidong Zheng, Xiaoyu Yan, Haonan Liu, Yu Zhang, Guangming Huo, Haixiao Hu, Dongfeng Cao, Hao Li, Hongda Chen and Shuxin Li
Polymers 2026, 18(5), 639; https://doi.org/10.3390/polym18050639 - 5 Mar 2026
Viewed by 311
Abstract
Hydrogen storage vessels are critical components in hydrogen energy systems, and improving their manufacturing efficiency and structural performance is essential for next-generation Type IV vessel designs. Compared with conventional wet filament winding, towpreg dry filament winding offers higher efficiency, reduced environmental impact, and [...] Read more.
Hydrogen storage vessels are critical components in hydrogen energy systems, and improving their manufacturing efficiency and structural performance is essential for next-generation Type IV vessel designs. Compared with conventional wet filament winding, towpreg dry filament winding offers higher efficiency, reduced environmental impact, and better adaptability to complex structures. In this study, key process parameters, including winding tension, heating temperature, and winding speed were systematically optimized using the tensile strength and interlaminar shear strength of NOL ring specimens as evaluation metrics. A response surface methodology (RSM) regression model was established to correlate process variables with mechanical properties, followed by multi-objective optimization using the non-dominated sorting genetic algorithm II (NSGA-II) and final parameter selection through the Technique for Order Preference by Similarity to Ideal Solution (TOPSIS) method. The results indicate that shear strength is primarily affected by heating temperature, whereas tensile strength is mainly governed by winding tension. The optimal parameter combination (79 N, 360 °C, and 11 m/min) yielded tensile and shear strengths of 2462.2 MPa and 64.4 MPa, respectively, with prediction errors below 0.5%. A 9 L Type IV hydrogen storage vessel manufactured under these conditions showed approximately 15.4% lower mass and about 17% higher gravimetric hydrogen storage efficiency than a comparable wet wound vessel. Full article
Show Figures

Graphical abstract

18 pages, 4133 KB  
Article
Enhancement of Vertical and Pitch Dynamics in Vehicles Utilizing Mechatronic Suspension
by Yujie Shen, Jinpeng Yang, Yi Yang, Jinhao Cui, Hao Ren and Shiyu Mu
Machines 2026, 14(3), 285; https://doi.org/10.3390/machines14030285 - 3 Mar 2026
Viewed by 175
Abstract
To address the limitations of existing quarter-vehicle models in capturing pitch motion and front-rear coupling effects, this paper proposes a half-vehicle mechatronic suspension system based on the electromechanical analogy. Traditional methods often overlook non-ideal effects and the dynamic interaction between the front and [...] Read more.
To address the limitations of existing quarter-vehicle models in capturing pitch motion and front-rear coupling effects, this paper proposes a half-vehicle mechatronic suspension system based on the electromechanical analogy. Traditional methods often overlook non-ideal effects and the dynamic interaction between the front and rear wheels. This paper constructs an equivalent electrical network model for the half-vehicle suspension system. To ensure the physical realizability of the system, parameter optimization is performed under positive-real constraints using the Non-dominated Sorting Genetic Algorithm II (NSGA-II). This approach achieves an optimal trade-off between vertical vibration suppression and pitch control. Simulation results under random road input at a vehicle speed of 20 m/s indicate that while the unconstrained mechatronic suspension improves ride comfort, it increases the dynamic tire load by 19.18%. In contrast, the constrained mechatronic suspension reduces RMS vertical body acceleration by 19.54% and pitch angular acceleration by 2.22% compared to the standard passive suspension. Additionally, a reduction of 8.29% was observed in the suspension working space RMS, alongside a 1.26% decrease in the dynamic tire load. These results demonstrate that introducing appropriate positive-real constraints effectively balances ride comfort and road-holding performance, providing a systematic modeling and optimization framework for half-vehicle mechatronic suspensions. Full article
(This article belongs to the Special Issue New Journeys in Vehicle System Dynamics and Control)
Show Figures

Figure 1

35 pages, 633 KB  
Article
Bi-Objective Optimization for Scalable Resource Scheduling in Dense IoT Deployments via 5G Network Slicing Using NSGA-II
by Francesco Nucci and Gabriele Papadia
Telecom 2026, 7(2), 24; https://doi.org/10.3390/telecom7020024 - 2 Mar 2026
Viewed by 199
Abstract
The proliferation of Internet of Things (IoT) devices demands efficient resource management in fifth-generation (5G) networks, particularly through network slicing mechanisms supporting massive machine-type communications (mMTCs). This paper addresses IoT connectivity in 5G network slicing through a bi-objective optimization framework balancing operational costs [...] Read more.
The proliferation of Internet of Things (IoT) devices demands efficient resource management in fifth-generation (5G) networks, particularly through network slicing mechanisms supporting massive machine-type communications (mMTCs). This paper addresses IoT connectivity in 5G network slicing through a bi-objective optimization framework balancing operational costs with quality-of-service. We formulate a bi-objective optimization problem that balances operational costs with quality-of-service (QoS) requirements across heterogeneous 5G network slices. The proposed approach employs a tailored Non-dominated Sorting Genetic Algorithm II (NSGA-II) incorporating domain-specific constraints, including device priorities, slicing isolation requirements, radio resource limitations, and battery capacity. Through extensive simulations on scenarios with up to 5000 devices, our method generates diverse Pareto-optimal solutions achieving hypervolume improvements of 8–13% over multi-objective DRL, 15–28% over single-objective DRL baselines, and 22–41% over heuristic approaches while maintaining computational scalability suitable for real-time network management (sub-2 min execution). Validation with real-world traffic traces from operational deployments confirms algorithm robustness under realistic burstiness and temporal patterns, with 7% performance degradation vs. synthetic traffic—within expected simulation–reality gaps. This work provides a practical framework for IoT resource scheduling in current 5G and future Beyond-5G (B5G) telecommunications infrastructures, validated in scenarios of up to 5000 devices. Full article
Show Figures

Figure 1

38 pages, 2621 KB  
Article
Joint Optimization of Spare Part Manufacturing and Maintenance Workforce Scheduling Under Heterogeneous In-Warranty and Out-of-Warranty Demands
by Yinwen Ma, Qianwang Deng, Juan Zhou and Jingxing Zhang
Sustainability 2026, 18(4), 2047; https://doi.org/10.3390/su18042047 - 17 Feb 2026
Viewed by 265
Abstract
The efficient operation of the maintenance service system is key to achieving sustainable operations, with its core lying in the coordinated scheduling of spare parts production and maintenance personnel, as well as the holistic management of in-warranty and out-of-warranty demands. This approach optimizes [...] Read more.
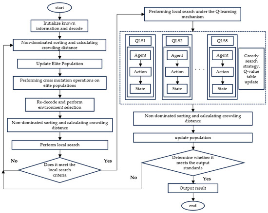
The efficient operation of the maintenance service system is key to achieving sustainable operations, with its core lying in the coordinated scheduling of spare parts production and maintenance personnel, as well as the holistic management of in-warranty and out-of-warranty demands. This approach optimizes resource allocation and enhances long-term service value. This paper investigates the integrated scheduling of distributed spare parts production and maintenance personnel with differentiated in-warranty and out-of-warranty demands (ISSPD). To solve the ISSPD, an improved non-dominated sorting genetic algorithm-II that uses Q-learning to adaptively select local search strategies (QLNSGA) is proposed, which incorporates a decoding strategy for differentiated order types, eight knowledge-driven local search strategies, and a Q-learning mechanism for the adaptive selection of key local search operators. Compared to random local search operators, the Q-learning mechanism achieves a 55% decrease in IGD metric and a 65% increase in HV metric. Through comparative experiments with four mainstream algorithms, QLNSGA outperforms RIPG by 58% in terms of the IGD index, and its HV index is generally superior to that of comparative algorithms such as MOEA/D. This indicates that QLNSGA exhibits superior performance in both computational efficiency and solution quality, effectively enhancing service levels and significantly reducing operational costs, thereby providing scientific decision support for service-oriented manufacturing enterprises. Full article
Show Figures

Figure 1

26 pages, 2547 KB  
Article
An Artificial Plant Community with a Random-Pairwise Single-Elimination Tournament System for Conflict-Free Human–Machine Collaborative Manufacturing in Industry 5.0
by Zhengying Cai, Xinfei Dou, Cancan He, Huiyan Deng and Zhen Liu
Machines 2026, 14(2), 205; https://doi.org/10.3390/machines14020205 - 10 Feb 2026
Viewed by 251
Abstract
Human–machine collaborative manufacturing plays an important role in emerging Industry 5.0 and smart manufacturing. However, addressing the conflict-free human–machine collaborative manufacturing problem (CHMCMP) is extremely challenging because the cooperation and conflict between humans and machines are closely intertwined. This article examines the CHMCMP [...] Read more.
Human–machine collaborative manufacturing plays an important role in emerging Industry 5.0 and smart manufacturing. However, addressing the conflict-free human–machine collaborative manufacturing problem (CHMCMP) is extremely challenging because the cooperation and conflict between humans and machines are closely intertwined. This article examines the CHMCMP within the context of integrating the flexible job-shop scheduling problem (FJSP) and the flow-shop scheduling problem (FSP). Firstly, the CHMCMP was modeled as a job-flow-shop scheduling problem (JFSP), where machine processing is an FJSP and human operation is an FSP. Our goal is to complete all manufacturing jobs while pursuing multi-objective optimization, i.e., high manufacturing performance, conflict-free human–machine collaboration, and low no-load energy consumption. Secondly, an improved artificial plant community (APC) algorithm was developed to solve the NP-hard problem. A random-pairwise single-elimination tournament system is introduced for elite selection, with a time complexity of O(S) linearly correlated with the population size (S), superior to the sorting-based elite selection used by most evolutionary algorithms with polynomial time complexity, i.e., O(S3) of the genetic algorithm (GA) and O(S2) of the non-dominated sorting genetic algorithm-II (NSGA-II). Thirdly, a medium-scale benchmark dataset was exploited according to a human–machine collaborative manufacturing scenario. The Gantt charts of machine processing and human operating reveal that the FJSP and the FSP are entangled and are interdependent on each other in the CHMCMP, and solving FJSP and FSP separately cannot eliminate the conflict between the two. Compared with other state-of-the-art algorithms, the APC algorithm improves the makespan by up to 11.38%, the total transfer time of humans by up to 14.09%, and the no-loaded processing energy consumption by up to 12.62% with conflict avoidance. Full article
(This article belongs to the Section Advanced Manufacturing)
Show Figures

Figure 1

22 pages, 2214 KB  
Article
Multi-Objective Optimization of Surge Control Devices in Water Networks
by Orjuwan Salfety and Avi Ostfeld
Water 2026, 18(4), 455; https://doi.org/10.3390/w18040455 - 9 Feb 2026
Viewed by 406
Abstract
Hydraulic transients resulting from sudden pump shutdowns or valve closures can induce severe pressure fluctuations, known as water hammer, which compromise the safety and reliability of water distribution systems. Designing effective surge protection devices requires balancing hydraulic performance with economic feasibility, which naturally [...] Read more.
Hydraulic transients resulting from sudden pump shutdowns or valve closures can induce severe pressure fluctuations, known as water hammer, which compromise the safety and reliability of water distribution systems. Designing effective surge protection devices requires balancing hydraulic performance with economic feasibility, which naturally leads to a multi-objective optimization problem. This study develops an integrated framework that couples Don Wood’s Wave Plan Method for transient flow simulation with the Non-Dominated Sorting Genetic Algorithm II (NSGA-II) for optimal selection and design of water hammer arrestors. The proposed model simultaneously minimizes total installation cost and a hydraulic penalty function representing deviations in pressure from allowable limits. Decision variables include geometric and operational parameters of different surge protection devices such as air vessels, relief valves, and surge tanks, all constrained by practical hydraulic and physical limits. The resulting Pareto front illustrates the inherent trade-off between cost and reliability, enabling the identification of near-optimal design solutions. This approach provides a comprehensive basis for improving the hydraulic safety of pressurized water systems while maintaining economic efficiency, offering a flexible tool for future optimization and design studies in transient flow management. Full article
Show Figures

Figure 1

27 pages, 3816 KB  
Article
A Multi-Objective Inventory Routing Framework for Rural Freight Logistics
by Soheila Saeidi, Evangelos Kaisar and Mahnaz Babapour
Sustainability 2026, 18(4), 1717; https://doi.org/10.3390/su18041717 - 7 Feb 2026
Viewed by 263
Abstract
Rural freight mobility and logistics face persistent challenges, including inadequate road infrastructure, high transportation costs, safety risks, tolls at link access points, and dispersed demand. Traditional inventory routing models often fail to address these complexities, especially in rural contexts where alternative routing options [...] Read more.
Rural freight mobility and logistics face persistent challenges, including inadequate road infrastructure, high transportation costs, safety risks, tolls at link access points, and dispersed demand. Traditional inventory routing models often fail to address these complexities, especially in rural contexts where alternative routing options and integrated in-haul/back-haul operations are essential for improving efficiency and reducing empty miles. This study proposes a bi-objective mathematical model for the inventory routing problem in rural logistics, incorporating multiple routing attributes (transportation costs, risks, link-access tolls, and distances) and inventory dynamics (integrated in-haul and back-haul visits). The model aims to minimize total logistics costs and accident risk while balancing operational expenses and safety considerations. Risk estimation is derived from crash data along rural road links connecting distribution nodes. A real-world case study involving Walmart distribution centers in Macclenny, Baker County, Florida, and several rural Supercenters is conducted to validate the model. A modified Non-Dominated Sorting Genetic Algorithm II (NSGA-II) is developed and compared with CPLEX for solution efficiency across small and large-scale problem instances. Results indicate that the proposed approach outperforms classical methods, improves routing decisions in rural logistics systems, and achieves cost savings of up to 17% for the evaluated objectives, emphasizing the importance of using multi-attribute, multi-route network structures in rural logistics optimization. Full article
(This article belongs to the Section Sustainable Transportation)
Show Figures

Figure 1

24 pages, 3765 KB  
Article
Design and Optimization of Solar Green Methanol Production System Based on NSGA-II and AHP-TOPSIS Method
by Wenbo Hui and Guilian Liu
Processes 2026, 14(3), 508; https://doi.org/10.3390/pr14030508 - 1 Feb 2026
Viewed by 368
Abstract
Electrochemical reduction of carbon dioxide (CO2RR) to methanol represents a promising approach for sustainable methanol production. Despite this potential, current technological limitations constrain both economic viability and environmental benefits. This research introduces a solar-driven multigeneration system that integrates CO2RR [...] Read more.
Electrochemical reduction of carbon dioxide (CO2RR) to methanol represents a promising approach for sustainable methanol production. Despite this potential, current technological limitations constrain both economic viability and environmental benefits. This research introduces a solar-driven multigeneration system that integrates CO2RR to enable the coproduction of electricity and green methanol. A comprehensive energy integration analysis was conducted, alongside a combined techno-economic, energy-efficiency, and environmental (3E) assessment. Multiobjective optimization was conducted using the Non-dominated Sorting Genetic Algorithm-II (NSGA-II). For solution selection, the analytic hierarchy process (AHP) was integrated with the order preference by similarity to ideal solution (TOPSIS) methodology. Results indicate that the integrated system achieves a 4.2% reduction in total utility consumption. The optimal levelized cost of methanol (LCOM), net specific carbon emissions (NetSCE), and energy efficiency (ηEN) are USD 0.526/kg, −1.16 kg CO2SCE/kg CH3OH, and 6.52%, respectively. LCOM decreases by 30.6% compared to the initial system, NetSCE increases by 3.44%, and ηEN improves by 5.84%. Under optimal operating conditions, CH3OH production capacity and grid power consumption reach 45.27 tons/day and 475.83 MWh/day, respectively. The system does not currently meet the commercial threshold and becomes economically viable only if the electricity price exceeds USD 0.223/kWh. This study provides a valuable reference for future research in system-level integration of CO2RR and multiobjective solution selection. Full article
(This article belongs to the Section Energy Systems)
Show Figures

Figure 1

17 pages, 2964 KB  
Article
NSGA-II-Based Multi-Objective Optimization of Fused Filament Fabrication Process Parameters for TPU Parts with Chemical Smoothing
by Lokeshwaran Srinivasan, Lalitha Radhakrishnan, Ezhilmaran Veeranan, Faseeulla Khan Mohammad, Syed Quadir Moinuddin and Hussain Altammar
Polymers 2026, 18(3), 391; https://doi.org/10.3390/polym18030391 - 1 Feb 2026
Viewed by 557
Abstract
In this study, thermoplastic polyurethane (TPU) parts were fabricated using fused filament fabrication (FFF) by varying key process parameters, namely extruder temperature (210–230 °C), layer thickness (200–400 µm), and printing speed (30–50 mm/s). A Box–Behnken experimental design was used to systematically evaluate the [...] Read more.
In this study, thermoplastic polyurethane (TPU) parts were fabricated using fused filament fabrication (FFF) by varying key process parameters, namely extruder temperature (210–230 °C), layer thickness (200–400 µm), and printing speed (30–50 mm/s). A Box–Behnken experimental design was used to systematically evaluate the combined influence of these parameters on surface roughness (Ra), dimensional deviation (DD), and ultimate tensile strength (UTS). After fabrication, all specimens were subjected to a Tetrahydrofuran (THF)-based chemical smoothing process to modify surface characteristics. Surface roughness measurements showed a substantial reduction after chemical smoothing, with values decreasing from an initial range of 13.17 ± 0.21–15.87 ± 0.23 µm to 4.01 ± 0.18–7.35 ± 0.16 µm, corresponding to an average decrease of approximately 50–72%. Dimensional deviation improved moderately, from 260–420 µm in the as-printed condition to 160–310 µm after post-processing, representing a reduction of about 20–38%. Mechanical testing revealed a consistent increase in UTS following chemical smoothing, with values improving from 30.24–40.30 ± 0.52 MPa to 33.97–47.94 ± 0.36 MPa, yielding an average increase of approximately 10–24%. Then, the experimental data were used for multi-objective optimization of the FFF process parameters, using a non-dominated sorting genetic algorithm (NSGA-II) implemented in Python 3.11, to identify best parameter combinations that provide a balanced surface quality, dimensional accuracy, and mechanical performance. Full article
Show Figures

Figure 1

24 pages, 3021 KB  
Article
Real-Time Adaptive Optimization for Underwater Optical Wireless Communications Using LSTM–NSGA-II
by Oliger Veronica Mendoza Betancourt and Jianping Wang
Electronics 2026, 15(3), 611; https://doi.org/10.3390/electronics15030611 - 30 Jan 2026
Viewed by 266
Abstract
Underwater optical wireless communication (UOWC) systems are significantly challenged by turbulence-induced signal degradation in dynamic channel conditions. This paper presents a novel framework that integrates Long Short-Term Memory (LSTM) networks with the Non-Dominated Sorting Genetic Algorithm II (NSGA-II) to enable real-time turbulence prediction [...] Read more.
Underwater optical wireless communication (UOWC) systems are significantly challenged by turbulence-induced signal degradation in dynamic channel conditions. This paper presents a novel framework that integrates Long Short-Term Memory (LSTM) networks with the Non-Dominated Sorting Genetic Algorithm II (NSGA-II) to enable real-time turbulence prediction and multi-objective adaptive optimization of transmission parameters, including power, modulation scheme, and beam divergence. Experimental results demonstrate that the proposed LSTM–NSGA-II framework achieves a 45% reduction in bit error rate (BER) and a 36% improvement in energy efficiency compared to conventional static systems, while maintaining a signal-to-noise ratio (SNR) prediction accuracy of 94.7% and an adaptive response latency of 28.6 ms. Validation using field data from the Marine Institute in the Baltic Sea confirms the framework’s practical applicability and robustness, highlighting its potential to enhance autonomous and military underwater operations in turbulent environments. This work represents a significant step toward more reliable and efficient UOWC systems. Full article
(This article belongs to the Special Issue Artificial Intelligence Applications in Electrical and Energy Systems)
Show Figures

Graphical abstract

20 pages, 1905 KB  
Article
Feasibility Study of School-Centred Peer-to-Peer Energy Trading with Households and Electric Motorbike Loads
by Lerato Paulina Molise, Jason Avron Samuels and Marthinus Johannes Booysen
Sustainability 2026, 18(2), 978; https://doi.org/10.3390/su18020978 - 18 Jan 2026
Viewed by 354
Abstract
South Africa faces high energy costs, highlighting the urgent need for sustainable and cost-effective energy solutions. This study investigates the design of a cost-effective photovoltaic energy system that maximises savings and revenue for the school through energy trading. In this study, the school [...] Read more.
South Africa faces high energy costs, highlighting the urgent need for sustainable and cost-effective energy solutions. This study investigates the design of a cost-effective photovoltaic energy system that maximises savings and revenue for the school through energy trading. In this study, the school trades with 14 neighbouring households and 125 electric motorbikes. This research first applies Latin Hypercube Sampling to explore the solution space and determine which system parameters have a significant impact on supply reliability, investment costs, revenue and savings. Optimal solutions are generated using Non-Dominated Sorting Genetic Algorithm II for a range of system scenarios. Following this, the most promising scenario is selected and applied to 53 schools in the Western Cape. The results show that number of panels strongly correlates with both supply reliability and revenue, thus reducing the break-even years, while battery capacity affects investment costs and, to some extent, break-even years. Among the configurations tested, scenarios where schools traded with both households and electric motorbikes, particularly when both included their own battery systems, achieved the most favourable financial performance for the school, with break-even periods of less than five years under sufficient roof area and improved reliability for the external entities, with an average improvement of 60%. These findings demonstrate that peer-to-peer energy trading between schools and communities can enhance the financial feasibility and sustainability of decentralised solar systems, offering a scalable model for improving energy access and affordability in South Africa and possibly other developing countries. Full article
Show Figures

Figure 1

17 pages, 1704 KB  
Article
Multi-Objective Optimization of Meat Sheep Feed Formulation Based on an Improved Non-Dominated Sorting Genetic Algorithm
by Haifeng Zhang, Yuwei Gao, Xiang Li and Tao Bai
Appl. Sci. 2026, 16(2), 912; https://doi.org/10.3390/app16020912 - 15 Jan 2026
Viewed by 344
Abstract
Feed formulation is a typical multi-objective optimization problem that aims to minimize cost while satisfying multiple nutritional constraints. However, existing methods often suffer from limitations in handling nonlinear constraints, high-dimensional decision spaces, and solution feasibility. To address these challenges, this study proposes a [...] Read more.
Feed formulation is a typical multi-objective optimization problem that aims to minimize cost while satisfying multiple nutritional constraints. However, existing methods often suffer from limitations in handling nonlinear constraints, high-dimensional decision spaces, and solution feasibility. To address these challenges, this study proposes a multi-objective feed formulation method based on an improved Non-dominated Sorting Genetic Algorithm II (NSGA-II). A hybrid Dirichlet–Latin Hypercube Sampling (Dirichlet-LHS) strategy is introduced to generate an initial population with high feasibility and diversity, together with an iterative normalization-based dynamic repair operator to efficiently handle ingredient proportion and nutritional constraints. In addition, an adaptive termination mechanism based on the hypervolume improvement rate (Hypervolume Termination, HVT) is designed to avoid redundant computation while ensuring effective convergence of the Pareto front. Experimental results demonstrate that the Dirichlet–LHS strategy outperforms random sampling, Dirichlet sampling, and Latin hypercube sampling in terms of hypervolume and solution diversity. Under identical nutritional constraints, the improved NSGA-II reduces formulation cost by 1.52% compared with multi-objective Bayesian optimization and by 2.17% relative to conventional feed formulation methods. In a practical application to meat sheep diet formulation, the optimized feed cost is reduced to 1162.23 CNY per ton, achieving a 4.83% cost reduction with only a 1.09 s increase in computation time. These results indicate that the proposed method effectively addresses strongly constrained multi-objective feed formulation problems and provides reliable technical support for precision feeding in intelligent livestock production. Full article
(This article belongs to the Section Agricultural Science and Technology)
Show Figures

Figure 1

Back to TopTop