Sign in to use this feature.

Years

Between: -

Subjects

remove_circle_outline
remove_circle_outline
remove_circle_outline
remove_circle_outline
remove_circle_outline
remove_circle_outline
remove_circle_outline
remove_circle_outline
remove_circle_outline

Journals

remove_circle_outline
remove_circle_outline
remove_circle_outline
remove_circle_outline
remove_circle_outline

Article Types

Countries / Regions

remove_circle_outline
remove_circle_outline
remove_circle_outline
remove_circle_outline
remove_circle_outline
remove_circle_outline
remove_circle_outline
remove_circle_outline
remove_circle_outline

Search Results (2,049)

Search Parameters:
Keywords = hydrological prediction

Order results
Result details
Results per page
Select all
Export citation of selected articles as:
35 pages, 28478 KB  
Article
The Influence of the Rainfall Extremes and Land Cover Changes on the Major Flood Events at Bekasi, West Jawa, and Its Surrounding Regions
by Fanny Meliani, Reni Sulistyowati, Elenora Gita Alamanda Sapan, Lena Sumargana, Sopia Lestari, Jaka Suryanta, Aninda Wisaksanti Rudiastuti, Ilvi Fauziyah Cahyaningtiyas, Teguh Arif Pianto, Harun Idham Akbar, Yulianingsani, Winarno, Hari Priyadi, Darmawan Listya Cahya, Bambang Winarno and Bayu Sutejo
Resources 2025, 14(11), 169; https://doi.org/10.3390/resources14110169 (registering DOI) - 27 Oct 2025
Abstract
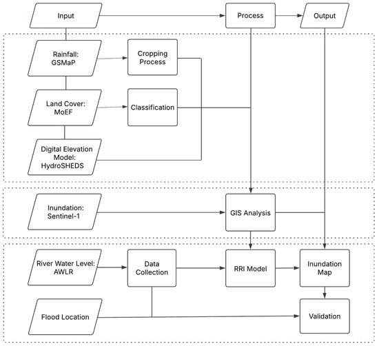
The Bekasi River Basin is highly vulnerable to severe and recurrent flooding, as evidenced by significant infrastructure and environmental damage during major events. This study investigates the catastrophic floods of 2016, 2020, 2022, and 2025 by implementing the Rainfall-Runoff-Inundation (RRI) model to simulate [...] Read more.
The Bekasi River Basin is highly vulnerable to severe and recurrent flooding, as evidenced by significant infrastructure and environmental damage during major events. This study investigates the catastrophic floods of 2016, 2020, 2022, and 2025 by implementing the Rainfall-Runoff-Inundation (RRI) model to simulate key hydrological processes. After validation using historical water level data, the model performed effectively, achieving the highest coefficient of determination (R2 = 0.75) and lowest root mean square error (RMSE = 0.66) at Cileungsi Station. In contrast, the lowest R2 = 0.02, and the highest RMSE = 3.74 at Pondok Gede Permai (PGP) Station. The results reveal a concerning trend of worsening 5-year flood events, with the 2025 flood reaching a peak inundation depth exceeding 3 m and affecting an area of 2.97 km2, caused by a rainfall threshold of more than 180 mm/day. Furthermore, the model shows a rapid hydrological response, with a time lag of approximately 7 h or less between peak rainfall and flood onset across three monitoring stations. Analysis indicates these severe floods were primarily triggered by heavy rainfall combined with significant land cover changes. The findings provide valuable insights for flood prediction and mitigation strategies in this vulnerable region. Full article
Show Figures

Figure 1

19 pages, 6718 KB  
Article
Mapping Soil Erosion and Ecosystem Service Loss: Integrating RUSLE and NDVI Metrics to Support Conservation in El Cajas National Park, Ecuador
by Diego Portalanza, Javier Del-Cioppo Morstadt, Valeria Polhmann, Gabriel Gallardo, Karla Aguilera, Yoansy Garcia and Fanny Rodriguez-Jarama
Hydrology 2025, 12(11), 279; https://doi.org/10.3390/hydrology12110279 (registering DOI) - 25 Oct 2025
Viewed by 114
Abstract
Mountain protected areas in the tropical Andes experience localized yet severe soil erosion that threatens erosion-regulating services and downstream water–energy security. We mapped soil loss at 30 m using the Revised Universal Soil Loss Equation (RUSLE) and quantified the erosion-control service in El [...] Read more.
Mountain protected areas in the tropical Andes experience localized yet severe soil erosion that threatens erosion-regulating services and downstream water–energy security. We mapped soil loss at 30 m using the Revised Universal Soil Loss Equation (RUSLE) and quantified the erosion-control service in El Cajas National Park, Ecuador (28,544 ha) using an NDVI-based index. Replacing categorical land cover C factors with a continuous NDVI surface increased the park-wide soil loss estimate by ∼58%, yielding an area-weighted mean of 5.3 t ha−1 yr−1 and local maxima of 120 t ha−1 yr−1 on steep and sparsely vegetated escarpments. Relative to a bare soil scenario, existing páramo grasslands, shrub mosaics, and scattered Polylepis woodlots avert 95% of potential erosion, quantifying the service supplied by vegetation. Between 2023 and 2024, a ∼60% rise in mean NDVI more than doubled the area delivering moderate-to-high erosion control. A hot-spot analysis further identified ∼30 km2 (≈5% of the park) where high modeled soil loss coincides with low protection; these clusters generate ∼80% of predicted sediment and constitute priority targets for restoration or visitor use regulation. The integrated RUSLE–NDVI–EC approach provides a concise and transferable screening tool for aligning conservation investments with Ecuador’s restoration pledges and for safeguarding critical hydrological services in Andean protected areas. Full article
Show Figures

Figure 1

24 pages, 3759 KB  
Article
Enhanced Time Series–Physics Model Approach for Dam Discharge Impacts on River Levels: Seomjin River, South Korea
by Chunggil Jung, Darae Kim, Gayeong Lee and Jongyoon Park
Water 2025, 17(21), 3057; https://doi.org/10.3390/w17213057 (registering DOI) - 24 Oct 2025
Viewed by 94
Abstract
In dam operations, sudden discharges during extreme rainfall events can pose severe flood risks to downstream communities. This study developed a dam discharge-based river water level forecasting model using a data-driven deep learning approach, long short-term memory (LSTM). To enhance predictive performance, physics-based [...] Read more.
In dam operations, sudden discharges during extreme rainfall events can pose severe flood risks to downstream communities. This study developed a dam discharge-based river water level forecasting model using a data-driven deep learning approach, long short-term memory (LSTM). To enhance predictive performance, physics-based HEC-RAS simulation outputs, including extreme events, were incorporated as additional inputs. The Seomjin River Basin in South Korea, which recently experienced severe flooding, was selected as the study area. Hydrological data from 2010 to 2023 were utilized, with 2023 reserved for model testing. Forecasts were generated for four lead times (3, 6, 12, and 24 h), consistent with the operational flood forecasting system of the Ministry of Environment, South Korea. Using only observed data, the model achieved high accuracy at upstream sites, such as Imsil-gun (Iljung-ri, R2 = 0.92, RMSE = 0.27 m) and Gokseong (Geumgok Bridge, R2 = 0.91, RMSE = 0.35 m), for a 6-h lead time. However, performance was lower at Gurye-gun (Songjeong-ri, R2 = 0.72, RMSE = 1.48 m) due to the complex influence of two dams. Incorporating enhanced inputs significantly improved predictions at Gurye-gun (R2 = 0.91, RMSE = 1.17 m at 3 h). Overall, models using only observed data performed better at upstream sites, while enhanced inputs were more effective in downstream or multi-dam regions. The 6-h lead time yielded the highest overall accuracy, highlighting the potential of this approach to improve real-time dam operations and flood risk management. Full article
Show Figures

Figure 1

19 pages, 5541 KB  
Article
Hybrid LSTM-ARIMA Model for Improving Multi-Step Inflow Forecasting in a Reservoir
by Angela Neagoe, Eliza-Isabela Tică, Liana-Ioana Vuță, Otilia Nedelcu, Gabriela-Elena Dumitran and Bogdan Popa
Water 2025, 17(21), 3051; https://doi.org/10.3390/w17213051 (registering DOI) - 24 Oct 2025
Viewed by 154
Abstract
In the hydropower sector, accurate estimation of short-term reservoir inflows is an essential element to ensure efficient and safe management of water resources. Short-term forecasting supports the optimization of energy production, prevention of uncontrolled water discharges, planning of equipment maintenance, and adaption of [...] Read more.
In the hydropower sector, accurate estimation of short-term reservoir inflows is an essential element to ensure efficient and safe management of water resources. Short-term forecasting supports the optimization of energy production, prevention of uncontrolled water discharges, planning of equipment maintenance, and adaption of operational strategies. In the absence of data on topography, vegetation, and basin characteristics (required in distributed or semi-distributed models), data-driven approaches can serve as effective alternatives for inflow prediction. This study proposes a novel hybrid approach that reverses the conventional LSTM (Long Short-Term Memory)—ARIMA (Autoregressive Integrated Moving Average) sequence: LSTM is first used to capture nonlinear hydrological patterns, followed by ARIMA to model residual linear trends.The model was calibrated using daily inflow data in the Izvorul Muntelui–Bicaz reservoir in Romania from 2012 to 2020, tested for prediction on the day ahead in a repetitive loop of 365 days corresponding to 2021 and further evaluated through multiple seven-day forecasts randomly selected to cover all 12 months of 2021. For the tested period, the proposed model significantly outperforms the standalone LSTM, increasing the R2 from 0.93 to 0.96 and reducing RMSE from 9.74 m3/s to 6.94 m3/s for one-day-ahead forecasting. For multistep forecasting (84 values, randomly selected, 7 per month), the model improves R2 from 0.75 to 0.89 and lowers RMSE from 18.56 m3/s to 12.74 m3/s. Thus, the hybrid model offers notable improvements in multi-step forecasting by capturing both seasonal patterns and nonlinear variations in hydrological data. The approach offers a replicable data-driven solution for inflow prediction in reservoirs with limited physical data. Full article
Show Figures

Figure 1

20 pages, 2654 KB  
Article
Seasonal Freshwater Inflows in Cochin Backwater Estuary Inferred from Stable Isotopes and Machine Learning
by Prasanna K., Ravi Rangarajan, Fursan Thabit, Prosenjit Ghosh and Habeeb Rahman
Hydrology 2025, 12(11), 277; https://doi.org/10.3390/hydrology12110277 - 24 Oct 2025
Viewed by 117
Abstract
The Cochin Backwater region in Southern India is one of the most dynamic estuaries, strongly influenced by seasonal river runoff and seawater intrusion. This study explores the relationship between monsoonal rains, salinity, and stable isotopic composition (δ18O and δ13C) [...] Read more.
The Cochin Backwater region in Southern India is one of the most dynamic estuaries, strongly influenced by seasonal river runoff and seawater intrusion. This study explores the relationship between monsoonal rains, salinity, and stable isotopic composition (δ18O and δ13C) to estimate the contribution of freshwater fluxes at different seasonal intervals for the Cochin Backwater (CBW) estuary. Seasonal variations in oxygen isotopes and salinity revealed distinct trends indicative of freshwater–seawater mixing dynamics. The comparison of Local and Global Meteoric Water Lines highlighted the occurrence of enriched isotope values during the Premonsoon season, showing significant evaporation effects. Carbon (C) isotopic analysis in dissolved inorganic matter (δ13CDIC) at 17 stations during the Premonsoon season revealed spatially distinct carbon dynamics zones, influenced by various sources. These characteristic zones were categorized as Zone 1, dominated by seawater, exhibiting heavier δ13CDIC values; Zone 2, showing significant contributions of lighter terrestrial δ13C; and Zone 3, reflecting inputs from regional and local paddy fields with a distinct C3 isotopic signature (−25‰), modified by estuarine productivity. In addition, different advanced machine learning techniques were tested to improve analysis and prediction of seasonal variations in isotopic composition and salinity. Although the data were sufficiently robust for demonstrating the feasibility and advantages of ML in isotopic hydrology, further expansion of the dataset would be essential for improving the accuracy of models, especially for δ13C. The combination of these advanced machine learning models not only improved the predictive accuracy of seasonal freshwater fluxes but also provided a robust framework for understanding the estuarine ecosystem and could pave the way for better management and conservation strategies of the CBW estuarine system. Full article
(This article belongs to the Section Marine Environment and Hydrology Interactions)
Show Figures

Figure 1

25 pages, 8578 KB  
Article
Water Consumption Prediction Based on Improved Fractional-Order Reverse Accumulation Grey Prediction Model
by Yuntao Zhu, Binglin Zhang and Jun Li
Sustainability 2025, 17(21), 9417; https://doi.org/10.3390/su17219417 - 23 Oct 2025
Viewed by 111
Abstract
Predicting urban water consumption helps managers allocate, reserve, and schedule water resources in advance, avoiding supply–demand imbalances. In practical terms, the improved forecasting model can assist urban water managers in planning supply schedules, optimizing reservoir operations, and allocating resources efficiently, thereby supporting sustainable [...] Read more.
Predicting urban water consumption helps managers allocate, reserve, and schedule water resources in advance, avoiding supply–demand imbalances. In practical terms, the improved forecasting model can assist urban water managers in planning supply schedules, optimizing reservoir operations, and allocating resources efficiently, thereby supporting sustainable water management in rapidly developing tropical island tourist cities. Traditional forecasting models typically assume that the statistical properties of the data remain stable, an assumption often violated under changing environmental conditions. In addition, tropical island tourist cities have unique hydrological characteristics and frequently fluctuating tourist populations, making water consumption forecasting even more complex in these settings. To address the aforementioned problems, this study develops an improved fractional-order reverse accumulation grey model. Based on the principle of new information priority, the weighted processing of historical data enhances the model’s learning capability for new data. The optimal fractional order is determined using the Greater Cane Rat Algorithm, and the optimized fractional-order reverse accumulation grey model is then applied to forecast water consumption in Sanya City. The results demonstrate that the proposed model achieves a relative error of 4.28% for Sanya’s water consumption forecast, outperforming the traditional grey model (relative error 5.24%), the equally weighted fractional-order reverse accumulation model (relative error 4.37%), and the ARIMA model (relative error 6.92%). The Diebold–Mariano (DM) test further confirmed the statistically significant superiority of the proposed model over the traditional model. Full article
Show Figures

Figure 1

21 pages, 7755 KB  
Article
Ecotone-Driven Vegetation Transitions Reshape Soil Nitrogen Cycling Functional Genes in Black Soils of Northeast China
by Junnan Ding, Yingjian Wang and Shaopeng Yu
Biology 2025, 14(11), 1474; https://doi.org/10.3390/biology14111474 - 23 Oct 2025
Viewed by 237
Abstract
Forest–wetland ecotones are transitional ecosystems characterized by pronounced hydrological and biogeochemical heterogeneity, yet the microbial mechanisms regulating nutrient cycling in these zones remain insufficiently understood. This study investigated how vegetation transitions across a forest–wetland ecotone in the black-soil region of Northeast China shape [...] Read more.
Forest–wetland ecotones are transitional ecosystems characterized by pronounced hydrological and biogeochemical heterogeneity, yet the microbial mechanisms regulating nutrient cycling in these zones remain insufficiently understood. This study investigated how vegetation transitions across a forest–wetland ecotone in the black-soil region of Northeast China shape soil microbial communities and nitrogen–cycling functions. Soils were collected from four vegetation types: mixed forest (MF), coniferous forest (CF), wetland edge (WE), and natural wetland (NW). Quantitative PCR was used to quantify key nitrogen–cycling functional genes (nifH, amoA, amoB, norB, nosZ), and PICRUSt2 was applied to predict microbial functional potentials. Forest soils (MF and CF) exhibited higher microbial diversity, stronger network connectivity, and greater abundances of nifH and amoA, indicating enhanced nitrogen fixation and nitrification under oxic conditions. In contrast, wetland soils harbored denitrification-enriched communities with higher norB and nosZ abundances but lower diversity. The WE vegetation type acted as a functional hotspot where alternating oxic–anoxic conditions facilitated the coexistence of nitrifiers and denitrifiers, thereby enhancing carbon–nitrogen coupling and functional resilience. Redundancy and Mantel analyses identified soil organic carbon, total nitrogen, water content, and enzyme activities as major environmental drivers of microbial structural and functional variation. This study reveals that vegetation transitions reorganize microbial community assembly and nitrogen-cycling functions through hydrological and biogeochemical heterogeneity, providing mechanistic insights into nutrient turnover and ecological regulation in black-soil ecotones. Full article
(This article belongs to the Special Issue Wetland Ecosystems (2nd Edition))
Show Figures

Figure 1

24 pages, 1409 KB  
Article
A Lower-Bounded Extreme Value Distribution for Flood Frequency Analysis with Applications
by Fatimah E. Almuhayfith, Maher Kachour, Amira F. Daghestani, Zahid Ur Rehman, Tassaddaq Hussain and Hassan S. Bakouch
Mathematics 2025, 13(21), 3378; https://doi.org/10.3390/math13213378 - 23 Oct 2025
Viewed by 204
Abstract
This paper proposes the lower-bounded Fréchet–log-logistic distribution (LFLD), a probability model designed for robust flood frequency analysis (FFA). The LFLD addresses key limitations of traditional distributions (e.g., generalized extreme value (GEV) and log-Pearson Type III (LP3)) by combining bounded support ( [...] Read more.
This paper proposes the lower-bounded Fréchet–log-logistic distribution (LFLD), a probability model designed for robust flood frequency analysis (FFA). The LFLD addresses key limitations of traditional distributions (e.g., generalized extreme value (GEV) and log-Pearson Type III (LP3)) by combining bounded support (α<x<) to reflect physical flood thresholds, flexible tail behavior via Fréchet–log-logistic fusion for extreme-value accuracy, and maximum entropy characterization, ensuring optimal parameter estimation. Thus, we obtain the LFLD’s main statistical properties (PDF, CDF, and hazard rate), prove its asymptotic convergence to Fréchet distributions, and validate its superiority through simulation studies showing MLE consistency (bias < 0.02 and mean squared error < 0.0004 for α) and empirical flood data tests (52- and 98-year AMS series), where the LFLD outperforms 10 competitors (AIC reductions of 15–40%; Vuong test p < 0.01). The LFLD’s closed-form quantile function enables efficient return period estimation, critical for infrastructure planning. Results demonstrate its applicability to heavy-tailed, bounded hydrological data, offering a 20–30% improvement in flood magnitude prediction over LP3/GEV models. Full article
(This article belongs to the Special Issue Reliability Estimation and Mathematical Statistics)
Show Figures

Figure 1

22 pages, 3247 KB  
Article
Quantifying Field Soil Moisture, Temperature, and Heat Flux Using an Informer–LSTM Deep Learning Model
by Na Li, Xiaoxiao Sun, Peng Wang, Wenke Wang and Zhitong Ma
Agronomy 2025, 15(11), 2453; https://doi.org/10.3390/agronomy15112453 - 22 Oct 2025
Viewed by 174
Abstract
Understanding water and heat transport through soils is vital for managing soil and groundwater resources, agricultural irrigation, and ecosystem protection. This paper aims to explore the potential application of deep learning methods in simulating water and heat transport processes within soils. It also [...] Read more.
Understanding water and heat transport through soils is vital for managing soil and groundwater resources, agricultural irrigation, and ecosystem protection. This paper aims to explore the potential application of deep learning methods in simulating water and heat transport processes within soils. It also examines the interactions between soil hydrological processes and environmental factors, including meteorological conditions and groundwater levels. To achieve these, we develop a hybrid model Informer–LSTM by combining two powerful architectures: Informer, a Transformer-based model essentially designed for long-sequence time-series forecasting, and Long Short-Term Memory (LSTM), a neural network that is great at learning short-term patterns in sequential data. The model is applied to field measurements from Henan Township in Ordos, Inner Mongolia, China, for training and testing, to simulate three key variables: soil water content, temperature, and heat flux at different depths in two soil columns with different groundwater levels. Our results confirm that Informer–LSTM is highly effective at simulating the soil water and heat transport. Simultaneously, we evaluate its performance by incorporating various combinations of input data including meteorological data, soil hydrothermal dynamics, and groundwater level. This reveals the relationship between soil hydrothermal processes and meteorological data, as well as coupled processes of soil water and heat transport. Moreover, employing SHapley Additive exPlanations (SHAP) analysis, we identify the most influential factors for predicting heat flux in shallow soils. This research demonstrates that deep learning models are a viable and valuable tool for simulating soil hydrothermal processes in arid and semi-arid regions. Full article
(This article belongs to the Special Issue Agroclimatology and Crop Production: Adapting to Climate Change)
Show Figures

Figure 1

37 pages, 55843 KB  
Article
A Data-Driven Framework for Flood Mitigation: Transformer-Based Damage Prediction and Reinforcement Learning for Reservoir Operations
by Soheyla Tofighi, Faruk Gurbuz, Ricardo Mantilla and Shaoping Xiao
Water 2025, 17(20), 3024; https://doi.org/10.3390/w17203024 - 21 Oct 2025
Viewed by 350
Abstract
Floods are among the most destructive natural hazards, with damages expected to intensify under climate change and socio-economic pressures. Effective reservoir operation remains a critical yet challenging strategy for mitigating downstream impacts, as operators must navigate nonlinear system dynamics, uncertain inflow forecasts, and [...] Read more.
Floods are among the most destructive natural hazards, with damages expected to intensify under climate change and socio-economic pressures. Effective reservoir operation remains a critical yet challenging strategy for mitigating downstream impacts, as operators must navigate nonlinear system dynamics, uncertain inflow forecasts, and trade-offs between competing objectives. This study proposes a novel end-to-end data-driven framework that integrates process-based hydraulic simulations, a Transformer-based surrogate model for flood damage prediction, and reinforcement learning (RL) for reservoir gate operation optimization. The framework is demonstrated using the Coralville Reservoir (Iowa, USA) and two major historical flood events (2008 and 2013). Hydraulic and impact simulations with HEC-RAS and HEC-FIA were used to generate training data, enabling the development of a Transformer model that accurately predicts time-varying flood damages. This surrogate is coupled with a Transformer-enhanced Deep Q-Network (DQN) to derive adaptive gate operation strategies. Results show that the RL-derived optimal policy reduces both peak and time-integrated damages compared to expert and zero-opening benchmarks, while maintaining smooth and feasible operations. Comparative analysis with a genetic algorithm (GA) highlights the robustness of the RL framework, particularly its ability to generalize across uncertain inflows and varying initial storage conditions. Importantly, the adaptive RL policy trained on perturbed synthetic inflows transferred effectively to the hydrologically distinct 2013 event, and fine-tuning achieved near-identical performance to the event-specific optimal policy. These findings highlight the capability of the proposed framework to provide adaptive, transferable, and computationally efficient tools for flood-resilient reservoir operation. Full article
Show Figures

Figure 1

35 pages, 14047 KB  
Article
Wildfire Susceptibility Mapping Using Deep Learning and Machine Learning Models Based on Multi-Sensor Satellite Data Fusion: A Case Study of Serbia
by Uroš Durlević, Velibor Ilić and Aleksandar Valjarević
Fire 2025, 8(10), 407; https://doi.org/10.3390/fire8100407 - 20 Oct 2025
Viewed by 605
Abstract
To prevent or mitigate the negative impact of fires, spatial prediction maps of wildfires are created to identify susceptible locations and key factors that influence the occurrence of fires. This study uses artificial intelligence models, specifically machine learning (XGBoost) and deep learning (Kolmogorov-Arnold [...] Read more.
To prevent or mitigate the negative impact of fires, spatial prediction maps of wildfires are created to identify susceptible locations and key factors that influence the occurrence of fires. This study uses artificial intelligence models, specifically machine learning (XGBoost) and deep learning (Kolmogorov-Arnold networks—KANs, and deep neural network—DNN), with data obtained from multi-sensor satellite imagery (MODIS, VIIRS, Sentinel-2, Landsat 8/9) for spatial modeling wildfires in Serbia (88,361 km2). Based on geographic information systems (GIS) and 199,598 wildfire samples, 16 quantitative variables (geomorphological, climatological, hydrological, vegetational, and anthropogenic) are presented, together with 3 synthesis maps and an integrated susceptibility map of the 3 applied models. The results show a varying percentage of Serbia’s very high vulnerability to wildfires (XGBoost = 11.5%; KAN = 14.8%; DNN = 15.2%; Ensemble = 12.7%). Among the applied models, the DNN achieved the highest predictive performance (Accuracy = 83.4%, ROC-AUC = 92.3%), followed by XGBoost and KANs, both of which also demonstrated strong predictive accuracy (ROC-AUC > 90%). These results confirm the robustness of deep and machine learning approaches for wildfire susceptibility mapping in Serbia. SHAP analysis determined that the most influential factors are elevation, air temperature, and humidity regime (precipitation, aridity, and series of consecutive dry/wet days). Full article
Show Figures

Graphical abstract

18 pages, 2262 KB  
Article
Seasonal Dynamics of Phytoplankton Communities in Relation to Water Quality in Poyang Lake, China
by Gnoumasse Sidibe, Liang Gan, He Liu, Sahr Lamin Sumana, Abdulai Merry Kamara and Ligang Xu
Environments 2025, 12(10), 388; https://doi.org/10.3390/environments12100388 - 18 Oct 2025
Viewed by 383
Abstract
Poyang Lake, China’s largest freshwater lake, is an ecologically significant but increasingly vulnerable system threatened by eutrophication and harmful algal blooms driven by human activities. Phytoplankton organisms, as primary producers and sensitive bioindicators, provide critical insights into these ecological changes; however, comprehensive seasonal [...] Read more.
Poyang Lake, China’s largest freshwater lake, is an ecologically significant but increasingly vulnerable system threatened by eutrophication and harmful algal blooms driven by human activities. Phytoplankton organisms, as primary producers and sensitive bioindicators, provide critical insights into these ecological changes; however, comprehensive seasonal assessments remain scarce. This study examined intra-annual phytoplankton dynamics at 15 representative sites, with the objectives of quantifying seasonal and spatial variations in community composition, density, biomass, and diversity, and identifying key environmental drivers. Surface water samples were collected during four seasons. Phytoplankton were identified microscopically, and diversity was quantified using Shannon–Wiener, Pielou’s evenness, and Margalef’s richness indices. Concurrent measurements included water temperature (WT), dissolved oxygen (DO), nutrients (TN, TP, NO3-N, NO2-N, NH4+-N), chemical oxygen demand (COD), pH, and transparency. Pearson correlation and redundancy analysis (RDA) were applied to evaluate phytoplankton–environment relationships. A total of 118 phytoplankton species belonging to 7 phyla were identified. Chlorophyta, Cyanobacteria, and Bacillariophyta exhibited the highest species richness. The highest seasonal abundances were observed for Microcystis wesenbergii (0.998) in winter, Aulacoseira granulata var. angustissima (0.780) in spring, and Snowella lacustris (0.520) in autumn, indicating pronounced seasonal shifts in dominant taxa across Poyang Lake. Phytoplankton density and biomass peaked in summer, while diversity indices significantly declined with increasing WT. RDA revealed that WT, DO, TP, and transparency collectively explained 45.7% of the community variation, with DO emerging as the most influential factor. These findings demonstrate that physical drivers, particularly thermal conditions and oxygen availability, exert stronger influences on phytoplankton diversity than nutrients alone, challenging nutrient-centric paradigms. Management should integrate hydrological and oxygen regulation with nutrient control, while long-term monitoring, depth-stratified sampling, and trait-based approaches are recommended to improve predictive models under climate variability. Full article
Show Figures

Figure 1

22 pages, 14363 KB  
Article
An Interpretable Attention Decision Forest Model for Surface Soil Moisture Retrieval
by Jianhui Chen, Zuo Wang, Ziran Wei, Chang Huang, Yongtao Yang, Ping Wei, Hu Li, Yuanhong You, Shuoqi Zhang, Zhijie Dong and Hao Liu
Remote Sens. 2025, 17(20), 3468; https://doi.org/10.3390/rs17203468 - 17 Oct 2025
Viewed by 269
Abstract
Surface soil moisture (SSM) plays a critical role in climate change, hydrological processes, and agricultural production. Decision trees and deep learning are widely applied to SSM retrieval. The former excels in interpretability while the latter outperforms in generalization, neither, however, integrates both. To [...] Read more.
Surface soil moisture (SSM) plays a critical role in climate change, hydrological processes, and agricultural production. Decision trees and deep learning are widely applied to SSM retrieval. The former excels in interpretability while the latter outperforms in generalization, neither, however, integrates both. To address this issue, an attention decision forest (ADF) was developed, comprising feature extractor, soft decision tree, and tree-attention modules. The feature extractor projects raw inputs into a high-dimensional space to reveal nonlinear relationships. The soft decision tree preserves the advantages of tree models in nonlinear partitioning and local feature interaction. The tree-attention module integrates outputs from the soft tree’s subtrees to enhance overall fitting and generalization. Experiments on conterminous United States (CONUS) watershed dataset demonstrate that, upon sample-based validation, ADF outperforms traditional models with an R2 of 0.868 and a ubRMSE of 0.041 m3/m3. Further spatiotemporal independent testing demonstrated the robust performance of this method, with R2 of 0.643 and0.673, and ubRMSE of 0.062 and 0.065 m3/m3. Furthermore, an evaluation of the interpretability of the ADF using the Shapley Additive Interpretative Model (SHAP) revealed that the ADF was more stable than deep learning methods (e.g., DNN) and comparable to tree-based ensemble learning methods (e.g., RF and XGBoost). Both the ADF and ensemble learning methods demonstrated that, at large scales, spatiotemporal variation had the greatest impact on the SSM, followed by environmental conditions and soil properties. Moreover, the superior spatial SSM maps produced by ADF, compared with GSSM, SMAP L4 and ERA5-Land, further demonstrate ADF’s capability for large-scale mapping. ADF thus offers a novel architecture capable of integrating prediction accuracy, generalization, and interpretability. Full article
(This article belongs to the Special Issue GIS and Remote Sensing in Soil Mapping and Modeling (Second Edition))
Show Figures

Graphical abstract

14 pages, 578 KB  
Systematic Review
Systematic Review of Variable Selection Bias in Species Distribution Models for Aedes vexans (Diptera: Culicidae)
by Peter Pothmann, Helge Kampen, Doreen Werner and Hans-Hermann Thulke
Insects 2025, 16(10), 1061; https://doi.org/10.3390/insects16101061 - 17 Oct 2025
Viewed by 402
Abstract
We conducted a systematic literature review, following PRISMA guidelines, to assess whether existing species distribution models for Aedes vexans reflect its known ecological requirements. This mosquito is closely associated with temporary floodwaters, making hydrological dynamics a critical factor for accurate modelling. From 28 [...] Read more.
We conducted a systematic literature review, following PRISMA guidelines, to assess whether existing species distribution models for Aedes vexans reflect its known ecological requirements. This mosquito is closely associated with temporary floodwaters, making hydrological dynamics a critical factor for accurate modelling. From 28 peer-reviewed studies, we extracted 477 environmental and ecological variables and organized them into a hierarchical classification scheme with four main categories: weather, land characteristics, water characteristics, and population. We analysed patterns in variable usage and the reported importance of each variable. Our results show that flood-related variables were largely absent, despite the species’ reliance on ephemeral water bodies for reproduction. This may possibly reduce the predictive utility of existing Aedes vexans species distribution models. In contrast, urban-landscape variables were frequently used and often ranked as highly predictive, but such results were primarily found in studies that did not account for sampling bias. Full article
(This article belongs to the Section Medical and Livestock Entomology)
Show Figures

Figure 1

10 pages, 936 KB  
Proceeding Paper
Machine Learning Techniques for Water Resources in Morocco
by Rachid El Ansari, Mohammed El Bouhadioui, Hicham Boutracheh, Jamal Elhassan, Rissouni Youssef, Jamil Hicham, Aboutafail Moulay Othman and Aniss Moumen
Eng. Proc. 2025, 112(1), 12; https://doi.org/10.3390/engproc2025112012 - 14 Oct 2025
Viewed by 306
Abstract
Machine learning is emerging as a powerful tool across many scientific fields, including water resource management. In Morocco, growing challenges such as climate change, population growth, and high water demand—especially in agriculture—have led researchers to apply these techniques to water-related issues. This study [...] Read more.
Machine learning is emerging as a powerful tool across many scientific fields, including water resource management. In Morocco, growing challenges such as climate change, population growth, and high water demand—especially in agriculture—have led researchers to apply these techniques to water-related issues. This study reviews recent research conducted in Morocco, highlighting major trends, scientific contributions, and progress in machine learning applications for hydrological challenges. Following the PRISMA framework, a systematic search was carried out in the Scopus database, resulting in 103 relevant publications affiliated with Moroccan institutions. Using NVIVO and SPSS software, key themes were identified, including water quality, groundwater management, and groundwater level prediction. The most frequently used models include Random Forest (RF), Decision Tree (DT), Support Vector Machine (SVM), and Artificial Neural Networks (ANN). This article presents a comparative analysis of nine highly cited Moroccan studies, focusing on application areas, models, parameters, and performance. Findings show a clear rise in AI-related hydrological research in Morocco, especially in water quality monitoring, smart irrigation optimization, and groundwater level forecasting. Full article
Show Figures

Figure 1

Back to TopTop