Wildfire Susceptibility Mapping Using Deep Learning and Machine Learning Models Based on Multi-Sensor Satellite Data Fusion: A Case Study of Serbia
Abstract
1. Introduction
- Creation of a spatial database with almost 200,000 fires and indicators with 16 quantitative variables;
- Generating spatial wildfire hazard maps at the national level;
- Integrating spatial data from all models and creating a synthesis hazard map;
- Comparative analysis of the performance of deep and machine learning models;
- Discovering key factors contributing to fire occurrence based on SHAP analysis;
- Identification of the most susceptible municipalities in Serbia to wildfires.
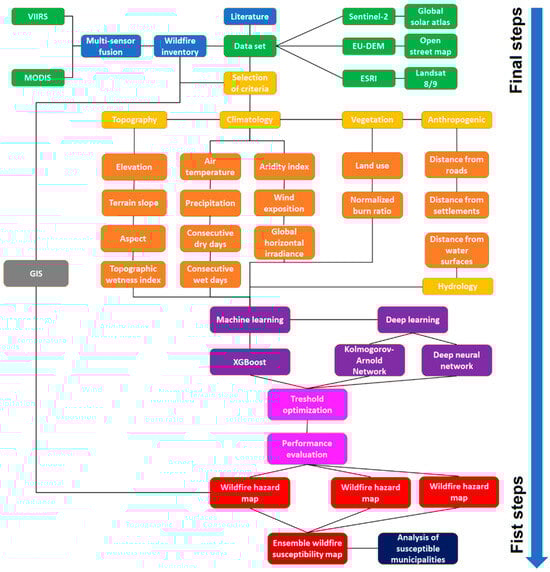
2. Materials and Methods
2.1. Study Area
2.2. Dataset Construction
2.2.1. Historical Wildfires and Inventory
2.2.2. Topographic Characteristics
2.2.3. Climate Conditions
2.2.4. Hydrological Characteristics
2.2.5. Vegetation Characteristics
2.2.6. Anthropogenic Factors
2.3. Methodology
2.3.1. Deep Learning Techniques and Network Models
2.3.2. Network Structure and Configuration
2.4. Validation Strategy
3. Results
3.1. Performance Assessment and Threshold Adjustment
3.2. Spatial Analysis and Wildfire Susceptibility Assessment
3.3. Evaluation of Model Accuracy and Predictive Power
3.4. Interpretation of Feature Importance
4. Discussion
Deep Learning in Wildfire Prediction: Achievements and Limitations
5. Conclusions
Author Contributions
Funding
Data Availability Statement
Acknowledgments
Conflicts of Interest
References
- Iban, M.C.; Aksu, O. SHAP-Driven Explainable Artificial Intelligence Framework for Wildfire Susceptibility Mapping Using MODIS Active Fire Pixels: An In-Depth Interpretation of Contributing Factors in Izmir, Türkiye. Remote Sens. 2024, 16, 2842. [Google Scholar] [CrossRef]
- Nur, A.S.; Kim, Y.J.; Lee, J.H.; Lee, C.-W. Spatial Prediction of Wildfire Susceptibility Using Hybrid Machine Learning Models Based on Support Vector Regression in Sydney, Australia. Remote Sens. 2023, 15, 760. [Google Scholar] [CrossRef]
- Farid, A.; Alam, M.K.; Goli, V.S.N.S.; Akin, I.D.; Akinleye, T.; Chen, X.; Cheng, Q.; Cleall, P.; Cuomo, S.; Foresta, V.; et al. A Review of the Occurrence and Causes for Wildfires and Their Impacts on the Geoenvironment. Fire 2024, 7, 295. [Google Scholar] [CrossRef]
- Yue, W.; Ren, C.; Liang, Y.; Liang, J.; Lin, X.; Yin, A.; Wei, Z. Assessment of Wildfire Susceptibility and Wildfire Threats to Ecological Environment and Urban Development Based on GIS and Multi-Source Data: A Case Study of Guilin, China. Remote Sens. 2023, 15, 2659. [Google Scholar] [CrossRef]
- Thies, B. Machine Learning Wildfire Susceptibility Mapping for Germany. Nat. Hazards 2025, 121, 12517–12530. [Google Scholar] [CrossRef]
- Xu, Z.; Li, J.; Cheng, S.; Rui, X.; Zhao, Y.; He, H.; Guan, H.; Sharma, A.; Erxleben, M.; Chang, R.; et al. Deep Learning for Wildfire Risk Prediction: Integrating Remote Sensing and Environmental Data. ISPRS J. Photogramm. Remote Sens. 2025, 227, 632–677. [Google Scholar] [CrossRef]
- Nikolaychuk, O.; Pestova, J.; Yurin, A. Wildfire Susceptibility Mapping in Baikal Natural Territory Using Random Forest. Forests 2024, 15, 170. [Google Scholar] [CrossRef]
- Hertelendy, A.J.; Howard, C.; Sorensen, C.; Ranse, J.; Eboreime, E.; Henderson, S.; Tochkin, J.; Ciottone, G. Seasons of Smoke and Fire: Preparing Health Systems for Improved Performance before, during, and after Wildfires. Lancet Planet. Health 2024, 8, e588–e602. [Google Scholar] [CrossRef]
- Jiang, W.; Qiao, Y.; Zheng, X.; Zhou, J.; Jiang, J.; Meng, Q.; Su, G.; Zhong, S.; Wang, F. Wildfire Risk Assessment Using Deep Learning in Guangdong Province, China. Int. J. Appl. Earth Obs. Geoinf. 2024, 128, 103750. [Google Scholar] [CrossRef]
- Sinko, V. 620 Wildfires in Serbia over 12 Hours; Two Firefighters and Four Civilians Injured. Blic, 7 July 2025. Available online: https://www.blic.rs/vesti/drustvo/pozari-sirom-srbije-620-zabelezenih-incidenata-u-jednom-danu-povredjeni-vatrogasci/9lf3djl (accessed on 26 August 2025).
- Novkovic, I.; Markovic, G.B.; Lukic, D.; Dragicevic, S.; Milosevic, M.; Djurdjic, S.; Samardzic, I.; Lezaic, T.; Tadic, M. GIS-Based Forest Fire Susceptibility Zonation with IoT Sensor Network Support, Case Study—Nature Park Golija, Serbia. Sensors 2021, 21, 6520. [Google Scholar] [CrossRef]
- Durlević, U.; Srejić, T.; Valjarević, A.; Aleksova, B.; Deđanski, V.; Vujović, F.; Lukić, T. GIS-Based Spatial Modeling of Soil Erosion and Wildfire Susceptibility Using VIIRS and Sentinel-2 Data: A Case Study of Šar Mountains National Park, Serbia. Forests 2025, 16, 484. [Google Scholar] [CrossRef]
- Ćurić, V.; Durlević, U.; Ristić, N.; Novković, I.; Čegar, N. GIS Application in Analysis of Threat of Forest Fires and Landslides in the Svrljiški Timok Basin (Serbia). Bull. Serbian Geograph. Soc. 2022, 102, 107–130. [Google Scholar] [CrossRef]
- Kostić, S.; Stojković, M.; Ilić, V.; Trivan, J. Deep Neural Network Model for Determination of Coal Cutting Resistance and Performance of Bucket-Wheel Excavator Based on the Environmental Properties and Excavation Parameters. Processes 2023, 11, 3067. [Google Scholar] [CrossRef]
- Tadić, J.M.; Ilić, V.; Ilić, S.; Pavlović, M.; Tadić, V. Hybrid Machine Learning and Geostatistical Methods for Gap Filling and Predicting Solar-Induced Fluorescence Values. Remote Sens. 2024, 16, 1707. [Google Scholar] [CrossRef]
- Pragya; Kumar, M.; Tiwari, A.; Majid, S.I.; Bhadwal, S.; Sahu, N.; Verma, N.K.; Tripathi, D.K.; Avtar, R. Integrated Spatial Analysis of Forest Fire Susceptibility in the Indian Western Himalayas (IWH) Using Remote Sensing and GIS-Based Fuzzy AHP Approach. Remote Sens. 2023, 15, 4701. [Google Scholar] [CrossRef]
- Guo, Y.; Hai, Q.; Bayarsaikhan, S. Utilizing Deep Learning and Spatial Analysis for Accurate Forest Fire Occurrence Forecasting in the Central Region of China. Forests 2024, 15, 1380. [Google Scholar] [CrossRef]
- Symeonidis, P.; Vafeiadis, T.; Ioannidis, D.; Tzovaras, D. Wildfire Susceptibility Mapping in Greece Using Ensemble Machine Learning. Earth 2025, 6, 75. [Google Scholar] [CrossRef]
- Moghim, S.; Mehrabi, M. Wildfire Assessment Using Machine Learning Algorithms in Different Regions. Fire Ecol. 2024, 20, 104. [Google Scholar] [CrossRef]
- Ismail, F.N.; Woodford, B.J.; Licorish, S.A. Atmospheric Modeling for Wildfire Prediction. Atmosphere 2025, 16, 441. [Google Scholar] [CrossRef]
- Milanović, S.; Marković, N.; Pamučar, D.; Gigović, L.; Kostić, P.; Milanović, S.D. Forest Fire Probability Mapping in Eastern Serbia: Logistic Regression versus Random Forest Method. Forests 2021, 12, 5. [Google Scholar] [CrossRef]
- Bahadori, N.; Razavi-Termeh, S.V.; Sadeghi-Niaraki, A.; Al-Kindi, K.M.; Abuhmed, T.; Nazeri, B.; Choi, S.-M. Wildfire Susceptibility Mapping Using Deep Learning Algorithms in Two Satellite Imagery Dataset. Forests 2023, 14, 1325. [Google Scholar] [CrossRef]
- Bjånes, A.; De La Fuente, R.; Mena, P. A Deep Learning Ensemble Model for Wildfire Susceptibility Mapping. Ecol. Inform. 2021, 65, 101397. [Google Scholar] [CrossRef]
- He, Z.; Fan, G.; Li, Z.; Li, S.; Gao, L.; Li, X.; Zeng, Z.-C. Deep Learning Modeling of Human Activity Affected Wildfire Risk by Incorporating Structural Features: A Case Study in Eastern China. Ecol. Indic. 2024, 160, 111946. [Google Scholar] [CrossRef]
- Nikolić, G.; Vujović, F.; Golijanin, J.; Šiljeg, A.; Valjarević, A. Modelling of Wildfire Susceptibility in Different Climate Zones in Montenegro Using GIS-MCDA. Atmosphere 2023, 14, 929. [Google Scholar] [CrossRef]
- Katapodi, E.; Antoniou, V. Assessing Geohazards on Lefkas Island, Greece: GIS-Based Analysis and Public Dissemination Through a GIS Web Application. Appl. Sci. 2025, 15, 7935. [Google Scholar] [CrossRef]
- Zhang, T.; Wang, D.; Lu, Y. A Dynamic Spatiotemporal Understanding of Changes in Social Vulnerability to Wildfires at Local Scale. Fire 2024, 7, 251. [Google Scholar] [CrossRef]
- Dosiou, A.; Athinelis, I.; Katris, E.; Vassalou, M.; Kyrkos, A.; Krassakis, P.; Parcharidis, I. Employing Copernicus Land Service and Sentinel-2 Satellite Mission Data to Assess the Spatial Dynamics and Distribution of the Extreme Forest Fires of 2023 in Greece. Fire 2024, 7, 20. [Google Scholar] [CrossRef]
- Farnes, A.; Weber, K.; Koerner, C.; Araújo, K.; Forsgren, C. The Power Grid/Wildfire Nexus: Using GIS and Satellite Remote Sensing to Identify Vulnerabilities. Fire 2023, 6, 187. [Google Scholar] [CrossRef]
- Ferner, C. Improvement of Wildland Fire Management with ArcGIS. Environ. Sci. Proc. 2022, 17, 119. [Google Scholar] [CrossRef]
- Valjarević, A.; Morar, C.; Živković, J.; Niemets, L.; Kićović, D.; Golijanin, J.; Gocić, M.; Bursać, N.M.; Stričević, L.; Žiberna, I.; et al. Long Term Monitoring and Connection between Topography and Cloud Cover Distribution in Serbia. Atmosphere 2021, 12, 964. [Google Scholar] [CrossRef]
- Statistical Office of the Republic of Serbia (SORS). Final Results of the Census of Population, Households and Dwellings, 2022; Statistical Office of the Republic of Serbia: Belgrade, Serbia, 2023. Available online: https://www.stat.gov.rs/en-US/oblasti/popis (accessed on 26 August 2025).
- Doljak, D.; Stanojević, G. Evaluation of natural conditions for site selection of ground-mounted photovoltaic power plants in Serbia. Energy 2017, 127, 291–300. [Google Scholar] [CrossRef]
- Lukić, T.; Dunjić, J.; Đerčan, B.; Penjišević, I.; Milosavljević, S.; Bubalo-Živković, M.; Solarević, M. Local Resilience to Natural Hazards in Serbia. Case Study: The West Morava River Valley. Sustainability 2018, 10, 2866. [Google Scholar] [CrossRef]
- Vreme. Serbia Burns: 620 Fires Registered in 12 Hours. Vreme, 8 July 2025. Available online: https://vreme.com/vesti/srbija-gori-registrovano-620-pozara-za-12-sati-video/ (accessed on 28 August 2025).
- Insajder. Fires Across Serbia: More than 10 People Rescued, the Most Critical Situation in the South and West. Insajder, 27 July 2025. Available online: https://www.insajder.net/prenosimo/pozari-sirom-srbije-spaseno-vise-od-10-ljudi-najkriticnije-na-jugu-i-zapadu (accessed on 28 August 2025).
- Telegraf. Ministry of Interior Announced the Most Critical Areas: More than 100 Fires Burning across Serbia. Telegraf, 26 July 2025. Available online: https://www.telegraf.rs/vesti/srbija/4152247-mup-objavio-gde-je-najkriticnije-stanje-sirom-srbije-gori-vise-od-100-pozara (accessed on 28 August 2025).
- Južne vesti. In Southern Serbia, Fires Affected More than 1,500 Hectares of Forest, Conifers Burned the Most. Južne vesti, 12 August 2025. Available online: https://www.juznevesti.com/drustvo/na-jugu-srbije-pozari-zahvatili-preko-1-500-hektara-sume-najvise-goreli-cetinari/ (accessed on 28 August 2025).
- Fire Information for Resource Management System (FIRMS). Archive Download. Available online: https://firms.modaps.eosdis.nasa.gov/download/ (accessed on 15 February 2025).
- QGIS Development Team. QGIS Geographic Information System; Version 3.28.10 with GRASS; Open Source Geospatial Foundation Project: Beaverton, OR, USA, 2023; Available online: http://qgis.osgeo.org (accessed on 18 June 2025).
- European Environment Agency (EEA). European Digital Elevation Model (EU-DEM); Version 1.1; EEA: Copenhagen, Denmark, 2016; Available online: https://www.eea.europa.eu/data-and-maps/data/eu-dem (accessed on 14 February 2025).
- Ersoy, İ.; Ünsal, E.; Gürsoy, Ö. A Multi-Criteria Forest Fire Danger Assessment System on GIS Using Literature-Based Model and Analytical Hierarchy Process Model for Mediterranean Coast of Manavgat, Türkiye. Sustainability 2025, 17, 1971. [Google Scholar] [CrossRef]
- Mohammed, O.A.; Vafaei, S.; Kurdalivand, M.M.; Rasooli, S.; Yao, C.; Hu, T. A Comparative Study of Forest Fire Mapping Using GIS-Based Data Mining Approaches in Western Iran. Sustainability 2022, 14, 13625. [Google Scholar] [CrossRef]
- Ministry for Environmental Protection. Digital Climate Atlas of Serbia; Project “Advancing Medium and Long-Term Adaptation Planning in the Republic of Serbia”; Ministry for Environmental Protection: Belgrade, Serbia, 2022. Available online: https://atlas-klime.eko.gov.rs (accessed on 15 February 2025).
- World Bank; ESMAP. Solargis. In Global Solar Atlas; The World Bank: Washington, DC, USA, 2025; Available online: https://globalsolaratlas.info (accessed on 20 February 2025).
- Lovekin, J.R.; Crandall, A.; Zhou, W.; Perman, E.A.; Knies, D. LiDAR-Based Delineation and Classification of Alluvial and High-Angle Fans for Regional Post-Wildfire Geohazard Assessment in Colorado, USA. GeoHazards 2025, 6, 45. [Google Scholar] [CrossRef]
- Urfalı, T.; Eymen, A. Quantifying Wildfire Dynamics Through Spatio-Temporal Clustering and Remote Sensing Metrics: The 2023 Quebec Case Study. Fire 2025, 8, 308. [Google Scholar] [CrossRef]
- Environmental Systems Research Institute (ESRI). Sentinel-2 Land Cover Explorer; ESRI: Redlands, CA, USA, 2024; Available online: https://livingatlas.arcgis.com/landcoverexplorer/#mapCenter=21.076%2C42.197%2C13&mode=step&timeExtent=2017%2C2023&year=2023 (accessed on 28 August 2025).
- U.S. Geological Survey (USGS). EarthExplorer; U.S. Department of the Interior: Reston, VA, USA. Available online: https://earthexplorer.usgs.gov (accessed on 11 February 2025).
- Key, C.H.; Benson, N.C. Measuring and Remote Sensing of Burn Severity: The CBI and NBR. In Proceedings of the Joint Fire Science Conference and Workshop, Boise, ID, USA, 15–17 June 1999; Neuenschwander, L.F., Ryan, K.C., Eds.; University of Idaho and International Association of Wildland Fire: Boise, ID, USA, 1999; Volume II, pp. 1–8. [Google Scholar]
- Humanitarian OpenStreetMap Team. Serbia Roads (OpenStreetMap Export). HDX—Humanitarian Data Exchange. 2025. Available online: https://data.humdata.org/dataset/hotosm_srb_roads (accessed on 25 February 2025).
- Li, C.; Liu, J.; Liu, Y.; Yang, S. CCIBA: A Chromatic Channel-Based Implicit Backdoor Attack on Deep Neural Networks. Electronics 2025, 14, 3569. [Google Scholar] [CrossRef]
- Yang, L.; Wang, S.; Zhang, W.; Jing, B.; Yu, X.; Tang, Z.; Wang, W. Task Offloading Strategy of Multi-Objective Optimization Algorithm Based on Particle Swarm Optimization in Edge Computing. Appl. Sci. 2025, 15, 9784. [Google Scholar] [CrossRef]
- Jin, D.; Chen, G.; Feng, S.; Ling, Y.; Zhu, H. Machine Unlearning for Robust DNNs: Attribution-Guided Partitioning and Neuron Pruning in Noisy Environments. Mach. Learn. Knowl. Extr. 2025, 7, 95. [Google Scholar] [CrossRef]
- Kouhalvandi, L. Utilization of BiLSTM- and GAN-Based Deep Neural Networks for Automated Power Amplifier Optimization over X-Parameters. Sensors 2025, 25, 5524. [Google Scholar] [CrossRef] [PubMed]
- Lak, P.Y.; Lim, J.-W.; Nam, S.-R. Deep Neural Network-Based Optimal Power Flow for Active Distribution Systems with High Photovoltaic Penetration. Energies 2025, 18, 4723. [Google Scholar] [CrossRef]
- Kavargyris, D.C.; Georgiou, K.; Papaioannou, E.; Moysiadis, T.; Mittas, N.; Angelis, L. Future Skills in the GenAI Era: A Labor Market Classification System Using Kolmogorov–Arnold Networks and Explainable AI. Algorithms 2025, 18, 554. [Google Scholar] [CrossRef]
- Polar, A.; Poluektov, M. Probabilistic Kolmogorov–Arnold Network: An Approach for Stochastic Modelling Using Divisive Data Re-Sorting. Modelling 2025, 6, 88. [Google Scholar] [CrossRef]
- Ouyang, M.; Guo, H.; Yu, L.; Peng, W.; Sun, Y.; Li, A.; Wang, D.; Guo, Y. Innovative Flow Pattern Identification in Oil–Water Two-Phase Flow via Kolmogorov–Arnold Networks: A Comparative Study with MLP. Processes 2025, 13, 2562. [Google Scholar] [CrossRef]
- Han, W.; Zhao, Q. Retrieving Chlorophyll-a Concentrations in Baiyangdian Lake from Sentinel-2 Data Using Kolmogorov–Arnold Networks. Water 2025, 17, 2346. [Google Scholar] [CrossRef]
- Budzyński, A.; Czerepicki, A. Towards Sustainable Road Safety: Feature-Level Interpretation of Injury Severity in Poland (2015–2024) Using SHAP and XGBoost. Sustainability 2025, 17, 8026. [Google Scholar] [CrossRef]
- Xu, T.; Xu, N.; Gao, J.; Zhou, Y.; Ma, H. Path Loss Prediction Model of 5G Signal Based on Fusing Data and XGBoost—SHAP Method. Sensors 2025, 25, 5440. [Google Scholar] [CrossRef]
- Nadarajah, S.; Mba, J.C.; Ravonimanantsoa, N.M.V.; Rakotomarolahy, P.; Ratolojanahary, H.T.J.E. Empirical Calibration of XGBoost Model Hyperparameters Using the Bayesian Optimisation Method: The Case of Bitcoin Volatility. J. Risk Financ. Manag. 2025, 18, 487. [Google Scholar] [CrossRef]
- Zhang, L.; Shi, C.; Zhang, F. Predicting Forest Fire Area Growth Rate Using an Ensemble Algorithm. Forests 2024, 15, 1493. [Google Scholar] [CrossRef]
- Jin, G.; Zhu, C.; Chen, X.; Sha, H.; Hu, X.; Huang, J. UFSP-Net: A Neural Network with Spatio-Temporal Information Fusion for Urban Fire Situation Prediction. IOP Conf. Ser. Mater. Sci. Eng. 2020, 853, 012050. [Google Scholar] [CrossRef]
- Li, Z.; Huang, Y.; Li, X.; Xu, L. Wildland Fire Burned Areas Prediction Using Long Short-Term Memory Neural Network with Attention Mechanism. Nat. Hazards 2021, 57, 1–23. [Google Scholar] [CrossRef]
- Zhang, G.; Wang, M.; Liu, K. Dynamic Prediction of Global Monthly Burned Area with Hybrid Deep Neural Networks. Ecol. Appl. 2022, 32, e2610. [Google Scholar] [CrossRef]
- Yoon, H.-J.; Voulgaris, P. Multi-Time Predictions of Wildfire Grid Map Using Remote Sensing Local Data. In Proceedings of the 2022 IEEE International Conference on Knowledge Graph (ICKG), Orlando, FL, USA, 22–24 August 2022; pp. 365–372. [Google Scholar] [CrossRef]
- Huot, F.; Hu, R.L.; Goyal, N.; Sankar, T.; Ihme, M.; Chen, Y.-F. Next Day Wildfire Spread: A Machine Learning Dataset to Predict Wildfire Spreading from Remote-Sensing Data. IEEE Trans. Geosci. Remote Sens. 2022, 60, 4412513. [Google Scholar] [CrossRef]
- Marjani, M.; Ahmadi, S.A.; Mahdianpari, M. FirePred: A Hybrid Multi-Temporal Convolutional Neural Network Model for Wildfire Spread Prediction. Ecol. Inform. 2023, 78, 102282. [Google Scholar] [CrossRef]
- Bhowmik, R.T.; Jung, Y.S.; Aguilera, J.A.; Prunicki, M.; Nadeau, K. A Multi-Modal Wildfire Prediction and Early-Warning System Based on a Novel Machine Learning Framework. J. Environ. Manag. 2023, 341, 117908. [Google Scholar] [CrossRef] [PubMed]
- Rösch, M.; Nolde, M.; Ullmann, T.; Riedlinger, T. Data-Driven Wildfire Spread Modeling of European Wildfires Using a Spatiotemporal Graph Neural Network. Fire 2024, 7, 207. [Google Scholar] [CrossRef]
- Li, J.; Huang, D.; Chen, C.; Liu, Y.; Wang, J.; Shao, Y.; Wang, A.; Li, X. Prediction of Forest-Fire Occurrence in Eastern China Utilizing Deep Learning and Spatial Analysis. Forests 2024, 15, 1672. [Google Scholar] [CrossRef]
- Liu, J.; Hu, Q.; He, P.; Huang, L.; Ren, Y. Coupling Deep Abstract Networks and Metaheuristic Optimization Algorithms for a Multi-Hazard Assessment of Wildfire and Drought. Remote Sens. 2025, 17, 3090. [Google Scholar] [CrossRef]
- Ilić, V.; Stojković, M.; Dodevska, Z.; Ilić, S. Machine Learning Model for Prediction of Indicative Water Parameters on the Danube River Based on Satellite Data. In Proceedings of the 14th International Conference on Information Society and Technology (ICIST 2024), Kopaonik, Serbia, 10–13 March 2024; Available online: https://www.researchgate.net/publication/384453480 (accessed on 1 September 2025).
- Gajardo, J.; Yáñez, M.; Padilla, R.; Espinoza, S.; Carrasco-Benavides, M. Modeling the Spatial Distribution of Wildfire Risk in Chile Under Current and Future Climate Scenarios. Fire 2025, 8, 113. [Google Scholar] [CrossRef]
- Sykas, D.; Zografakis, D.; Demestichas, K. Deep Learning Approaches for Wildfire Severity Prediction: A Comparative Study of Image Segmentation Networks and Visual Transformers on the EO4WildFires Dataset. Fire 2024, 7, 374. [Google Scholar] [CrossRef]
- Vasconcelos, R.N.; de Santana, M.M.M.; Costa, D.P.; Duverger, S.G.; Ferreira-Ferreira, J.; Oliveira, M.; Barbosa, L.d.S.; Cordeiro, C.L.; Franca Rocha, W.J.S. Machine Learning Model Reveals Land Use and Climate’s Role in Caatinga Wildfires: Present and Future Scenarios. Fire 2025, 8, 8. [Google Scholar] [CrossRef]
- Durlević, U.; Valjarević, A.; Novković, I.; Vujović, F.; Josifov, N.; Krušić, J.; Komac, B.; Djekić, T.; Singh, S.K.; Jović, G.; et al. Universal Snow Avalanche Modeling Index Based on SAFI–Flow-R Approach in Poorly-Gauged Regions. ISPRS Int. J. Geo-Inf. 2024, 13, 315. [Google Scholar] [CrossRef]
- Stojković, S.; Marković, D.; Durlević, U. Snow Cover Estimation Using Sentinel-2 High Spatial Resolution Data: A Case Study of National Park Šar Planina (Serbia). In Advanced Technologies, Systems, and Applications VII. IAT 2022; Ademović, N., Mujčić, E., Mulić, M., Kevrić, J., Akšamija, Z., Eds.; Lecture Notes in Networks and Systems; Springer: Cham, Switzerland, 2023; Volume 539, pp. 523–534. [Google Scholar] [CrossRef]
- Durlević, U.; Momčilović, A.; Ćurić, V.; Dragojević, M. Gis Application in Analysis of Erosion Intensity in the Vlasina River Basin. Bull. Serbian Geograph. Soc. 2019, 99, 17–36. [Google Scholar] [CrossRef]
- Srejić, T.; Manojlović, S.; Sibinović, M.; Bajat, B.; Novković, I.; Milošević, M.V.; Carević, I.; Todosijević, M.; Sedlak, M.G. Agricultural Land Use Changes as a Driving Force of Soil Erosion in the Velika Morava River Basin, Serbia. Agriculture 2023, 13, 778. [Google Scholar] [CrossRef]
- Guzmán-Rojo, M.; Silva de Freitas, L.; Coritza Taquichiri, E.; Huysmans, M. Groundwater Vulnerability in the Aftermath of Wildfires at the El Sutó Spring Area: Model-Based Insights and the Proposal of a Post-Fire Vulnerability Index for Dry Tropical Forests. Fire 2025, 8, 86. [Google Scholar] [CrossRef]
- Chang, L.-C.; Yang, M.-T.; Liou, J.-Y.; Kow, P.-Y.; Chang, F.-J. Intelligent Urban Flood Management Using Real-Time Forecasting, Multi-Objective Optimization, and Adaptive Pump Operation. Smart Cities 2025, 8, 91. [Google Scholar] [CrossRef]
- Durlević, U.; Tadić, P.; Hussain, M.A. Snow Avalanche Susceptibility Mapping Using Deep Learning, Machine Learning, and Fuzzy Logic: A Case Study of the Šar Mountains, Serbia. Earth Syst. Environ. 2025. [Google Scholar] [CrossRef]
- Kang, K.; Ponomarev, A.; Zerkal, O.; Huang, S.; Lin, Q. Shallow Landslide Susceptibility Mapping in Sochi Ski-Jump Area Using GIS and Numerical Modelling. ISPRS Int. J. Geo-Inf. 2019, 8, 148. [Google Scholar] [CrossRef]
- Caron, N.; Noura, H.N.; Nakache, L.; Guyeux, C.; Aynes, B. AI for Wildfire Management: From Prediction to Detection, Simulation, and Impact Analysis—Bridging Lab Metrics and Real-World Validation. AI 2025, 6, 253. [Google Scholar] [CrossRef]
- Kalfas, D.; Kalogiannidis, S.; Spinthiropoulos, K.; Chatzitheodoridis, F.; Georgitsi, M. The Role of Traditional Fire Management Practices in Mitigating Wildfire Risk: A Case Study of Greece. Fire 2025, 8, 389. [Google Scholar] [CrossRef]
- Prodromou, M.; Girtsou, S.; Leventis, G.; Charalampous, G.; Apostolakis, A.; Tzouvaras, M.; Mettas, C.; Giannopoulos, G.; Kontoes, C.; Hadjimitsis, D. Spatiotemporal Analysis of Forest Fires in Cyprus Using Earth Observation and Climate Data. Environ. Earth Sci. Proc. 2025, 35, 54. [Google Scholar] [CrossRef]
- Durlević, U. Geospatial Modeling of Snow Avalanches on the Šar Mountains, Balkan Peninsula. Glas. Srp. Geogr. Društva 2025, 105, 163–184. [Google Scholar] [CrossRef]
- Andrianarivony, H.S.; Akhloufi, M.A. Machine Learning and Deep Learning for Wildfire Spread Prediction: A Review. Fire 2024, 7, 482. [Google Scholar] [CrossRef]
- Shadrin, D.; Illarionova, S.; Gubanov, F.; Evteeva, K.; Mironenko, M.; Levchunets, I.; Belousov, R.; Burnaev, E. Wildfire Spreading Prediction Using Multimodal Data and Deep Neural Network Approach. Sci. Rep. 2024, 14, 2606. [Google Scholar] [CrossRef]





















| Variable | Year | Spatial Resolution (m) | Source |
|---|---|---|---|
| Elevation | 2016 | 25 | European Environment Agency |
| Terrain slope | 2016 | 25 | European Environment Agency |
| Aspect | 2016 | 25 | European Environment Agency |
| Topographic wetness index | 2016 | 25 | European Environment Agency |
| Air temperature | 2022 | 25 (resampled) | Digital Climate Atlas of Serbia |
| Annual precipitation | 2022 | 25 (resampled) | Digital Climate Atlas of Serbia |
| Consecutive dry days | 2022 | 25 (resampled) | Digital Climate Atlas of Serbia |
| Consecutive wet days | 2022 | 25 (resampled) | Digital Climate Atlas of Serbia |
| Aridity index | 2022 | 25 (resampled) | Digital Climate Atlas of Serbia |
| Global horizontal irradiance | 2025 | 25 (resampled) | Global Solar Atlas |
| Wind exposure | 2016 | 25 (resampled) | European Environment Agency |
| Land use | 2024 | 25 (resampled) | Environmental Systems Research Institute |
| Normalized Burn Ratio | 2025 | 25 (resampled) | U.S. Geological Survey |
| Distance from roads | 2025 | 25 | Open Street Map |
| Distance from settlements | 2025 | 25 | Environmental Systems Research Institute |
| Distance from water surfaces | 2025 | 25 | Environmental Systems Research Institute |
| Model | Wildfire Susceptibility (%) | ||||
|---|---|---|---|---|---|
| Very Low | Low | Medium | High | Very High | |
| XGBoost | 40.0 | 21.3 | 14.7 | 12.6 | 11.5 |
| Deep neural network | 50.5 | 11.7 | 10.9 | 11.7 | 15.2 |
| Kolmogorov-Arnold networks | 47.3 | 13.5 | 12.0 | 12.3 | 14.8 |
| Integrated (Ensemble) | 46.1 | 15.7 | 13.0 | 12.5 | 12.7 |
| M | TA (km2) | SA (km2) | % | M | TA (km2) | SA (km2) | % |
|---|---|---|---|---|---|---|---|
| Bosilegrad | 571.2 | 89.6 | 15.7 | Kovin | 736.1 | 392.2 | 53.3 |
| Kanjiža | 398.5 | 4.4 | 1.1 | Pančevo | 755.8 | 565.0 | 74.8 |
| Kladovo | 627.2 | 250.1 | 39.9 | Prijepolje | 827.4 | 29.4 | 3.6 |
| Titel | 260.8 | 220.0 | 84.4 | Sjenica | 1058.5 | 83.6 | 7.9 |
| Bečej | 486.5 | 94.6 | 19.4 | Vračar | 2.9 | 0 | 0 |
| Žabalj | 399.8 | 357.6 | 89.4 | Kikinda | 782.6 | 300.7 | 38.4 |
| Alibunar | 601.0 | 470.1 | 78.2 | Čoka | 321.3 | 56.6 | 17.6 |
| Kovačica | 418.6 | 330.7 | 79.0 | Ada | 227.0 | 0.3 | 0.1 |
| Temerin | 169.6 | 114.7 | 67.6 | Novi Bečej | 608.6 | 210.2 | 34.5 |
| Kula | 481.4 | 367.6 | 76.4 | Zrenjanin | 1326.1 | 961.4 | 72.5 |
| Novi Kneževac | 305.4 | 51.0 | 16.7 | Žitište | 525.0 | 468.8 | 89.3 |
| Novi Sad | 699.2 | 431.4 | 61.7 | Nova Crnja | 272.6 | 223.1 | 81.8 |
| Mali Iđoš | 181.2 | 74.6 | 41.2 | Kuršumlija | 951.7 | 101.2 | 10.6 |
| Senta | 293.4 | 2.7 | 0.9 | Sevojno | 19.6 | 1.3 | 6.9 |
| Bačka Topola | 596.0 | 96.3 | 16.2 | Požarevac | 378.6 | 214.6 | 56.7 |
| Sremski Karlovci | 50.6 | 2.8 | 5.6 | Lebane | 336.8 | 62.4 | 18.5 |
| Inđija | 384.6 | 235.2 | 61.2 | Medveđa | 524.3 | 67.5 | 12.9 |
| Bogatić | 384.3 | 242.5 | 63.1 | Subotica | 1007.4 | 64.2 | 6.4 |
| Ljubovija | 356.2 | 4.1 | 1.1 | Smederevska Palanka | 421.3 | 109.5 | 26.0 |
| Vrbas | 375.5 | 331.4 | 88.2 | Petrovac na Mlavi | 655.1 | 17.3 | 2.6 |
| Bački Petrovac | 158.3 | 117.8 | 74.4 | Brus | 605.9 | 11.5 | 1.9 |
| Beočin | 184.2 | 67.9 | 36.9 | Raška | 670.2 | 9.2 | 1.4 |
| Ruma | 582.0 | 461.9 | 79.4 | Aleksandrovac | 386.6 | 8.0 | 2.1 |
| Rakovica | 30.0 | 4.9 | 16.2 | Novi Pazar | 742.5 | 51.5 | 6.9 |
| Stara Pazova | 344.5 | 251.9 | 73.1 | Tutin | 741.7 | 54.1 | 7.3 |
| Trgovište | 370.6 | 32.9 | 8.9 | Srbobran | 284.1 | 243.6 | 85.8 |
| Opovo | 203.3 | 162.4 | 79.9 | Vlasotince | 307.9 | 14.6 | 4.7 |
| Bujanovac | 460.9 | 200.5 | 43.5 | Gadžin Han | 324.7 | 35.6 | 10.9 |
| Surdulica | 628.4 | 138.7 | 22.1 | Kostolac | 101.4 | 42.0 | 41.4 |
| Malo Crniće | 269.5 | 97.2 | 36.1 | Barajevo | 212.9 | 9.4 | 4.4 |
| Kučevo | 721.2 | 135.9 | 18.8 | Lazarevac | 383.0 | 37.5 | 9.8 |
| Žagubica | 760.1 | 37.4 | 4.9 | Obrenovac | 409.7 | 35.1 | 8.6 |
| Bor | 856.3 | 160.0 | 18.7 | Čukarica | 157.0 | 53.4 | 34.0 |
| Ćuprija | 288.0 | 106.7 | 37.1 | Vladimirci | 337.6 | 62.4 | 18.5 |
| Despotovac | 623.2 | 114.5 | 18.4 | Pirot | 1232.1 | 90.3 | 7.3 |
| Svilajnac | 326.1 | 79.1 | 24.2 | Lajkovac | 185.2 | 25.0 | 13.5 |
| Koceljeva | 257.5 | 27.2 | 10.6 | Ub | 456.2 | 54.1 | 11.9 |
| Blace | 306.2 | 10.2 | 3.3 | Surčin | 288.6 | 151.9 | 52.6 |
| Preševo | 264.7 | 126.9 | 47.9 | Pećinci | 488.7 | 367.7 | 75.2 |
| Osečina | 318.6 | 2.8 | 0.9 | Sombor | 1216.4 | 482.0 | 39.6 |
| Valjevo | 905.1 | 12.3 | 1.4 | Apatin | 380.5 | 160.8 | 42.3 |
| Krupanj | 341.7 | 3.3 | 1.0 | Odžaci | 411.0 | 295.2 | 71.8 |
| Jagodina | 469.5 | 104.5 | 22.3 | Bač | 367.4 | 142.2 | 38.7 |
| Batočina | 135.7 | 13.9 | 10.3 | Bačka Palanka | 589.7 | 389.0 | 66.0 |
| Rača | 215.6 | 14.9 | 6.9 | Nova Varoš | 581.4 | 18.5 | 3.2 |
| Kragujevac | 834.7 | 87.4 | 10.5 | Priboj | 552.9 | 33.0 | 6.0 |
| Knić | 413.2 | 54.9 | 13.3 | Bela Palanka | 516.9 | 60.0 | 11.6 |
| Rekovac | 366.0 | 9.7 | 2.7 | Knjaževac | 1202.2 | 46.2 | 3.8 |
| Topola | 356.6 | 16.4 | 4.6 | Svrljig | 497.2 | 64.4 | 13.0 |
| Gornji Milanovac | 836.4 | 11.9 | 1.4 | Ražanj | 288.7 | 9.8 | 3.4 |
| Stari Grad | 5.4 | 0 | 0 | Paraćin | 541.3 | 91.1 | 16.8 |
| Savski Venac | 14.1 | 0 | 0 | Boljevac | 827.7 | 46.0 | 5.6 |
| Novi Beograd | 40.7 | 10.0 | 24.6 | Sokobanja | 525.4 | 26.0 | 4.9 |
| Zemun | 149.8 | 92.2 | 61.6 | Aleksinac | 706.9 | 134.1 | 19.0 |
| Kosjerić | 358.6 | 1.8 | 0.5 | Kruševac | 854.0 | 59.8 | 7.0 |
| Arilje | 349.1 | 3.2 | 0.9 | Ćićevac | 123.6 | 25.1 | 20.3 |
| Ivanjica | 1089.8 | 17.0 | 1.6 | Prokuplje | 758.9 | 127.6 | 16.8 |
| Trstenik | 448.1 | 12.5 | 2.8 | Žitorađa | 213.9 | 96.0 | 44.9 |
| Varvarin | 249.4 | 76.2 | 30.5 | Merošina | 193.1 | 25.5 | 13.2 |
| Vrnjačka Banja | 238.6 | 4.9 | 2.0 | Doljevac | 121.2 | 53.9 | 44.5 |
| Sečanj | 522.6 | 426.7 | 81.7 | Leskovac | 1025.0 | 122.8 | 12.0 |
| Požega | 426.1 | 9.6 | 2.3 | Bojnik | 263.9 | 113.5 | 43.0 |
| Čačak | 636.4 | 14.1 | 2.2 | Palilula (Niš) | 116.6 | 24.3 | 20.8 |
| Voždovac | 148.4 | 7.7 | 5.2 | Medijana | 10.8 | 0.9 | 8.1 |
| Grocka | 299.7 | 39.7 | 13.3 | Niška Banja | 146.2 | 3.0 | 2.0 |
| Zvezdara | 31.1 | 3.6 | 11.5 | Pantelej | 141.0 | 10.3 | 7.3 |
| Mladenovac | 339.0 | 34.4 | 10.2 | Crveni Krst | 181.8 | 32.3 | 17.8 |
| Palilula (Beograd) | 450.7 | 114.7 | 25.5 | Srbica | 375.2 | 105.3 | 28.1 |
| Sopot | 270.7 | 14.9 | 5.5 | Kosovo Polje | 99.5 | 69.8 | 70.2 |
| Smederevo | 484.3 | 290.6 | 60.0 | Obilić | 106.9 | 90.2 | 84.4 |
| Babušnica | 528.6 | 20.7 | 3.9 | Glogovac | 289.6 | 32.9 | 11.4 |
| Golubac | 367.3 | 20.2 | 5.5 | Klina | 401.8 | 195.8 | 48.7 |
| Majdanpek | 931.8 | 39.7 | 4.3 | Lipljan | 406.0 | 211.0 | 52.0 |
| Negotin | 1089.8 | 451.6 | 41.4 | Novo Brdo | 80.8 | 5.2 | 6.5 |
| Zaječar | 1069.5 | 157.1 | 14.7 | Kosovska Kamenica | 520.5 | 133.5 | 25.7 |
| Dimitrovgrad | 483.1 | 59.5 | 12.3 | Priština | 564.3 | 92.6 | 16.4 |
| Crna Trava | 312.0 | 1.9 | 0.6 | Uroševac | 350.2 | 98.2 | 28.0 |
| Šid | 686.9 | 369.8 | 53.8 | Štimlje | 136.5 | 26.6 | 19.5 |
| Mali Zvornik | 183.9 | 1.5 | 0.8 | Suva Reka | 431.0 | 101.4 | 23.5 |
| Bajina Bašta | 673.3 | 12.3 | 1.8 | Orahovac | 400.6 | 78.6 | 19.6 |
| Plandište | 383.2 | 289.0 | 75.4 | Peć | 605.2 | 111.5 | 18.4 |
| Vršac | 799.1 | 555.2 | 69.5 | Istok | 455.8 | 119.8 | 26.3 |
| Sremska Mitrovica | 761.2 | 581.0 | 76.3 | Dečani | 371.0 | 46.2 | 12.5 |
| Šabac | 797.3 | 243.7 | 30.6 | Đakovica | 587.6 | 217.8 | 37.1 |
| Loznica | 612.0 | 29.6 | 4.8 | Prizren | 760.0 | 134.2 | 17.7 |
| Bela Crkva | 353.4 | 137.7 | 39.0 | Gora | 309.8 | 77.9 | 25.1 |
| Veliko Gradište | 342.9 | 103.6 | 30.2 | Štrpce | 232.7 | 36.9 | 15.9 |
| Kraljevo | 1529.9 | 30.2 | 2.0 | Kačanik | 304.8 | 42.1 | 13.8 |
| Užice | 647.5 | 17.8 | 2.7 | Vitina | 290.9 | 145.1 | 49.9 |
| Ljig | 278.7 | 6.8 | 2.4 | Gnjilane | 517.8 | 151.3 | 29.2 |
| Aranđelovac | 375.8 | 13.0 | 3.5 | Zubin Potok | 334.3 | 54.3 | 16.2 |
| Mionica | 329.6 | 5.9 | 1.8 | Vučitrn | 346.8 | 195.2 | 56.3 |
| Lapovo | 54.9 | 7.4 | 13.4 | Kosovska Mitrovica | 346.0 | 98.2 | 28.4 |
| Irig | 230.1 | 138.2 | 60.1 | Podujevo | 622.9 | 275.4 | 44.2 |
| Žabari | 263.8 | 90.1 | 34.2 | Zvečan | 116.5 | 18.1 | 15.6 |
| Vladičin Han | 365.8 | 25.1 | 6.8 | Leposavić | 538.6 | 90.2 | 16.8 |
| Velika Plana | 345.2 | 124.1 | 36.0 | Vranje | 600.0 | 99.1 | 16.5 |
| Lučani | 454.7 | 2.9 | 0.6 | Vranjska Banja | 258.4 | 15.3 | 5.9 |
| Čajetina | 646.6 | 17.3 | 2.7 |
| Model | Test Accuracy | F1-Score (Positive Class) | PR-AUC | ROC-AUC |
|---|---|---|---|---|
| DNN | 0.834 | 0.8098 | 0.8772 | 0.9228 |
| KANs | 0.8061 | 0.781 | 0.8533 | 0.9008 |
| XGBoost | 0.8262 | 0.8027 | 0.8708 | 0.9178 |
| Model Pair | Spearman’s ρ (Feature Importance Concordance) | Interpretation |
|---|---|---|
| DNN—KAN | 0.817 | Strong agreement—both neural models emphasize similar climatic and anthropogenic drivers. |
| DNN—XGBoost | 0.886 | Very strong agreement—consistent feature prioritization across neural and tree-based architectures. |
| KAN—XGBoost | 0.834 | Strong agreement—minor divergences reflecting architectural biases in handling nonlinear interactions. |
Disclaimer/Publisher’s Note: The statements, opinions and data contained in all publications are solely those of the individual author(s) and contributor(s) and not of MDPI and/or the editor(s). MDPI and/or the editor(s) disclaim responsibility for any injury to people or property resulting from any ideas, methods, instructions or products referred to in the content. |
© 2025 by the authors. Licensee MDPI, Basel, Switzerland. This article is an open access article distributed under the terms and conditions of the Creative Commons Attribution (CC BY) license (https://creativecommons.org/licenses/by/4.0/).
Share and Cite
Durlević, U.; Ilić, V.; Valjarević, A. Wildfire Susceptibility Mapping Using Deep Learning and Machine Learning Models Based on Multi-Sensor Satellite Data Fusion: A Case Study of Serbia. Fire 2025, 8, 407. https://doi.org/10.3390/fire8100407
Durlević U, Ilić V, Valjarević A. Wildfire Susceptibility Mapping Using Deep Learning and Machine Learning Models Based on Multi-Sensor Satellite Data Fusion: A Case Study of Serbia. Fire. 2025; 8(10):407. https://doi.org/10.3390/fire8100407
Chicago/Turabian StyleDurlević, Uroš, Velibor Ilić, and Aleksandar Valjarević. 2025. "Wildfire Susceptibility Mapping Using Deep Learning and Machine Learning Models Based on Multi-Sensor Satellite Data Fusion: A Case Study of Serbia" Fire 8, no. 10: 407. https://doi.org/10.3390/fire8100407
APA StyleDurlević, U., Ilić, V., & Valjarević, A. (2025). Wildfire Susceptibility Mapping Using Deep Learning and Machine Learning Models Based on Multi-Sensor Satellite Data Fusion: A Case Study of Serbia. Fire, 8(10), 407. https://doi.org/10.3390/fire8100407

