Sign in to use this feature.

Years

Between: -

Subjects

remove_circle_outline
remove_circle_outline
remove_circle_outline
remove_circle_outline
remove_circle_outline
remove_circle_outline
remove_circle_outline
remove_circle_outline
remove_circle_outline

Journals

remove_circle_outline
remove_circle_outline
remove_circle_outline
remove_circle_outline
remove_circle_outline
remove_circle_outline
remove_circle_outline
remove_circle_outline
remove_circle_outline
remove_circle_outline
remove_circle_outline
remove_circle_outline
remove_circle_outline
remove_circle_outline

Article Types

Countries / Regions

remove_circle_outline
remove_circle_outline
remove_circle_outline
remove_circle_outline
remove_circle_outline

Search Results (1,834)

Search Parameters:
Keywords = hydrocarbon indices

Order results
Result details
Results per page
Select all
Export citation of selected articles as:
16 pages, 3387 KB  
Article
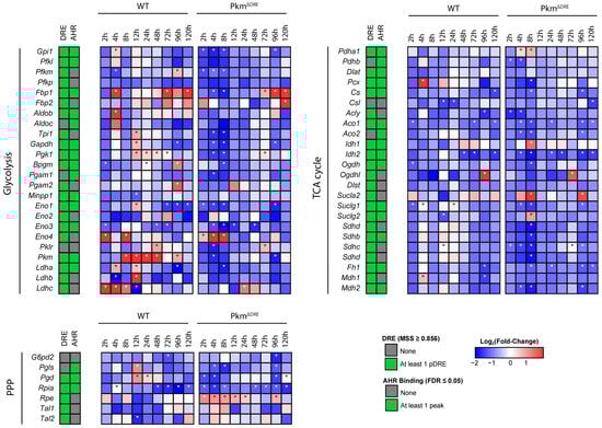
Loss of Dioxin Response Element-Mediated Induction of PKM2 Reprograms Hepatic Metabolism in Response to TCDD
by Karina Orlowska, Rance Nault and Tim Zacharewski
Int. J. Mol. Sci. 2025, 26(22), 10853; https://doi.org/10.3390/ijms262210853 - 8 Nov 2025
Viewed by 107
Abstract
2,3,7,8-Tetrachlorodibenzo-p-dioxin (TCDD) reprograms central carbon metabolism by switching pyruvate kinase expression from isoform M1 (Pkm1) to M2 (Pkm2), mediated by aryl hydrocarbon receptor (AhR) binding to a dioxin response element (DRE) located between exons 3 and 4 [...] Read more.
2,3,7,8-Tetrachlorodibenzo-p-dioxin (TCDD) reprograms central carbon metabolism by switching pyruvate kinase expression from isoform M1 (Pkm1) to M2 (Pkm2), mediated by aryl hydrocarbon receptor (AhR) binding to a dioxin response element (DRE) located between exons 3 and 4 within the Pkm locus. To further investigate the consequences of Pkm isoform switching in TCDD elicited hepatotoxicity, we examined gene expression in primary hepatocytes isolated from mice with the Pkm locus DRE excised (PkmΔDRE). Wild-type and PkmΔDRE hepatocytes were treated with 10 nM TCDD for 2, 4, 8, 12, 24, 48, 72, 96 and 120 h. Central carbon metabolite changes were also assessed in WT and PkmΔDRE mice treated with 30 µg/kg TCDD every 4 day for 28 days. While AHR target genes were comparably induced, some genes exhibited divergent expression patterns in PkmΔDRE mice compared to wild-types following treatment with TCDD. Notably, antioxidant gene expression was delayed in PkmΔDRE hepatocytes. Metabolomic analysis also revealed differences in glycolytic, TCA cycle and pentose phosphate pathway metabolite levels in TCDD-treated WT and PkmΔDRE liver extracts. In addition, amino acid metabolism and serine/glycine synthesis were also elevated, especially in PkmΔDRE. These findings indicate PKM2 induction affects the transcriptional and metabolic coordination of hepatic responses to TCDD. Full article
(This article belongs to the Section Molecular Biology)
Show Figures

Figure 1

19 pages, 4065 KB  
Article
Aromaticity Study of Linear and Belt-like Polycyclic Aromatic Hydrocarbons
by Guilherme A. Salles, Paulo R. C. Magalhães, Jhonatas R. Carvalho, Matheus Máximo-Canadas, Nathália M. P. Rosa, Julio C. V. Chagas, Luiz F. A. Ferrão, Adelia J. A. Aquino, Itamar Borges, Francisco B. C. Machado and Hans Lischka
Chemistry 2025, 7(6), 178; https://doi.org/10.3390/chemistry7060178 - 7 Nov 2025
Viewed by 153
Abstract
Polycyclic aromatic hydrocarbons (PAHs) play a central role in materials science due to their extended π-conjugated systems, with their stability and reactivity depending critically on their aromatic character. In this work, we systematically investigated the aromaticity and stability of a broad range of [...] Read more.
Polycyclic aromatic hydrocarbons (PAHs) play a central role in materials science due to their extended π-conjugated systems, with their stability and reactivity depending critically on their aromatic character. In this work, we systematically investigated the aromaticity and stability of a broad range of linear (acenes, phenacenes, biphenylenes, and cyclobuta-acenes) and belt-like (cyclacenes, cyclophenacenes, and cyclobiphenylenes) PAHs containing five to twelve benzene rings. A diverse set of aromaticity descriptors was employed, including geometric (HOMA), electronic (MCI, FLU) and magnetic (NICS) descriptors, plus the recently developed Q2 indices, based on the components of the distributed multipole analysis (DMA) electric quadrupole tensor. These data were complemented by stability analyses using singlet–triplet energy splitting (ΔES–T) and fractional occupation number-weighted densities (NFOD) values. Our results indicate that acenes and phenacenes follow a comparable aromatic trend, with inner rings possessing lower aromaticity and the edge rings showing a more pronounced aromatic character. A subtle difference is observed in the position of the most aromatic ring, which lies slightly closer to the interior in acenes. Phenacenes, however, exhibit greater overall stability, attributed to their armchair edges. For biphenylenes and cyclobuta-acenes, the antiaromatic cyclobutadiene moiety perturbs the aromaticity only in its direct neighborhood and preserves the aromaticity in the remaining chains. In belt-like systems, cyclacenes exhibit strong radical character and low stability, consistent with longstanding synthetic challenges, whereas cyclophenacenes display enhanced aromaticity and stability with extending size. Cyclobiphenylenes combine localized antiaromatic centers with preserved benzene-like aromaticity in rings distant from the cyclobutadiene unit. Full article
Show Figures

Graphical abstract

33 pages, 11154 KB  
Article
Organic Geochemistry and Petroleum Potential for Cambrian-Silurian Source Rocks in the Baltic Basin Onshore Poland
by Przemysław Karcz
Minerals 2025, 15(11), 1170; https://doi.org/10.3390/min15111170 - 7 Nov 2025
Viewed by 141
Abstract
The Upper Cambrian–Lower Silurian sediments of the Baltic Basin represent organic-rich clastic and carbonate rocks that are a key exploration target for hydrocarbons in northern Pomerania, Poland. The source rocks contain an average total organic carbon (TOC) content of 4.1 wt% (range: 0.7–9.6 [...] Read more.
The Upper Cambrian–Lower Silurian sediments of the Baltic Basin represent organic-rich clastic and carbonate rocks that are a key exploration target for hydrocarbons in northern Pomerania, Poland. The source rocks contain an average total organic carbon (TOC) content of 4.1 wt% (range: 0.7–9.6 wt%). The organic matter is primarily in the early to mid-oil window; however, both more mature and overmature organic matter also occur (average Tmax: 445 °C; range: 427–488 °C; average Ro: 1.3%; range: 1.0%–1.8%). These organic-rich rocks were mostly deposited under dysoxic rather than anoxic conditions. Fossils of oxygen-dependent benthic fauna are widely distributed, even in the darkest (black shale) lithologies. Nevertheless, short intervals lacking benthic fossils indicate episodes of anoxic bottom-water conditions. The Furongian–Lower Llandovery source rocks exhibit a low sedimentation rate, ranging from 1 to 19 m/Ma. Geochemically, the organic matter is dominated by type II kerogen. Petrographically, the kerogen consists mainly of graptolites and algae. Due to the predominance of planktonic-origin fauna and thermal maturity, the kerogen is relatively hydrogen depleted (average Hydrogen Index, HI: 169 mg HC/g TOC; range: 1–340 mg HC/g TOC). The present day petroleum potential of these source rocks varies from fair to good and very good. Bitumen analysis revealed a dominance of kerogen components, with only minor admixtures of light and heavy oils. Full article
Show Figures

Figure 1

17 pages, 7739 KB  
Article
Characterization of Urban Ozone and Non-Methane Hydrocarbon Pollution in Heilongjiang Province
by Pengjie Wang, Qingqing Meng, Yufeng Zhao, Zhiguo Yu, Ping Gu, Jingyang Jiang, Xiaohui Su, Jixin Guan, Rui Zhang, Xiaoyan Wang and Liangbing Hu
Atmosphere 2025, 16(11), 1266; https://doi.org/10.3390/atmos16111266 - 7 Nov 2025
Viewed by 290
Abstract
This study utilizes ambient air quality monitoring data from 13 prefecture-level cities in Heilongjiang Province to systematically analyze the pollution characteristics and dynamic evolution of ozone (O3) and non-methane hydrocarbons (NMHCs). The findings reveal that overall air quality in Heilongjiang Province [...] Read more.
This study utilizes ambient air quality monitoring data from 13 prefecture-level cities in Heilongjiang Province to systematically analyze the pollution characteristics and dynamic evolution of ozone (O3) and non-methane hydrocarbons (NMHCs). The findings reveal that overall air quality in Heilongjiang Province has improved substantially in recent years. The concentrations of SO2, NO2, PM10, PM2.5 and CO in 2023 decreased significantly compared with 2015, with an average reduction of 38.7%. However, O3 concentrations have continued to rise, indicating that O3 pollution has become an increasingly pressing environmental concern. On an annual scale, the monthly average O3 concentration in 2023 displayed a “clear single-peak” pattern, reaching its maximum in June, at a concentration of 139 μg/m3. In contrast, the monthly average NMHC concentration exhibited a “distinct double-peak” pattern, with elevated levels in January and December, at 59.4 and 48.35 μg/m3, respectively. From an hourly perspective, the highest O3 concentrations across the 13 cities occurred between 11:00 and 17:00, while NMHC concentrations showed an opposite trend. Furthermore, during the heating season (October to April of the following year), O3 and NMHC concentrations increased by 0.78 and 1.56 times, respectively, compared with the non-heating season. In terms of ambient air quality levels, both O3 and NMHC concentrations exhibited a gradual upward trend under conditions of “excellent”, “good”, and “light pollution”. However, under “moderate pollution”, “heavy pollution”, and “severe pollution” levels, O3 and NMHC concentrations exhibited irregular patterns, likely due to the interaction of multiple complex factors. O3 pollution follows a “central concentration and peripheral diffusion” pattern, reflecting the combined influence of human activities and natural conditions. In contrast, NMHC concentrations display pronounced spatial heterogeneity, with low levels in the west and high levels in the east, primarily driven by regional differences in industrial structure and environmental conditions. In summary, this study aims to elucidate the spatiotemporal distribution characteristics of O3 and NMHC pollution in Heilongjiang Province and their complex relationship with air quality levels, providing a scientific basis for future pollution prevention and control strategies. Subsequent research should focus on identifying the underlying causes of pollution to develop more precise and effective mitigation measures, thereby continuously improving ambient air quality in the province. Full article
(This article belongs to the Special Issue Atmospheric Pollution Dynamics in China)
Show Figures

Figure 1

24 pages, 2744 KB  
Article
Biodegradation Potential and Taxonomic Composition of Hydrocarbon-Degrading Bacterial Consortia in Diesel-Contaminated Agricultural Soils
by Gloria Anaí Valencia-Luna, Damián Lozada-Campos, Liliana Pardo-López, Karla Sofía Millán-López, Octavio Loera, Armando Tapia-Hernández and Beatriz Pérez-Armendáriz
Appl. Microbiol. 2025, 5(4), 126; https://doi.org/10.3390/applmicrobiol5040126 - 6 Nov 2025
Viewed by 692
Abstract
This study explored the potential of bacterial consortia to remediate real diesel-contaminated agricultural soils. Two consortia were tested: a native consortium isolated from contaminated soil and an exogenous consortium derived from vermicompost. Bacterial communities (consortia and soils) were characterized through high-throughput sequencing. Within [...] Read more.
This study explored the potential of bacterial consortia to remediate real diesel-contaminated agricultural soils. Two consortia were tested: a native consortium isolated from contaminated soil and an exogenous consortium derived from vermicompost. Bacterial communities (consortia and soils) were characterized through high-throughput sequencing. Within 30 days, total petroleum hydrocarbons (TPH) were removed most efficiently by bioaugmentation with the native consortium (53.32%), followed by the exogenous vermicompost consortium (47.14%) and the indigenous microbiota (42.52%). Gas chromatography confirmed the reduction of polycyclic aromatic hydrocarbons (PAHs) with 2–5 rings; however, terphenyl, chrysene, and pyrene persisted. The highest TPH biodegradation rate was observed in the treatment inoculated with the native consortium (208.5 mg/kg per day), followed by the treatment with indigenous microbiota (181.8 mg/kg per day) and the exogenous consortium (161.9 mg/kg per day). Furthermore, hydrocarbon-degrading bacterial populations increased significantly during the first week but declined after day 21, showing a negative correlation with TPH concentrations across all treatments, indicating that the highest bacterial activity and degradation occurred during the first 14 days. Taxonomic analysis identified Actinobacteria as the most abundant phylum in the initial soil, whereas Proteobacteria dominated both the consortia and the bioremediated soils. Significant differences in community structure and composition were observed between the consortia according to their origin, influencing removal efficiency. Dominant genera shifted from Nocardioides and Streptomyces in untreated soil to Pseudomonas, Sphingobium, and Pseudoxanthomonas following biological treatments, while Nocardia, Rhodococcus, and Bacillus remained nearly constant. These findings underscore the effectiveness of adapted bacterial consortia in restoring real diesel-contaminated agricultural soils and highlight potential microbial succession patterns associated with biodegradation and soil ecological recovery. Full article
Show Figures

Graphical abstract

22 pages, 4938 KB  
Article
The Influence of CO2 Injection Timing and Well Placement on Storage Indicators in a Producing Natural Gas Reservoir with High CO2 Content
by Domagoj Vulin, Lucija Jukić, Valentina Kružić and Ante Dujaković
Sustainability 2025, 17(21), 9876; https://doi.org/10.3390/su17219876 - 5 Nov 2025
Viewed by 270
Abstract
Carbon capture and storage is recognized as the best method for CO2 emission mitigation in cases where the emissions cannot be avoided by switching to renewable energy or by increasing efficiency. In the Republic of Croatia, there are a number of gas-condensate [...] Read more.
Carbon capture and storage is recognized as the best method for CO2 emission mitigation in cases where the emissions cannot be avoided by switching to renewable energy or by increasing efficiency. In the Republic of Croatia, there are a number of gas-condensate reservoirs with a high content of CO2 that are adequate candidates for CO2 storage. The injection starts at selected different points before the end of production and might bring financial benefits as a result of CO2 injection patterns and efficient permanent storage. Employing a model of a typical reservoir, various scenarios of CO2 injection are examined to assess the impact of injection well positioning and timing on the reservoir’s sustainability for permanent CO2 storage. The main indicators used for the assessment are additional hydrocarbon recovery, retention, and storability. Full article
(This article belongs to the Special Issue Carbon Capture, Utilization, and Storage (CCUS) for Clean Energy)
Show Figures

Figure 1

20 pages, 2867 KB  
Article
Assessing Urban Soils in the Norilsk Industrial Region Based on Heavy Metal and Petroleum Product Pollution Indices
by Vladimir Myazin, Vyacheslav Vasenev, Maria Korneykova, Natalia Karmanovskaya and Yulia Sotnikova
Land 2025, 14(11), 2199; https://doi.org/10.3390/land14112199 - 5 Nov 2025
Viewed by 302
Abstract
The soil condition of Norilsk, a large industrial city located in the Arctic zone of Russia, was assessed for the first time using pollution indices calculated based on the gross content of Pb, Zn, Co, Cd, Cu, Ni, Cr, Mn, As, and petroleum [...] Read more.
The soil condition of Norilsk, a large industrial city located in the Arctic zone of Russia, was assessed for the first time using pollution indices calculated based on the gross content of Pb, Zn, Co, Cd, Cu, Ni, Cr, Mn, As, and petroleum products. The Nemerov Pollution Index (NPI) classifies all Norilsk soil samples as polluted. According to the PLI index, 86% of the soil samples were characterized as polluted, and according to the total pollution index (Zc), 56% of the soil samples were classified as moderately hazardous and hazardous polluted. All soil samples had a medium, high, or very high environmental risk. The high level of soil pollution in Norilsk and the crucial role of nonferrous metallurgy as the primary source of these metals are confirmed. Pollutant content in the soil varied in different districts of Norilsk, with Mn and petroleum products being significant. The maximum heavy metal pollution occurred in the soils of the enterprise protection zones and in the soil of the industrial zones. Airborne pollutants from industrial enterprises are the main cause of heavy metal soil pollution in the Norilsk agglomeration. The contribution of other sources of pollution, typical for various functional areas of the city (e.g., motor transport and waste), is not expressed. Simultaneously, the hydrocarbon content is determined by the location of areas near roads, which is typical for districts with a high population and intensive traffic. Using the example of the Central District of Norilsk, the landscaping of the territory was shown to play a role in reducing the total content of heavy metals. Based on the physicochemical properties of Norilsk’s urban soils, the following key measures are proposed to improve soil quality: increasing organic matter content; ensuring a neutral pH and a high cation exchange capacity; and reducing soil density, which will reduce the toxic load on plants and negative impact on human health. Full article
Show Figures

Figure 1

20 pages, 801 KB  
Article
Suitability of Ash from Wood, Coal, and Biomass Combustion for Use as Fertilizer: A Toxicological Perspective
by Ewa Szatyłowicz and Eliza Hawrylik
Sustainability 2025, 17(21), 9777; https://doi.org/10.3390/su17219777 - 3 Nov 2025
Viewed by 223
Abstract
The novelty lies in combining chemical and ecotoxicological approaches to evaluate the safety of ashes from different fuels. Its practical relevance is in demonstrating that only mixed firewood ash shows sufficiently low toxicity for safe use in home gardens, offering guidance for sustainable [...] Read more.
The novelty lies in combining chemical and ecotoxicological approaches to evaluate the safety of ashes from different fuels. Its practical relevance is in demonstrating that only mixed firewood ash shows sufficiently low toxicity for safe use in home gardens, offering guidance for sustainable household ash management. The use of ash in agriculture as a fertilizer has become a topic which is gaining growing attention because of its high nutrient content and its capacity to enhance soil structure. Ash from the combustion of wood, coal or plant biomass, although at first glance it seems to be a useless residue, contains a large amount of components essential for the healthy development of plants. These include potassium, phosphorus, magnesium, calcium and many microelements that can significantly affect the yield and condition of crops. For this reason, it was deemed necessary to investigate the toxicity of ashes produced during the burning of solid materials. The study material consisted of samples collected under controlled conditions resulting from the burning of the following materials: lumps of hard coal larger than 60 mm, hard coal graded between 25 and 80 mm, fine hard coal ranging from 8 to 25 mm, wood pellets, and a mixture of firewood types. A leaching procedure was then carried out to obtain eluates from the individual ash types. The analyses made it possible to determine and evaluate the extent to which polycyclic aromatic hydrocarbons (PAHs) leach from ashes originating from different fuels. Furthermore, the effect of fuel type on the transfer of these substances into the water environment was established. Carcinogenic equivalents of ash solutions, as well as the acute ecotoxicity of the eluates, were also assessed using Microtox® biotests with luminescent bacteria Aliivibrio fischeri. Based on the results, it was shown that the eluate derived from the combustion of mixed firewood exhibited the lowest toxicity, both with respect to PAH-related indicators and Microtox® outcomes. In our view, only this type of ash can be regarded as suitable for agricultural application in home gardens. Full article
Show Figures

Figure 1

27 pages, 3723 KB  
Article
Research on Surface Water State for Rivers in Western Ukraine Using Time Series Forecasting Methods
by Leonid Bytsyura, Nina Szczepanik-Scislo, Oksana Desyatnyuk, Natalya Shakhovska, Lukasz Scislo, Anatoliy Sachenko, Olena Lototska, Ihor Shevchuk and Oksana Sofinska
Water 2025, 17(21), 3148; https://doi.org/10.3390/w17213148 - 2 Nov 2025
Viewed by 406
Abstract
This study presents a data-driven forecasting framework for surface water state trends using time-series modelling based on hydrochemical monitoring data from the Ikva River (Ukraine). The monitoring campaign, conducted between 2021 and 2023, involved monthly sampling of 19 hydrochemical indicators at two sites. [...] Read more.
This study presents a data-driven forecasting framework for surface water state trends using time-series modelling based on hydrochemical monitoring data from the Ikva River (Ukraine). The monitoring campaign, conducted between 2021 and 2023, involved monthly sampling of 19 hydrochemical indicators at two sites. We applied the Prophet time series forecasting algorithm, a decomposable additive model, to predict key indicators, including water hardness and bicarbonate concentration. The approach provides a transparent and adaptable method for forecasting water state in data-limited contexts. Key contributions include the integration of high-resolution hydrochemical monitoring with an explainable machine learning model, enabling early warning insights in under-monitored river basins. The case study of best-performing models for hydrocarbonate and hardness confirmed that Prophet offered well-calibrated prediction intervals with rapid deployment, high interpretability, and dependable uncertainty estimation, though its forecasts were comparatively less accurate. Analysis of computational performance shows that Prophet enables faster implementation and quick insights, while ARIMA and LSTM achieve higher predictive accuracy at the cost of longer execution times. Results demonstrate strong predictive skill: for hardness, MAE = 1.64 and RMSE = 1.73; for bicarbonate, MAE = 54.82 and RMSE = 62.00. Coverage accuracy of 95% prediction intervals exceeded 91% for both indicators. The proposed approach provides a practical foundation for implementing early-warning systems and supporting evidence-based water resource management in regions lacking real-time monitoring infrastructure. Full article
Show Figures

Figure 1

29 pages, 4911 KB  
Article
Heavy Metal and Petroleum Hydrocarbon Contaminants Promote Resistance and Biofilm Formation in Vibrio Species from Shellfish
by Gongshi Lin, Yingpeng Li, Ying Qiao, Theerakamol Pengsakul, Guobin Chen and Lixing Huang
Microorganisms 2025, 13(11), 2522; https://doi.org/10.3390/microorganisms13112522 - 2 Nov 2025
Viewed by 257
Abstract
Shellfish are an essential component of the human diet, yet their safety is increasingly compromised by contamination with heavy metals, petroleum hydrocarbons, and pathogenic microorganisms, such as Vibrio, which pose significant health risks. This study examined shellfish samples from seafood markets, assessing [...] Read more.
Shellfish are an essential component of the human diet, yet their safety is increasingly compromised by contamination with heavy metals, petroleum hydrocarbons, and pathogenic microorganisms, such as Vibrio, which pose significant health risks. This study examined shellfish samples from seafood markets, assessing the levels of heavy metals (e.g., cadmium, copper) and petroleum hydrocarbons, while isolating and identifying Vibrio species carried by the shellfish. The antimicrobial resistance profiles, resistance genes, and biofilm-forming capacities of these strains were further characterized. Results revealed significant seasonal fluctuations in heavy metal concentrations, with some samples exceeding regulatory limits, indicating potential health risks for long-term consumers. Likewise, Vibrio abundance and resistance varied seasonally, with a notable prevalence of multidrug-resistant strains, likely influenced by antibiotic misuse and environmental pressures in coastal regions. Correlation analyses suggested potential links between heavy metal contamination and Vibrio resistance, as well as biofilm formation, supporting the hypothesis that metal-induced stress may facilitate resistance gene transfer and enhance biofilm-mediated resistance. This study reveals the seasonal dynamics of antimicrobial resistance (AMR) in shellfish-derived Vibrio species and elucidates the dose–response effects of heavy metals and petroleum hydrocarbons, as well as their synergistic selection mechanisms. These findings provide a scientific foundation for assessing shellfish safety, deciphering AMR transmission, and developing ecosystem-based strategies for aquaculture monitoring. Full article
(This article belongs to the Section Biofilm)
Show Figures

Figure 1

20 pages, 1780 KB  
Article
A Social Survey to Capture the Public Awareness and Perception About Chemicals Under Ireland’s Human Biomonitoring Feasibility Study
by Richa Singh, Holger Martin Koch, Marike Kolossa-Gehring, André Conrad and Alison Connolly
Environments 2025, 12(11), 410; https://doi.org/10.3390/environments12110410 - 1 Nov 2025
Viewed by 695
Abstract
As chemical exposures are increasingly emphasised as public health concerns, understanding how people perceive chemical risks is vital for shaping responsive and inclusive human biomonitoring (HBM) programmes. Public awareness not only influences individual behaviours but can also inform national policy priorities and scientific [...] Read more.
As chemical exposures are increasingly emphasised as public health concerns, understanding how people perceive chemical risks is vital for shaping responsive and inclusive human biomonitoring (HBM) programmes. Public awareness not only influences individual behaviours but can also inform national policy priorities and scientific focus. This study reports findings from the Human Biomonitoring for Ireland (HBM4IRE) feasibility study, which conducted a social survey adapted from the HBM4EU framework. The survey assessed awareness and perceived harmfulness of 24 chemical groups among 218 Irish residents, distinguishing between experts (involved in chemical management) and non-experts. Lead, arsenic, mercury, pesticides, tobacco alkaloids, volatile organic compounds (VOCs), solvents, cadmium, polycyclic aromatic hydrocarbons (PAHs), and persistent organic pollutants (POPs) received the highest perceived harmfulness scores. Non-experts reported lower perceived harmfulness for substances such as phthalates, parabens, and Per- and polyfluoroalkyl substances (PFASs), indicating significant awareness gaps. These findings demonstrate convergence between public and expert views for well-recognised substances but also highlight gaps for certain emerging chemicals. This study highlights the importance of targeted, country-specific education campaigns and shows the added value of integrating public perceptions into HBM design and priority setting. Full article
Show Figures

Figure 1

6 pages, 1322 KB  
Communication
Effect of Thermal Stress on the Cuticular Chemical Composition of the Amazonian Social Wasp Polybia rejecta (Fabricius, 1798)
by Tatiane Tagliatti Maciel, Bruno Corrêa Barbosa, Samanta Brito, Jodieh Oliveira Santana Varejão, Eduardo Vinícius Vieira Varejão, Marcio Luiz Oliveira, Rafael Dettogni Guariento and José Eduardo Serrão
Diversity 2025, 17(11), 766; https://doi.org/10.3390/d17110766 - 1 Nov 2025
Viewed by 214
Abstract
Insects are facing challenges with climate change, especially in tropical regions where small variations in temperature can affect their survival and behavior. The insect cuticle is a barrier against water loss and a source of signals for chemical communication triggered mainly by cuticular [...] Read more.
Insects are facing challenges with climate change, especially in tropical regions where small variations in temperature can affect their survival and behavior. The insect cuticle is a barrier against water loss and a source of signals for chemical communication triggered mainly by cuticular hydrocarbons. Knowing that tolerance in social wasps to temperature variations mainly depends on changes in the chemical composition of the cuticle, the objective was to evaluate how high temperatures affect the cuticular hydrocarbon composition of the social wasp Polybia rejecta. The wasps were exposed to a temperature of 40 °C for 1 h, 3 h, and 6 h following analyses of the cuticular hydrocarbons by GC-MS. The results revealed five long-chain hydrocarbons and one fatty alcohol. The relative percentages to each class of compounds indicated alkanes as the principal component in all samples. Tricosane was only identified after the third hour of exposure, increasing in the sixth hour, suggesting a possible chemical communication mechanism to alert critical situations between individuals. These results open up new avenues of research into insect communication in response to environmental stress. Full article
(This article belongs to the Section Animal Diversity)
Show Figures

Figure 1

27 pages, 5615 KB  
Article
Uncovering Exposure Patterns of Metals, PFAS, Phthalates, and PAHs and Their Combined Effect on Liver Injury Markers
by Doreen Jehu-Appiah and Emmanuel Obeng-Gyasi
J. Xenobiot. 2025, 15(6), 178; https://doi.org/10.3390/jox15060178 - 1 Nov 2025
Viewed by 336
Abstract
People are exposed to mixtures of metals, per- and polyfluoroalkyl substances (PFAS), phthalates, and polycyclic aromatic hydrocarbons (PAH) rather than single chemicals, yet mixture inference is hampered by high dimensionality, correlation, missingness, and left-censoring below limits of detection (LOD). We analyzed 2013–2014 National [...] Read more.
People are exposed to mixtures of metals, per- and polyfluoroalkyl substances (PFAS), phthalates, and polycyclic aromatic hydrocarbons (PAH) rather than single chemicals, yet mixture inference is hampered by high dimensionality, correlation, missingness, and left-censoring below limits of detection (LOD). We analyzed 2013–2014 National Health and Nutrition Examination Survey (NHANES) biomarkers (n = 4367) to (i) recover latent, interpretable co-exposure structures and (ii) quantify how these mixtures relate to liver health. To denoise and handle censoring, we applied Principal Component Pursuit with LOD adjustment (PCP-LOD), decomposing the exposure matrix into a non-negative low-rank component (population co-exposure profiles) and a sparse component (individual spikes), and then used Bayesian Kernel Machine Regression (BKMR) to estimate nonlinear and interactive associations with AST, ALT, GGT, ALP, total bilirubin, and the Fatty Liver Index (FLI), retaining analytes with ≥50% detection. PCP-LOD revealed coherent clusters (e.g., long-chain PFAS grouping; shared metal loadings), while the sparse layer highlighted episodic phthalate elevations. BKMR indicated outcome-specific mixture effects: PAHs and selected phthalates showed consistently positive associations with ALP, GGT, and FLI; PFAS (PFOS, PFNA, PFOA) exhibited modest associations with ALP and bilirubin; metals displayed mixed directions. A joint increase in the overall mixture from the 25th to 75th percentile corresponded to an upward shift in FLI and a smaller rise in ALT. This censoring-aware low-rank-plus-sparse framework coupled with flexible mixture modeling recovers actionable exposure architecture and reveals clinically relevant links to liver injury and steatosis, motivating longitudinal and mechanistic studies to strengthen causal interpretation. Full article
Show Figures

Graphical abstract

29 pages, 4891 KB  
Article
Determination of Urban Emission Factors for Vehicular Tailpipe Emissions Using Driving Cycles and Cluster-Based Driver Behavior Analysis
by Emad Aldin Kharrazian, Farhad Hadadi and Iman Aghayan
Eng 2025, 6(11), 294; https://doi.org/10.3390/eng6110294 - 1 Nov 2025
Viewed by 247
Abstract
Urban transportation is a major source of air pollution. On urban highways, driver behavior significantly influences vehicle emissions, as tailpipe pollutants depend on driving patterns. Therefore, estimating the emission factors of key pollutants namely carbon monoxide (CO), carbon dioxide (CO2), nitrogen [...] Read more.
Urban transportation is a major source of air pollution. On urban highways, driver behavior significantly influences vehicle emissions, as tailpipe pollutants depend on driving patterns. Therefore, estimating the emission factors of key pollutants namely carbon monoxide (CO), carbon dioxide (CO2), nitrogen oxides (NOX), and hydrocarbons (HC) is essential. This study investigates the impact of driver behavior on environmental pollutants and derives field-based emission factors on urban highways in Mashhad, Iran, during June 2022. A total of 150 drivers were classified using the K-means algorithm based on their aggressiveness scores from the Driver Behavior Questionnaire (DBQ), maximum acceleration, frequency of maximum acceleration events, and the number of traffic accidents recorded over the past five years. The clustering quality was evaluated using the Silhouette score, leading to two categories: aggressive and non-aggressive drivers. Cochran’s formula was applied to select 10 drivers from each group, and emissions were measured using an onboard monitoring device. Results indicate that aggressive drivers exhibit higher speeds, more pronounced acceleration and deceleration (A/D) patterns, and elevated engine RPM compared with non-aggressive drivers. Spearman’s rank correlation analysis revealed a strong and significant relationship between engine RPM and tailpipe emissions in both driver groups, indicating increased emissions at higher RPMs. In contrast, A/D behavior showed no significant association with emissions, suggesting a minimal direct effect. Overall, emission factors for NOX, CO2, CO, and HC were 37.50%, 23.60%, 41.90%, and 53.13% higher, respectively, in aggressive drivers compared with non-aggressive drivers. Furthermore, the Mann–Whitney U test confirmed statistically significant differences in tailpipe emissions between the two groups. These findings demonstrate that distinct driving behaviors are closely linked to variations in vehicular emissions. Full article
Show Figures

Figure 1

22 pages, 2831 KB  
Article
Simulation of Absorption and Flash Evaporation for Natural Gas Desulfurization
by Chaoyue Yang, Jingwen Xue, Yong Jia, Ke Liu, Chunyang Zhang and Zongshe Liu
Processes 2025, 13(11), 3504; https://doi.org/10.3390/pr13113504 - 31 Oct 2025
Viewed by 258
Abstract
A rigorous rate-based absorption model integrated with an improved thermodynamic framework was developed to simulate natural gas desulfurization using TMS–MDEA (Tetramethylene Sulfone–Methyldiethanolamine) aqueous solutions. The model was validated against 50 sets of industrial and experimental data, achieving R2 values above 0.98 and [...] Read more.
A rigorous rate-based absorption model integrated with an improved thermodynamic framework was developed to simulate natural gas desulfurization using TMS–MDEA (Tetramethylene Sulfone–Methyldiethanolamine) aqueous solutions. The model was validated against 50 sets of industrial and experimental data, achieving R2 values above 0.98 and average deviations within 5%. The model was formulated for steady-state operation of a trayed absorber integrated with flash and packed-bed regeneration and applicable over industrially relevant ranges (absorber pressure 3–6.4 MPa; gas–liquid ratio 350–720; flash pressure 0.3–0.6 MPa; packing height ≥ 3 m). The results indicate that H2S can be removed almost completely (>99.9%); CO2 and COS achieve 70–85% and 75–83% removal, respectively; and CH3SH removal exceeds 90% under typical conditions. Parametric analysis revealed that higher tray numbers, weir heights, and pressures enhance absorption efficiency, whereas hydrocarbon solubility increases with carbon number and is strongly affected by pressure and the gas–liquid ratio. In the desorption section, flash regeneration efficiently strips light hydrocarbons, with decreasing desorption efficiency from CH4 to C6H14. This study provides quantitative insights into the coupled absorption–desorption process and offers practical guidance for process design, solvent selection, and energy-efficient operation in natural gas purification. Full article
(This article belongs to the Section Separation Processes)
Show Figures

Figure 1

Back to TopTop