Sign in to use this feature.

Years

Between: -

Subjects

remove_circle_outline
remove_circle_outline
remove_circle_outline
remove_circle_outline
remove_circle_outline
remove_circle_outline
remove_circle_outline
remove_circle_outline
remove_circle_outline

Journals

Article Types

Countries / Regions

Search Results (110)

Search Parameters:
Keywords = hillslope processes

Order results
Result details
Results per page
Select all
Export citation of selected articles as:
22 pages, 6124 KB  
Article
High-Resolution Monitoring of Badland Erosion Dynamics: Spatiotemporal Changes and Topographic Controls via UAV Structure-from-Motion
by Yi-Chin Chen
Water 2026, 18(2), 234; https://doi.org/10.3390/w18020234 - 15 Jan 2026
Viewed by 329
Abstract
Mudstone badlands are critical hotspots of erosion and sediment yield, and their rapid morphological changes serve as an ideal site for studying erosion processes. This study used high-resolution Unmanned Aerial Vehicle (UAV) photogrammetry to monitor erosion patterns on a mudstone badland platform in [...] Read more.
Mudstone badlands are critical hotspots of erosion and sediment yield, and their rapid morphological changes serve as an ideal site for studying erosion processes. This study used high-resolution Unmanned Aerial Vehicle (UAV) photogrammetry to monitor erosion patterns on a mudstone badland platform in southwestern Taiwan over a 22-month period. Five UAV surveys conducted between 2017 and 2018 were processed using Structure-from-Motion photogrammetry to generate time-series digital surface models (DSMs). Topographic changes were quantified using DSMs of Difference (DoD). The results reveal intense surface lowering, with a mean erosion depth of 34.2 cm, equivalent to an average erosion rate of 18.7 cm yr−1. Erosion is governed by a synergistic regime in which diffuse rain splash acts as the dominant background process, accounting for approximately 53% of total erosion, while concentrated flow drives localized gully incision. Morphometric analysis shows that erosion depth increases nonlinearly with slope, consistent with threshold hillslope behavior, but exhibits little dependence on the contributing area. Plan and profile curvature further influence the spatial distribution of erosion, with enhanced erosion on both strongly concave and convex surfaces relative to near-linear slopes. The gully network also exhibits rapid channel adjustment, including downstream meander migration and associated lateral bank erosion. These findings highlight the complex interactions among hillslope processes, gully dynamics, and base-level controls that govern badland landscape evolution and have important implications for erosion modeling and watershed management in high-intensity rainfall environments. Full article
(This article belongs to the Section Water Erosion and Sediment Transport)
Show Figures

Figure 1

19 pages, 7615 KB  
Article
GMesh: A Flexible Voronoi-Based Mesh Generator with Local Refinement for Watershed Hydrological Modeling
by Nicolás Velásquez, Miguel Díaz and Antonio Arenas
Hydrology 2025, 12(10), 255; https://doi.org/10.3390/hydrology12100255 - 30 Sep 2025
Cited by 1 | Viewed by 1335
Abstract
Partial Differential Equation (PDE)-based hydrologic models demand extensive preprocessing, creating a bottleneck and slowing down the model setup process. Mesh generation typically lacks integration with hydrological features like river networks. We present GHOST Mesh (GMesh), an automated, watershed-oriented mesh generator built within the [...] Read more.
Partial Differential Equation (PDE)-based hydrologic models demand extensive preprocessing, creating a bottleneck and slowing down the model setup process. Mesh generation typically lacks integration with hydrological features like river networks. We present GHOST Mesh (GMesh), an automated, watershed-oriented mesh generator built within the Watershed Modeling Framework (WMF), to address this. While primarily designed for the GHOST hydrological model, GMesh’s functionalities can be adapted for other models. GMesh enables rapid mesh generation in Python by incorporating Digital Elevation Models (DEMs), flow direction maps, network topology, and online services. The software creates Voronoi polygons that maintain connectivity between river segments and surrounding hillslopes, ensuring accurate surface–subsurface interaction representation. Key features include customizable mesh generation and variable refinement to target specific watershed areas. We applied GMesh to Iowa’s Bear Creek watershed, generating meshes from 10,000 to 30,000 elements and analyzing their effects on simulated stream flows. Results show that higher mesh resolutions enhance peak flow predictions and reduce response time discrepancies, while local refinements improve model performance with minimal additional computation. GMesh’s open-source nature streamlines mesh generation, offering researchers an efficient solution for hydrological analysis and model configuration testing. Full article
(This article belongs to the Section Hydrological and Hydrodynamic Processes and Modelling)
Show Figures

Figure 1

25 pages, 73865 KB  
Article
The Impact of Snow Grooming on Morphology and Erosion of Alpine Hillslopes: A Case Study from Kasprowy Wierch Ski Station in the Tatra Mountains
by Dawid Piątek and Kazimierz Krzemień
Land 2025, 14(9), 1870; https://doi.org/10.3390/land14091870 - 12 Sep 2025
Viewed by 1027
Abstract
The rapid expansion of ski tourism and climate change-induced snow shortages have led to intensified ski run maintenance, including extensive earthworks, artificial snowmaking, and regular snow grooming. While these activities are known to cause significant land degradation, quantitative geomorphological studies, specifically on the [...] Read more.
The rapid expansion of ski tourism and climate change-induced snow shortages have led to intensified ski run maintenance, including extensive earthworks, artificial snowmaking, and regular snow grooming. While these activities are known to cause significant land degradation, quantitative geomorphological studies, specifically on the effects of snow grooming, are limited. This study addresses this knowledge gap by quantitatively assessing the impact of snow grooming on erosion processes and hillslope morphology by comparing them with natural landforms. We achieved this by determining the spatial distribution, morphometry, and long-term persistence of studied landforms. The study area consisted of a unique ski resort at Kasprowy Wierch, which does not use artificial snowmaking or extensive earthworks. We combined detailed field mapping with the analysis of multi-temporal Digital Elevation Models (DEMs) and orthophotos from 2012, 2019, 2020, and 2023. Our methodology also included the calculation of volumetric changes using the DEM of Difference (DoD) analysis. We distinguished two groups of eroded areas, natural landforms (e.g., shallow landslides, debris flow tracks, nivation niches) and snow groomer-induced forms, which were concentrated on ski runs. Natural landforms were elongated and deeper, with higher edges, clustered along debris flow tracks, and occurred on steeper slopes (mean 26.8°). They were more persistent and extensive, with a total area ranging from 3891 m2 in 2012 to 3452 m2 in 2023. In contrast, groomer-eroded landforms, located on gentler slopes (mean 23.4°), were smaller, more angular, less persistent, and concentrated on narrower, intensively used ski run sections. Their total area decreased from 2122.71 m2 to 1762.25 m2 over the same period, despite an increase in their count. The volumetric analysis revealed distinct dynamics: over the long term (2012–2023), natural forms showed a total deposition of +8.196 m3, while groomer-eroded forms experienced total erosion of −2.070 m3. During an extreme rainfall event in 2020, natural landforms experienced vast erosion of −163.651 m3, nearly five times greater than the −33.765 m3 observed on snow groomer-eroded landforms, demonstrating their greater susceptibility to high-magnitude events. Importantly, a comparison with other studies reveals that the scale of erosion from snow grooming is relatively small compared to the severe impacts of artificial snowmaking. Our findings are relevant for managing protected areas, such as Tatra National Park, where the focus should be on mitigating anthropogenic impacts to preserve natural processes, which in turn implies that the development of new ski infrastructure should be prohibited. Full article
(This article belongs to the Special Issue Conservation of Bio- and Geo-Diversity and Landscape Changes II)
Show Figures

Figure 1

19 pages, 9115 KB  
Article
The Effect of Vegetation Restoration on Erosion Processes and Runoff on a Hillslope Under Simulated Rainfall
by Lele Niu, Jinfei Hu, Pengfei Li, Guangju Zhao and Xingmin Mu
Water 2025, 17(16), 2411; https://doi.org/10.3390/w17162411 - 15 Aug 2025
Cited by 3 | Viewed by 2010
Abstract
Determining the impact of vegetation restoration on runoff and sediment yield is crucial for formulating science-based slope management practices. The study analyzed runoff and sediment yield behavior in relation to varying vegetation cover and components, based on field-simulated rainfall experiments. The results showed [...] Read more.
Determining the impact of vegetation restoration on runoff and sediment yield is crucial for formulating science-based slope management practices. The study analyzed runoff and sediment yield behavior in relation to varying vegetation cover and components, based on field-simulated rainfall experiments. The results showed that both runoff and sediment yield rates tended to decrease as vegetation cover increased. Vegetation contributed more significantly to the reduction in sediment yield than to the reduction in runoff. For a rainfall intensity of 1.5 mm·min−1, the sediment yield reduced to 37%, 73%, 78%, and 94% under the vegetation coverage of 20%, 40%, 60%, and 90%, respectively. The corresponding sediment yield reduction effects at the rainfall intensity of 2.0 mm·min−1 were 27%, 67%, 78% and 89%, respectively. At a rainfall intensity of 1.5 mm·min−1, the sediment yield reduction contributions of the litter layer, stem-leaf layer, and roots were 36%, 3%, and 51%, respectively. The corresponding sediment yield reduction contributions at the 2.0 mm·min−1 rainfall intensity were 30%, 7%, and 51%, respectively. Full article
(This article belongs to the Special Issue Applications of Remote Sensing and GISs in River Basin Ecosystems)
Show Figures

Figure 1

20 pages, 5597 KB  
Article
Quantification of Soil Water Dynamics Response to Rainfall in Forested Hillslope Based on Soil Water Potential Measurement
by Ruxin Yang, Fei Wang, Xiangyu Tang, Junfang Cui, Genxu Wang, Li Guo and Han Zhang
Forests 2025, 16(1), 75; https://doi.org/10.3390/f16010075 - 5 Jan 2025
Cited by 4 | Viewed by 1406
Abstract
Soil hydrological response is crucial for controlling water flow and biogeochemical processes on hillslopes. Understanding soil water dynamics in response to rainfall is essential for accurate hydrological modeling but remains challenging in humid mountainous regions characterized by high antecedent moisture and substantial heterogeneity. [...] Read more.
Soil hydrological response is crucial for controlling water flow and biogeochemical processes on hillslopes. Understanding soil water dynamics in response to rainfall is essential for accurate hydrological modeling but remains challenging in humid mountainous regions characterized by high antecedent moisture and substantial heterogeneity. We sought to elucidate soil water response patterns to rainfall by estimating lag time, wetting front velocity, rainfall threshold, and preferential flow (PF) frequency in 166 rainfall events across 36 sites on two hillslopes within the Hailuogou catchment, located on the eastern Qinghai–Tibet Plateau. Results indicated that over 90% of the events triggered rapid soil water potential (SWP) responses to depths of 100 cm, with faster responses observed at steeper upslope positions with thinner O horizons. Even light rainfall (2–3 mm) was sufficient to trigger SWP responses. PF was prevalent across the hillslopes, with higher occurrence frequencies at upslope and downslope positions due to steep terrain and consistently moist conditions, respectively. Using the Multivariate Adaptive Regression Splines (MARS) model, we found that site factors (e.g., soil properties and topography) had a greater influence on SWP responses than rainfall characteristics or antecedent soil wetness conditions. These findings highlighted the value of SWP in capturing soil water dynamics and enhancing the understanding and modeling of complex hillslope hydrological processes. Full article
Show Figures

Figure 1

24 pages, 24729 KB  
Article
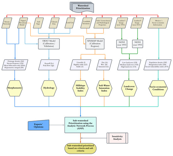
Application of the Analytic Network Process for Sub-Watershed Prioritization in the Huehuetan River Basin, Chiapas, Mexico
by Adolfo López-Pérez, Gerardo Colín-García, Héctor Moya, Martín Alejandro Bolaños-González, Demetrio Salvador Fernández-Reynoso and Angel Saul Cruz-Ramírez
Land 2024, 13(11), 1868; https://doi.org/10.3390/land13111868 - 8 Nov 2024
Cited by 1 | Viewed by 2509
Abstract
Sub-watershed prioritization is essential for developing watershed management plans that maximize impact with minimal resources. This study used a multicriteria decision-making approach to rank sub-watersheds by degradation status in the Huehuetan River Basin, Chiapas, Mexico. The eight sub-watersheds in the basin were classified [...] Read more.
Sub-watershed prioritization is essential for developing watershed management plans that maximize impact with minimal resources. This study used a multicriteria decision-making approach to rank sub-watersheds by degradation status in the Huehuetan River Basin, Chiapas, Mexico. The eight sub-watersheds in the basin were classified using the Analytic Network Process (ANP) model, evaluating morphometry, hydrology, hillslope stability, soil water saturation, land-use change, and socioeconomic factors. The results identified hydrology and land-use change as the most influential criteria, with weights of 20.62% and 19.82%, respectively, driven mainly by surface runoff and deforestation. Swtr 08 and Swtr 07 were identified as the highest-priority sub-watersheds, covering 24.31% of the basin area, with 55.31% of Swtr 08 classified as unstable and showing a combined high-vegetation loss of 16.46 km2. The entire watershed showed an annual vegetation loss rate of 146 ha year−1. Increasing the weighting by 50% resulted in greater variability in priority rankings, with runoff and low vegetation showing maximum global ranges of −44.33% and 30.25%, respectively, instability decreasing by 33.94%, and peak flow increasing by 18.20%. These findings emphasize the need for focused interventions in the vulnerable subwatersheds of the upper basin to manage runoff, curb deforestation, and reduce soil instability. Full article
(This article belongs to the Section Land, Soil and Water)
Show Figures

Figure 1

20 pages, 2624 KB  
Article
Rill Erosion Due to Wildfire or Deforestation in Forestlands of Northern Iran
by Misagh Parhizkar, Manuel Esteban Lucas-Borja and Demetrio Antonio Zema
Forests 2024, 15(11), 1926; https://doi.org/10.3390/f15111926 - 31 Oct 2024
Cited by 6 | Viewed by 1220
Abstract
Rill erosion, mostly affecting steep and long hillslopes, is one of the most severe effects of deforestation and wildfires in natural ecosystems. Specific monitoring and accurate but simple models are needed to assess the impacts of these forest disturbances on the rill detachment [...] Read more.
Rill erosion, mostly affecting steep and long hillslopes, is one of the most severe effects of deforestation and wildfires in natural ecosystems. Specific monitoring and accurate but simple models are needed to assess the impacts of these forest disturbances on the rill detachment process. To address this need, this study has simulated the rill detachment capacity (Dc) through flume experiments on samples of soils collected in hillslopes after deforestation and severe burning. The associations between Dc and organic matter (OM) and the aggregate stability of soil (WSA), two key parameters influencing the rill detachment process, have also been explored under the two soil conditions (deforested and burned soils) using multivariate statistical techniques. Finally, linear regression models to predict Dc from these soil parameters or the hydraulic and morphological variables (water flow rate, WFR, and soil slope, S), set in the flume experiments, have been proposed for both soil conditions. Higher Dc in samples from deforested sites compared to the burned soils (+35%) was measured. This Dc increase was associated with parallel decreases in OM (−15%) and WSA (−34%) after deforestation compared to the wildfire-affected sites. However, the discrimination in those soil properties between the two soil conditions was not sharp. Accurate linear equations (r2 > 0.76) interpolating Dc and the shear stress (τ) have been set to estimate the rill erodibility (Kr) to evaluate soil resistance in erosion models to be applied in deforested or burned sites. Full article
(This article belongs to the Section Forest Hydrology)
Show Figures

Figure 1

20 pages, 6359 KB  
Review
A Review of the Occurrence and Causes for Wildfires and Their Impacts on the Geoenvironment
by Arvin Farid, Md Khorshed Alam, Venkata Siva Naga Sai Goli, Idil Deniz Akin, Taiwo Akinleye, Xiaohui Chen, Qing Cheng, Peter Cleall, Sabatino Cuomo, Vito Foresta, Shangqi Ge, Luca Iervolino, Pierrette Iradukunda, Charles H. Luce, Eugeniusz Koda, Slobodan B. Mickovski, Brendan C. O’Kelly, Evan K. Paleologos, Dario Peduto, Evan John Ricketts, Mojtaba Sadegh, Theo S. Sarris, Devendra N. Singh, Prithvendra Singh, Chao-Sheng Tang, Guillermo Tardio, Magdalena Daria Vaverková, Max Veneris and Jan Winkleradd Show full author list remove Hide full author list
Fire 2024, 7(8), 295; https://doi.org/10.3390/fire7080295 - 22 Aug 2024
Cited by 28 | Viewed by 16686
Abstract
Wildfires have short- and long-term impacts on the geoenvironment, including the changes to biogeochemical and mechanical properties of soils, landfill stability, surface- and groundwater, air pollution, and vegetation. Climate change has increased the extent and severity of wildfires across the world. Simultaneously, anthropogenic [...] Read more.
Wildfires have short- and long-term impacts on the geoenvironment, including the changes to biogeochemical and mechanical properties of soils, landfill stability, surface- and groundwater, air pollution, and vegetation. Climate change has increased the extent and severity of wildfires across the world. Simultaneously, anthropogenic activities—through the expansion of urban areas into wildlands, abandonment of rural practices, and accidental or intentional fire-inception activities—are also responsible for a majority of fires. This paper provides an overall review and critical appraisal of existing knowledge about processes induced by wildfires and their impact on the geoenvironment. Burning of vegetation leads to loss of root reinforcement and changes in soil hydromechanical properties. Also, depending on the fire temperature, soil can be rendered hydrophobic or hydrophilic and compromise soil nutrition levels, hinder revegetation, and, in turn, increase post-fire erosion and the debris flow susceptibility of hillslopes. In addition to direct hazards, wildfires pollute air and soil with smoke and fire suppression agents releasing toxic, persistent, and relatively mobile contaminants into the geoenvironment. Nevertheless, the mitigation of wildfires’ geoenvironmental impacts does not fit within the scope of this paper. In the end, and in no exhaustive way, some of the areas requiring future research are highlighted. Full article
(This article belongs to the Collection Review Papers in Fire)
Show Figures

Graphical abstract

18 pages, 1519 KB  
Article
Effect of Soil Erosion on Soil and Plant Properties with a Consequence on Related Ecosystem Services
by Radoslava Kanianska, Miriam Kizeková, Ľubica Jančová, Jozef Čunderlík and Zuzana Dugátová
Sustainability 2024, 16(16), 7037; https://doi.org/10.3390/su16167037 - 16 Aug 2024
Cited by 10 | Viewed by 4752
Abstract
Erosion is a process often driven by land management deteriorating or changing soil properties along the slopes, with consequences on ecosystem services. In a model area with Stagnic Cambisol, with two different types of land use (grassland—GL and arable land—AL), on an erosion [...] Read more.
Erosion is a process often driven by land management deteriorating or changing soil properties along the slopes, with consequences on ecosystem services. In a model area with Stagnic Cambisol, with two different types of land use (grassland—GL and arable land—AL), on an erosion transect in three different hillslope positions (upper, middle, and lower), in two different depths (0–10 and 35–45 cm), we observed the impact of soil erosion on soil and plant properties and ecosystem services by use of direct measurements and models. In GL, soil available potassium (SK), soil available phosphorus (SP) and pH increased both downward along the slope and in soil depth. A significantly (p < 0.01) higher content of plant nutrients (PN, PP, and PK) and shoot biomass was recorded in the lower part of the hillslope. In AL, soil parameters (pH, SOC, SN, and SOC/SN) reached the lowest values at the middle hillslope position at the shallowest depth. A relatively negligible annual average soil loss was recorded for GL (0.76 t/ha/yr). To the contrary, a very high rate of soil erosion was found for AL with maize silage. The actual soil moisture was 50% higher in GL compared to AL, which was reflected also in the soil water deficit index (SWDI) being more favorable for GL. Full article
(This article belongs to the Special Issue Geological Environment Monitoring and Early Warning Systems)
Show Figures

Figure 1

17 pages, 6623 KB  
Article
Impact of Hillslope Agriculture on Soil Compaction and Seasonal Water Dynamics in a Temperate Vineyard
by Jasmina Defterdarović, Lana Filipović, Gabrijel Ondrašek, Igor Bogunović, Ivan Dugan, Vinod Phogat, Hailong He, Mehran Rezaei Rashti, Ehsan Tavakkoli, Thomas Baumgartl, Abolfazl Baghbani, Timothy I. McLaren and Vilim Filipović
Land 2024, 13(5), 588; https://doi.org/10.3390/land13050588 - 28 Apr 2024
Cited by 2 | Viewed by 2449
Abstract
Major losses of agricultural production and soils are caused by erosion, which is especially pronounced on hillslopes due to specific hydrological processes and heterogeneity. Therefore, the aim of this study was to assess the impact of agricultural management on the compaction, infiltration, and [...] Read more.
Major losses of agricultural production and soils are caused by erosion, which is especially pronounced on hillslopes due to specific hydrological processes and heterogeneity. Therefore, the aim of this study was to assess the impact of agricultural management on the compaction, infiltration, and seasonal water content dynamics of the hillslope. Measurements were made at the hilltop and footslope, i.e., soil water content and potential were measured using sensors, wick lysimeters were used to quantify water flux, while a mini-disk infiltrometer was used to measure the infiltration rate and calculate the unsaturated hydraulic conductivity (K_unsat). Soil texture showed differences between hillslope positions, i.e., at the hilltop after 50 cm depth, the soil is classified as silty clay loam, and from 75 cm onward, the soil is silty clay, while at the footslope, the soil is silt loam even at the deeper depths. The results show a higher K_unsat at the footslope as well as higher average water volumes collected in wick lysimeters compared to the hilltop. Average water volumes showed a statistically significant difference at p < 0.01 between the hilltop and the footslope. The soil water content and water potential sensors showed higher values at the footslope at all depths, i.e., 8.0% at 15 cm, 8.4% at 30 cm, and 27.3% at 45 cm. The results show that, even though the vineyard is located in a relatively small area, soil heterogeneity is present, affecting the water flow along the hillslope. This suggests the importance of observing water movement in the soil, especially today when facing extreme weather (e.g., short-term high-intensity rainfall events) in order to protect soil and water resources. Full article
(This article belongs to the Special Issue Ecosystem Disturbances and Soil Properties)
Show Figures

Figure 1

18 pages, 7820 KB  
Article
The Loss of Soil Parent Material: Detecting and Measuring the Erosion of Saprolite
by Daniel L. Evans, Bernardo Cândido, Ricardo M. Coelho, Isabella C. De Maria, Jener F. L. de Moraes, Anette Eltner, Letícia L. Martins and Heitor Cantarella
Soil Syst. 2024, 8(2), 43; https://doi.org/10.3390/soilsystems8020043 - 9 Apr 2024
Cited by 4 | Viewed by 4124
Abstract
Soil parent material is a fundamental natural resource for the generation of new soils. Through weathering processes, soil parent materials provide many of the basic building blocks for soils and have a significant bearing on the physico-chemical makeup of the soil profile. Parent [...] Read more.
Soil parent material is a fundamental natural resource for the generation of new soils. Through weathering processes, soil parent materials provide many of the basic building blocks for soils and have a significant bearing on the physico-chemical makeup of the soil profile. Parent materials are critical for governing the stock, quality, and functionality of the soil they form. Most research on soil parent materials to date has aimed to establish and measure the processes by which soil is generated from them. Comparatively little work has been performed to assess the rates at which soil parent materials erode if they are exposed at the land surface. This is despite the threat that the erosion of soil parent materials poses to the process of soil formation and the loss of the essential ecosystem services those soils would have provided. A salient but unanswered question is whether the erosion of soil parent materials, when exposed at the land surface, outpaces the rates at which soils form from them. This study represents one of the first to detect and measure the loss of soil parent material. We applied Uncrewed Aerial Vehicle Structure-From-Motion (UAV-SfM) photogrammetry to detect, map, and quantify the erosion rates of an exposed saprolitic (i.e., weathered bedrock) surface on an agricultural hillslope in Brazil. We then utilized a global inventory of soil formation to compare these erosion rates with the rates at which soils form in equivalent lithologies and climatic contexts. We found that the measured saprolite erosion rates were between 14 and 3766 times faster than those of soil formation in similar climatic and lithological conditions. While these findings demonstrate that saprolite erosion can inhibit soil formation, our observations of above-ground vegetation on the exposed saprolitic surface suggests that weathered bedrock has the potential to sustain some biomass production even in the absence of traditional soils. This opens up a new avenue of enquiry within soil science: to what extent can saprolite and, by extension, soil parent materials deliver soil ecosystem services? Full article
Show Figures

Figure 1

18 pages, 6522 KB  
Article
Suspended Sediment Source and Transport Mechanisms in a Himalayan River
by Sanyam Ghimire, Umesh Singh, Krishna Kanta Panthi and Pawan Kumar Bhattarai
Water 2024, 16(7), 1063; https://doi.org/10.3390/w16071063 - 7 Apr 2024
Cited by 9 | Viewed by 5190
Abstract
The process of estimating sediment load has been a daunting issue in hydraulics and the water resource field. Several methods exist for predicting the sediment load in a catchment or river, but the majority of these methods are empirical and depend on the [...] Read more.
The process of estimating sediment load has been a daunting issue in hydraulics and the water resource field. Several methods exist for predicting the sediment load in a catchment or river, but the majority of these methods are empirical and depend on the specific location where they are used. Understanding the underlying mechanism of sediment generation and its transport in connection with precipitation, topography, and subsurface conditions to characterize its process is helpful for determining the sediment load in a river. For this purpose, we analyzed the daily suspended sediment data measured for 8 years at the headworks of the Kabeli A hydropower project in the Kabeli River, which originates from the Himalayan region. The analyses show that the suspended sediment concentration (SSC) varies in an orderly manner over time and asynchronously between seasons with respect to the river discharge. Clockwise hysteresis is observed in the yearly plots between the SSC and river discharge. The hysteresis becomes narrower when compared with the direct runoff obtained from a digital filtering algorithm and, even more so with the direct runoff from the hydrological model SWAT. The analysis shows that the sediment concentration is controlled not only by the total discharge in the river but also by the contribution of ground water to the river discharge, indicating that the total discharge alone cannot reflect the seasonal variation in SSC. It is inferred that the river is supply-limited and the hillslope is transport-limited with respect to sediment sources. The SWAT model suggests that the base flow contribution to the total river discharge is 78%. Here, we present a method for constructing the suspended sediment rating curve by comparing the direct runoff with the sediment concentration. The deduced sediment rating curve captures 84.51% of the total sediment load over the study period in the Kabeli River. This method may potentially be used in similar catchments with supply-limited rivers and transport-limited hillslopes. Full article
(This article belongs to the Section Hydrology)
Show Figures

Figure 1

14 pages, 3577 KB  
Article
Infiltration-Based Variability of Soil Erodibility Parameters Evaluated with the Jet Erosion Test
by Aaron A. Akin, Gia Nguyen and Aleksey Y. Sheshukov
Water 2024, 16(7), 981; https://doi.org/10.3390/w16070981 - 28 Mar 2024
Cited by 4 | Viewed by 2023
Abstract
Soil erosion by water on agricultural hillslopes leads to numerous environmental problems including reservoir sedimentation, loss of agricultural land, declines in drinking water quality, and requires deep understanding of underlying physical processes for better mitigation. It is imperative to accurately predict soil erosion [...] Read more.
Soil erosion by water on agricultural hillslopes leads to numerous environmental problems including reservoir sedimentation, loss of agricultural land, declines in drinking water quality, and requires deep understanding of underlying physical processes for better mitigation. It is imperative to accurately predict soil erosion caused by overland flow processes so that soil conservation efforts can be undertaken proactively before large-scale sedimentation problems arise. Soil detachment is often described by the excess shear stress equation that contains two physical soil erodibility parameters, erodibility coefficient, and critical shear stress. These parameters are normally assumed to be constant but can change across varying soil texture classes as well as during surface runoff events due to changes in soil cohesion and potential dependency on soil moisture content. These changes may significantly affect soil erosion rates at the field and watershed scale. In this study, the erodibility parameters of three soil types (sandy loam, clay loam, and silty clay loam) were analyzed using a laboratory mini-Jet Erosion Test (JET) to determine the effect of soil sample infiltration and moisture condition. Results from the experiments depicted a dynamic relationship between the soil erodibility parameters and amount of infiltrated mass of water. Data analysis displayed that for soils of different texture critical shear stress exhibited local minimum with higher values for very dry and saturated soils, while erodibility coefficient tended to increase with the increase of mass of soil water. Utilizing these dynamic soil erodibility parameters did not result in a significant difference in soil erosion rates when compared to using the averaged soil erodibility parameters taken from the experiment but the range of potential erosion rates increases with the increase of applied sheer stress to soil surface. The erosion rates with the experiment-based coefficients were found to be higher than with the baseline WEPP-based coefficients. These results highlight the importance of evaluating the effect of intrastorm dependent factors during surface runoff events, such as antecedent soil moisture content, time to peak from the start of runoff, soil cohesion, etc., on soil erodibility parameters to accurately calculate erosion rates, especially for initially dry soils or during earlier stages of surface runoff when critical shear stresses were highly affected. Further assessment of such factors with JET or other laboratory and field tests is recommended. Full article
(This article belongs to the Section Soil and Water)
Show Figures

Figure 1

14 pages, 1806 KB  
Article
Unraveling the Relative Contributions of Deterministic and Stochastic Processes in Shaping Species Community Assembly in a Floodplain and Shallow Hillslope System
by Gustavo Enrique Mendoza-Arroyo, René Efraín Canché-Solís, Alejandro Morón-Ríos, Mario González-Espinosa and Moisés Méndez-Toribio
Forests 2024, 15(2), 250; https://doi.org/10.3390/f15020250 - 28 Jan 2024
Cited by 3 | Viewed by 2060
Abstract
Understanding the process underlying species coexistence is crucial in ecology. This challenge is relevant in tree communities inhabiting contrasting abiotic conditions, such as lowland floodplain and shallow hillslope karstic systems. We examined the influence of topographic variables and spatial factors on the structure [...] Read more.
Understanding the process underlying species coexistence is crucial in ecology. This challenge is relevant in tree communities inhabiting contrasting abiotic conditions, such as lowland floodplain and shallow hillslope karstic systems. We examined the influence of topographic variables and spatial factors on the structure of tree communities in the karstic system in Calakmul, Mexico. We measured 7050 trees (diameter at breast height ≥ 3 cm) in 152 circular plots and generated seven topographic variables from a digital elevation model. We employed redundancy analysis and variance partitioning to test the effects of environmental and spatial factors on tree communities. In addition, we used the null Raup–Crick model to uncover the relative importance of the deterministic and stochastic processes driving community assembly. Our study revealed significant floristic distinction between seasonally flooded and upland forests. The topographic wetness index (TWI) contribution to explaining the floristic differentiation in the studied tree assemblages was greater than that of the other topography-related variables. The explanatory power of the environmental and spatial factors varied slightly between datasets. The null model indicated a predominant influence of deterministic over stochastic processes. Our findings reaffirm the role of seasonal flooding as an abiotic filter. Additionally, the TWI can serve to identify flood-prone conditions within shallow depressions. The preservation of adjacent seasonally flooded and upland forests is relevant for the maintenance of tree diversity in the karst of the Yucatan Peninsula, since flooding drives the distribution of species. Full article
(This article belongs to the Special Issue Global Change and Forest Plant Community Dynamics)
Show Figures

Figure 1

15 pages, 9949 KB  
Article
A Laboratory Study of the Role of Nature-Based Solutions in Improving Flash Flooding Resilience in Hilly Terrains
by Shees Ur Rehman, Afzal Ahmed, Gordon Gilja, Manousos Valyrakis, Abdul Razzaq Ghumman, Ghufran Ahmed Pasha and Rashid Farooq
Water 2024, 16(1), 124; https://doi.org/10.3390/w16010124 - 29 Dec 2023
Cited by 5 | Viewed by 2589
Abstract
Nature-based solutions (NBSs) always provide optimal opportunities for researchers and policymakers to develop sustainable and long-term solutions for mitigating the impacts of flooding. Computing the hydrological process in hilly areas is complex compared to plain areas. This study used a laboratory-scaled hillslope model [...] Read more.
Nature-based solutions (NBSs) always provide optimal opportunities for researchers and policymakers to develop sustainable and long-term solutions for mitigating the impacts of flooding. Computing the hydrological process in hilly areas is complex compared to plain areas. This study used a laboratory-scaled hillslope model to study rainfall-runoff responses considering the natural hillslope conditions prevailing in hill torrents creating flash floods. The objective of this study was to estimate the impact of nature-based solutions on time-to-peak for flash flooding events on hilly terrains under different scenarios. Many factors decide the peak of runoff generation due to rainfall, like land use conditions, e.g., soil porosity, vegetation cover, rainfall intensity, and terrain slope. To reduce these complexities, the model was designed with thermopore sheets made of impermeable material. A hillslope model using NBS was designed to evaluate flood hydrograph attenuation to minimize the peak discharge (Qp) and increase time-to-peak (Tp) under varying rainfall, land cover, and drainage channel slope conditions. A rainfall simulator was used to analyze the formation of hydrographs for different conditions, e.g., from barren to vegetation under three different slopes (S0, S1, S2) and three rainfall intensities (P1, P2, P3). Vegetation conditions used were no vegetation, rigid vegetation, flexible vegetation, and the combination of both rigid and flexible vegetation. The purpose of using all these conditions was to determine their mitigation effects on flash flooding. This experimental analysis shows that the most suitable case to attenuate a flood hydrograph was the mixed vegetation condition, which can reduce the peak discharge by 27% to 39% under different channel slopes. The mixed vegetation condition showed an increase of 49% in time-to-peak (Tp) compared to the no vegetation condition. Additionally, under P1 rainfall and a bed slope of 0°, it reduced the peak discharge by up to 35% in the simulated flood and effectively minimized its potentially destructive impacts. Full article
(This article belongs to the Special Issue Impacts of Climate Change on Hydrology and Water Resources)
Show Figures

Figure 1

Back to TopTop