Application of the Analytic Network Process for Sub-Watershed Prioritization in the Huehuetan River Basin, Chiapas, Mexico
Abstract
1. Introduction
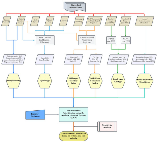
2. Materials and Methods
2.1. Description of the Study Area
2.2. Estimation of Primary and Secondary Criteria
2.2.1. Morphometry
2.2.2. Hydrology
2.2.3. Hillslope Stability and Soil Water Saturation Indices
2.2.4. Change in Land Use
2.2.5. Socioeconomic Conditions
2.3. Multicriteria Evaluation with the ANP Model
2.3.1. Identification of Network Elements
2.3.2. Network Structure
2.3.3. Construction of Original, Weighted, and Limit Supermatrices
2.3.4. Sensitivity Analysis of the ANP Model
3. Results
3.1. Analysis of the Criteria and Sub-Criteria Used
3.1.1. Morphometry Criterion
3.1.2. Hydrology Criterion
3.1.3. Hillslope Stability and Soil Water Saturation Criteria
3.1.4. Land-Use Change Criterion
3.1.5. Values for the Socioeconomic Criterion
3.2. Ranking the Criteria and Sub-Criteria
3.3. Sub-Watershed Prioritization
3.4. Sensitivity Analysis
4. Discussion
5. Conclusions
Supplementary Materials
Author Contributions
Funding
Data Availability Statement
Conflicts of Interest
References
- Alilou, H.; Rahmati, O.; Singh, V.P.; Choubin, B.; Pradhan, B.; Keesstra, S.; Ghiasi, S.S.; Sadeghi, S.H. Evaluation of Watershed Health Using Fuzzy-ANP Approach Considering Geo-Environmental and Topo-Hydrological Criteria. J. Environ. Manag. 2019, 232, 22–36. [Google Scholar] [CrossRef] [PubMed]
- Wang, G.; Mang, S.; Cai, H.; Liu, S.; Zhang, Z.; Wang, L.; Innes, J.L. Integrated Watershed Management: Evolution, Development and Emerging Trends. J. For. Res. 2016, 27, 967–994. [Google Scholar] [CrossRef]
- Gajbhiye, S.; Mishra, S.K.; Pandey, A. Prioritizing Erosion-Prone Area through Morphometric Analysis: An RS and GIS Perspective. Appl. Water Sci. 2013, 4, 51–61. [Google Scholar] [CrossRef]
- Trabucchi, M.; Comín, F.A.; O’Farrell, P.J. Hierarchical Priority Setting for Restoration in a Watershed in NE Spain, Based on Assessments of Soil Erosion and Ecosystem Services. Reg. Environ. Chang. 2013, 13, 911–926. [Google Scholar] [CrossRef]
- Halder, S.; RoyChowdhury, A.; Kar, S.; Ray, D.; Bhandari, G. Critical Watershed Prioritization through Multi-Criteria Decision-Making Techniques and Geographical Information System Integration for Watershed Management. Sustainability 2024, 16, 3467. [Google Scholar] [CrossRef]
- Wang, B.; Song, J.; Ren, J.; Li, K.; Duan, H.; Wang, X. Selecting Sustainable Energy Conversion Technologies for Agricultural Residues: A Fuzzy AHP-VIKOR Based Prioritization from Life Cycle Perspective. Resour. Conserv. Recycl. 2019, 142, 78–87. [Google Scholar] [CrossRef]
- Shahraki, A.R.; Paghaleh, M.J. Ranking the Voice of Customer with Fuzzy DEMATEL and Fuzzy AHP. Indian J. Sci. Technol. 2011, 4, 1763–1772. [Google Scholar] [CrossRef]
- Tellaeche, A.; BurgosArtizzu, X.P.; Pajares, G.; Ribeiro, A.; Fernández-Quintanilla, C. A New Vision-Based Approach to Differential Spraying in Precision Agriculture. Comput. Electron. Agric. 2008, 60, 144–155. [Google Scholar] [CrossRef]
- Qin, X.S.; Huang, G.H.; Chakma, A.; Nie, X.H.; Lin, Q.G. A MCDM-Based Expert System for Climate-Change Impact Assessment and Adaptation Planning—A Case Study for the Georgia Basin, Canada. Expert Syst. Appl. 2008, 34, 2164–2179. [Google Scholar] [CrossRef]
- Simonovic, S.P.; Verma, R. A New Methodology for Water Resources Multicriteria Decision Making under Uncertainty. Phys. Chem. Earth Parts A/B/C 2008, 33, 322–329. [Google Scholar] [CrossRef]
- Vulević, T.; Dragović, N. Multi-Criteria Decision Analysis for Sub-Watersheds Ranking via the PROMETHEE Method. Int. Soil Water Conserv. Res. 2017, 5, 50–55. [Google Scholar] [CrossRef]
- Bohra, B.M.; Bhardwaj, A. Watershed Prioritization of Upper Kosi Watershed Based on Soil Erodibility Computed through TanDEM-X DEM and TOPSIS-AHP Ensemble Model. In Proceedings of the 1st International Electronic Conference on Applied Sciences, Online, 10–30 November 2020. [Google Scholar]
- dos Anjos Luís, A.; Cabral, P. Small Dams/Reservoirs Site Location Analysis in a Semi-Arid Region of Mozambique. Int. Soil Water Conserv. Res. 2021, 9, 381–393. [Google Scholar] [CrossRef]
- Alanís-Anaya, R.M.; Legorreta-Paulín, G.; Mas, J.F.; Granados-Ramírez, G.R. Susceptibility to Gravitational Processes Due to Land Cover Change in the Río Chiquito-Barranca Del Muerto Subbasin (Pico De Orizaba Volcano, México). J. Mt. Sci. 2017, 14, 2511–2526. [Google Scholar] [CrossRef]
- Nekhay, O.; Arriaza, M.; Boerboom, L. Evaluation of Soil Erosion Risk Using Analytic Network Process and GIS: A Case Study from Spanish Mountain Olive Plantations. J. Environ. Manag. 2009, 90, 3091–3104. [Google Scholar] [CrossRef] [PubMed]
- Patel, A.; Singh, M.M.; Singh, S.K.; Kushwaha, K.; Singh, R. AHP and TOPSIS Based Sub-Watershed Prioritization and Tectonic Analysis of Ami River Basin, Uttar Pradesh. J. Geol. Soc. India 2022, 98, 423–3430. [Google Scholar] [CrossRef]
- Borji, M.; Samani, A.N.; Rashidi, S.; Tiefenbacher, J.P. Catchment-Scale Soil Conservation: Using Climate, Vegetation, and Topo-Hydrological Parameters to Support Decision Making and Implementation. Sci. Total Environ. 2020, 712, 136124. [Google Scholar] [CrossRef]
- Tzeng, G.H.; Huang, C.Y. Combined DEMATEL Technique with Hybrid MCDM Methods for Creating the Aspired Intelligent Global Manufacturing & Logistics Systems. Ann. Oper. Res. 2012, 197, 159–190. [Google Scholar] [CrossRef]
- Adhami, M.; Sadeghi, S.H. Sub-Watershed Prioritization Based on Sediment Yield Using Game Theory. J. Hydrol. 2016, 541, 977–987. [Google Scholar] [CrossRef]
- Chen, Y.; Jin, Q.; Fang, H.; Lei, H.; Hu, J.; Wu, Y.; Chen, J.; Wang, C.; Wan, Y. Analytic Network Process: Academic Insights and Perspectives Analysis. J. Clean. Prod. 2019, 235, 1276–1294. [Google Scholar] [CrossRef]
- Teshome, A.; de Graaff, J.; Stroosnijder, L. Evaluation of Soil and Water Conservation Practices in the North-Western Ethiopian Highlands Using Multi-Criteria Analysis. Front. Environ. Sci. 2014, 2, 112382. [Google Scholar] [CrossRef]
- Ebrahimi Gatgash, Z.; Sadeghi, S.H. Prioritization-Based Management of the Watershed Using Health Assessment Analysis at Sub-Watershed Scale. Environ. Dev. Sustain. 2023, 25, 9673–9702. [Google Scholar] [CrossRef]
- Yadav, S.K.; Dubey, A.; Szilard, S.; Singh, S.K. Prioritisation of Sub-Watersheds Based on Earth Observation Data of Agricultural Dominated Northern River Basin of India. Geocarto Int. 2018, 33, 339–356. [Google Scholar] [CrossRef]
- Tripathi, M.P.; Panda, R.K.; Raghuwanshi, N.S. Identification and Prioritisation of Critical Sub-Watersheds for Soil Conservation Management Using the SWAT Model. Biosyst. Eng. 2003, 85, 365–379. [Google Scholar] [CrossRef]
- Meshram, S.G.; Alvandi, E.; Meshram, C.; Kahya, E.; Fadhil Al-Quraishi, A.M. Application of SAW and TOPSIS in Prioritizing Watersheds. Water Resour. Manag. 2020, 34, 715–732. [Google Scholar] [CrossRef]
- Arellano-Monterrosas, J.L.L. Integrated Water Resources Management to Reduce the Vulnerability to Land Sliding and Flooding in the Sierra Madre of Chiapas Watersheds. Ing. Agríc. Biosist. 2010, 2, 23–37. [Google Scholar] [CrossRef][Green Version]
- Andrade-Velázquez, M.; Medrano-Pérez, O.R. Patrones de Precipitación En Las Cuencas Usumacinta y Grijalva (Sur de México) Bajo Un Clima Cambiante. Rev. Bio Cienc. 2020, 7, 1–22. [Google Scholar] [CrossRef]
- Escobar Flores, R.E.; Castillo Santiago, M.Á.; Escobar Flores, R.E.; Castillo Santiago, M.Á. Land Cover and Land Use Change in the Soconusco Region, State of Chiapas. Rev. Mex. Cienc. For. 2021, 12, 46–69. [Google Scholar] [CrossRef]
- Murcia, H.F.; Macías, J.L. Registro geológico de inundaciones recurrentes e inundación del 4 de octubre de 2005 en la ciudad de Tapachula, Chiapas, México. Rev. Mex. Cienc. Geol. 2009, 26, 1–17. [Google Scholar]
- Arellano-Monterrosas, J.L. Vulnerabilidad y Gestión de Riesgos Por Deslizamientos e Inundaciones En La Cuenca Superior Del Río Huehuetán, Chiapas; Instituto Mexicano de Tecnología del Agua: Jiutepec, Mexico, 2012.
- Verdin, K.L.; Verdin, J.P. A Topological System for Delineation and Codification of the Earth’s River Basins. J. Hydrol. 1999, 218, 1–12. [Google Scholar] [CrossRef]
- INEGI Continuo de Elevaciones Mexicano (CEM) 3.0. Available online: https://www.inegi.org.mx/app/geo2/elevacionesmex/ (accessed on 1 February 2018).
- García, E. Modificaciones al Sistema de Clasificación Climática de Koppen: Para Adaptarlo a Las Condiciones de La República Mexicana; Quinta; Instituto de Geografía-UNAM: México, Mexico, 2004. [Google Scholar]
- INEGI Climas 1902–2011. Available online: https://www.inegi.org.mx/app/biblioteca/ficha.html?upc=889463769361 (accessed on 9 October 2024).
- INEGI Red Hidrográfica. Escala 1:50,000. Edición 2.0. Subcuenca Hidrográfica RH23Ag R. Huehuetán. Cuenca R. Suchiate y Otros. RH Costa de Chiapas. Available online: https://www.inegi.org.mx/app/biblioteca/ficha.html?upc=889463127086 (accessed on 31 March 2024).
- INEGI Conjunto de Datos Edafológicos. Escala 1:1,000,000 Serie I. Available online: https://www.inegi.org.mx/app/biblioteca/ficha.html?upc=702825267636 (accessed on 30 April 2023).
- Horton, R.E. Drainage-Basin Characteristics. Eos Trans. Am. Geophys. Union 1932, 13, 350–361. [Google Scholar] [CrossRef]
- Strahler, A.N. Quantitative Analysis of Watershed Geomorphology. Eos Trans. Am. Geophys. Union 1957, 38, 913–920. [Google Scholar] [CrossRef]
- Strahler, A.N. Hypsometric (Area-Altitude) Analysis of Erosional Topography. Geol. Soc. Am. Bull. 1952, 63, 1117–1142. [Google Scholar] [CrossRef]
- Pérez-Peña, J.V.; Azañón, J.M.; Azor, A. CalHypso: An ArcGIS Extension to Calculate Hypsometric Curves and Their Statistical Moments. Applications to Drainage Basin Analysis in SE Spain. Comput. Geosci. 2009, 35, 1214–1223. [Google Scholar] [CrossRef]
- Odiji, C.A.; Aderoju, O.M.; Eta, J.B.; Shehu, I.; Mai-Bukar, A.; Onuoha, H. Morphometric Analysis and Prioritization of Upper Benue River Watershed, Northern Nigeria. Appl. Water Sci. 2021, 11, 41. [Google Scholar] [CrossRef]
- Arnold, J.G.; Srinivasan, R.; Muttiah, R.S.; Williams, J.R. Large area hydrologic modeling and assessment part I: Model development. JAWRA J. Am. Water Resour. Assoc. 1998, 34, 73–89. [Google Scholar] [CrossRef]
- Dile, Y.T.; Daggupati, P.; George, C.; Srinivasan, R.; Arnold, J. Introducing a New Open Source GIS User Interface for the SWAT Model. Environ. Model. Softw. 2016, 85, 129–138. [Google Scholar] [CrossRef]
- Arnold, J.G.; Moriasi, D.N.; Gassman, P.W.; Abbaspour, K.C.; White, M.J.; Srinivasan, R.; Santhi, C.; Harmel, R.D.; van Griensven, A.; Van Liew, M.W.; et al. SWAT: Model Use, Calibration, and Validation. Trans. ASABE 2012, 55, 1491–1508. [Google Scholar] [CrossRef]
- Velescu, A. Heterogenität von Bodenkundlichen Standortfaktoren in Feucht-Tropischen Gebirgslandschaften Am Beispiel Des Einzungsgebietes Des Río Huehuetán (Chiapas, Mexiko); Diplomarbeit, Eberhard-Karls-Universität Tübingen: Tübingen, Germany, 2009. [Google Scholar]
- Guijarro, J.A. Homogenization of Climatic Series with Climatol; Reporte técnico State Meteorological Agency (AEMET), Balearic Islands Office: Baleares, Spain, 2018. [Google Scholar]
- Fuka, D.R.; Walter, M.T.; Macalister, C.; Degaetano, A.T.; Steenhuis, T.S.; Easton, Z.M. Using the Climate Forecast System Reanalysis as Weather Input Data for Watershed Models. Hydrol. Process. 2014, 28, 5613–5623. [Google Scholar] [CrossRef]
- Chen, C. Rainfall Intensity-Duration-Frequency Formulas. J. Hydraul. Eng. 1983, 109, 1603–1621. [Google Scholar] [CrossRef]
- Campos-Aranda, D.F. Estimación y Aprovechamiento Del Escurrimiento; UNAM, Instituto de Ingeniería: Ciudad de México, Mexico, 2007; ISBN 9789709511802. [Google Scholar]
- Arteaga Ramírez, R.; Aguirre Rodríguez, A.; Sangerman-Jarquín, D.M.; Vázquez Peña, M.A.; Ibáñez Castillo, L.A.; Hernández Mendoza, T.M. Presión de Vapor Actual Observada y Estimada En Observatorios Sinópticos de México. Rev. Mex. Cienc. Agric. 2010, 1, 77–87. [Google Scholar]
- CONAGUA Sistema de Información Hidrológica (SIH). Available online: https://sih.conagua.gob.mx/ (accessed on 8 August 2024).
- Pinto, D.B.F.; Da Silva, A.M.; De Mello, C.R.; Beskow, S.; Coelho, G. Application of the Soil and Water Assessment Tool (SWAT) for Sediment Transport Simulation at a Headwater Watershed in Minas Gerais State, Brazil. Trans. ASABE 2013, 56, 697–709. [Google Scholar] [CrossRef]
- Rivas-Tabares, D.; de Miguel, Á.; Willaarts, B.; Tarquis, A.M. Self-Organizing Map of Soil Properties in the Context of Hydrological Modeling. Appl. Math. Model. 2020, 88, 175–189. [Google Scholar] [CrossRef]
- Moriasi, D.N.; Gitau, M.W.; Pai, N.; Daggupati, P. Hydrologic and Water Quality Models: Performance Measures and Evaluation Criteria. Trans. ASABE 2015, 58, 1763–1785. [Google Scholar] [CrossRef]
- Pack, R.T.; Tarboton, D.G.; Goodwin, C.N. The SINMAP Approach to Terrain Stability Mapping. In Proceedings of the 8th Congress of the International Association of Engineering Geology, Vancouver, BC, Canada, 21–25 September 1998. [Google Scholar]
- Tarolli, P.; Tarboton, D.G. A New Method for Determination of Most Likely Landslide Initiation Points and the Evaluation of Digital Terrain Model Scale in Terrain Stability Mapping. Hydrol. Earth Syst. Sci. 2006, 10, 663–677. [Google Scholar] [CrossRef]
- Michel, G.P.; Kobiyama, M.; Goerl, R.F. Comparative Analysis of SHALSTAB and SINMAP for Landslide Susceptibility Mapping in the Cunha River Basin, Southern Brazil. J. Soils Sediments 2014, 14, 1266–1277. [Google Scholar] [CrossRef]
- Pradhan, A.M.S.; Kim, Y.T. Application and Comparison of Shallow Landslide Susceptibility Models in Weathered Granite Soil under Extreme Rainfall Events. Environ. Earth Sci. 2015, 73, 5761–5771. [Google Scholar] [CrossRef]
- Swets, J.A. Measuring the Accuracy of Diagnostic Systems. Science 1979 1988, 240, 1285–1293. [Google Scholar] [CrossRef]
- Hosmer, D.W.; Lemeshow, S. Assessing the Fit of the Model. In Applied Logistic Regression; Wiley: Hoboken, NJ, USA, 2000; pp. 143–202. [Google Scholar] [CrossRef]
- Merg, C.; Petri, D.; Bodoira, F.; Nini, M.; Díez, M.J.F.; Schmindt, F.; Montalva, R.; Guzmán, L.; Rodríguez, K.; Blanco, F. Mapas Digitales Regionales de Lluvias, Índice Estandarizado de Precipitación e Índice Verde. Pilquen-Sección Agron. 2011, 5, 1–11. [Google Scholar]
- Hayes, L. Review Article The Current Use of TIROS-N Series of Meteorological Satellites for Land-Cover Studies. Int. J. Remote Sens. 1985, 6, 35–45. [Google Scholar] [CrossRef]
- CONEVAL. Informe de Pobreza y Evaluación 2020; Consejo Nacional de Evaluación de la Política de Desarrollo Social: Ciudad de México, Mexico, 2020.
- CentroGeo Metadatos de: Localidades de México, INEGI. 2010. Available online: https://idegeo.centrogeo.org.mx/layers/geonode:unikloc10gw/layer_info_metadata (accessed on 29 February 2016).
- Soares, D.; Peña, A. Vulnerabilidad Frente a Huracanes Desde La Perspectiva de Los Actores Sociales Locales. Soc. Ambiente 2014, 1, 48–72. [Google Scholar] [CrossRef]
- Tzeng, G.-H.; Huang, J.-J. Analytic Network Process and Fuzzy Analytic Network Process. In Multiple Attribute Decision Making; Taylor & Francis Group: Abingdon, UK, 2011; pp. 43–68. [Google Scholar] [CrossRef]
- Gómez-Navarro, T.; García-Melón, M.; Acuña-Dutra, S.; Díaz-Martín, D. An Environmental Pressure Index Proposal for Urban Development Planning Based on the Analytic Network Process. Environ. Impact Assess. Rev. 2009, 29, 319–329. [Google Scholar] [CrossRef]
- Saaty, T.L. Decision Making—The Analytic Hierarchy and Network Processes (AHP/ANP). J. Syst. Sci. Syst. Eng. 2004, 13, 1–35. [Google Scholar] [CrossRef]
- Khanday, M.Y.; Javed, A. Hydrological Investigations in the Semi-Arid Makhawan Watershed, Using Morphometry. Appl. Water Sci. 2017, 7, 3919–3936. [Google Scholar] [CrossRef][Green Version]
- Ishizaka, A.; Labib, A. Review of the Main Developments in the Analytic Hierarchy Process. Expert Syst. Appl. 2011, 38, 14336–14345. [Google Scholar] [CrossRef]
- RazaviToosi, S.L.; Samani, J.M.V. Evaluating Water Management Strategies in Watersheds by New Hybrid Fuzzy Analytical Network Process (FANP) Methods. J. Hydrol. 2016, 534, 364–376. [Google Scholar] [CrossRef]
- Giner-Santonja, G.; Aragonés-Beltrán, P.; Niclós-Ferragut, J. The Application of the Analytic Network Process to the Assessment of Best Available Techniques. J. Clean. Prod. 2012, 25, 86–95. [Google Scholar] [CrossRef]
- Calizaya, A.; Meixner, O.; Bengtsson, L.; Berndtsson, R. Multi-Criteria Decision Analysis (MCDA) for Integrated Water Resources Management (IWRM) in the Lake Poopo Basin, Bolivia. Water Resour. Manag. 2010, 24, 2267–2289. [Google Scholar] [CrossRef]
- Bharath, A.; Kumar, K.K.; Maddamsetty, R.; Manjunatha, M.; Tangadagi, R.B.; Preethi, S. Drainage Morphometry Based Sub-Watershed Prioritization of Kalinadi Basin Using Geospatial Technology. Environ. Chall. 2021, 5, 100277. [Google Scholar] [CrossRef]
- Guns, M.; Vanacker, V. Forest Cover Change Trajectories and Their Impact on Landslide Occurrence in the Tropical Andes. Environ. Earth Sci. 2013, 70, 2941–2952. [Google Scholar] [CrossRef]
- Collins, B.D.; Znidarcic, D. Closure to “Stability Analyses of Rainfall-Induced Landslides” by Brian D. Collins and Dobroslav Znidarcic. J. Geotech. Geoenviron. Eng. 2005, 131, 1438. [Google Scholar] [CrossRef]
- Ruiz Meza, L.E. Género y Percepciones Sociales Del Riesgo y La Variabilidad Climática En La Región Del Soconusco, Chiapas. Alteridades 2014, 24, 77–88. [Google Scholar]
- Cătalin Dobrea, R.; Molănescu, G.; Buṣu, C.; Vasile, A.J.; Gheorghe, P. Food Sustainable Model Development: An ANP Approach to Prioritize Sustainable Factors in the Romanian Natural Soft Drinks Industry Context. Sustainability 2015, 7, 10007–10020. [Google Scholar] [CrossRef]
- Nautiyal, M.D. Morphometric Analysis of a Drainage Basin Using Aerial Photographs: A Case Study of Khairkuli Basin, District Dehradun, U.P. J. Indian Soc. Remote Sens. 1994, 22, 251–261. [Google Scholar] [CrossRef]
- Besalatpour, A.; Hajabbasi, M.A.; Ayoubi, S.; Jalalian, A. Identification and Prioritization of Critical Sub-Basins in a Highly Mountainous Watershed Using SWAT Model. Eurasian J. Soil Sci. 2012, 1, 58–64. [Google Scholar]
- Phomcha, P.; Wirojanagud, P.; Vangpaisal, T.; Thaveevouthti, T. Modeling the Impacts of Alternative Soil Conservation Practices for an Agricultural Watershed with the SWAT Model. Procedia Eng. 2012, 32, 1205–1213. [Google Scholar] [CrossRef]
- Ma, S.; Shao, X.; Xu, C. Landslides Triggered by the 2016 Heavy Rainfall Event in Sanming, Fujian Province: Distribution Pattern Analysis and Spatio-Temporal Susceptibility Assessment. Remote Sens. 2023, 15, 2738. [Google Scholar] [CrossRef]
- Aristizábal, P.E.; Martínez, H.; Vélez, J.I. Una revisión sobre el estudio de movimientos en masa detonados por lluvias. Rev. Acad. Colomb. Cienc. Exactas Fis. Nat. 2010, 34, 209–227. [Google Scholar] [CrossRef]
- Nyamekye, C.; Osei Jnr, E.M.; Oseitutu, A. Classification of Time Series NDVI for the Assessment of Land Cover Change in Ghana Using NOAA/AVHRR Data. J. Geomat. 2014, 8, 34–39. [Google Scholar]
- El-Gammal, M.I.; Ali, R.R.; Samra, R.A. NDVI Threshold Classification for Detecting Vegetation Cover in Damietta Governorate, Egypt. J. Am. Sci. 2014, 10, 108–113. [Google Scholar]
- Jomaa, I.; Bou Kheir, R.; Gitas, I.Z.; San Miguel Ayanz, J. Multitemporal Unsupervised Classification and NDVI to Monitor Land Cover Change in Lebanon (1987–1998). Options Méditerranéennes Série B Etudes Et Rech. 2003, 46, 43–49. [Google Scholar]
- Ruiz, L.E.; Arellano, J.L. Identificación Comunitaria de Riesgos Climáticos, Medios de Vida y Estrategias de Adaptación En La Cuenca Del Río Huhuetán, En Chiapas. Reflexiones y Expresiones de La Vulnerabilidad Social en el Sureste de México; IIMTA: Cuernavaca, Mexico, 2014; pp. 79–121. [Google Scholar]
- Ayala-Carrillo, M.d.R.; Zapata-Martelo, E.; Suárez-San Román, B.; Nazar-Beautelspacher, A. Estrategias de Reproducción Familiar En Las Fincas Cafetaleras Del Soconusco, Chiapas. Agric. Soc. Desarro. 2014, 11, 401–423. [Google Scholar] [CrossRef]
- Pérez-Nieto, S.; Arellano-Monterrosas, J.L.; Ibáñez-Castillo, L.A.; Hernández-Saucedo, F.R. Estimación de La Erosión Hídrica Provocada Por El Huracán Stan En Las Cuencas Costeras de Chiapas, México. Rev. Terra Latinoam. 2012, 30, 103–110. [Google Scholar]
- Tesema, T.A. Impact of Identical Digital Elevation Model Resolution and Sources on Morphometric Parameters of Tena Watershed, Ethiopia. Heliyon 2021, 7, e08345. [Google Scholar] [CrossRef] [PubMed]
- Baumann, J.; Arrellano-Monterrosas, J.L.; Borgman, J. Adaptation of the Universal Soil Loss Equation to the Tropical Pacific Coastal Region of the Chiapas State, Mexico. In Proceedings of the 12th ISCO Conference—12th International Soil Conservation, Beijing, China, 31 May 2002; pp. 518–523. [Google Scholar]
- Al-Ruzouq, R.; Shanableh, A.; Yilmaz, A.G.; Idris, A.E.; Mukherjee, S.; Khalil, M.A.; Gibril, M.B.A. Dam Site Suitability Mapping and Analysis Using an Integrated GIS and Machine Learning Approach. Water 2019, 11, 1880. [Google Scholar] [CrossRef]

















| Sub-Watershed | A (km2) | P (km) | Lmc (km) | Lst (km) | Pmc (%) | Psm (%) | Altitude (m a.s.l.) | AD (m) | Ns | Tc (h) | O | ||
|---|---|---|---|---|---|---|---|---|---|---|---|---|---|
| High | Minimum | Mean | |||||||||||
| Swtr 01 | 129.50 | 97.72 | 40.96 | 618.74 | 4.71 | 25.75 | 30 | 1960 | 469 | 1930 | 1495 | 3.75 | VI |
| Swtr 02 | 25.52 | 53.18 | 16.79 | 99.93 | 3.75 | 23.33 | 30 | 660 | 246 | 630 | 196 | 2.06 | IV |
| Swtr 03 | 41.59 | 48.02 | 19.41 | 215.15 | 11.42 | 41.42 | 213 | 2430 | 903 | 2217 | 505 | 1.50 | V |
| Swtr 04 | 16.57 | 26.78 | 9.57 | 83.94 | 6.69 | 32.87 | 210 | 850 | 529 | 640 | 192 | 1.07 | VI |
| Swtr 05 | 14.23 | 26.52 | 10.02 | 76.02 | 20.06 | 57.67 | 510 | 2520 | 1205 | 2010 | 179 | 0.73 | IV |
| Swtr 06 | 14.25 | 32.20 | 10.94 | 83.28 | 19.38 | 43.07 | 510 | 2630 | 960 | 2120 | 207 | 0.79 | VI |
| Swtr 07 | 25.92 | 37.48 | 13.23 | 145.28 | 15.12 | 66.95 | 660 | 2660 | 1745 | 2000 | 415 | 1.00 | V |
| Swtr 08 | 51.70 | 47.20 | 18.03 | 279.75 | 11.26 | 58.12 | 660 | 2690 | 1651 | 2030 | 738 | 1.42 | VI |
| Period | R2 | Classification | NSE | Classification | PBIAS | Classification |
|---|---|---|---|---|---|---|
| Calibration | 0.84 | Good | 0.83 | Good | −0.30 | Very good |
| Validation | 0.81 | Good | 0.80 | Good | −7.37 | Good |
| Alternatives | Runoff (Esc) | Low Vegetation (VB) | Unstable (I) | Peak Flow (Qp) | ||||
|---|---|---|---|---|---|---|---|---|
| α = 0.25 | α = 0.75 | α = 0.25 | α = 0.75 | α = 0.25 | α = 0.75 | α = 0.25 | α = 0.75 | |
| Swtr_01 | 0.00 | −7.64 | 6.25 | −43.06 | 1.39 | −16.67 | 0.00 | 2.08 |
| Swtr_02 | 0.82 | −6.56 | 0.00 | −3.28 | 2.46 | −33.61 | −2.46 | 22.13 |
| Swtr_03 | −4.04 | 19.19 | 5.05 | −37.37 | −1.01 | 5.05 | −2.02 | 17.17 |
| Swtr_04 | −1.19 | 20.24 | 3.57 | −20.24 | 3.57 | −30.95 | 0.00 | 5.95 |
| Swtr_05 | −3.00 | 20.00 | 1.00 | −11.00 | −1.00 | 0.00 | 1.00 | −8.00 |
| Swtr_06 | −0.99 | 11.88 | 1.98 | −8.91 | 1.98 | −14.85 | 0.00 | 9.90 |
| Swtr_07 | 1.27 | −7.59 | −5.06 | 37.34 | −1.90 | 25.32 | 1.90 | −16.46 |
| Swtr_08 | 2.60 | −19.27 | −6.25 | 42.19 | −3.13 | 31.77 | 1.04 | −14.58 |
| Total | −4.53 | 30.25% | 6.54 | −44.33 | 2.37 | −33.94 | −0.54 | 18.20 |
Disclaimer/Publisher’s Note: The statements, opinions and data contained in all publications are solely those of the individual author(s) and contributor(s) and not of MDPI and/or the editor(s). MDPI and/or the editor(s) disclaim responsibility for any injury to people or property resulting from any ideas, methods, instructions or products referred to in the content. |
© 2024 by the authors. Licensee MDPI, Basel, Switzerland. This article is an open access article distributed under the terms and conditions of the Creative Commons Attribution (CC BY) license (https://creativecommons.org/licenses/by/4.0/).
Share and Cite
López-Pérez, A.; Colín-García, G.; Moya, H.; Bolaños-González, M.A.; Fernández-Reynoso, D.S.; Cruz-Ramírez, A.S. Application of the Analytic Network Process for Sub-Watershed Prioritization in the Huehuetan River Basin, Chiapas, Mexico. Land 2024, 13, 1868. https://doi.org/10.3390/land13111868
López-Pérez A, Colín-García G, Moya H, Bolaños-González MA, Fernández-Reynoso DS, Cruz-Ramírez AS. Application of the Analytic Network Process for Sub-Watershed Prioritization in the Huehuetan River Basin, Chiapas, Mexico. Land. 2024; 13(11):1868. https://doi.org/10.3390/land13111868
Chicago/Turabian StyleLópez-Pérez, Adolfo, Gerardo Colín-García, Héctor Moya, Martín Alejandro Bolaños-González, Demetrio Salvador Fernández-Reynoso, and Angel Saul Cruz-Ramírez. 2024. "Application of the Analytic Network Process for Sub-Watershed Prioritization in the Huehuetan River Basin, Chiapas, Mexico" Land 13, no. 11: 1868. https://doi.org/10.3390/land13111868
APA StyleLópez-Pérez, A., Colín-García, G., Moya, H., Bolaños-González, M. A., Fernández-Reynoso, D. S., & Cruz-Ramírez, A. S. (2024). Application of the Analytic Network Process for Sub-Watershed Prioritization in the Huehuetan River Basin, Chiapas, Mexico. Land, 13(11), 1868. https://doi.org/10.3390/land13111868

