Sign in to use this feature.

Years

Between: -

Subjects

remove_circle_outline
remove_circle_outline
remove_circle_outline
remove_circle_outline
remove_circle_outline
remove_circle_outline
remove_circle_outline
remove_circle_outline
remove_circle_outline

Journals

remove_circle_outline
remove_circle_outline
remove_circle_outline
remove_circle_outline
remove_circle_outline
remove_circle_outline
remove_circle_outline
remove_circle_outline
remove_circle_outline
remove_circle_outline
remove_circle_outline
remove_circle_outline

Article Types

Countries / Regions

remove_circle_outline
remove_circle_outline
remove_circle_outline
remove_circle_outline

Search Results (608)

Search Parameters:
Keywords = high Q × f

Order results
Result details
Results per page
Select all
Export citation of selected articles as:
21 pages, 21722 KB  
Article
V2O5-Assisted Low-Temperature Sintering and Microwave Dielectric Properties of (1 − x)Li2.08TiO3–xLi2ZnTi3O8 (x = 0.3−0.7) Ceramics for LTCC Applications
by Yu-Seon Lee and Kyoung-Ho Lee
Materials 2026, 19(1), 94; https://doi.org/10.3390/ma19010094 (registering DOI) - 26 Dec 2025
Abstract
A new composite microwave–dielectric system, (1 − x)Li2.08TiO3-xLi2ZnTi3O8 (x = 0.3–0.7), was systematically investigated to identify the optimal composition for low-temperature co-fired ceramic (LTCC) applications by correlating sintering behavior, microstructural evolution, and microwave–dielectric properties. [...] Read more.
A new composite microwave–dielectric system, (1 − x)Li2.08TiO3-xLi2ZnTi3O8 (x = 0.3–0.7), was systematically investigated to identify the optimal composition for low-temperature co-fired ceramic (LTCC) applications by correlating sintering behavior, microstructural evolution, and microwave–dielectric properties. Although the undoped compositions exhibited excellent intrinsic dielectric performance, they required sintering at 1100 °C, making them incompatible with Ag-based LTCC processing. Among the investigated formulations, 0.6Li2.08TiO3–0.4Li2ZnTi3O8 was identified as the most suitable base composition. To reduce the sintering temperature, 0.3–1.0 wt.% V2O5 was introduced as a sintering aid, enabling densification at 900 °C for 30 min (97.0% relative density) while preserving the coexistence of Li2.08TiO3 and Li2ZnTi3O8 without XRD-detectable secondary phases. Microstructural observations indicated that V2O5 promoted liquid-phase sintering, leading to enhanced densification and Li2.08TiO3-selective abnormal grain coarsening without altering the intrinsic permittivity. Complementary dilatometry provided process-level evidence for this liquid-phase sintering mechanism: large total shrinkage at 900 °C (L/Lo≈ −17–19%), earlier Tonset/Tpeak with Tpeak lowered by ~250 °C, and an increased Rpeak, collectively supporting 900 °C/30 min as the practical firing window. The optimized 0.6Li2.08TiO3–0.4Li2ZnTi3O8 composition containing 0.3 wt.% V2O5 exhibits excellent microwave–dielectric properties (εr = 23.32, Q × f = 68,400 GHz, and τf = −1.55 ppm/°C). Higher V2O5 contents (>0.3 wt.%) caused a gradual reduction in Q × f due to increasing microstructural non-uniformity. Ag co-firing tests confirmed electrode stability with no interfacial reactions at 900 °C for 30 min. Overall, 0.3 wt.% V2O5-assisted 0.6Li2.08TiO3–0.4Li2ZnTi3O8 provides a practical sub-950 °C processing window that satisfies key LTCC requirements, including moderate permittivity, high Q × f, near-zero τf, and compatibility with Ag electrodes. Full article
(This article belongs to the Section Electronic Materials)
Show Figures

Figure 1

12 pages, 1551 KB  
Article
Real-World Retrospective Report on the Efficacy, Tolerability, and Molecular Responses to Ropeginterferon-α2b in Patients with Myeloproliferative Neoplasms
by Matthias Christen, Domenic Kaderli, Milos Ratknic, Adrián Dante de Angelis, Philipp Stefan Aebi, Naomi Porret, Joëlle Tchinda, Natalia Baran, Wuddri Rim, Pascale Julia Tanner, Sebastian Mathes, Anne Angelillo-Scherrer, Alicia Rovó and Sara C. Meyer
J. Clin. Med. 2026, 15(1), 128; https://doi.org/10.3390/jcm15010128 - 24 Dec 2025
Abstract
Background: Ropeginterferon alfa-2b (Ropeg-IFNa) is increasingly used in myeloproliferative neoplasms (MPN), particularly polycythemia vera, but real-world data across subtypes are limited. We evaluated clinical and molecular responses to Ropeg-IFNa in routine practice. Methods: We retrospectively analyzed 20 JAK2V617F-positive MPN patients treated [...] Read more.
Background: Ropeginterferon alfa-2b (Ropeg-IFNa) is increasingly used in myeloproliferative neoplasms (MPN), particularly polycythemia vera, but real-world data across subtypes are limited. We evaluated clinical and molecular responses to Ropeg-IFNa in routine practice. Methods: We retrospectively analyzed 20 JAK2V617F-positive MPN patients treated at a tertiary center. Baseline features, dosing, treatment line, hematologic responses, adverse events, and serial JAK2V617F variant allele frequency (VAF) were extracted from records. Results: Median age at initiation was 53 years; 55% were ELN high-risk. Ropeg-IFNa was started first-line or after peginterferon alfa-2a, hydroxyurea, or a tapered JAK2 inhibitor. Mean treatment duration was 14 ± 11 months at 195 ± 143 µg Q2W. Hematologic control increased from 45% at the start to 60% at the last follow-up. Among patients with serial molecular monitoring (n = 11), median JAK2V617F VAF declined from 21.2 to 12.7%. Ropeg-IFNa was generally well tolerated; adverse effects were mostly manageable, although 3/20 (15%) discontinued due to side effects, including mood disturbances, while others continued with supportive care and dose adjustments. Conclusions: In this single-center cohort, Ropeg-IFNa was tolerable and associated with improved hematologic control and modest VAF reductions, supporting its use in multi-subtype MPN cohorts. These findings underscore the value of longitudinal driver-mutation monitoring during therapy. Full article
(This article belongs to the Section Hematology)
Show Figures

Figure 1

17 pages, 2502 KB  
Article
DPPH Measurement for Phenols and Prediction of Antioxidant Activity of Phenolic Compounds in Food
by Riku Kato, Chihiro Tada, Moeka Yamauchi, Yuto Matsumoto and Hiroaki Gotoh
Curr. Issues Mol. Biol. 2026, 48(1), 12; https://doi.org/10.3390/cimb48010012 - 23 Dec 2025
Viewed by 141
Abstract
Consuming foods with high antioxidant capacity is considered beneficial to health, and predicting the antioxidant capacity of food components is important. In the 2,2-diphenyl-1-picrylhydrazyl (DPPH) assay, multiple reactions occur simultaneously, and because the experimental conditions are not standardized across studies, quantitative prediction of [...] Read more.
Consuming foods with high antioxidant capacity is considered beneficial to health, and predicting the antioxidant capacity of food components is important. In the 2,2-diphenyl-1-picrylhydrazyl (DPPH) assay, multiple reactions occur simultaneously, and because the experimental conditions are not standardized across studies, quantitative prediction of DPPH activity is difficult. In this study, we qualitatively and quantitatively predicted the DPPH activity of phenols in food using data obtained under unified experimental conditions and machine learning. We measured DPPH activity of 96 compounds to create a dataset comprising measurements of 274 compounds, including values previously reported by our laboratory. The classification model implemented using LightGBM showed high performance, achieving an accuracy of 0.88 and an F1 score of 0.86. The support vector regression model satisfied the Golbraikh–Tropsha criteria, with an R2test of 0.70, RMSEtest of 0.44, q2 of 0.61, and RMSEvalidation of 0.46. Furthermore, the chemical validity of the prediction was confirmed by comparing the results of the machine learning model with those of previous studies. This method provides a basis for the quantitative prediction of DPPH activity of numerous phenolic compounds in foods and is expected to contribute to the elucidation of the antioxidant capacity of foods. Full article
Show Figures

Graphical abstract

11 pages, 581 KB  
Communication
Identification and Validation of Reference Genes for Quantitative Real-Time PCR in Ficus carica
by Masahito Nakano
Plants 2026, 15(1), 40; https://doi.org/10.3390/plants15010040 - 22 Dec 2025
Viewed by 149
Abstract
Fig (Ficus carica L.), a deciduous fruit tree that belongs to the Moraceae family, is cultivated worldwide as an important fruit crop for raw and processed foods. Quantitative real-time PCR (RT-qPCR) is a widely used method in F. carica to elucidate expression [...] Read more.
Fig (Ficus carica L.), a deciduous fruit tree that belongs to the Moraceae family, is cultivated worldwide as an important fruit crop for raw and processed foods. Quantitative real-time PCR (RT-qPCR) is a widely used method in F. carica to elucidate expression of genes related to various physiological responses. However, no studies have identified appropriate reference genes for RT-qPCR normalization in F. carica. In this study, 12 genes were selected from the F. carica genome as candidate reference genes for normalizing target gene expression. All candidate genes exhibited high amplification efficiency and specificity in the absence of primer dimers or extra PCR amplicons. The expression levels of the candidate genes were measured in three different plant tissues (fruit, leaf, and stem) under fungal pathogen infection using RT-qPCR. Their expression stabilities were evaluated using four computational algorithms: geNorm, Normfinder, delta-Ct, and BestKeeper. The RefFinder program was also used to calculate the geometric mean of the stability rankings obtained from these algorithms. The comprehensive ranking revealed that FcYLS8, FcPP2A, and FcAP2M were the most stable reference genes under biotic stress in the fruits, leaves, and stems, respectively. In contrast, traditional reference genes such as FcACT2, FcEF-1α, FcGAPDH, FcUBC21, and FcUBQ5 exhibited relatively low expression stability in all tested tissues. This study identified and validated stable reference genes for RT-qPCR normalization in F. carica, thus providing a valuable resource for accurate gene expression studies under biotic stress and highlighting the importance of validating reference genes to ensure reliable and reproducible RT-qPCR analysis. Full article
(This article belongs to the Section Horticultural Science and Ornamental Plants)
Show Figures

Figure 1

18 pages, 3879 KB  
Article
7-Ketolithocholic Acid Exerts Anti-Renal Fibrotic Effects Through FXR-Mediated Inhibition of TGF-β/Smad and Wnt/β-Catenin Pathways
by Qicheng Guo, Lianye Peng, Jingyi Zhang, Junming Hu, Yinyin Wang, Jiali Wei and Zhihao Zhang
Pharmaceuticals 2026, 19(1), 15; https://doi.org/10.3390/ph19010015 - 21 Dec 2025
Viewed by 99
Abstract
Background/Objectives: To explore the protective effects of 7-Ketolithocholic acid (7-KLCA) against renal fibrosis and its mechanism, focusing on its interaction with farnesoid X receptor (FXR). Methods: In vitro, TGF-β-induced fibrosis in HK-2/NRK-49F cells and LPS-induced inflammation in HK-2 cells were detected by CCK-8, [...] Read more.
Background/Objectives: To explore the protective effects of 7-Ketolithocholic acid (7-KLCA) against renal fibrosis and its mechanism, focusing on its interaction with farnesoid X receptor (FXR). Methods: In vitro, TGF-β-induced fibrosis in HK-2/NRK-49F cells and LPS-induced inflammation in HK-2 cells were detected by CCK-8, Western blot, and qPCR. In vivo, unilateral ureteral obstruction (UUO) and adenine (Ade)-induced mouse models were treated with a low/high-dose 7-KLCA or losartan. Renal injury was evaluated via H&E/Masson staining, serum creatinine (SCR), and blood urea nitrogen (BUN) levels. The 7-KLCA-FXR interaction was verified by molecular docking, CETSA, and DARTS. FXR downstream genes and related proteins were measured by WB and qPCR. Results: 7-KLCA inhibited the expression of fibrotic proteins (fibronectin, collagen-I) and reduced the LPS-induced release of inflammatory factors (IL-1β, IL-6). In mice, it alleviated renal swelling, collagen deposition, and tubular damage, while lowering serum SCR and BUN levels. Mechanistically, 7-KLCA stably bound to the FXR ligand-binding domain, enhanced its thermal stability and degradation resistance. It upregulated FXR and its downstream genes SHP and FGF15, thereby inhibiting the activation of TGF-β/Smad and Wnt/β-catenin pathways. Conclusions: This is the first study to clarify the molecular mechanism through which 7-KLCA targets FXR and dually suppresses the key pro-fibrotic pathways TGF-β/Smad and Wnt/β-catenin, thereby exerting anti-renal fibrosis effects. Full article
(This article belongs to the Special Issue Novel Drug Candidates for the Treatment of Cardiac and Renal Diseases)
Show Figures

Graphical abstract

20 pages, 3294 KB  
Article
Voltage Rise Mitigation in 0.4 kV Power Distribution Lines Powered by Multiple Residential Photovoltaic Solar Plants
by Gytis Petrauskas and Gytis Svinkunas
Energies 2026, 19(1), 35; https://doi.org/10.3390/en19010035 - 20 Dec 2025
Viewed by 114
Abstract
This research addresses the challenge of a voltage increase on 0.4 kV power distribution lines with high photovoltaic solar plants penetration. Connecting a large number of photovoltaic solar plants to power distribution lines causes a significant voltage rise, which leads to the automatic [...] Read more.
This research addresses the challenge of a voltage increase on 0.4 kV power distribution lines with high photovoltaic solar plants penetration. Connecting a large number of photovoltaic solar plants to power distribution lines causes a significant voltage rise, which leads to the automatic shutdown of these plants in emergency mode. This seriously hinders the use of solar energy. PV solar plant inverters use reactive power generation or consumption technology to regulate the voltage level, but it is effective only when the line X/R ratio is sufficient. This publication proposes an innovative and easily implemented method for voltage rise mitigation, based on the connection of additional inductive chokes to the power distribution line. The method will expand and fully implement existing voltage regulation measures in already installed PV solar plant inverters, which other methods do not. A methodology for selecting the additional inductance value is presented. Reactive power control methods are compared, and recommendations for the use of methods are presented. An equation is proposed for calculating the coupling point voltage of a PV solar plant inverter using the Q = f(U) diagram. The effectiveness of this method is based on mathematical calculations, simulation, and experimental verification, using typical Lithuanian power distribution lines configurations. Full article
(This article belongs to the Section A2: Solar Energy and Photovoltaic Systems)
Show Figures

Graphical abstract

17 pages, 2276 KB  
Article
Mining Minor Cold Resistance Genes in V. vinifera Based on Transcriptomics
by Junli Liu, Yihan Li, Zhilei Wang, Hua Li and Hua Wang
Horticulturae 2025, 11(12), 1538; https://doi.org/10.3390/horticulturae11121538 - 18 Dec 2025
Viewed by 197
Abstract
Cold resistance is an important characteristic of sustainable development in the grape industry. The intraspecific recurrent selection in the Vitis vinifera (V. vinifera) method uses high-quality varieties as breeding materials and the substitution and accumulation of minor resistance genes, breeding high-quality [...] Read more.
Cold resistance is an important characteristic of sustainable development in the grape industry. The intraspecific recurrent selection in the Vitis vinifera (V. vinifera) method uses high-quality varieties as breeding materials and the substitution and accumulation of minor resistance genes, breeding high-quality grapes with cold resistance. This study was conducted to identify and genetically analyse the cold resistance of a V. vinifera hybrid population (Ecolly × Dunkelfelder), screen for highly resistant and sensitive plant samples, and use high-throughput sequencing to perform transcriptome sequencing and related differential gene expression analysis on each sample. The results revealed that the cold resistance of the hybrid offspring population was characterised by continuous quantitative trait inheritance, with 38 differentially expressed genes (7 upregulated genes and 31 downregulated genes) between the high resistance and high-sensitivity types. Analysis of genes related to various pathways, related to cold resistance, revealed that CYP76F10, Dxs, GERD, NMT, GDE1, glgC, and DHQ-SDH, as well as transcription factor MYB, HB, and MADS family genes, are key candidate genes for V. vinifera cold resistance research. Real-time fluorescence quantitative polymerase chain reaction (RT-qPCR) was used to investigate the expression characteristics of the six genes that were differentially expressed genes, the results of which were essentially consistent with the results of RNA-seq. Specifically, NMT may enhance cold resistance by enhancing membrane lipid stability. The synergistic expression pattern of CYP76F14 and Dxs suggests its key role in terpene synthesis. By exploring potential genes related to micro effects, a theoretical foundation for further exploration of new high-quality cold-resistant grape varieties has been provided. Full article
(This article belongs to the Special Issue Research on Grape Stress Resistance Cultivation and Genetic Breeding)
Show Figures

Figure 1

15 pages, 3214 KB  
Article
Transfer Irreversibilities in the Lenoir Cycle: FTT Design Criteria with εNTU
by Ricardo T. Páez-Hernández, Juan Carlos Pacheco-Paez, Juan Carlos Chimal-Eguía, Delfino Ladino-Luna and Javier Contreras-Sánchez
Entropy 2025, 27(12), 1262; https://doi.org/10.3390/e27121262 - 18 Dec 2025
Viewed by 101
Abstract
This work extends the steady flow Lenoir cycle within finite-time thermodynamics (FTT) by incorporating heat transfer irreversibilities through the εNTU formalism and a non-isentropic expansion modeled via the expander isentropic efficiency ηE. The total conductance UT [...] Read more.
This work extends the steady flow Lenoir cycle within finite-time thermodynamics (FTT) by incorporating heat transfer irreversibilities through the εNTU formalism and a non-isentropic expansion modeled via the expander isentropic efficiency ηE. The total conductance UT (sum for the two heat exchangers) is partitioned between hot and cold units using uL=UL/UT, with UT=UH+UL. For each triplet (τ=TH/TL, UL, UT), we closed the cycle by determining T1, the working fluid temperature at the cooler outlet and heater inlet, T2, the heater outlet and expander inlet, and T3, the expander outlet and cooler inlet. Using these states, we compute the heat rates Q˙12, Q˙31 and the net power P. In addition to the thermal efficiency η, the following extended objective functions are evaluated: the efficient power EF, the ecological efficiency ϕ, and the second law efficiency ηII. Parametric sweeps on uL for τ ϵ 3.25,3.75 and UT ϵ 2.5,5.0,7.5,10 kW show unimodal curves for P(uL) and maxima. A robust result places the optima of P, η, EF, ϕ, and ηII in a distribution band at uL~0.6. This guideline offers clear design guidance for allocating exchange area in heat recovery and microgeneration, maximizing power, high η, and exergetic utilization with contained entropic penalty. Full article
(This article belongs to the Special Issue The First Half Century of Finite-Time Thermodynamics)
Show Figures

Figure 1

16 pages, 1412 KB  
Article
Identification and Fine-Mapping of a Novel Locus qSCL2.4 for Resistance to Sclerotinia sclerotiorum in Sunflower (Helianthus annuus)
by Mingzhu Zhao, Dexing Wang, Dianxiu Song, Xiaohong Liu, Bing Yi, Yuxuan Cao, Jingang Liu and Liangshan Feng
Plants 2025, 14(24), 3826; https://doi.org/10.3390/plants14243826 - 16 Dec 2025
Viewed by 182
Abstract
Helianthus annuus L. is one of the major oilseed crops worldwide, and its production is seriously affected by a highly destructive necrotrophic pathogen, Sclerotinia sclerotiorum (S. sclerotiorum). The use of resistant cultivars is the best control measure via molecular breeding; however, [...] Read more.
Helianthus annuus L. is one of the major oilseed crops worldwide, and its production is seriously affected by a highly destructive necrotrophic pathogen, Sclerotinia sclerotiorum (S. sclerotiorum). The use of resistant cultivars is the best control measure via molecular breeding; however, the gene action underlying resistance to this stress is not well-established. Here, we conducted QTL analysis for S. sclerotiorum resistance in a recombinant inbred line (RIL) population that were developed from parents with resistant (C6) and susceptible (B728) to the disease. A high-density genetic linkage map with 6059 single nucleotide polymorphism (SNP) markers and a total length of 2763 cM was developed. The lesion length (LL) and the lesion area (LA) in the field, under climate chamber conditions or greenhouse conditions, were assessed following standardized inoculation protocols. A total of 16 major QTL for LL and 12 for LA were detected across three experimental environments, explaining 1.58–32.86% of the phenotypic variation. Of these, a major-effect QTL, qSCL2.4 on chromosome 2, could explain 30.22% of phenotypic variance with alleles from parent C6 which had more increased resistance to S. sclerotiorum. Fine-mapping in the BC1F3 population narrowed the locus to a 226.7 kb interval. HaWRKY48, which encodes a WRKY transcription factor located in this region, was prioritized as the prime candidate gene. Polymorphism analysis of HaWRKY48 in 138 sunflower accessions revealed eight SNPs defining six haplotypes. Resistance was associated with Hap3 and susceptibility to Hap1/Hap6. These findings advance our understanding of the genetic mechanisms governing sunflower resistance to S. sclerotiorum and provide valuable genetic markers for molecular breeding of resistant cultivars. Full article
Show Figures

Figure 1

17 pages, 3263 KB  
Article
TSWV Infection Differentially Reshapes the Symbiotic Microbiome of Two Frankliniella Thrips Species
by Eeshita Mandal, Nuttapol Noirungsee, Terd Disayathanoowat and Eui-Joon Kil
Viruses 2025, 17(12), 1625; https://doi.org/10.3390/v17121625 - 16 Dec 2025
Viewed by 198
Abstract
Vectoring tomato spotted wilt virus (TSWV) by two well-known thrips species, Frankliniella occidentalis Pergande and F. intonsa Trybom (Thysanoptera: Thripidae), is facilitated in different ways. Symbiotic bacteria positively influence thrips fitness, but the interaction between these bacteria and tospovirus inside the thrips’ body [...] Read more.
Vectoring tomato spotted wilt virus (TSWV) by two well-known thrips species, Frankliniella occidentalis Pergande and F. intonsa Trybom (Thysanoptera: Thripidae), is facilitated in different ways. Symbiotic bacteria positively influence thrips fitness, but the interaction between these bacteria and tospovirus inside the thrips’ body remains unknown. Metagenomic profiling of symbionts in nonviruliferous and viruliferous Frankliniella thrips was performed to elucidate the interactions between symbiotic bacteria and the virus. A total of 97 operational taxonomic units (OTUs) were identified by profiling the microbes, where Proteobacteria was the most abundant phylum, with a high richness in Serratia spp. F. occidentalis showed lower variation in bacterial diversity between nonviruliferous and viruliferous treatments than F. intonsa. RT-qPCR validation for Serratia and Escherichia revealed opposite abundance patterns between the two thrips species. In contrast, Enterobacteriaceae and Pantoea showed similar patterns with higher abundance in nonviruliferous conditions. Wolbachia was detected exclusively in F. intonsa, with a higher bacterial titer in the viruliferous sample. Our findings suggest that TSWV association may influence the abundance of different bacterial symbionts within the thrips’ body, potentially via induction of antimicrobial peptides in response to viral invasion, and to our knowledge this is the first report addressing this tripartite interaction. These findings improve our understanding of how virus–symbiont association contributes to thrips vector competence. Full article
(This article belongs to the Special Issue Molecular Virus–Insect Interactions, 2nd Edition)
Show Figures

Figure 1

12 pages, 1115 KB  
Article
Click Detect: A Rapid and Sensitive Assay for Shiga Toxin 2 Detection
by Benjamin M. Thomas, Emma L. Webb, Katherine L. Yan, Alexi M. Fernandez and Zhilei Chen
Biosensors 2025, 15(12), 813; https://doi.org/10.3390/bios15120813 - 14 Dec 2025
Viewed by 310
Abstract
Shiga toxin-producing Escherichia coli (STEC) is a major foodborne pathogen, responsible for severe gastrointestinal disease and hemolytic uremic syndrome (HUS). Here, we report Click Detect, a novel diagnostic platform that leverages click display to efficiently produce sensing probes for sandwich-style antigen detection. Click [...] Read more.
Shiga toxin-producing Escherichia coli (STEC) is a major foodborne pathogen, responsible for severe gastrointestinal disease and hemolytic uremic syndrome (HUS). Here, we report Click Detect, a novel diagnostic platform that leverages click display to efficiently produce sensing probes for sandwich-style antigen detection. Click display is an in vitro protein display technology that generates uniform and covalently linked protein–cDNA conjugates in a simple one-pot reaction format within 2 h. The captured sensing probe can be quantified by standard nucleic acid amplification assays. Using click displayed DARPin (D#20) as the sensing probe and a high-affinity nanobody (NG1) as the capture reagent, Click Detect reliably detected Shiga toxin 2 (Stx2) at 600 fM by quantitative PCR (qPCR) and 6 pM by loop-mediated isothermal amplification (LAMP). The assay maintained comparable sensitivity in matrices containing up to 40% public swimming pool water or lettuce extract, highlighting robustness for real-world surveillance applications. Key advantages of Click Detect include simple, rapid, and cost-effective (~USD 0.04 per assay) sensing probe preparation, as well as a versatile plug-and-play probe format for detecting other targets. We believe that Click Detect has great potential as a novel sensing platform for food/environmental monitoring and point-of-care diagnostics, with potentially broad applicability to other toxins and protein targets. Full article
(This article belongs to the Special Issue Sensors for Detection of Bacteria and Their Toxins)
Show Figures

Figure 1

15 pages, 8324 KB  
Article
Tailoring and Fabricating Temperature-Stable ZnNb2O6-Ca0.5Sr0.5TiO3 Composite Ceramics for Next-Generation Microwave Components
by Haodong Wang, Chuying Chen, Xiuli Fu and Zhijian Peng
Materials 2025, 18(24), 5572; https://doi.org/10.3390/ma18245572 - 11 Dec 2025
Viewed by 224
Abstract
ZnNb2O6-based microwave dielectric ceramics have attracted considerable attention due to their high quality factor (Q × f) and low sintering temperature, but their application was limited by poor temperature stability with a large negative temperature coefficient of resonant frequency [...] Read more.
ZnNb2O6-based microwave dielectric ceramics have attracted considerable attention due to their high quality factor (Q × f) and low sintering temperature, but their application was limited by poor temperature stability with a large negative temperature coefficient of resonant frequency (τf). Herein, novel (1 − x)ZnNb2O6−xCa0.5Sr0.5TiO3 (x = 0.05–0.125) composite ceramics were designed and fabricated. The used ZnNb2O6 and Ca0.5Sr0.5TiO3 were synthesized through solid-phase reaction by using stoichiometric metal oxides or carbonates as the raw materials at 650 and 1100 °C, respectively. The composite ceramics were prepared by solid-state sintering, and the sintering parameters were optimized at 1175 °C for 4 h by visual high-temperature deformation analysis. A focus was paid on the temperature stability and compositional effects of Ca0.5Sr0.5TiO3 of the obtained composited ceramics. As the Ca0.5Sr0.5TiO3 content increases, the dielectric constant (εr) and Q × f gradually decrease, while τf shifts toward positive values. At x = 0.075, the composite ceramics sintered at 1175 °C for 4 h exhibit near-zero τf (−8.99 ppm/°C), coupled with εr = 23.23 and Q × f = 21,686 GHz. This study provides theoretical guide and material support for designing and fabricating various high-performance thermally stable microwave dielectric ceramics for 5G communication devices and future communication technologies. Full article
Show Figures

Figure 1

13 pages, 1810 KB  
Article
Microscopic Analysis of the Effects of Ce2O3 and CaF2 on the Structure and Properties of Mold Flux for Rare Earth-Containing Steel Continuous Casting
by Xiaobo Zhang, Yong Tian, Chengjun Liu, Feng Jiang and Yan Huang
Processes 2025, 13(12), 3972; https://doi.org/10.3390/pr13123972 - 9 Dec 2025
Viewed by 217
Abstract
The effects of Ce2O3 and CaF2 on the microstructure of silicate-based mold flux were investigated using an integrated approach combining molecular dynamics (MD) simulations with viscosity testing, SEM-EDS, and XRD analysis. The structural origin of changes in viscosity and [...] Read more.
The effects of Ce2O3 and CaF2 on the microstructure of silicate-based mold flux were investigated using an integrated approach combining molecular dynamics (MD) simulations with viscosity testing, SEM-EDS, and XRD analysis. The structural origin of changes in viscosity and crystallization behavior was revealed. It was found that the joint addition of CaF2 and Ce2O3 to the silicate melt leads to a synergistic effect; CaF2 acts as a diluent within the silicate network, while O2− introduced by Ce2O3 promotes the depolymerization of the complex [SiO4]4− network. As a result, highly polymerized structural units (Q2, Q3, and Q4) transform into less polymerized ones (Q0 and Q1), reducing the overall degree of polymerization and enhancing slag fluidity. Moreover, the preferential formation of [SiO4]4−–Ce3+–F and [SiO4]4−–Ca2+–F coordination structures replaces the original [SiO4]4−–Ce3+ and [SiO4]4−–Ca2+ linkages. This structural rearrangement facilitates the formation of low-melting-point phases during cooling, thereby suppressing the crystallization tendency and improving the stability of viscous properties of the mold flux. These findings provide theoretical insight for the design of high-performance fluxes used in rare earth-containing steel continuous casting. Full article
(This article belongs to the Section Materials Processes)
Show Figures

Figure 1

16 pages, 3663 KB  
Article
Combining BSA-Seq, High-Density Genetic Map, and RNA-Seq to Identify Candidate Genes Controlling Embryo Spot Trait in Potato
by Jiahao Miao, Min Yang, Nan Li, Jiaji Wang, Jiangqing Wang, Tianzhi Zhang, Zuo Hu, Zhou Li, Jing Liu, Canhui Li and Jing Yang
Horticulturae 2025, 11(12), 1483; https://doi.org/10.3390/horticulturae11121483 - 8 Dec 2025
Viewed by 262
Abstract
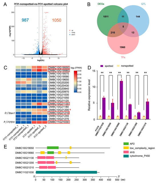
Embryo spots on potato seed enhance the efficiency of doubled haploid screening by facilitating selection. While the spots are known to involve anthocyanin accumulation, their genetic regulation remains unclear. Here, loci and genes regulating spot formation were investigated. An F1 population was [...] Read more.
Embryo spots on potato seed enhance the efficiency of doubled haploid screening by facilitating selection. While the spots are known to involve anthocyanin accumulation, their genetic regulation remains unclear. Here, loci and genes regulating spot formation were investigated. An F1 population was generated by crossing the haploid inducer IVP101 (embryo-spotted male parent) with the diploid inbred line Y8 (non-spotted female parent). Subsequent BSA-seq of the extreme F1 pools mapped a locus to chromosome 10 (49.96–54.31 Mb). QTL mapping via a high-density genetic map of the F2 segregating population (derived from F1 selfing) identified four QTLs (on chromosomes 2, 5, 10, 11). These included the QTLs qSP10-1 (explaining 23.85% of phenotypic variance) and qSP11-1 (18.23%). qSP11-1 overlapped with the reported P locus encoding flavonoid 3′,5′-hydroxylase (F3′5′H), whereas qSP10-1 confirmed the BSA-seq results. Integration of the BSA-seq and QTL mapping results narrowed the target gene locus to a 384.6 kb interval at the end of chromosome 10. Transcriptome sequencing of spotted vs. non-spotted F1 seed, together with gene expression profiling in the qSP10-1 interval, identified five differentially expressed candidate genes. These findings clarify the genetic basis of potato embryo spot formation and provide a reference for breeding and further research. Full article
(This article belongs to the Section Propagation and Seeds)
Show Figures

Figure 1

15 pages, 4015 KB  
Article
Growth-Rate Related Quantitative Trait Locus Analysis of Monokaryotic Isolates of Grifola albicans f. huishuhua (Maitake)
by Panpan Zhang, Junling Wang, Guojie Li, Shangshang Xiao, Lei Sun, Xiao Li, Jinghua Tian, Ming Li and Shoumian Li
J. Fungi 2025, 11(12), 865; https://doi.org/10.3390/jof11120865 - 5 Dec 2025
Viewed by 393
Abstract
A genetic linkage map of Grifola albicans f. huishuhua (Maitake) is an important resource for chromosome analysis and the genetic basis of phenotypic variation determination. A total of 92 monokaryotic isolates were selected from the F1 generation of Q3-8 × Y1-18 in this [...] Read more.
A genetic linkage map of Grifola albicans f. huishuhua (Maitake) is an important resource for chromosome analysis and the genetic basis of phenotypic variation determination. A total of 92 monokaryotic isolates were selected from the F1 generation of Q3-8 × Y1-18 in this study. Restriction site-associated DNA sequencing, as well as identification of single nucleotide polymorphisms (SNPs), was performed, aiming to illustrate a high-density genetic linkage map. A total of 1122 high-quality SNP markers were located on a map with a length of 1473.60 centimorgan (cM) by screening 589534 SNPs. This map covers 12 linkage groups (LGs) with an average genetic distance of 122.80 cM. Three quantitative trait loci (QTLs) related to the growth rate of G. albicans f. huishuhua strains were identified using the composite interval mapping method. These QTLs were mapped to linkage groups (LGs) as follows: LG3 (qmgv), LG4 (qmb), LG5 (qmd), LG8 (qrdm1, qrdm2), and LG10 (qmgrc1, qmgrc2, qmgrc3). The genes associated with mycelial growth rate and biomass production of these strains were identified. This information could be used for molecular marker-assisted selective breeding in G. albicans f. huishuhua. Full article
Show Figures

Figure 1

Back to TopTop