Sign in to use this feature.

Years

Between: -

Subjects

remove_circle_outline
remove_circle_outline
remove_circle_outline
remove_circle_outline
remove_circle_outline
remove_circle_outline
remove_circle_outline

Journals

Article Types

Countries / Regions

Search Results (19)

Search Parameters:
Keywords = heuristic surface path planning

Order results
Result details
Results per page
Select all
Export citation of selected articles as:
15 pages, 1323 KB  
Article
A Hybrid Ant Colony Optimization and Dynamic Window Method for Real-Time Navigation of USVs
by Yuquan Xue, Liming Wang, Bi He, Shuo Yang, Yonghui Zhao, Xing Xu, Jiaxin Hou and Longmei Li
Sensors 2025, 25(19), 6181; https://doi.org/10.3390/s25196181 - 6 Oct 2025
Cited by 1 | Viewed by 1041
Abstract
Unmanned surface vehicles (USVs) rely on multi-sensor perception, such as radar, LiDAR, GPS, and vision, to ensure safe and efficient navigation in complex maritime environments. Traditional ant colony optimization (ACO) for path planning, however, suffers from premature convergence, slow adaptation, and poor smoothness [...] Read more.
Unmanned surface vehicles (USVs) rely on multi-sensor perception, such as radar, LiDAR, GPS, and vision, to ensure safe and efficient navigation in complex maritime environments. Traditional ant colony optimization (ACO) for path planning, however, suffers from premature convergence, slow adaptation, and poor smoothness in cluttered waters, while the dynamic window approach (DWA) without global guidance can become trapped in local obstacle configurations. This paper presents a sensor-oriented hybrid method that couples an improved ACO for global route planning with an enhanced DWA for local, real-time obstacle avoidance. In the global stage, the ACO state–transition rule integrates path length, obstacle clearance, and trajectory smoothness heuristics, while a cosine-annealed schedule adaptively balances exploration and exploitation. Pheromone updating combines local and global mechanisms under bounded limits, with a stagnation detector to restore diversity. In the local stage, the DWA cost function is redesigned under USV kinematics to integrate velocity adaptability, trajectory smoothness, and goal-deviation, using obstacle data that would typically originate from onboard sensors. Simulation studies, where obstacle maps emulate sensor-detected environments, show that the proposed method achieves shorter paths, faster convergence, smoother trajectories, larger safety margins, and higher success rates against dynamic obstacles compared with standalone ACO or DWA. These results demonstrate the method’s potential for sensor-based, real-time USV navigation and collision avoidance in complex maritime scenarios. Full article
(This article belongs to the Section Sensors and Robotics)
Show Figures

Figure 1

19 pages, 9775 KB  
Article
Path Planning Method for Unmanned Vehicles in Complex Off-Road Environments Based on an Improved A* Algorithm
by Jinyin Bai, Wei Zhu, Shuhong Liu, Lingxin Xu and Xiangchen Wang
Sustainability 2025, 17(11), 4805; https://doi.org/10.3390/su17114805 - 23 May 2025
Cited by 3 | Viewed by 1986
Abstract
In recent years, autonomous driving technology has made remarkable progress in urban transportation and logistics, while its application in complex off-road environments has gradually become a research hotspot. Compared to traditional manned vehicles, unmanned vehicles demonstrate higher safety and flexibility in scenarios such [...] Read more.
In recent years, autonomous driving technology has made remarkable progress in urban transportation and logistics, while its application in complex off-road environments has gradually become a research hotspot. Compared to traditional manned vehicles, unmanned vehicles demonstrate higher safety and flexibility in scenarios such as rapid transportation, emergency rescue, and environmental reconnaissance. However, current research on path planning is predominantly focused on structured environments, with limited attention given to unstructured off-road conditions. This paper proposes an improved A* algorithm tailored to address the challenges of path planning in complex off-road environments. First, a grid map incorporating multi-dimensional information is constructed by integrating elevation data, risk zones, and surface attributes, significantly enhancing environmental perception accuracy. At the algorithm level, the heuristic function and search strategy of the A* algorithm are optimized to improve its efficiency and path smoothness in complex terrains. Furthermore, the method supports the flexible planning of three types of paths—minimizing time, minimizing risk, or optimizing smoothness—based on specific task requirements. Simulation results demonstrate that the improved A* algorithm effectively adapts to dynamic off-road environments, providing intelligent and efficient path planning solutions for unmanned vehicles. The proposed method holds significant value for advancing the application of autonomous driving technology in complex environments. Full article
Show Figures

Figure 1

27 pages, 6918 KB  
Article
BIT*+TD3 Hybrid Algorithm for Energy-Efficient Path Planning of Unmanned Surface Vehicles in Complex Inland Waterways
by Yunze Xie, Yiping Ma, Yiming Cheng, Zhiqian Li and Xiaoyu Liu
Appl. Sci. 2025, 15(7), 3446; https://doi.org/10.3390/app15073446 - 21 Mar 2025
Cited by 4 | Viewed by 1526
Abstract
This research proposes a hybrid path planning framework for intelligent inland waterway Unmanned Surface Vehicles (USVs), which integrates the enhanced BIT* (Batch Informed Trees) algorithm with the TD3 (Twin Delayed Deep Deterministic Policy Gradient) deep reinforcement learning method. To address the limitations of [...] Read more.
This research proposes a hybrid path planning framework for intelligent inland waterway Unmanned Surface Vehicles (USVs), which integrates the enhanced BIT* (Batch Informed Trees) algorithm with the TD3 (Twin Delayed Deep Deterministic Policy Gradient) deep reinforcement learning method. To address the limitations of traditional path planning algorithms in dynamic environments, the proposed BIT*+TD3 model leverages the BIT* algorithm to generate initial paths in static environments through elliptical informed sampling and heuristic search. Simultaneously, it utilizes the TD3 algorithm to dynamically optimize these paths through twin Critic networks and delayed policy updates. This research designs a novel reward mechanism aimed at minimizing turning angles, smoothing speed transitions, and shortening path lengths. Furthermore, it incorporates a hydrodynamics-based energy consumption model and multi-threaded parallel computation to enhance computational efficiency. Experimental validation demonstrates that, compared to traditional methods, this model exhibits significant improvements in obstacle avoidance success rate, safe distance maintenance, convergence speed, and smoothness. By bridging sampling-based planning methods with deep reinforcement learning methods, this research advances autonomous navigation technology and provides a scalable and energy-efficient solution for maritime applications. Full article
(This article belongs to the Special Issue Advances in Applied Marine Sciences and Engineering—2nd Edition)
Show Figures

Figure 1

24 pages, 7132 KB  
Article
Variational Autoencoder for the Prediction of Oil Contamination Temporal Evolution in Water Environments
by Alejandro Casado-Pérez, Samuel Yanes, Sergio L. Toral, Manuel Perales-Esteve and Daniel Gutiérrez-Reina
Sensors 2025, 25(6), 1654; https://doi.org/10.3390/s25061654 - 7 Mar 2025
Cited by 5 | Viewed by 1539
Abstract
The water quality monitoring of large water masses using robotic vehicles is a complex task highly developed in recent years. The main approaches utilize adaptative informative path planning of fleets of autonomous surface vehicles and computer learning methods. However, water monitoring is characterized [...] Read more.
The water quality monitoring of large water masses using robotic vehicles is a complex task highly developed in recent years. The main approaches utilize adaptative informative path planning of fleets of autonomous surface vehicles and computer learning methods. However, water monitoring is characterized by a highly dynamic and unknown environment. Thus, the characterization of the water quality state of a water mass becomes a challenge. This paper proposes a variational autoencoder structure, trained in a model-free manner, that aims to provide a dynamic contamination model from partial observations of a homogeneous fleet of autonomous surface vehicles. To train the proposed approach, an oil spillage simulator based on heuristics is provided for world building. The proposed variational autoencoder was tested in three different environments characterized by different oil spill movements and twp different fleets equipped with different sensors. The results show accurate future contamination distribution predictions with a mean squared error ranging from 3 to 9% of the baseline at validation, defined as the static approach. Further tests addressed the overfit of the proposed neural network, showing a high robustness against unseen scenarios, and the effects of the gathered monitoring information in the variational autoencoder performance. Full article
(This article belongs to the Section Environmental Sensing)
Show Figures

Figure 1

20 pages, 2169 KB  
Article
Lightweight CNN-Based Visual Perception Method for Assessing Local Environment Complexity of Unmanned Surface Vehicle
by Tulin Li, Xiufeng Zhang, Yingbo Huang and Chunxi Yang
Sensors 2025, 25(3), 980; https://doi.org/10.3390/s25030980 - 6 Feb 2025
Viewed by 1435
Abstract
Addressing the problem of inadequate environmental detection in the process of optimizing search for unmanned surface vehicles (USVs) by a heuristic algorithm, this paper proposes a comprehensive visual perception method that combines a lightweight convolutional neural network (CNN) with the USV’s real-time heading [...] Read more.
Addressing the problem of inadequate environmental detection in the process of optimizing search for unmanned surface vehicles (USVs) by a heuristic algorithm, this paper proposes a comprehensive visual perception method that combines a lightweight convolutional neural network (CNN) with the USV’s real-time heading angle. This method employs a multi-feature input CNN with residual learning blocks, which takes both the current local environmental images and heading angle features as inputs to identify the complexity of the local environment with higher accuracy and a smaller load size. Meanwhile, human expertise is incorporated to classify labels through a majority voting system, thereby making the model’s perceptual classification more intuitive and allowing it to possess a human-like comprehensive perception ability compared to systems with classification methods with several parameters. Subsequently, this identification result can be used as feedback for the heuristic algorithm to optimize and plan the USV’s path. The simulation results indicate that the developed model achieves an 80% reduction in model size while maintaining an accuracy exceeding 90%. The proposed method significantly improves the environment recognition capability of the heuristic algorithm, enhances optimization search efficiency, and increases the overall performance of path planning by approximately 21%. Full article
Show Figures

Figure 1

22 pages, 6400 KB  
Article
A Novel Spherical Shortest Path Planning Method for UAVs
by Fan Liu, Pengchuan Wang, Aniruddha Bhattacharjya and Qianmu Li
Drones 2024, 8(12), 749; https://doi.org/10.3390/drones8120749 - 12 Dec 2024
Viewed by 2185
Abstract
As a central subdivision of the low-altitude economy industry, industrial and consumer drones have broad market application prospects and are becoming the primary focus of the low-altitude economy; however, with increasing aircraft density, effective planning of reasonable flight paths and avoiding conflicts between [...] Read more.
As a central subdivision of the low-altitude economy industry, industrial and consumer drones have broad market application prospects and are becoming the primary focus of the low-altitude economy; however, with increasing aircraft density, effective planning of reasonable flight paths and avoiding conflicts between flight paths have become critical issues in UAV clustering. Current UAV path planning often concentrates on 2D and 3D realistic scenes, which do not meet the actual requirements of realistic spherical paths. This paper has proposed a Gradient-Based Optimization algorithm based on the State Transition function (STGBO) to address the spherical path planning problem for UAV clusters. The state transition function is applied on the scale of medium and high-dimensional cities, balancing the stability and efficiency of the algorithm. Through evolution and comparisons with many mainstream meta-heuristic algorithms, STGBO has demonstrated superior performance and effectiveness in solving Medium-Altitude Unmanned Aerial Vehicle (MUAV) path planning problems on three-dimensional spherical surfaces, contributing to the development of the low-altitude economy. Full article
Show Figures

Figure 1

16 pages, 3203 KB  
Article
Enhanced Unmanned Surface Vehicle Path Planning Based on the Pair Barracuda Swarm Optimization Algorithm: Implementation and Performance in Thousand Island Lake
by Binghua Shi, Zeyu Liu, Zhou He, Chen Wang and Jia Guo
J. Mar. Sci. Eng. 2024, 12(12), 2189; https://doi.org/10.3390/jmse12122189 - 29 Nov 2024
Cited by 3 | Viewed by 1496
Abstract
The path planning problem for unmanned surface vehicles (USVs) is related to multiobjective optimization, including shortest path, minimum energy consumption, and obstacle avoidance, making it particularly complex in multi-island and multiobstacle environments such as Thousand Island Lake. An enhanced path planning method for [...] Read more.
The path planning problem for unmanned surface vehicles (USVs) is related to multiobjective optimization, including shortest path, minimum energy consumption, and obstacle avoidance, making it particularly complex in multi-island and multiobstacle environments such as Thousand Island Lake. An enhanced path planning method for USVs based on the pair barracuda swarm optimization (PBSO) algorithm is proposed, and the complex water environment of Thousand Island Lake is taken as an example. The PBSO algorithm simulates the social behaviour of pair barracuda innovative and deep memory mechanisms, which can enhance the algorithm’s global search ability and local optimal escape ability in high-dimensional space. The probabilistic roadmap (PRM) method was initially used to model complex environments with multiple islands and obstacles. Moreover, four evaluation indicators were proposed to evaluate the performance of the obtained path: total navigation distance (TND), number of returns (NT), average turning angle (ATA), and minimum safe distance (MSD) from obstacles. The PBSO algorithm is used to optimize the initial path to reduce frequent turns and turning amplitudes during navigation. Path planning experiments were conducted on four simulated map environments with different ranges and complexities. Compared with state-of-the-art heuristic path planning methods, our method can identify the optimal path faster and has better stability. The enhanced USV path planning method based on the PBSO algorithm provides a new path planning strategy for the practical application of USVs under the real Thousand Island Lake. Full article
(This article belongs to the Section Ocean Engineering)
Show Figures

Figure 1

17 pages, 2499 KB  
Article
Intelligent Path Planning for UAV Patrolling in Dynamic Environments Based on the Transformer Architecture
by Ching-Hao Yu, Jichiang Tsai and Yuan-Tsun Chang
Electronics 2024, 13(23), 4716; https://doi.org/10.3390/electronics13234716 - 28 Nov 2024
Cited by 11 | Viewed by 2175
Abstract
Due to its NP-Hard property, the Travelling Salesman Problem (TSP) has long been a prominent research topic in path planning. The goal is to design the algorithm with the fastest execution speed in order to find the path with the lowest travelling cost. [...] Read more.
Due to its NP-Hard property, the Travelling Salesman Problem (TSP) has long been a prominent research topic in path planning. The goal is to design the algorithm with the fastest execution speed in order to find the path with the lowest travelling cost. In particular, new generative AI technology is continually emerging. The question of how to exploit algorithms from this realm to perform TSP path planning, especially in dynamic environments, is an important and interesting problem. The TSP application scenario investigated by this paper is that of an Unmanned Aerial Vehicle (UAV) that needs to patrol all specific ship-targets on the sea surface before returning to its origin. Hence, during the flight, we must consider real-time changes in wind velocity and direction, as well as the dynamic addition or removal of ship targets due to mission requirements. Specifically, we implement a Deep Reinforcement Learning (DRL) model based on the Transformer architecture, which is widely used in Generative AI, to solve the TSP path-planning problem in dynamic environments. Finally, we conduct numerous simulation experiments to compare the performance of our DRL model and the traditional heuristic algorithm, the Simulated Annealing (SA) method, in terms of operation time and path distance in solving the ordinary TSP, to verify the advantages of our model. Notably, traditional heuristic algorithms cannot be applied to dynamic environments, in which wind velocity and direction can change at any time. Full article
(This article belongs to the Special Issue Parallel, Distributed, Edge Computing in UAV Communication)
Show Figures

Figure 1

16 pages, 4348 KB  
Article
Multi-Task Agent Hybrid Control in Sparse Maps and Complex Environmental Conditions
by Linhai Wang, Su Yu, Mou Li and Xiaolong Wei
Appl. Sci. 2024, 14(22), 10377; https://doi.org/10.3390/app142210377 - 11 Nov 2024
Cited by 1 | Viewed by 1353
Abstract
With the rapid development of space exploration technology, the detection of extraterrestrial bodies has become increasingly important. Among these, path planning and target recognition and positioning technologies are particularly critical for applications in intelligent agents with low computational power operating in complex environments. [...] Read more.
With the rapid development of space exploration technology, the detection of extraterrestrial bodies has become increasingly important. Among these, path planning and target recognition and positioning technologies are particularly critical for applications in intelligent agents with low computational power operating in complex environments. This paper presents a novel approach to path planning on low-resolution lunar surface maps by introducing an improved A* algorithm with an adaptive heuristic function. This innovation enhances robustness in environments with limited map accuracy and enables paths that maintain maximum distance from obstacles. Additionally, we innovatively propose the Dynamic Environment Target Identification and Localization (DETIL) algorithm, which identifies unknown obstacles and employs spatiotemporal clustering to locate points of interest. Our main contributions provide valuable references for the aerospace industry, particularly in lunar exploration missions. The simulation results demonstrate that the improved A* algorithm reduces the maximum elevation difference by 55% and the maximum cumulative elevation difference by 68% compared to the traditional A* algorithm. Furthermore, the DETIL algorithm’s obstacle identification component successfully recognizes all the obstacles along the path, and its spatiotemporal clustering improves the average number of target discoveries by 152% over the conventional DBSCAN clustering approach. Full article
(This article belongs to the Section Computing and Artificial Intelligence)
Show Figures

Figure 1

20 pages, 7273 KB  
Article
Hybrid Path Planning for Unmanned Surface Vehicles in Inland Rivers Based on Collision Avoidance Regulations
by Pengcheng Gao, Pengfei Xu, Hongxia Cheng, Xiaoguo Zhou and Daqi Zhu
Sensors 2023, 23(19), 8326; https://doi.org/10.3390/s23198326 - 9 Oct 2023
Cited by 6 | Viewed by 2315
Abstract
In recent years, with the continuous advancement of the construction of the Yangtze River’s intelligent waterway system, unmanned surface vehicles have been increasingly used in the river’s inland waterways. This article proposes a hybrid path planning method that combines an improved A* algorithm [...] Read more.
In recent years, with the continuous advancement of the construction of the Yangtze River’s intelligent waterway system, unmanned surface vehicles have been increasingly used in the river’s inland waterways. This article proposes a hybrid path planning method that combines an improved A* algorithm with an improved model predictive control algorithm for the autonomous navigation of the “Jinghai-I” unmanned surface vehicle in inland rivers. To ensure global optimization, the heuristic function was refined in the A* algorithm. Additionally, constraints such as channel boundaries and courses were added to the cost function of A* and the planned path was smoothed to meet the collision avoidance regulations for inland rivers. The model predictive control algorithm incorporated a new path-deviation cost while imposing a cost constraint on the yaw angle, significantly minimizing the path-tracking error. Furthermore, the improved model predictive control algorithm took into account the requirements of rules in the cost function and adopted different collision avoidance parameters for different encounter scenarios, improving the rationality of local path planning. Finally, the proposed algorithm’s effectiveness was verified through simulation experiments that closely approximated real-world navigation conditions. Full article
(This article belongs to the Section Navigation and Positioning)
Show Figures

Figure 1

18 pages, 952 KB  
Article
Risk-Sensitive Markov Decision Processes of USV Trajectory Planning with Time-Limited Budget
by Yi Ding and Hongyang Zhu
Sensors 2023, 23(18), 7846; https://doi.org/10.3390/s23187846 - 13 Sep 2023
Cited by 1 | Viewed by 2185
Abstract
Trajectory planning plays a crucial role in ensuring the safe navigation of ships, as it involves complex decision making influenced by various factors. This paper presents a heuristic algorithm, named the Markov decision process Heuristic Algorithm (MHA), for time-optimized avoidance of Unmanned Surface [...] Read more.
Trajectory planning plays a crucial role in ensuring the safe navigation of ships, as it involves complex decision making influenced by various factors. This paper presents a heuristic algorithm, named the Markov decision process Heuristic Algorithm (MHA), for time-optimized avoidance of Unmanned Surface Vehicles (USVs) based on a Risk-Sensitive Markov decision process model. The proposed method utilizes the Risk-Sensitive Markov decision process model to generate a set of states within the USV collision avoidance search space. These states are determined based on the reachable locations and directions considering the time cost associated with the set of actions. By incorporating an enhanced reward function and a constraint time-dependent cost function, the USV can effectively plan practical motion paths that align with its actual time constraints. Experimental results demonstrate that the MHA algorithm enables decision makers to evaluate the trade-off between the budget and the probability of achieving the goal within the given budget. Moreover, the local stochastic optimization criterion assists the agent in selecting collision avoidance paths without significantly increasing the risk of collision. Full article
Show Figures

Figure 1

42 pages, 1482 KB  
Article
Evolutionary Algorithms for Optimization Sequence of Cut in the Laser Cutting Path Problem
by Bonfim Amaro Junior, Guilherme Nepomuceno de Carvalho, Marcio Costa Santos, Placido Rogerio Pinheio and Joao Willian Lemos Celedonio
Appl. Sci. 2023, 13(18), 10133; https://doi.org/10.3390/app131810133 - 8 Sep 2023
Cited by 7 | Viewed by 2738
Abstract
Efficiently cutting smaller two-dimensional parts from a larger surface area is a recurring challenge in many manufacturing environments. This point falls under the cut-and-pack (C&P) problems. This study specifically focused on a specialization of the cut path determination (CPD) known as the laser [...] Read more.
Efficiently cutting smaller two-dimensional parts from a larger surface area is a recurring challenge in many manufacturing environments. This point falls under the cut-and-pack (C&P) problems. This study specifically focused on a specialization of the cut path determination (CPD) known as the laser cutting path planning (LCPP) problem. The LCPP aims to determine a sequence of cutting and sliding movements for the head that minimizes the parts’ separation time. It is important to note that both cutting and glide speeds (moving the head without cutting) can vary depending on the equipment, despite their importance in real-world scenarios. This study investigates an adaptive biased random-key genetic algorithm (ABRKGA) and a heuristic to create improved individuals applied to LCPP. Our focus is on dealing with more meaningful instances that resemble real-world requirements. The experiments in this article used parameter values for typical laser cutting machines to assess the feasibility of the proposed methods compared to an existing strategy. The results demonstrate that solutions based on metaheuristics are competitive and that the inclusion of heuristics in the creation of the initial population benefits the execution of the evolutionary strategy in the treatment of practical problems, achieving better performance in terms of the quality of solutions and computational time. Full article
Show Figures

Figure 1

21 pages, 3839 KB  
Article
Physical Consistent Path Planning for Unmanned Surface Vehicles under Complex Marine Environment
by Fang Wang, Yong Bai and Liang Zhao
J. Mar. Sci. Eng. 2023, 11(6), 1164; https://doi.org/10.3390/jmse11061164 - 1 Jun 2023
Cited by 5 | Viewed by 2828
Abstract
The increasing demand for safe and efficient maritime transportation has underscored the necessity of developing effective path-planning algorithms for Unmanned Surface Vehicles (USVs). However, the inherent complexities of the ocean environment and the non-holonomic properties of the physical system have posed significant challenges [...] Read more.
The increasing demand for safe and efficient maritime transportation has underscored the necessity of developing effective path-planning algorithms for Unmanned Surface Vehicles (USVs). However, the inherent complexities of the ocean environment and the non-holonomic properties of the physical system have posed significant challenges to designing feasible paths for USVs. To address these issues, a novel path planning framework is elaborately designed, which consists of an optimization model, a meta-heuristic solver, and a Clothoid-based path connector. First, by encapsulating the intricate nature of the ocean environment and ship dynamics, a multi-objective path planning problem is designed, providing a comprehensive and in-depth portrayal of the underlying mechanism. By integrating the principles of the candidate set random testing initialization and adaptive probability set, an enhanced genetic algorithm is devised to fully exploit the underlying optimization problem in constrained space, contributing to the global searching ability. Accounting for the non-holonomic constraints, the fast-discrete Clothoid curve is capable of maintaining and improving the continuity of the path curve, thereby promoting strong coordination between the planning and control modules. A thorough series of simulations and comparisons conducted in diverse ocean scenarios has conclusively demonstrated the effectiveness and superiority of the proposed path planning framework. Full article
(This article belongs to the Special Issue Autonomous Marine Vehicle Operations)
Show Figures

Figure 1

17 pages, 12219 KB  
Article
A Full-Coverage Path-Planning Algorithm for a Glass-Curtain-Wall-Cleaning Robot Driven by Ropes
by Dong Zhang, Yuao Li, Pei Jia, Xin Jiao, Yueshuo Zheng, Guoliang Wang, Zhihao Li, Minglu Zhang, Jingtian Wang and Manhong Li
Appl. Sci. 2023, 13(8), 5052; https://doi.org/10.3390/app13085052 - 18 Apr 2023
Cited by 5 | Viewed by 4577
Abstract
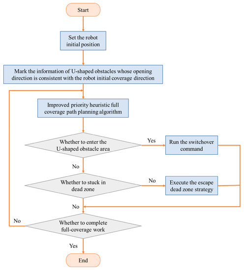
Rope-driven robots are increasingly being applied for the efficiently cleaning of glass curtain walls. However, increasingly complex wall surfaces and the various shapes of obstacles may block the robot and reduce coverage. In this study, three-DOF rope-driven cleaning robots and a full-coverage path-planning [...] Read more.
Rope-driven robots are increasingly being applied for the efficiently cleaning of glass curtain walls. However, increasingly complex wall surfaces and the various shapes of obstacles may block the robot and reduce coverage. In this study, three-DOF rope-driven cleaning robots and a full-coverage path-planning algorithm were developed to achieve global operation. The robot adopts a five-rope parallel configuration, and four winches are mounted on the wall and one on the ground to produce 3D motion performance. We used a grid method to build the wall model to mark obstacles, and then we decomposed it according to the wall curvature to better access cleaning subareas. To further increase the cleaning coverage rate, a full-coverage path-planning algorithm based on an improved priority heuristic was designed, which does not ignore the inset area of U-shaped obstacles. By introducing two sets of priority criteria to judge the forward direction, the robot can switch directions to cover a whole area when encountering U-shaped obstacles. Furthermore, by planning a return route requiring the least amount of time when entering a dead zone, an escape strategy was developed to prevent the robot from being unable to choose a direction. The experimental results show that the robot, after applying the proposed path-planning algorithm, could complete the global cleaning of complex glass walls with various obstacles. Full article
(This article belongs to the Section Robotics and Automation)
Show Figures

Figure 1

19 pages, 2495 KB  
Article
Heuristic Surface Path Planning Method for AMV-Assisted Internet of Underwater Things
by Jie Zhang, Zhengxin Wang, Guangjie Han and Yujie Qian
Sustainability 2023, 15(4), 3137; https://doi.org/10.3390/su15043137 - 8 Feb 2023
Cited by 3 | Viewed by 2898
Abstract
Ocean exploration is one of the fundamental issues for the sustainable development of human society, which is also the basis for realizing the concept of the Internet of Underwater Things (IoUT) applications, such as the smart ocean city. The collaboration of heterogeneous autonomous [...] Read more.
Ocean exploration is one of the fundamental issues for the sustainable development of human society, which is also the basis for realizing the concept of the Internet of Underwater Things (IoUT) applications, such as the smart ocean city. The collaboration of heterogeneous autonomous marine vehicles (AMVs) based on underwater wireless communication is known as a practical approach to ocean exploration, typically with the autonomous surface vehicle (ASV) and the autonomous underwater glider (AUG). However, the difference in their specifications and movements makes the following problems for collaborative work. First, when an AUG floats to a certain depth, and an ASV interacts via underwater wireless communication, the interaction has a certain time limit and their movements to an interaction position have to be synchronized; secondly, in the case where multiple AUGs are exploring underwater, the ASV needs to plan the sequence of surface interactions to ensure timely and efficient data collection. Accordingly, this paper proposes a heuristic surface path planning method for data collection with heterogeneous AMVs (HSPP-HA). The HSPP-HA optimizes the interaction schedule between ASV and multiple AUGs through a modified shuffled frog-leaping algorithm (SFLA). It applies a spatial-temporal k-means clustering in initializing the memeplex group of SFLA to adapt time-sensitive interactions by weighting their spatial and temporal proximities and adopts an adaptive convergence factor which varies by algorithm iterations to balance the local and global searches and to minimize the potential local optimum problem in each local search. Through simulations, the proposed HSPP-HA shows advantages in terms of access rate, path length and data collection rate compared to recent and classic path planning methods. Full article
(This article belongs to the Special Issue Smart Urban and IoT: Advances, Opportunities and Challenges)
Show Figures

Figure 1

Back to TopTop