Sign in to use this feature.

Years

Between: -

Subjects

remove_circle_outline
remove_circle_outline
remove_circle_outline
remove_circle_outline
remove_circle_outline
remove_circle_outline
remove_circle_outline
remove_circle_outline
remove_circle_outline

Journals

Article Types

Countries / Regions

Search Results (115)

Search Parameters:
Keywords = herbicide-tolerant crop

Order results
Result details
Results per page
Select all
Export citation of selected articles as:
14 pages, 26943 KB  
Article
The Influence of Transgenic Insect-Resistance and Herbicide-Tolerance Soybean KM2208-23 on the Rhizosphere Micro-Biome
by Xue Song, Xinyao Xia, Shuke Yang, Chaofeng Hao, Hongwei Sun, Fan Li, Xiaohui Xu, Hongxia Zhang and Xingbo Lu
Plants 2026, 15(2), 329; https://doi.org/10.3390/plants15020329 - 21 Jan 2026
Viewed by 86
Abstract
The consequences of stacking multiple insect-resistance and herbicide-tolerance genes, particularly across the entire plant life cycle, remain inadequately understood. This study investigated the impact of stacked-trait transgenic soybeans on rhizosphere microbial communities across five growth stages (pre-sowing, V3, R3, R5, R8). Using 16S [...] Read more.
The consequences of stacking multiple insect-resistance and herbicide-tolerance genes, particularly across the entire plant life cycle, remain inadequately understood. This study investigated the impact of stacked-trait transgenic soybeans on rhizosphere microbial communities across five growth stages (pre-sowing, V3, R3, R5, R8). Using 16S rRNA and ITS sequencing, we compared the rhizosphere microbiome of the transgenic modified soybean (GMO) with its non-transgenic control check (CK). Results showed transient but significant shifts in soil properties (e.g., available nitrogen) and microbial beta diversity during the V3 stages. However, plant developmental stage was the predominant factor shaping microbial succession, with its effect outweighing that of the transgene. No persistent changes in microbial alpha diversity were observed. We conclude that the influence of this stacked-trait soybean on the rhizosphere is growth-stage-specific and represents a minor, recoverable perturbation rather than a sustained ecological impact. These findings contribute to the ecological safety assessment of multi-gene transgenic crops. Full article
(This article belongs to the Special Issue Applications of Bioinformatics in Plant Science)
Show Figures

Figure 1

13 pages, 1786 KB  
Article
Rhizosphere Microbiome and Nutrient Fluxes Reveal Subtle Biosafety Signals in Transgenic Cotton
by Zheng Yang, Yuhang Duan, Renhui Wei, Youlu Yuan, Haoliang Yan, Tong Tang and Haihong Shang
Microorganisms 2025, 13(12), 2702; https://doi.org/10.3390/microorganisms13122702 - 27 Nov 2025
Cited by 1 | Viewed by 440
Abstract
Genetically modified crops have transformed agriculture, but their long-term ecological impacts remain incompletely understood. Here we investigate how herbicide-tolerant transgenic cotton affects rhizosphere microbial communities and nutrient cycling over a 28-day growth period using 16S rRNA amplicon sequencing and multivariate analyses. We sampled [...] Read more.
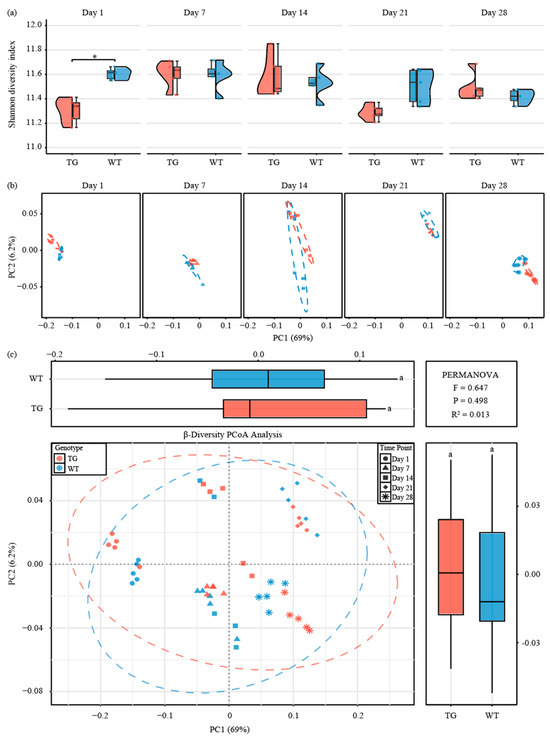
Genetically modified crops have transformed agriculture, but their long-term ecological impacts remain incompletely understood. Here we investigate how herbicide-tolerant transgenic cotton affects rhizosphere microbial communities and nutrient cycling over a 28-day growth period using 16S rRNA amplicon sequencing and multivariate analyses. We sampled rhizosphere soil from greenhouse-grown transgenic and wild-type cotton plants at five time points, analyzing microbial diversity, community structure, and nutrient dynamics. Despite initial concerns about transgenic modifications disrupting soil ecosystems, we found no significant differences in microbial α-diversity or β-diversity between genotypes. Only minor, transient changes occurred at the genus level, including <5% shifts in Flavobacterium and Ramlibacter abundance on day 14, alongside brief nutrient flux variations that normalized by day 28. Notably, transgenic plants showed enhanced above-ground biomass accumulation without compromising rhizosphere stability or soil moisture content. These results demonstrate that herbicide-tolerant cotton maintains rhizosphere homeostasis while improving agronomic performance, supporting the environmental safety of this biotechnology for sustainable agricultural intensification. Full article
(This article belongs to the Section Plant Microbe Interactions)
Show Figures

Figure 1

13 pages, 688 KB  
Article
Herbicides Constrain Hyphal Growth, Conidial Germination, and Morphological Transformation in a Dimorphic Fungal Pathogen
by Yan Ai, Ming Pei You, Guijun Yan and Martin J. Barbetti
Stresses 2025, 5(4), 67; https://doi.org/10.3390/stresses5040067 - 26 Nov 2025
Viewed by 307
Abstract
White leaf spot disease [Neopseudocercosporella capsellae (Ellis & Everhart) S.I.R.Videira & P.W.Crous] poses a significant threat to rapeseed production globally. The herbicides atrazine and glyphosate are widely applied to herbicide-tolerant major crops, including rapeseed. Herbicides can affect disease levels directly and indirectly [...] Read more.
White leaf spot disease [Neopseudocercosporella capsellae (Ellis & Everhart) S.I.R.Videira & P.W.Crous] poses a significant threat to rapeseed production globally. The herbicides atrazine and glyphosate are widely applied to herbicide-tolerant major crops, including rapeseed. Herbicides can affect disease levels directly and indirectly by stressing host plants, influencing pathogens, and altering abiotic and biotic stress levels in the environment. The specific effects of herbicides on the dimorphic pathogen N. capsellae regarding hyphal growth, conidial germination rate, and the morphological transformation from multi-celled hyphae or conidia into numerous single-celled blastospores remain unknown. Hence, studies were performed on two agar media [malt extract agar (MEA) and water agar (WA)] to determine how atrazine and glyphosate, each applied at 1 g a.i. L−1 or the commercial recommended concentrations of 10 and 7.8 g a.i. L−1, respectively, affect these characteristics in four highly pathogenic isolates of N. capsellae. Across a 32-day assessment period, the hyphal growth of all four isolates subcultured individually on MEA or WA was significantly restricted by both concentrations of atrazine and glyphosate. For both atrazine and glyphosate, restriction of hyphal growth was much greater at the higher commercial recommended concentration. Glyphosate restricted hyphal growth more than atrazine for each comparative concentration. Using a mixture of all four isolates, a similar trend of suppression by atrazine or glyphosate occurred in relation to conidial germination and the morphological transformation from multi-celled hyphae or conidia into numerous single-celled blastospores. These new insights into how herbicides constrain hyphal growth, conidial germination, and morphological transformation suggest their potential as a control measure in herbicide-tolerant crops to limit the epidemic spread and development of not only N. capsellae in rapeseed but other dimorphic fungal pathogens as well. Full article
(This article belongs to the Section Plant and Photoautotrophic Stresses)
Show Figures

Figure 1

20 pages, 1617 KB  
Review
Unintended Effects of the Intended Herbicides on Transgenic Herbicide-Resistant Crops
by Stephen O. Duke and Leonardo B. Carvalho
Agronomy 2025, 15(11), 2448; https://doi.org/10.3390/agronomy15112448 - 22 Oct 2025
Cited by 1 | Viewed by 1016
Abstract
The herbicides used with crops that have been made resistant to them with transgenes are assumed to have no significant effects on these crops. Crops made resistant to glyphosate, glufosinate, dicamba, 2,4-D, mesotrione, and isoxaflutole are discussed in this paper. Most of the [...] Read more.
The herbicides used with crops that have been made resistant to them with transgenes are assumed to have no significant effects on these crops. Crops made resistant to glyphosate, glufosinate, dicamba, 2,4-D, mesotrione, and isoxaflutole are discussed in this paper. Most of the literature on this topic has been on glyphosate-resistant crops, as these have been the most successful of all herbicide-resistant crops. Reports of adverse effects, such as phytotoxicity symptoms, disrupted mineral nutrition, and reduced yield, caused by these herbicides on these crops are reviewed and critiqued herein. These reports are often conflicting, however, and there is no consistent evidence of any major adverse effects of these herbicides on these crops. Literature on the accumulation of residues of the intended herbicides in the parts of the plants that are used as food is also discussed. Reports of potential unintended beneficial effects, such as effects on crop pests and stimulation of crop growth and development are also critiqued. Full article
(This article belongs to the Special Issue Effects of Herbicides on Crop Growth and Development)
Show Figures

Figure 1

23 pages, 4071 KB  
Article
Functional Characterization of Glutathione Peroxidase Genes Reveals Their Contribution to the Rapid Range Expansion of Amaranthus palmeri Under Stress Conditions
by Siting Wang, Xiaoyu Liu, Daniel Bimpong, Yun Wang, Fulian Wang, Wang Chen, Linfeng Du and Dongfang Ma
Agronomy 2025, 15(10), 2386; https://doi.org/10.3390/agronomy15102386 - 14 Oct 2025
Viewed by 780
Abstract
Amaranthus palmeri is an aggressive, highly invasive weed that thrives across a wide range of adverse environments worldwide; nevertheless, the mechanisms underlying its rapid expansion remain largely unstudied. Glutathione peroxidase (GPX) is a crucial enzyme within the antioxidant defense system, belonging to the [...] Read more.
Amaranthus palmeri is an aggressive, highly invasive weed that thrives across a wide range of adverse environments worldwide; nevertheless, the mechanisms underlying its rapid expansion remain largely unstudied. Glutathione peroxidase (GPX) is a crucial enzyme within the antioxidant defense system, belonging to the phylogenetic conserved family of oxidoreductases present in all living organisms. Despite its significance, the role of GPX in A. palmeri has not been reported. This study identified eight GPX genes (ApGPXs) in A. palmeri through comprehensive bioinformatics and gene expression analyses. The research examined the characteristics, evolutionary relationships, chromosomal mapping, gene structure, subcellular localization, conserved motifs, and cis-acting elements of these genes, as well as their evolutionary conserved functions in relation to Arabidopsis thaliana GPXs and RT-qPCR analysis under various stress conditions. The ApGPXs were distributed across scaffolds (2, 4, and 12) of the A. palmeri genome. Phylogenetic analysis grouped GPX genes into four subgroups, and conserved motifs were found within certain phylogenetic subgroups. We identified Actin8 as the most stable internal reference gene for A. palmeri under diverse stress conditions. Gene expression analysis revealed that ApGPXs participate in both early and late regulatory responses to oxidative stress induced by NaCl, high temperature, osmotic pressure, and glufosinate ammonium. The Arabidopsis GPX mutant (AT4G31870) exhibited a stronger flg22-induced oxidative burst than the wild type, and qPCR confirmed that AtGPXs contribute significantly to glufosinate ammonium stress responses. Evolutionary analysis found high sequence similarity between ApGPX4 and AT1G63460, as well as ApGPX3 and AT4G11600. Also, ApGPX3 and AT4G11600 shared similar expression patterns under glufosinate ammonium stress. This research presents the first gene family study in A. palmeri and provides foundational insights for future studies in this economically critical species. Our findings establish a framework for mitigating A. palmeri’s impact on crop production and exploring ApGPXs in developing herbicide- and stress-tolerant cultivars. Full article
(This article belongs to the Special Issue Adaptive Evolution in Weeds: Molecular Basis and Management)
Show Figures

Graphical abstract

17 pages, 3914 KB  
Article
Genomic and Functional Characterization of Acetolactate Synthase (ALS) Genes in Stress Adaptation of the Noxious Weed Amaranthus palmeri
by Jiao Ren, Mengyuan Song, Daniel Bimpong, Fulian Wang, Wang Chen, Dongfang Ma and Linfeng Du
Plants 2025, 14(19), 3088; https://doi.org/10.3390/plants14193088 - 7 Oct 2025
Viewed by 1003
Abstract
Acetolactate synthase (ALS) is an important enzyme in plant branched-chain amino acid biosynthesis and the target of several major herbicide classes. Despite its agronomic importance, the role of ALS genes in stress adaptation in the invasive weed Amaranthus palmeri remains unstudied. In this [...] Read more.
Acetolactate synthase (ALS) is an important enzyme in plant branched-chain amino acid biosynthesis and the target of several major herbicide classes. Despite its agronomic importance, the role of ALS genes in stress adaptation in the invasive weed Amaranthus palmeri remains unstudied. In this study, four ApALS genes with high motif conservation were identified and analyzed in A. palmeri. Phylogenetic analysis classified ApALS and other plant ALS proteins into two distinct clades, and the ApALS proteins were predicted to localize to the chloroplast. Gene expression analysis demonstrated that ApALS genes are responsive to multiple stresses, including salt, heat, osmotic stress, glufosinate ammonium, and the ALS-inhibiting herbicide imazethapyr, suggesting roles in both early and late stress responses. Herbicide response analysis using an Arabidopsis thaliana ALS mutant (AT3G48560) revealed enhanced imazethapyr resistance, associated with higher chlorophyll retention. Furthermore, high sequence homology between AT3G48560 and ApALS1 suggests a conserved role in protecting photosynthetic function during herbicide stress. This study provides the first comprehensive analysis of the ALS gene family in A. palmeri and offers important insights into its contribution to stress resilience. These findings establish a vital foundation for developing novel strategies to control this pervasive agricultural weed and present potential genetic targets for engineering herbicide tolerance in crops. Full article
Show Figures

Figure 1

10 pages, 645 KB  
Communication
Generation of Maize 5-Enolpyruvylshikimate-3-Phosphate Synthase (EPSPS) Variants with Improved Glyphosate Tolerance
by Stephen M. G. Duff, Lei Shi, Shirley Guo, Erin Hall, Steven Voss, Oscar Sparks, Guillermo A. Asmar-Rovira, Clayton T. Larue and Marguerite J. Varagona
Int. J. Plant Biol. 2025, 16(3), 106; https://doi.org/10.3390/ijpb16030106 - 9 Sep 2025
Viewed by 1606
Abstract
Glyphosate (N-phosphonomethylglycine) is a broad-spectrum, foliar-applied herbicide that inhibits 5-enolpyruvylshikimate-3-phosphate synthase (EPSPS) in plants. EPSPS catalyzes a crucial step in the shikimate pathway for the biosynthesis of folates and aromatic amino acids in plants. A variety of glyphosate-tolerant EPSPS enzymes have been reported. [...] Read more.
Glyphosate (N-phosphonomethylglycine) is a broad-spectrum, foliar-applied herbicide that inhibits 5-enolpyruvylshikimate-3-phosphate synthase (EPSPS) in plants. EPSPS catalyzes a crucial step in the shikimate pathway for the biosynthesis of folates and aromatic amino acids in plants. A variety of glyphosate-tolerant EPSPS enzymes have been reported. Some of these have been introduced into crops using biotechnology to produce glyphosate-tolerant crops. Glyphosate tolerance in crops permits the use of glyphosate to control weeds while maintaining crop yield. We endeavored to optimize the maize EPSPS enzyme with improvements in both enzymatic activity and reduction in sensitivity to glyphosate to improve the potential for herbicide tolerance in crops. Here, we have improved the glyphosate tolerance of maize EPSPS with the potential of providing an herbicide tolerance trait by utilizing enzyme optimization with in vitro and in planta screening. Overexpressing some of these EPSPS variants into maize have resulted in maize plants with robust vegetative glyphosate tolerance. Full article
(This article belongs to the Section Plant Biochemistry and Genetics)
Show Figures

Figure 1

12 pages, 674 KB  
Article
Soybean Response to Saflufenacil Doses, Alone or Combined with Glyphosate, Simulating Tank Contamination
by Leandro Galon, Lucas Tedesco, Rodrigo José Tonin, Aline Diovana Ribeiro dos Anjos, Eduarda Batistelli Giacomolli, Otávio Augusto Dassoler, Felipe Bittencourt Ortiz and Gismael Francisco Perin
Agronomy 2025, 15(8), 1758; https://doi.org/10.3390/agronomy15081758 - 23 Jul 2025
Viewed by 1285
Abstract
Some herbicides, such as saflufenacil, can persist as residues in sprayer tanks even after cleaning, causing phytotoxicity in sensitive crops. This study aimed to simulate potential injury caused by saflufenacil residues, applied alone or combined with glyphosate, on soybean. The field experiment was [...] Read more.
Some herbicides, such as saflufenacil, can persist as residues in sprayer tanks even after cleaning, causing phytotoxicity in sensitive crops. This study aimed to simulate potential injury caused by saflufenacil residues, applied alone or combined with glyphosate, on soybean. The field experiment was conducted using a randomized complete block design with four replicates. The treatments included glyphosate (1440 g ha−1), eight saflufenacil doses ranging from 1.09 to 70.00 g ha−1, each tested alone or combined with glyphosate, and a weed-free control, totaling 18 treatments. Phytotoxicity was assessed at 7, 14, 21, 28, and 35 days after treatment (DAT). Physiological variables were measured at 21 DAT, and grain yield components were evaluated at harvest. Saflufenacil caused increasing phytotoxicity at doses exceeding 4.38 g ha−1 when applied alone and above 2.17 g ha−1 when combined with glyphosate. The highest doses negatively affected soybean physiology and grain yield components. Soybean tolerated up to 2.17 g ha−1 saflufenacil alone and up to 1.09 g ha−1 combined with glyphosate without significant yield loss. These results highlight the importance of thorough and correct cleaning of the sprayer tank and suggest limit residue levels that avoid crop damage, helping to prevent unexpected damage to soybean in crop rotations. Full article
(This article belongs to the Special Issue Weed Biology and Ecology: Importance to Integrated Weed Management)
Show Figures

Figure 1

15 pages, 2908 KB  
Article
Widely Targeted Metabolomics Reveals Metabolic Divergence in Abutilon theophrasti Populations Under Glufosinate Ammonium Treatment
by Xiaotong Guo, Yu Wang, Yulian Guo, Chan Luo and Keqiang Cong
Plants 2025, 14(13), 1994; https://doi.org/10.3390/plants14131994 - 30 Jun 2025
Cited by 1 | Viewed by 924
Abstract
Abutilon theophrasti Medikus, a pervasive weed infesting transgenic corn fields, exhibits increasing tolerance to glufosinate ammonium—a widely used herbicide in genetically modified cropping systems. This study employed a widely targeted metabolomics approach to investigate differential metabolic responses to glufosinate ammonium across two Abutilon [...] Read more.
Abutilon theophrasti Medikus, a pervasive weed infesting transgenic corn fields, exhibits increasing tolerance to glufosinate ammonium—a widely used herbicide in genetically modified cropping systems. This study employed a widely targeted metabolomics approach to investigate differential metabolic responses to glufosinate ammonium across two Abutilon theophrasti populations under identical treatments. A total of 2546 metabolites were detected, predominantly classified into alkaloids, amino acids and derivatives, and flavonoids, among other categories. Three pivotal metabolic pathways (Arginine and proline metabolism, Biosynthesis of amino acids, D-amino acid metabolism) were identified as critical regulators of herbicide response. These findings advance our understanding of weed metabolic adaptation to glufosinate ammonium and lay a foundation for elucidating potential herbicide resistance mechanisms in weeds. Full article
(This article belongs to the Section Plant Physiology and Metabolism)
Show Figures

Figure 1

15 pages, 2312 KB  
Article
The G311E Mutant Gene of MATE Family Protein DTX6 Confers Diquat and Paraquat Resistance in Rice Without Yield or Nutritional Penalties
by Gaoan Chen, Jiaying Han, Ziyan Sun, Mingming Zhao, Zihan Zhang, Shuo An, Muyu Shi, Jinxiao Yang and Xiaochun Ge
Int. J. Mol. Sci. 2025, 26(13), 6204; https://doi.org/10.3390/ijms26136204 - 27 Jun 2025
Viewed by 837
Abstract
Weeds present a pervasive challenge in agricultural fields. The integration of herbicide-resistant crops with chemical weed management offers an effective solution for sustainable weed control while reducing labor inputs, particularly in large-scale intensive farming systems. Consequently, the development of herbicide-resistant cultivars has emerged [...] Read more.
Weeds present a pervasive challenge in agricultural fields. The integration of herbicide-resistant crops with chemical weed management offers an effective solution for sustainable weed control while reducing labor inputs, particularly in large-scale intensive farming systems. Consequently, the development of herbicide-resistant cultivars has emerged as an urgent priority. In this study, we found that the G311E mutant gene of Arabidopsis MATE (multidrug and toxic compound extrusion) family transporter DTX6, designated DTX6m, confers robust resistance to bipyridyl herbicides paraquat and diquat in rice. DTX6m-overexpression lines exhibited marked resistance to these two herbicides, tolerating diquat concentrations up to 5 g/L, which is five-fold higher than the recommended field application dosage. Agronomic assessments demonstrated that grain yields of DTX6m-overexpressing plants were statistically equivalent to those of wild-type plants. Moreover, the plants displayed beneficial phenotypic changes, such as accelerated flowering and a slight reduction in height. Seed morphometric analysis indicated that in comparison with the wild-type control, DTX6m-transgenic lines exhibited altered grain dimensions while maintaining consistent 1000-grain weight. Nutritional assays further demonstrated that DTX6m increased the levels of free amino acids in seeds, while normal protein and starch contents were retained. Collectively, these results establish that DTX6m effectively boosts rice resistance to paraquat and diquat, validating DTX6m as a candidate gene for engineering plant herbicide resistance and also implying a potential role for DTX6m in amino acid homeostasis in plants. Full article
(This article belongs to the Special Issue Advanced Plant Molecular Responses to Abiotic Stresses)
Show Figures

Figure 1

20 pages, 420 KB  
Article
Hybrid Cultivar and Crop Protection to Support Winter Rye Yield in Continuous Cropping
by Marta K. Kostrzewska and Magdalena Jastrzębska
Agriculture 2025, 15(13), 1368; https://doi.org/10.3390/agriculture15131368 - 25 Jun 2025
Cited by 2 | Viewed by 1311
Abstract
Continuous cropping (CC) of cereals leads to reduced yields due to cumulative biotic and abiotic stresses. Winter rye, Secale cereale L., is considered relatively CC-tolerant, yet it may still suffer under prolonged monocropping. This six-year study (2017–2022) aimed to assess the effects of [...] Read more.
Continuous cropping (CC) of cereals leads to reduced yields due to cumulative biotic and abiotic stresses. Winter rye, Secale cereale L., is considered relatively CC-tolerant, yet it may still suffer under prolonged monocropping. This six-year study (2017–2022) aimed to assess the effects of cropping systems (CC vs. crop rotation, CR), cultivar type (hybrid vs. population), and chemical plant protection (control treatment, herbicide, herbicide plus fungicide) on winter rye yield and yield components. The study was conducted as part of a long-term field experiment in northeastern Poland that started in 1967. Two cultivars, KWS Binntto (hybrid) and Dańkowskie Diament (population), were evaluated across treatments. Overall, CR led to significantly higher yields and better performance of all yield components than CC. The hybrid cultivar consistently outperformed the population cultivar. Chemical plant protection improved yield under CC, but was redundant under CR. The hybrid cultivar cultivated in CC protected by rational chemical treatments produced equal or greater yields than the population cultivar grown in CR. In CC conditions, hybrid rye exhibited greater yield stability and resilience to interannual weather variation than the population cultivar. These findings support the use of hybrid rye with rational chemical protection as a practical strategy to sustain productivity in CC systems without relying solely on crop rotation. Full article
Show Figures

Figure 1

21 pages, 2164 KB  
Review
What Is New for the Mechanisms of Plant Resistance to Paraquat After Decades of Research?
by Liyun Zhang, Chang Xu, Heping Han, Shawn Askew, Erik Ervin, Qin Yu and Kehua Wang
Agriculture 2025, 15(12), 1288; https://doi.org/10.3390/agriculture15121288 - 15 Jun 2025
Viewed by 2850
Abstract
Paraquat is one of the most widely used nonselective herbicides globally. Although the emergence of weed resistance to paraquat has progressed relatively slowly since the first reported case in Japan in 1980, it has been steadily increasing. Resistance in weedy plants is predominantly [...] Read more.
Paraquat is one of the most widely used nonselective herbicides globally. Although the emergence of weed resistance to paraquat has progressed relatively slowly since the first reported case in Japan in 1980, it has been steadily increasing. Resistance in weedy plants is predominantly associated with non-target-site resistance (NTSR), particularly via reduced uptake and translocation to target sites (i.e., chloroplasts) and/or enhanced sequestration; increased antioxidant capacity is also a common mechanism by which plants cope with various stresses, including reactive oxygen species (ROS). However, direct evidence for paraquat transport mediated by membrane transporters in weeds has not been established. Over the past decade, research, especially in model plants such as Arabidopsis thaliana, has advanced our understanding of the mechanisms underlying plant resistance to paraquat. This brief review summarized recent studies on paraquat resistance, with a particular focus on uptake, translocation, and sequestration mechanisms. For instance, three L-amino acid transporter (LAT) proteins (LAT1/3/4) and one (PDR11) belonging to the PDR (pleiotropic drug resistance) subfamily within the ABC (ATP-binding cassette) transporter family were confirmed to exhibit paraquat transporter activity; furthermore, transporters such as DTX6 (detoxification efflux carrier) can export/sequestrate paraquat inside the cell to the vacuole and apoplast, which confers stronger paraquat resistance to nearly commercial doses. In addition, the evolving perspectives in paraquat resistance research integrating big data and artificial intelligence, development of paraquat-tolerant crops, and a proposal of ryegrass (Lolium. spp.) and/or goosegrass (Eleusine indica) as a model weed species for paraquat resistance studies were also briefly discussed. Further advances in elucidating the molecular mechanisms of paraquat resistance in plants, including weeds, are anticipated. Full article
(This article belongs to the Section Crop Protection, Diseases, Pests and Weeds)
Show Figures

Figure 1

14 pages, 1377 KB  
Article
Sensitivity of Leafy Vegetables to Simulated Mesotrione Residues in the Soil
by Milena Radivojević, Dejan Nedeljković and Katarina Jovanović-Radovanov
Horticulturae 2025, 11(6), 644; https://doi.org/10.3390/horticulturae11060644 - 6 Jun 2025
Viewed by 945
Abstract
Mesotrione is a triketone herbicide widely used for weed control in maize (Zea mays L.). In a bioassay conducted under controlled conditions, the simulated residual effects of mesotrione on leafy vegetables, including chard, lettuce, spinach, and endive were evaluated. The herbicide was [...] Read more.
Mesotrione is a triketone herbicide widely used for weed control in maize (Zea mays L.). In a bioassay conducted under controlled conditions, the simulated residual effects of mesotrione on leafy vegetables, including chard, lettuce, spinach, and endive were evaluated. The herbicide was applied at nine concentrations (0–240 µg a.i./kg soil), with the highest corresponding to the recommended field application rate. Nonlinear regression analysis was used to describe the relationship between morphological (shoot fresh weight) and physiological (pigment content) parameters as a function of herbicide dose. Shoot fresh weight was a more sensitive parameter than pigment content with mean EC50 ± SE values of 23.9 ± 3.5 (chard), 34.3 ± 7.7 (lettuce), 13.2 ± 2.4 (spinach), and 990.3 ± 3921.5 (endive) µg a.i./kg soil, indicating that spinach is the most sensitive and endive the most tolerant species. A mesotrione residue level equivalent to EC20 for shoot fresh weight corresponds to approximately 2, 4, 6, and 29% of the recommended application rate of mesotrione at which spinach, chard, lettuce, and endive (respectively) can be safely sown. Therefore, spinach, chard, and lettuce are not suitable substitutes for maize when the latter fails and should not be sown after silage maize. In such cases, only endive appears to be a viable alternative without the risk of crop injury. Full article
(This article belongs to the Special Issue New Advances in Green Leafy Vegetables)
Show Figures

Figure 1

12 pages, 4382 KB  
Article
Impact of Overhead Irrigation Timing on Ornamental Plant Phytotoxicity Following Preemergence Herbicide Applications
by Chengyao Yin, Christopher Marble, Jianjun Chen and Adam Dale
Plants 2025, 14(11), 1710; https://doi.org/10.3390/plants14111710 - 4 Jun 2025
Viewed by 738
Abstract
The use of preemergence herbicides is the primary method of controlling weeds in container-grown ornamental plants, but it may cause injury to common popular ornamentals. The objective of this research was to evaluate the use of overhead irrigation to reduce phytotoxicity in ornamental [...] Read more.
The use of preemergence herbicides is the primary method of controlling weeds in container-grown ornamental plants, but it may cause injury to common popular ornamentals. The objective of this research was to evaluate the use of overhead irrigation to reduce phytotoxicity in ornamental plants. Dimethenamid-P and flumioxazin were applied at standard label rates to container-grown coneflower (Echinacea purpurea), lady fern (Anthyrium filix-femina), and blue plumbago (Plumbago auriculata). Plants were subjected to one of four irrigation regimes at the time of herbicide treatment, including receiving 1.3 cm of overhead irrigation before treatment, immediately after treatment, both immediately before and after treatment, and no irrigation until the next irrigation cycle resumed at 4 h after treatment. For all three species, irrigation timing had minimal effect on visual injury ratings following treatment with dimethenamid-P, as injury was minimal overall. Severe injury was observed following treatment with flumioxazin, but significant recovery was noted in both lady ferns and echinacea when irrigation was applied immediately after treatment. The results indicate that irrigating plants immediately after treatment could improve crop tolerance to preemergence herbicide applications and should be further investigated as an injury management strategy for container-grown ornamental plants. Full article
(This article belongs to the Section Horticultural Science and Ornamental Plants)
Show Figures

Figure 1

29 pages, 3500 KB  
Review
Overview of the Invasive Weed Species Eriochloa villosa (Thunb.) Kunth and Its Management in Europe
by Sandra Florina Lele, Igori Balta, Gabi Dumitrescu, Teodor Cristea, Florica Emilia Morariu, Alexandru Nan, Dragoș Alexandru Cristea and Ioan Peț
Agriculture 2025, 15(11), 1180; https://doi.org/10.3390/agriculture15111180 - 29 May 2025
Viewed by 1554
Abstract
The wooly cupgrass (Eriochloa villosa) is an invasive weed species originating from East Asia that rapidly expanded into agricultural and disturbed land. Its tolerance to herbicides and ecological adaptations enable it to become persistent and difficult to remove with limited control [...] Read more.
The wooly cupgrass (Eriochloa villosa) is an invasive weed species originating from East Asia that rapidly expanded into agricultural and disturbed land. Its tolerance to herbicides and ecological adaptations enable it to become persistent and difficult to remove with limited control methods. This review synthesizes existing research on its distribution, biology, biochemistry, ecology, management and agricultural impact. Lipid synthesis inhibitor herbicides are reported to provide good results when applied early. Others such as Nicosulfuron and Foramsulfuron, although still effective in many populations, have been linked to emerging resistance in others. Chemical control is still widely used and developing resistance is an increasing concern, so various other control methods are also discussed and encouraged. Row crops such as corn (Zea mays) and soybeans (Glycine max) are particularly vulnerable. Despite being problematic, this species presents potential as a medicinal plant as well as in phytoremediation. Regardless, numerous research gaps remain, particularly in chemical control, its economic impact, biochemical properties, community dynamics and distribution. We aim to provide a comprehensive basis for future research with a focus on interdisciplinary approaches in order to contain its spread as much as possible, as well as explore the benefits it may provide. Full article
(This article belongs to the Special Issue Herbicide Resistance in Weeds: Detection, Mechanisms, and Management)
Show Figures

Figure 1

Back to TopTop