Sign in to use this feature.

Years

Between: -

Subjects

remove_circle_outline
remove_circle_outline
remove_circle_outline
remove_circle_outline
remove_circle_outline
remove_circle_outline

Journals

Article Types

Countries / Regions

Search Results (43)

Search Parameters:
Keywords = henon map

Order results
Result details
Results per page
Select all
Export citation of selected articles as:
18 pages, 8537 KB  
Article
Complexity of Horizontal Oil–Gas–Water Flows in Deepwater Simulation Well: Insights from Multiscale Phase Permutation Entropy Analysis
by Lusheng Zhai, Yukun Huang, Jiawei Qiao and Jingru Cui
Energies 2026, 19(1), 52; https://doi.org/10.3390/en19010052 - 22 Dec 2025
Viewed by 192
Abstract
Deepwater oil–gas–water three-phase flow is widely regarded as a multiphase system. Intense interfacial interactions cause significant nonuniform fluid distributions in the wellbore, giving rise to complex nonlinear dynamics. In this study, a distributed conductance sensor (DCS) was developed to capture local flow information [...] Read more.
Deepwater oil–gas–water three-phase flow is widely regarded as a multiphase system. Intense interfacial interactions cause significant nonuniform fluid distributions in the wellbore, giving rise to complex nonlinear dynamics. In this study, a distributed conductance sensor (DCS) was developed to capture local flow information from a horizontal oil–gas–water simulation well. To quantify the complexity of nonlinear time series, phase permutation entropy (PPE) was first validated using artificial data, including the Tent map, Hénon map, and Lorenz system. PPE demonstrates superior capability in detecting abnormal dynamical changes compared with permutation entropy (PE). Subsequently, PPE is combined with the multiscale approach, i.e., multiscale phase permutation entropy (MPPE), to analyze the DCS signals and uncover the complexity of horizontal oil–gas–water flows. The results show that the MPPE analysis can reveal the spatial distribution characteristics of elongated gas bubbles, gas paths, dispersed bubbles and oil droplets. Full article
(This article belongs to the Section H1: Petroleum Engineering)
Show Figures

Figure 1

17 pages, 27800 KB  
Article
Rapid Deterioration of Convergence in Taylor Expansions of Linearizing Maps of Hénon Maps at Hyperbolic Fixed Points
by Koichi Hiraide and Chihiro Matsuoka
Mathematics 2025, 13(21), 3526; https://doi.org/10.3390/math13213526 - 3 Nov 2025
Viewed by 346
Abstract
In this paper, we prove that the Taylor expansions of analytic functions appearing in the linearization of quadratic maps at hyperbolic fixed points do not successfully approximate invariant manifolds, such as stable and unstable manifolds, when higher-order terms are truncated. This fact was [...] Read more.
In this paper, we prove that the Taylor expansions of analytic functions appearing in the linearization of quadratic maps at hyperbolic fixed points do not successfully approximate invariant manifolds, such as stable and unstable manifolds, when higher-order terms are truncated. This fact was pointed out by Newhouse et al. in their numerical experiments, and implies that the Taylor expansions are inadequate for quantitatively studying dynamical systems such as quadratic maps. In fact, it is shown that the computational complexity for the approximations by the Taylor expansions grows exponentially. Full article
(This article belongs to the Section C2: Dynamical Systems)
Show Figures

Figure 1

20 pages, 10948 KB  
Article
Efficient Parameter Search for Chaotic Dynamical Systems Using Lyapunov-Based Reinforcement Learning
by Gang-Cheng Huang
Symmetry 2025, 17(11), 1832; https://doi.org/10.3390/sym17111832 - 1 Nov 2025
Cited by 1 | Viewed by 836
Abstract
This study applies reinforcement learning to search parameter regimes that yield chaotic dynamics across six systems: the Logistic map, the Hénon map, the Lorenz system, Chua’s circuit, the Lorenz–Haken model, and a custom 5D hyperchaotic design. The largest Lyapunov exponent (LLE) is used [...] Read more.
This study applies reinforcement learning to search parameter regimes that yield chaotic dynamics across six systems: the Logistic map, the Hénon map, the Lorenz system, Chua’s circuit, the Lorenz–Haken model, and a custom 5D hyperchaotic design. The largest Lyapunov exponent (LLE) is used as a scalar reward to guide exploration toward regions with high sensitivity to initial conditions. Under matched evaluation budgets, the approach reduces redundant simulations relative to grid scans and accelerates discovery of parameter sets with large positive LLE. Experiments report learning curves, parameter heatmaps, and representative phase portraits that are consistent with Lyapunov-based assessments. Q-learning typically reaches high-reward regions earlier, whereas SARSA shows smoother improvements over iterations. Several evaluated systems possess equation-level symmetry—most notably sign-reversal invariance in the Lorenz system and Chua’s circuit models and a coordinate-wise sign pattern in the Lorenz–Haken equations—which manifests as mirror attractors and paired high-reward regions; one representative is reported for each symmetric pair. Overall, Lyapunov-guided reinforcement learning serves as a practical complement to grid and random search for chaos identification in both discrete maps and continuous flows, and transfers with minimal changes to higher-dimensional settings. The framework provides an efficient method for identifying high-complexity parameters for applications in chaos-based cryptography and for assessing stability boundaries in engineering design. Full article
(This article belongs to the Topic Recent Trends in Nonlinear, Chaotic and Complex Systems)
Show Figures

Figure 1

21 pages, 4354 KB  
Article
Exploring the Application and Characteristics of Homomorphic Encryption Based on Pixel Scrambling Algorithm in Image Processing
by Tieyu Zhao
Big Data Cogn. Comput. 2025, 9(10), 250; https://doi.org/10.3390/bdcc9100250 - 30 Sep 2025
Viewed by 907
Abstract
Homomorphic encryption is well known to researchers, yet its application in image processing is scarce. The diversity of image processing algorithms makes homomorphic encryption implementation challenging. Current research often uses the CKKS algorithm, but it has core bottlenecks in image encryption, such as [...] Read more.
Homomorphic encryption is well known to researchers, yet its application in image processing is scarce. The diversity of image processing algorithms makes homomorphic encryption implementation challenging. Current research often uses the CKKS algorithm, but it has core bottlenecks in image encryption, such as the mismatch between image data and the homomorphic operation mechanism, high 2D-structure-induced costs, noise-related visual quality damage, and poor nonlinear operational support. This study, based on image pixel characteristics, analyzes homomorphic encryption via pixel scrambling algorithms. Using magic square, Arnold, Henon map, and Hilbert curve transformations as starting points, it reveals their homomorphic properties in image processing. This further explores general pixel scrambling algorithm homomorphic encryption properties, offering valuable insights for homomorphic encryption applications in image processing. Full article
Show Figures

Figure 1

18 pages, 48991 KB  
Article
Detecting Homoclinic Points in Nonlinear Discrete Dynamical Systems via Resurgent Analysis
by Chihiro Matsuoka and Koichi Hiraide
AppliedMath 2025, 5(3), 123; https://doi.org/10.3390/appliedmath5030123 - 16 Sep 2025
Cited by 1 | Viewed by 557
Abstract
We present a novel and completely deterministic method to model chaotic orbits in nonlinear discrete dynamics, taking the quadratic map as an example. This method is based on the resurgent analysis developed by Écalle to perform the resummation of divergent power series given [...] Read more.
We present a novel and completely deterministic method to model chaotic orbits in nonlinear discrete dynamics, taking the quadratic map as an example. This method is based on the resurgent analysis developed by Écalle to perform the resummation of divergent power series given by asymptotic expansions in linear differential equations with variable coefficients. To determine the long-term behavior of the dynamics, we calculate the zeros of a function representing the unstable manifold of the system using Newton’s method. The asymptotic expansion of the function is expressed as a kind of negative power series, which enables the computation with high accuracy. By use of the obtained zeros, we visualize the set of homoclinic points. This set corresponds to the Julia set in one-dimensional complex dynamical systems. The presented method is easily extendable to two-dimensional nonlinear dynamical systems such as Hénon maps. Full article
Show Figures

Figure 1

16 pages, 1734 KB  
Article
Image Encryption Using Chaotic Maps: Development, Application, and Analysis
by Alexandru Dinu and Madalin Frunzete
Mathematics 2025, 13(16), 2588; https://doi.org/10.3390/math13162588 - 13 Aug 2025
Cited by 7 | Viewed by 2777
Abstract
Image encryption plays a critical role in ensuring the confidentiality and integrity of visual information, particularly in applications involving secure transmission and storage. While traditional cryptographic algorithms like AES are widely used, they may not fully exploit the properties of image data, such [...] Read more.
Image encryption plays a critical role in ensuring the confidentiality and integrity of visual information, particularly in applications involving secure transmission and storage. While traditional cryptographic algorithms like AES are widely used, they may not fully exploit the properties of image data, such as high redundancy and spatial correlation. In recent years, chaotic systems have emerged as promising candidates for lightweight and secure encryption schemes, but comprehensive comparisons between different chaotic maps and standardized methods are still lacking. This study investigates the use of three classical chaotic systems—Henon, tent, and logistic maps—for image encryption, and evaluates their performance both visually and statistically. The research is motivated by the need to assess whether these well-known chaotic systems, when used with proper statistical sampling, can match or surpass conventional methods in terms of encryption robustness and complexity. We propose a key generation method based on chaotic iterations, statistically filtered for independence, and apply it to a one-time-pad-like encryption scheme. The encryption quality is validated over a dataset of 100 JPEG images of size 512×512, using multiple evaluation metrics, including MSE, PSNR, NPCR, EQ, and UACI. Results are benchmarked against the AES algorithm to ensure interpretability and reproducibility. Our findings reveal that while the AES algorithm remains the fastest and most uniform in histogram flattening, certain chaotic systems, such as the tent and logistic maps, offer comparable or superior results in visual encryption quality and pixel-level unpredictability. The analysis highlights that visual encryption performance does not always align with statistical metrics, underlining the importance of multi-faceted evaluation. These results contribute to the growing body of research in chaos-based image encryption and provide practical guidelines for selecting encryption schemes tailored to specific application requirements, such as efficiency, visual secrecy, or implementation simplicity. Full article
Show Figures

Figure 1

17 pages, 3234 KB  
Article
Including the Magnitude Variability of a Signal in the Ordinal Pattern Analysis
by Melvyn Tyloo, Joaquín González and Nicolás Rubido
Entropy 2025, 27(8), 840; https://doi.org/10.3390/e27080840 - 7 Aug 2025
Cited by 1 | Viewed by 1097
Abstract
One of the most popular and innovative methods to analyse signals is by using Ordinal Patterns (OPs). The OP encoding is based on transforming a (univariate) signal into a symbolic sequence of OPs, where each OP represents the number of permutations needed to [...] Read more.
One of the most popular and innovative methods to analyse signals is by using Ordinal Patterns (OPs). The OP encoding is based on transforming a (univariate) signal into a symbolic sequence of OPs, where each OP represents the number of permutations needed to order a small subset of the signal’s magnitudes. This implies that OPs are conceptually clear, methodologically simple to implement, and robust to noise, and that they can be applied to short signals. Moreover, they simplify the statistical analyses that can be carried out on a signal, such as entropy and complexity quantifications. However, because of the relative ordering, information about the magnitude of the signal at each timestamp is lost—this being one of the major drawbacks of this method. Here, we propose a way to use the signal magnitudes discarded in the OP encoding as a complementary variable to its permutation entropy. To illustrate our approach, we analyse synthetic trajectories from logistic and Hénon maps—with and without added noise—and real-world signals, including intracranial electroencephalographic recordings from rats in different sleep-wake states and frequency fluctuations in power grids. Our results show that, when complementing the permutation entropy with the variability in the signal magnitudes, the characterisation of these signals is improved and the results remain explainable. This implies that our approach can be useful for feature engineering and improving AI classifiers, as typical machine learning algorithms need complementary signal features as inputs to improve classification accuracy. Full article
(This article belongs to the Special Issue Ordinal Patterns-Based Tools and Their Applications)
Show Figures

Figure 1

10 pages, 8363 KB  
Article
Improved Reconstruction of Chaotic Signals from Ordinal Networks
by Antonio Politi and Leonardo Ricci
Entropy 2025, 27(5), 499; https://doi.org/10.3390/e27050499 - 6 May 2025
Viewed by 789
Abstract
Permutation entropy is customarily implemented to quantify the intrinsic indeterminacy of complex time series, under the assumption that determinism manifests itself by lowering the (permutation) entropy of the resulting symbolic sequence. We expect this to be roughly true, but, in general, it is [...] Read more.
Permutation entropy is customarily implemented to quantify the intrinsic indeterminacy of complex time series, under the assumption that determinism manifests itself by lowering the (permutation) entropy of the resulting symbolic sequence. We expect this to be roughly true, but, in general, it is not clear to what extent a given ordinal pattern indeed provides a faithful reconstruction of the original signal. Here, we address this question by attempting the reconstruction of the original time series by invoking an ergodic Markov approximation of the symbolic dynamics, thereby inverting the encoding procedure. Using the Hénon map as a testbed, we show that a meaningful reconstruction can also be made in the presence of a small observational noise. Full article
(This article belongs to the Special Issue Ordinal Patterns-Based Tools and Their Applications)
Show Figures

Figure 1

30 pages, 5036 KB  
Article
Chaotic Hénon–Logistic Map Integration: A Powerful Approach for Safeguarding Digital Images
by Abeer Al-Hyari, Mua’ad Abu-Faraj, Charlie Obimbo and Moutaz Alazab
J. Cybersecur. Priv. 2025, 5(1), 8; https://doi.org/10.3390/jcp5010008 - 18 Feb 2025
Cited by 2 | Viewed by 3623
Abstract
This paper presents an integrated chaos-based algorithm for image encryption that combines the chaotic Hénon map and chaotic logistic map (CLM) to enhance the security of digital image communication. The proposed method leverages chaos theory to generate cryptographic keys, utilizing a 1D key [...] Read more.
This paper presents an integrated chaos-based algorithm for image encryption that combines the chaotic Hénon map and chaotic logistic map (CLM) to enhance the security of digital image communication. The proposed method leverages chaos theory to generate cryptographic keys, utilizing a 1D key from the logistic map generator and a 2D key from the chaotic Hénon map generator. These chaotic maps produce highly unpredictable and complex keys essential for robust encryption. Extensive experiments demonstrate the algorithm’s resilience against various attacks, including chosen-plaintext, noise, clipping, occlusion, and known-plaintext attacks. Performance evaluation in terms of encryption time, throughput, and image quality metrics validates the effectiveness of the proposed integrated approach. The results indicate that the chaotic Hénon–logistic map integration provides a powerful and secure method for safeguarding digital images during transmission and storage with a key space that reaches up to 2200. Moreover, the algorithm has potential applications in secure image sharing, cloud storage, and digital forensics, inspiring new possibilities. Full article
(This article belongs to the Special Issue Cybersecurity in the Age of AI and IoT: Challenges and Innovations)
Show Figures

Figure 1

32 pages, 8458 KB  
Article
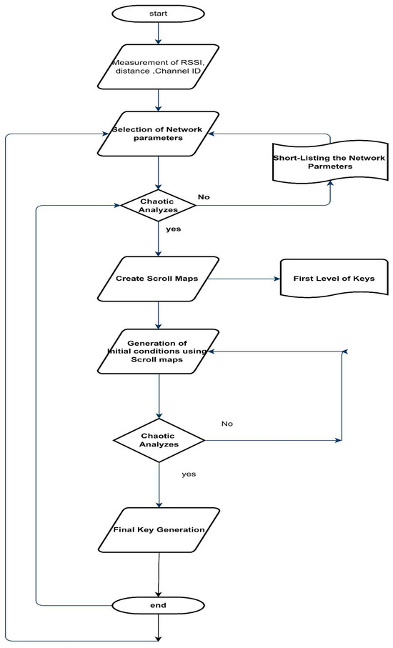
Cutting-Edge Amalgamation of Web 3.0 and Hybrid Chaotic Blockchain Authentication for Healthcare 4.0
by Ajay Kumar, Kumar Abhishek, Surbhi Bhatia Khan, Saeed Alzahrani and Mohammed Alojail
Mathematics 2024, 12(19), 3067; https://doi.org/10.3390/math12193067 - 30 Sep 2024
Cited by 1 | Viewed by 2359
Abstract
Healthcare 4.0 is considered the most promising technology for gathering data from humans and strongly couples with a communication system for precise clinical and diagnosis performance. Though sensor-driven devices have largely made our everyday lives easier, these technologies have been suffering from various [...] Read more.
Healthcare 4.0 is considered the most promising technology for gathering data from humans and strongly couples with a communication system for precise clinical and diagnosis performance. Though sensor-driven devices have largely made our everyday lives easier, these technologies have been suffering from various security challenges. Because of data breaches and privacy issues, this heightens the demand for a comprehensive healthcare solution. Since most healthcare data are sensitive and valuable and transferred mostly via the Internet, the safety and confidentiality of patient data remain an important concern. To face the security challenges in Healthcare 4.0, Web 3.0 and blockchain technology have been increasingly deployed to resolve the security breaches due to their immutability and decentralized properties. In this research article, a Web 3.0 ensemble hybrid chaotic blockchain framework is proposed for effective and secure authentication in the Healthcare 4.0 industry. The proposed framework uses the Infura Web API, Web 3.0, hybrid chaotic keys, Ganache interfaces, and MongoDB. To allow for more secure authentication, an ensemble of scroll and Henon maps is deployed to formulate the high dynamic hashes during the formation of genesis blocks, and all of the data are backed in the proposed model. The complete framework was tested in Ethereum blockchain using Web 3.0, in which Python 3.19 is used as the major programming tool for developing the different interfaces. Formal analysis is carried out with Burrows–Abadi–Needham Logic (BAN) to assess the cybersecurity reliability of the suggested framework, and NIST standard tests are used for a thorough review. Furthermore, the robustness of the proposed blockchain is also measured and compared with the other secured blockchain frameworks. Experimental results demonstrate that the proposed model exhibited more defensive characteristics against multiple attacks and outperformed the other models in terms of complexity and robustness. Finally, the paper gives a panoramic view of integrating Web 3.0 with the blockchain and the inevitable directions of a secured authentication framework for Healthcare 4.0. Full article
Show Figures

Figure 1

15 pages, 4965 KB  
Article
Symmetric Pseudo-Multi-Scroll Attractor and Its Application in Mobile Robot Path Planning
by Yongxin Li, Chunbiao Li, Wanning Yu, Tengfei Lei and Rita Yi Man Li
Symmetry 2024, 16(7), 868; https://doi.org/10.3390/sym16070868 - 9 Jul 2024
Cited by 3 | Viewed by 1397
Abstract
The symmetric multi-scroll strange attractor has shown great potential in chaos-based applications due to its high complexity in phase space. Here, the approach of symmetrization is employed for attractor doubling to generate pseudo-multi-scroll attractors in a discrete map, where a carefully selected offset [...] Read more.
The symmetric multi-scroll strange attractor has shown great potential in chaos-based applications due to its high complexity in phase space. Here, the approach of symmetrization is employed for attractor doubling to generate pseudo-multi-scroll attractors in a discrete map, where a carefully selected offset constant is the key to organizing coexisting attractors. By choosing the Hénon map to generate the pseudo-multi-scroll attractor and implementing the digital circuit on a microcontroller, this study fills a significant gap in the research on discrete chaotic systems. The complexity performance is further validated using a pseudo-random number generator, demonstrating substantial academic contributions to the field of chaos theory. Additionally, a pseudo-multi-scroll attractor-based squirrel search algorithm is first developed, showcasing its practical application in mobile robot path planning. This work not only advances the theoretical understanding of chaotic systems but also provides practical methods for implementation in digital systems, offering valuable insights for policy-making in advanced robotic systems and intelligent manufacturing. Full article
(This article belongs to the Section Computer)
Show Figures

Figure 1

25 pages, 6529 KB  
Article
Image Encryption Using Quantum 3D Mobius Scrambling and 3D Hyper-Chaotic Henon Map
by Ling Wang, Qiwen Ran and Junrong Ding
Entropy 2023, 25(12), 1629; https://doi.org/10.3390/e25121629 - 6 Dec 2023
Cited by 4 | Viewed by 2093
Abstract
In encryption technology, image scrambling is a common processing operation. This paper proposes a quantum version of the 3D Mobius scrambling transform based on the QRCI model, which changes not only the position of pixels but also the gray values. The corresponding quantum [...] Read more.
In encryption technology, image scrambling is a common processing operation. This paper proposes a quantum version of the 3D Mobius scrambling transform based on the QRCI model, which changes not only the position of pixels but also the gray values. The corresponding quantum circuits are devised. Furthermore, an encryption scheme combining the quantum 3D Mobius transform with the 3D hyper-chaotic Henon map is suggested to protect the security of image information. To facilitate subsequent processing, the RGB color image is first represented with QRCI. Then, to achieve the pixel-level permutation effect, the quantum 3D Mobius transform is applied to scramble bit-planes and pixel positions. Ultimately, to increase the diffusion effect, the scrambled image is XORed with a key image created by the 3D hyper-chaotic Henon map to produce the encrypted image. Numerical simulations and result analyses indicate that our designed encryption scheme is secure and reliable. It offers better performance in the aspect of key space, histogram variance, and correlation coefficient than some of the latest algorithms. Full article
(This article belongs to the Special Issue Advanced Technology in Quantum Cryptography)
Show Figures

Figure 1

18 pages, 12613 KB  
Article
Dynamic Analysis of Impulsive Differential Chaotic System and Its Application in Image Encryption
by Junrong Guo, Xiaolin Liu and Ping Yan
Mathematics 2023, 11(23), 4835; https://doi.org/10.3390/math11234835 - 30 Nov 2023
Cited by 3 | Viewed by 1517
Abstract
In this paper, we study the dynamic behavior of an impulse differential chaotic system which can be applied to image encryption. Combined with the chaotic characteristics of the high dimensional impulsive differential equations, the plaintext image can be encrypted by using the traditional [...] Read more.
In this paper, we study the dynamic behavior of an impulse differential chaotic system which can be applied to image encryption. Combined with the chaotic characteristics of the high dimensional impulsive differential equations, the plaintext image can be encrypted by using the traditional Henon map and diffusion sequences encryption algorithm. The initial values and control parameters serve as keys for encryption algorithms, and the algorithm has a larger key space. The key is resistant to minor interference and the accuracy can reach 1012. The simulation results show that the impulsive differential chaotic system has a good application prospect in image encryption. Full article
Show Figures

Figure 1

14 pages, 11563 KB  
Article
Unveiling Dynamical Symmetries in 2D Chaotic Iterative Maps with Ordinal-Patterns-Based Complexity Quantifiers
by Benjamin S. Novak and Andrés Aragoneses
Dynamics 2023, 3(4), 750-763; https://doi.org/10.3390/dynamics3040040 - 9 Nov 2023
Cited by 1 | Viewed by 3473
Abstract
Effectively identifying and characterizing the various dynamics present in complex and chaotic systems is fundamental for chaos control, chaos classification, and behavior-transition forecasting, among others. It is a complicated task that becomes increasingly difficult as systems involve more dimensions and parameters. Here, we [...] Read more.
Effectively identifying and characterizing the various dynamics present in complex and chaotic systems is fundamental for chaos control, chaos classification, and behavior-transition forecasting, among others. It is a complicated task that becomes increasingly difficult as systems involve more dimensions and parameters. Here, we extend methods inspired in ordinal patterns to analyze 2D iterative maps to unveil underlying approximate symmetries of their dynamics. We distinguish different families of chaos within the systems, find similarities among chaotic maps, identify approximate temporal and dynamical symmetries, and anticipate sharp transitions in dynamics. We show how this methodology displays the evolution of the spatial correlations in a dynamical system as the control parameter varies. We prove the power of these techniques, which involve simple quantifiers as well as combinations of them, in extracting relevant information from the complex dynamics of 2D systems, where other techniques are less informative or more computationally demanding. Full article
(This article belongs to the Special Issue Chaotic Dynamics in Discrete Time Systems)
Show Figures

Figure 1

19 pages, 2526 KB  
Article
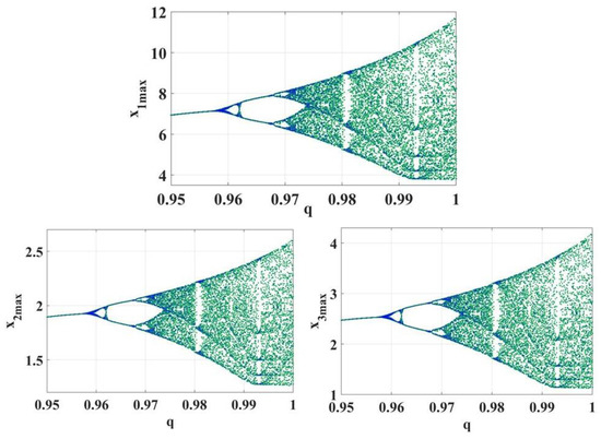
Bifurcation, Hidden Chaos, Entropy and Control in Hénon-Based Fractional Memristor Map with Commensurate and Incommensurate Orders
by Mayada Abualhomos, Abderrahmane Abbes, Gharib Mousa Gharib, Abdallah Shihadeh, Maha S. Al Soudi, Ahmed Atallah Alsaraireh and Adel Ouannas
Mathematics 2023, 11(19), 4166; https://doi.org/10.3390/math11194166 - 5 Oct 2023
Cited by 6 | Viewed by 2228
Abstract
In this paper, we present an innovative 3D fractional Hénon-based memristor map and conduct an extensive exploration and analysis of its dynamic behaviors under commensurate and incommensurate orders. The study employs diverse numerical techniques, such as visualizing phase portraits, analyzing Lyapunov exponents, plotting [...] Read more.
In this paper, we present an innovative 3D fractional Hénon-based memristor map and conduct an extensive exploration and analysis of its dynamic behaviors under commensurate and incommensurate orders. The study employs diverse numerical techniques, such as visualizing phase portraits, analyzing Lyapunov exponents, plotting bifurcation diagrams, and applying the sample entropy test to assess the complexity and validate the chaotic characteristics. However, since the proposed fractional map has no fixed points, the outcomes reveal that the map can exhibit a wide range of hidden dynamical behaviors. This phenomenon significantly augments the complexity of the fractal structure inherent to the chaotic attractors. Moreover, we introduce nonlinear controllers designed for stabilizing and synchronizing the proposed fractional Hénon-based memristor map. The research emphasizes the system’s sensitivity to fractional-order parameters, resulting in the emergence of distinct dynamic patterns. The memristor-based chaotic map exhibits rich and intricate behavior, making it a captivating and significant area of investigation. Full article
Show Figures

Figure 1

Back to TopTop