Sign in to use this feature.

Years

Between: -

Subjects

remove_circle_outline
remove_circle_outline
remove_circle_outline
remove_circle_outline
remove_circle_outline
remove_circle_outline

Journals

Article Types

Countries / Regions

remove_circle_outline
remove_circle_outline
remove_circle_outline
remove_circle_outline

Search Results (376)

Search Parameters:
Keywords = hematologic neoplasm

Order results
Result details
Results per page
Select all
Export citation of selected articles as:
12 pages, 369 KB  
Review
Therapy with Immune Checkpoint Inhibitors for Solid Tumors in Patients with Preexisting Systemic Autoimmune Diseases
by Sara Elena Campos Ramírez, Pablo Gómez Mugarza, Paula Gomila Pons, Carmen Blanco Abad, María Pilar Felices Lobera, Sofía Elena Ruffini Egea, Pilar Rivero Sobreviela, Luis Gallart Caballero, Paula Morillas Martínez and Ana María Comín Orce
J. Clin. Med. 2025, 14(21), 7765; https://doi.org/10.3390/jcm14217765 (registering DOI) - 1 Nov 2025
Abstract
Background: Patients with systemic autoimmune diseases (SAID) are at a higher risk of developing neoplasms, such as solid tumors and hematologic malignancies. Chronic stimulation of the immune system and some treatments for these diseases increase the risk of developing solid tumors. Also, it [...] Read more.
Background: Patients with systemic autoimmune diseases (SAID) are at a higher risk of developing neoplasms, such as solid tumors and hematologic malignancies. Chronic stimulation of the immune system and some treatments for these diseases increase the risk of developing solid tumors. Also, it is known that patients with SAID are usually excluded from clinical trials, but immune checkpoint inhibitors (ICI) are still used in these patients in everyday practice. Objectives: The objective of this article is to review the most up-to-date and robust literature on the use of ICI in patients with SAID for the treatment of solid tumors to obtain information on the efficacy and safety of these drugs in this subgroup of patients. Methods: A literature review was performed through international databases that included PubMed, Medline, Scopus, and Google Scholar. Articles about the use of ICI for solid tumors in patients with SAID were included; the types of articles included were retrospective studies, systematic reviews, and meta-analyses. A summarized descriptive analysis was performed about the efficacy and safety of ICI treatment for the main solid tumors (lung, melanoma, and other cutaneous malignancies, as well as renal and urothelial carcinoma). Conclusions: In general, it seems that ICI treatment is safe in patients with asymptomatic SAID. Close follow-up with a multidisciplinary team should be performed when ICI therapy is prescribed. A substitution of selective immunosuppressants (SIM) in place of nonselective immunosuppressants (NSIM) in asymptomatic patients is recommended before the initiation of ICI. Full article
Show Figures

Figure 1

11 pages, 269 KB  
Review
A Brief Review on the Role of the Transcription Factor PBX1 in Hematologic Malignancies
by Sofia Chatzileontiadou, Kassiani Boulogeorgou, Christina Frouzaki, Maria Papaioannou, Triantafyllia Koletsa and Evdoxia Hatjiharissi
Int. J. Mol. Sci. 2025, 26(21), 10545; https://doi.org/10.3390/ijms262110545 - 30 Oct 2025
Viewed by 48
Abstract
Pre-B-cell leukemia factor 1 (PBX1) is a transcription factor that plays a significant role in various physiological, developmental, and oncogenic processes in humans. The mechanisms and interactions of PBX1 in both solid and hematologic malignancies remain significant areas of study. It was initially [...] Read more.
Pre-B-cell leukemia factor 1 (PBX1) is a transcription factor that plays a significant role in various physiological, developmental, and oncogenic processes in humans. The mechanisms and interactions of PBX1 in both solid and hematologic malignancies remain significant areas of study. It was initially found in pre-B-cell acute lymphoblastic leukemia as a result of the chromosomal translocation t(1;19). Over the years, its role in other blood neoplasms has been studied. PBX1 and its variant E2A::PBX1 regulate gene expression that influences cell proliferation and differentiation in hematopoietic lineages. Their interaction with oncogenic partners results in abnormal gene regulation and tumorigenesis. Research has predominantly focused on the role of these factors in leukemias and plasma cell neoplasms, whereas other hematologic neoplasms have been largely overlooked. The potential application of PBX1 as a prognostic and predictive biomarker has recently gained attention. However, further research is needed to fully understand its complex role and how it can be targeted for therapeutic purposes. This review summarizes current knowledge on PBX1’s role in the growth of both mature and immature hematologic neoplasms. Moreover, it focuses on its prospective use as a therapeutic target and to predict prognosis, especially for aggressive neoplasms that do not respond to current therapeutic approaches. Full article
(This article belongs to the Section Molecular Biology)
23 pages, 527 KB  
Review
The Dual Role of Interferon Signaling in Myeloproliferative Neoplasms: Pathogenesis and Targeted Therapeutics
by Valentina Bonuomo, Irene Dogliotti, Simona Masucci, Selene Grano, Arianna Savi, Antonio Frolli, Daniela Cilloni and Carmen Fava
Cancers 2025, 17(21), 3480; https://doi.org/10.3390/cancers17213480 - 29 Oct 2025
Viewed by 107
Abstract
Interferons (IFNs) are pleiotropic cytokines involved in antiviral defense, immune regulation, and tumor suppression. In myeloproliferative neoplasms (MPNs) and related disorders—including classical BCR, ABL1-negative MPNs, chronic myeloid leukemia (CML), and rarer entities such as chronic neutrophilic leukemia and hypereosinophilic syndromes—disease pathogenesis arises from [...] Read more.
Interferons (IFNs) are pleiotropic cytokines involved in antiviral defense, immune regulation, and tumor suppression. In myeloproliferative neoplasms (MPNs) and related disorders—including classical BCR, ABL1-negative MPNs, chronic myeloid leukemia (CML), and rarer entities such as chronic neutrophilic leukemia and hypereosinophilic syndromes—disease pathogenesis arises from a spectrum of somatic and structural genetic abnormalities and chronic inflammation, in which IFNs play a paradoxical role. They contribute to disease pathogenesis by promoting abnormal hematopoiesis and immune dysregulation, while also representing a therapeutic option capable of inducing hematologic and molecular remissions. This review outlines the biology and classification of IFNs, focusing on their signaling pathways and downstream effects in both normal and malignant hematopoiesis. We discuss the dual impact of IFN signaling on hematopoietic stem cells, including induction of proliferation, senescence, apoptosis, and DNA damage, and how these mechanisms may both sustain clonal evolution and facilitate disease control. Clinical data supporting the efficacy and safety of IFN-α, particularly pegylated formulations, in polycythemia vera, essential thrombocythemia, myelofibrosis, and chronic myeloid leukemia are reviewed, along with insights into next-generation IFNs and combination therapies. Understanding the dichotomous effects of IFNs in MPNs not only clarifies their role in disease biology but also informs their optimal use in clinical practice. This duality highlights the need for personalized approaches to IFN-based therapies. Full article
(This article belongs to the Section Cancer Therapy)
Show Figures

Figure 1

10 pages, 334 KB  
Article
The Impact of Age on In-Hospital Mortality in Patients with Sepsis: Findings from a Nationwide Study
by Ohad Gabay, Ruth Smadar-Shneyour, Shiloh Adi, Matthew Boyko, Yair Binyamin, Victor Novack and Amit Frenkel
J. Clin. Med. 2025, 14(21), 7637; https://doi.org/10.3390/jcm14217637 - 28 Oct 2025
Viewed by 153
Abstract
Background: Age is a well-established determinant of sepsis outcomes, often integrated into severity scoring systems. However, most studies focus on critically ill patients in intensive care units (ICUs), with limited insight into how age influences mortality in non-ICU settings, particularly across the [...] Read more.
Background: Age is a well-established determinant of sepsis outcomes, often integrated into severity scoring systems. However, most studies focus on critically ill patients in intensive care units (ICUs), with limited insight into how age influences mortality in non-ICU settings, particularly across the full adult lifespan. Objective: To investigate the relationship between age and in-hospital mortality in patients with sepsis hospitalized in internal medicine wards, using age-stratified logistic and spline regression models. Methods: We conducted a retrospective, multicenter cohort study involving 4300 adult patients admitted to internal medicine wards at eight academic hospitals affiliated with Clalit Health Services in Israel between December 2001 and October 2020. All patients were diagnosed with sepsis during hospitalization and died during their hospital stay. Patients were stratified into seven age groups (18–34, 35–44, 45–54, 55–64, 65–74, 75–84, >85 years). Logistic regression identified age-specific comorbidities associated with mortality. Adjusted spline regression models were used to estimate mortality probabilities across age ranges. Results: The cohort had a mean age at death of 78.84 years, and 51.7% were female. Mortality probability increased with age but demonstrated non-linear trends. Sharp fluctuations in predicted mortality were observed in middle-aged groups (especially ages 45–54), with peaks not captured in conventional binary or linear models. Hematologic and solid neoplasms were strongly associated with mortality in younger groups, while cardiovascular comorbidities such as heart failure and atrial fibrillation were more prominent in older adults. Conclusions: Age is a major determinant of in-hospital mortality in septic patients on internal medicine wards, but its effect is non-linear and age-specific. Our findings highlight a unique population of patients with severe sepsis not managed in critical care settings and underscore the need for more nuanced, age-stratified risk assessment models outside of the ICU. Full article
(This article belongs to the Special Issue Sepsis: Current Updates and Perspectives)
Show Figures

Figure 1

11 pages, 2079 KB  
Article
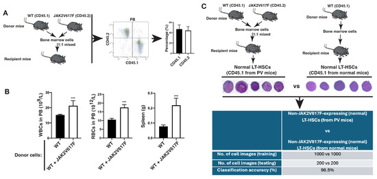
Normal Hematopoietic Stem Cells in Leukemic Bone Marrow Environment Undergo Morphological Changes Identifiable by Artificial Intelligence
by Dongguang Li, Athena Li, Ngoc DeSouza and Shaoguang Li
Int. J. Mol. Sci. 2025, 26(21), 10354; https://doi.org/10.3390/ijms262110354 - 24 Oct 2025
Viewed by 181
Abstract
Leukemia stem cells (LSCs) in numerous hematologic malignancies are generally believed to be responsible for disease initiation, progression/relapse and resistance to chemotherapy. It has been shown that non-leukemic hematopoietic cells are affected molecularly and biologically by leukemia cells in the same bone marrow [...] Read more.
Leukemia stem cells (LSCs) in numerous hematologic malignancies are generally believed to be responsible for disease initiation, progression/relapse and resistance to chemotherapy. It has been shown that non-leukemic hematopoietic cells are affected molecularly and biologically by leukemia cells in the same bone marrow environment where both non-leukemic hematopoietic stem cells (HSCs) and LSCs reside. We believe the molecular and biological changes of these non-leukemic HSCs should be accompanied by the morphological changes of these cells. On the other hand, the quantity of these non-leukemic HSCs with morphological changes should reflect disease severity, prognosis and therapy responses. Thus, identification of non-leukemic HSCs in the leukemia bone marrow environment and monitoring of their quantity before, during and after treatments will potentially provide valuable information for correctly handling treatment plans and predicting outcomes. However, we have known that these morphological changes at the stem cell level cannot be extracted and identified by microscopic visualization with human eyes. In this study, we chose polycythemia vera (PV) as a disease model (a type of human myeloproliferative neoplasms derived from a hematopoietic stem cell harboring the JAK2V617F oncogene) to determine whether we can use artificial intelligence (AI) deep learning to identify and quantify non-leukemic HSCs obtained from bone marrow of JAK2V617F knock-in PV mice by analyzing single-cell images. We find that non-JAK2V617F-expressing HSCs are distinguishable from LSCs in the same bone marrow environment by AI with high accuracy (>96%). More importantly, we find that non-JAK2V617F-expressing HSCs from the leukemia bone marrow environment of PV mice are morphologically distinct from normal HSCs from a normal bone marrow environment of normal mice by AI with an accuracy of greater than 98%. These results help us prove the concept that non-leukemic HSCs undergo AI-recognizable morphological changes in the leukemia bone marrow environment and possess unique morphological features distinguishable from normal HSCs, providing a possibility to assess therapy responses and disease prognosis through identifying and quantitating these non-leukemic HSCs in patients. Full article
Show Figures

Figure 1

25 pages, 1563 KB  
Review
JAK2 46/1 (GGCC) Haplotype in Oncogenesis, as Risk Stratifier, and Indicator for Drug Resistance in Myeloproliferative Neoplasms
by Michela Perrone, Sara Sergio, Beatrice Pranzo, Amalia Tarantino, Giuseppina Loglisci, Rosella Matera, Davide Seripa, Michele Maffia and Nicola Di Renzo
Int. J. Mol. Sci. 2025, 26(21), 10337; https://doi.org/10.3390/ijms262110337 - 23 Oct 2025
Viewed by 208
Abstract
The JAK2 46/1 (“GGCC”) haplotype is an inherited genetic variation within the Jak2 gene locus that has become a focal point in research related to oncogenesis, particularly in myeloproliferative neoplasms (MPNs). We conducted a narrative review of landmark discoveries in hematological malignancies [...] Read more.
The JAK2 46/1 (“GGCC”) haplotype is an inherited genetic variation within the Jak2 gene locus that has become a focal point in research related to oncogenesis, particularly in myeloproliferative neoplasms (MPNs). We conducted a narrative review of landmark discoveries in hematological malignancies and Jak2, focusing on its role in oncogenesis, risk stratification, and drug resistance in MPNs. This haplotype spans several polymorphisms within the Jak2 gene. It has been found to increase susceptibility to a variety of hematologic cancers, especially when linked with the somatic JAK2 V617F mutation, which results in the alteration of the JAK/STAT pathway, which is particularly essential for hematopoiesis. The “GGCC” part is characterized by four SNPs, with the G allele of the rs10974944 SNP in this haplotype correlated with MPNs progressing to myelofibrosis. Moreover, the G allele seems to be crucial for the predisposition to onco-drug resistance onset. To conclude, identifying the 46/1 haplotype in patients may not only enhance risk stratification for JAK2-driven cancers but also guide more effective, personalized therapeutic strategies to overcome resistance. Thus, this review aims to describe current knowledge about the JAK2 46/1 haplotype as a marker for diagnosis and the prediction of disease outcome. Full article
(This article belongs to the Special Issue Advancements in Hematology: Molecular Biology and Targeted Therapies)
Show Figures

Figure 1

18 pages, 1088 KB  
Review
Challenges in the Evolving Role of Calreticulin as a Promising Target for Precision Medicine in Myeloproliferative Neoplasms
by Alessandro Costa and Massimo Breccia
Cancers 2025, 17(21), 3397; https://doi.org/10.3390/cancers17213397 - 22 Oct 2025
Viewed by 1102
Abstract
More than a decade after its discovery, advances have been made in understanding the oncogenic role of mutant CALR in BCR::ABL1-negative myeloproliferative neoplasms (MPNs). Disease biology has proven to be distinct from other MPN subtypes, with meaningful differences that have created opportunities [...] Read more.
More than a decade after its discovery, advances have been made in understanding the oncogenic role of mutant CALR in BCR::ABL1-negative myeloproliferative neoplasms (MPNs). Disease biology has proven to be distinct from other MPN subtypes, with meaningful differences that have created opportunities for therapeutic targeting of CALR-mutant clones. Among the approaches under investigation, immunotherapy has advanced furthest into clinical development and holds promise. Several strategies are now being explored, including monoclonal antibodies directed against the CALR neoepitope, T-cell–redirecting bispecific antibodies, precision antibody–drug conjugates, vaccination approaches, and CAR T-cell therapies. Early-phase clinical trials with fully human anti-CALR monoclonal antibodies (e.g., INCA033989) have shown very promising hematologic and molecular responses with manageable toxicity. In preclinical models, bispecific antibodies and CAR T-cell therapy offer additional avenues to exploit the selective cell-surface localization of mutant CALR. By contrast, vaccination strategies have so far demonstrated limited clinical efficacy, and their potential in clinical practice remains challenging. At the same time, the complexity of CALR-driven disease raises key questions, including whether anti-CALR therapies can shift treatment goals beyond thrombotic risk reduction, how best to monitor clonal burden, and how to address immune escape. In this review, we highlight the latest therapeutic advances in CALR-mutated MPNs while outlining the critical unmet needs that will shape the future of care for these patients. Full article
(This article belongs to the Special Issue Insights from the Editorial Board Member)
Show Figures

Graphical abstract

14 pages, 532 KB  
Article
Retrospective Cohort Study of Intrapericardial Cisplatin for Risk Reduction of Malignant Pericardial Effusion Recurrence
by Francisco Javier Muñoz-Carrillo, Roxana Maribel Reyes, David Pesántez, Gemma Carrera, Enric Cascos, Pedro Castro, Sara Fernández-Méndez, Carme Font, Laura González-Aguado, Ignacio Grafiá, Lucía Llavata, Inés Monge-Escartín, Joan Padrosa, Noemí Reguart, Adrián Téllez, Albert Tuca, Margarita Viladot, Carles Zamora-Martínez, Patrícia Amorós-Reboredo and Javier Marco-Hernández
Curr. Oncol. 2025, 32(10), 568; https://doi.org/10.3390/curroncol32100568 - 11 Oct 2025
Viewed by 349
Abstract
Malignant pericardial effusion (MPE) is a life-threatening condition in patients with cancer, with common recurrences after simple pericardiocentesis. Consequently, the intrapericardial instillation of sclerosing or cytotoxic agents has been explored, with limited evidence from small studies with different methodologies. We undertook an observational, [...] Read more.
Malignant pericardial effusion (MPE) is a life-threatening condition in patients with cancer, with common recurrences after simple pericardiocentesis. Consequently, the intrapericardial instillation of sclerosing or cytotoxic agents has been explored, with limited evidence from small studies with different methodologies. We undertook an observational, retrospective, single-centre study, including all patients diagnosed with a solid neoplasm and clinically significant and/or recurrent, cytology-confirmed MPE, treated with Intrapericardial Instillation of Cisplatin (IPIC), between 2009 and 2022. Patients with hematological malignancies were excluded. The procedure followed a multidisciplinary approach and a standardized protocol. Variables collected included baseline patient characteristics, neoplasm details, MPE impact, adverse events (AEs) from procedures (pericardiocentesis and IPIC) and outcomes (time to MPE recurrence and survival). This study adhered to the STROBE guidelines. A total of 41 patients were included, 51% female, with a median age of 61 (51–69) years. Non-small cell lung cancer (NSCLC) was the predominant primary tumour (78%) and in 44% of the cohort, MPE was identified at cancer diagnosis. Most patients (90.2%) presented symptoms related to MPE at diagnosis, and 88% had cardiac tamponade on echocardiography. IPIC was administered a median of four times. IPIC-related AEs occurred in 10 patients (24.4%), with transient atrial fibrillation (AF) being the most frequent one. Two patients (4.9%) experienced MPE recurrence within 30 days after IPIC. The median survival time from MPE diagnosis was 161 days (5.4 months; IQR 73–455 days). IPIC appears to be a feasible, effective and safe option for reducing the risk of MPE recurrence, mainly in NSCLC. Full article
Show Figures

Graphical abstract

27 pages, 2379 KB  
Review
Advances in the Diagnosis and Treatment of Myeloproliferative Neoplasms (MPNs)
by Xinyu Ma, Zhibo Zhou, Shuyu Gu, Yan Guo, Tianqing Zhou, Ruonan Shao, Jinsong Yan, Wei Chen and Xiaofeng Shi
Cancers 2025, 17(19), 3142; https://doi.org/10.3390/cancers17193142 - 27 Sep 2025
Viewed by 1815
Abstract
Myeloproliferative neoplasms (MPNs) encompass three principal subtypes: polycythemia vera (PV), essential thrombocythemia (ET), and primary myelofibrosis (PMF). These hematologic malignancies originate from clonal hematopoietic stem cells (HSCs) and exhibit pathological overproduction of myeloid lineage cells. Recent advances in molecular diagnostics, particularly the precise [...] Read more.
Myeloproliferative neoplasms (MPNs) encompass three principal subtypes: polycythemia vera (PV), essential thrombocythemia (ET), and primary myelofibrosis (PMF). These hematologic malignancies originate from clonal hematopoietic stem cells (HSCs) and exhibit pathological overproduction of myeloid lineage cells. Recent advances in molecular diagnostics, particularly the precise detection of core driver mutations (JAK2 V617F, CALR, and MPL) and non-driver mutations (ASXL1, TET2, SRSF2), has refined diagnostic precision and risk stratification. A variety of prognostic models for MPNs provide guidance for treatment. Treatment methods mainly include bloodletting therapy, low-dose aspirin anticoagulant therapy, cytoreductive therapy, and allogeneic hematopoietic stem cell transplantation (HSCT). JAK inhibitors (such as ruxolitinib) remain the basic therapeutic drugs. However, emerging strategies targeting epigenetic dysregulation and the interaction in the immune microenvironment (such as interferon-α) show promise in reducing drug resistance. New methods, including combination therapy (combination of JAK inhibitors and BCL-XL inhibitors) and mutation-independent immunotherapy, are under investigation. This review summarizes the latest advancements in the diagnosis and treatment of MPNs, highlighting the importance of molecular mechanisms in guiding therapeutic approaches and the potential for precision medicine in the future. Full article
Show Figures

Figure 1

16 pages, 2368 KB  
Article
Peptide Receptor Radionuclide Therapy (PRRT) Using Actinium-225- and Ac-225/Lutetium-177-Labeled (TANDEM) Somatostatin Receptor Antagonist DOTA-LM3 in Patients with Neuroendocrine Neoplasm: A Retrospective Study Concerning Safety and Survival
by Elisabetta Perrone, Maria Lucia Calcagni, Lucia Leccisotti, Roberto Moretti, Kriti Ghai, Aleksandr Eismant, Tanay Parkar, Lukas Greifenstein and Richard Paul Baum
Cancers 2025, 17(18), 3070; https://doi.org/10.3390/cancers17183070 - 19 Sep 2025
Cited by 1 | Viewed by 1273
Abstract
Peptide Receptor Radionuclide Therapy (PRRT) offers radiomolecular precision medicine for somatostatin receptor (SSTR)-positive advanced neuroendocrine neoplasms (NEN). In cases resistant to Lutetium-177-labeled DOTATATE or DOTATOC PRRT, alpha-therapy with Actinium-225 labeled with SSTR antagonists like DOTA-LM3 can be a notable therapeutic option. This retrospective [...] Read more.
Peptide Receptor Radionuclide Therapy (PRRT) offers radiomolecular precision medicine for somatostatin receptor (SSTR)-positive advanced neuroendocrine neoplasms (NEN). In cases resistant to Lutetium-177-labeled DOTATATE or DOTATOC PRRT, alpha-therapy with Actinium-225 labeled with SSTR antagonists like DOTA-LM3 can be a notable therapeutic option. This retrospective study aimed to assess [225Ac]Ac-DOTA-LM3 safety in advanced NEN patients (as monotherapy and with Lutetium-177 as TANDEM), survival, and follow-up duration. Thirty-five patients received a total of 57 [225Ac]Ac-DOTA-LM3 cycles (March 2022–September 2024): 24 monotherapies and 33 TANDEM therapies. The pancreas was the most common primary site (n = 19). PRRT-related toxicity was assessed, focusing on hematological, renal, and hepatic toxicity (Common Terminology Criteria for Adverse Events—CTCAE v5.0). Therapy was generally well tolerated, with mostly mild acute adverse events (primarily nausea, n = 8). Some new grade 3/4 long-term adverse events were reported after treatment: anemia grade 3 (n = 2), leukocytopenia grade 4 (n = 1), absolute neutrophil count reduction grade 3 (n = 1), thrombocytopenia grade 3 (n = 7), acute myeloid leukemia (n = 1), nephrotoxicity grade 3 (n = 2), and hepatotoxicity grade 3 (n = 2). During follow-up, 13 patients died (survival range 5–30 months); 22 patients were alive (follow-up range 1–18 months). Our retrospective analysis shows that [225Ac]Ac-DOTA-LM3 PRRT is relatively safe concerning acute and long-term toxicity and bears promising survival outcomes in patients progressing after [177Lu]Lu-DOTATATE or [177Lu]Lu-DOTATOC PRRT. Full article
Show Figures

Figure 1

7 pages, 1607 KB  
Case Report
Floaters as the First Manifestation of Chronic Myeloid Leukemia: A Case Report
by Siyun Lee and Joonhyung Kim
Int. J. Mol. Sci. 2025, 26(18), 8841; https://doi.org/10.3390/ijms26188841 - 11 Sep 2025
Viewed by 547
Abstract
Chronic myeloid leukemia (CML) is a clonal myeloproliferative neoplasm arising in hematopoietic stem cells. It may initially present with ocular symptoms, as illustrated by the case of a previously healthy 25-year-old woman who presented with a five-day history of floaters in her left [...] Read more.
Chronic myeloid leukemia (CML) is a clonal myeloproliferative neoplasm arising in hematopoietic stem cells. It may initially present with ocular symptoms, as illustrated by the case of a previously healthy 25-year-old woman who presented with a five-day history of floaters in her left eye. Fundus examination revealed bilateral retinal hemorrhages, Roth spots, increased vascular tortuosity, a left preretinal hemorrhage, and a left vitreous hemorrhage. Retinopathy secondary to a hematologic disorder was considered; the patient was promptly referred to hematology–oncology. Laboratory evaluation demonstrated leukocytosis with anemia, peripheral smear showed 1% myeloblasts, 40% myelocytes, and basophilia. Cytogenetic analysis confirmed t(9;22)(q34;q11.2), and quantitative polymerase chain reaction (PCR) detected a BCR::ABL1 (b3a2) transcript. A diagnosis of bilateral leukemic retinopathy was established, and the patient promptly started appropriate therapy for CML. This case underscores the importance of recognizing ocular findings—such as Roth spots, intraocular hemorrhages, and increased vascular tortuosity—as potential indicators of systemic malignancy and ensuring early referral and management. Early ophthalmic recognition of such findings can be vision- and life-saving. Full article
(This article belongs to the Special Issue Advances in Retinal Diseases: 2nd Edition)
Show Figures

Figure 1

23 pages, 1411 KB  
Review
Cytokine Landscapes, Immune Dysregulation, and Treatment Perspectives in Philadelphia-Negative Myeloproliferative Neoplasms: A Narrative Review
by Samuel B. Todor and Romeo Gabriel Mihaila
J. Clin. Med. 2025, 14(17), 6328; https://doi.org/10.3390/jcm14176328 - 8 Sep 2025
Viewed by 1051
Abstract
Philadelphia-negative myeloproliferative neoplasms (Ph-MPNs) are clonal hematologic malignancies characterized not only by driver mutations such as JAK2V617F, CALR, and MPL but also by a profoundly dysregulated immune microenvironment. Chronic inflammation and immune remodeling sustain malignant hematopoiesis and contribute to disease progression from essential [...] Read more.
Philadelphia-negative myeloproliferative neoplasms (Ph-MPNs) are clonal hematologic malignancies characterized not only by driver mutations such as JAK2V617F, CALR, and MPL but also by a profoundly dysregulated immune microenvironment. Chronic inflammation and immune remodeling sustain malignant hematopoiesis and contribute to disease progression from essential thrombocythemia (ET) and polycythemia vera (PV) to overt myelofibrosis (MF). Pro-inflammatory cytokines and chemokines—including IL-2, IFN-α, IL-23, and TNF-α—drive abnormal T cell polarization, favoring a pathogenic Th17 phenotype. Lymphocyte subset analysis reveals a predominance of exhausted PD-1+ T cells, reflecting impaired immune surveillance. Concurrently, alterations in neutrophil apoptosis lead to persistent inflammation and stromal activation. GRO-α (CXCL1) is elevated in ET but reduced in MF, suggesting a subtype-specific role in disease biology. Fibrosis-promoting factors such as TGF-β and IL-13 mediate bone marrow remodeling and megakaryocyte expansion, while VEGF and other angiogenic factors enhance vascular niche alterations, particularly in PV. These immunopathologic features underscore novel therapeutic vulnerabilities. In addition to JAK inhibition, targeted strategies such as CXCR1/2 antagonists, anti-TGF-β agents, and immune checkpoint inhibitors (PD-1/PD-L1 blockade) may offer disease-modifying potential. Understanding the interplay between cytokine signaling and immune cell dysfunction is crucial for developing precision immunotherapies in MPNs. Full article
(This article belongs to the Section Hematology)
Show Figures

Figure 1

13 pages, 1479 KB  
Article
Intensive Treatment in Adult Burkitt Lymphoma with Lymphome Malin B (LMB) Regimen: Excellent Outcomes Despite Substantial Toxicity and Supportive Care Demands
by Ivan Dlouhy, Diana Viegas, Inês Coelho, Alina Ionita, Susana Carvalho, José Cabeçadas and Maria Gomes da Silva
Cancers 2025, 17(17), 2914; https://doi.org/10.3390/cancers17172914 - 5 Sep 2025
Viewed by 965
Abstract
Background: Burkitt lymphoma is a rare, aggressive B-cell neoplasm with frequent central nervous system (CNS) involvement, treated with intensive multidrug regimens associated with rituximab. The aim of this study was to assess the efficacy, safety, and feasibility of the LMB protocol in [...] Read more.
Background: Burkitt lymphoma is a rare, aggressive B-cell neoplasm with frequent central nervous system (CNS) involvement, treated with intensive multidrug regimens associated with rituximab. The aim of this study was to assess the efficacy, safety, and feasibility of the LMB protocol in adults with BL in a real-world setting. Methods: We included 55 patients with BL diagnosis according to the 2008 WHO classification, treated with LMB protocol associated with rituximab. Low-risk patients (no bone marrow or CNS involvement) were treated in the group B arm, while high-risk patients were placed in group C, which was further stratified by age and CNS infiltration. Results: Thirty-four patients (62%) were treated in group B and 21 patients (38%) were treated in group C, with a median age of 34 years (16–77). Extranodal infiltration was present in 71% patients, including 11 (20%) with CNS involvement. After a median follow up time of 7 years, the complete remission rate was 85%, and progression-free and overall survival at 3 years were 79% and 84%, respectively. Patients with CNS infiltration had an inferior survival rate (55% at 3 years). Grade 3–4 toxicities were frequent, mainly hematologic, infectious, and mucosal. Treatment required substantial supportive care, including 1604 transfusions and 4696 days of hospitalization. Patients over 60 years had poorer outcomes and higher toxicity. Conclusions: The LMB protocol demonstrated high survival rates in adult BL, although at the cost of significant toxicity and considerable health care resource utilization. Outcomes remained suboptimal in patients with CNS involvement despite treatment intensification. Full article
(This article belongs to the Special Issue Burkitt Lymphoma: From Pathogenesis to Current Treatments)
Show Figures

Graphical abstract

15 pages, 2810 KB  
Article
The Anti-Tumor and Bortezomib-Sensitizing Effects of Apigenin in Multiple Myeloma
by Ye Chen, Lan Wu, Siyu Wang, Huihao Chen, Miaojun Chen, Yanfen Huang and Bin Ding
Curr. Issues Mol. Biol. 2025, 47(9), 717; https://doi.org/10.3390/cimb47090717 - 3 Sep 2025
Viewed by 974
Abstract
Multiple myeloma (MM) is a kind of plasma cell neoplasm, accounting for approximately 10% of hematologic malignancies, with a high mortality rate. Apigenin (APG), a flavonoid, has been reported to have antiviral, antibacterial, antioxidant, and anticancer properties. However, the impact of APG on [...] Read more.
Multiple myeloma (MM) is a kind of plasma cell neoplasm, accounting for approximately 10% of hematologic malignancies, with a high mortality rate. Apigenin (APG), a flavonoid, has been reported to have antiviral, antibacterial, antioxidant, and anticancer properties. However, the impact of APG on MM and bortezomib (BTZ) sensitization has not been investigated. The effects of APG on the proliferation, cell cycle, apoptosis, and oxidative stress of RPMI-8226 and U266 cells were investigated using CCK-8 assay, crystal violet staining, flow cytometry, Western blot, and PCR. It was observed that APG treatment increased the G1 phase cells, by which the expression of P21 increased, and the expression of CDK2 and Cyclin D1 decreased. Even though Necrostatin-1 (a potent necroptosis inhibitor) and Fer-1 (a ferroptosis inhibitor) could attenuate the effect of APG, the effect of Z-VAD-FMK (a pan-caspase inhibitor) was more significant. APG treatment increased the transcription of P53 and BAX, and the level of cleaved-PARP1 and cleaved-Caspase 3 in two MM cell strains. In addition, the APG application could dose-dependently increase the ROS, MDA, and GSSH levels, and decrease the GSH level in both cell strains, by which the transcription of GCLC, NQO1, GSTM2, NRF2, and GPX4 were attenuated. Finally, APG enhances the inhibitory effect of BTZ on MM cell growth. This study provides a potential therapeutic approach of APG on MM. Full article
(This article belongs to the Section Molecular Pharmacology)
Show Figures

Figure 1

15 pages, 1515 KB  
Review
Histiocytic Sarcoma: A Review and Update
by Yuki Shinohara, Shizuhide Nakayama, Mikiko Aoki and Jun Nishio
Int. J. Mol. Sci. 2025, 26(17), 8554; https://doi.org/10.3390/ijms26178554 - 3 Sep 2025
Viewed by 1217
Abstract
Histiocytic sarcoma (HS) is an ultra-rare hematopoietic neoplasm that frequently occurs in extranodal sites of adults. Clinically, HS demonstrates aggressive behavior and can arise de novo or in association with other hematological neoplasms. The median overall survival from the time of diagnosis is [...] Read more.
Histiocytic sarcoma (HS) is an ultra-rare hematopoietic neoplasm that frequently occurs in extranodal sites of adults. Clinically, HS demonstrates aggressive behavior and can arise de novo or in association with other hematological neoplasms. The median overall survival from the time of diagnosis is approximately six months. Histologically, HS is composed of sheets of large, round to oval cells with abundant eosinophilic cytoplasm and can be confused with a variety of benign and malignant conditions. Immunohistochemistry plays a crucial role in the diagnosis of HS, showing expression of CD163, CD68, lysozyme, and PU.1 and negative staining with follicular dendritic cell markers and myeloid cell markers. Recent studies have demonstrated a high rate of PD-L1 expression, suggesting a potential therapeutic target. Several genomic alterations have been identified in HS, including mutations involving the RAS/MAPK and PI3K/AKT/mTOR signaling pathways, CDKN2A mutations/deletions, and TP53 mutations. There is no standard protocol for the management of HS. Surgical resection with or without radiotherapy is the most common first-line treatment for unifocal/localized disease. The systemic treatment options for multifocal/disseminated disease are very limited. This review provides an overview of the current knowledge on the clinicoradiological features, histopathology, pathogenesis, and management of HS. Full article
(This article belongs to the Special Issue Advancements in Hematology: Molecular Biology and Targeted Therapies)
Show Figures

Figure 1

Back to TopTop