Sign in to use this feature.

Years

Between: -

Subjects

remove_circle_outline
remove_circle_outline
remove_circle_outline
remove_circle_outline
remove_circle_outline
remove_circle_outline
remove_circle_outline
remove_circle_outline
remove_circle_outline

Journals

remove_circle_outline
remove_circle_outline
remove_circle_outline
remove_circle_outline
remove_circle_outline
remove_circle_outline
remove_circle_outline

Article Types

Countries / Regions

remove_circle_outline
remove_circle_outline
remove_circle_outline
remove_circle_outline
remove_circle_outline
remove_circle_outline
remove_circle_outline

Search Results (1,034)

Search Parameters:
Keywords = habitat-forming

Order results
Result details
Results per page
Select all
Export citation of selected articles as:
18 pages, 1550 KB  
Article
Ecological Prevalence and Non-Enzymatic Formation of Imidazolium Alkaloids on Moon Snail Egg Collars
by Karla Piedl, Caitlyn O. Agee, Anthony G. Tarulli, Rose Campbell, Paige Banks, Nicklas W. Buchbinder, R. Thomas Williamson and Emily Mevers
Molecules 2026, 31(1), 159; https://doi.org/10.3390/molecules31010159 (registering DOI) - 1 Jan 2026
Abstract
Microorganisms wage constant chemical battles against one another as they compete for space and scarce nutrients, particularly within animal-associated habitats. Here, binary assays were used to investigate chemical interactions among Flavobacteriaceae within Neverita delessertiana egg collars, a moon snail common to the Gulf [...] Read more.
Microorganisms wage constant chemical battles against one another as they compete for space and scarce nutrients, particularly within animal-associated habitats. Here, binary assays were used to investigate chemical interactions among Flavobacteriaceae within Neverita delessertiana egg collars, a moon snail common to the Gulf Coast. Analysis of 140 distinct pairings revealed eight that exhibited growth-inhibitory activity. Chemical evaluation of the crude extract from Cellulophaga omnivescoria EM610, which inhibited the growth of three other Flavobacteriaceae, resulted in the isolation of bacillimidazoles A (1) and E (2), two previously characterized metabolites, isolated from a marine Bacillus species. Further work demonstrated that these compounds are readily formed spontaneously by condensation of 2,3-butanedione with phenethylamine and/or tryptamine. Tandem mass spectrometry analysis of the chemical extracts of individual moon snail egg collars revealed the presence of bacillimidazole A in 62% of the egg collars. Full article
(This article belongs to the Special Issue A Theme Issue in Honor of Professor Gary E. Martin's 75th Birthday)
Show Figures

Figure 1

19 pages, 1558 KB  
Article
Diversity and Determinants of Tree-Related Microhabitats in Hemiboreal Forests of Europe Based on National Forest Inventory Data
by Jānis Donis and Ilze Barone
Forests 2026, 17(1), 57; https://doi.org/10.3390/f17010057 - 30 Dec 2025
Abstract
Tree-related microhabitats (TreMs) are small features on living or dead trees that offer habitat, shelter, breeding sites, or food for many organisms, making them useful indicators of forest-dwelling species. Despite increasing research on TreMs in Europe, most published studies have focused on temperate [...] Read more.
Tree-related microhabitats (TreMs) are small features on living or dead trees that offer habitat, shelter, breeding sites, or food for many organisms, making them useful indicators of forest-dwelling species. Despite increasing research on TreMs in Europe, most published studies have focused on temperate regions, leaving a relative paucity of data from hemiboreal forests. In our research, we aimed to fill the knowledge gap, offering insight into the occurrence patterns and factors influencing TreM diversity in the hemiboreal region. We analyzed data from the National Forest Inventory in Latvia, comprising information on 168,839 trees across 5653 sample plots. The most common TreMs were bark loss (6.1% of trees), bryophytes (2.6%), and perennial polypores (2.6%). TreMs occurred more frequently on deciduous than on coniferous trees, on larger trees (diameter at breast height more than 60 cm), and on dead trees compared to living ones. Forest type and signs of recent cutting also had significant effects on TreM richness at both the tree and plot scales, whereas forest protection status was significant only at the plot scale. TreMs such as buttress-root concavities and ivy or liana cover, which are common in temperate Europe, had a low relative occurrence in our study. The occurrence of specific TreM forms was strongly tree-species dependent: exudates were much more common on live Picea abies (4.0%) than on other species, whereas Populus tremula had a higher occurrence of fruiting bodies of saproxylic fungi and slime moulds (2.0%). The highest occurrence of crown deadwood was observed on Quercus robur. Overall, dead trees play a particularly important role, providing both a higher total number of TreMs and certain TreM types more frequently. Given their high TreM richness, dead and large trees represent important structural components supporting biodiversity in hemiboreal forests. Full article
(This article belongs to the Section Forest Biodiversity)
Show Figures

Figure 1

25 pages, 26149 KB  
Article
Distribution Characteristics and Adaptation Mechanisms of Exotic Spontaneous Plant Diversity in Urban Road Green Spaces of Changchun, China
by Diyang Liu, Congcong Zhao, Yongfang Wang and Yuandong Hu
Plants 2026, 15(1), 107; https://doi.org/10.3390/plants15010107 - 30 Dec 2025
Abstract
Spontaneous plants are plants that occur in urban environments such as pavement gaps or cracks in walls without cultivation and are not remnants of historic native habitats. They are critical components of urban road green space vegetation, and their distribution is affected by [...] Read more.
Spontaneous plants are plants that occur in urban environments such as pavement gaps or cracks in walls without cultivation and are not remnants of historic native habitats. They are critical components of urban road green space vegetation, and their distribution is affected by multiple factors. Heavy traffic and frequent human disturbances on urban roads exacerbate exotic spontaneous plant invasions. Exploring the diversity of their distributions, adaptation mechanisms of these exotic plants and their relationship with native ones is vital for focused control of harmful invasives. Based on field surveys, this study analyzed the distribution of exotic spontaneous plants across habitat types, urbanization gradients and disturbance intensities in road green spaces, and their interactions with native counterparts. Our results indicated: (1) 425 spontaneous species were recorded (234 exotic, 191 native), with 71.8% cosmopolitan and 74.7% monotypic genera. (2) The spontaneous exotic plant community achieves extensive resource preemption by forming a structure dominated by a single super-dominant species (Setaria viridis) and characterized by a broader overall niche breadth. (3) Different habitats sustain a similar number of exotic spontaneous plant species (i.e., α-diversity), but their species compositions are highly differentiated, with such differences driven almost entirely by species turnover. At the urban scale, spontaneous exotic plants adapt to regional environments with varying urbanization intensities by maintaining extensive similarity in community composition and making only extremely weak adjustments to the pattern of individual distribution among species. (4) The spontaneous plant community exhibits a pattern dominated by weak interspecific associations and random assemblages, where ecological interactions among species are weak, and the community structure is more consistent with the stochastic processes described by the Neutral Theory. At the regional environmental gradient scale, the diversity of spontaneous native and exotic plants exhibited coordinated variation. The study provides a scientific basis for urban biological invasion control and biodiversity management. Full article
(This article belongs to the Special Issue Ecology and Management of Invasive Plants—2nd Edition)
Show Figures

Figure 1

26 pages, 5064 KB  
Article
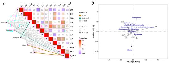
Diversity of Arbuscular Mycorrhizal Fungi in Rhizosphere Soil of Maize in Northern Xinjiang, China, and Evaluation of Inoculation Benefits of Three Strains
by Ziwen Zhao, Wenqian Zhang, Wendan Xie, Yonghui Lei, Yang Li and Yanfei Sun
J. Fungi 2026, 12(1), 27; https://doi.org/10.3390/jof12010027 - 29 Dec 2025
Viewed by 83
Abstract
Arbuscular mycorrhizal fungi (AMF), which significantly enhances the absorption capacity of plant roots, forms a mutually beneficial symbiotic relationship with plants and is known as the “underground internet of plants”. To explore the community characteristics, environmental driving factors, and growth-promoting effects of AMF [...] Read more.
Arbuscular mycorrhizal fungi (AMF), which significantly enhances the absorption capacity of plant roots, forms a mutually beneficial symbiotic relationship with plants and is known as the “underground internet of plants”. To explore the community characteristics, environmental driving factors, and growth-promoting effects of AMF on maize in saline–alkaline habitats, this research attempts a survey of the rhizosphere soil of saline–alkali maize fields in four areas of northern Xinjiang (20 samples). High-throughput sequencing and morphological methods were used to analyze the diversity of AMF, and the correlation analyses of Mantel and Pearson were used to explore the relationship between AMF and soil environmental factors. The results showed that eleven genera of AMF belonging to three orders and seven families were identified in the rhizosphere soil of maize in Xinjiang, and Glomus was the absolute dominant group. The relationship analysis of the environmental factors and diversity of AMF shows that total nitrogen, total potassium and acid phosphatase are the main factors affecting the community structure of AMF. Through spore isolation and pot experiments, Rhizophagus intraradices, Acaulospora denticulata and Glomus melanosporum were successfully screened and identified. Among them, Rhizophagus intraradices, which can effectively improve the plant biomass, promote the root growth and enhance the absorption of phosphorus and potassium nutrients, promoted the growth of maize remarkably. This study systematically revealed the diversity of AMF as an environmental driving mechanism as well as plant growth promoter, establishing it as a candidate for application in the maize rhizosphere in northern Xinjiang. This provides a theoretical basis for AMF resource development and agricultural application in this saline–alkali area. Full article
(This article belongs to the Special Issue Plant Symbiotic Fungi)
Show Figures

Figure 1

17 pages, 2497 KB  
Article
New Taxa of Filamentous Cyanobacteria from Freshwater Habitats in China: Description of Neoleptolyngbya gen. nov. with Two Species, and Pseudoleptolyngbya wuhanensis sp. nov
by Fangfang Cai, Jiaxin Chen, Shuheng Li, Xiaochuang Li and Renhui Li
Microorganisms 2026, 14(1), 72; https://doi.org/10.3390/microorganisms14010072 - 29 Dec 2025
Viewed by 89
Abstract
Three cyanobacterial strains (CB-4, GQSK-2, and LHH-2) with thin, simple filaments were isolated from freshwater habitats in China. In this study, a polyphasic approach, integrating 16S rRNA gene phylogenetic analyses, p-distance calculation, 16S-23S ITS secondary structures, and morphological and ecological observations, was employed [...] Read more.
Three cyanobacterial strains (CB-4, GQSK-2, and LHH-2) with thin, simple filaments were isolated from freshwater habitats in China. In this study, a polyphasic approach, integrating 16S rRNA gene phylogenetic analyses, p-distance calculation, 16S-23S ITS secondary structures, and morphological and ecological observations, was employed to resolve the taxonomic status of these strains. The results confirmed the existence of two new species within a novel genus (Neoleptolyngbya) and one additional new species of Pseudoleptolyngbya (Leptolyngbyaceae): Neoleptolyngbya gaoqiuensis sp. nov. (strain GQSK-2), Neoleptolyngbya chanbaensis sp. nov. (strain CB-4), and Pseudoleptolyngbya wuhanensis sp. nov. (strain LHH-2). In the 16S rRNA phylogeny, strains GQSK-2 and CB-4 formed a well-supported, independent lineage sister to the Leptolyngbyopsis clade, while strain LHH-2 clustered with two recognized Pseudoleptolyngbya species in a distinct clade. Sequence similarity analyses revealed that the 16S rRNA gene sequences of GQSK-2 and CB-4 shared a maximum similarity of 94.2% with those of phylogenetically related established genera, and the 16S rRNA gene sequence of LHH-2 exhibited a maximum similarity of 95.7% with its closest Pseudoleptolyngbya relatives, both values below the threshold for cyanobacterial species/genus delineation. Furthermore, comparative analysis of the 16S–23S ITS secondary structures between the three strains and their respective reference strains revealed significant species-specific differences, providing additional evidence for their taxonomic novelty. The discovery of these novel taxa enriches the cyanobacterial diversity in China and lays a theoretical foundation for the conservation and sustainable utilization of algae resources. Full article
(This article belongs to the Special Issue Molecular Ecology of Microalgae and Cyanobacteria)
Show Figures

Figure 1

17 pages, 4700 KB  
Article
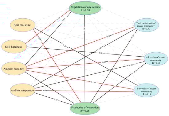
Response of Rodent Metacommunities in Desert Areas to Fluctuations in Climatic Conditions
by Rong Zhang, Xin Li, Suwen Yang, Yongling Jin, Linlin Li, Shuai Yuan, Heping Fu and Xiaodong Wu
Diversity 2026, 18(1), 17; https://doi.org/10.3390/d18010017 - 25 Dec 2025
Viewed by 114
Abstract
Rodents, as a core component of desert ecosystems and an important indicator of environmental changes, are ideal subjects for studying the impacts of fluctuations in climatic conditions on wildlife. Based on field data from the southern Alxa Desert (2014–2020), this study constructed an [...] Read more.
Rodents, as a core component of desert ecosystems and an important indicator of environmental changes, are ideal subjects for studying the impacts of fluctuations in climatic conditions on wildlife. Based on field data from the southern Alxa Desert (2014–2020), this study constructed an ecosystem structure network integrating local/metacommunities, climate, soil, and plant communities. Combined with structural equation modeling, we explored the response mechanisms of rodent communities to climatic conditions across multiple scales. The results showed the following: the α-diversity of local and metacommunities exhibited convergent seasonal patterns, with greater impacts from human disturbances than interannual effects, as well as coexisting species turnover and nesting in metacommunities. Precipitation directly affected metacommunity abundance and diversity and indirectly influenced both community types via vegetation, while temperature directly regulated community characteristics; metacommunities were formed via the coupling of local communities through species migration and habitat filtering, reflecting complex links between local and regional processes. This research provides scientific support for predicting desert ecosystem dynamics and guiding conservation management. Full article
(This article belongs to the Collection Feature Papers in Animal Diversity)
Show Figures

Graphical abstract

30 pages, 1709 KB  
Review
Mechanisms and Perspectives of Microplastic Biodegradation by Insects and Their Associated Microorganisms
by Feroz Ahmad, Huarui Zhang, Chao Sun, Abrar Muhammad and Yongqi Shao
Microplastics 2026, 5(1), 1; https://doi.org/10.3390/microplastics5010001 - 23 Dec 2025
Viewed by 265
Abstract
Plastic pollution, particularly the widespread presence of microplastics, has emerged as a global environmental threat. Conventional plastics are highly resistant to degradation and can persist in ecosystems for decades, posing a serious long-term risk to wildlife, habitats, and human health. Increasing evidence suggests [...] Read more.
Plastic pollution, particularly the widespread presence of microplastics, has emerged as a global environmental threat. Conventional plastics are highly resistant to degradation and can persist in ecosystems for decades, posing a serious long-term risk to wildlife, habitats, and human health. Increasing evidence suggests that insects and their gut microbiota may play a significant role in the degradation of these plastics. This review examines the mechanisms by which insects and their associated microorganisms contribute to microplastic biodegradation. Plastivorous insect larvae such as Spodoptera frugiperda, Galleria mellonella, Tenebrio molitor and Zophobas atratus have demonstrated the ability to ingest and partially degrade diverse polymers. The initial mechanical breakdown caused by insect mandibles increases the surface area, which allows gut microbes to colonize the material. Once these microbes are established, they form biofilms that help with adhesion, create localized redox environments, and concentrate degradative enzymes at the polymer interface. The enzymatic machinery of insect-associated microbes plays a crucial role in breaking down polymers. Oxidative enzymes, including DyP-type peroxidases, multicopper oxidases, alkane monooxygenases, and laccases, initiate the oxidation of polymers, while hydrolases and esterases further break down the resulting fragments. Co-metabolic processes and microbial consortia improve degradation efficiency by primary degraders by producing oxidized intermediates, which are then consumed and mineralized by secondary fermenters. Despite significant progress, the complete biochemical pathways of microplastic mineralization remain unclear. Degradation rates are slow, and scalability challenges hinder practical applications, with incomplete mineralization in insect biodegradation potentially causing secondary microplastics. Understanding these mechanisms will lay the groundwork for developing insect-microbe systems as potential biotechnological solutions to mitigate plastic pollution in terrestrial environments. Full article
Show Figures

Figure 1

29 pages, 12327 KB  
Review
Paleontology Geoheritage of the Kaliningrad Region, South-East Baltic
by Eduard Mychko and Jiri Chlachula
Geosciences 2026, 16(1), 13; https://doi.org/10.3390/geosciences16010013 - 23 Dec 2025
Viewed by 243
Abstract
The SE Baltic area, the former Eastern Prussia, is renowned for complex natural history. Over the past millions of years, the area experienced major geological events and geomorphic landscape transformations, resulting in the present relief configuration. Past climates and environments gave rise to [...] Read more.
The SE Baltic area, the former Eastern Prussia, is renowned for complex natural history. Over the past millions of years, the area experienced major geological events and geomorphic landscape transformations, resulting in the present relief configuration. Past climates and environments gave rise to the specific life-forms that proliferated in the Paleozoic and Mesozoic–Early Cenozoic shallow sea/lacustrine basins, and the Late Cenozoic riverine and continental settings. During the Paleogene, forested sub-tropical lands and deltaic settings of coastal sea lagoons gave rise to the famed amber formations (Blue Ground) hosting inclusions of resin-sealed insect and other small invertebrates that offer an unprecedented look into the 35–34 million-year habitats. Ferruginous sandstones, formed in shallow waters incorporating remains of thermophilous fauna—bivalves and gastropods, bryozoans, and sea urchins, among others—lie above the amber-bearing deposits. Oligocene–Miocene continental (riverine, lacustrine, and palustrine) conditions relate to the “Brown Coal Formation”, embedding a variety of fossil plants. Finally, the Quaternary Period brought dramatic geo-environmental shifts, with cyclic interstadial sea transgressions and massive glacial erosion events delivering fossiliferous erratics with an array of primitive Paleozoic and later Mesozoic life-forms. Overall, the extraordinary paleontology of the SE Baltic area adds, within its geological context, to the European geoheritage and the world natural heritage. Full article
(This article belongs to the Special Issue Challenges and Research Trends of Geoheritage and Geoconservation)
Show Figures

Figure 1

21 pages, 5324 KB  
Article
Mitogenomic Characterization, Genetic Diversity, and Matrilineal Phylogenetic Insights of the Marbled Goby (Oxyeleotris marmorata) from Its Native Range in Indonesia
by Sarifah Aini, Angkasa Putra, Hye-Eun Kang, Mira Maulita, Sang Van Vu, Hyun-Woo Kim, Kyoungmi Kang and Shantanu Kundu
Int. J. Mol. Sci. 2026, 27(1), 140; https://doi.org/10.3390/ijms27010140 - 22 Dec 2025
Viewed by 315
Abstract
Butidae is a family of teleost fishes with diverse morphological and ecological adaptations, including the marbled goby (Oxyeleotris marmorata), a large species of high economic value in Southeast and East Asia. The previous mitogenomic studies on cultured populations of O. marmorata [...] Read more.
Butidae is a family of teleost fishes with diverse morphological and ecological adaptations, including the marbled goby (Oxyeleotris marmorata), a large species of high economic value in Southeast and East Asia. The previous mitogenomic studies on cultured populations of O. marmorata from non-native habitats have provided limited insights into genetic divergence, structural variation, and evolutionary relationships. Hence, this study presented the complete mitochondrial genome of O. marmorata from its native habitat in Indonesia, providing structural characterization, assessment of genetic diversity, and matrilineal phylogenetic analysis. The circular mitogenome was 16,525 bp, comprising 37 genes and a non-coding control region (CR). The gene organization and strand distribution were conserved among Oxyeleotris species, with 28 genes on the heavy strand and nine on the light strand, and a pronounced A+T compositional bias. The comparative analyses of O. marmorata (from both native and cultured habitats) and Oxyeleotris lineolata mitogenomes revealed minor variations in intergenic spacers, gene overlaps, protein-coding gene (PCGs) lengths, and codon usage patterns. Conversely, the nonsynonymous and synonymous substitution ratios observed in species of the family Butidae and its closest related family (Eleotridae) indicate strong purifying selection in the present dataset. Notably, the ATG was the predominant start codon, whereas the COI gene utilized GTG, and amino acid composition analysis demonstrated high frequencies of arginine, leucine, and serine. Most transfer RNAs retained the canonical cloverleaf secondary structure except for trnS1, which lacked a functional dihydrouridine arm, whereas the CR contained four conserved sequence blocks with variable nucleotide motifs and no detectable tandem repeats. The haplotype analysis of native (Indonesia) and introduced populations (China) highlighted three haplotypes with high diversity (Hd = 1.0000) and substantial nucleotide variation (π = 0.6667). The genetic divergence across 13 PCGs was gene-specific, with COI and ND5 showing the highest variation, while ND4L and ATP8 were highly conserved. The phylogenetic analyses based on concatenated 13 PCGs using both Bayesian Inference and Maximum Likelihood methods revealed that Oxyeleotris forms a monophyletic clade and is closely related to Bostrychus sinensis. In addition, the broader phylogenetic framework inferred the matrilineal relationships within the family Butidae and its closest related family, Eleotridae. This study also recommends expanding analyses to include the mitogenomes of the remaining 17 Oxyeleotris species, together with comprehensive genomic data, to further elucidate their genetic architecture, evolutionary history, and ecological adaptability across diverse aquatic ecosystems. Full article
(This article belongs to the Special Issue Molecular Insights into Zoology)
Show Figures

Figure 1

19 pages, 6176 KB  
Article
Latitudinal Patterns and Macroalgal Diversity in Marine Protected Areas Along the Southwest Atlantic
by Cláudia Santiago Karez, Edlin Guerra-Castro, Valéria Cassano, Carolina Cezar da Silva, Pedro Smith Menandro, Ricardo da Gama Bahia, Carlos Frederico Deluqui Gurgel, José Marcos de Castro Nunes, Gabriel do Nascimento Santos, Mutue Toyota Fujii, Frederico Tapajós de Souza Tâmega, Aryane Vitória Curvelo de Oliveira, Rodrigo Tomazetto de Carvalho, Fernando Coreixas de Moraes and Leonardo Tavares Salgado
Diversity 2026, 18(1), 1; https://doi.org/10.3390/d18010001 - 19 Dec 2025
Viewed by 261
Abstract
Macroalgae provide key ecosystem services, forming habitats such as kelp and fucoid forests, rhodolith beds, and coralline reefs that sustain high biodiversity. However, multiple stressors, including climate change, harmful fishery practices, and pollution and coastal urbanization are driving macroalgal diversity loss and changing [...] Read more.
Macroalgae provide key ecosystem services, forming habitats such as kelp and fucoid forests, rhodolith beds, and coralline reefs that sustain high biodiversity. However, multiple stressors, including climate change, harmful fishery practices, and pollution and coastal urbanization are driving macroalgal diversity loss and changing species composition and abundance. This study aims to assess macroalgal representativeness, richness and endemism in 16 Marine Protected Areas (MPAs), including four oceanic islands, and test if macroalgal assemblages in MPAs are distributed along a latitudinal gradient (0–29° S) in the Southwest Atlantic. To investigate the processes underlying community patterns, β-diversity was decomposition turnover and nestedness components. The complexity of taxonomic structure was measured by taxonomic distinctness. Overall, the studied MPAs comprised 695 macroalgal taxa, about 69% of Brazilian taxa, and 36% of the endemics. Rhodophyta were dominant (449 species) in most studied areas, except at Trindade and Martim Vaz Archipelago MPA, followed by Chlorophyta (158 species) and Ochrophyta (88 species). Macroalgal species composition in MPAs varied with latitude, and not with area size. They were continuously distributed across northeastern, eastern and southeastern Brazil and oceanic island ecoregions, between Fernando de Noronha (3° S) and São Paulo Litoral Norte (23° S) MPAs. Macroalgal diversity dissimilarity among MPAs was 92%, dominated by the turnover component (88%) and nestedness as a minor component (4%), indicating that dissimilarities are mainly driven by the replacement of species, rather than a gradual loss or gain of species. Effective protection of these MPAs should be prioritized as they harbor highly diverse, unique, and heterogeneous macroalgal assemblages along the SWA, surrounded by heavily impacted areas. Assessment of human impacts on macroalgal habitats in MPAs would contribute to defining effective management actions. Mid- and offshore shelf macroalgal habitats, particularly rhodolith beds, which harbor rare kelp species and mesophotic reefs, remain underprotected, and should be integrated into marine spatial planning for biodiversity conservation. Full article
(This article belongs to the Special Issue Ecology and Biogeography of Marine Benthos—2nd Edition)
Show Figures

Graphical abstract

15 pages, 1806 KB  
Article
Mussel Restoration Across an Estuarine Environmental Gradient: Implications for Site Selection
by Peter van Kampen, Andrew Jeffs, Shane Kelly and Mark Wilcox
Fishes 2025, 10(12), 653; https://doi.org/10.3390/fishes10120653 - 16 Dec 2025
Viewed by 132
Abstract
The transplanting of juvenile and adult mussels onto soft sediments is an emerging technique for the ecological restoration of the biogenic habitat formed by mussels. While these habitats are often found within estuarine systems, the spatial suitability of these environments for restoration is [...] Read more.
The transplanting of juvenile and adult mussels onto soft sediments is an emerging technique for the ecological restoration of the biogenic habitat formed by mussels. While these habitats are often found within estuarine systems, the spatial suitability of these environments for restoration is poorly described. The dynamic and variable environmental conditions characteristic of estuaries could represent challenges to the persistence of restored mussel beds. To assess whether there are spatial differences in mussel responses to transplantation within an estuarine environment, six experimental mussel beds of adult green-lipped mussels (Perna canaliculus) were established along an environmental gradient in a small estuarine harbour in northern New Zealand. Transplanted mussel beds were sampled immediately after installation and again at 3 and 9 months later. Minor differences in the density, length and condition index of mussels were identified among the six sites over the course of the study; however, their responses were typically similar across sites. These results suggest that these mussels have the capacity to establish themselves within estuarine environments and that their subsequent performance once transplanted onto the seafloor appears to be determined by other site-specific factors, such as the presence of predators and the degree of exposure to storm waves. Full article
(This article belongs to the Section Aquatic Invertebrates)
Show Figures

Figure 1

13 pages, 3528 KB  
Data Descriptor
AlimurgITA: A Database of the Italian Alimurgic Flora
by Piera Di Marzio, Angela Di Iorio, Carmen Giancola and Bruno Paura
Data 2025, 10(12), 209; https://doi.org/10.3390/data10120209 - 16 Dec 2025
Viewed by 243
Abstract
The AlimurgITA portal is a user-friendly and effective tool for researching Wild Edible Plants (WEPs). It provides valuable information on alimurgic plant species, aiding conservation and potential applications (agricultural, food, etc.). Users can interact with authors to report errors and contribute to the [...] Read more.
The AlimurgITA portal is a user-friendly and effective tool for researching Wild Edible Plants (WEPs). It provides valuable information on alimurgic plant species, aiding conservation and potential applications (agricultural, food, etc.). Users can interact with authors to report errors and contribute to the knowledge base regarding local uses. The authors will update the site every six months to include new data. Currently, the online database contains data on 1116 taxa used in 20 Italian regions: updated scientific name and link to the site Acta Plantarum, family, main synonyms, common name in Italian and regional dialect, chorotype, life form, a map showing the regions where it is known to be used, the part used, how it is used, and the bibliography. From the home page, you can search for taxa by scientific name, and there are pages dedicated to summaries of the entries: scientific name, family, chorotype, life form, method of use, and part used. Additionally, within the FuD WE PIC Project, the AlimurgITA entity list is being integrated with Italian vegetation data from the European Vegetation Archive to model WEPs richness, identify diversity hotspots, and explore the relationship between WEPs diversity and habitat types. Full article
(This article belongs to the Section Information Systems and Data Management)
Show Figures

Figure 1

15 pages, 1423 KB  
Article
Asexual Propagation of Juniperus phoenicea L. by Shoot Cuttings: A Contribution to the Conservation of the Species
by Stefanos Ispikoudis, Elias Pipinis, Emmanouil Tziolas, Stefanos Kostas, Christos Damianidis, Konstantinos Mantzanas and Pavlos Smiris
Conservation 2025, 5(4), 84; https://doi.org/10.3390/conservation5040084 - 16 Dec 2025
Viewed by 226
Abstract
Juniper formations are valuable habitats for fauna and flora and play an important role in protecting the ecosystem, where they grow, from erosion and degradation. Juniper habitats are included in the European Directive 92/43. Juniperus phoenicea is of great ecological importance in Mediterranean [...] Read more.
Juniper formations are valuable habitats for fauna and flora and play an important role in protecting the ecosystem, where they grow, from erosion and degradation. Juniper habitats are included in the European Directive 92/43. Juniperus phoenicea is of great ecological importance in Mediterranean areas, as it is often among the only species that can survive under extremely unfavorable conditions. Along with other species, it forms the habitat 2250* “Coastal dunes with Juniperus spp.” Habitat 2250* is a priority habitat, and today, it is under threat due to several factors such as coastal erosion, forest fires, etc. Therefore, the main objective of this study is to investigate the factors that affect the rooting of J. phoenicea shoot cuttings collected from plants growing in their natural habitat. Specifically, the effects of the cutting collection season and the different concentrations (0, 3, 6, and 12 g·L−1) of the plant growth regulator K-IBA (indole-3-butyric acid potassium salt) on the rooting of J. phoenicea shoot cuttings in two propagation systems (mist and fog) were investigated. The shoot cuttings of J. phoenicea rooted in high percentages reaching more than 90%. The factors studied played an important role, and significant differences in the rooting ability of cuttings were found, as well as in the number and length of roots. For the optimal results, cuttings should be collected in winter and treated with 6 g·L−1 K-IBA under a mist system or in summer with 3 g·L−1 K-IBA under a fog system. The results of the present study can be used to make up a basic step for conservation and restoration efforts and for sustainable exploitation strategies for this valuable phytogenetic resource. Full article
Show Figures

Figure 1

24 pages, 8449 KB  
Article
From Ecological Functions to Green Space Management: Driving Factors and Planning Implications of Urban Ecosystem Service Bundles
by Jingyi Wei, Mengbo Wu, Na Liu, Daihui Rao, Xiong Yao and Zhipeng Zhu
Forests 2025, 16(12), 1856; https://doi.org/10.3390/f16121856 - 14 Dec 2025
Viewed by 228
Abstract
Amidst rapid urbanization, balancing ecological protection with development demands has become a critical challenge for sustainable planning. This article collected data on the natural geography and socio-economic aspects of Fuzhou City and quantified five key ecosystem services—crop production, water yield, carbon sequestration, soil [...] Read more.
Amidst rapid urbanization, balancing ecological protection with development demands has become a critical challenge for sustainable planning. This article collected data on the natural geography and socio-economic aspects of Fuzhou City and quantified five key ecosystem services—crop production, water yield, carbon sequestration, soil conservation, and habitat quality—using the InVEST model. By using SOFM to identify different ESBs and combining sensitivity analysis to form different ecological functional zones, and using geographic detectors to detect their driving factors, this aims to provide a framework for urban green space management. The results indicate that ecosystem services have a significant northwest southeast spatial gradient and can be divided into five types of ESBs. Among them, the core ecological clusters account for 59.36% of the study area and are mainly distributed in the forest-covered northwest region. Based on different service bundles and sensitivity levels, it is divided into five ecological functional zones. Geographic detector analysis shows that the interaction effect between natural factors (such as altitude and precipitation) and socio-economic factors (such as GDP density and land use) significantly enhances the explanatory power of ESB distribution. This study provides a transferable model for ecological management in global coastal cities facing similar terrain complexity and urbanization pressures. The framework demonstrates how understanding ecosystem service packages and their driving factors can effectively guide urban ecological planning decisions and provide valuable insights into coordinating ecological protection and urban development through targeted green space management methods. Full article
(This article belongs to the Special Issue Ecological Functions of Urban Green Spaces)
Show Figures

Figure 1

20 pages, 1348 KB  
Review
Seed Coatings as Biofilm Micro-Habitats: Principles, Applications, and Sustainability Impacts
by Yujie Wang, Shunjin Li, Yuan Wang, Zhi Yao, Zhi Yu, Wei Zhang and Jingzhi Yang
Agronomy 2025, 15(12), 2854; https://doi.org/10.3390/agronomy15122854 - 12 Dec 2025
Viewed by 526
Abstract
Seed coating, which involves the application of materials such as nutrients, growth regulators, and protective agents, can significantly enhance seed germination. This review introduces and assesses a paradigm shift in seed technology: the conceptualization of seed coatings as engineered biofilm micro-habitats. This approach [...] Read more.
Seed coating, which involves the application of materials such as nutrients, growth regulators, and protective agents, can significantly enhance seed germination. This review introduces and assesses a paradigm shift in seed technology: the conceptualization of seed coatings as engineered biofilm micro-habitats. This approach moves beyond mere physical protection and chemical delivery by utilizing the coating matrix to host beneficial microbial consortia that form functional biofilms, thereby creating the potential for a dynamic, living interface at the seed–root junction. Furthermore, guided by perspectives from chemistry biology, we synthesize design principles for these micro-habitats at a systems level. Within this framework, we demonstrate their potential to enhance crop growth, stress resilience, and pathogen suppression. By framing seed coating as a dynamic microbial environment, this review aims to guide future research and development toward ecology-driven seed enhancement strategies. Full article
(This article belongs to the Section Farming Sustainability)
Show Figures

Figure 1

Back to TopTop