Sign in to use this feature.

Years

Between: -

Subjects

remove_circle_outline
remove_circle_outline
remove_circle_outline
remove_circle_outline
remove_circle_outline
remove_circle_outline
remove_circle_outline
remove_circle_outline
remove_circle_outline

Journals

remove_circle_outline
remove_circle_outline
remove_circle_outline
remove_circle_outline
remove_circle_outline

Article Types

Countries / Regions

remove_circle_outline
remove_circle_outline
remove_circle_outline
remove_circle_outline
remove_circle_outline

Search Results (1,450)

Search Parameters:
Keywords = gene family evolution

Order results
Result details
Results per page
Select all
Export citation of selected articles as:
20 pages, 1698 KB  
Article
Evolution of Plant AIG1-like Proteins: Different Modes of Sequence Divergence and Their Contributions to Functional Diversification
by Jiajing Peng, Liying Xia, Jing Wang and Chunce Guo
Plants 2026, 15(2), 301; https://doi.org/10.3390/plants15020301 (registering DOI) - 19 Jan 2026
Abstract
AIG1 (avrRpt2-induced gene 1)-like proteins are a class of GTPases that play crucial roles in plants, functioning both in chloroplast protein import and disease resistance. However, their evolutionary history and the mechanisms driving this functional diversification remain poorly understood. Here, we performed a [...] Read more.
AIG1 (avrRpt2-induced gene 1)-like proteins are a class of GTPases that play crucial roles in plants, functioning both in chloroplast protein import and disease resistance. However, their evolutionary history and the mechanisms driving this functional diversification remain poorly understood. Here, we performed a comprehensive genomic and evolutionary analysis of this gene family across the plant kingdom. We identified 90 AIG1-like genes from 11 sequenced plant species, representing major lineages from green algae to angiosperms. Phylogenetic analysis revealed that plant AIG1-like proteins form three monophyletic lineages corresponding to the Toc34, Toc159, and IAN subfamilies, which originated via two ancient duplications predating the divergence of green algae and land plants. These lineages exhibit dramatically divergent evolutionary patterns. The Toc34 subfamily is evolutionarily conserved, maintaining stable copy numbers and gene structure, indicative of strong functional constraints in its core role in plastid import. In contrast, the Toc159 and IAN subfamilies have undergone dynamic expansion via lineage-specific duplication mechanisms, including segmental duplication and prolific tandem duplication, respectively. Notably, we uncovered a novel mechanism for generating head-to-head tandem duplicates in the IAN subfamily, mediated by recombination between inverted repeats. Our analysis of ancestral gene numbers and gene gain/loss dynamics further highlights that functional diversification was driven by both the acquisition of distinct C-terminal targeting domains (M and TM domains) and profound differences in evolutionary rates and duplication modes among subfamilies. This study provides the first full-scale evolutionary framework for plant AIG1-like genes, establishing that functional specialization is rooted in distinct modes of sequence and genomic evolution. Full article
(This article belongs to the Special Issue Evolution of Land Plants)
15 pages, 3854 KB  
Article
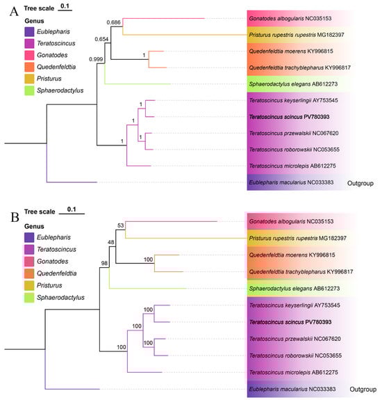
Characteristics and Phylogenetic Considerations of the Newly Sequenced Mitochondrial Genome of Teratoscincus scincus (Gekkota: Sphaerodactylidae)
by Zhiqiang Ge, Zhengyu Zhang, Zelu Mu and Linqiang Zhong
Biology 2026, 15(2), 185; https://doi.org/10.3390/biology15020185 - 19 Jan 2026
Abstract
Sphaerodactylidae play a crucial role in ecosystems, possessing significant ecological, scientific, and conservation value. They contribute to pest control and the maintenance of ecological balance, and also provide abundant materials for research in evolutionary biology and biodiversity. To refine the phylogenetic position of [...] Read more.
Sphaerodactylidae play a crucial role in ecosystems, possessing significant ecological, scientific, and conservation value. They contribute to pest control and the maintenance of ecological balance, and also provide abundant materials for research in evolutionary biology and biodiversity. To refine the phylogenetic position of Teratoscincus scincus within the Sphaerodactylidae using mitogenomic data, this study sequenced the complete mitochondrial genome of T. scincus using the Illumina NovaSeq Xplus platform, and subsequently performed assembly, annotation, and analysis. The phylogenetic relationships of T. scincus within the Sphaerodactylidae were analyzed using 13 protein-coding genes (PCGs) from the mitochondrial genome via Bayesian inference (BI) and maximum likelihood (ML) methods. The complete mitochondrial genome of T. scincus is 16,943 bp in length and consists of 13 PCGs, 22 tRNA genes, 2 rRNA genes, and 1 control region (D-loop). The base composition shows a distinct AT preference, with the highest A + T content (56.3%) found in the PCGs region. A phylogenetic tree was constructed based on the amino acid sequences of 13 PCGs from the mitochondrial genomes of nine Sphaerodactylidae species retrieved from GenBank and the newly sequenced T. scincus generated in this study. The results confirm that T. scincus belongs to the genus Teratoscincus within the family Sphaerodactylidae. Phylogenetic analysis reveals that T. scincus and Teratoscincus keyserlingii cluster into a monophyletic group, suggesting a close phylogenetic relationship. Additionally, the phylogenetic tree provides new molecular evidence for understanding the formation mechanism of Sphaerodactylidae diversity. This study not only enriches the mitochondrial genome database of Sphaerodactylidae but also lays an important foundation for subsequent research on the adaptive evolution and conservation biology of T. scincus. Full article
(This article belongs to the Section Zoology)
Show Figures

Figure 1

25 pages, 12246 KB  
Article
Evolutionary History, Transcriptome Expression Profiles, and Abiotic Stress Responses of the SBP Family Genes in the Three Endangered Medicinal Notopterygium Species
by Dan-Ting Zhang, Yan-Jun Cheng, Rui Yang, Hui-Ling Wang, Xiao-Jing He, Cai-Yun Luo, Zhong-Hu Li and Mi-Li Liu
Int. J. Mol. Sci. 2026, 27(2), 979; https://doi.org/10.3390/ijms27020979 (registering DOI) - 19 Jan 2026
Abstract
Squamosa promoter binding protein (SBP) plays a vital role in plant growth, development, and responses to abiotic stresses. The genus Notopterygium is an endangered perennial herbaceous plant mainly distributed in the high-altitude Qinghai–Tibet Plateau and adjacent areas, which possibly occurred the adaptive evolution [...] Read more.
Squamosa promoter binding protein (SBP) plays a vital role in plant growth, development, and responses to abiotic stresses. The genus Notopterygium is an endangered perennial herbaceous plant mainly distributed in the high-altitude Qinghai–Tibet Plateau and adjacent areas, which possibly occurred the adaptive evolution to the extreme environmental conditions. In this study, we firstly determined the genome-wide structural characteristics, evolutionary history, and expression profiles of the SBP family genes in Notopterygium species by using genome, transcriptome, and DNA resequencing data. We have also investigated the response patterns of SBPs of N. franchetii to the drought and high-temperature stresses. The 21, 18, and 18 SBP family genes of three Notopterygium species, N. incisum, N. franchetii, and N. forrestii, were, respectively, identified and classified into eight subfamilies, with four subfamily members regulated by miR156. The structure analysis showed that the members of the same SBP subfamily had similar structures and conserved motif composition. Cis-element analysis suggested that those SBP genes may have been essential to the growth and environmental adaptation of Notopterygium. The expansion of the SBP gene family was mainly caused by the whole genome duplication/segmental duplication and transposable element duplication. Evolutionary analysis showed the SBP gene family experienced severe contraction events and most of the gene copies underwent purification selection. Population genetics analysis based on SBPs variations suggested that the genus Notopterygium species have obvious genetic structure and interspecific differentiation. RNA-seq and qRT-PCR experiments demonstrated that the expressions of SBPs genes in Notopterygium were not species-specific, but tissue-specific. NinSBP08 and NinSBP10/12 may have played the key roles in heat tolerance and drought resistance, respectively. These results provided novel insights into the evolutionary history of the SBP gene family in the endangered herb Notopterygium species in the high-altitude Qinghai–Tibet Plateau and adjacent areas. Full article
Show Figures

Figure 1

22 pages, 67029 KB  
Article
An Integrated Analysis of WRKY Genes in Autotetraploid Bupleurum chinense: Evolution, Stress Response, and Impact on Saikosaponin Biosynthesis
by Chuanxin Mo, Wenshuai Chen, Zhen Wei, Yuchan Li, Xueling Wang, Mingyue Yan, Jun Zhao, Zeru Yu, Chao Xin, Ma Yu and Hua Chen
Horticulturae 2026, 12(1), 102; https://doi.org/10.3390/horticulturae12010102 - 18 Jan 2026
Abstract
WRKY transcription factors play critical roles in plant growth, development, metabolism, and stress responses. In this study, we performed the first genome-wide characterization of the WRKY gene family in Bupleurum chinense, using a T2T-level assembly of the autotetraploid genome. A total of [...] Read more.
WRKY transcription factors play critical roles in plant growth, development, metabolism, and stress responses. In this study, we performed the first genome-wide characterization of the WRKY gene family in Bupleurum chinense, using a T2T-level assembly of the autotetraploid genome. A total of 303 BcWRKY genes were identified and found to be unevenly distributed across four subgenomes. Phylogenetic and structural analyses revealed that segmental duplications after polyploidization drove lineage-specific expansion of the family. Meta-transcriptome analysis demonstrated that BcWRKY genes exhibited tissue-specific expression patterns and dynamic responses to stress, suggesting functional diversification. Under drought, waterlogging, methyl jasmonate, and ABA treatments, the contents of saikosaponins A and D significantly increased. This increase was accompanied by transcriptional activation of multiple BcWRKY genes. Correlation analysis between ten BcWRKYs and ten saikosaponins biosynthetic associated genes (BcBASs, BcCYPs, and BcUGTs) identified BcWRKY22, BcWRKY33, and BcWRKY46 as potential regulators of saikosaponin metabolism under stress conditions. Our study provided a comprehensive framework for understanding BcWRKY gene evolution and secondary metabolic regulation in polyploid medicinal plants. It also offered candidate genes for breeding B. chinense cultivars with high saikosaponin content. Full article
Show Figures

Figure 1

20 pages, 3094 KB  
Article
The PIN-LIKES Auxin Transport Genes Involved in Regulating Yield in Soybean
by Siming Wei, Jiayin Han, Chun Tang, Lei Zhang, Mingliang Yang, Fubin Cao, Yuyao Zhao, Xinghua Li, Hao Xu, Zhaoming Qi and Qingshan Chen
Agronomy 2026, 16(2), 226; https://doi.org/10.3390/agronomy16020226 - 17 Jan 2026
Viewed by 65
Abstract
PIN-LIKES (PILS) auxin transport genes play key roles in plant development, but their functions and molecular mechanism in soybean yield remain unclear. Here, we characterized the 44-member soybean GmPILS genes via comprehensive analyses. Phylogenetic analysis classified GmPILS into three subfamilies, with [...] Read more.
PIN-LIKES (PILS) auxin transport genes play key roles in plant development, but their functions and molecular mechanism in soybean yield remain unclear. Here, we characterized the 44-member soybean GmPILS genes via comprehensive analyses. Phylogenetic analysis classified GmPILS into three subfamilies, with most proteins being hydrophobic, stable, and membrane-localized. Chromosomal distribution showed random scattering across 17 chromosomes, with gene duplication driving family expansion. Expression profiling identified GmPILS36 and GmPILS40 as seed-specific and differentially expressed between cultivated Suinong14 (SN14) and wild ZYD00006 (ZYD06) soybeans. Population genetic analyses revealed GmPILS40 experienced a domestication bottleneck without yield-related superior haplotypes, while GmPILS36 underwent selection during landrace-to-improved variety domestication. A coding region CC/TT natural variation in GmPILS36 (S/A substitution) was significantly associated with seed weight per plant and 100-seed weight, with the TT genotype conferring superior traits. This study provides insights into GmPILS genes’ evolution and identifies GmPILS36 as an important candidate gene for further functional study and investigation of the molecular mechanisms regulating soybean yield. Full article
(This article belongs to the Special Issue Functional Genomics and Molecular Breeding of Soybeans—2nd Edition)
Show Figures

Figure 1

17 pages, 2997 KB  
Article
Genome-Wide Identification and Expression Analysis of the GRX Gene Family Reveals Its Potential Role in Floral Organ Development and Sex Differentiation in Litsea cubeba
by Siqi Wang, Yangdong Wang, Ming Gao, Yicun Chen and Yunxiao Zhao
Forests 2026, 17(1), 128; https://doi.org/10.3390/f17010128 - 16 Jan 2026
Viewed by 162
Abstract
As a class of glutathione-dependent oxidoreductases, glutaredoxins (GRXs) play a central role in maintaining cellular redox homeostasis, thereby influencing diverse biological processes including growth, development, and stress adaptation in plants. This study identified 36 GRX genes in Litsea cubeba through whole-genome analysis. Phylogenetic [...] Read more.
As a class of glutathione-dependent oxidoreductases, glutaredoxins (GRXs) play a central role in maintaining cellular redox homeostasis, thereby influencing diverse biological processes including growth, development, and stress adaptation in plants. This study identified 36 GRX genes in Litsea cubeba through whole-genome analysis. Phylogenetic classification placed them into four subfamilies (CC-, CGFS-, CPYC-type, and a species-specific SS branch), consistent with patterns in model plants like Arabidopsis thaliana and Oryza sativa, indicating evolutionary conservation of GRX core motifs. Genomic analyses including chromosomal location, collinearity, and gene structure revealed family evolution features. Expression profiling showed 11 LcGRX genes were flower-specific, with marked differential expression during stamen (M2) and pistil (F2) degeneration, supporting their roles in sexual dimorphism. Functional assays confirmed that floral highly expressed LcGRX12 directly interacts with TGA transcription factor LcTGA10, similar to its Arabidopsis homolog ROXY1. This study reveals the GRX-TGA module’s role in floral organ development in L. cubeba, offering insights into redox-mediated sex differentiation in Lauraceae and providing candidate genes for molecular breeding. Full article
(This article belongs to the Section Genetics and Molecular Biology)
18 pages, 6753 KB  
Article
Genome-Wide Identification and Evolutionary Analysis of the bHLH Transcription Factor Family in Rosa roxburghii
by Yuan-Yuan Li, Li-Zhen Ling and Shu-Dong Zhang
Int. J. Mol. Sci. 2026, 27(2), 912; https://doi.org/10.3390/ijms27020912 - 16 Jan 2026
Viewed by 87
Abstract
The basic/helix-loop-helix (bHLH) transcription factors are crucial regulators of plant development and stress responses. In this study, we conducted a genome-wide analysis of the bHLH family in Rosa roxburghii, an economically important fruit crop. A total of 89 non-redundant RrbHLHs were identified [...] Read more.
The basic/helix-loop-helix (bHLH) transcription factors are crucial regulators of plant development and stress responses. In this study, we conducted a genome-wide analysis of the bHLH family in Rosa roxburghii, an economically important fruit crop. A total of 89 non-redundant RrbHLHs were identified and unevenly distributed across the seven chromosomes. Phylogenetic analysis classified them into 23 subfamilies and 7 Arabidopsis subfamilies were absent, indicating lineage-specific evolutionary trajectories. Conserved motif and gene structure analyses showed that members within the same subfamily generally shared similar architectures, yet subfamily-specific variations were evident, suggesting potential functional diversification. Notably, key residues involved in DNA-binding and dimerization were highly conserved within the bHLH domain. Promoter analysis identified multiple cis-acting elements related to hormone response, stress adaptation, and tissue-specific regulation, hinting at broad regulatory roles. Expression profiling across fruit developmental stages and in response to GA3 treatment revealed dynamic expression patterns. Furthermore, 21 duplicated gene pairs (17 segmental and 4 tandem duplicated pairs) were identified, with most evolving under purifying selection. Detailed analysis of these pairs revealed that segmental duplication, coupled with structural variations such as exon indels, dissolution/joining, and exonization/pseudoexonization, substantially contributed to their functional divergence during evolution. Our results provide a basis for understanding the evolution and potential functions of the RrbHLHs. Full article
Show Figures

Figure 1

16 pages, 2588 KB  
Article
Phylogenetic Position of the Morphologically Ambiguous Genus Leiochrides (Annelida: Capitellidae) Revealed by Its First Complete Mitogenome
by Dae-Hun Kim, Junsang Youn, Junil Ko, Hyeryeong Oh, Haelim Kil, Seong-il Eyun and Man-Ki Jeong
J. Mar. Sci. Eng. 2026, 14(2), 185; https://doi.org/10.3390/jmse14020185 - 15 Jan 2026
Viewed by 88
Abstract
The family Capitellidae performs critical roles in bioturbation and sediment remediation within global marine benthic ecosystems. However, they are a taxonomically challenging group due to their simple morphology and a ‘morphological mosaic’, where traditional classificatory traits, such as thoracic chaetiger counts, appear convergently [...] Read more.
The family Capitellidae performs critical roles in bioturbation and sediment remediation within global marine benthic ecosystems. However, they are a taxonomically challenging group due to their simple morphology and a ‘morphological mosaic’, where traditional classificatory traits, such as thoracic chaetiger counts, appear convergently across genera. Previous multi-locus studies (using 18S, 28S, H3, and COI) first highlighted this conflict, revealing the polyphyly of major genera like Notomastus and even Leiochrides itself (based on unidentified specimens). More recently, mitogenomic studies uncovered massive gene order rearrangements and a conflicting topology but did not include Leiochrides. Critically, with no complete mitogenome reported for a formally identified Leiochrides species, its true phylogenetic position and the validity of its polyphyly remain unresolved. To address this critical gap, we sequenced and characterized the first complete mitochondrial genome from a formally identified species, Leiochrides yokjidoensis, recently described from Korean waters. The complete mitogenome was 17,933 bp in length and included the typical 13 protein-coding genes (PCGs), 2 ribosomal RNAs (rRNAs), and 22 transfer RNAs (tRNAs). Gene order (GO) analysis revealed the occurrence of gene rearrangements in Capitellidae and in its sister clade, Opheliidae. A phylogenomic analysis using the amino acid sequences of 13 PCGs from 30 species established the first robust systematic position for the genus Leiochrides (based on this formally identified species). Phylogenetic results recovered Leiochrides as a sister group to the clade comprising Mediomastus, Barantolla, Heteromastus, and Notomastus hemipodus (BS 99%). This distinct placement confirms that Leiochrides represents an independent evolutionary lineage, phylogenetically separate from the polyphyletic Notomastus complex, despite their morphological similarities. Furthermore, our analysis confirmed the polyphyly of Notomastus, with N. hemipodus clustering distinctly from other Notomastus species. Additionally, signatures of positive selection were detected in ND4, and ND5 genes, suggesting potential adaptive evolution to the subtidal environment. This placement provides a critical, high-confidence anchor point for the genus Leiochrides. It provides a reliable reference to investigate the unresolved polyphyly suggested by previous multi-locus studies and provides compelling evidence for the hypothesis that thoracic chaetiger counts are of limited value for inferring phylogenetic relationships. This study provides the foundational genomic cornerstone for Leiochrides, representing an essential first step toward resolving the systematics of this taxonomically challenging family. Full article
(This article belongs to the Section Marine Biology)
Show Figures

Figure 1

23 pages, 5209 KB  
Article
Genome-Wide Identification and Expression Analysis of the Hsp70 Gene Family in Hylocereus undatus Seedlings Under Heat Shock Stress
by Youjie Liu, Ke Wen, Hanyao Zhang, Xiuqing Wei, Liang Li, Ping Zhou, Yajun Tang, Dong Yu, Yueming Xiong and Jiahui Xu
Int. J. Mol. Sci. 2026, 27(2), 816; https://doi.org/10.3390/ijms27020816 - 14 Jan 2026
Viewed by 88
Abstract
Hylocereus undatus growth is limited by long-term heat stress, and heat shock protein 70 (Hsp70) is crucial in the plant’s heat stress (HS) response. In a previous study, transcriptomic data revealed that Hsp70 family members in pitaya seedlings respond to temperature changes. This [...] Read more.
Hylocereus undatus growth is limited by long-term heat stress, and heat shock protein 70 (Hsp70) is crucial in the plant’s heat stress (HS) response. In a previous study, transcriptomic data revealed that Hsp70 family members in pitaya seedlings respond to temperature changes. This study identified 27 HuHsp70 genes in pitaya, analyzed their physicochemical properties (such as molecular weight and isoelectric point), and divided them into five subfamilies with conserved gene structures, motifs (short conserved sequence patterns), and cis-acting elements (regulatory DNA sequences). The Ks value (synonymous substitution rate) ranged from 0.93~3.54, and gene duplication events occurred between 71.17 and 272.19 million years ago (Mya). Under HS, eight and nine differentially expressed genes (DEGs) were detected at 24 h and 48 h, respectively. Quantitative real-time PCR (qRT-PCR, a method for measuring gene expression) verified the expression trends, with HuHsp70-11 expression increasing with heat shock duration, indicating that HuHsp70-11 is a key candidate. Gene Ontology (GO) and Kyoto Encyclopedia of Genes and Genomes (KEGG) analyses revealed that HuHsp70s, especially HuHsp70-11, play key roles in responding to high temperatures (HT) in H. undatus seedlings. A potential model by which HuHsp70-11 removes excess reactive oxygen species (ROS) and enhances cell membrane permeability was constructed. These results provide new perspectives for exploring the HS response mechanisms and adaptability of H. undatus plants to heat stress. Full article
Show Figures

Figure 1

15 pages, 1884 KB  
Article
Genomic Characterization and Phylogenetic Relationships of Procypris rabaudi Revealed by Whole-Genome Survey Analysis
by Xiaolu Han, Renhui Luo, Qi Liu, Zengbao Yuan and Wenping He
Animals 2026, 16(2), 246; https://doi.org/10.3390/ani16020246 - 14 Jan 2026
Viewed by 154
Abstract
Procypris rabaudi, a member of the Cyprinidae family and genus Procypris, has been designated as a national second-class protected wildlife species in China due to a significant decline in its wild populations. Understanding its genomic characteristics and mitochondrial genome structure is [...] Read more.
Procypris rabaudi, a member of the Cyprinidae family and genus Procypris, has been designated as a national second-class protected wildlife species in China due to a significant decline in its wild populations. Understanding its genomic characteristics and mitochondrial genome structure is crucial for germplasm conservation and systematic classification. In this study, we utilized high-throughput sequencing to investigate the genome of P. rabaudi. The genome size was 1.5 Gb, with a heterozygosity rate of 0.44% and 61.47% of repetitive sequences. We identified 1,151,980 simple sequence repeats (SSRs), with mononucleotide repeats being the most abundant at 55.34%. The complete mitochondrial genome was assembled with 16,595 bp length. A phylogenetic tree constructed from 13 mitochondrial protein-coding genes indicated that genus Procypris was most closely related to genus Luciocyprinus and formed a monophyletic group with Cyprinus, Carassioides, and Carassius. Pairwise Sequentially Markovian Coalescent (PSMC) analysis revealed a rapid population expansion prior to the Last Interglacial Period, followed by a decline after reaching its peak during Last Glacial Period. Notably, P. rabaudi exhibited a two-peak demographic pattern during both the Last Glacial Period. These genomic data provide valuable resources for the conservation of P. rabaudi germplasm and for future studies on cyprinid classification and evolution. Full article
(This article belongs to the Special Issue Omics in Economic Aquatic Animals: Second Edition)
Show Figures

Figure 1

32 pages, 17231 KB  
Article
Comparative Chloroplast Genomics of Acanthaceae with a Focus on Medicinal Plant Thunbergia grandiflora Roxb.: Unveiling Adaptive Evolution, Diversification Mechanisms and Phylogenetic Relationships
by Yanlin Zhao, Wei Wu, Jinzhi Chen, Qingqing Lin, Chang An, Guoqiang Chen, Yanfang Zheng, Mingqing Huang and Yanxiang Lin
Biology 2026, 15(2), 137; https://doi.org/10.3390/biology15020137 - 13 Jan 2026
Viewed by 143
Abstract
The medicinally and ornamentally valuable genus Thunbergia faces taxonomic uncertainty, while certain Acanthaceae species are threatened by habitat loss, underscoring the need for chloroplast genome studies to support conservation efforts. The chloroplast genome of Thunbergia grandiflora was sequenced and assembled. Additionally, 28 Acanthaceae [...] Read more.
The medicinally and ornamentally valuable genus Thunbergia faces taxonomic uncertainty, while certain Acanthaceae species are threatened by habitat loss, underscoring the need for chloroplast genome studies to support conservation efforts. The chloroplast genome of Thunbergia grandiflora was sequenced and assembled. Additionally, 28 Acanthaceae species with significant medicinal value were selected for comparative genomic analysis. Based on the chloroplast genome data of Acanthaceae species, this study conducted phylogenetic and comparative evolutionary analyses. The results preliminarily support a systematic framework that divides Acanthaceae into eight tribes within five subfamilies. Concurrently, the study revealed significant inverted repeat (IR) region structural variations. A clear correspondence was observed between the contraction of IR length and the topological structure of the phylogenetic tree. In particular, species within the genus Strobilanthes exhibited significant contraction in their IR regions, which corresponded consistently with their tendency to cluster into an independent clade in the phylogenetic tree. This suggests that structural variation in the IR regions may be closely associated with the evolutionary divergence of this group. SSR analysis revealed a prevalent mononucleotide A/T repeat dominant pattern across Acanthaceae species. Furthermore, selection pressure analysis detected positive selection acting on multiple key genes, including rbcL, rps3, rps12, cemA, and ycf4, suggesting that these genes may play important roles in the adaptive evolution of Acanthaceae. This study reveals that the chloroplast genomes of Acanthaceae exhibit distinctive characteristics in phylogenetic architecture, dynamic variations in IR regions, and adaptive evolution of key genes, providing important molecular insights for understanding the mechanisms underlying species diversity and for the conservation of medicinal resources within this family. Full article
(This article belongs to the Special Issue Young Researchers in Conservation Biology and Biodiversity)
Show Figures

Figure 1

18 pages, 8449 KB  
Article
Genome-Wide Identification of R2R3-MYB Gene Family in Strawberry (Fragaria vesca L.) and Functional Characterization of FvMYB103 in Cold Stress
by Changjia Zhao, Zhe Chen, Wenhui Li, Deguo Han, Xiang Chen, Fenghua Huang, Lihua Zhang, Wanda Liu, Yu Wang and Xingguo Li
Int. J. Mol. Sci. 2026, 27(2), 771; https://doi.org/10.3390/ijms27020771 - 13 Jan 2026
Viewed by 114
Abstract
Fragaria vesca L., a widely distributed model species, serves as a key resource for studying the evolution and genetics of the Fragaria genus. Research has shown that R2R3-MYB transcription factors are crucial for plant growth and development. However, their specific role in cold [...] Read more.
Fragaria vesca L., a widely distributed model species, serves as a key resource for studying the evolution and genetics of the Fragaria genus. Research has shown that R2R3-MYB transcription factors are crucial for plant growth and development. However, their specific role in cold resistance in F. vesca is not well understood. In this study, we used the latest genome data for the strawberry (F. vesca v6.0). We performed a genome-wide identification of the R2R3-MYB gene family in F. vesca. We identified a total of 106 R2R3-FvMYBs. Based on their predicted functions in plants, we classified these genes into 25 distinct subfamilies. We then conducted a comprehensive bioinformatics analysis of this family. We performed a detailed examination of the R2R3-FvMYBs structures and physicochemical properties. This analysis provided five key parameters for each protein: molecular weight, the number of amino acids, theoretical isoelectric point, grand average of hydropathicity (GRAVY), and instability index. Gene duplication analysis suggested that segmental duplications were a primary driver of the proliferation of this gene family. Promoter cis-acting element prediction revealed that a large proportion of R2R3-FvMYBs possess elements predominantly associated with phytohormone responsiveness and biotic/abiotic stress responses. Quantitative real-time reverse transcription PCR (qRT-PCR) results confirmed that the expression levels of several R2R3-FvMYBs were upregulated under cold stress. Furthermore, compared to wild-type controls, the overexpression of FvMYB103 in Arabidopsis thaliana enhanced cold tolerance, accompanied by increases in the relevant physiological indices. Collectively, these findings support further investigation into R2R3-MYB gene family to directly assess their contribution to cold resistance. Full article
(This article belongs to the Special Issue Advance in Plant Abiotic Stress: 3rd Edition)
Show Figures

Figure 1

18 pages, 6864 KB  
Article
Systematic Analysis of the Maize CAD Gene Family and Identification of an Elite Drought-Tolerant Haplotype of ZmCAD6
by Zhixiong Zhao, Wen Xu, Tao Qin, Jingtao Qu, Yuan Guan, Yingxiong Hu, Wenyu Xue, Yuan Lu, Hui Wang and Hongjian Zheng
Plants 2026, 15(2), 241; https://doi.org/10.3390/plants15020241 - 13 Jan 2026
Viewed by 223
Abstract
Drought and salt stresses are major abiotic factors limiting maize yield. Lignin, a key cell wall component, plays a crucial role in boosting plant stress resistance. Cinnamyl alcohol dehydrogenase (CAD) is a vital enzyme at the late stage of lignin biosynthesis; however, a [...] Read more.
Drought and salt stresses are major abiotic factors limiting maize yield. Lignin, a key cell wall component, plays a crucial role in boosting plant stress resistance. Cinnamyl alcohol dehydrogenase (CAD) is a vital enzyme at the late stage of lignin biosynthesis; however, a systematic study of its functions in abiotic stress responses and its potential for genetic improvement in maize remains lacking. In this study, we conducted the first comprehensive, multi-dimensional analysis of the maize ZmCAD gene family, including gene identification, evolutionary relationships, protein interaction networks, and stress-responsive expression patterns. We identified 9 ZmCAD members that showed significant functional divergence in evolution, structure, and expression patterns. Expression analysis revealed complex, tissue-specific responses of ZmCAD genes to drought and salt stress, with ZmCAD6 strongly induced by drought. Importantly, through haplotype analysis of 157 waxy maize inbred lines, we successfully identified an elite haplotype (H3) of ZmCAD6 that is significantly associated with improved drought tolerance in maize. This study not only clarifies the functional differentiation mechanisms of the ZmCAD gene family but also provides the identified elite ZmCAD6-H3 haplotype as a valuable genetic resource and precise target for molecular breeding aimed at enhancing drought tolerance in maize. Full article
(This article belongs to the Special Issue Abiotic Stress Responses in Plants—Second Edition)
Show Figures

Figure 1

13 pages, 2502 KB  
Article
Comparative Transcriptome Analysis Reveals the Seawater Adaptation Mechanism in Pseudaspius hakonensis
by Ziyue Xu, Wen Zheng, Wenjun Chen, Min Zhou, Dongdong Zhai, Ming Xia, Hongyan Liu, Fei Xiong and Ying Wang
Genes 2026, 17(1), 76; https://doi.org/10.3390/genes17010076 - 9 Jan 2026
Viewed by 239
Abstract
Background: The family Cyprinidae is predominantly restricted to freshwater habitats, making the evolution of diadromy and seawater adaptation exceptionally rare within this group. Pseudaspius hakonensis, a rare anadromous cyprinid, and its strictly freshwater congener P. leptocephalus, provide an ideal comparative model [...] Read more.
Background: The family Cyprinidae is predominantly restricted to freshwater habitats, making the evolution of diadromy and seawater adaptation exceptionally rare within this group. Pseudaspius hakonensis, a rare anadromous cyprinid, and its strictly freshwater congener P. leptocephalus, provide an ideal comparative model to investigate the molecular mechanisms underlying salinity adaptation. This study aimed to elucidate the tissue-specific transcriptional reprogramming, identify candidate genes and key pathways, and explore their association with seawater acclimation in P. hakonensis. Methods: We performed comparative transcriptomic analyses of gill, liver, and kidney tissues from both species using RNA-Seq. Sequencing reads were aligned to a high-quality reference genome of P. hakonensis. Differential expression analysis was conducted using DESeq2, followed by functional enrichment analyses (GO and KEGG) to identify significant biological processes and pathways. Results: A total of 8784, 5965, and 5719 differentially expressed genes (DEGs) were identified in gill, kidney, and liver tissues, respectively, with the gill showing the highest differences. Functional enrichment revealed tissue-specific roles: gill DEGs were associated with protein synthesis and energy metabolism; kidney DEGs with transport and detoxification; and liver DEGs with metabolic regulation and stress signaling. Cross-tissue analysis highlighted three core pathways consistently enriched: MAPK signaling, ABC transporters, and glutathione metabolism. Key candidate genes, including DUSP10, SLC38A2, ATP8B1, GSTA4, and MGST1, were significantly upregulated in P. hakonensis. Conclusions: This first multi-tissue transcriptomic comparison of an anadromous and a freshwater cyprinid reveals pervasive, tissue-specific molecular reprogramming underlying seawater adaptation in P. hakonensis. The coordinated activation of MAPK signaling, glutathione metabolism, and transporter pathways suggests an integrated regulatory network for osmoregulation and stress resistance. These findings provide novel insights into the genetic basis of salinity adaptation in cyprinids and identify candidate genes for future functional validation. Full article
(This article belongs to the Special Issue Innovations in Aquaculture Breeding via Genetic Technologies)
Show Figures

Figure 1

15 pages, 3121 KB  
Article
Genome-Wide Identification of the FKBP Gene Family in Rice and Its Potential Roles in Blast Resistance
by Jiazong Liu, Xin Wang, Wendi Li, Qiyue Xu, Xinhua Ding and Ziyi Yin
Agronomy 2026, 16(2), 149; https://doi.org/10.3390/agronomy16020149 - 7 Jan 2026
Viewed by 233
Abstract
Rice (Oryza sativa L.) is a major global staple crop, yet its productivity is severely constrained by rice blast disease caused by Magnaporthe oryzae. FK506-binding proteins (FKBPs) are peptidyl-prolyl cis-trans isomerases involved in protein folding, stress response, and signaling regulation, but [...] Read more.
Rice (Oryza sativa L.) is a major global staple crop, yet its productivity is severely constrained by rice blast disease caused by Magnaporthe oryzae. FK506-binding proteins (FKBPs) are peptidyl-prolyl cis-trans isomerases involved in protein folding, stress response, and signaling regulation, but their roles in rice blast resistance remain unclear. In this study, we performed a comprehensive identification and characterization of FKBP gene family members in two rice cultivars, Nipponbare (NIP) and Zhonghua 11 (ZH11), based on the latest T2T (telomere-to-telomere) genome assembly of ZH11 and the reference genome of NIP. A total of 24 and 29 FKBP genes were detected in NIP and ZH11, respectively, indicating a slight expansion in ZH11. Phylogenetic and collinearity analyses revealed strong conservation of FKBP family members between the two cultivars, while several ZH11-specific genes likely resulted from recent duplication events. Promoter analysis showed that FKBP genes are enriched in stress and hormone responsive cis-elements, particularly those related to ABA, MeJA, and SA signaling. Transcriptomic and RT-qPCR analyses demonstrated that multiple FKBP genes were significantly regulated during M. oryzae infection, suggesting their potential involvement in defense signaling pathways. This study provides a comprehensive overview of FKBP gene family evolution and expression in rice, identifies candidate genes potentially associated with blast resistance, and offers valuable insights for molecular breeding aimed at improving disease resistance in rice. Full article
Show Figures

Figure 1

Back to TopTop