Phylogenetic Position of the Morphologically Ambiguous Genus Leiochrides (Annelida: Capitellidae) Revealed by Its First Complete Mitogenome
Abstract
1. Introduction
2. Materials and Methods
2.1. Sample Collection and Processing
2.2. Species Identification Criteria
- Chaetal Formula: Thoracic chaetigers 1–11 bear only capillary chaetae in both noto- and neuropodia. The final thoracic segment, TC12, is a transitional segment bearing capillary chaetae in the notopodium and hooded hooks in the neuropodium.
- Chaetiger 1: The first thoracic chaetiger (TC1) is uniramous, possessing only notopodial capillary chaetae (neuropodia are absent).
- Hook Dentition: Abdominal hooded hooks, examined under high magnification (1000×) with the compound microscope, showed a main fang surmounted by 8–10 small apical teeth.
- Branchiae: Branchiae present on posterior abdominal segments as 2–4 digitate filaments near notopodia. There are approximately ten preanal chaetigers without branchiae.
- MGSP: The staining pattern was consistent with the type description of L. yokjidoensis, showing strong staining on TC6–9 and distinct patterns on posterior segments.
2.3. Mitogenome Sequencing and Reconstruction
2.4. Phylogenomic Reconstruction
2.5. Tests for Positive Selection
3. Results and Discussion
3.1. General Features of the Mitochondrial Genome
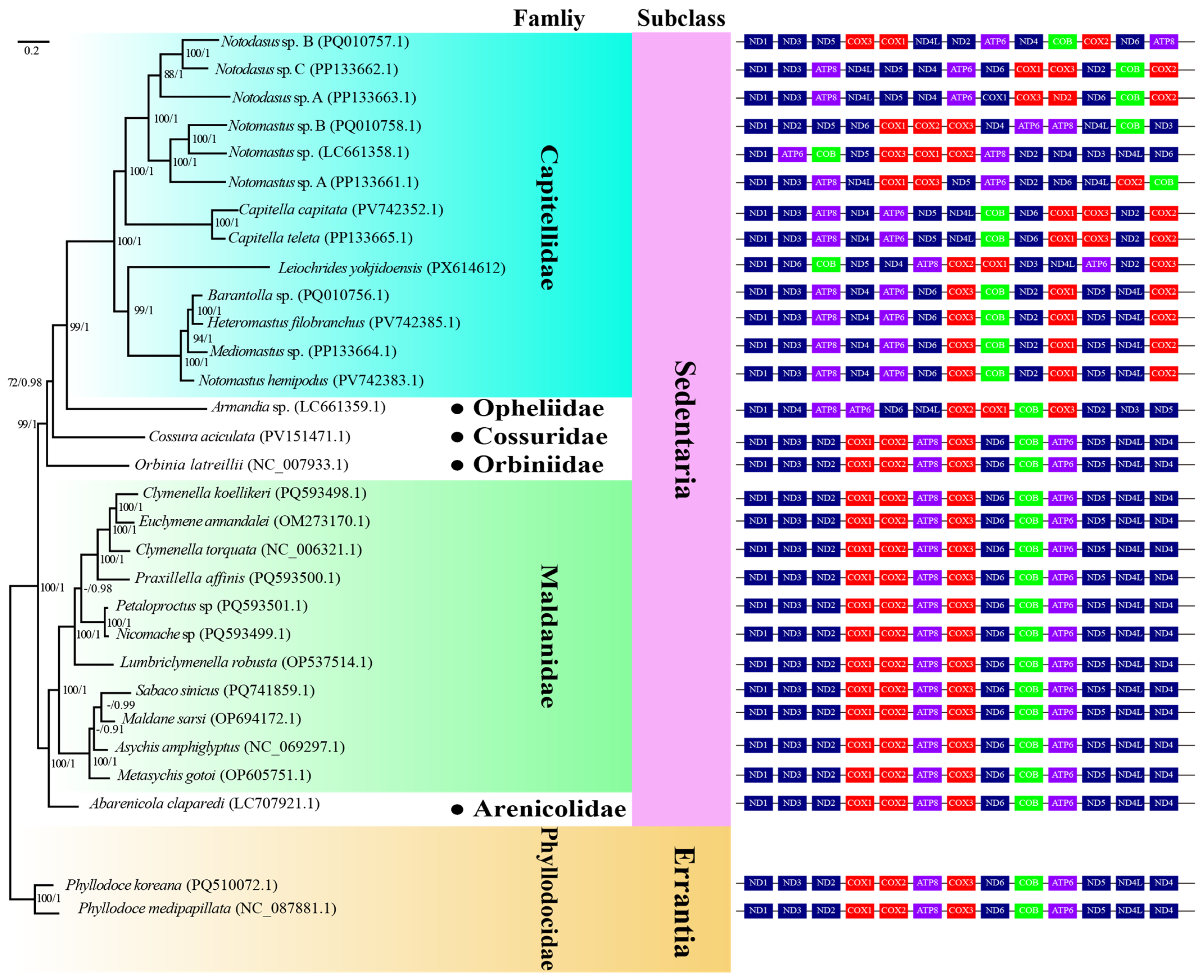
3.2. Phylogeny and Synteny
- Conserved Group (Short Branches): The clade comprising Mediomastus, Barantolla, Heteromastus, and Notomastus hemipodus exhibited relatively short branch lengths, indicating a slower rate of molecular evolution. Correspondingly, these species shared an identical and conserved gene order, suggesting high genomic stability in this lineage.
- Hyper-variable Group (Intermediate/Long Branches): The “Rearranged Group” (Notomastus sp., Notomastus sp. A, Notomastus sp. B, Notodasus sp. A, Notodasus sp. B and Notodasus sp. C) displayed longer branch lengths. Remarkably, all four examined Notomastus species (N. hemipodus, Notomastus sp., Notomastus sp. A, and Notomastus sp. B) exhibited different gene arrangements from each other. This extreme variability within a single nominal genus, coupled with their polyphyletic placement, indicates a “hotspot” of genomic instability and further supports the need for taxonomic revision of Notomastus.
- Divergent Group (Longest Branches): The distinct lineages of Leiochrides yokjidoensis and the genus Capitella exhibited the longest branch lengths in the tree, indicative of rapid accelerated evolution. Consistent with this high substitution rate, both genera exhibit unique and heavily rearranged mitochondrial gene orders relative to other groups; the two Capitella species share the same mitochondrial gene order, while Leiochrides differs markedly from Capitella, consistent with their distant phylogenetic positions.
3.3. Positive Selection Analysis
4. Conclusions
Author Contributions
Funding
Institutional Review Board Statement
Data Availability Statement
Conflicts of Interest
References
- Weigert, A.; Bleidorn, C. Current status of annelid phylogeny. Org. Divers. Evol. 2016, 16, 345–362. [Google Scholar] [CrossRef]
- Grube, A.E. Noch ein Wort über die Capitellen und ihre Stelle im Systeme der Anneliden. Arch. Für Naturgeschichte 1862, 28, 366–378. [Google Scholar]
- Read, G.; Fauchald, K. (Eds.) World Polychaeta Database. Capitellidae Grube, 1862. World Register of Marine Species. 2025. Available online: https://www.marinespecies.org/aphia.php?p=taxdetails&id=921 (accessed on 8 November 2025).
- Fauchald, K.; Jumars, P.A. The diet of worms: A study of polychaete feeding guilds. Oceanogr. Mar. Biol. Annu. Rev. 1979, 17, 193–284. [Google Scholar] [CrossRef]
- Kristensen, E.; Kostka, J. Macrofaunal burrows and irrigation in marine sediment: Microbiological and biogeochemical interactions. Interact. Between Macro-Microorg. Mar. Sediments 2005, 60, 125–157. [Google Scholar]
- Bannister, R.J.; Valdemarsen, T.; Hansen, P.K.; Holmer, M.; Ervik, A. Changes in benthic sediment conditions under an Atlantic salmon farm at a deep, well-flushed coastal site. Aquac. Environ. Interact. 2014, 5, 29–47. [Google Scholar] [CrossRef]
- Blake, J.A.; Hilbig, B.; Scott, P.H. Taxonomic Atlas of the Benthic Fauna of the Santa Maria Basin and Western Santa Barbara Channel: Vol. 7, The Annelida Part 4; Science Applications International Corporation: Reston, VA, USA; U.S. Department of the Interior Minerals Management Service: Santa Maria, CA, USA, 1996.
- Tomioka, S.; Kakui, K.; Kajihara, H. Molecular Phylogeny of the Family Capitellidae (Annelida). Zool. Sci. 2018, 35, 436–445. [Google Scholar] [CrossRef]
- Purschke, G.; Böggemann, M.; Westheide, W. Handbook of Zoology. Annelida. Volume 2 Pleistoannelida, Sedentaria II.; Walter de Gruyter GmbH & Co KG: Berlin, Germany, 2020. [Google Scholar]
- Rouse, G.; Pleijel, F.; Tilic, E. Annelida; Oxford University Press: Oxford, UK, 2022; p. 432. [Google Scholar]
- Glasby, C.; Biriukova, O.; Martin, P.; Dyne, G.; Utevsky, S.; Wilson, R. Annelida–diagnoses, descriptions and keys to family-level taxa. ARPHA Prepr. 2024, 5, e137961. [Google Scholar]
- Augener, H. Polychaeta II: Sedentaria. In Die Fauna Südwest-Australiens. Ergebnisse der Hamburger Südwest-Australischen Forschungsreise 1905; Michaelsen, W., Hartmeyer, R., Eds.; Gustav Fischer: Jena, Germany, 1914; Volume 5, pp. 1–72. [Google Scholar]
- Jeong, M.K.; Wi, J.H.; Suh, H.L. A new species of Leiochrides from the Korean subtidal waters with notes on the taxonomic status of the genus Pseudomastus (Annelida, Capitellidae). Zookeys 2017, 685, 91–103. [Google Scholar] [CrossRef] [PubMed]
- Jeong, M.K.; Soh, H.Y.; Suh, H.L. Three new species of Heteromastus (Annelida, Capitellidae) from Korean waters, with genetic evidence based on two gene markers. Zookeys 2019, 869, 1–18. [Google Scholar] [CrossRef] [PubMed]
- Jeong, M.K.; Soh, H.Y.; Wi, J.H.; Suh, H.L. A new Notomastus (Annelida, Capitellidae) species from Korean waters, with genetic comparison based on three gene markers. Zookeys 2018, 754, 141–155. [Google Scholar] [CrossRef]
- Jeong, M.-K.; Soh, H.Y. Dasybranchus geojedoensis sp. nov. (Annelida: Capitellidae), A New Capitellid Species from Southern Korea. Diversity 2020, 12, 290. [Google Scholar] [CrossRef]
- Hartman, O. Submarine Canyons of Southern California. Part III. Systematics Polychaetes; University of Southern California Press: Los Angeles, CA, USA, 1963; p. 96. [Google Scholar]
- Hartman, O. Polychaetous annelids of the Indian Ocean including an account of species collected by members of the International Indian Ocean Expeditions, 1963–1964 and a catalogue and bibliography of the species from India. J. Mar. Biol. Assoc. India 1974, 16, 191–252. [Google Scholar]
- Green, K. Capitellidae (Polychaeta) from the Andaman Sea. Phuket Mar. Biol. Cent. Spec. Publ. 2002, 24, 249–343. [Google Scholar]
- Blake, J. Chapter 4. Family Capitellidae Grube, 1862. In Taxonomic Atlas of the Santa Maria Basin and Western Santa Barbara Channel. Vol. 7. Annelida Part 4. Polychaeta: Flabelligeridae to Sternaspidae; Blake, J.A., Hilbig, B., Scott, P.V., Eds.; Santa Barbara Museum of Natural History: Santa Barbara, CA, USA, 2000; pp. 47–96. [Google Scholar]
- Capaccioni-Azzati, R.; Martín, D. Pseudomastus deltaicus, gen. et sp. n. (Polychaeta: Capitellidae) from a shallow-water bay in the north-western Mediterranean Sea. Zool. Scr. 1992, 21, 247–250. [Google Scholar] [CrossRef][Green Version]
- Lin, J.; García-Garza, M.; Lyu, M.; Wang, J. A new species of Notomastus (Annelida, Capitellidae) from southern China, with remarks on its morphology and distribution. ZooKeys 2020, 946, 1–16. [Google Scholar] [CrossRef]
- Hernandez-Alcantara, P.; Solis-Weiss, V. Capitellids (Polychaeta: Capitellidae) from the continental shelf of the Gulf of California, Mexico, with the description of a new species, Notomastus angelicae. Proc. Biol. Soc. Wash. 1998, 111, 708–719. [Google Scholar]
- Hernández-Alcántara, P.; Solís-Weiss, V.; García-Garza, M.E. A new species of Decamastus Hartman, 1963 (Polychaeta: Capitellidae) from the Gulf of California, with remarks on its habitat. Mar. Biodivers. 2019, 49, 1123–1130. [Google Scholar] [CrossRef]
- Lin, J.; Garcia-Garza, M.E.; Wang, J. First record of the genus Leiocapitella (Annelida: Capitellidae) from China with description of a new species. Zootaxa 2019, 4604, 191–196. [Google Scholar] [CrossRef] [PubMed]
- Da Silva, C.F.; Amaral, A.C.Z. Redescription of Leiocapitella atlantica Hartman, 1965 and description of a new species from the Southeast Brazil (Annelida, Capitellidae). Zootaxa 2020, 4767, 518–530. [Google Scholar] [CrossRef] [PubMed]
- Da Silva, C.F.; Amaral, A.C.Z. Scyphoproctus Gravier, 1904 (Annelida, Capitellidae): Description of three new species and relocation of Heteromastides Augener, 1914 in Scyphoproctus. Zootaxa 2019, 4560, 95–120. [Google Scholar] [CrossRef] [PubMed]
- Su, X.; Yang, D.; Wu, X.; Sun, Y.; Qiu, J.-W.; Zhang, Y. Substantial mitochondrial gene order rearrangements and differential evolution rates within the family Capitellidae (Annelida). Zoosystematics Evol. 2025, 101, 955–967. [Google Scholar] [CrossRef]
- Krueger, F. Trim Galore!: A Wrapper Around Cutadapt and FastQC to Consistently Apply Adapter and Quality Trimming to FastQ Files, with Extra Functionality for RRBS Data; Babraham Institute: Cambridge, UK, 2015. [Google Scholar]
- Meng, G.; Li, Y.; Yang, C.; Liu, S. MitoZ: A toolkit for animal mitochondrial genome assembly, annotation and visualization. Nucleic Acids Res. 2019, 47, e63. [Google Scholar] [CrossRef] [PubMed]
- Donath, A.; Jühling, F.; Al-Arab, M.; Bernhart, S.H.; Reinhardt, F.; Stadler, P.F.; Middendorf, M.; Bernt, M. Improved annotation of protein-coding genes boundaries in metazoan mitochondrial genomes. Nucleic Acids Res. 2019, 47, 10543–10552. [Google Scholar] [CrossRef]
- Laslett, D.; Canbäck, B. ARWEN: A program to detect tRNA genes in metazoan mitochondrial nucleotide sequences. Bioinformatics 2008, 24, 172–175. [Google Scholar] [CrossRef] [PubMed]
- Krzywinski, M.; Schein, J.; Birol, I.; Connors, J.; Gascoyne, R.; Horsman, D.; Jones, S.J.; Marra, M.A. Circos: An infor-mation aesthetic for comparative genomics. Genome Res. 2009, 19, 1639–1645. [Google Scholar] [CrossRef]
- Jeon, M.S.; Jeong, D.M.; Doh, H.; Kang, H.A.; Jung, H.; Eyun, S. A practical comparison of the next-generation sequencing platform and assemblers using yeast genome. Life Sci. Alliance 2023, 64, e202201744. [Google Scholar] [CrossRef]
- Choi, H.; Nam, J.; Yang, S.; Eyun, S. Highly contiguous genome assembly and gene annotation of the short-finned eel (Anguillabicolor pacifica). Sci. Data 2024, 11, 952. [Google Scholar] [CrossRef]
- Katoh, K.; Standley, D.M. MAFFT multiple sequence alignment software version 7: Improvements in performance and usability. Mol. Biol. Evol. 2013, 30, 772–780. [Google Scholar] [CrossRef] [PubMed]
- Aylward, F. Introduction to Calculating dN/dS Ratios with Codeml V. 2. 2018; Virginia Tech: Blacksburg, VI, USA, 2018. [Google Scholar]
- Lanfear, R.; Frandsen, P.B.; Wright, A.M.; Senfeld, T.; Calcott, B. PartitionFinder 2: New methods for selecting partitioned models of evolution for molecular and morphological phylogenetic analyses. Mol. Biol. Evol. 2017, 34, 772–773. [Google Scholar] [CrossRef]
- Kozlov, A.M.; Darriba, D.; Flouri, T.; Morel, B.; Stamatakis, A. RAxML-NG: A fast, scalable and user-friendly tool for maximum likelihood phylogenetic inference. Bioinformatics 2019, 35, 4453–4455. [Google Scholar] [CrossRef]
- Huelsenbeck, J.P.; Ronquist, F. MRBAYES: Bayesian inference of phylogenetic trees. Bioinformatics 2001, 17, 754–755. [Google Scholar] [CrossRef]
- Schneider, S.; Roessli, D.; Excoffier, L. Arlequin: A software for population genetics data analysis. User Man. Ver 2000, 2, 2496–2497. [Google Scholar]
- Yang, Z. PAML 4: Phylogenetic analysis by maximum likelihood. Mol. Biol. Evol. 2007, 24, 1586–1591. [Google Scholar] [CrossRef] [PubMed]
- Choi, H.; Gwon, Y.; An, Y.K.; Eyun, S. Positive Selection of Mitochondrial cytochrome b Gene in the Marine Bivalve Keenocardium buelowi (Bivalvia, Cardiidae). Animals 2024, 14, 2812. [Google Scholar] [CrossRef]
- Kim, S.L.; Choi, H.; Eyun, S.; Kim, D.; Yu, O.H. A new Branchipolynoe (Aphroditiformia: Polynoidae) scale worm from the Onnuri Deep-sea hydrothermal vent field, northern Central Indian Ridge. Zool. Stud. 2022, 61, e21. [Google Scholar]
- Kobayashi, G.; Itoh, H.; Nakajima, N. First mitochondrial genomes of Capitellidae and Opheliidae (Annelida) and their phylogenetic placement. Mitochondrial DNA Part B 2022, 7, 577–579. [Google Scholar] [CrossRef] [PubMed]
- Acharya-Patel, N.; Cram, K.; Groenwold, E.T.; Lee, H.; Keller, A.G.; Bomback, B.; Lyons, S.; Warren, R.L.; Coombe, L.; Lowe, C.J.; et al. Monitoring marine pollution effects through targeted environmental DNA (eDNA) testing in the Pacific northwest. Mar. Pollut. Bull. 2025, 216, 118036. [Google Scholar] [CrossRef]
- Kobayashi, G.; Itoh, H.; Nakajima, N. First mitochondrial genome of a lugworm (Annelida: Arenicolidae) and its phylogenetic position. J. Mar. Biol. Assoc. U. K. 2022, 102, 635–644. [Google Scholar] [CrossRef]
- Jennings, R.M.; Halanych, K.M. Mitochondrial genomes of Clymenella torquata (Maldanidae) and Riftia pachyptila (Siboglinidae): Evidence for conserved gene order in Annelida. Mol. Biol. Evol. 2005, 22, 210–222. [Google Scholar] [CrossRef] [PubMed]
- Bleidorn, C.; Podsiadlowski, L.; Bartolomaeus, T. The complete mitochondrial genome of the orbiniid polychaete Orbinia latreillii (Annelida, Orbiniidae)–A novel gene order for Annelida and implications for annelid phylogeny. Gene 2006, 370, 96–103. [Google Scholar] [CrossRef]
- Huč, S.; Hiley, A.S.; McCowin, M.F.; Rouse, G.W. A mitogenome-based phylogeny of Pilargidae (Phyllodocida, Polychaeta, Annelida) and evaluation of the position of Antonbruunia. Diversity 2024, 16, 134. [Google Scholar] [CrossRef]
- Kim, D.-H.; Ryu, S.J.; Kim, J.R.; Eyun, S.; Jeong, M.-K. The Complete Mitochondrial Genome of the Korean Endemic Polychaete Phyllodoce koreana (Lee & Jae, 1985) from Jindong Bay, Korea, with Additional Morphological and Ecological Features. J. Mar. Sci. Eng. 2025, 13, 223. [Google Scholar] [CrossRef]
- Choi, H.; Yu, O.; Eyun, S. Evolutionary insights into adaptation of hemocyanins from deep-sea hydrothermal vent shrimps. Mar. Pollut. Bull. 2025, 215, 117872. [Google Scholar] [CrossRef] [PubMed]




| Leiochrides yokjidoensis | ||
|---|---|---|
| Sequencing | Sequencing System | Illumina Novaseq X Plus |
| Library Construction | TruSeq DNA Nano | |
| Sequencing layout (bp) | 151 × 2 | |
| Fragment size (bp) | 550 | |
| Raw Data | Raw reads | 115,488,548 |
| Raw bases (bp) | 17,438,770,748 | |
| Q30 (%) | 94.90 | |
| Filtered Data | Clean reads | 115,488,548 |
| Clean bases (bp) | 16,697,248,234 | |
| Total length (bp) | 17,933 | |
| Mitochondrial genome assembly | GC content (%) | 45.08 |
| Number of protein-coding genes | 13 | |
| Gene | Position | Length (bp) | Initiation Codon | Stop Codon | Anti- Codon | Strand |
|---|---|---|---|---|---|---|
| tRNA-Trp (trnW) | 617–680 | 65 | TCA | + | ||
| NADH dehydrogenase subunit 3 (ND3) | 685–1032 | 349 | ATG | TAG | + | |
| NADH dehydrogenase subunit 4L (ND4L) | 1041–1335 | 295 | ATG | TAG | + | |
| tRNA-Tyr (trnY) | 1336–1400 | 66 | GTA | + | ||
| ATP synthase F0 subunit 6 (ATP6) | 1401–2045 | 645 | ATG | TAA | + | |
| tRNA-Ser (trnS) | 2105–2171 | 68 | TGA | + | ||
| tRNA-Val (trnV) | 2171–2235 | 66 | TAC | + | ||
| tRNA-Thr (trnT) | 2236–2298 | 64 | TGT | + | ||
| NADH dehydrogenase subunit 2 (ND2) | 2303–3265 | 963 | ATG | TAA | + | |
| Cytochrome c oxidase subunit III (COX3) | 3302–4093 | 792 | GTG | TAG | + | |
| tRNA-Leu (trnL) | 4208–4269 | 63 | TAG | + | ||
| NADH dehydrogenase subunit 1 (ND1) | 4270–5208 | 940 | GTG | TAA | + | |
| NADH dehydrogenase subunit 6 (ND6) | 5209–5691 | 484 | ATG | TAA | + | |
| Cytochrome b (COB) | 5765–6874 | 1111 | ATG | TAA | + | |
| NADH dehydrogenase subunit 5 (ND5) | 8547–10,277 | 1732 | GTG | TAA | + | |
| NADH dehydrogenase subunit 4 (ND4) | 10280–11,572 | 1294 | ATG | TAG | + | |
| tRNA-Asn (trnN) | 11,574–11,636 | 64 | GTT | + | ||
| tRNA-Met (trnM) | 11,637–11,700 | 65 | CAT | + | ||
| tRNA-His (trnH) | 11,733–11,794 | 63 | GTG | + | ||
| tRNA-Leu (trnL) | 11,794–11,856 | 64 | TAA | + | ||
| tRNA-Ile (trnI) | 11,858–11,921 | 65 | GAT | + | ||
| tRNA-Arg (trnR) | 11,923–11,986 | 65 | TCG | + | ||
| tRNA-Phe (trnF) | 11,987–12,051 | 66 | GAA | + | ||
| tRNA-Glu (trnE) | 12,284–12,348 | 66 | TCC | + | ||
| 12S ribosomal RNA (s-rRNA) | 12,349–13,186 | 839 | + | |||
| tRNA-Gln (trnQ) | 13,184–13,251 | 69 | TGG | + | ||
| 16S ribosomal RNA (l-rRNA) | 13,250–14,494 | 1246 | + | |||
| tRNA-Ala (trnA) | 14,470–14,533 | 65 | TGV | + | ||
| tRNA-Asp (trnD) | 14,535–14,598 | 65 | GTC | + | ||
| ATP synthase F0 subunit 8 (ATP8) | 14,599–14,760 | 163 | ATG | TAA | + | |
| tRNA-Pro (trnP) | 15,017–15,081 | 66 | TGG | + | ||
| tRNA-Lys (trnK) | 15,927–15,994 | 69 | TTT | + | ||
| tRNA-Ser (trnS) | 16,013–16,077 | 65 | TCT | |||
| tRNA-Cys (trnC) | 16,104–16,168 | 66 | GCA | + | ||
| tRNA-Gly (trnG) | 16,171–16,235 | 66 | TCC | + | ||
| Cytochrome c oxidase subunit II (COX2) | 16,236–16,946 | 712 | ATG | TAG | + | |
| Cytochrome c oxidase subunit I (COX1) | 17,004-618 | 1548 | ATA | TAG | + |
| Family | Genus | Species | Accession Number | Type Locality | Sampling Locality | Reference |
|---|---|---|---|---|---|---|
| Capitellidae | Leiochrides | Leiochrides yokjidoensis | PX614612 | Yokjido, Korea | Geomundo, Korea | This study |
| Notomastus | Notomastus sp. | LC661358.1 | - | Wakayama, Japan | Kobayashi et al. [45] | |
| Notomastus sp. A | PP133661.1 | - | Hong Kong, China | Su et al. [28] | ||
| Notomastus sp. B | PQ010758.1 | - | Hainan, China | Su et al. [28] | ||
| Notomastus hemipodus | PV742383.1 | North Carolina, USA | Vancouver, Canada | Acharya-Patel et al. [46] | ||
| Notodasus | Notodasus sp. A | PP133663.1 | - | Hong Kong, China | Su et al. [28] | |
| Notodasus sp. B | PQ010757.1 | - | Hainan, China | Su et al. [28] | ||
| Notodasus sp. C | PP133662.1 | - | Fujian, China | Su et al. [28] | ||
| Capitella | Capitella teleta | PP133665.1 | Massachusetts, USA | Shandong, China | Su et al. [28] | |
| Capitella capitata | PV742352.1 | Greenland | Vancouver, Canada | Acharya-Patel et al. [46] | ||
| Heteromastus | Heteromastus filobranchus | PV742385.1 | Vancouver, Canada | Canada | Acharya-Patel et al. [46] | |
| Mediomastus | Mediomastus sp. | PP133664.1 | - | Guangdong, China | Su et al. [28] | |
| Barantolla | Barantolla sp. | PQ010756.1 | - | Hainan, China | Su et al. [28] | |
| Arenicolidae | Abarenicola | Abarenicola claparedi | LC707921.1 | Mediterranean Sea | Hokkaido, Japan | Kobayashi et al. [47] |
| Maldanidae | Asychis | Asychis amphiglyptus | NC_069297.1 | South Georgia, UK | - | - |
| Clymenella | Clymenella koellikeri | PQ593498.1 | Fiji, EEZ | - | - | |
| Clymenella torquata | NC_006321.1 | New Jersey, USA | Massachusetts, USA | Jennings and Halanych [48] | ||
| Euclymene | Euclymene annandalei | OM273170.1 | India | - | - | |
| Lumbriclymenella | Lumbriclymenella robusta | OP537514.1 | South Georgia, UK | - | - | |
| Maldane | Maldane sarsi | OP694172.1 | Sweden | - | - | |
| Metasychis | Metasychis gotoi | OP605751.1 | Japan, EEZ | - | - | |
| Nicomache | Nicomache sp. | PQ593499.1 | - | - | - | |
| Petaloproctus | Petaloproctus sp. | PQ593501.1 | - | - | - | |
| Praxillella | Praxillella affinis | PQ593500.1 | Norway, EEZ | - | - | |
| Sabaco | Sabaco sinicus | PQ741859.1 | China | - | - | |
| Cossuridae | Cossura | Cossura aciculata | PV151471.1 | China | China | - |
| Opheliidae | Armandia | Armandia sp. | LC661359.1 | - | Wakayama, Japan | Kobayashi et al. [45] |
| Orbiniidae | Orbinia | Orbinia latreillii | NC_007933.1 | La Rochelle, France | Bretagne, France | Bleidorn et al. [49] |
| Phyllodocidae | Phyllodoce | Phyllodoce medipapillata | NC_087881.1 | USA | California, USA | Huč et al. [50] |
| Phyllodoce koreana | PQ510072.1 | Korea | Korea | Kim et al. [51] |
| Gene | M0 (37) | M1a (38) | M2a (40) | M3 (41) | M7 (38) | M8 (40) | Model Comparison (np) | LRTs |
|---|---|---|---|---|---|---|---|---|
| ATP6 | −18,216.17475 | −18,086.11357 | −18,086.11357 | −17,551.54513 | −17,530.66051 | −17,530.66246 | M0 vs. M3 (4) | 1329.2592 |
| M1a vs. M2a (2) | 0 | |||||||
| M7 vs. M8 (2) | 0.003888 | |||||||
| ATP8 | −4915.891856 | −4815.027421 | −4814.851827 | −4713.267295 | −4709.704374 | −4709.70452 | M0 vs. M3 (4) | 405.24912 |
| M1a vs. M2a (2) | 0.351188 | |||||||
| M7 vs. M8 (2) | 0.000292 | |||||||
| COX1 | −26,830.58115 | −26,700.24829 | −26,700.24829 | −25,753.3935 | −25,737.72334 | −25,736.49474 | M0 vs. M3 (4) | 2154.3753 |
| M1a vs. M2a (2) | 0 | |||||||
| M7 vs. M8 (2) | 2.457196 | |||||||
| COX2 | −14,386.37689 | −14,344.30227 | −14,344.30227 | −13,834.47394 | −13,833.0083 | −13,833.00895 | M0 vs. M3 (4) | 1103.8059 |
| M1a vs. M2a (2) | 0 | |||||||
| M7 vs. M8 (2) | 0.001298 | |||||||
| COX3 | −14,686.20445 | −14,564.92926 | −14,564.92931 | −14,027.43752 | −14,010.6313 | −14,010.63354 | M0 vs. M3 (4) | 1317.5339 |
| M1a vs. M2a (2) | 0.000104 | |||||||
| M7 vs. M8 (2) | 0.004478 | |||||||
| COB | −23,974.19042 | −23,798.6266 | −23,798.6266 | −22,897.66727 | −22,864.7537 | −22,864.75552 | M0 vs. M3 (4) | 2153.0463 |
| M1a vs. M2a (2) | 0 | |||||||
| M7 vs. M8 (2) | 0.003644 | |||||||
| ND1 | −21,684.92572 | −21,371.14525 | −21,371.14525 | −20,589.39337 | −20,552.08262 | −20,552.02358 | M0 vs. M3 (4) | 2191.0647 |
| M1a vs. M2a (2) | 0 | |||||||
| M7 vs. M8 (2) | 0.11807 | |||||||
| ND2 | −28,666.00705 | −28,409.10097 | −28,409.10097 | −27,794.59458 | −27,760.01575 | −27,760.0163 | M0 vs. M3 (4) | 1742.8249 |
| M1a vs. M2a (2) | 0 | |||||||
| M7 vs. M8 (2) | 0.001096 | |||||||
| ND3 | −8783.448956 | −8603.506367 | −8603.506367 | −8284.0882 | −8287.373649 | −8287.374643 | M0 vs. M3 (4) | 998.72151 |
| M1a vs. M2a (2) | 0 | |||||||
| M7 vs. M8 (2) | 0.001988 | |||||||
| ND4 | −34,592.0451 | −34,232.74772 | −34,232.74772 | −33,072.81786 | −33,028.81993 | −33,028.79363 | M0 vs. M3 (4) | 3038.4545 |
| M1a vs. M2a (2) | 0 | |||||||
| M7 vs. M8 (2) | 0.05259 | |||||||
| ND4L | −8178.441719 | −8140.187983 | −8140.187983 | −7922.090965 | −7912.282848 | −7908.560915 | M0 vs. M3 (4) | 512.70151 |
| M1a vs. M2a (2) | 0 | |||||||
| M7 vs. M8 (2) | 7.443866 | |||||||
| ND5 | −44,566.23379 | −44,023.18734 | −44,023.18734 | −42,438.75504 | −42,334.82236 | −42,332.05566 | M0 vs. M3 (4) | 4254.9575 |
| M1a vs. M2a (2) | 0 | |||||||
| M7 vs. M8 (2) | 5.533394 | |||||||
| ND6 | −13,442.30588 | −13,262.91993 | −13,262.91993 | −12,929.87655 | −12,907.36782 | −12,907.07133 | M0 vs. M3 (4) | 1024.8587 |
| M1a vs. M2a (2) | 0 | |||||||
| M7 vs. M8 (2) | 0.592974 |
| Gene Name | Null Model (np) | Alternative Model (np) | LRTs (p-Value) | Site Class | 0 | 1 | 2a | 2b |
|---|---|---|---|---|---|---|---|---|
| ATP6 | −17,913.70553 (64) | −17,912.76472 (65) | 1.881618 (0.17) | Proportion | 0.51033 | 0.20768 | 0.20043 | 0.08156 |
| Background ω | 0.09429 | 1 | 0.09429 | 1 | ||||
| Foreground ω | 0.09429 | 1 | 45.4215 | 45.4215 | ||||
| ATP8 | −4672.201808 (64) | −4672.201805 (65) | 0.000006 (0.998) | Proportion | 0.21817 | 0.78183 | 0 | 0 |
| Background ω | 0.086 | 1 | 0.086 | 1 | ||||
| Foreground ω | 0.086 | 1 | 1 | 1 | ||||
| COX1 | −26,375.29311 (64) | −26,375.29226 (65) | 0.0017 (0.967) | Proportion | 0.8193 | 0.022 | 0.15455 | 0.00415 |
| Background ω | 0.01875 | 1 | 0.01875 | 1 | ||||
| Foreground ω | 0.01875 | 1 | 1.01768 | 1.01768 | ||||
| COX2 | −14,280.19673 (64) | −14,280.19673 (65) | 0(1) | Proportion | 0.60394 | 0.02154 | 0.36162 | 0.0129 |
| Background ω | 0.03379 | 1 | 0.03379 | 1 | ||||
| Foreground ω | 0.03379 | 1 | 1 | 1 | ||||
| COX3 | −14,342.36051 (64) | −14,342.36051 (65) | 0(1) | Proportion | 0.7732 | 0.05583 | 0.15946 | 0.01151 |
| Background ω | 0.03566 | 1 | 0.03566 | 1 | ||||
| Foreground ω | 0.03566 | 1 | 1 | 1 | ||||
| CYTB | −23,569.97597 (64) | −23,568.82145 (65) | 2.30904 (0.128) | Proportion | 0.6602 | 0.12651 | 0.17899 | 0.0343 |
| Background ω | 0.05486 | 1 | 0.05486 | 1 | ||||
| Foreground ω | 0.05486 | 1 | 1.99219 | 1.99219 | ||||
| ND1 | −21,178.57394 (64) | −21,178.44627 (65) | 0.25534 (0.613) | Proportion | 0.7132 | 0.16247 | 0.10126 | 0.02307 |
| Background ω | 0.06267 | 1 | 0.06267 | 1 | ||||
| Foreground ω | 0.06267 | 1 | 1.3493 | 1.3493 | ||||
| ND2 | −27,990.92862 (64) | −27,990.92862 (65) | 0(1) | Proportion | 0.61005 | 0.38995 | 0 | 0 |
| Background ω | 0.15035 | 1 | 0.15035 | 1 | ||||
| Foreground ω | 0.15035 | 1 | 1 | 1 | ||||
| ND3 | −8436.363774 (64) | −8436.363774 (65) | 0(1) | Proportion | 0.51587 | 0.48413 | 0 | 0 |
| Background ω | 0.06222 | 1 | 0.06222 | 1 | ||||
| Foreground ω | 0.06222 | 1 | 2.98105 | 2.98105 | ||||
| ND4 | −33,740.52873 (64) | −33,737.52529 (65) | 6.00689 (0.14) | Proportion | 0.51219 | 0.35569 | 0.07797 | 0.05415 |
| Background ω | 0.10263 | 1 | 0.10263 | 1 | ||||
| Foreground ω | 0.10263 | 1 | 54.54094 | 54.54094 | ||||
| ND4L | −7938.586789 (64) | −7938.586789 (65) | 0(1) | Proportion | 0.51716 | 0.12794 | 0.28452 | 0.07039 |
| Background ω | 0.11906 | 1 | 0.11906 | 1 | ||||
| Foreground ω | 0.11906 | 1 | 1 | 1 | ||||
| ND5 | −43,443.13895 (64) | −43,439.61876 (65) | 7.040374 (0.007) | Proportion | 0.48923 | 0.31608 | 0.11827 | 0.07641 |
| Background ω | 0.09697 | 1 | 0.09697 | 1 | ||||
| Foreground ω | 0.09697 | 1 | 80.31 | 80.31 | ||||
| ND6 | −13,066.49994 (64) | −13,069.9364 (65) | 6.872916 (0.008) | Proportion | 0.42345 | 0.57655 | 0 | 0 |
| Background ω | 0.13626 | 1 | 0.13626 | 1 | ||||
| Foreground ω | 0.13626 | 1 | 18.70366 | 18.70366 |
| Gene | Estimates of Parameters | Positively Selected Sites | Pr (w > 1) | Post Mean +− SE for w |
|---|---|---|---|---|
| ND4L | p0 = 0.98871 (p1 = 0.01129) p = 0.92443 q = 15.49543 w = 1.00000 | - | - | - |
| ND5 | p0 = 0.99558 | 190 - | 0.556 | 2.865 ± 3.120 |
| (p1 = 0.00442) | 469 F | 0.577 | 2.806 ± 2.970 | |
| p = 0.56877 | 487 I | 0.694 | 3.343 ± 3.087 | |
| q = 9.41966 w = 1.51283 | 491 - | 0.656 | 3.245 ± 3.161 |
| Gene | Positively Selected Site (BEB) |
|---|---|
| ND4 | 12 A (0.718), 76 S (0.632), 94 A (0.669), 142 A (0.794), 175 S (0.657), 179 C (0.591), 208 A (0.888), 252 T (0.686), 255 T (0.525), 275 A (0.635), 289 S (0.584), 296 T (0.555), 321 V (0.885), 324 S (0.648), 345 A (0.607), 362 G (0.683), 372 A (0.774), 386 S (0.737), 389 C (0.636), 401 V (0.586), 421 S (0.696), 442 S (0.630), 465 L (0.601) |
| ND5 | 16 S (0.506), 21 L (0.633), 23 M (0.521), 65 W (0.926), 79 G (0.649), 83 C (0.790), 87 S (0.833), 101 V (0.807), 118 L (0.917), 149 S (0.677), 151 S (0.792), 158 A (0.778), 173 A (0.804), 181 H (0.787), 189 G (0.956), 209 A (0.759), 219 A (0.517), 251 V (0.554), 266 T (0.792), 275 A (0.875), 286 A (0.675), 330 T (0.769), 338 S (0.701), 347 W (0.826), 349 G (0.674), 354 Y (0.726), 358 W (0.727), 363 A (0.848), 369 M (0.928), 382 M (0.792), 388 H (0.714), 393 V (0.887), 419 T (0.877), 430 Q (0.600), 432 G (0.842), 433 S (0.908), 435 S (0.790), 437 A (0.535), 452 M (0.793), 463 L (0.534), 467 V (0.849), 519 T (0.856), 520 Q (0.516), 526 F (0.781), 537 L (0.610), 547 C (0.737), 551 C (0.889), 561 A (0.749), 576 V (0.913), 584 F (0.841), 586 T (0.529) |
Disclaimer/Publisher’s Note: The statements, opinions and data contained in all publications are solely those of the individual author(s) and contributor(s) and not of MDPI and/or the editor(s). MDPI and/or the editor(s) disclaim responsibility for any injury to people or property resulting from any ideas, methods, instructions or products referred to in the content. |
© 2026 by the authors. Licensee MDPI, Basel, Switzerland. This article is an open access article distributed under the terms and conditions of the Creative Commons Attribution (CC BY) license.
Share and Cite
Kim, D.-H.; Youn, J.; Ko, J.; Oh, H.; Kil, H.; Eyun, S.-i.; Jeong, M.-K. Phylogenetic Position of the Morphologically Ambiguous Genus Leiochrides (Annelida: Capitellidae) Revealed by Its First Complete Mitogenome. J. Mar. Sci. Eng. 2026, 14, 185. https://doi.org/10.3390/jmse14020185
Kim D-H, Youn J, Ko J, Oh H, Kil H, Eyun S-i, Jeong M-K. Phylogenetic Position of the Morphologically Ambiguous Genus Leiochrides (Annelida: Capitellidae) Revealed by Its First Complete Mitogenome. Journal of Marine Science and Engineering. 2026; 14(2):185. https://doi.org/10.3390/jmse14020185
Chicago/Turabian StyleKim, Dae-Hun, Junsang Youn, Junil Ko, Hyeryeong Oh, Haelim Kil, Seong-il Eyun, and Man-Ki Jeong. 2026. "Phylogenetic Position of the Morphologically Ambiguous Genus Leiochrides (Annelida: Capitellidae) Revealed by Its First Complete Mitogenome" Journal of Marine Science and Engineering 14, no. 2: 185. https://doi.org/10.3390/jmse14020185
APA StyleKim, D.-H., Youn, J., Ko, J., Oh, H., Kil, H., Eyun, S.-i., & Jeong, M.-K. (2026). Phylogenetic Position of the Morphologically Ambiguous Genus Leiochrides (Annelida: Capitellidae) Revealed by Its First Complete Mitogenome. Journal of Marine Science and Engineering, 14(2), 185. https://doi.org/10.3390/jmse14020185

