Evolutionary History, Transcriptome Expression Profiles, and Abiotic Stress Responses of the SBP Family Genes in the Three Endangered Medicinal Notopterygium Species
Abstract
1. Introduction
2. Results
2.1. Identification and Characterization of SBP Family Genes
2.2. Phylogenetic Analysis
2.3. SBP Protein Tertiary Structure
2.4. Characterization of Gene Structure and Conserved Motifs
2.5. Cis-Element Analysis
2.6. miRNA156-Targeting SBPs and Protein Interaction Network
2.7. Collinearity and Gene Replication Types
2.8. Ka/Ks and Gene Duplication/Losses
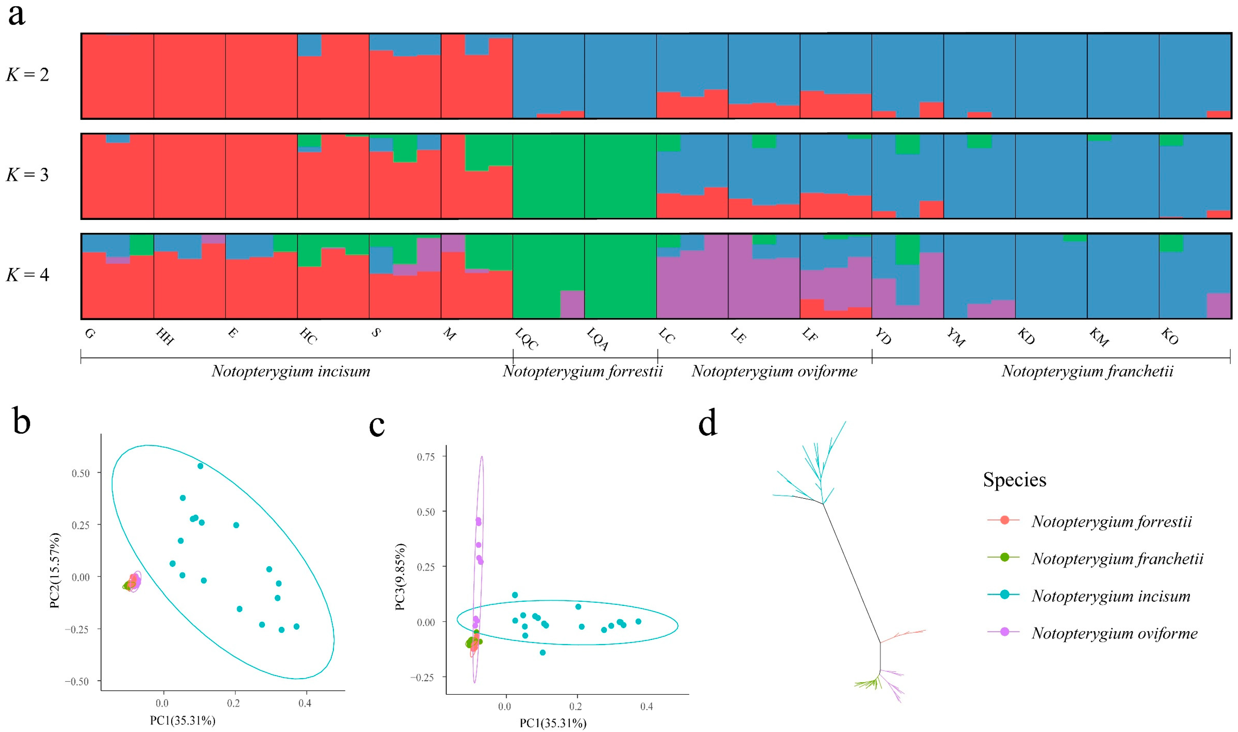
2.9. Genetic Diversity and Population Genetic Structure
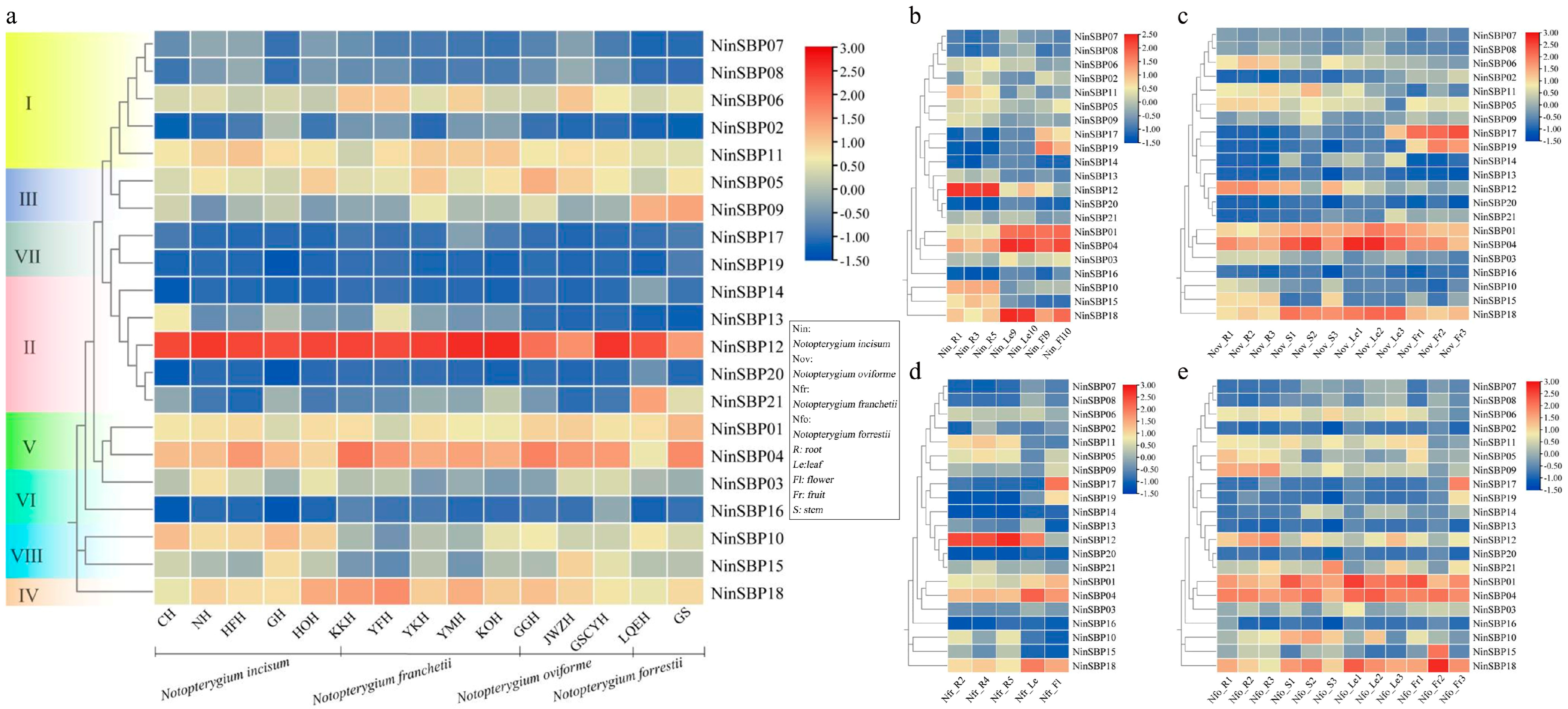
2.10. Expression Profiles of SBP Gene Family
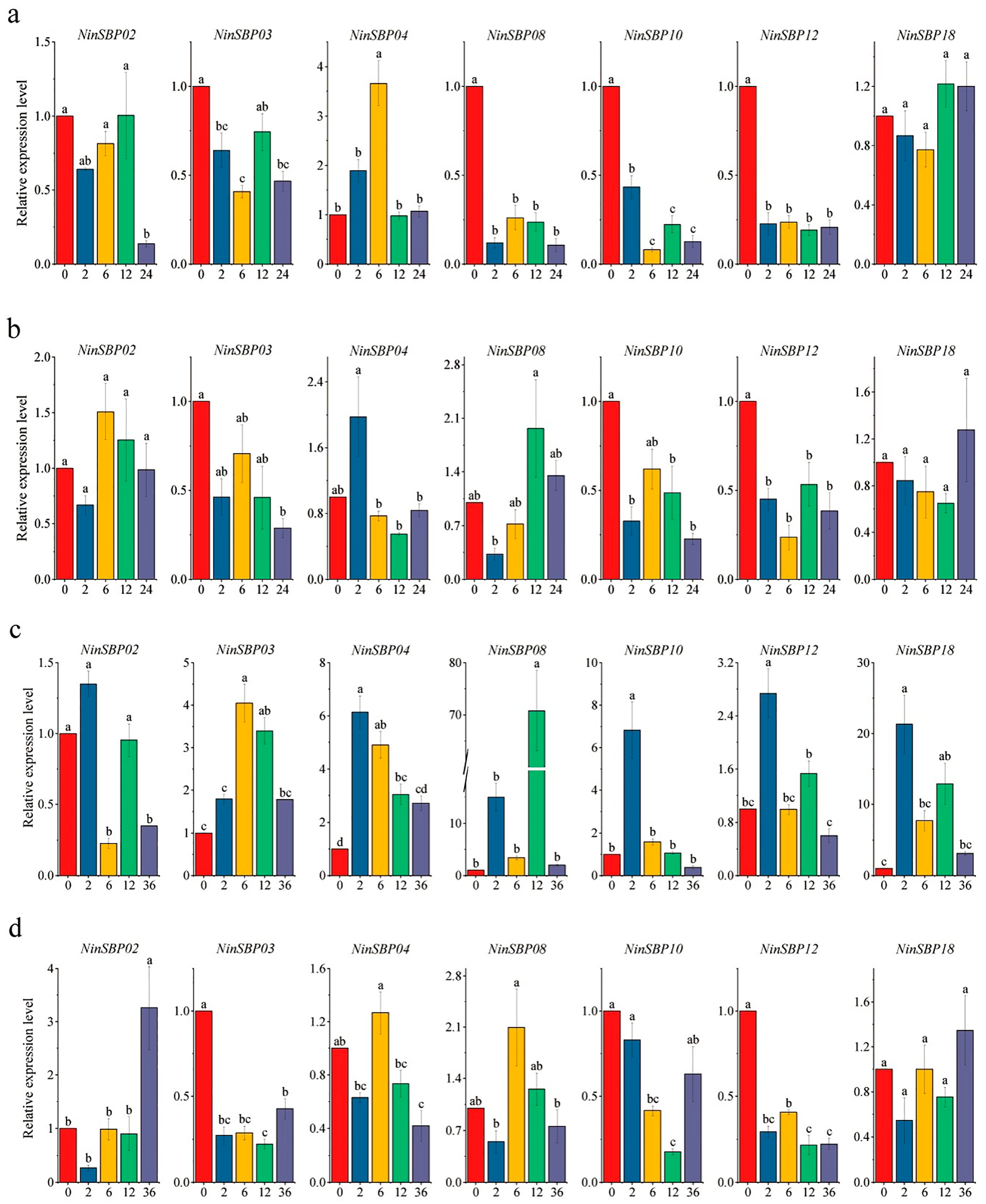
2.11. qRT-PCR
3. Discussion
3.1. Identification and Structure Analysis of SBP Gene Family
3.2. Evolutionary History of SBP Gene Family in Notopterygium
3.3. Genetic Diversity and Population Structure of SBPs
3.4. Expression Pattern and Function Prediction of SBPs
4. Materials and Methods
4.1. Genome Data Collection and SBP Family Genes Identification
4.2. Physicochemical Properties, Subcellular Localization, and Protein Structure
4.3. Multiple Sequence Alignments and Phylogenetic Analysis
4.4. Gene Structure and Conserved Motif Analysis
4.5. Cis-Element Analysis and miRNA156-Targeting SBPs Prediction
4.6. Protein Interaction Network
4.7. Collinearity and Duplication Type of SBP Genes
4.8. Gene Duplication/Loss Analysis and Ka/Ks Calculation
4.9. Genetic Structure and Genetic Diversity of SBP Gene Family
4.10. Expression Pattern Analysis
4.11. Plant Materials and Seedling Treatments of Abiotic Stress Experiments
4.12. RNA Extraction and qRT-PCR
4.13. Physiological Indexes Determination
5. Conclusions
Supplementary Materials
Author Contributions
Funding
Institutional Review Board Statement
Informed Consent Statement
Data Availability Statement
Conflicts of Interest
References
- Yamasaki, K.; Kigawa, T.; Inoue, M.; Tateno, M.; Yamasaki, T.; Yabuki, T.; Masaaki, A.; Eiko, S.; Takayoshi, M.; Emi, N.; et al. A novel zinc-binding motif revealed by solution structures of DNA-binding domains of Arabidopsis SBP-family transcription factors. J. Mol. Biol. 2004, 337, 49–63. [Google Scholar] [CrossRef]
- Klein, J.; Saedler, H.; Huijser, P. A new family of DNA binding proteins includes putative transcriptional regulators of the Antirrhinum majus floral meristem identity gene SQUAMOSA. Mol. Gen. Genet. 1996, 250, 7–16. [Google Scholar] [CrossRef]
- Feng, G.; Han, J.; Yang, Z.; Liu, Q.; Shuai, Y.; Xu, X.; Nie, G.; Huang, L.; Liu, W.; Zhang, X. Genome-wide identification, phylogenetic analysis, and expression analysis of the SPL gene family in orchardgrass (Dactylis glomerata L.). Genomics 2021, 113, 2413–2425. [Google Scholar] [CrossRef] [PubMed]
- Guo, A.-Y.; Zhu, Q.-H.; Gu, X.; Ge, S.; Yang, J.; Luo, J. Genome-wide identification and evolutionary analysis of the plant specific SBP-box transcription factor family. Gene 2008, 418, 1–8. [Google Scholar] [CrossRef]
- Hou, H.; Li, J.; Gao, M.; Singer, S.D.; Wang, H.; Mao, L.; Fei, Z.; Wang, X. Genomic organization, phylogenetic comparison and differential expression of the SBP-box family genes in grape. PLoS ONE 2013, 8, e59358. [Google Scholar] [CrossRef] [PubMed]
- Kropat, J.; Tottey, S.; Birkenbihl, R.P.; Depege, N.; Huijser, P.; Merchant, S. A regulator of nutritional copper signaling in Chlamydomonas is an SBP-domain protein that recognizes the GTAC core of copper response element. Proc. Natl. Acad. Sci. USA 2005, 102, 18730–18735. [Google Scholar] [CrossRef] [PubMed]
- Li, C.; Lu, S. Molecular characterization of the SPL gene family in Populus trichocarpa. BMC Plant Biol. 2014, 14, 131. [Google Scholar] [CrossRef]
- Riese, M.; Höhmann, S.; Saedler, H.; Münster, T.; Huijser, P. Comparative analysis of the SBP-box gene families in P. patens and seed plants. Gene 2007, 401, 28–37. [Google Scholar] [CrossRef]
- Zhu, J.; He, X.; Li, Y.; Zhang, Y.; Yu, H.; Xia, L.; Mo, X.; Zeng, X.; Yang, J.; Luo, C. Genome-wide analysis of the mango SPL family and overexpression of MiSPL13 confers early flowering and stress tolerance in transgenic Arabidopsis. Sci. Hortic. 2022, 305, 111363. [Google Scholar] [CrossRef]
- Li, Y.; Wang, S.; Adhikari, P.B.; Liu, B.; Liu, S.; Huang, Y.; Hu, G.; Notaguchi, M.; Xu, Q. Evolutionary assessment of SQUAMOSA PROMOTER BINDING PROTEIN-LIKE genes in citrus relatives with a specific focus on flowering. Mol. Hortic. 2023, 3, 13. [Google Scholar] [CrossRef]
- Zhang, S.-D.; Ling, L.-Z.; Yi, T.-S. Evolution and divergence of SBP-box genes in land plants. BMC Genom. 2015, 16, 787. [Google Scholar] [CrossRef]
- Zhou, Q.; Zhang, S.; Chen, F.; Liu, B.; Wu, L.; Li, F.; Zhang, J.; Bao, M.; Liu, G. Genome-wide identification and characterization of the SBP-box gene family in Petunia. BMC Genom. 2018, 19, 193. [Google Scholar] [CrossRef] [PubMed]
- Yang, Z.; Wang, X.; Gu, S.; Hu, Z.; Xu, H.; Xu, C. Comparative study of SBP-box gene family in Arabidopsis and rice. Gene 2008, 407, 1–11. [Google Scholar] [CrossRef] [PubMed]
- Preston, J.C.; Hileman, L.C. Functional evolution in the plant SQUAMOSA-PROMOTER BINDING PROTEIN-LIKE (SPL) gene family. Front. Plant Sci. 2013, 4, 80. [Google Scholar] [CrossRef] [PubMed]
- Sang, Q.; Fan, L.; Liu, T.; Qiu, Y.; Du, J.; Mo, B.; Chen, M.; Chen, X. MicroRNA156 conditions auxin sensitivity to enable growth plasticity in response to environmental changes in Arabidopsis. Nat. Commun. 2023, 14, 1449. [Google Scholar] [CrossRef]
- Nasrollahi, V.; Yuan, Z.C.; Lu, Q.S.M.; McDowell, T.; Kohalmi, S.E.; Hannoufa, A. Deciphering the role of SPL12 and AGL6 from a genetic module that functions in nodulation and root regeneration in Medicago sativa. Plant Mol. Biol. 2022, 110, 511–529. [Google Scholar] [CrossRef]
- Tang, H.B.; Wang, J.; Wang, L.; Shang, G.D.; Xu, Z.G.; Mai, Y.X.; Liu, Y.-T.; Zhang, T.Q.; Wang, J.W. Anisotropic cell growth at the leaf base promotes age-related changes in leaf shape in Arabidopsis thaliana. Plant Cell 2023, 35, 1386–1407. [Google Scholar] [CrossRef]
- Paola, D.C.; Garcia-Carpintero, V.; Vazquez-Vilar, M.; Kaminski, K.; Fernandez-del-Carmen, A.; Sierro, N.; Ivanov, N.V.; Giuliano, G.; Waterhouse, P.; Orzaez, D. Comparative analysis of the Squamosa Promoter Binding-Like (SPL) gene family in Nicotiana benthamiana and Nicotiana tabacum. Plant Sci. 2023, 335, 111797. [Google Scholar] [CrossRef]
- Zhu, J.; Li, Y.; Zhang, Y.; Xia, L.; Hu, W.; Huang, X.; Li, K.; He, M.; Luo, C. Overexpression of MiSPL3a and MiSPL3b confers early flowering and stress tolerance in Arabidopsis thaliana. Int. J. Biol. Macromol. 2024, 262, 129913. [Google Scholar] [CrossRef]
- Ferigolo, L.F.; Vicente, M.H.; Correa, J.P.; Barrera-Rojas, C.H.; Silva, E.M.; Silva, G.F.; Carvalho, A., Jr.; Peres, L.E.P.; Ambrosano, G.B.; Margarido, G.R.A.; et al. Gibberellin and miRNA156-targeted SlSBP genes synergistically regulate tomato floral meristem determinacy and ovary patterning. Development 2023, 150, dev201961. [Google Scholar] [CrossRef]
- Yang, X.; Liu, C.; Tang, Q.; Zhang, T.; Wang, L.; Han, L.; Zhang, J.; Pei, X. Identification of lncRNAs and functional analysis of ceRNA related to fatty acid synthesis during flax seed development. Genes 2023, 14, 967. [Google Scholar] [CrossRef] [PubMed]
- Yadav, S.; Yadava, Y.K.; Meena, S.; Singh, L.; Kansal, R.; Grover, M.; Nimmy, M.S.; Bharadwaj, C.; Paul, V.G.K.; Jain, P.K. The SPL transcription factor genes are potential targets for epigenetic regulation in response to drought stress in chickpea (C. arietinum L.). Mol. Biol. Rep. 2023, 50, 5509–5517. [Google Scholar] [CrossRef]
- Lan, T.; Zheng, Y.; Su, Z.; Yu, S.; Song, H.; Zheng, X.; Wu, W. OsSPL10, a SBP-Box gene, plays a dual role in salt tolerance and trichome formation in rice (Oryza sativa L.). G3 Genes Genom. Genet. 2019, 9, 4107–4114. [Google Scholar] [CrossRef]
- Zhu, S.; Fang, Q.; Wang, Y.; Zhong, S.; Dong, B.; Zhao, H. OfSPL11 Gene from Osmanthus fragrans promotes plant growth and oxidative damage reduction to enhance salt tolerance in Arabidopsis. Horticulturae 2022, 8, 412. [Google Scholar] [CrossRef]
- Sun, M.; Shen, Y.; Yang, J.; Cai, X.; Li, H.; Zhu, Y.; Jia, B.; Sun, X. miR535 negatively regulates cold tolerance in rice. Mol. Breed. 2020, 40, 14. [Google Scholar] [CrossRef]
- Zhao, J.; Shi, M.; Yu, J.; Guo, C. SPL9 mediates freezing tolerance by directly regulating the expression of CBF2 in Arabidopsis thaliana. BMC Plant Biol. 2022, 22, 59. [Google Scholar] [CrossRef] [PubMed]
- Matthews, C.; Arshad, M.; Hannoufa, A. Alfalfa response to heat stress is modulated by microRNA156. Physiol. Plant. 2019, 165, 830–842. [Google Scholar] [CrossRef]
- Yu, G.B.; Tian, J.; Chen, R.N.; Liu, H.L.; Wen, B.-W.; Wei, J.P.; Chen, Q.S.; Chen, F.Q.; Sheng, Y.Y.; Yang, F.-J.; et al. Glutathione-dependent redox homeostasis is critical for chlorothalonil detoxification in tomato leaves. Ecotoxicol. Environ. Saf. 2023, 268, 115732. [Google Scholar] [CrossRef]
- Hu, L.; Qi, P.; Peper, A.; Kong, F.; Yao, Y.; Yang, L. Distinct function of SPL genes in age-related resistance in Arabidopsis. PLoS Pathog. 2023, 19, e1011218. [Google Scholar] [CrossRef] [PubMed]
- Jia, Y.; Liu, M.L.; López-Pujol, J.; Jia, R.W.; Kou, Y.X.; Yue, M.; Guan, T.X.; Li, Z.-H. The hybridization origin of the Chinese endemic herb genus Notopterygium (Apiaceae): Evidence from population genomics and ecological niche analysis. Mol. Phylogenetics Evol. 2023, 182, 107736. [Google Scholar] [CrossRef]
- Liu, M.L.; Shang, Q.-H.; Cheng, Y.J.; Wang, N.; Sa, W.; Li, B.-G.; Li, Z.-H. Drivers of intraspecific differentiation of an alpine cold-tolerant herb, Notopterygium oviforme: Roles of isolation by distance and ecological factors. J. Syst. Evol. 2023, 61, 383–398. [Google Scholar] [CrossRef]
- Liu, M.L.; He, Y.L.; López-Pujol, J.; Jia, Y.; Li, Z.-H. Complex population evolutionary history of four cold-tolerant Notopterygium herb species in the Qinghai-Tibetan Plateau and adjacent areas. Heredity 2019, 123, 242–263. [Google Scholar] [CrossRef]
- Yang, J.; Feng, L.; Yue, M.; He, Y.-L.; Zhao, G.-F.; Li, Z.-H. Species delimitation and interspecific relationships of the endangered herb genus Notopterygium inferred from multilocus variations. Mol. Phylogenet Evol. 2019, 133, 142–151. [Google Scholar] [CrossRef]
- Shahzad, K.; Jia, Y.; Chen, F.L.; Zeb, U.; Li, Z.-H. Effects of mountain uplift and climatic oscillations on phylogeography and species divergence in four endangered Notopterygium herbs. Front. Plant Sci. 2017, 8, 1929. [Google Scholar] [CrossRef] [PubMed]
- Yang, J.; Yue, M.; Niu, C.; Ma, X.F.; Li, Z.-H. Comparative analysis of the complete chloroplast genome of four endangered herbals of Notopterygium. Genes 2017, 8, 124. [Google Scholar] [CrossRef] [PubMed]
- Wu, Z.Y.; Deyuan, P.; Deyuan, H. Flora of China Volume 14, Apiaceae through Ericaceae. Syst. Bot. 2006, 31, 629–630. [Google Scholar] [CrossRef]
- Zhang, X.; Zhao, Y.; Kou, Y.; Chen, X.; Yang, J.; Zhang, H.; Zhao, Z.; Zhao, Y.; Zhao, G.; Li, Z. Diploid chromosome-level reference genome and population genomic analyses provide insights into Gypenoside biosynthesis and demographic evolution of Gynostemma pentaphyllum (Cucurbitaceae). Hortic. Res. 2023, 10, uhac231. [Google Scholar] [CrossRef]
- Zhao, H.; Cao, H.; Zhang, M.; Deng, S.; Li, T.; Xing, S. Genome-wide identification and characterization of SPL family genes in Chenopodium quinoa. Genes 2022, 13, 1455. [Google Scholar] [CrossRef]
- Zhang, Y.; Hu, Q.; Zhai, X.; Tu, Z.; Wang, J.; Wang, M.; Li, H. Genome-wide investigation of SQUAMOSA PROMOTER BINDING PROTEIN-LIKE genes in Liriodendron and functional characterization of LcSPL2. AoB Plants 2024, 16, plae008. [Google Scholar] [CrossRef]
- Wang, S.S.; Hu, W.M.; Zhang, X.L.; Liu, Y.L.; Liu, F. Identification and characterization of SQUAMOSA promoter binding protein-like transcription factor family members in Zanthoxylum bungeanum and their expression profiles in response to abiotic stresses. Plants 2025, 14, 520. [Google Scholar] [CrossRef] [PubMed]
- Garcia-Molina, A.; Xing, S.P.; Huijser, P. Functional characterisation of Arabidopsis SPL7 conserved protein domains suggests novel regulatory mechanisms in the Cu deficiency response. BMC Plant Biol. 2014, 14, 231. [Google Scholar] [CrossRef] [PubMed]
- Shabalina, S.A.; Ogurtsov, A.Y.; Spiridonov, A.N.; Novichkov, P.S.; Spiridonov, N.A.; Koonin, E.V. Distinct patterns of expression and evolution of intronless and intron-containing mammalian genes. Mol. Biol. Evol. 2010, 27, 1745–1749. [Google Scholar] [CrossRef]
- William-Roy, S.; Gilbert, W. The evolution of spliceosomal introns: Patterns, puzzles and progress. Nat. Rev. Genet. 2006, 7, 211–221. [Google Scholar] [CrossRef]
- Fuqua, C.; Winans, S.C. Conserved cis-acting promoter elements are required for density-dependent transcription of Agrobacterium tumefaciens conjugal transfer genes. J. Bacteriol. 1996, 178, 435–440. [Google Scholar] [CrossRef]
- Lynch, M.; Conery, J.S. The Evolutionary Fate and Consequences of duplicate genes. Science 2000, 290, 1151–1155. [Google Scholar] [CrossRef]
- Xue, G.; Wu, W.; Fan, Y.; Ma, C.; Xiong, R.; Bai, Q.; Yao, X.; Weng, W.; Cheng, J.; Ruan, J. Genome-wide identification, evolution, and role of SPL gene family in beet (Beta vulgaris L.) under cold stress. BMC Genom. 2024, 25, 101. [Google Scholar] [CrossRef]
- Cannon, S.B.; Mitra, A.; Baumgarten, A.; Young, N.D.; May, G. The roles of segmental and tandem gene duplication in the evolution of large gene families in Arabidopsis thaliana. BMC Plant Biol. 2004, 4, 10. [Google Scholar] [CrossRef] [PubMed]
- Hao, Y.; Fleming, J.; Petterson, J.; Lyons, E.; Edger, P.; Pires, J.C.; Thorne, J.L.; Conant, G.C. Convergent evolution of polyploid genomes from across the eukaryotic tree of life. G3 Genes Genom. Genet. 2022, 12, jkac094. [Google Scholar] [CrossRef] [PubMed]
- Wang, H.; Yu, L.; Lai, F.; Liu, L.; Wang, J. Molecular evidence for asymmetric evolution of sister duplicated blocks after cereal polyploidy. Plant Mol. Biol. 2005, 59, 63–74. [Google Scholar] [CrossRef]
- Iorizzo, M.; Ellison, S.; Senalik, D.; Zeng, P.; Satapoomin, P.; Huang, J.; Bowman, M.; Iovene, M.; Sanseverino, W.; Cavagnaro, P.; et al. A high-quality carrot genome assembly provides new insights into carotenoid accumulation and asterid genome evolution. Nat. Genet. 2016, 48, 657–666. [Google Scholar] [CrossRef]
- Song, X.; Wang, J.; Li, N.; Yu, J.; Meng, F.; Wei, C.; Liu, C.; Chen, W.; Nie, F.; Zhang, Z.; et al. Deciphering the high-quality genome sequence of coriander that causes controversial feelings. Plant Biotechnol. J. 2020, 18, 1444–1456. [Google Scholar] [CrossRef]
- Song, X.; Sun, P.; Yuan, J.; Gong, K.; Li, N.; Meng, F.; Zhang, Z.; Li, X.; Hu, J.; Wang, J.; et al. The celery genome sequence reveals sequential paleo-polyploidizations, karyotype evolution and resistance gene reduction in apiales. Plant Biotechnol. J. 2021, 19, 731–744. [Google Scholar] [CrossRef] [PubMed]
- Hurst, L.D. The Ka/Ks ratio, diagnosing the form of sequence evolution. Trends Genet. 2002, 18, 486–487. [Google Scholar] [CrossRef] [PubMed]
- Bourgeois, Y.X.C.; Warren, B.H. An overview of current population genomics methods for the analysis of whole-genome resequencing data in eukaryotes. Mol. Ecol. 2021, 30, 6036–6071. [Google Scholar] [CrossRef]
- Glémin, S.; François, C.M.; Galtier, N. Genome evolution in outcrossing vs. selfing vs. asexual species. Evol. Genom. Stat. Comput. Methods 2019, 1910, 331–369. [Google Scholar] [CrossRef]
- Zhu, J.K. Abiotic stress signaling and responses in plants. Cell 2016, 167, 313–324. [Google Scholar] [CrossRef]
- Verma, V.; Ravindran, P.; Kumar, P.P. Plant hormone-mediated regulation of stress responses. BMC Plant Biol. 2016, 16, 86. [Google Scholar] [CrossRef]
- Gandikota, M.; Birkenbihl, R.P.; Höhmann, S.; Cardon, G.H.; Saedler, H.; Huijser, P. The miRNA156/157 recognition element in the 3′ UTR of the Arabidopsis SBP-box gene SPL3 prevents early flowering by translational inhibition in seedlings. Plant J. 2007, 49, 683–693. [Google Scholar] [CrossRef] [PubMed]
- Lal, S.; Pacis, L.B.; Smith, H.M.S. Regulation of the SQUAMOSA PROMOTER-BINDING PROTEIN-LIKE genes/microRNA156 module by the homeodomain proteins PENNYWISE and POUND-FOOLISH in Arabidopsis. Mol. Plant 2011, 4, 1123–1132. [Google Scholar] [CrossRef]
- Yuan, J.; Wang, X.; Qu, S.; Shen, T.; Li, M.; Zhu, L. The roles of miR156 in abiotic and biotic stresses in plants. Plant Physiol. Biochem. 2023, 204, 108150. [Google Scholar] [CrossRef]
- Huang, X.; Xiao, N.; Zou, Y.; Xie, Y.; Tang, L.; Zhang, Y.; Yu, Y.; Li, Y.; Xu, C. Heterotypic transcriptional condensates formed by prion-like paralogous proteins canalize flowering transition in tomato. Genome Biol. 2022, 23, 78. [Google Scholar] [CrossRef] [PubMed]
- Fouracre, J.P.; Poethig, R.S. The role of small RNAs in vegetative shoot development. Curr. Opin. Plant Biol. 2016, 29, 64–72. [Google Scholar] [CrossRef]
- Poulios, S.; Dadarou, D.; Gavriilidis, M.; Mougiou, N.; Kargios, N.; Maliori, V.; Hark, A.T.; Doonan, J.H.; Vlachonasios, K.E. The transcriptional adaptor protein ADA3a modulates flowering of Arabidopsis thaliana. Cells 2021, 10, 904. [Google Scholar] [CrossRef] [PubMed]
- Vadde, B.V.L.; Challa, K.R.; Sunkara, P.; Hegde, A.S.; Nath, U. The TCP4 transcription factor directly activates TRICHOMELESS1 and 2 and suppresses trichome initiation. Plant Physiol. 2019, 181, 1587–1599. [Google Scholar] [CrossRef] [PubMed]
- Liu, J.; Li, W.; Ning, Y.; Shirsekar, G.T.; Cai, Y.; Wang, X.; Dai, L.; Wang, Z.; Liu, W.; Wang, G.-L. The U-Box E3 ligase SPL11/PUB13 is a convergence point of defense and flowering signaling in plants. Plant Physiol. 2012, 160, 28–37. [Google Scholar] [CrossRef]
- Shikata, M.; Kyama, T.; Mitsuda, N.; Ohme-Takagi, M. Arabidopsis SBP-box genes SPL10, SPL11 and SPL2 control morphological change in association with shoot maturation in the reproductive phase. Plant Cell Physiol. 2009, 50, 2133–2145. [Google Scholar] [CrossRef] [PubMed]
- Fan, Y.; Lai, D.; Yang, H.; Xue, G.; He, A.; Chen, L.; Feng, L.; Ruan, J.; Xiang, D.; Yan, J.; et al. Genome-wide identification and expression analysis of the bHLH transcription factor family and its response to abiotic stress in foxtail millet (Setaria italica L.). BMC Genom. 2021, 22, 778. [Google Scholar] [CrossRef]
- Zhao, Y.; He, J.; Liu, M.; Miao, J.; Ma, C.; Feng, Y.; Qian, J.; Li, H.; Bi, H.; Liu, W. The SPL transcription factor TaSPL6 negatively regulates drought stress response in wheat. Plant Physiol. Biochem. 2024, 206, 108264. [Google Scholar] [CrossRef]
- Wen, S.; Zhou, C.; Tian, C.; Yang, N.; Zhang, C.; Zheng, A.; Chen, Y.; Lai, Z.; Guo, Y. Identification and validation of the miR156 family involved in drought responses and tolerance in tea plants (Camellia sinensis (L.) O. Kuntze). Plants 2024, 13, 201. [Google Scholar] [CrossRef]
- Chao, L.M.; Liu, Y.Q.; Chen, D.Y.; Xue, X.Y.; Mao, Y.B.; Chen, X.Y. Arabidopsis transcription factors SPL1 and SPL12 confer plant thermotolerance at reproductive stage. Mol. Plant 2017, 10, 735–748. [Google Scholar] [CrossRef]
- Bateman, A.; Coin, L.; Durbin, R.; Finn, R.D.; Hollich, V.; Griffiths-Jones, S.; Khanna, A.; Marshall, M.; Moxon, S.; Sonnhammer, E.L.L.; et al. The Pfam protein families database. Nucleic Acids Res. 2004, 32, 138–141. [Google Scholar] [CrossRef]
- Jacob, A.; Lancaster, J.; Buhler, J.; Harris, B.; Chamberlain, R.D. Mercury BLASTP, Accelerating protein sequence alignment. ACM Trans. Reconfigurable Technol. Syst. 2008, 1, 9. [Google Scholar] [CrossRef]
- Lu, S.; Wang, J.; Chitsaz, F.; Derbyshire, M.K.; Geer, R.C.; Gonzales, N.R.; Gwadz, M.; Hurwitz, D.I.; Marchler, G.H.; Song, J.S.; et al. CDD/SPARCLE, the conserved domain database in 2020. Nucleic Acids Res. 2020, 48, 265–268. [Google Scholar] [CrossRef]
- Chen, C.; Chen, H.; Zhang, Y.; Thomas, H.R.; Frank, M.H.; He, Y.; Xia, R. TBtools, an integrative toolkit developed for interactive analyses of big biological data. Mol. Plant 2020, 13, 1194–1202. [Google Scholar] [CrossRef]
- Wilkins, M.R.; Gasteiger, E.; Bairoch, A.; Sanchez, J.C.; Williams, K.L.; Appel, R.D.; Hochstrasser, D.F. Protein identification and analysis tools in the ExPASy server. Methods Mol. Biol. 1999, 112, 531–552. [Google Scholar] [CrossRef]
- Horton, P.; Park, K.J.; Obayashi, T.; Fujita, N.; Harada, H.; Adams-Collier, C.J.; Nakai, K. WoLF PSORT, protein localization predictor. Nucleic Acids Res. 2007, 35, 585–587. [Google Scholar] [CrossRef]
- Krogh, A.; Larsson, B.; Von-Heijne, G.; Sonnhammer, E.L. Sonnhammer, Predicting transmembrane protein topology with a hidden markov model, application to complete genomes. J. Mol. Biol. 2001, 305, 567–580. [Google Scholar] [CrossRef]
- Waterhouse, A.; Bertoni, M.; Bienert, S.; Studer, G.; Tauriello, G.; Gumienny, R.; Heer, F.T.; Beer, T.A.P.D.; Rempfer, C.; Bordoli, L.; et al. SWISS-MODEL, homology modelling of protein structures and complexes. Nucleic Acids Res. 2018, 46, 296–303. [Google Scholar] [CrossRef]
- Kumar, S.; Stecher, G.; Li, M.; Knyaz, C.; Tamura, K. MEGA X, molecular evolutionary genetics analysis across computing platforms. Mol. Biol. Evol. 2018, 35, 1547. [Google Scholar] [CrossRef] [PubMed]
- Letunic, I.; Bork, P. Bork-bioinformatics, interactive tree of life (iTOL), an online tool for phylogenetic tree display and annotation. Bioinformatics 2007, 23, 127–128. [Google Scholar] [CrossRef] [PubMed]
- Bailey, T.L.; Boden, M.; Buske, F.A.; Frith, M.; Grant, C.E.; Clementi, L.; Ren, J.Y.; Li, W.W.; Noble, W.S. MEME SUITE: Tools for motif discovery and searching. Nucleic Acids Res. 2009, 37, 202–208. [Google Scholar] [CrossRef] [PubMed]
- Hu, B.; Jin, J.; Guo, A.-Y.; Zhang, H.; Luo, J.; Gao, G. GSDS 2.0: An upgraded gene feature visualization server. Bioinformatics 2015, 31, 1296–1297. [Google Scholar] [CrossRef]
- Rombauts, S.; Déhais, P.; Van-Montagu, M.; Rouzé, P. PlantCARE, a plant cis-acting regulatory element database. Nucleic Acids Res. 1999, 27, 295–296. [Google Scholar] [CrossRef]
- Dai, X.; Zhao, P.X. psRNATarget: A plant small RNA target analysis server. Nucleic Acids Res. 2011, 39, 155–159. [Google Scholar] [CrossRef]
- Szklarczyk, D.; Gable, A.L.; Lyon, D.; Junge, A.; Wyder, S.; Huerta-Cepas, J.; Simonovic, M.; Doncheva, N.T.; Morris, J.H.; Bork, P.; et al. STRING v11, protein-protein association networks with increased coverage, supporting functional discovery in genome-wide experimental datasets. Nucleic Acids Res. 2019, 47, 607–613. [Google Scholar] [CrossRef]
- Buchfink, B.; Xie, C.; Huson, D.H. Fast and sensitive protein alignment using DIAMOND. Nat. Methods 2015, 12, 59–60. [Google Scholar] [CrossRef]
- Wang, Y.; Tang, H.; DeBarry, J.D.; Tan, X.; Li, J.; Wang, X.; Lee, T.; Jin, H.; Marler, B.; Guo, H.; et al. MCScanX, a toolkit for detection and evolutionary analysis of gene synteny and collinearity. Nucleic Acids Res. 2012, 40, e49. [Google Scholar] [CrossRef]
- Emms, D.M.; Kelly, S. OrthoFinder: Phylogenetic orthology inference for comparative genomics. Genome Biol. 2019, 20, 1–14. [Google Scholar] [CrossRef]
- Chen, K.; Durand, D.; Farach-Colton, M. NOTUNG: A program for dating gene duplications and optimizing gene family trees. J. Comput. Biol. 2000, 7, 429–447. [Google Scholar] [CrossRef] [PubMed]
- Danecek, P.; Auton, A.; Abecasis, G.; Albers, C.A.; Banks, E.; DePristo, M.A.; Handsaker, R.E.; Lunter, G.; Marth, G.T.; Sherry, S.T.; et al. The variant call format and VCFtools. Bioinformatics 2011, 27, 2156–2158. [Google Scholar] [CrossRef] [PubMed]
- Cingolani, P.; Platts, A.; Wang, L.L.; Coon, M.; Nguyen, T.; Wang, L.; Land, S.J.; Lu, X.Y.; Ruden, D.M. A program for annotating and predicting the effects of single nucleotide polymorphisms, SnpEff, SNPs in the genome of Drosophila melanogaster strain w1118; iso-2; iso-3. Fly 2012, 6, 80–92. [Google Scholar] [CrossRef] [PubMed]
- Purcell, S.; Neale, B.; Todd-Brown, K.; Thomas, L.; Ferreira, M.A.; Bender, D.; Maller, J.; Sklar, P.; Bakker, P.I.W.D.; Daly, M.J.; et al. PLINK, a tool set for whole-genome association and population-based linkage analyses. Am. J. Hum. Genet. 2007, 81, 559–575. [Google Scholar] [CrossRef]
- Alexander, D.H.; Novembre, J.; Lange, K. Fast model-based estimation of ancestry in unrelated individuals. Genome Res. 2009, 19, 1655–1664. [Google Scholar] [CrossRef] [PubMed]
- Behr, A.A.; Liu, K.Z.; Liu-Fang, G.; Nakka, P.; Ramachandran, S. Pong, fast analysis and visualization of latent clusters in population genetic data. Bioinformatics 2016, 32, 2817–2823. [Google Scholar] [CrossRef]
- Nguyen, L.T.; Schmidt, H.A.; Von-Haeseler, A.; Minh, B.-Q. IQ-TREE, a fast and effective stochastic algorithm for estimating maximum-likelihood phylogenies. Mol. Biol. Evol. 2015, 32, 268–274. [Google Scholar] [CrossRef] [PubMed]
- Chen, S.; Zhou, Y.; Chen, Y.; Gu, J. fastp: An ultra-fast all-in-one FASTQ preprocessor. Bioinformatics 2018, 34, 884–890. [Google Scholar] [CrossRef]
- Kim, D.; Paggi, J.M.; Park, C.; Bennett, C.; Salzberg, S.L. Graph-based genome alignment and genotyping with HISAT2 and HISAT-genotype. Nat. Biotechnol. 2019, 37, 907–915. [Google Scholar] [CrossRef]
- Pertea, M.; Pertea, G.M.; Antonescu, C.M.; Chang, T.C.; Mendell, J.T.; Salzber, S.L. StringTie enables improved reconstruction of a transcriptome from RNA-seq reads. Nat. Biotechnol. 2015, 33, 290–295. [Google Scholar] [CrossRef]
- Seifert, E. OriginPro 9.1, scientific data analysis and graphing software-softwqare review. J. Chem. Inf. Model. 2014, 54, 1552. [Google Scholar] [CrossRef]









| Name | Gene ID | CDS (bp) | Exon | Protein | Subcellular Localization | ||
|---|---|---|---|---|---|---|---|
| Aa | Mw (kDa) | Ip | |||||
| NinSBP01 | evm.model.Chr01.784 | 2931 | 11 | 976 | 108,949.93 | 7.71 | Nucleus |
| NinSBP02 | evm.model.Chr02.2860 | 960 | 3 | 319 | 35,805.74 | 8.46 | Nucleus |
| NinSBP03 | evm.model.Chr02.2870 | 1377 | 4 | 458 | 50,302.85 | 7.79 | Nucleus |
| NinSBP04 | evm.model.Chr04.2978 | 3267 | 10 | 1088 | 119,719.87 | 7.75 | Nucleus/plasma membrane |
| NinSBP05 | evm.model.Chr04.4291 | 1620 | 3 | 539 | 59,630.86 | 6.45 | Nucleus |
| NinSBP06 | evm.model.Chr04.4446 | 1101 | 3 | 366 | 40,947 | 8.88 | Nucleus |
| NinSBP07 | evm.model.Chr05.1247 | 1839 | 7 | 612 | 69,337.78 | 9.18 | Nucleus |
| NinSBP08 | evm.model.Chr05.1249 | 1014 | 3 | 337 | 38,098.89 | 9.25 | Nucleus |
| NinSBP09 | evm.model.Chr05.1491 | 1611 | 3 | 536 | 59,371.72 | 7.64 | Nucleus |
| NinSBP10 | evm.model.Chr06.2957 | 1116 | 3 | 371 | 40,026.02 | 9.01 | Nucleus |
| NinSBP11 | evm.model.Chr08.3100 | 1125 | 3 | 374 | 41,660.23 | 7.66 | Nucleus |
| NinSBP12 | evm.model.Chr08.3801 | 411 | 2 | 136 | 15,871.68 | 8.77 | Nucleus |
| NinSBP13 | evm.model.Chr09.2640 | 540 | 2 | 179 | 20,327.99 | 9.65 | Nucleus |
| NinSBP14 | evm.model.Chr09.3014 | 507 | 2 | 168 | 18,581.51 | 9.27 | Nucleus |
| NinSBP15 | evm.model.Chr09.3839 | 1026 | 3 | 341 | 36,294.7 | 8.52 | Nucleus |
| NinSBP16 | evm.model.Chr10.473 | 1173 | 3 | 390 | 43,878.52 | 8.03 | Nucleus |
| NinSBP17 | evm.model.Chr10.476 | 918 | 3 | 305 | 34,890.28 | 8.68 | Nucleus |
| NinSBP18 | evm.model.Chr11.935 | 2403 | 10 | 800 | 89,469.54 | 6 | Nucleus |
| NinSBP19 | evm.model.Chr11.3220 | 897 | 3 | 298 | 34,161.53 | 8.87 | Nucleus |
| NinSBP20 | evm.model.Chr11.3843 | 426 | 2 | 141 | 16,213.3 | 9.01 | Nucleus |
| NinSBP21 | evm.model.Chr11.4037 | 414 | 2 | 137 | 16,025.04 | 8.86 | Nucleus |
| NfrSBP01 | evm.model.Chr04.2435 | 2931 | 11 | 976 | 108,740.62 | 7.05 | Nucleus |
| NfrSBP02 | evm.model.Chr09.3138 | 2991 | 11 | 996 | 110,688.17 | 6.58 | Nucleus |
| NfrSBP03 | evm.model.Chr09.4323 | 1377 | 4 | 458 | 50,304.82 | 7.79 | Nucleus |
| NfrSBP04 | evm.model.Chr09.4337 | 1110 | 6 | 369 | 41,115.95 | 8.42 | Nucleus |
| NfrSBP05 | evm.model.Chr09.4286 | 966 | 3 | 321 | 35,882.82 | 8.74 | Nucleus |
| NfrSBP06 | evm.model.Chr02.5311 | 3288 | 10 | 1095 | 120,367.73 | 7.73 | Nucleus/plasma membrane |
| NfrSBP07 | evm.model.Chr02.3783 | 1623 | 3 | 540 | 59,818.25 | 7.01 | Nucleus |
| NfrSBP08 | evm.model.Chr02.3760 | 1623 | 3 | 540 | 59,887.27 | 6.83 | Nucleus |
| NfrSBP09 | evm.model.Chr02.3588 | 1101 | 3 | 366 | 40,916.89 | 8.79 | Nucleus |
| NfrSBP10 | evm.model.Chr08.112 | 1143 | 4 | 380 | 42,584.04 | 8.83 | Nucleus |
| NfrSBP11 | evm.model.Chr08.533 | 1611 | 3 | 536 | 59,414.7 | 7.01 | Nucleus |
| NfrSBP12 | evm.model.Chr03.4221 | 411 | 2 | 136 | 15,885.7 | 8.77 | Nucleus |
| NfrSBP13 | evm.model.Chr01.7697 | 537 | 2 | 178 | 20,356.04 | 9.7 | Nucleus |
| NfrSBP14 | evm.model.Chr01.10377 | 1065 | 3 | 354 | 37,817.48 | 8.52 | Nucleus |
| NfrSBP15 | evm.model.Chr01.2531 | 2388 | 10 | 795 | 88,797.73 | 5.74 | Nucleus |
| NfrSBP16 | evm.model.Contig1761.2 | 507 | 2 | 168 | 18,567.48 | 9.27 | Nucleus |
| NfrSBP17 | evm.model.Contig2298.2 | 918 | 3 | 305 | 34,772.06 | 8.69 | Nucleus |
| NfrSBP18 | evm.model.Contig711.2 | 1116 | 3 | 371 | 40,197.36 | 8.82 | Nucleus |
| NfoSBP01 | evm.model.tig75.187 | 3126 | 16 | 1041 | 115,888.98 | 6.78 | Nucleus |
| NfoSBP02 | evm.model.tig30.821 | 2991 | 11 | 996 | 110,808.21 | 6.48 | Nucleus |
| NfoSBP03 | evm.model.tig30.1437 | 1467 | 6 | 488 | 53,896.91 | 7.05 | Nucleus |
| NfoSBP04 | evm.model.tig30.1454 | 1116 | 5 | 371 | 41,606.75 | 8.77 | Nucleus |
| NfoSBP05 | evm.model.tig13.592 | 3267 | 10 | 1088 | 119,930.04 | 7.74 | Nucleus/plasma membrane |
| NfoSBP06 | evm.model.tig13.1554 | 1623 | 3 | 540 | 59,935.29 | 6.53 | Nucleus |
| NfoSBP07 | evm.model.tig13.1668 | 1101 | 3 | 366 | 40,974.97 | 8.69 | Nucleus |
| NfoSBP08 | evm.model.tig50.933 | 1611 | 3 | 536 | 59,326.7 | 7.62 | Nucleus |
| NfoSBP09 | evm.model.tig10.1133 | 1125 | 3 | 374 | 41,658.26 | 7.66 | Nucleus |
| NfoSBP10 | evm.model.tig10.1754 | 417 | 4 | 138 | 15,896.9 | 7.06 | Nucleus |
| NfoSBP11 | evm.model.tig14.564 | 3225 | 10 | 1074 | 119,249.91 | 8.35 | Nucleus/plasma membrane |
| NfoSBP12 | evm.model.tig14.437 | 507 | 2 | 168 | 18,581.51 | 9.27 | Nucleus |
| NfoSBP13 | evm.model.tig24.40 | 1026 | 3 | 341 | 36,266.61 | 8.34 | Nucleus |
| NfoSBP14 | evm.model.tig33.125 | 1185 | 3 | 394 | 44,194.87 | 8.03 | Nucleus |
| NfoSBP15 | evm.model.tig33.124 | 918 | 3 | 305 | 34,811.18 | 8.69 | Nucleus |
| NfoSBP16 | evm.model.tig25.331 | 1830 | 9 | 609 | 67,913.96 | 5.9 | Nucleus |
| NfoSBP17 | evm.model.tig25.1991 | 897 | 3 | 298 | 34,201.55 | 8.51 | Nucleus |
| NfoSBP18 | evm.model.tig40.43 | 414 | 2 | 137 | 16,016.02 | 8.86 | Nucleus |
| NinSBPs | NfrSBPs | NfoSBPs | |
|---|---|---|---|
| I | NinSBP02, NinSBP06, NinSBP07, NinSBP08, NinSBP11 | NfrSBP04, NfrSBP05, NfrSBP09, NfrSBP10 | NfoSBP04, NfoSBP07, NfoSBP09 |
| III | NinSBP05, NinSBP09 | NfrSBP07, NfrSBP08, NfrSBP11 | NfoSBP06, NfoSBP08 |
| VI | NinSBP03, NinSBP16 | NfrSBP03 | NfoSBP03, NfoSBP14 |
| VIII | NinSBP10, NinSBP15 | NfrSBP14, NfrSBP18 | NfoSBP13 |
| Number of Effects by Region | Count | Percent |
|---|---|---|
| DOWNSTREAM | 209 | 28.09% |
| EXON | 300 | 40.32% |
| INTRON | 195 | 26.21% |
| SPLICE_SITE_REGION | 7 | 0.94% |
| UPSTREAM | 10 | 1.34% |
| UTR_3_PRIME | 16 | 2.15% |
| UTR_5_PRIME | 7 | 0.94% |
| Chromosome | Length | Variants |
|---|---|---|
| 1 | 157,866,847 | 27 |
| 2 | 153,106,864 | 21 |
| 4 | 129,796,441 | 288 |
| 5 | 129,440,675 | 36 |
| 6 | 125,876,602 | 2 |
| 8 | 116,547,418 | 5 |
| 9 | 101,813,303 | 27 |
| 10 | 94,455,821 | 22 |
| 11 | 93,597,197 | 97 |
| Total | 1,102,501,168 | 525 |
Disclaimer/Publisher’s Note: The statements, opinions and data contained in all publications are solely those of the individual author(s) and contributor(s) and not of MDPI and/or the editor(s). MDPI and/or the editor(s) disclaim responsibility for any injury to people or property resulting from any ideas, methods, instructions or products referred to in the content. |
© 2026 by the authors. Licensee MDPI, Basel, Switzerland. This article is an open access article distributed under the terms and conditions of the Creative Commons Attribution (CC BY) license.
Share and Cite
Zhang, D.-T.; Cheng, Y.-J.; Yang, R.; Wang, H.-L.; He, X.-J.; Luo, C.-Y.; Li, Z.-H.; Liu, M.-L. Evolutionary History, Transcriptome Expression Profiles, and Abiotic Stress Responses of the SBP Family Genes in the Three Endangered Medicinal Notopterygium Species. Int. J. Mol. Sci. 2026, 27, 979. https://doi.org/10.3390/ijms27020979
Zhang D-T, Cheng Y-J, Yang R, Wang H-L, He X-J, Luo C-Y, Li Z-H, Liu M-L. Evolutionary History, Transcriptome Expression Profiles, and Abiotic Stress Responses of the SBP Family Genes in the Three Endangered Medicinal Notopterygium Species. International Journal of Molecular Sciences. 2026; 27(2):979. https://doi.org/10.3390/ijms27020979
Chicago/Turabian StyleZhang, Dan-Ting, Yan-Jun Cheng, Rui Yang, Hui-Ling Wang, Xiao-Jing He, Cai-Yun Luo, Zhong-Hu Li, and Mi-Li Liu. 2026. "Evolutionary History, Transcriptome Expression Profiles, and Abiotic Stress Responses of the SBP Family Genes in the Three Endangered Medicinal Notopterygium Species" International Journal of Molecular Sciences 27, no. 2: 979. https://doi.org/10.3390/ijms27020979
APA StyleZhang, D.-T., Cheng, Y.-J., Yang, R., Wang, H.-L., He, X.-J., Luo, C.-Y., Li, Z.-H., & Liu, M.-L. (2026). Evolutionary History, Transcriptome Expression Profiles, and Abiotic Stress Responses of the SBP Family Genes in the Three Endangered Medicinal Notopterygium Species. International Journal of Molecular Sciences, 27(2), 979. https://doi.org/10.3390/ijms27020979
