Characteristics and Phylogenetic Considerations of the Newly Sequenced Mitochondrial Genome of Teratoscincus scincus (Gekkota: Sphaerodactylidae)
Simple Summary
Abstract
1. Introduction
2. Materials and Methods
2.1. Sample Collection
2.2. DNA Extraction
2.3. Mitochondrial Genome Sequencing and Data Filtering
2.4. Mitochondrial Genome Assembly, Annotation, and Validation
2.5. Sequence Analysis
2.6. Phylogenetic Analysis
3. Results
3.1. Genome Organization and Base Composition
3.2. Protein-Coding Genes and Codon Usage Patterns
3.3. Transfer RNAs, Ribosomal RNAs, and Control Region
3.4. Synonymous and Non-Synonymous Substitution Rates
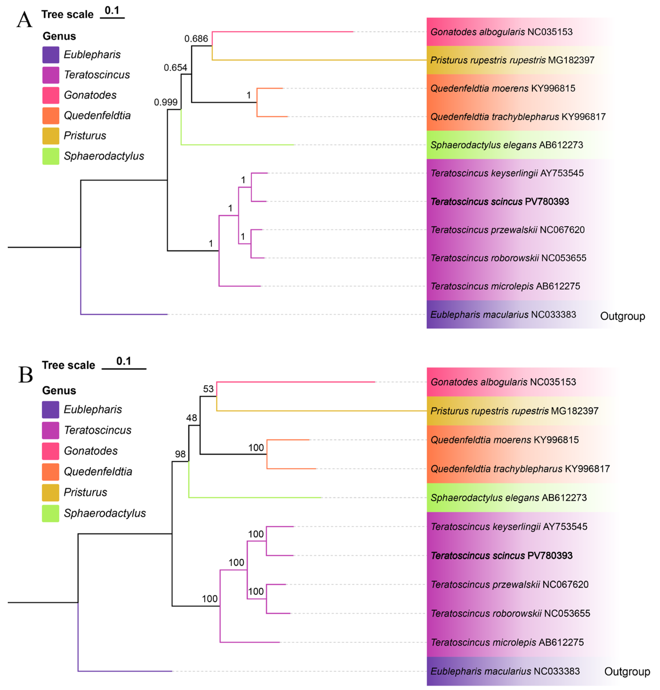
3.5. Phylogenetic Relationships
4. Discussion
5. Conclusions
Author Contributions
Funding
Institutional Review Board Statement
Informed Consent Statement
Data Availability Statement
Conflicts of Interest
References
- Midtgaard, R. RepFocus—A Survey of the Reptiles of the World. Available online: https://repfocus.com/ (accessed on 1 October 2025).
- Díaz-Lameiro, A.M.; Villamil, C.I.; Gamble, T.; Pinto, B.J.; Herrera-Martínez, A.; Thomas, R.; Bernstein, J.M.; Titus-Mcquillan, J.E.; Nielsen, S.V.; Agosto-Torres, E.; et al. A New Species of Sphaerodactylus (Gekkota: Sphaerodactylidae) from the Northwest Limestone Region of Puerto Rico. Ichthyol. Herpetol. 2022, 110, 449–465. [Google Scholar] [CrossRef]
- Zheng, D.Q.; Ma, R.R.; Guo, X.G.; Li, J. Comparative Mitogenomics of Wonder Geckos (Sphaerodactylidae: Teratoscincus Strauch, 1863): Uncovering Evolutionary Insights into Protein-Coding Genes. Genes 2025, 16, 531. [Google Scholar] [CrossRef] [PubMed]
- Uetz, P.; Freed, P.; Aguilar, R.; Reyes, F.; Kudera, J.; Hošek, J. The Reptile Database. Available online: http://www.reptile-database.org/ (accessed on 1 October 2025).
- Gamble, T. A Review of Sex Determining Mechanisms in Geckos (Gekkota: Squamata). Sex. Dev. 2010, 4, 88–103. [Google Scholar] [CrossRef] [PubMed]
- Badiane, A.; García-Porta, J.; Červenka, J.; Kratochvíl, L.; Sindaco, R.; Robinson, M.D.; Morales, H.; Mazuch, T.; Price, T.; Amat, F.; et al. Phylogenetic Relationships of Semaphore Geckos (Squamata: Sphaerodactylidae: Pristurus) with an Assessment of the Taxonomy of Pristurus rupestris. Zootaxa 2014, 3835, 33–58. [Google Scholar] [CrossRef]
- Tamar, K.; Els, J.; Kornilios, P.; Soorae, P.; Tarroso, P.; Thanou, E.; Pereira, J.; Shah, J.N.; Elhassan, E.E.M.; Aguhob, J.C.; et al. The Demise of a Wonder: Evolutionary History and Conservation Assessments of the Wonder Gecko Teratoscincus keyserlingii (Gekkota, Sphaerodactylidae) in Arabia. PLoS ONE 2021, 16, e0244150. [Google Scholar] [CrossRef]
- Clayton, D.A. Replication of Animal Mitochondrial DNA. Cell 1982, 28, 693–705. [Google Scholar] [CrossRef]
- Burger, G.; Gray, M.W.; Lang, B.F. Mitochondrial Genomes: Anything Goes. Trends Genet. 2003, 19, 709–716. [Google Scholar] [CrossRef]
- Smith, D.R. The Past, Present and Future of Mitochondrial Genomics: Have We Sequenced Enough MtDNAs? Brief. Funct. Genom. 2016, 15, 47–54. [Google Scholar] [CrossRef]
- Boore, J.L. Animal Mitochondrial Genomes. Nucleic Acids Res. 1999, 27, 1767–1780. [Google Scholar] [CrossRef]
- Taanman, J.-W. The mitochondrial genome: Structure, transcription, translation and replication. Biochim. Biophys. Acta 1999, 1410, 103–123. [Google Scholar]
- Boore, J.L.; Macey, J.R.; Medina, M. Sequencing and comparing whole mitochondrial genomes of animals. Methods Enzymol. 2005, 395, 311–348. [Google Scholar] [PubMed]
- Zardoya, R. Recent Advances in Understanding Mitochondrial Genome Diversity. F1000Research 2020, 9, 270. [Google Scholar] [CrossRef] [PubMed]
- Xing, B.; Lin, L.; Wu, Q. Application of Mitochondrial Genomes to Species Identification and Evolution. Electron. J. Biotechnol. 2025, 76, 39–48. [Google Scholar] [CrossRef]
- Leviton, A.E.; Anderson, S.C.; Adler, K.; Minton, S.A. Handbook to Middle East Amphibians and Reptiles; Contr. to Herpetol. No. 8; SSAR: Oxford, OH, USA, 1992; pp. 1–252. [Google Scholar]
- Folmer, O.; Black, M.; Hoeh, W.; Lutz, R.; Vrijenhoek, R. DNA primers for amplification of mitochondrial cytochrome c oxidase subunit I from diverse metazoan invertebrates. Mol. Mar. Biol. Biotechnol. 1994, 3, 294–299. [Google Scholar]
- Hebert, P.D.N.; Cywinska, A.; Ball, S.L.; deWaard, J.R. Biological identifications through DNA barcodes. Proc. R. Soc. B Biol. Sci. 2003, 270, 313–321. [Google Scholar] [CrossRef]
- Chen, S.F.; Zhou, Y.Q.; Chen, Y.R.; Gu, J. Fastp: An Ultra-Fast All-in-One FASTQ Preprocessor. Bioinformatics 2018, 34, i884–i890. [Google Scholar] [CrossRef]
- Meng, G.L.; Li, Y.Y.; Yang, C.T.; Liu, S.L. MitoZ: A Toolkit for Animal Mitochondrial Genome Assembly, Annotation and Visualization. Nucleic Acids Res. 2019, 47, e63. [Google Scholar] [CrossRef]
- Tamura, K.; Stecher, G.; Kumar, S. MEGA11: Molecular Evolutionary Genetics Analysis Version 11. Mol. Biol. Evol. 2021, 38, 3022–3027. [Google Scholar] [CrossRef]
- Bernt, M.; Donath, A.; Jühling, F.; Externbrink, F.; Florentz, C.; Fritzsch, G.; Pütz, J.; Middendorf, M.; Stadler, P.F. MITOS: Improved de Novo Metazoan Mitochondrial Genome Annotation. Mol. Phylogenet. Evol. 2013, 69, 313–319. [Google Scholar] [CrossRef]
- Lowe, T.M.; Chan, P.P. tRNAscan-SE On-Line: Integrating Search and Context for Analysis of Transfer RNA Genes. Nucleic Acids Res. 2016, 44, W54–W57. [Google Scholar] [CrossRef]
- Grant, J.R.; Enns, E.; Marinier, E.; Mandal, A.; Herman, E.K.; Chen, C.; Graham, M.; Van Domselaar, G.; Stothard, P. Proksee: In-Depth Characterization and Visualization of Bacterial Genomes. Nucleic Acids Res. 2023, 51, W484–W492. [Google Scholar] [CrossRef]
- Perna, N.T.; Kocher, T.D. Patterns of Nucleotide Composition at Fourfold Degenerate Sites of Animal Mitochondrial Genomes. J. Mol. Evol. 1995, 41, 353–358. [Google Scholar] [CrossRef]
- Zhang, D.; Gao, F.L.; Jakovlić, I.; Zou, H.; Zhang, J.; Li, W.X.; Wang, G.T. PhyloSuite: An Integrated and Scalable Desktop Platform for Streamlined Molecular Sequence Data Management and Evolutionary Phylogenetics Studies. Mol. Ecol. Resour. 2020, 20, 348–355. [Google Scholar] [CrossRef] [PubMed]
- Xiang, C.Y.; Gao, F.L.; Jakovlić, I.; Lei, H.P.; Hu, Y.; Zhang, H.; Zou, H.; Wang, G.T.; Zhang, D. Using PhyloSuite for Molecular Phylogeny and Tree-Based Analyses. iMeta 2023, 2, e87. [Google Scholar] [CrossRef] [PubMed]
- Katoh, K.; Standley, D.M. MAFFT Multiple Sequence Alignment Software Version 7: Improvements in Performance and Usability. Mol. Biol. Evol. 2013, 30, 772–780. [Google Scholar] [CrossRef] [PubMed]
- Ranwez, V.; Douzery, E.J.P.; Cambon, C.; Chantret, N.; Delsuc, F. MACSE v2: Toolkit for the Alignment of Coding Sequences Accounting for Frameshifts and Stop Codons. Mol. Biol. Evol. 2018, 35, 2582–2584. [Google Scholar] [CrossRef]
- Capella-Gutiérrez, S.; Silla-Martínez, J.M.; Gabaldón, T. TrimAl: A Tool for Automated Alignment Trimming in Large-Scale Phylogenetic Analyses. Bioinformatics 2009, 25, 1972–1973. [Google Scholar] [CrossRef]
- Kück, P.; Longo, G.C. FASconCAT-G: Extensive Functions for Multiple Sequence Alignment Preparations Concerning Phylogenetic Studies. Front. Zool. 2014, 11, 81. [Google Scholar] [CrossRef]
- Nguyen, L.-T.; Schmidt, H.A.; Von Haeseler, A.; Minh, B.Q. IQ-TREE: A Fast and Effective Stochastic Algorithm for Estimating Maximum-Likelihood Phylogenies. Mol. Biol. Evol. 2015, 32, 268–274. [Google Scholar] [CrossRef]
- Kalyaanamoorthy, S.; Minh, B.Q.; Wong, T.K.F.; von Haeseler, A.; Jermiin, L.S. ModelFinder: Fast Model Selection for Accurate Phylogenetic Estimates. Nat. Methods 2017, 14, 587–589. [Google Scholar] [CrossRef]
- Huelsenbeck, J.P.; Ronquist, F. MRBAYES: Bayesian inference of phylogenetic trees. Bioinformatics 2001, 17, 754–755. [Google Scholar] [CrossRef] [PubMed]
- Xie, J.M.; Chen, Y.R.; Cai, G.J.; Cai, R.L.; Hu, Z.; Wang, H. Tree Visualization By One Table (TvBOT): A Web Application for Visualizing, Modifying and Annotating Phylogenetic Trees. Nucleic Acids Res. 2023, 51, W587–W592. [Google Scholar] [CrossRef] [PubMed]
- Montaña-Lozano, P.; Moreno-Carmona, M.; Ochoa-Capera, M.; Medina, N.S.; Boore, J.L.; Prada, C.F. Comparative Genomic Analysis of Vertebrate Mitochondrial Reveals a Differential of Rearrangements Rate between Taxonomic Class. Sci. Rep. 2022, 12, 5479. [Google Scholar] [CrossRef] [PubMed]
- Boominathan, A.; Vanhoozer, S.; Basisty, N.; Powers, K.; Crampton, A.L.; Wang, X.; Friedricks, N.; Schilling, B.; Brand, M.D.; O’Connor, M.S. Stable Nuclear Expression of ATP8 and ATP6 Genes Rescues a MtDNA Complex V Null Mutant. Nucleic Acids Res. 2016, 44, 9342–9357. [Google Scholar]
- Anderson, S.; Bankier, A.T.; Barrell, B.G.; de Bruijn, M.H.L.; Coulson, A.R.; Drouin, J.; Eperon, I.C.; Nierlich, D.P.; Roe, B.A.; Sanger, F.; et al. Sequence and Organization of the Human Mitochondrial Genome. Nature 1981, 290, 457–465. [Google Scholar] [CrossRef]
- Reyes, A.; Gissi, C.; Pesole, G.; Saccone, C. Asymmetrical Directional Mutation Pressure in the Mitochondrial Genome of Mammals. Mol. Biol. Evol. 1998, 15, 957–966. [Google Scholar] [CrossRef]
- Lin, Q.; Cui, P.; Ding, F.; Hu, S.N.; Yu, J. Replication-Associated Mutational Pressure (RMP) Governs Strand-Biased Compositional Asymmetry (SCA) and Gene Organization in Animal Mitochondrial Genomes. Curr. Genom. 2012, 13, 28–36. [Google Scholar] [CrossRef]
- Bernt, M.; Bleidorn, C.; Braband, A.; Dambach, J.; Donath, A.; Fritzsch, G.; Golombek, A.; Hadrys, H.; Jühling, F.; Meusemann, K.; et al. A Comprehensive Analysis of Bilaterian Mitochondrial Genomes and Phylogeny. Mol. Phylogenet. Evol. 2013, 69, 352–364. [Google Scholar] [CrossRef]
- Bulmer, M. The Selection-Mutation-Drift Theory of Synonymous Codon Usage. Genetics 1991, 129, 897–907. [Google Scholar] [CrossRef]
- Hershberg, R.; Petrov, D.A. Selection on Codon Bias. Annu. Rev. Genet. 2008, 42, 287–299. [Google Scholar] [CrossRef]
- Parvathy, S.T.; Udayasuriyan, V.; Bhadana, V. Codon usage bias. Mol. Biol. Rep. 2022, 49, 539–565. [Google Scholar] [CrossRef] [PubMed]
- Montaña-Lozano, P.; Balaguera-Reina, S.A.; Prada-Quiroga, C.F. Comparative Analysis of Codon Usage of Mitochondrial Genomes Provides Evolutionary Insights into Reptiles. Gene 2023, 851, 146999. [Google Scholar] [CrossRef] [PubMed]
- Bielawski, J.P.; Gold, J.R. Mutation Patterns of Mitochondrial H- and L-Strand DNA in Closely Related Cyprinid Fishes. Genetics 2002, 161, 1589–1597. [Google Scholar] [CrossRef] [PubMed]
- Salinas-Giegé, T.; Giegé, R.; Giegé, P. tRNA Biology in Mitochondria. Int. J. Mol. Sci. 2015, 16, 4518–4559. [Google Scholar] [CrossRef]
- Lafontaine, D.L.J.; Tollervey, D. The Function and Synthesis of Ribosomes. Nat. Rev. Mol. Cell Biol. 2001, 2, 514–520. [Google Scholar] [CrossRef]
- Shokolenko, I.N. Aging: A Mitochondrial DNA Perspective, Critical Analysis and an Update. World J. Exp. Med. 2014, 4, 46–57. [Google Scholar] [CrossRef]
- Butenko, A.; Lukeš, J.; Speijer, D.; Wideman, J.G. Mitochondrial Genomes Revisited: Why Do Different Lineages Retain Different Genes? BMC Biol. 2024, 22, 15. [Google Scholar] [CrossRef]
- Goldman, N.; Yang, Z. A Codon-Based Model of Nucleotide Substitution for Protein-Coding DNA Sequences. Mol. Biol. Evol. 1994, 11, 725–736. [Google Scholar]
- Li, X.D.; Jiang, G.F.; Yan, L.Y.; Li, R.; Mu, Y.; Deng, W.A. Positive Selection Drove the Adaptation of Mitochondrial Genes to the Demands of Flight and High-Altitude Environments in Grasshoppers. Front. Genet. 2018, 9, 605. [Google Scholar] [CrossRef]
- Jin, Y.; Wo, Y.; Tong, H.; Song, S.; Zhang, L.; Brown, R.P. Evolutionary analysis of mitochondrially encoded proteins of toad-headed lizards, Phryno-cephalus, along an altitudinal gradient. BMC Genom. 2018, 19, 185. [Google Scholar]
- Macey, J.R.; Wang, Y.; Ananjeva, N.B.; Larson, A.; Papenfuss, T.J. Vicariant Patterns of Fragmentation among Gekkonid Lizards of the Genus Teratoscincus Produced by the Indian Collision: A Molecular Phylogenetic Perspective and an Area Cladogram for Central Asia. Mol. Phylogenet. Evol. 1999, 12, 320–332. [Google Scholar] [CrossRef]






| Species | Sample ID | Collection Date | Gender | Collection Site | Altitude | Samples |
|---|---|---|---|---|---|---|
| Teratoscincus scincus | XJU-1 | 25 May 2024 | Female | Huocheng County, Xinjiang Uygur Autonomous Region, China (80.783124° E, 43.973877° N) | 752 m | Tail tissue |
| PCR Reaction Program | Temperature (°C) | Cycle Number | Time (s) |
|---|---|---|---|
| Initial denaturation | 94 | 1 | 60 |
| Denaturation | 94 | 6 | 60 |
| Annealing | 45 | 6 | 90 |
| Elongation | 72 | 6 | 75 |
| Denaturation | 94 | 36 | 60 |
| Annealing | 51 | 36 | 60 |
| Elongation | 72 | 36 | 75 |
| Final elongation | 72 | 1 | 600 |
| Storage | 4 | ∞ | ∞ |
| No | Family | Genus | Species | Accession | Length (bp) | AT% |
|---|---|---|---|---|---|---|
| 1 | Sphaerodactylidae | Gonatodes | Gonatodes albogularis | NC035153 | 16,830 | 52.0 |
| 2 | Sphaerodactylidae | Pristurus | Pristurus rupestris rupestris | MG182397 | 16,993 | 52.1 |
| 3 | Sphaerodactylidae | Quedenfeldtia | Quedenfeldtia moerens | KY996815 | 16,455 | 51.8 |
| 4 | Sphaerodactylidae | Quedenfeldtia | Quedenfeldtia trachyblepharus | KY996817 | 17,060 | 51.3 |
| 5 | Sphaerodactylidae | Sphaerodactylus | Sphaerodactylus elegans | AB612273 | 17,500 | 54.2 |
| 6 | Sphaerodactylidae | Teratoscincus | Teratoscincus keyserlingii | AY753545 | 18,400 | 56.5 |
| 7 | Sphaerodactylidae | Teratoscincus | Teratoscincus microlepis | AB612275 | 16,995 | 54.2 |
| 8 | Sphaerodactylidae | Teratoscincus | Teratoscincus przewalskii | NC067620 | 17,184 | 55.8 |
| 9 | Sphaerodactylidae | Teratoscincus | Teratoscincus roborowskii | NC053655 | 16,693 | 56.2 |
| 10 | Sphaerodactylidae | Teratoscincus | Teratoscincus scincus | PV780393 | 16,943 | 55.8 |
| 11 | Eublepharidae | Eublepharis | Eublepharis macularius | NC033383 | 17,462 | 63.1 |
| Position | Gene | Intergenic | Codon | |||||
|---|---|---|---|---|---|---|---|---|
| Gene | From | To | Length (bp) | Nucleotide (bp) | Anticodon | Start | Stop | Strand |
| trnF | 1 | 75 | 75 | 0 | GAA | - | - | H |
| rrnS | 76 | 1024 | 949 | 0 | TAC | - | - | H |
| trnV | 1025 | 1090 | 66 | 0 | - | - | - | H |
| rrnL | 1091 | 2614 | 1524 | 0 | - | - | - | H |
| trnL2 | 2615 | 2689 | 75 | 0 | TAA | - | - | H |
| nad1 | 2690 | 3667 | 978 | 0 | - | ATC | TAA | H |
| trnI | 3668 | 3740 | 73 | 0 | GAT | - | - | H |
| trnQ | 3740 | 3811 | 72 | −1 | TTG | - | - | L |
| trnM | 3811 | 3880 | 70 | −1 | CAT | - | - | H |
| nad2 | 3881 | 4925 | 1045 | 0 | - | ATA | T-- | H |
| trnW | 4926 | 4994 | 69 | 0 | TCA | - | - | H |
| trnA | 4994 | 5062 | 69 | −1 | TGC | - | - | L |
| trnN | 5064 | 5136 | 73 | 1 | GTT | - | - | L |
| OL | 5137 | 5167 | 31 | 0 | - | - | - | - |
| trnC | 5166 | 5231 | 66 | −2 | GCA | - | - | L |
| trnY | 5232 | 5300 | 69 | 0 | GTA | - | - | L |
| cox1 | 5302 | 6858 | 1557 | 1 | - | GTG | AGG | H |
| trnS2 | 6850 | 6921 | 72 | −9 | TGA | - | - | L |
| trnD | 6922 | 6989 | 68 | 0 | GTC | - | - | H |
| cox2 | 6990 | 7674 | 685 | 0 | - | ATG | T-- | H |
| trnK | 7675 | 7741 | 67 | 0 | TTT | - | - | H |
| atp8 | 7742 | 7906 | 165 | 0 | - | GTG | TAA | H |
| atp6 | 7897 | 8576 | 680 | −10 | - | ATG | TA- | H |
| cox3 | 8577 | 9360 | 784 | 0 | - | ATG | T-- | H |
| trnG | 9361 | 9427 | 67 | 0 | TCC | - | - | H |
| nad3 | 9428 | 9774 | 347 | 0 | - | ATT | TA- | H |
| trnR | 9775 | 9842 | 68 | 0 | TCG | - | - | H |
| nad4L | 9844 | 10,140 | 297 | 1 | - | ATG | TAA | H |
| nad4 | 10,134 | 11,498 | 1365 | −7 | - | ATG | TAA | H |
| trnH | 11,504 | 11,574 | 71 | 5 | GTG | - | - | H |
| trnS1 | 11,575 | 11,641 | 67 | 0 | GCT | - | - | H |
| trnL1 | 11,644 | 11,715 | 72 | 2 | TAG | - | - | H |
| nad5 | 11,716 | 13,518 | 1803 | 0 | - | GTG | TAG | H |
| nad6 | 13,511 | 14,032 | 522 | −8 | - | ATG | TAA | L |
| trnE | 14,033 | 14,100 | 68 | 0 | TTC | - | - | L |
| cob | 14,104 | 15,242 | 1139 | 3 | - | ATG | TA- | H |
| trnT | 15,243 | 15,310 | 68 | 0 | TGT | - | - | H |
| trnP | 15,311 | 15,377 | 67 | 0 | TGG | - | - | L |
| D-loop | 15,378 | 16,943 | 1566 | 0 | - | - | - | - |
| Region | Length (bp) | A | C | G | T | G + C% | A + T% | GC-Skew | AT-Skew |
|---|---|---|---|---|---|---|---|---|---|
| Total genome | 16,943 | 30.2 | 29.7 | 14.5 | 25.6 | 44.2 | 55.8 | −0.345 | 0.082 |
| PCGs | 11,367 | 29.7 | 30.7 | 13.0 | 26.6 | 43.6 | 56.3 | −0.406 | 0.055 |
| tRNAs | 1532 | 31.0 | 26.6 | 17.6 | 24.9 | 44.1 | 55.9 | −0.204 | 0.110 |
| rRNAs | 2473 | 33.5 | 27.8 | 17.8 | 20.9 | 45.6 | 54.4 | −0.221 | 0.230 |
| D-loop | 1566 | 28.1 | 28.2 | 16.8 | 26.9 | 45.0 | 55.0 | −0.254 | 0.022 |
| Codon | Count | RSCU | Codon | Count | RSCU | Codon | Count | RSCU | Codon | Count | RSCU |
|---|---|---|---|---|---|---|---|---|---|---|---|
| UUU (F) | 114 | 1.08 | UCU (S) | 42 | 1.11 | UAU (Y) | 51 | 0.86 | UGU (C) | 17 | 1.17 |
| UUC (F) | 97 | 0.92 | UCC (S) | 46 | 1.21 | UAC (Y) | 67 | 1.14 | UGC (C) | 12 | 0.83 |
| UUA (L) | 92 | 0.84 | UCA (S) | 80 | 2.11 | UAA (*) | 5 | 2.86 | UGA (W) | 85 | 1.57 |
| UUG (L) | 24 | 0.22 | UCG (S) | 3 | 0.08 | UAG (*) | 1 | 0.57 | UGG (W) | 23 | 0.43 |
| CUU (L) | 127 | 1.17 | CCU (P) | 31 | 0.56 | CAU (H) | 33 | 0.63 | CGU (R) | 19 | 1.04 |
| CUC (L) | 151 | 1.39 | CCC (P) | 72 | 1.3 | CAC (H) | 72 | 1.37 | CGC (R) | 28 | 1.53 |
| CUA (L) | 229 | 2.1 | CCA (P) | 108 | 1.95 | CAA (Q) | 86 | 1.74 | CGA (R) | 23 | 1.26 |
| CUG (L) | 31 | 0.28 | CCG (P) | 10 | 0.18 | CAG (Q) | 13 | 0.26 | CGG (R) | 3 | 0.16 |
| AUU (I) | 165 | 1.12 | ACU (T) | 78 | 0.83 | AAU (N) | 44 | 0.69 | AGU (S) | 18 | 0.47 |
| AUC (I) | 129 | 0.88 | ACC (T) | 123 | 1.3 | AAC (N) | 84 | 1.31 | AGC (S) | 39 | 1.03 |
| AUA (M) | 178 | 1.7 | ACA (T) | 161 | 1.7 | AAA (K) | 69 | 1.73 | AGA (*) | 0 | 0 |
| AUG (M) | 32 | 0.3 | ACG (T) | 16 | 0.17 | AAG (K) | 11 | 0.28 | AGG (*) | 1 | 0.57 |
| GUU (V) | 44 | 1.08 | GCU (A) | 56 | 0.73 | GAU (D) | 25 | 0.72 | GGU (G) | 16 | 0.29 |
| GUC (V) | 37 | 0.91 | GCC (A) | 141 | 1.84 | GAC (D) | 44 | 1.28 | GGC (G) | 111 | 2.03 |
| GUA (V) | 58 | 1.42 | GCA (A) | 98 | 1.28 | GAA (E) | 63 | 1.47 | GGA (G) | 53 | 0.97 |
| GUG (V) | 24 | 0.59 | GCG (A) | 11 | 0.14 | GAG (E) | 23 | 0.53 | GGG (G) | 39 | 0.71 |
Disclaimer/Publisher’s Note: The statements, opinions and data contained in all publications are solely those of the individual author(s) and contributor(s) and not of MDPI and/or the editor(s). MDPI and/or the editor(s) disclaim responsibility for any injury to people or property resulting from any ideas, methods, instructions or products referred to in the content. |
© 2026 by the authors. Licensee MDPI, Basel, Switzerland. This article is an open access article distributed under the terms and conditions of the Creative Commons Attribution (CC BY) license.
Share and Cite
Ge, Z.; Zhang, Z.; Mu, Z.; Zhong, L. Characteristics and Phylogenetic Considerations of the Newly Sequenced Mitochondrial Genome of Teratoscincus scincus (Gekkota: Sphaerodactylidae). Biology 2026, 15, 185. https://doi.org/10.3390/biology15020185
Ge Z, Zhang Z, Mu Z, Zhong L. Characteristics and Phylogenetic Considerations of the Newly Sequenced Mitochondrial Genome of Teratoscincus scincus (Gekkota: Sphaerodactylidae). Biology. 2026; 15(2):185. https://doi.org/10.3390/biology15020185
Chicago/Turabian StyleGe, Zhiqiang, Zhengyu Zhang, Zelu Mu, and Linqiang Zhong. 2026. "Characteristics and Phylogenetic Considerations of the Newly Sequenced Mitochondrial Genome of Teratoscincus scincus (Gekkota: Sphaerodactylidae)" Biology 15, no. 2: 185. https://doi.org/10.3390/biology15020185
APA StyleGe, Z., Zhang, Z., Mu, Z., & Zhong, L. (2026). Characteristics and Phylogenetic Considerations of the Newly Sequenced Mitochondrial Genome of Teratoscincus scincus (Gekkota: Sphaerodactylidae). Biology, 15(2), 185. https://doi.org/10.3390/biology15020185

