Sign in to use this feature.

Years

Between: -

Subjects

remove_circle_outline
remove_circle_outline
remove_circle_outline
remove_circle_outline
remove_circle_outline
remove_circle_outline
remove_circle_outline

Journals

Article Types

Countries / Regions

Search Results (69)

Search Parameters:
Keywords = fructose-1,6-bisphosphatase

Order results
Result details
Results per page
Select all
Export citation of selected articles as:
15 pages, 4315 KB  
Review
Disulfiram and Its Derivatives: An Immortal Phoenix of Drug Repurposing
by Ziad Omran and Omeima Abdullah
Pharmaceuticals 2026, 19(2), 200; https://doi.org/10.3390/ph19020200 - 24 Jan 2026
Viewed by 249
Abstract
Disulfiram (DSF) is a well-established inhibitor of aldehyde dehydrogenases (ALDHs) and an FDA-approved drug for chronic alcoholism. DSF has gained attention as a versatile scaffold for drug repurposing. Its metabolite, diethyldithiocarbamate (DDTC), mediates multiple biological effects via metal chelation and covalent modification of [...] Read more.
Disulfiram (DSF) is a well-established inhibitor of aldehyde dehydrogenases (ALDHs) and an FDA-approved drug for chronic alcoholism. DSF has gained attention as a versatile scaffold for drug repurposing. Its metabolite, diethyldithiocarbamate (DDTC), mediates multiple biological effects via metal chelation and covalent modification of key cysteine residues. Beyond its established anticancer properties, DSF modulates cancer stem cells, reactive oxygen species, proteasome function, and drug-resistance pathways. It also shows promise in metabolic disorders, including type 2 diabetes and obesity, by targeting enzymes such as fructose-1,6-bisphosphatase and α-glucosidase, and influences energy expenditure and autophagy. DSF exhibits antimicrobial and antiparasitic activity, enhances antibiotic efficacy against multidrug-resistant bacteria, and demonstrates antischistosomal and anti-Trichomonas effects, while also providing radioprotective benefits. The clinical translation of DSF is limited by poor solubility, rapid metabolism, and off-target effects; consequently, the development of DSF analogs has become a major focus. Structural optimization has yielded derivatives with improved selectivity, stability, solubility, and target specificity, enabling precise modulation of key enzymes while reducing adverse effects. A key structure-based strategy involves introducing bulkier substituents to exploit differences in ALDH active-site architecture and achieve target selectivity. This concept is exemplified by compounds (1) and (2), in which bulky substituents confer selective inhibition of ALDH1A1 while sparing ALDH2. This review provides a comprehensive overview of DSF analogs, their molecular mechanisms, and therapeutic potential, highlighting their promise as multifunctional agents for cancer, metabolic disorders, infectious diseases, and radioprotection. Full article
(This article belongs to the Special Issue Sulfur-Containing Scaffolds in Medicinal Chemistry)
Show Figures

Figure 1

9 pages, 709 KB  
Communication
Towards Next-Generation Sequencing as a First-Tier Diagnostic Test for Fructose-1,6-Bisphosphatase Deficiency
by Nadine Yazbeck, Abir Barhoumi and Pascale E. Karam
Metabolites 2026, 16(1), 56; https://doi.org/10.3390/metabo16010056 - 8 Jan 2026
Viewed by 200
Abstract
Background: Advances in genomic technologies combined with tandem mass newborn screening have enabled early detection and management of several common inborn errors of metabolism. Fructose-1,6-bisphosphatase deficiency, an autosomal recessive treatable disorder reported in around 150 patients worldwide, remains underdiagnosed despite an excellent prognosis [...] Read more.
Background: Advances in genomic technologies combined with tandem mass newborn screening have enabled early detection and management of several common inborn errors of metabolism. Fructose-1,6-bisphosphatase deficiency, an autosomal recessive treatable disorder reported in around 150 patients worldwide, remains underdiagnosed despite an excellent prognosis with early detection. Although common in highly consanguineous populations, diagnosis is often delayed due to the non-specific clinical and biochemical profile. Methods: This report explores the diagnostic pathway using first-tier next-generation sequencing of three novel cases of fructose-1,6-bisphosphatase deficiency in a tertiary care center in Lebanon. Results: Two patients were diagnosed with first-tier exome sequencing within one month of presentation and had an excellent outcome at 6 years of follow-up. The third patient, undiagnosed for 10 years, suffered from neurological sequalae. The molecular profile was remarkable in two patients for exon 2 deletion in the FBP1 gene, a founder mutation reported in Turkish and Armenian patients, and a rare frameshift mutation in the third case. Conclusions: The use of next-generation sequencing as as a first-tier test for FBP deficiency is a non-invasive and rapid method for early diagnosis and management of this rare yet treatable disorder. It can detect both disease-causing variants and large deletions, founder mutations as well, delineating the molecular profile in populations where this disorder is highly prevalent. Full article
Show Figures

Graphical abstract

14 pages, 1306 KB  
Article
Comparative Analyses of Gene and Protein Expressions and the Lipid Contents in Intramuscular and Subcutaneous Fat Tissues in Fattening Steers
by Kaixi Ji, Ming Yang, Ziying Tan, Hongbo Zhao and Xianglun Zhang
Animals 2025, 15(18), 2733; https://doi.org/10.3390/ani15182733 - 19 Sep 2025
Viewed by 829
Abstract
In this study, we aimed to characterize intramuscular fat (IMF) tissue in fattening steers through a comparison with subcutaneous fat (SCF) tissue. The IMF of the longissimus thoracis et lumborum and the SCF of the back fat from three fattening steers (mean body [...] Read more.
In this study, we aimed to characterize intramuscular fat (IMF) tissue in fattening steers through a comparison with subcutaneous fat (SCF) tissue. The IMF of the longissimus thoracis et lumborum and the SCF of the back fat from three fattening steers (mean body weight of 703.50 ± 11.45 kg) were collected, and the muscle tissue, connective tissue, and fascia were carefully removed. Gene and protein expressions and the lipid contents were assessed via transcriptomic, proteomic, and lipidomic analyses, respectively. Subsequently, tissue-specific factors were identified using integrated analysis. The results revealed that the expressions of sarcoplasmic/endoplasmic reticulum Ca2+ transporting 2 (ATP2A2), enolase 3 (ENO3), fructose-bisphosphatase 2 (FBP2), myosin heavy chain 7 (MYH7), myosin light chain 3 (MYL3), myosin light chain kinase (MYLK), glycogen phosphorylase (PYGM), troponin C1 (TNNC1), and tropomyosin 2 (TPM2) significantly increased in IMF at both the mRNA and protein levels, whereas those of fatty acid-binding protein 4 (FABP4), stearoyl-CoA desaturase (SCD), and apolipoprotein E (APOE) were reduced. The abundances of both phosphatidylinositol (PI) (18:1/20:4) and phosphatidylcholine (PC) (15:0/18:2) were positively correlated with APOE. Conversely, that of PI (18:1/20:4) was negatively correlated with ENO3 and PYGM, whereas PC (15:0/18:2) was negatively correlated with TNNC1 and MYLK. In conclusion, we identified calcium signaling and glycolysis as key IMF-regulating pathways. ATP2A2, ENO3, FBP2, MYH7, MYL3, MYLK, PYGM, TNNC1, TPM2, and LPE 18:0 were negatively associated with IMF deposition, whereas FABP4, SCD, APOE, PI (18:1/20:4), and PC (15:0/18:2) were positively associated with it. These findings offer underlying IMF-related targets to promote IMF deposition in cattle. Full article
(This article belongs to the Special Issue Livestock Omics)
Show Figures

Figure 1

24 pages, 10588 KB  
Article
Genome-Wide Identification, Evolution, and Expression Patterns of the Fructose-1,6-Bisphosphatase Gene Family in Saccharum Species
by Chunyan Tian, Xiuting Hua, Peifang Zhao, Chunjia Li, Xujuan Li, Hongbo Liu and Xinlong Liu
Plants 2025, 14(15), 2433; https://doi.org/10.3390/plants14152433 - 6 Aug 2025
Viewed by 879
Abstract
Fructose-1,6-bisphosphatase (FBP) is a crucial regulatory enzyme in sucrose synthesis and photosynthetic carbon assimilation, functioning through two distinct isoforms: cytosolic FBP (cyFBP) and chloroplastic FBP (cpFBP). However, the identification and functional characterization of FBP genes in Saccharum remains limited. In this study, we [...] Read more.
Fructose-1,6-bisphosphatase (FBP) is a crucial regulatory enzyme in sucrose synthesis and photosynthetic carbon assimilation, functioning through two distinct isoforms: cytosolic FBP (cyFBP) and chloroplastic FBP (cpFBP). However, the identification and functional characterization of FBP genes in Saccharum remains limited. In this study, we conducted a systematic identification and comparative genomics analyses of FBPs in three Saccharum species. We further examined their expression patterns across leaf developmental zones, spatiotemporal profiles, and responses to diurnal rhythms and hormonal treatments. Our analysis identified 95 FBP genes, including 44 cyFBPs and 51 cpFBPs. Comparative analyses revealed significant divergence in physicochemical properties, gene structures, and motif compositions between the two isoforms. Expression profiling indicated that both cyFBPs and cpFBPs were predominantly expressed in leaves, particularly in maturing and mature zones. During diurnal cycles, their expression peaked around the night–day transition, with cpFBPs exhibiting earlier peaks than cyFBPs. FBP genes in Saccharum spontaneum displayed greater diurnal sensitivity than those in Saccharum officinarum. Hormonal treatments further revealed significant regulatory divergence in FBP genes, both between isoforms and across species. Notably, cyFBP_2 and cpFBP_2 members consistently exhibited higher expression levels across all datasets, suggesting their pivotal roles in sugarcane physiology. These findings not only identify potential target genes for enhancing sucrose accumulation, but also highlight the breeding value of S. spontaneum and S. officinarum in sugarcane breeding. Full article
(This article belongs to the Section Plant Genetics, Genomics and Biotechnology)
Show Figures

Figure 1

19 pages, 2386 KB  
Article
Melatonin Improves Salt Tolerance in Tomato Seedlings by Enhancing Photosystem II Functionality and Calvin Cycle Activity
by Xianjun Chen, Bi Chen, Yao Jiang, Jianwei Zhang, Mingjie Liu, Qin Yang and Huiying Liu
Plants 2025, 14(12), 1785; https://doi.org/10.3390/plants14121785 - 11 Jun 2025
Cited by 4 | Viewed by 1217
Abstract
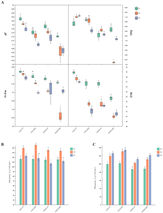
Salt stress severely impairs photosynthesis and development in tomato seedlings. This study investigated the regulatory role of exogenous melatonin (MT) on photosynthetic performance under salt stress by determining chlorophyll content, chlorophyll a fluorescence parameters, Calvin cycle enzyme activities, and related gene expression. Results [...] Read more.
Salt stress severely impairs photosynthesis and development in tomato seedlings. This study investigated the regulatory role of exogenous melatonin (MT) on photosynthetic performance under salt stress by determining chlorophyll content, chlorophyll a fluorescence parameters, Calvin cycle enzyme activities, and related gene expression. Results showed that salt stress significantly reduced chlorophyll content and impaired photosystem II (PSII) functionality, as evidenced by the increased minimum fluorescence (Fo) and decreased maximum quantum efficiency of PSII (Fv/Fm) and effective PSII quantum yield (ΦPSII). MT application mitigated these negative effects, as reflected by higher Fv/Fm, increased chlorophyll content, and lower non-photochemical quenching (NPQ). In addition, MT-treated plants exhibited improved PSII electron transport and more efficient use of absorbed light energy, as shown by elevated ΦPSII and qP values. These changes suggest improved PSII functional stability and reduced excess thermal energy dissipation. Furthermore, MT significantly enhanced both the activity and expression of key enzymes involved in the Calvin cycle, including ribulose-1,5-bisphosphate carboxylase/oxygenase (Rubisco), Rubisco activase (RCA), phosphoglycerate kinase (PGK), glyceraldehyde-3-phosphate dehydrogenase (GAPDH), fructose-1,6-bisphosphatase (FBPase), fructose-bisphosphate aldolase (FBA), transketolase (TK), and sedoheptulose-1,7-bisphosphatase (SBPase), thereby promoting carbon fixation and ribulose-1,5-bisphosphate (RuBP) regeneration under salt stress. Conversely, inhibition of endogenous MT synthesis by p-CPA exacerbated salt stress damage, further confirming MT’s crucial role in salt tolerance. These findings demonstrate that exogenous MT enhances salt tolerance in tomato seedlings by simultaneously improving photosynthetic electron transport efficiency and upregulating the activity and gene expression of key Calvin cycle enzymes, thereby promoting the coordination between light reactions and carbon fixation processes. This study provides valuable insights into the comprehensive regulatory role of MT in maintaining photosynthetic performance under saline conditions. Full article
(This article belongs to the Section Plant Physiology and Metabolism)
Show Figures

Figure 1

19 pages, 2658 KB  
Article
A Study on the Differences in Rumen Microbiota–Liver Gluconeogenesis–Mitochondrial Interaction Between Tibetan Sheep and Hu Sheep in the Qinghai–Tibet Plateau
by Qianling Chen, Yuzhu Sha, Xiu Liu, Min Gao, Xiaowei Chen, Wenxin Yang, Wei Huang, Jiqing Wang, Yapeng He, Xu Gao and Yanyu He
Animals 2025, 15(11), 1603; https://doi.org/10.3390/ani15111603 - 30 May 2025
Cited by 2 | Viewed by 1309
Abstract
As high-quality sheep germplasm resources in China, Hu sheep are characterized by fast growth and development, high fecundity, and tolerance to drought and cold. Tibetan sheep, adapted to high-altitude environments, have developed strong environmental adaptability. To explore the differences in the interaction among [...] Read more.
As high-quality sheep germplasm resources in China, Hu sheep are characterized by fast growth and development, high fecundity, and tolerance to drought and cold. Tibetan sheep, adapted to high-altitude environments, have developed strong environmental adaptability. To explore the differences in the interaction among rumen microbial flora, hepatic gluconeogenesis, and mitochondrial function between Tibetan sheep and Hu sheep in the Qinghai–Tibet Plateau, this study systematically compared and analyzed the rumen flora density, key enzyme activities related to hepatic gluconeogenesis and mitochondrial function, and the expression levels of related genes in Tibetan sheep and Hu sheep under identical feeding management conditions, followed by correlation analysis. The results showed that Hu sheep had significantly higher densities of Ruminobacteramylophilus (Ram) and Fibrobacter succinogenes (Fs) associated with starch and protein degradation (p < 0.01). The expression levels of Forkhead box O1 (FOXO1), pyruvate carboxylase (PC) activity, and adenosine triphosphate (ATP) content were also significantly higher than those in Tibetan sheep (p < 0.01). In contrast, Tibetan sheep had higher densities of Butyrivibrio fibrisolvens (Bf), Ruminococcus albus (Ra), Ruminococcus flavefaciens (Rf), etc., related to cellulose degradation (p < 0.01). The gluconeogenesis-related genes, Glucose-6-phosphatase catalytic subunit 1 (G6PC1) and phosphoenolpyruvate carboxykinase1 (PCK1), and the activities of phosphoenolpyruvate carboxykinase (PEPCK) and fructose-1,6-bisphosphatase (FBPase) were significantly higher in Tibetan sheep than in Hu sheep (p < 0.01). Mitochondrial function-related genes Mitofusin-1 (Mfn1), Mitofusin-2 (Mfn2), subunit 6 of ATP synthase (ATP6), cytochrome b (Cytb), etc., also showed significantly higher expression in Tibetan sheep (p < 0.01). While no significant differences were observed in the contents of citric acid (CA), pyruvic acid (PA), glucose (Glu), etc. (p > 0.05). Correlation analysis indicated that rumen flora was associated with the key enzyme activities and gene expressions of hepatic gluconeogenesis and mitochondrial function to varying degrees. In summary, Tibetan sheep exhibit strong fiber degradation capacity, the efficient utilization of gluconeogenic intermediates, and mitochondrial oxidative phosphorylation (OXPHOS) ability, forming adaptive strategies for high-altitude environments. By contrast, Hu sheep show efficient protein and starch degradation capacity, thereby enhancing the supply of gluconeogenic precursors. It is indicated that when introducing Hu sheep to high-altitude areas, dietary intervention can be used to regulate rumen microorganisms, such as increasing fiber-decomposing bacteria or enhancing mitochondrial oxidative capacity, to counteract metabolic limitations induced by hypoxia. Full article
(This article belongs to the Section Animal Physiology)
Show Figures

Figure 1

27 pages, 7853 KB  
Article
Different Spatial Configurations of LED Light Sources Enhance Growth in Tomato Seedlings by Influencing Photosynthesis, CO2 Assimilation, and Endogenous Hormones
by Xiting Yang, Shuya Wang, Wenkai Liu, Shuchao Huang, Yandong Xie, Xin Meng, Zhaozhuang Li, Ning Jin, Li Jin, Jian Lyu and Jihua Yu
Plants 2025, 14(9), 1369; https://doi.org/10.3390/plants14091369 - 30 Apr 2025
Cited by 4 | Viewed by 1757
Abstract
Sub-optimal light environments in controlled agricultural settings often limit the productivity of plants. While LED supplementary lighting has been widely adopted to mitigate light deficiencies, the spatial arrangement of LED light sources remains a critical but under-explored factor affecting plant physiological responses. In [...] Read more.
Sub-optimal light environments in controlled agricultural settings often limit the productivity of plants. While LED supplementary lighting has been widely adopted to mitigate light deficiencies, the spatial arrangement of LED light sources remains a critical but under-explored factor affecting plant physiological responses. In this study, we used the affiliation function method to comprehensively analyze the effects of four spatial LED supplementary lighting configurations—top-down lighting (T1), mid-canopy upward lighting (T2), mid-canopy downward lighting (T3), and bottom-up lighting (T4)—on the growth and photosynthetic performance of tomato plants. Our findings reveal that the T1 treatment significantly increased light absorption in the upper and middle leaves, enhanced photosynthetic efficiency, promoted the CO2 assimilation rate, and elevated the activities of key Calvin cycle enzymes, including ribulose-1,5-bisphosphate carboxylase/oxygenase (Rubisco), fructose-1,6-bisphosphatase (FBPase), transketolase (TK), glyceraldehyde-3-phosphate dehydrogenase (GAPDH), and fructose-1,6-bisphosphate aldolase (FBA). These changes led to improved carbohydrate metabolism and biomass accumulation. Additionally, the T4 treatment markedly enhanced photosynthetic activity in the lower leaves, increasing sugar metabolism-related enzyme activities, such as sucrose synthase (SS), sucrose phosphate synthase (SPS), acid invertase (AI), and neutral invertase (NI). Consequently, compared with the CK treatment, the T4 treatment significantly increased the accumulation of glucose, fructose, and sucrose, with increases of 47.36%, 27.61%, and 87.21%, respectively. Furthermore, LED supplementation regulated endogenous hormone levels, thereby promoting overall plant growth. This study highlights the importance of the spatial arrangement of LEDs in optimizing light distribution and enhancing plant productivity, providing valuable theoretical and practical insights for improving agricultural practices in controlled environments. Full article
(This article belongs to the Section Plant Development and Morphogenesis)
Show Figures

Graphical abstract

16 pages, 3425 KB  
Article
Circadian Regulation of Vitamin D Target Genes Reveals a Network Shaped by Individual Responsiveness
by Parcival Maissan and Carsten Carlberg
Nutrients 2025, 17(7), 1204; https://doi.org/10.3390/nu17071204 - 29 Mar 2025
Cited by 4 | Viewed by 2600
Abstract
Background: In humans, vitamin D3 synthesis follows a day–night rhythm due to its UV-B-dependent production. Results: As part of the VitDHiD intervention study, we identified 87 in vivo vitamin D target genes with circadian expression patterns in immune cells, forming a regulatory [...] Read more.
Background: In humans, vitamin D3 synthesis follows a day–night rhythm due to its UV-B-dependent production. Results: As part of the VitDHiD intervention study, we identified 87 in vivo vitamin D target genes with circadian expression patterns in immune cells, forming a regulatory network centered on transcription factors and membrane receptors. These genes exhibit a narrow basal expression range, with 80% downregulated upon vitamin D3 supplementation. Clustering analysis revealed six distinct gene groups, with the two most prominent clusters driven by the transcription factor CSRNP1 (cysteine- and serine-rich nuclear protein 1) and GAS7 (growth arrest-specific 7), a known differentiation inducer. Among the 25 VitDHiD study participants, we identified two subgroups distinguished by significant differences in the responsiveness of 14 in vivo vitamin D target genes. These genes encode transcription factors like CSRNP1, as well as metabolic enzymes and transporters, including NAMPT (nicotinamide phosphoribosyltransferase), PFKFB3 (6-phosphofructo-2-kinase/fructose-2,6-bisphosphatase 3), and SLC2A3 (solute carrier family 2 member 3). Notably, all 14 genes possess a vitamin D receptor-binding enhancer within a reasonable distance of their transcription start site. Conclusions: These findings highlight a novel link between vitamin D signaling and circadian gene regulation, with potential implications for personalized supplementation strategies. Full article
(This article belongs to the Section Nutrigenetics and Nutrigenomics)
Show Figures

Figure 1

22 pages, 5625 KB  
Article
Genetic and Physiological Characterization of the Pentose Phosphate Pathway in the Yeast Kluyveromyces lactis
by Laura-Katharina Bertels, Stefan Walter and Jürgen J. Heinisch
Int. J. Mol. Sci. 2025, 26(3), 938; https://doi.org/10.3390/ijms26030938 - 23 Jan 2025
Cited by 1 | Viewed by 2463
Abstract
The pentose phosphate pathway (PPP) is essential for human health and provides, amongst others, the reduction power to cope with oxidative stress. In contrast to the model baker’s yeast, the PPP also contributes to a large extent to glucose metabolism in the milk [...] Read more.
The pentose phosphate pathway (PPP) is essential for human health and provides, amongst others, the reduction power to cope with oxidative stress. In contrast to the model baker’s yeast, the PPP also contributes to a large extent to glucose metabolism in the milk yeast Kluyveromyces lactis. Yet, the physiological consequences of mutations in genes encoding PPP enzymes in K. lactis have been addressed for only a few. We here embarked on a systematic study of such mutants, deleting ZWF1, SOL4, GND1, RKI1, RPE1, TKL1, TAL1, and SHB17. Interestingly, GND1, RKI1, and TKL1 were found to be essential under standard growth conditions. Epistasis analyses revealed that a lack of Zwf1 rescued the lethality of the gnd1 deletion, indicating that it is caused by the accumulation of 6-phosphogluconate. Moreover, the slow growth of a tal1 null mutant, which lacks fructose-1,6-bisphosphate aldolase, was aggravated by deleting the SHB17 gene encoding sedoheptulose-1,7-bisphosphatase. A mitotically stable tetOFF system was established for conditional expression of TAL1 and TKL1, encoding transaldolase and transketolase in the non-oxidative part of the PPP, and employed in a global proteome analysis upon depletion of the enzymes. Results indicate that fatty acid degradation is upregulated, providing an alternative energy source. In addition, tal1 and tkl1 null mutants were complemented by heterologous expression of the respective genes from baker’s yeast and humans. These data demonstrate the importance of the PPP for basic sugar metabolism and oxidative stress response in K. lactis and the potential of this yeast as a model for the study of PPP enzymes from heterologous sources, including human patients. Full article
(This article belongs to the Special Issue Yeasts: Model Systems for Molecular Research)
Show Figures

Figure 1

20 pages, 3616 KB  
Article
Balanced Fertilization Enhances the Nutritional Value and Flavor Profile of Tomato Fruits
by Wangxiong Li, Yang Zhang, Zhongqi Tang, Junwen Wang, Yue Wu and Jihua Yu
Foods 2024, 13(22), 3599; https://doi.org/10.3390/foods13223599 - 11 Nov 2024
Cited by 2 | Viewed by 2703
Abstract
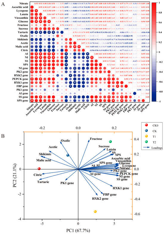
The tomato is a key fruit in China. However, the drive to produce higher-quality tomatoes has resulted in fertilizer overuse, soil degradation, and environmental pollution in recent years. Therefore, investigating the effects of balanced fertilization on the nutritional and flavor qualities of tomato [...] Read more.
The tomato is a key fruit in China. However, the drive to produce higher-quality tomatoes has resulted in fertilizer overuse, soil degradation, and environmental pollution in recent years. Therefore, investigating the effects of balanced fertilization on the nutritional and flavor qualities of tomato plants is crucial. This study applied four fertilizer treatments to assess their effects on sugar and acid contents, sugar-metabolism-related enzyme activity, nitrate levels, ascorbic acid, pigments, polyphenols, and volatiles, and we performed a correlation analysis. The results showed that balanced fertilization increased glucose and fructose contents by 45% and 31% compared to CK (conventional fertilizer), while tartaric, citric, acetic, malic, and shikimic acid contents were reduced by 59%, 27%, 22%, 26%, and 4%, respectively. Additionally, balanced fertilization increased the activities of sucrose synthase (SS), sucrose phosphate synthase (SPS), acid invertase (AI), and neutral invertase (NI) by 58%, 26%, 19%, and 35%, respectively, compared to CK (conventional fertilizer) and upregulated the expression of phosphoenolpyruvate carboxykinase (PEPCK), neutral invertase (NI), sucrose-phosphate synthase (SPS), and fructose-1,6-bisphosphatase (FBP) genes. Moreover, balanced fertilization significantly enhanced the polyphenol content, as well as the diversity and concentration of volatiles. Correlation analysis confirmed that sugar-metabolism-related enzymes and genes were positively correlated with sugar fractions and negatively correlated with the organic acid content. Principal components analysis demonstrated that the balanced fertilization treatment was distinct from the other treatments, and all polyphenols, except for caffeic acid, were positively associated with balanced fertilization. Full article
(This article belongs to the Section Food Nutrition)
Show Figures

Graphical abstract

18 pages, 5736 KB  
Article
An Analysis of the Mechanism About CO2 Enrichment Promoting Carbohydrate Metabolism in Cucumber (Cucumis sativus L.) Leaves
by Yanling Li, Hongxia Song, Xuan Li, Leiping Hou and Meilan Li
Int. J. Mol. Sci. 2024, 25(20), 11309; https://doi.org/10.3390/ijms252011309 - 21 Oct 2024
Cited by 3 | Viewed by 1779
Abstract
Elevated CO2 can affect the synthesis and distribution of photosynthetic assimilates. However, the carbohydrate metabolism molecular mechanism of cucumber leaves in response to CO2 enrichment is unclear. Therefore, it is of great significance to investigate the key functional regulatory genes in [...] Read more.
Elevated CO2 can affect the synthesis and distribution of photosynthetic assimilates. However, the carbohydrate metabolism molecular mechanism of cucumber leaves in response to CO2 enrichment is unclear. Therefore, it is of great significance to investigate the key functional regulatory genes in cucumber. In this study, the growth of cucumber leaves under different CO2 conditions was compared. The results showed that under CO2 enrichment, leaf area increased, the number of mesophyll cells increased, stomata enlarged, and more starch grains accumulated in the chloroplasts. Compared with the control, the starch and soluble sugar content of leaves were maximally increased by 194.1% and 55.94%, respectively; the activities of fructose-1,6-bisphosphatase (FBPase), ADPG pyrophosphorylase (AGPase), starch synthase (SSS), sucrose phosphate synthase (SPS), sucrose synthase (SS) and invertase (Inv) were maximally increased by 36.91%, 66.13%, 33.18%, 21.7%, 54.11%, and 46.01%, respectively. Through transcriptome analysis, a total of 1,582 differential expressed genes (DEGs) were identified, in which the starch and sucrose metabolism pathway was significantly enriched, and 23 genes of carbon metabolism were screened. Through metabolome analysis, a total of 22 differential accumulation metabolites (DAMs) were identified. Moreover, D-glucose and D(+)-glucose were significantly accumulated, showing upregulation 2.4-fold and 2.6-fold, respectively. Through combined analysis of transcriptome and metabolome, it was revealed that seven genes were highly related to D-glucose, and Csa6G153460 (AGPase), Csa5G612840 (β-glucosidase), and Csa4G420150 (4-α-glucanotransferase) were significantly correlated to the carbohydrate regulatory network. Furthermore, the mechanism of CO2 enrichment that promotes carbohydrate metabolism in leaves at the molecular level was revealed. This mechanism advances the development of the cell wall and leaf morphology by activating the expression of key genes and improving enzyme activity. Full article
(This article belongs to the Section Molecular Plant Sciences)
Show Figures

Figure 1

19 pages, 6426 KB  
Article
Genomic Deletion of PFKFB3 Decreases In Vivo Tumorigenesis
by Yoannis Imbert-Fernandez, Simone M. Chang, Lilibeth Lanceta, Nicole M. Sanders, Jason Chesney, Brian F. Clem and Sucheta Telang
Cancers 2024, 16(13), 2330; https://doi.org/10.3390/cancers16132330 - 26 Jun 2024
Cited by 2 | Viewed by 6205
Abstract
Rapidly proliferative processes in mammalian tissues including tumorigenesis and embryogenesis rely on the glycolytic pathway for energy and biosynthetic precursors. The enzyme 6-phosphofructo-2-kinase/fructose-2,6-bisphosphatase-3 (PFKFB3) plays an important regulatory role in glycolysis by activating the key rate-limiting glycolytic enzyme, 6-phosphofructo-1-kinase (PFK-1). We have previously [...] Read more.
Rapidly proliferative processes in mammalian tissues including tumorigenesis and embryogenesis rely on the glycolytic pathway for energy and biosynthetic precursors. The enzyme 6-phosphofructo-2-kinase/fructose-2,6-bisphosphatase-3 (PFKFB3) plays an important regulatory role in glycolysis by activating the key rate-limiting glycolytic enzyme, 6-phosphofructo-1-kinase (PFK-1). We have previously determined that decreased PFKFB3 expression reduced glycolysis and growth in transformed cells in vitro and suppressed xenograft growth in vivo. In earlier studies, we created a constitutive knockout mouse to interrogate the function of PFKFB3 in vivo but failed to generate homozygous offspring due to the requirement for PFKFB3 for embryogenesis. We have now developed a novel transgenic mouse model that exhibits inducible homozygous pan-tissue Pfkfb3 gene deletion (Pfkfb3fl/fl). We have induced Pfkfb3 genomic deletion in these mice and found that it effectively decreased PFKFB3 expression and activity. To evaluate the functional consequences of Pfkfb3 deletion in vivo, we crossed Cre-bearing Pfkfb3fl/fl mice with oncogene-driven tumor models and found that Pfkfb3 deletion markedly decreased their glucose uptake and growth. In summary, our studies reveal a critical regulatory function for PFKFB3 in glycolysis and tumorigenesis in vivo and characterize an effective and powerful model for further investigation of its role in multiple biological processes. Full article
(This article belongs to the Section Molecular Cancer Biology)
Show Figures

Figure 1

20 pages, 3164 KB  
Article
Metabolomics Reveals the Impact of Overexpression of Cytosolic Fructose-1,6-Bisphosphatase on Photosynthesis and Growth in Nannochloropsis gaditana
by Zhengying Zhang, Yanyan Li, Shuting Wen, Shu Yang, Hongmei Zhu and Hantao Zhou
Int. J. Mol. Sci. 2024, 25(12), 6800; https://doi.org/10.3390/ijms25126800 - 20 Jun 2024
Cited by 7 | Viewed by 2117
Abstract
Nannochloropsis gaditana, a microalga known for its photosynthetic efficiency, serves as a cell factory, producing valuable biomolecules such as proteins, lipids, and pigments. These components make it an ideal candidate for biofuel production and pharmaceutical applications. In this study, we genetically engineered [...] Read more.
Nannochloropsis gaditana, a microalga known for its photosynthetic efficiency, serves as a cell factory, producing valuable biomolecules such as proteins, lipids, and pigments. These components make it an ideal candidate for biofuel production and pharmaceutical applications. In this study, we genetically engineered N. gaditana to overexpress the enzyme fructose-1,6-bisphosphatase (cyFBPase) using the Hsp promoter, aiming to enhance sugar metabolism and biomass accumulation. The modified algal strain, termed NgFBP, exhibited a 1.34-fold increase in cyFBPase activity under photoautotrophic conditions. This modification led to a doubling of biomass production and an increase in eicosapentaenoic acid (EPA) content in fatty acids to 20.78–23.08%. Additionally, the genetic alteration activated the pathways related to glycine, protoporphyrin, thioglucosides, pantothenic acid, CoA, and glycerophospholipids. This shift in carbon allocation towards chloroplast development significantly enhanced photosynthesis and growth. The outcomes of this study not only improve our understanding of photosynthesis and carbon allocation in N. gaditana but also suggest new biotechnological methods to optimize biomass yield and compound production in microalgae. Full article
(This article belongs to the Special Issue Plant Genome Editing)
Show Figures

Figure 1

18 pages, 4168 KB  
Article
Comparative Transcriptome-Based Analysis of the Regulation of Leaf Senescence in the Upper and Middle Canopy of Different Soybean Cultivars
by Nan Wang, Zhenghao Zhang, Jiayi Li, Ruoning Li, Xuejing Zhang, Xingdong Yao and Futi Xie
Agronomy 2024, 14(6), 1250; https://doi.org/10.3390/agronomy14061250 - 10 Jun 2024
Cited by 3 | Viewed by 1708
Abstract
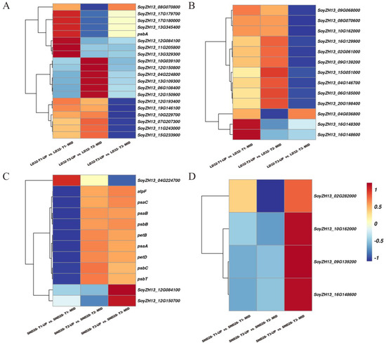
Premature leaf failure is one of the major factors contributing to crop yield reduction. High-yielding soybean cultivars exhibit a longer leaf lifespan during the reproductive period, promoting higher yields. In this experiment, physiological indexes and transcriptomics analysis were carried out on leaves of [...] Read more.
Premature leaf failure is one of the major factors contributing to crop yield reduction. High-yielding soybean cultivars exhibit a longer leaf lifespan during the reproductive period, promoting higher yields. In this experiment, physiological indexes and transcriptomics analysis were carried out on leaves of different canopy parts of two soybean cultivars with different senescence sensitivities of LD32 and SND28 as test materials. The results showed that the leaf senescence rates of the two soybean cultivars, tested at the grain-filling stage, were significantly different, and the senescence rates of the upper and middle canopy leaves of LD32 were significantly lower than those of SND28. In comparison to SND28, LD32 exhibited slower decreases in chlorophyll, net photosynthetic rate, and SPAD values in the upper and middle canopy leaves. The differentially expressed genes for senescence of upper and middle canopy leaves of both cultivars were enriched in four pathways: the photosynthesis pathway, the photosynthesis–antenna protein pathway, the MAPK signaling pathway–plant hormone signal transduction pathway, and the plant hormone signal transduction pathway. The differential expression of 20 genes (Ribose-5-phosphate isomerase, fructose-1,6-bisphosphatase, etc.) in the “carbon fixation in photosynthetic organisms” pathway of LD32 may be involved in the regulation of reducing the rate of leaf senescence in the middle of the canopy at the grain-filling stage of LD32. Ribose-5-phosphate isomerase and fructose-1,6-bisphosphatase in LD32 may reduce the rate of leaf senescence in the middle of the canopy during seed filling. Full article
Show Figures

Figure 1

15 pages, 2990 KB  
Article
Effects of Environmental Enrichments on Welfare and Hepatic Metabolic Regulation of Broiler Chickens
by Seong W. Kang, Karen D. Christensen, Michael T. Kidd Jr. and Sara K. Orlowski
Animals 2024, 14(4), 557; https://doi.org/10.3390/ani14040557 - 7 Feb 2024
Cited by 6 | Viewed by 2575
Abstract
The aims of this study were to find suitable environmental enrichment (EE) and evaluate the combined effect of two EEs, variable light intensity (VL) lighting program and EH, on mental health and hepatic metabolic regulation in commercial broilers. To find the advantageous EEs [...] Read more.
The aims of this study were to find suitable environmental enrichment (EE) and evaluate the combined effect of two EEs, variable light intensity (VL) lighting program and EH, on mental health and hepatic metabolic regulation in commercial broilers. To find the advantageous EEs for broilers, three different EEs (board, hut, and ramp) were tested in trial 1. EEs were placed and the engagement of birds to EEs, dustbathing behavior, and daily physical activity were observed. Birds treated with huts showed higher engagement than the board- or ramp-treated birds (p < 0.05). The results of dustbathing behavior and daily physical activity indicated that the environmental hut (EH) is the most favorable enrichment for broilers. In the second trial, to test the effect of EHs on mental health and hepatic metabolic conditions, the brain and liver were sampled from the four treatment birds (20 lx_Con, 20 lx_Hut, VL_Con and VL_Hut) on day 42. The lower expression of TPH2 (tryptophan hydroxylase 2) of VL_Hut birds than those of VL_Con and 20 lx_Hut treated birds suggests the combining effect of EHs with the VL lighting program on the central serotonergic homeostasis of broilers. Reduced expressions of TH (tyrosine hydroxylase), GR (glucocorticoid receptor), BDNF (brain-derived neurotrophic factor) of VL_Hut treated birds compared to those of VL_Con and 20 lx_Hut birds suggest lower stress, stress susceptibility, and chronic social stress in VL_Hut treated birds. The expression of CPT1A (carnitine palmitoyl transferase 1) increased over three-fold in the liver of VL_Con birds compared to 20 lx_Con birds (p < 0.05). EHs treatment in VL birds (VL_Hut) significantly decreased CPT1A but not in 20 lx birds (20 lx_Hut). The expression of ACCα (acetyl-CoA carboxylase alpha) was significantly decreased in VL_Con birds compared to 20 lx_Con birds. There was no significant difference in the hepatic FBPase (fructose-1,6-bisphosphatase), GR, and 11β-HSD1 (11 β-hydroxysteroid dehydrogenease-1) expression between 20 lx_Con and VL_Con birds, but EHs significantly stimulated GR in 20 lx_Hut birds, and stimulated FBPase and 11β-HSD1 expression in the VL_Hut birds compared to 20 lx_Con birds, suggesting that the VL lighting program reduced fatty acid synthesis and increased fatty acid β-oxidation in the broilers’ liver and VL_Hut improved the hepatic de novo glucose production. Taken together, the results suggest that the stimulated voluntary activity by EHs in the light-enriched broiler house improved mental health and hepatic metabolic function of broilers and may indicate that the improved hepatic metabolic function contributes to efficient nutritional support for broilers. Full article
Show Figures

Figure 1

Back to TopTop