Due to scheduled maintenance work on our servers, there may be short service disruptions on this website between 11:00 and 12:00 CEST on March 28th.
Sign in to use this feature.

Years

Between: -

Subjects

remove_circle_outline
remove_circle_outline
remove_circle_outline
remove_circle_outline
remove_circle_outline
remove_circle_outline
remove_circle_outline
remove_circle_outline
remove_circle_outline

Journals

remove_circle_outline
remove_circle_outline
remove_circle_outline
remove_circle_outline
remove_circle_outline
remove_circle_outline
remove_circle_outline
remove_circle_outline
remove_circle_outline
remove_circle_outline
remove_circle_outline

Article Types

Countries / Regions

remove_circle_outline
remove_circle_outline
remove_circle_outline
remove_circle_outline
remove_circle_outline

Search Results (1,369)

Search Parameters:
Keywords = fracture network

Order results
Result details
Results per page
Select all
Export citation of selected articles as:
17 pages, 3112 KB  
Article
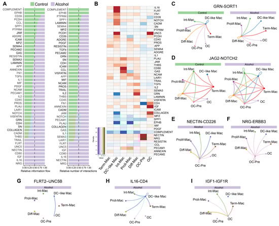
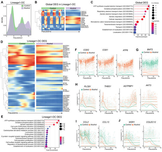
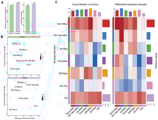
Chronic Alcohol Consumption Reprograms Osteoclast Lineage Communications to Promote Osteoclastogenesis
by Hami Hemati, Brianna M. Doratt and Ilhem Messaoudi
Biology 2026, 15(7), 527; https://doi.org/10.3390/biology15070527 (registering DOI) - 26 Mar 2026
Abstract
Chronic alcohol consumption increases the risk of osteoporosis and fracture by disrupting bone remodeling, in part by enhancing osteoclastogenesis. However, the cellular mechanisms underlying this process remain incompletely defined. We analyzed scRNA-seq data from osteoclasts differentiated in vitro from bone marrow mononuclear cells [...] Read more.
Chronic alcohol consumption increases the risk of osteoporosis and fracture by disrupting bone remodeling, in part by enhancing osteoclastogenesis. However, the cellular mechanisms underlying this process remain incompletely defined. We analyzed scRNA-seq data from osteoclasts differentiated in vitro from bone marrow mononuclear cells obtained from macaques following 12 months of chronic ethanol or isocaloric control solution consumption. Module scoring, trajectory inference with generalized additive modeling (tradeSeq), and CellChat-based analyses of intercellular communication were applied to uncover ethanol-induced changes in metabolic reprogramming, lineage progression, and signaling network dynamics. Module scoring indicated metabolic reprogramming toward oxidative phosphorylation, with reduced glycolytic, migratory, and phagocytic activities. Pseudotime analysis revealed accelerated osteoclast lineage commitment, broader intermediate differentiation states, and stabilization of mature osteoclasts. CellChat analysis showed globally amplified intercellular signaling, with mature osteoclasts functioning as dominant communication hubs sustained by autocrine feedback. Together, chronic alcohol consumption rewired osteoclastogenesis through early fate priming, metabolic adaptation, and hierarchical remodeling of intercellular communication, promoting enhanced osteoclastogenesis. These findings provide mechanistic insight into alcohol-induced bone pathology and highlight potential targets for therapeutic intervention. Full article
(This article belongs to the Special Issue Young Researchers in Immunology)
Show Figures

Figure 1

15 pages, 1838 KB  
Article
Rational Design of High-Performance Viscosifying Polymers in Confined Systems via a Machine-Learning-Accelerated Multiscale Framework for Enhanced Hydrocarbon Recovery
by Arturo Alvarez-Cruz, Estela Mayoral-Villa, Alfonso Ramón García-Márquez and Jaime Klapp
Fluids 2026, 11(4), 86; https://doi.org/10.3390/fluids11040086 (registering DOI) - 26 Mar 2026
Abstract
Rational design of high-performance viscosifying polymers is critical for enhancing supercritical CO2 flooding efficiency in enhanced oil recovery (EOR). Traditional experimental and simulation approaches are limited in exploring the vast design space of polymer architecture, flexibility, and intermolecular interactions. This work presents [...] Read more.
Rational design of high-performance viscosifying polymers is critical for enhancing supercritical CO2 flooding efficiency in enhanced oil recovery (EOR). Traditional experimental and simulation approaches are limited in exploring the vast design space of polymer architecture, flexibility, and intermolecular interactions. This work presents an integrated machine learning (ML) and mesoscopic simulation framework using Dissipative Particle Dynamics (DPD) to accelerate the development of tailored polymeric thickeners. We systematically investigate synergistic effects of linear and branched polymer blends on solvent viscosity under Poiseuille flow, representative of flow in micro-fractures and pore throats. Key molecular descriptors are varied to generate a comprehensive rheological database. This data trains a deep neural network (DNN) surrogate model linking molecular parameters to macroscopic viscosity. The DNN is coupled with gradient ascent optimization for inverse design, enabling rapid virtual screening of thousands of formulations. A focused case study demonstrates that the star-like architectures with associative cores and semi-flexible backbones outperform linear analogs for supercritical CO2 viscosity enhancement. The optimal candidate—a four-arm star polymer with linear side chains—was validated by DPD simulation. This multiscale “simulation-to-surrogate” methodology bridges molecular design with continuum-scale flow behavior, offering a transformative tool for formulating cost-effective, efficient, and sustainable next-generation EOR chemicals. Full article
(This article belongs to the Special Issue Pipe Flow: Research and Applications, 2nd Edition)
Show Figures

Figure 1

22 pages, 4545 KB  
Article
An Interpretable Hybrid SFNet Deep Learning Framework for Multi-Site Bone Fracture Detection in Medical Imaging
by Wijdan S. Aljebreen, Da’ad Albahdal, Shuaa S. Alharbi, Naif S. Alshammari and Haifa F. Alhasson
Diagnostics 2026, 16(7), 966; https://doi.org/10.3390/diagnostics16070966 - 24 Mar 2026
Viewed by 51
Abstract
Background/Objectives: Accurate bone fracture detection is essential for orthopedic diagnosis and trauma management. Manual interpretation of X-ray or CT images can be time-consuming and may lead to inter-observer variability, particularly in subtle or multi-site fracture cases. This study proposes an interpretable Hybrid [...] Read more.
Background/Objectives: Accurate bone fracture detection is essential for orthopedic diagnosis and trauma management. Manual interpretation of X-ray or CT images can be time-consuming and may lead to inter-observer variability, particularly in subtle or multi-site fracture cases. This study proposes an interpretable Hybrid Selective Feature Network (Hybrid SFNet) to improve multi-site bone fracture detection performance and boundary localization. Methods: The proposed Hybrid SFNet extends the original SFNet architecture by incorporating multi-scale convolutional feature extraction and a semantic flow mechanism to enhance structural representation and fracture boundary delineation. Preprocessing techniques, including Canny edge detection, normalization, and data augmentation, were applied to improve feature quality. Model interpretability was addressed using Gradient-weighted Class Activation Mapping (Grad-CAM) to visualize regions contributing to predictions. The model was evaluated on publicly available multi-site fracture datasets using both standard and class-weighted loss configurations. Results: For binary fracture classification, the proposed model achieved 90 accuracy, 94% precision, 77% recall, and an F1-score of 85% for fractured cases. When class-weighted loss was applied, recall improved to 85%, reducing false negatives from 145 to 94 cases (approximately 35%). Under the weighted configuration, Cohen’s Kappa reached 0.79 and the Matthews Correlation Coefficient (MCC) reached 0.76. Conclusions: The proposed Hybrid SFNet provides an interpretable and effective framework for multi-site bone fracture detection. The integration of multi-scale feature extraction and semantic flow mechanisms enhances detection performance and boundary localization, while Grad-CAM supports clinical interpretability. These results indicate the model’s potential for supporting clinical decision-making in orthopedic imaging. Full article
(This article belongs to the Section Machine Learning and Artificial Intelligence in Diagnostics)
Show Figures

Figure 1

27 pages, 2450 KB  
Article
Integrated Management of the Urban Water Cycle: A Synthesis of Impacts and Solutions from Source to Tap
by Nicolae Marcoie, Elena Iliesi, András-István Barta, Irina Raboșapca, Daniel Toma, Valentin Boboc, Cătălin-Dumitrel Balan and Bogdan-Marian Tofănică
Urban Sci. 2026, 10(3), 175; https://doi.org/10.3390/urbansci10030175 - 23 Mar 2026
Viewed by 112
Abstract
Urbanization fundamentally fractures the natural water cycle, leading to a cascade of interconnected problems including increased flood risk, degraded water quality, stressed groundwater resources, and inefficient distribution networks. Traditional, fragmented management approaches that address these issues in isolation have proven inadequate. This research [...] Read more.
Urbanization fundamentally fractures the natural water cycle, leading to a cascade of interconnected problems including increased flood risk, degraded water quality, stressed groundwater resources, and inefficient distribution networks. Traditional, fragmented management approaches that address these issues in isolation have proven inadequate. This research argues for a paradigm shift towards an Integrated Urban Water Management (IUWM) framework anchored in the concept of the “river-aquifer-pipe network continuum”, treating these components as a single, dynamic hydrological and infrastructural entity. Drawing upon a series of detailed case studies from Eastern Romania, this paper synthesizes the systemic impacts of development across the entire urban water system. Evidence from the Prut, Olt, and Bahlui river basins demonstrate how channelization exacerbates flood peaks and leads to severe biochemical degradation. Hydrogeological modeling of the Gherăești-Bacău wellfield reveals the vulnerabilities of over-extraction, while analysis of the Iași water network highlights the challenge of water losses in the aging infrastructure. In response, a modern, multi-tool approach is consolidated into a practical, three-stage framework for action: Diagnose, Prescribe, and Optimize. This framework advocates for (1) a comprehensive diagnosis using a suite of predictive numerical models (a “digital twin”); (2) the prescription of foundational, nature-based solutions, such as floodplain restoration, to heal core ecological functions; and (3) the continuous optimization of engineered infrastructure using smart, real-time control technologies. The synthesis concludes that an integrated, data-driven, and collaborative approach is the only sustainable path forward. Future research should focus on formally coupling these diagnostic models to create true Digital Twins of urban water systems—an essential step towards building resilient, water-secure cities for the 21st century. Full article
(This article belongs to the Special Issue Water Resources Planning and Management in Cities (2nd Edition))
Show Figures

Graphical abstract

35 pages, 21669 KB  
Article
Integrated Sentinel-2 and UAV Remote Sensing for Rare-Metal Pegmatite–Greisen Exploration: Evidence from the Central Kalba–Narym Belt, East Kazakhstan
by Marzhan Rakhymberdina, Roman Shults, Baitak Apshikur, Yerkebulan Bekishev, Yevgeniy Grokhotov, Azamat Kapasov and Damir Mukyshev
Geosciences 2026, 16(3), 130; https://doi.org/10.3390/geosciences16030130 - 21 Mar 2026
Viewed by 127
Abstract
Rare-metal pegmatite–greisen systems are commonly small, structurally controlled, and difficult to delineate using conventional mapping alone. This study proposes a multiscale remote-sensing workflow for prospecting Li–Nb–Ta–Cs mineralisation in the Kalba–Narym rare-metal belt (East Kazakhstan) by integrating Sentinel-2 multispectral imagery, UAV-derived centimeter-scale orthomosaics, structural [...] Read more.
Rare-metal pegmatite–greisen systems are commonly small, structurally controlled, and difficult to delineate using conventional mapping alone. This study proposes a multiscale remote-sensing workflow for prospecting Li–Nb–Ta–Cs mineralisation in the Kalba–Narym rare-metal belt (East Kazakhstan) by integrating Sentinel-2 multispectral imagery, UAV-derived centimeter-scale orthomosaics, structural (lineament) analysis, and field-based mineralogical–geochemical validation. Sentinel-2 responses were first calibrated using known occurrences to derive alteration proxies related to greisenisation, silicification, Na-metasomatism, and oxidation. These proxies were combined into an Integrated Hydrothermal Alteration Index (IHAI) to highlight areas where multiple alteration processes overlap. Lineament mapping from Sentinel-2 and DEM products indicates dominant NW–SE and NE–SW structural trends, zones of elevated lineament density and intersection systematically coincide with high IHAI values. UAV orthomosaics refine satellite-scale anomalies by resolving quartz-vein networks, fracture corridors, and surface-alteration textures that are not detectable at 10–20 m resolution. Mineralogical and geochemical data confirm that high-IHAI targets correspond to albitised pegmatites and greisenised rocks enriched in Li, Nb, Ta, and Cs. The results demonstrate that combining freely available Sentinel-2 data with UAV observations and targeted ground validation provides a cost-effective and transferable framework for reducing false positives and prioritising exploration targets in structurally complex granitoid terranes. Full article
Show Figures

Figure 1

35 pages, 4208 KB  
Article
Surrogate-Assisted Techno-Economic Optimization to Reduce Saltwater Disposal via Produced-Water Valorization: A Permian Basin Case Study
by Ayann Tiam, Elie Bechara, Marshall Watson and Sarath Poda
Water 2026, 18(6), 739; https://doi.org/10.3390/w18060739 - 21 Mar 2026
Viewed by 168
Abstract
Produced-water (PW) management in the Permian Basin faces tightening injection constraints, induced seismicity concerns, and volatile saltwater disposal (SWD) costs. At the same time, chemistry-rich PW contains dissolved constituents (e.g., Li, B, and Sr) that may be valorized if SWD recovery performance and [...] Read more.
Produced-water (PW) management in the Permian Basin faces tightening injection constraints, induced seismicity concerns, and volatile saltwater disposal (SWD) costs. At the same time, chemistry-rich PW contains dissolved constituents (e.g., Li, B, and Sr) that may be valorized if SWD recovery performance and market conditions support favorable techno-economics. Here, we develop an integrated decision-support framework that couples (i) chemistry-informed surrogate models for unit process performance (recovery, effluent quality, and energy/chemical intensity) with (ii) a network-based allocation model that routes PW from sources through pretreatment, optional treatment and mineral-recovery modules (e.g., desalination and direct lithium extraction), and end-use nodes (beneficial reuse, hydraulic fracturing reuse, mineral recovery/valorization, or Class II disposal). This is a screening-level demonstration using publicly available chemistry percentiles and representative pilot-reported performance windows; it is not a site-specific facility design or a bankable TEA for a particular operator. The optimization is posed as a tri-objective problem—to maximize expected net present value, minimize SWD, and minimize an injection-risk indicator R—subject to mass balance, capacity, quality, and regulatory constraints. Uncertainty in commodity prices, recovery fractions, and operating costs is propagated via Monte Carlo scenario sampling, yielding PARETO-efficient portfolios that quantify trade-offs between profitability and risk mitigation. Using the PW chemistry percentiles reported by the Texas Produced Water Consortium for the Delaware and Midland Basins, we derive screening-level break-even lithium concentrations and illustrate how lithium-carbonate-equivalent price and recovery govern the extent to which mineral revenue can offset SWD expenditures. Comparative brine benchmarks (Smackover Formation and Salton Sea geothermal systems) contextualize the Permian’s generally lower-Li PW and highlight transferability of the workflow across brine types. The proposed framework provides a transparent, extensible basis for design matrix planning under evolving injection limits, enabling risk-aware PW management strategies that reduce disposal dependence while improving water resilience. Full article
(This article belongs to the Section Wastewater Treatment and Reuse)
Show Figures

Figure 1

26 pages, 3189 KB  
Review
Advances and Challenges in Ice Accretion on Passive Icephobic Surfaces
by Milad Hassani and Moussa Tembely
Processes 2026, 14(6), 985; https://doi.org/10.3390/pr14060985 - 19 Mar 2026
Viewed by 266
Abstract
Ice accretion on aircraft, wind-turbine blades, power networks, civil infrastructure, and exposed sensors poses severe safety risks and economic costs. Passive icephobic surfaces mitigate icing by delaying heterogeneous nucleation, altering droplet impact/solidification and wetting transitions, and/or weakening the ice–substrate bond so that accreted [...] Read more.
Ice accretion on aircraft, wind-turbine blades, power networks, civil infrastructure, and exposed sensors poses severe safety risks and economic costs. Passive icephobic surfaces mitigate icing by delaying heterogeneous nucleation, altering droplet impact/solidification and wetting transitions, and/or weakening the ice–substrate bond so that accreted ice sheds under modest aerodynamic, gravitational, or vibrational loads. This review synthesizes recent progress using a unified mechanism framework linking (i) nucleation and early freezing, (ii) droplet dynamics during impact or condensation/frosting, and (iii) ice accretion and removal governed by interfacial fracture. Smooth low-surface-energy coatings, textured (superhydrophobic) surfaces, slippery liquid-infused porous surfaces (SLIPS), and low-interfacial-toughness strategies are critically compared in terms of achievable performance ranges, failure modes, durability limits, fabrication scalability, and test-method dependence. Ice-adhesion measurement approaches (push-off, pull-off/tensile, centrifugal) are assessed and a minimum reporting checklist is provided to improve comparability. Case studies across aviation, wind energy, power infrastructure, sensors, and emerging civil-engineering coatings highlight that durability and scale-dependent failure modes remain the dominant barriers to durable, energy-free icing mitigation. The review concludes with priorities for eco-friendly chemistries, self-healing or renewable layers, standardized testing/reporting, and data-driven (machine learning-assisted) optimization to accelerate translation into durable passive ice-mitigation technologies. Full article
Show Figures

Figure 1

17 pages, 2995 KB  
Article
Preparation and Performance Evaluation of a Supramolecular Gel Plugging Agent for Severe Lost Circulation Gas Reservoirs
by Yingbiao Liu, Kecheng Liu, Tao Zeng, Xuyang Yao, Weiju Wang, Huijun Hao, Zhangkun Ren and Jingbin Yang
Gels 2026, 12(3), 256; https://doi.org/10.3390/gels12030256 - 18 Mar 2026
Viewed by 121
Abstract
The plugging of fractured gas reservoirs with severe lost circulation during oil and gas drilling and production has long been challenged by technical issues such as low plugging strength and short effective duration. This paper reports the preparation of a high-strength supramolecular gel [...] Read more.
The plugging of fractured gas reservoirs with severe lost circulation during oil and gas drilling and production has long been challenged by technical issues such as low plugging strength and short effective duration. This paper reports the preparation of a high-strength supramolecular gel plugging agent via micellar copolymerization based on the synergistic effects of hydrophobic association and hydrogen bonding. Systematic optimization determined the optimal synthesis formula: acrylamide (AM) 12%, 2-acrylamido-2-methylpropanesulfonic acid (AMPS) 2%, stearyl methacrylate (SMA) 0.4%, sodium dodecyl sulfate (SDS) 1.5%, and potassium persulfate 0.3%, with a reaction temperature of 60 °C. Performance evaluations revealed that the gel possesses a controllable gelation time (120 min) and excellent viscoelastic recovery properties. At a compressive strain of 87%, the compressive stress reached 1.43 MPa while maintaining structural integrity. Swelling behavior analysis indicated that the gel follows a non-Fickian diffusion mechanism, with its swelling process governed by the synergistic interplay of water molecule diffusion and polymer network relaxation. Core plugging experiments demonstrated that the gel achieved plugging efficiencies exceeding 95% for cores with permeabilities ranging from 0.18 to 0.90 μm2, with a maximum breakthrough pressure gradient of up to 11.48 MPa/m. These results highlight the gel’s efficient and broad-spectrum plugging capability for fractured lost circulation zones. This preliminary study provides experimental foundations for the material design and performance optimization of supramolecular gel-based long-lasting plugging agents for severe lost circulation gas reservoirs, and further field-scale validation is required for engineering application. Full article
(This article belongs to the Topic Polymer Gels for Oil Drilling and Enhanced Recovery)
Show Figures

Graphical abstract

26 pages, 7832 KB  
Article
A New Evaluation Method for Rock Fracability Based on a Ternary Index
by Sheng Wang, Chengxuan Ren, Haixue Wang, Xiaofei Fu, Kaizhou Xu and Minghong Li
Processes 2026, 14(6), 962; https://doi.org/10.3390/pr14060962 - 17 Mar 2026
Viewed by 194
Abstract
Accurately evaluating fracability is crucial for improving shale gas fracturing efficiency. This study proposes a new mechanical deformation modulus to characterize rock fracture modes under coupled effects of stress conditions and mechanical parameters. Combined with tensile strength and fracture toughness, a ternary-index fracability [...] Read more.
Accurately evaluating fracability is crucial for improving shale gas fracturing efficiency. This study proposes a new mechanical deformation modulus to characterize rock fracture modes under coupled effects of stress conditions and mechanical parameters. Combined with tensile strength and fracture toughness, a ternary-index fracability evaluation method is established covering the full process of “fracture initiation–propagation–network formation”. Taking intervals Q1–Q9 of Gulong Shale as the research object, experiments were conducted to classify main intervals into four mechanical models: (1) “low tensile–low toughness–low modulus” (Q2), where fractures crack and grow easily but exhibit small apertures and weak fracture-forming capacity; (2) “low tensile–low toughness–medium modulus” (Q1, Q3, Q6), where fractures crack and grow easily, forming low-angle intersecting fracture networks; (3) “low tensile–low toughness–high modulus” (Q7, Q9), where fractures crack and grow easily, creating large-aperture, high-angle through-going fracture networks; and (4) “high tensile–low toughness–high modulus” (Q4, Q5, Q8), where fractures crack with difficulty but grow easily, developing high-angle through-going shear fractures. The evaluation results are consistent with the actual fracability characteristics of the Gulong Shale. Compared with conventional evaluation methods, the ternary index evaluation method can more clearly reveal the progressive evolution process of fractures from crack to propagation and then to fracture network formation, providing a reliable basis for fracture network prediction and fracturing optimization. Full article
(This article belongs to the Section Petroleum and Low-Carbon Energy Process Engineering)
Show Figures

Figure 1

19 pages, 10651 KB  
Article
Mechanistic Insights into LME Crack-Induced High-Cycle Fatigue Degradation in Zn-Coated High-Strength Boron Steel
by Shaotai Feng, Ning Tan, Jianyu Zhang, Xiaodeng Wang, Ping Bao and Hongxing Zheng
Metals 2026, 16(3), 338; https://doi.org/10.3390/met16030338 - 17 Mar 2026
Viewed by 218
Abstract
Liquid metal embrittlement (LME) during hot stamping of Zn-coated high-strength steels poses significant challenges to the long-term durability of automotive components. This study investigates how ~30 μm deep LME cracks affect the mechanical behavior of Zn-coated high-strength boron steel. LME-free flat specimens were [...] Read more.
Liquid metal embrittlement (LME) during hot stamping of Zn-coated high-strength steels poses significant challenges to the long-term durability of automotive components. This study investigates how ~30 μm deep LME cracks affect the mechanical behavior of Zn-coated high-strength boron steel. LME-free flat specimens were compared with hat-shaped specimens containing LME cracks. While tensile strength and ductility exhibited minimal changes, the high-cycle fatigue limit (R = −1, 107 cycles) decreased by 10.9% from 550 MPa to 490 MPa in hat-shaped specimens. Fractographic examination revealed distinct stress-dependent crack initiation mechanisms: at high stress amplitudes (≥690 MPa), LME cracks competed with intrinsic substrate defects but did not dominate fatigue failure. In contrast, at moderate-to-low stress amplitudes (≤630 MPa), LME cracks dominated fatigue degradation through a multi-site crack initiation tendency. El Haddad analysis positioned these cracks at the short-to-long crack transition boundary (ll0). Preliminary fracture mechanics analysis reveals that conventional single-crack LEFM models systematically overestimate the fatigue threshold stress for LME-affected specimens, a discrepancy qualitatively attributed to the high surface density and morphological complexity of LME crack networks and to chemically assisted grain boundary weakening induced by liquid Zn infiltration—effects not captured by standard fracture mechanics frameworks. These results establish the stress-dependent mechanisms governing LME crack-induced fatigue degradation and provide a mechanistic basis for the development of more accurate fatigue life prediction methods for Zn-coated hot-stamped high-strength steels. Full article
(This article belongs to the Special Issue Advanced High Strength Steels: Properties and Applications)
Show Figures

Figure 1

11 pages, 6346 KB  
Article
The Anisotropic Permeability Insights of Nano-Scale Pore Networks Evolution in the Overmature Shales
by Yanshuai Tang, Tianguo Tang, Xiaohang Bao, Xiujiang Fan and Lei Zhou
Minerals 2026, 16(3), 315; https://doi.org/10.3390/min16030315 - 17 Mar 2026
Viewed by 144
Abstract
Permeability is affected by nanopores and pore structure, and anisotropic permeability is the result of shale lamination, orientation, and stratification of minerals. To understand the reasons for permeability anisotropy, the pore networks of over-mature shale has been studied. The mineral compositions, petrophysical properties, [...] Read more.
Permeability is affected by nanopores and pore structure, and anisotropic permeability is the result of shale lamination, orientation, and stratification of minerals. To understand the reasons for permeability anisotropy, the pore networks of over-mature shale has been studied. The mineral compositions, petrophysical properties, and pore structures of the Lower Cambrian Niutitang Formation shales were analyzed using subcritical gas adsorption, field-emission scanning electron microscopic, and X-ray micro-computed tomographic methods. Quartz, clay minerals, and carbonate are the dominant minerals in the shales. The bedding-parallel and bedding-perpendicular permeabilities are 1.25–46.21 × 10−2 and 1.38–6.62 × 10−2 mD, respectively. The anisotropy of permeability, which is the ratio between the bedding-parallel and bedding-perpendicular permeability, is 0.21–26.87. The micropore and Barrett–Joyner–Halenda pore volumes are 0.54–3.62 and 0.05–0.69 mL/100 g, respectively. The bedding-parallel permeability is correlated positively with the micropore and Barrett–Joyner–Halenda pore volumes. Thin-section observations indicate the shales exhibit a bedding-parallel alignment of phyllosilicate minerals and planar deformation bands. The scanning electron microscopy shows deformation of the lamination and parallel alignment of the clay minerals due to compaction or differential compaction over coarser-grained quartz grains. The scanning electron microscopy images and subcritical gas adsorption data indicate that the pore fracture system is parallel to bedding and formed after diagenesis. Furthermore, X-ray micro-computed tomographic analysis shows that the micro-fractures are also preferentially oriented, parallel to bedding. Full article
Show Figures

Figure 1

23 pages, 9128 KB  
Article
Mineral-Scale Mechanical Properties of Carbonate Rocks Based on Nanoindentation
by Zechen Guo, Dongjin Xu, Haijun Mao, Bao Li and Baoan Zhang
Appl. Sci. 2026, 16(6), 2874; https://doi.org/10.3390/app16062874 - 17 Mar 2026
Viewed by 223
Abstract
Carbonate reservoirs in the Shunbei area develop pronounced fracture networks after acidized hydraulic fracturing and thus have the potential to be repurposed as underground gas storage (UGS) after hydrocarbon depletion. Characterizing their mechanical behavior is essential for safe UGS operation; however, deep to [...] Read more.
Carbonate reservoirs in the Shunbei area develop pronounced fracture networks after acidized hydraulic fracturing and thus have the potential to be repurposed as underground gas storage (UGS) after hydrocarbon depletion. Characterizing their mechanical behavior is essential for safe UGS operation; however, deep to ultra-deep natural cores are difficult to obtain, and conventional macroscopic tests often cannot provide parameters that meet engineering requirements. To address this issue, nanoindentation combined with QEMSCAN (Quantitative Evaluation of Minerals by Scanning Electron Microscopy) was employed to quantify microscale mineral distributions and the mechanical properties of the major constituents. The investigated rock is calcite-dominated (89.62%), with minor quartz (9.89%) and trace feldspar-group minerals (1.89%). Minerals are randomly embedded, and soft–hard phase boundaries are widely distributed. A finite–discrete element method (FDEM) model was then constructed and calibrated in ABAQUS. The discrepancies in uniaxial compressive strength and elastic modulus relative to laboratory results were 6.51% and 9.91%, respectively, indicating good agreement in both mechanical response and failure mode. Parametric analyses using three additional models with different mineral proportions show that damage preferentially initiates at mineral phase boundaries and stress concentration zones induced by end constraints. Microcracks then propagate and coalesce into a dominant compressive–shear band, and final failure is mainly governed by slip along the shear band with localized tensile cracking. With increasing quartz and feldspar contents, enhanced heterogeneity and a higher density of phase boundaries lead to a higher density of crack nucleation sites and increased crack branching, and the failure pattern transitions from a single shear-band–controlled mode to a more network-like fracture system. Moreover, macroscopic strength is not determined solely by the intrinsic strength of individual minerals; heterogeneity and phase-boundary characteristics strongly govern microcrack behavior, such that higher hard-phase contents may result in a lower peak strength. Full article
Show Figures

Figure 1

18 pages, 4791 KB  
Review
From Particles to Networks: A Review of Shape Memory Polymer-Based Lost Circulation Materials for Effective Fracture Sealing
by Maryam Tabatabaei and Arash Dahi Taleghani
Processes 2026, 14(6), 939; https://doi.org/10.3390/pr14060939 - 16 Mar 2026
Viewed by 219
Abstract
Lost circulation remains a persistent and costly challenge in drilling operations for oil, gas, and geothermal energy systems, particularly when wide fractures and cavernous formations are encountered. Although a wide range of lost circulation materials (LCMs) is commercially available, multiple laboratory studies report [...] Read more.
Lost circulation remains a persistent and costly challenge in drilling operations for oil, gas, and geothermal energy systems, particularly when wide fractures and cavernous formations are encountered. Although a wide range of lost circulation materials (LCMs) is commercially available, multiple laboratory studies report that many conventional products are unable to effectively seal fractures of approximately 5 mm width under controlled conditions. In contrast, recent investigations of shape memory polymer (SMP)-based LCMs have demonstrated successful sealing of fractures up to approximately 12 mm in width. This review examines recent advances in SMP-based LCMs as an emerging class of smart materials capable of overcoming geometric and operational constraints associated with drilling equipment, particularly bottom-hole assembly (BHA) components. Through thermomechanical programming, these materials are transformed into compact temporary shapes suitable for seamless circulation and are subsequently triggered by reservoir temperatures to recover permanent geometries up to an order of magnitude larger. Upon activation, these discrete elements function collectively as a hierarchical, jammed system. The resulting multiscale networks—comprising ladder-shaped elements, interwoven fibers, and granular particles—bridge large apertures, enhance mechanical interlocking, and achieve superior hydraulic isolation. Full article
Show Figures

Figure 1

26 pages, 2590 KB  
Article
A Machine Learning Framework for the Reconstruction of Composite Fatigue and Fracture Properties: A Synthetic Data Study
by Saurabh Tiwari and Aman Gupta
Materials 2026, 19(6), 1131; https://doi.org/10.3390/ma19061131 - 14 Mar 2026
Viewed by 305
Abstract
This study presents a machine learning framework for the reconstruction of fatigue life and fracture toughness in natural fiber-reinforced composites, evaluating the predictive accuracy of six regression algorithms—Random Forest, Gradient Boosting, Support Vector Machine, Neural Network, Ridge Regression, and Lasso Regression—using a controlled [...] Read more.
This study presents a machine learning framework for the reconstruction of fatigue life and fracture toughness in natural fiber-reinforced composites, evaluating the predictive accuracy of six regression algorithms—Random Forest, Gradient Boosting, Support Vector Machine, Neural Network, Ridge Regression, and Lasso Regression—using a controlled synthetic dataset of 600 samples generated from established Basquin fatigue and Rule of Mixtures fracture equations, incorporating stochastic noise calibrated to experimental scatter (CV = 15–50%), with log-normal noise standard deviation of 0.20 for fatigue life and Gaussian noise standard deviation of 0.15 for fracture toughness. The dataset encompasses eight natural fiber types (flax, jute, sisal, hemp, bamboo, coconut, banana, and pineapple) and five matrix systems (epoxy, polyester, PLA, vinyl ester, and polyurethane). Models were evaluated using a 70-15-15 train–validation–test split with 5-fold cross-validation and exhaustive grid search hyperparameter optimisation. Gradient Boosting achieved R2 = 0.93 for fatigue life and Stacking Ensemble achieved R2 = 0.87 for fracture toughness, representing 97% and 89% of their respective noise-ceiling values (theoretical maximum R2 of 0.96 and 0.98 given the programmed noise levels). The ML models perform supervised function approximation—learning to reconstruct the programmed generation equations rather than discovering novel physical composite behaviour—and function as automated surrogates for the governing equations. Feature importance analysis identified engineered composite indicators, stress amplitude, and fiber length as the most influential parameters. The framework provides a reproducible ML evaluation pipeline as a methodological template for future experimental composite studies. Full article
Show Figures

Figure 1

30 pages, 6586 KB  
Review
Prospects and Challenges of Waterless/Low-Water Fracturing Technologies in Hot Dry Rock Geothermal Development
by Jiaye Han, Xiangyu Meng, Yujie Li, Liang Zhang, Junchao Chen, Xiaosheng Huang and Yingchun Zhao
Processes 2026, 14(6), 920; https://doi.org/10.3390/pr14060920 - 13 Mar 2026
Viewed by 382
Abstract
Geothermal energy is a clean, renewable, and baseload-stable resource of strategic importance for carbon neutrality. Hot dry rock (HDR) reservoirs are characterized by high temperatures, great depths, and abundant reserves. However, their extremely low natural permeability requires artificial fracturing to establish effective heat [...] Read more.
Geothermal energy is a clean, renewable, and baseload-stable resource of strategic importance for carbon neutrality. Hot dry rock (HDR) reservoirs are characterized by high temperatures, great depths, and abundant reserves. However, their extremely low natural permeability requires artificial fracturing to establish effective heat exchange networks. Conventional hydraulic fracturing in enhanced geothermal systems (EGS) faces major challenges under HDR conditions, including excessive water consumption, strong water–rock interactions, and elevated induced seismicity risks, limiting its engineering applicability. Waterless or low-water fracturing technologies offer alternative stimulation pathways due to their distinctive physicochemical properties. Existing reviews have mainly addressed individual aspects, such as specific fracturing media or proppant transport, without systematically integrating recent advances in supercritical CO2 fracturing, foam fracturing, liquid nitrogen fracturing, and hybrid-fluid fracturing technologies, or comprehensively evaluating their engineering implications. This review systematically analyzed the fracturing mechanisms, heat exchange performance, environmental risks, and HDR-specific engineering challenges of these technologies. Results indicate that waterless/low-water fracturing technologies enhance heat extraction efficiency by generating complex fracture networks while mitigating seismic and reservoir damage risks. However, large-scale application requires further advances in the high-temperature stability of fracturing media, material durability, multiphase flow control, and field validation. Full article
Show Figures

Figure 1

Back to TopTop