Sign in to use this feature.

Years

Between: -

Subjects

remove_circle_outline
remove_circle_outline
remove_circle_outline
remove_circle_outline
remove_circle_outline
remove_circle_outline
remove_circle_outline

Journals

Article Types

Countries / Regions

remove_circle_outline
remove_circle_outline
remove_circle_outline
remove_circle_outline

Search Results (425)

Search Parameters:
Keywords = fractional wave equation

Order results
Result details
Results per page
Select all
Export citation of selected articles as:
17 pages, 356 KB  
Article
Pointwise-in-Time Error Analysis of the Nonuniform Alikhanov Scheme for the Fractional Wave Equation
by Mingze Sun and Chaobao Huang
Fractal Fract. 2026, 10(1), 34; https://doi.org/10.3390/fractalfract10010034 - 6 Jan 2026
Viewed by 44
Abstract
This paper develops a fully discrete finite element scheme for the fractional wave equation with order α(1,2), whose solution typically exhibits a weak singularity near the initial time t=0. By introducing an auxiliary [...] Read more.
This paper develops a fully discrete finite element scheme for the fractional wave equation with order α(1,2), whose solution typically exhibits a weak singularity near the initial time t=0. By introducing an auxiliary variable, we first reformulate the fractional wave problem into an equivalent coupled system of two fractional equations. The resulting coupled system is then discretized using the nonuniform Alikhanov formula in time and the standard finite element method on triangular meshes in space. Through rigorous analysis, we establish a pointwise-in-time error estimate for the proposed scheme in the H1 semi-norm. A key advantage of the proposed methodology is its ability to employ a sparser mesh near the initial time to achieve optimal convergence of local errors. In particular, our analysis shows that away from the initial time, the local rate of convergence reaches O(N2) in time for r2. Finally, numerical experiments are given to verify the sharpness of the theoretical convergence rates. Full article
17 pages, 13236 KB  
Article
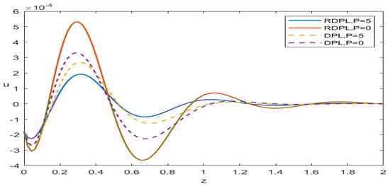
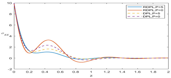
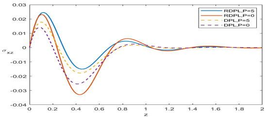
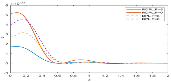
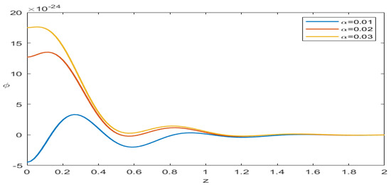
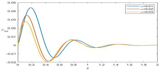
Influence of Initial Stress on Wave Propagation in Microelongated Thermo-Elastic Media Under the Refined Fractional Dual Phase Lag Model
by Mohamed F. Ismail, Hamdy M. Ahmed, Taha Radwan, Soliman Alkhatib, M. Elsaid Ramadan and Eslam Nabil Shawki El-Ganzoury
Fractal Fract. 2026, 10(1), 30; https://doi.org/10.3390/fractalfract10010030 - 4 Jan 2026
Viewed by 64
Abstract
This paper focuses on analyzing how initial stress influences wave propagation phenomena in a microelongated thermoelastic medium described within the framework of fractional conformable derivative, considering both the dual phase lag (DPL) and refined dual phase lag (RDPL) theories. The fundamental governing equations [...] Read more.
This paper focuses on analyzing how initial stress influences wave propagation phenomena in a microelongated thermoelastic medium described within the framework of fractional conformable derivative, considering both the dual phase lag (DPL) and refined dual phase lag (RDPL) theories. The fundamental governing equations for heat transfer, mechanical motion, and microelongation are established to incorporate finite thermal wave speed and microelongation effects. Through an appropriate non-dimensionalization procedure and the application of the normal mode analysis technique, the coupled partial differential system is transformed into a form that admits explicit analytical solutions. These solutions provide expressions for displacement, microelongation, temperature distribution, and stress components, allowing a comprehensive examination of the thermomechanical wave behavior within the medium. To better comprehend the theoretical results, numerical evaluations are performed to emphasize the comparison of DPL and RDPL in the presence and absence of initial stress, as well as the influence of the fractional-order parameter and different times on wave properties. The results show that initial stress has a considerable effect on wave propagation characteristics such as amplitude modulation, propagation speed, and attenuation rate. Furthermore, the use of fractional conformable derivatives and the RDPL formulation allows for more precise modeling and control of the thermal relaxation dynamics. The current study contributes to a better understanding of the linked microelongated and thermal effects in thermoelastic media, as well as significant insights for designing and modeling advanced microscale thermoelastic systems. Full article
(This article belongs to the Special Issue Feature Papers for Mathematical Physics Section 2026)
Show Figures

Figure 1

22 pages, 13694 KB  
Article
Fractional Solutions and Quasi-Periodic Dynamics of the M-Fractional Weakly Nonlinear Dispersive Water Waves Model: A Bifurcation Perspective
by Mamdouh Elbrolosy and Kawther Alarfaj
Mathematics 2026, 14(1), 79; https://doi.org/10.3390/math14010079 - 25 Dec 2025
Viewed by 110
Abstract
In this paper, we study the time-space truncated M-fractional model of shallow water waves in a weakly nonlinear dispersive media that characterizes the nano-solitons of ionic wave propagation along microtubules in living cells. A fractional wave transformation is applied, reducing the model [...] Read more.
In this paper, we study the time-space truncated M-fractional model of shallow water waves in a weakly nonlinear dispersive media that characterizes the nano-solitons of ionic wave propagation along microtubules in living cells. A fractional wave transformation is applied, reducing the model to a third-order differential equation formulated as a conservative Hamiltonian system. The stability of the equilibrium points is analyzed, and the corresponding phase portraits are constructed, providing valuable insights into the expected types of solutions. Utilizing the dynamical systems approach, a variety of predicted exact fractional solutions are successfully derived, including solitary, periodic and unbounded singular solutions. One of the most notable features of this approach is its ability to identify the real propagation regions of the desired waves from both physical and mathematical perspectives. The impacts of the fractional order and gravitational force variations on the solution profiles are systematically analyzed and graphically illustrated. Moreover, the quasi-periodic dynamics and chaotic behavior of the model are explored. Full article
Show Figures

Figure 1

20 pages, 752 KB  
Article
Dynamics and Stability of Soliton Structures for the Generalized Nonlinear Fractional (3 + 1)-Dimensional Wave Model in Computational Physics
by Abdulaziz Khalid Alsharidi and Maysoon Qousini
Fractal Fract. 2025, 9(12), 806; https://doi.org/10.3390/fractalfract9120806 - 9 Dec 2025
Viewed by 341
Abstract
This study employs the modified extended direct algebraic method (MEDAM) to investigate the generalized nonlinear fractional (3+1)-dimensional wave equation with gas bubbles. This advanced analytical framework is used to construct a comprehensive class of exact wave solutions and [...] Read more.
This study employs the modified extended direct algebraic method (MEDAM) to investigate the generalized nonlinear fractional (3+1)-dimensional wave equation with gas bubbles. This advanced analytical framework is used to construct a comprehensive class of exact wave solutions and explore the associated dynamical characteristics of diverse wave structures. The analysis yields several categories of soliton solutions, including rational, hyperbolic (sech, tanh), and trigonometric (sec, tan) function forms. To the best of our knowledge, these soliton solutions have not been previously documented in the existing literature. By selecting appropriate standards for the permitted constraints, the qualitative behaviors of the derived solutions are illustrated using polar, contour, and two- and three-dimensional surface graphs. Furthermore, a stability analysis is performed on the obtained soliton solutions to ascertain their robustness and dynamical stability. The suggested analytical approach not only deepens the theoretical understanding of nonlinear wave phenomena but also demonstrates substantial applicability in various fields of applied sciences, particularly in engineering systems, mathematical physics, and fluid mechanics, including complex gas–liquid interactions. Full article
(This article belongs to the Special Issue Recent Trends in Computational Physics with Fractional Applications)
Show Figures

Figure 1

18 pages, 4273 KB  
Article
Numerical Simulation of Internal-Wave-Type Systems Under the Fuzzy Caputo Fractional Derivative
by Sevda Atpinar, Rubayyi T. Alqahtani, Mehmet Şenol and Mehmet Gençyiğit
Symmetry 2025, 17(12), 2108; https://doi.org/10.3390/sym17122108 - 8 Dec 2025
Viewed by 203
Abstract
This research examines the approximate solutions to the system of atmospheric internal-wave (AIW) fuzzy fractional partial differential equations with the gH-Caputo derivative. Atmospheric internal waves are a type of wave that occurs within the Earth’s atmosphere, typically in the lower atmosphere or boundary [...] Read more.
This research examines the approximate solutions to the system of atmospheric internal-wave (AIW) fuzzy fractional partial differential equations with the gH-Caputo derivative. Atmospheric internal waves are a type of wave that occurs within the Earth’s atmosphere, typically in the lower atmosphere or boundary layer. Vertical displacements of air parcels cause them to occur due to various factors such as wind shear, buoyancy, and topographic effects. These waves can propagate horizontally and vertically and play an important role in atmospheric dynamics, including energy transport, momentum, and pollutants. Using the residual power series method (RPSM), we obtained new effective numerical solutions to the AIW equation system with gH-Caputo derivatives and fuzzy initial conditions. The RPSM solutions are compared with other numerical methods to examine the suggested method’s accuracy and efficiency. Illustrative examples and a comparative analysis of our approach with present methods are given. Full article
(This article belongs to the Special Issue Symmetry and Its Applications in Partial Differential Equations)
Show Figures

Figure 1

21 pages, 3068 KB  
Article
Compressible Shallow Granular Flow over a Rough Plane
by Jiangang Zhang, Xiannan Meng, Ping Sun and Lei Zhao
Mathematics 2025, 13(24), 3903; https://doi.org/10.3390/math13243903 - 5 Dec 2025
Viewed by 323
Abstract
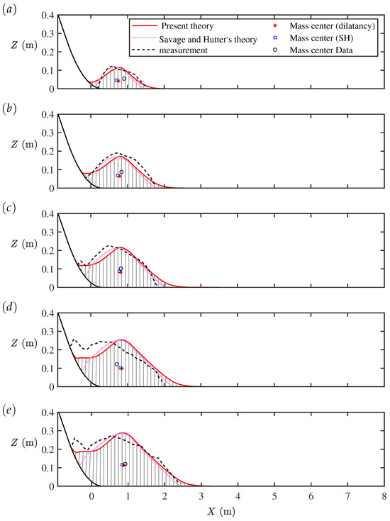
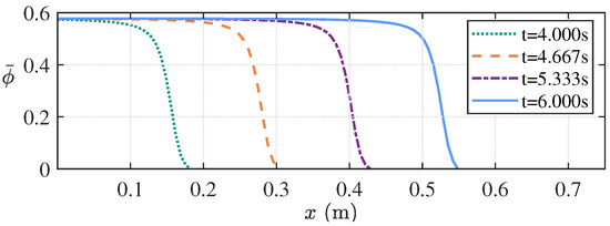
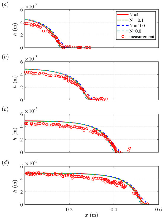
Most existing depth-averaged granular flow theories assume that dry, cohesionless granular materials are incompressible, with the void ratio among grains remaining spatially and temporally invariant. However, recent large-scale experiments showed that the pore space among grains varies both spatially and temporally. This study, [...] Read more.
Most existing depth-averaged granular flow theories assume that dry, cohesionless granular materials are incompressible, with the void ratio among grains remaining spatially and temporally invariant. However, recent large-scale experiments showed that the pore space among grains varies both spatially and temporally. This study, therefore, incorporates the effects of granular dilatancy to perform analytical and numerical investigations of granular flows down inclined planes. A high-resolution shock-capturing scheme is employed to numerically solve the compressible depth-averaged equations for temporal and spatial evolution of the flow thickness and depth-averaged velocity, as well as depth-averaged volume fraction. Additionally, a traveling wave solution is constructed. The comparison between analytical and numerical solutions confirms the accuracy of the numerical solution and also reveals that the gradient of the solids volume fraction, induced by granular dilatancy, results in a gentler slope of the granular front, in agreement with experimental observations. Furthermore, this numerical framework is applied to investigate granular flows transitioning from an inclined plane onto a horizontal run-out pad. The numerical solution shows that the incorporation of granular dilatancy causes the shock wave to propagate upstream more rapidly. As a result, the position and morphology of the mass deposit exhibit closer alignment with experimental data. Full article
Show Figures

Figure 1

20 pages, 3456 KB  
Article
RBF-Based Meshless Collocation Method for Time-Fractional Interface Problems with Highly Discontinuous Coefficients
by Faisal Bilal, Muhammad Asif, Mehnaz Shakeel and Ioan-Lucian Popa
Math. Comput. Appl. 2025, 30(6), 133; https://doi.org/10.3390/mca30060133 - 5 Dec 2025
Viewed by 468
Abstract
Time-fractional interface problems arise in systems where interacting materials exhibit memory effects or anomalous diffusion. These models provide a more realistic description of physical processes than classical formulations and appear in heat conduction, fluid flow, porous media diffusion, and electromagnetic wave propagation. However, [...] Read more.
Time-fractional interface problems arise in systems where interacting materials exhibit memory effects or anomalous diffusion. These models provide a more realistic description of physical processes than classical formulations and appear in heat conduction, fluid flow, porous media diffusion, and electromagnetic wave propagation. However, the presence of complex interfaces and the nonlocal nature of fractional derivatives makes their numerical treatment challenging. This article presents a numerical scheme that combines radial basis functions (RBFs) with the finite difference method (FDM) to solve time-fractional partial differential equations involving interfaces. The proposed approach applies to both linear and nonlinear models with constant or variable coefficients. Spatial derivatives are approximated using RBFs, while the Caputo definition is employed for the time-fractional term. First-order time derivatives are discretized using the FDM. Linear systems are solved via Gaussian elimination, and for nonlinear problems, two linearization strategies, a quasi-Newton method and a splitting technique, are implemented to improve efficiency and accuracy. The method’s performance is assessed using maximum absolute and root mean square errors across various grid resolutions. Numerical experiments demonstrate that the scheme effectively resolves sharp gradients and discontinuities while maintaining stability. Overall, the results confirm the robustness, accuracy, and broad applicability of the proposed technique. Full article
(This article belongs to the Special Issue Radial Basis Functions)
Show Figures

Figure 1

23 pages, 463 KB  
Article
The Existence and Uniqueness of Mild Solutions for Fuzzy Hilfer Fractional Evolution Equations with Non-Local Conditions
by Kholoud N. Alharbi and Sanaa Alotaibi
Axioms 2025, 14(11), 855; https://doi.org/10.3390/axioms14110855 - 20 Nov 2025
Viewed by 269
Abstract
In this paper, we investigate a fuzzy Hilfer fractional evolution equation of type 0<β<1 and order 1<α<2 subject to nonlocal conditions. Using the infinitesimal generator of a strongly continuous cosine family, we define a mild [...] Read more.
In this paper, we investigate a fuzzy Hilfer fractional evolution equation of type 0<β<1 and order 1<α<2 subject to nonlocal conditions. Using the infinitesimal generator of a strongly continuous cosine family, we define a mild solution for the proposed system. The existence and uniqueness of such mild solutions are established through Schauder’s fixed-point theorem and the Banach contraction principle. An illustrative application to a fuzzy fractional wave equation is presented to demonstrate the effectiveness of the developed approach. The main contribution of this study lies in the unified treatment of fuzzy Hilfer fractional evolution equations under nonlocal conditions, which generalizes and extends several existing results and provides a solid analytical foundation for modeling systems with memory and uncertainty. Full article
Show Figures

Figure 1

25 pages, 4526 KB  
Article
The Tantawy Technique for Modeling Fractional Kinetic Alfvén Solitary Waves in an Oxygen–Hydrogen Plasma in Earth’s Upper Ionosphere
by Shaukat Ali Shan, Wedad Albalawi, Rania A. Alharbey and Samir A. El-Tantawy
Fractal Fract. 2025, 9(11), 705; https://doi.org/10.3390/fractalfract9110705 - 31 Oct 2025
Viewed by 524
Abstract
Kinetic Alfvén waves (KAWs) are investigated in an Oxygen–Hydrogen plasma with electrons following the behavior of rq-distribution in an upper ionosphere. We aim to study low-frequency and long wavelengths at 1700 kms in the upper ionosphere of Earth as detected by [...] Read more.
Kinetic Alfvén waves (KAWs) are investigated in an Oxygen–Hydrogen plasma with electrons following the behavior of rq-distribution in an upper ionosphere. We aim to study low-frequency and long wavelengths at 1700 kms in the upper ionosphere of Earth as detected by Freja satellite. The fluid model and reductive perturbation method are combined to obtain the evolutionary wave equations that can be used to describe both fractional and non-fractional KAWs in an Oxygen–Hydrogen ion plasma. This procedure is used to obtain the integer-order Korteweg–de Vries (KdV) equation and then analyze its solitary wave solution. In addition, this study is carried out to evaluate the fractional KdV (FKdV) equation using a new approach called the “Tantawy technique” in order to generate more stable and highly accurate approximations that will be utilized to accurately depict physical events. This investigation also helps locate the existence regions of the solitary waves (SWs), and in turn displays that the characteristics of KAWs are affected by a number of physical factors, such as the nonthermal parameters/spectral indices “r”, “q”, and obliqueness (characterized by lz). Depending on the parameter governing the distribution, especially the nonthermality of inertialess electrons, the rq-distribution of electrons has a major impact on the properties of KAWs. Full article
(This article belongs to the Special Issue Time-Fractal and Fractional Models in Physics and Engineering)
Show Figures

Figure 1

16 pages, 853 KB  
Article
B-Spline Wavelet Scheme for Multi-Term Time–Space Variable-Order Fractional Nonlinear Diffusion-Wave Equation
by Jinwei Fang, Zhe Yu and Xinming Zhang
Fractal Fract. 2025, 9(11), 707; https://doi.org/10.3390/fractalfract9110707 - 31 Oct 2025
Viewed by 564
Abstract
This paper presents a novel B-spline wavelet-based scheme for solving multi-term time–space variable-order fractional nonlinear diffusion-wave equations. By combining semi-orthogonal B-spline wavelets with a collocation approach and a quasilinearization technique, we transform the original problem into a system of algebraic equations. To enhance [...] Read more.
This paper presents a novel B-spline wavelet-based scheme for solving multi-term time–space variable-order fractional nonlinear diffusion-wave equations. By combining semi-orthogonal B-spline wavelets with a collocation approach and a quasilinearization technique, we transform the original problem into a system of algebraic equations. To enhance the computational efficiency, we derive the operational matrix formulation of the proposed scheme. We provide a rigorous convergence analysis of the method and demonstrate its accuracy and effectiveness through numerical experiments. The results confirm the robustness and computational advantages of our approach for solving this class of fractional differential equations. Full article
Show Figures

Figure 1

18 pages, 498 KB  
Article
Numerical Analysis of a High-Order Scheme for Space-Time Fractional Diffusion-Wave Equations with Riesz Derivatives
by Anant Pratap Singh, Higinio Ramos and Vineet Kumar Singh
Mathematics 2025, 13(21), 3457; https://doi.org/10.3390/math13213457 - 30 Oct 2025
Viewed by 484
Abstract
In this paper, we study a class of time–space fractional partial differential equations involving Caputo time-fractional derivatives and Riesz space-fractional derivatives. A computational scheme is developed by combining a discrete approximation for the Caputo derivative in time with a modified trapezoidal method (MTM) [...] Read more.
In this paper, we study a class of time–space fractional partial differential equations involving Caputo time-fractional derivatives and Riesz space-fractional derivatives. A computational scheme is developed by combining a discrete approximation for the Caputo derivative in time with a modified trapezoidal method (MTM) for the Riesz derivative in space. We establish the stability and convergence of the scheme and provide detailed error analysis. The novelty of this work lies in the construction of an MTM-based spatial discretization that achieves β-order convergence in space and a (3α)-order convergence in time, while improving accuracy and efficiency compared to existing methods. Numerical experiments are carried out to validate the theoretical findings, confirm the stability of the proposed algorithm under perturbations, and demonstrate its superiority over a recent scheme from the literature. Full article
Show Figures

Figure 1

25 pages, 6139 KB  
Article
Unraveling Novel Wave Structures in Variable-Coefficient Higher-Order Coupled Nonlinear Schrödinger Models with β-Derivative
by Wafaa B. Rabie, Taha Radwan, Alaa A. El-Bary and Hamdy M. Ahmed
Fractal Fract. 2025, 9(11), 696; https://doi.org/10.3390/fractalfract9110696 - 29 Oct 2025
Viewed by 665
Abstract
This study investigates the dynamics of optical solitons for the variable-coefficient coupled higher-order nonlinear Schrödinger equation (VCHNLSE) enriched with β-derivatives. By employing an extended direct algebraic method (EDAM), we successfully derive explicit soliton solutions that illustrate the intricate interplay between nonlinearities and [...] Read more.
This study investigates the dynamics of optical solitons for the variable-coefficient coupled higher-order nonlinear Schrödinger equation (VCHNLSE) enriched with β-derivatives. By employing an extended direct algebraic method (EDAM), we successfully derive explicit soliton solutions that illustrate the intricate interplay between nonlinearities and variable coefficients. Our approach facilitates the transformation of the complex NLS into a more manageable form, allowing for the systematic exploration of diverse solitonic structures, including bright, dark, and singular solitons, as well as exponential, polynomial, hyperbolic, rational, and Jacobi elliptic solutions. This diverse family of solutions substantially expands beyond the limited soliton interactions studied in conventional approaches, demonstrating the superior capability of our method in unraveling new wave phenomena. Furthermore, we rigorously demonstrate the robustness of these soliton solutions against various perturbations through comprehensive stability analysis and numerical simulations under parameter variations. The practical significance of this work lies in its potential applications in advanced optical communication systems. The derived soliton solutions and the analysis of their dynamics provide crucial insights for designing robust signal carriers in nonlinear optical media. Specifically, the management of variable coefficients and fractional-order effects can be leveraged to model and engineer sophisticated dispersion-managed optical fibers, tunable photonic devices, and ultrafast laser systems, where controlling pulse propagation and stability is paramount. The presence of β-fractional derivatives introduces additional complexity to the wave propagation behaviors, leading to novel dynamics that we analyze through numerical simulations and graphical representations. The findings highlight the potential of the proposed methodology to uncover rich patterns in soliton dynamics, offering insights into their robustness and stability under varying conditions. This work not only contributes to the theoretical foundation of nonlinear optics but also provides a framework for practical applications in optical fiber communications and other fields involving nonlinear wave phenomena. Full article
Show Figures

Figure 1

30 pages, 31857 KB  
Article
Fractional Solitons for Controlling Wave Dynamics in Fluids and Plasmas
by Muhammad Tehseen, Emad K. Jaradat, Elsayed M. Abo-Dahab and Hamood Ur Rehman
Axioms 2025, 14(10), 772; https://doi.org/10.3390/axioms14100772 - 20 Oct 2025
Viewed by 422
Abstract
This paper presents soliton solutions of the fractional (2+1)-dimensional Davey–Stewartson equation based on a local fractional derivative to represent wave packet propagation in dispersive media under both spatial and temporal effects. The importance of this work is in demonstrating how fractional derivatives represent [...] Read more.
This paper presents soliton solutions of the fractional (2+1)-dimensional Davey–Stewartson equation based on a local fractional derivative to represent wave packet propagation in dispersive media under both spatial and temporal effects. The importance of this work is in demonstrating how fractional derivatives represent a more capable modeling tool compared to conventional integer-order methods since they include anomalous dispersion, nonlocal interactions, and memory effects typical in most physical systems in nature. The main objective of this research is to build and examine a broad family of soliton solutions such as bright, dark, singular, bright–dark, and periodic forms, and to explore the influence of fractional orders on their amplitude, width, and dynamical stability. Specific focus is given to the comparison of the behavior of fractional-order solutions with that of traditional integer-order models so as to further the knowledge on fractional calculus and its role in governing nonlinear wave dynamics in fluids, plasmas, and other multifunctional media. Methodologically, this study uses the fractional complex transform together with a new mapping technique, which transforms the fractional Davey–Stewartson equation into solvable nonlinear ordinary differential equations. Such a systematic methodology allows one to derive various families of solitons and form a basis for investigation of nonlinear fractional systems in the general case. Numerical simulations, given in the form of three-dimensional contour maps, density plots, and two-dimensional, demonstrate stability and propagation behavior of the derived solitons. The findings not only affirm the validity of the devised analytic method but also promise possibilities of useful applications in fluid dynamics, plasma physics, and nonlinear optics, where wave structure manipulation using fractional parameters can result in increased performance and novel capabilities. Full article
(This article belongs to the Section Mathematical Analysis)
Show Figures

Figure 1

25 pages, 1558 KB  
Article
Modeling Fractional Dust-Acoustic Shock Waves in a Complex Plasma Using Novel Techniques
by Weaam Alhejaili, Linda Alzaben and Samir A. El-Tantawy
Fractal Fract. 2025, 9(10), 674; https://doi.org/10.3390/fractalfract9100674 - 19 Oct 2025
Cited by 2 | Viewed by 503
Abstract
This work investigates how fractionality affects the dynamical behavior of dust-acoustic shock waves that arise and propagate in a depleted-electron complex plasma. This model consists of inertial negatively charged dust grains and inertialess nonextensive distributed ions. Initially, the fluid model equations that govern [...] Read more.
This work investigates how fractionality affects the dynamical behavior of dust-acoustic shock waves that arise and propagate in a depleted-electron complex plasma. This model consists of inertial negatively charged dust grains and inertialess nonextensive distributed ions. Initially, the fluid model equations that govern the propagation of nonlinear dust-acoustic shock waves are reduced to the integer Burgers-type equations using the reductive perturbation method. Thereafter, the integer Burgers-type equations are converted to the fractional cases using a suitable transformation. For analyzing this fractional family, both the Tantawy technique and the new iterative method are implemented within the Caputo sense framework. These methods can produce highly accurate analytical approximations without necessitating stringent assumptions or intricate computational processes, in contrast to other similar methods. Numerical examples and the calculation of the absolute error demonstrate the efficacy of the suggested methodologies, emphasizing their superior precision and swift convergence. Full article
(This article belongs to the Special Issue Fractional Derivatives in Mathematical Modeling and Applications)
Show Figures

Figure 1

24 pages, 13931 KB  
Article
Iterative Investigation of the Nonlinear Fractional Cahn–Allen and Fractional Clannish Random Walker’s Parabolic Equations by Using the Hybrid Decomposition Method
by Sarfaraz Ahmed, Ibtisam Aldawish, Syed T. R. Rizvi and Aly R. Seadawy
Fractal Fract. 2025, 9(10), 656; https://doi.org/10.3390/fractalfract9100656 - 11 Oct 2025
Cited by 5 | Viewed by 663
Abstract
In this work, we numerically investigate the fractional clannish random walker’s parabolic equations (FCRWPEs) and the nonlinear fractional Cahn–Allen (NFCA) equation using the Hybrid Decomposition Method (HDM). The analysis uses the Atangana–Baleanu fractional derivative (ABFD) in the Caputo sense, which has a nonsingular [...] Read more.
In this work, we numerically investigate the fractional clannish random walker’s parabolic equations (FCRWPEs) and the nonlinear fractional Cahn–Allen (NFCA) equation using the Hybrid Decomposition Method (HDM). The analysis uses the Atangana–Baleanu fractional derivative (ABFD) in the Caputo sense, which has a nonsingular and nonlocal Mittag–Leffler kernel (MLk) and provides a more accurate depiction of memory and heredity effects, to examine the dynamic behavior of the models. Using nonlinear analysis, the uniqueness of the suggested models is investigated, and distinct wave profiles are created for various fractional orders. The accuracy and effectiveness of the suggested approach are validated by a number of example cases, which also support the approximate solutions of the nonlinear FCRWPEs. This work provides significant insights into the modeling of anomalous diffusion and complex dynamic processes in fields such as phase transitions, biological transport, and population dynamics. The inclusion of the ABFD enhances the model’s ability to capture nonlocal effects and long-range temporal correlations, making it a powerful tool for simulating real-world systems where classical derivatives may be inadequate. Full article
(This article belongs to the Special Issue Applications of Fractional Calculus in Modern Mathematical Modeling)
Show Figures

Figure 1

Back to TopTop