Sign in to use this feature.

Years

Between: -

Subjects

remove_circle_outline
remove_circle_outline
remove_circle_outline
remove_circle_outline
remove_circle_outline
remove_circle_outline
remove_circle_outline
remove_circle_outline
remove_circle_outline

Journals

remove_circle_outline
remove_circle_outline
remove_circle_outline
remove_circle_outline
remove_circle_outline
remove_circle_outline
remove_circle_outline
remove_circle_outline
remove_circle_outline
remove_circle_outline
remove_circle_outline
remove_circle_outline

Article Types

Countries / Regions

remove_circle_outline
remove_circle_outline
remove_circle_outline
remove_circle_outline
remove_circle_outline

Search Results (1,827)

Search Parameters:
Keywords = fractional dynamical system

Order results
Result details
Results per page
Select all
Export citation of selected articles as:
37 pages, 1403 KB  
Article
Robust Fractional Quantum Two-Step Schemes with Enhanced Stability for Nonlinear Equations
by Mudassir Shams and Bruno Carpentieri
Mathematics 2026, 14(9), 1473; https://doi.org/10.3390/math14091473 (registering DOI) - 27 Apr 2026
Abstract
Fractional quantum calculus provides a powerful mathematical framework for incorporating memory and scaling effects into numerical models. However, classical iterative methods for nonlinear equations often suffer from limited stability, sensitivity to initial guesses, and restricted convergence domains, particularly in highly nonlinear settings. In [...] Read more.
Fractional quantum calculus provides a powerful mathematical framework for incorporating memory and scaling effects into numerical models. However, classical iterative methods for nonlinear equations often suffer from limited stability, sensitivity to initial guesses, and restricted convergence domains, particularly in highly nonlinear settings. In this work, we introduce a new Caputo fractional–quantum iterative scheme, denoted by MSBq:α, formulated as a parameterized two-step method based on a Caputo-type fractional quantum derivative. The proposed framework incorporates additional structural parameters that regulate the iterative dynamics and enable enhanced control over convergence behavior and stability properties. To assess the performance of the method, we employ tools from complex dynamical systems, including stability analysis and fractal basin investigations in the complex plane. These analyses provide insight into how the fractional and quantum parameters influence the geometry of attraction domains and the global convergence behavior of the scheme. Numerical experiments on representative nonlinear problems arising in engineering and biomedical applications demonstrate improved robustness with respect to initial guesses, reduced residual errors, and competitive computational efficiency compared with existing iterative methods. Overall, the results indicate that the proposed fractional–quantum framework offers an effective and versatile approach for the numerical solution of challenging nonlinear equations. Full article
33 pages, 5127 KB  
Article
Fractional-Order Algebraic Parameter Estimation for Disturbed Differentially Flat Systems
by Alexis Castelan-Perez, Francisco Beltran-Carbajal, David Marcos-Andrade, Ivan Rivas-Cambero, Clementina Rueda-German and Hugo Yañez-Badillo
Mathematics 2026, 14(9), 1468; https://doi.org/10.3390/math14091468 (registering DOI) - 27 Apr 2026
Abstract
Disturbances in dynamical systems pose a major challenge for parameter identification, particularly in the presence of unknown initial conditions and uncertain external influences. To address this issue, this paper proposes an algebraic parameter estimation methodology that incorporates fractional-order calculus in the Laplace domain [...] Read more.
Disturbances in dynamical systems pose a major challenge for parameter identification, particularly in the presence of unknown initial conditions and uncertain external influences. To address this issue, this paper proposes an algebraic parameter estimation methodology that incorporates fractional-order calculus in the Laplace domain for controlled linear engineering systems. The proposed approach eliminates the influence of unknown initial conditions and considers external disturbances that admit a local polynomial representation through Taylor series expansions over sufficiently small time intervals, while avoiding explicit numerical differentiation in the time domain. The manuscript includes analytical, numerical, and experimental validations to highlight the benefits of incorporating fractional-order differentiation in the derivation of algebraic estimators for online parameter estimation. The method is experimentally validated on two linear differentially flat electrical circuits, whose flat representations enable the proposed algebraic formulation under distinct disturbance signals. The results demonstrate that the fractional differentiation order acts as an additional tuning parameter, and that appropriately selected fractional orders can improve estimation accuracy, yielding parameter estimates consistently closer to their true values when compared with the conventional integer-order algebraic formulation. Full article
(This article belongs to the Special Issue Fractional Calculus: Advances and Applications)
Show Figures

Figure 1

29 pages, 5238 KB  
Article
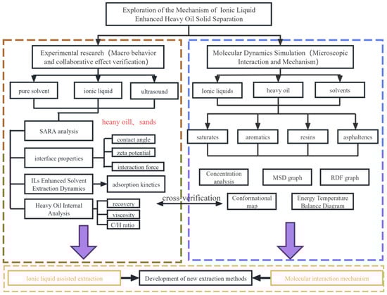
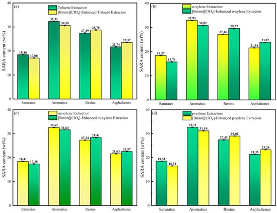
Enhanced Heavy Oil Recovery Using [Bmim][ClO4] Ionic Liquid and Solvent Synergy: Mechanistic Insights and Experimental Validation
by Xuanrui Wang, Ke Xu, Yuxing Tan, Xinru Liang, Pindong Tan, Yu Sun, Jinjian Hou, Cheng Niu and Jinze Du
Coatings 2026, 16(5), 523; https://doi.org/10.3390/coatings16050523 (registering DOI) - 27 Apr 2026
Abstract
Separating heavy oil from solid matrices is still difficult, mainly because of the strong adhesion between oil and solids and the intrinsically high viscosity of heavy oil, both of which restrict efficient large-scale recovery. Ionic liquids have recently attracted attention as additives that [...] Read more.
Separating heavy oil from solid matrices is still difficult, mainly because of the strong adhesion between oil and solids and the intrinsically high viscosity of heavy oil, both of which restrict efficient large-scale recovery. Ionic liquids have recently attracted attention as additives that may improve extraction performance. In this work, [Bmim][ClO4] was introduced into toluene- and xylene-based solvent systems to examine its role in heavy-oil recovery. The extraction performance was evaluated through recovery yield, viscosity, contact angle, oil–solid interaction force, and SARA composition. Molecular dynamics simulation was also carried out to probe how [Bmim][ClO4] interacts with heavy-oil components and how it influences the diffusion of saturates, aromatics, resins, and asphaltenes. The results show that the addition of [Bmim][ClO4] improved heavy-oil recovery in every solvent system tested, with the highest value, 89.31 wt%, obtained in the toluene system. At the same time, the ionic liquid lowered the viscosity, reduced the contact angle, and weakened the adhesion between the oil phase and the solid surface, all of which favored oil–solid separation. SARA analysis further indicated that the extraction of heavier fractions, especially resins and asphaltenes, became more pronounced after adding the ionic liquid. Simulation results suggest that [Bmim][ClO4] interacts more strongly with resins and asphaltenes, disrupts their associated structures, and facilitates mass transfer. Taken together, these results suggest that [Bmim][ClO4] improves heavy-oil extraction by altering interfacial behavior and loosening the aggregated structure of heavy fractions, which may be useful for future process optimization. Full article
(This article belongs to the Section Environmental Aspects in Colloid and Interface Science)
Show Figures

Graphical abstract

13 pages, 14620 KB  
Article
Multi-Wavelength Interferometric Absolute Distance Measurement and Dynamic Demodulation Error Compensation
by Jiawang Fang, Chenlong Ou, Fengwei Liu and Yongqian Wu
Sensors 2026, 26(9), 2677; https://doi.org/10.3390/s26092677 (registering DOI) - 25 Apr 2026
Abstract
This paper presents an absolute distance measurement system based on three-wavelength synchronous phase-shifting interferometry. A synthetic wavelength chain is established using three semiconductor lasers in an all-fiber Fizeau interferometer. By integrating a piezoelectric transducer (PZT)-driven sinusoidal phase modulation with multi-channel synchronous sampling for [...] Read more.
This paper presents an absolute distance measurement system based on three-wavelength synchronous phase-shifting interferometry. A synthetic wavelength chain is established using three semiconductor lasers in an all-fiber Fizeau interferometer. By integrating a piezoelectric transducer (PZT)-driven sinusoidal phase modulation with multi-channel synchronous sampling for phase demodulation, and further combining it with a fractional multiplication method, the proposed system achieves high-precision absolute distance measurement over an extended range. Experimental results demonstrate an unambiguous measurement range of 240 μm, a static measurement precision better than 0.6 nm, and a dynamic displacement measurement accuracy superior to 2 nm in comparison with the reference device. The main error sources of the system, including synthetic wavelength uncertainty, phase measurement uncertainty, and air refractive index uncertainty, are systematically modeled and analyzed. In addition, the influence of dynamic factors, such as PZT nonlinearity, is discussed and compensated. The proposed method provides a robust and high-precision solution for absolute ranging and shows strong potential for applications in industrial precision inspection and optical sensing. Full article
(This article belongs to the Section Optical Sensors)
Show Figures

Figure 1

16 pages, 10953 KB  
Article
Unveiling the Impact of Drug-Sensitive Mutations on HIV-1 Protease Dynamics: A Molecular Dynamics Simulation Study of the T12A, L63Q, and H69N Variants
by Haythem Srihi, Nabil Abid, Lavinia Fabeni, Caterina Precone, Hélène Déméné and Giovanni Chillemi
Int. J. Mol. Sci. 2026, 27(9), 3832; https://doi.org/10.3390/ijms27093832 (registering DOI) - 25 Apr 2026
Abstract
HIV-1 protease (PR) is an essential enzyme in the viral life cycle and a primary target of antiretroviral therapies, particularly protease inhibitors (PIs). Understanding the dynamics of viral evolution and the factors governing the emergence or loss of resistance-associated mutations is critical for [...] Read more.
HIV-1 protease (PR) is an essential enzyme in the viral life cycle and a primary target of antiretroviral therapies, particularly protease inhibitors (PIs). Understanding the dynamics of viral evolution and the factors governing the emergence or loss of resistance-associated mutations is critical for improving PI efficacy and managing drug resistance in HIV/AIDS treatment. In this study, we investigated the impact of three natural HIV-1 polymorphisms (T12A, L63Q, and H69N), whose prevalence varies depending on treatment status and viral subtype, on the structural stability and conformational dynamics of PR using molecular dynamics (MD) simulations. Three independent 500 ns MD simulations were performed for the native protease and each mutant system. Although none of the mutations disrupts the overall structural integrity of HIV-1 PR, they induce mutation-specific alterations in flexibility and residue interactions. In particular, T12A and H69N exhibit increased structural deviations, especially in the flap regions, along with enhanced conformational fluctuations. In contrast, the L63Q mutation shows a slight reduction in flap flexibility compared to both the native protease and the other mutants. Consistently, the fraction of time spent in open-flap conformations is higher for T12A and H69N and lower for L63Q relative to the native system. Moreover, mutations in the Fulcrum (T12A) and Cantilever (L63Q and H69N) regions do not disrupt the long-range network of correlated motions observed in the native protease, both inter- and intra-monomer, but instead increase the extent of correlated and anti-correlated motions in other regions of PR. Full article
(This article belongs to the Special Issue Advanced Perspectives on Virus–Host Interactions)
Show Figures

Figure 1

25 pages, 1343 KB  
Review
Harnessing Cancer Stem Cells and 3D Organoids in Unravelling Spatial and Cellular Heterogeneity in Cancer
by Eunsong Kwak, Haneul Kim and Eunhye Kim
Int. J. Mol. Sci. 2026, 27(9), 3790; https://doi.org/10.3390/ijms27093790 - 24 Apr 2026
Viewed by 88
Abstract
Cancer exhibits pronounced heterogeneity at both spatial and cellular levels, contributing to variability in therapeutic responses and the emergence of treatment resistance. This heterogeneity is underscored by the diverse genetic, epigenetic, and phenotypic variations found within tumor cell populations. Cancer stem cells (CSCs), [...] Read more.
Cancer exhibits pronounced heterogeneity at both spatial and cellular levels, contributing to variability in therapeutic responses and the emergence of treatment resistance. This heterogeneity is underscored by the diverse genetic, epigenetic, and phenotypic variations found within tumor cell populations. Cancer stem cells (CSCs), although representing a minor fraction of tumor cells, possess the capacity to self-renew and differentiate, thereby driving the dynamic evolution of tumor heterogeneity. CSCs interact intricately with various elements of the tumor microenvironment (TME), further amplifying this heterogeneity. Recent advancements in organoid technology have facilitated the development of CSC-derived organoid models that more faithfully recapitulate the TME and intratumoral heterogeneity, which conventional 2D culture systems fail to replicate. These CSC-derived organoid systems not only preserve the structural and genomic characteristics of tumors, but they also enable the exploration and evaluation of therapeutic strategies that reflect tumor complexity. However, CSC-derived organoid systems face several challenges, such as the rarity of CSCs, lack of standardized culture conditions, absence of TME components, limited predictive accuracy, and insufficient modeling of tumor heterogeneity. This review discusses these limitations and explores potential solutions, including the use of artificial intelligence (AI) to enhance treatment predictability. These innovations may improve the utility of organoid models for therapeutic evaluation and for targeting tumor heterogeneity. Ultimately, CSC-derived organoids may serve as a valuable platform for advancing precision medicine and cancer research. Full article
(This article belongs to the Special Issue Stem Cells in Health and Disease: 3rd Edition)
27 pages, 4505 KB  
Article
A Variable-Order ABC Fractional Framework for Systemic Financial Stress Dynamics
by Saeed M. Ali
Fractal Fract. 2026, 10(5), 282; https://doi.org/10.3390/fractalfract10050282 - 23 Apr 2026
Viewed by 127
Abstract
This paper studies a novel nonlinear fractional-order financial stress model involving Atangana–Baleanu–Caputo (ABC) operators. It focuses on memory effects that are both constant and variable. The novelty of the proposed framework lies in combining multiple interconnected channels of systemic stress into one fractional [...] Read more.
This paper studies a novel nonlinear fractional-order financial stress model involving Atangana–Baleanu–Caputo (ABC) operators. It focuses on memory effects that are both constant and variable. The novelty of the proposed framework lies in combining multiple interconnected channels of systemic stress into one fractional dynamical model and looks at how they change over time and how they respond to sustained external perturbations. Theoretically, we prove well-posedness results and study the equilibrium structure and stability of the given model. On the computational side, we use numerical simulations of the individual stress components and an aggregate systemic stress index to look into short-term dynamics under different memory regimes. We also include a shock-response analysis to show how memory effects change the way stress builds up, relaxes, and spreads when forced. The sensitivity analysis shows that systemic stress is amplified by the forcing and interaction parameters and reduced by the damping parameters. These findings demonstrate that the model provides a new and effective tool for studying systemic financial instability in a fractional setting. Full article
(This article belongs to the Special Issue Advances in Dynamics and Control of Fractional-Order Systems)
33 pages, 1626 KB  
Article
Fractional Reaction–Diffusion Modelling of Immune-Mediated Demyelination in Multiple Sclerosis Under IFN-Beta and Glatiramer Acetate Therapy
by Aytekin Enver, Fatma Ayaz, Mehmet Yavuz and Fuat Usta
Fractal Fract. 2026, 10(5), 281; https://doi.org/10.3390/fractalfract10050281 - 23 Apr 2026
Viewed by 108
Abstract
We propose a dimensionally consistent fractional spatio-temporal PDE framework for modelling immune-mediated demyelination in multiple sclerosis (MS). The system couples effector and regulatory T cells, M1/M2 macrophage polarisation, pro- and anti-inflammatory cytokines, oligodendrocyte dynamics, and time-dependent therapeutic controls within a unified distributed-parameter structure. [...] Read more.
We propose a dimensionally consistent fractional spatio-temporal PDE framework for modelling immune-mediated demyelination in multiple sclerosis (MS). The system couples effector and regulatory T cells, M1/M2 macrophage polarisation, pro- and anti-inflammatory cytokines, oligodendrocyte dynamics, and time-dependent therapeutic controls within a unified distributed-parameter structure. In contrast to ad hoc replacements of integerorder derivatives by Caputo fractional derivatives, the fractional extension proposed here is derived from an underlying continuous-time random walk (CTRW) process with Mittag–Leffler-distributed residence times. This stochastic derivation yields a governing system in which a single commensurate fractional order α ∈ (0, 1], together with a characteristic memory timescale τ0, ensures dimensional consistency and mass balance across all coupled components. The model is formulated as a system of nonlinear reaction–diffusion equations with cross-regulatory and multiplicative interaction terms governing immune amplification, cytokine feedback, and the demyelination–remyelination balance. Analytical interpretation shows how non-Markovian residence times induce Mittag–Leffler-type relaxation and thereby modify effective growth, decay, and stability properties. Numerical simulations compare classical and fractional dynamics, revealing that memory-driven kinetics prolong effector T-cell and M1-macrophage activity, attenuate reparative M2 and oligodendrocyte responses, and extend the effective action of bang–bang therapy inputs representing IFN-β and glatiramer acetate beyond their dosing windows. The results indicate that integer-order models may underestimate chronic inflammatory persistence and demyelination severity, while providing a mathematically and physically well-posed platform for memory-aware immune modelling and therapy evaluation in MS. Full article
16 pages, 4933 KB  
Article
Processing and Modeling of Alginate Hydrogel for Radiologically-Equivalent Biomedical Phantoms
by Olusegun J. Ilegbusi, Godson N. Brako, Chiranjit Maiti and Jihua Gou
Gels 2026, 12(5), 355; https://doi.org/10.3390/gels12050355 - 23 Apr 2026
Viewed by 156
Abstract
The foaming of hydrogels presents a promising strategy for tailoring mechanical and radiological properties to replicate biological soft tissues for biomedical phantom applications. A computational fluid dynamics (CFD) framework is developed to predict void fraction distribution in alginate hydrogel precursor solutions aerated by [...] Read more.
The foaming of hydrogels presents a promising strategy for tailoring mechanical and radiological properties to replicate biological soft tissues for biomedical phantom applications. A computational fluid dynamics (CFD) framework is developed to predict void fraction distribution in alginate hydrogel precursor solutions aerated by air injection through a bottom nozzle. The objective is to use the framework for the design of the foaming system to match the desired gas-fraction distribution and radiological property. Seven parametric cases are investigated, varying inlet air velocity, alginate concentration, and surface tension. Results show that higher inlet velocities promote stronger jet penetration and greater gas accumulation, while increasing alginate concentration confines the bubble plume, with quasi-steady gas fractions displaying a non-monotonic trend with concentration. Elevated surface tension yields broader plume coverage and improved gas distribution uniformity at the expense of peak void fraction. The predicted void fractions map to Hounsfield Unit (HU) values of −34 to −103, corresponding to adipose and fatty breast tissue attenuation (−50 to −150 HU). The peak gas fraction at 5.0 wt% alginate yields −307 HU, approaching published experimental CT measurements for the same formulation (−460 to −233 HU). Full article
Show Figures

Figure 1

25 pages, 482 KB  
Article
Qualitative Analysis and Numerical Simulations of γ-Hilfer Fractional Stochastic Dynamical Systems
by Muhammad Imran Liaqat and Ramy M. Hafez
Axioms 2026, 15(5), 305; https://doi.org/10.3390/axioms15050305 - 23 Apr 2026
Viewed by 86
Abstract
This study presents findings on the existence, uniqueness, averaging principle, and numerical solutions for fractional stochastic systems influenced by both Brownian motion and Poisson jumps within the pth-moment framework. While most existing results for fractional stochastic differential equations are derived using the [...] Read more.
This study presents findings on the existence, uniqueness, averaging principle, and numerical solutions for fractional stochastic systems influenced by both Brownian motion and Poisson jumps within the pth-moment framework. While most existing results for fractional stochastic differential equations are derived using the mean-square approach, this research offers results in the more general pth-moment framework, enhancing applicability. The results are derived using the γ-Hilfer fractional derivative, a generalized operator defined in relation to another function. This operator enables the memory effect to vary according to a nonlinear time scale. The main motivation behind this work is that there is no research work on γ-Hilfer fractional stochastic systems with standard Brownian motion and Poisson jumps regarding existence, uniqueness, and averaging principles in the pth-moment. Full article
(This article belongs to the Special Issue Advances in Dynamical Systems and Control, 2nd Edition)
22 pages, 7747 KB  
Article
Numerical Optimization of Thermal Management of LiFePO4 Battery with Droplet-Shaped Turbulators and Nanofluid Cooling
by Wei Lu, Yuying Yang, Hua Liao, Haiyi Qin, Shihui Yang, Qihang Jin and Xinyan Wang
Energies 2026, 19(9), 2014; https://doi.org/10.3390/en19092014 - 22 Apr 2026
Viewed by 275
Abstract
Efficient thermal management of lithium-ion batteries is critical for the safety, performance, and longevity of electric vehicles. This work numerically investigates a battery thermal management system (BTMS) for a LiFePO4 battery, featuring a liquid-cooling plate with novel droplet-shaped turbulators and coolant with [...] Read more.
Efficient thermal management of lithium-ion batteries is critical for the safety, performance, and longevity of electric vehicles. This work numerically investigates a battery thermal management system (BTMS) for a LiFePO4 battery, featuring a liquid-cooling plate with novel droplet-shaped turbulators and coolant with different nanofluids. Computational Fluid Dynamics (CFD) simulations were employed to analyze the effects of cooling channel geometry, nanofluid type, nanoparticle volume fraction, coolant inlet velocity, and battery discharge rate on the system’s thermal performance and pressure drop. Results show that the droplet-shaped channel reduces the maximum battery temperature by 1.64 K compared to a conventional straight channel, owing to enhanced turbulence and larger heat-transfer area. Among different coolants, the 6% Cu–water nanofluid demonstrated the highest cooling effectiveness due to its superior thermal conductivity. To balance competing objectives, a multi-objective optimization using Response Surface Methodology (RSM) and the Non-dominated Sorting Genetic Algorithm II (NSGA-II) was performed. The optimal design was achieved with a coolant velocity of 0.097 m/s and a volume fraction of Cu nanoparticle of 3.85%, which maintained the maximum battery temperature of 299.7 K with a minimal pressure drop of 26.27 Pa at a 1.03 C discharge rate. These findings highlight that a BTMS combining droplet-shaped turbulators with a Cu–water nanofluid provides a highly effective and energy-efficient thermal management strategy. Full article
(This article belongs to the Section J: Thermal Management)
Show Figures

Figure 1

21 pages, 3276 KB  
Article
Assessment of Heavy Metal Forms and Mobility in Bottom Sediments of Anthropogenically Impacted Freshwater Bodies in Belarus
by Elizaveta Dorozhko, Witold Kwapinski and Valentin Romanovski
Molecules 2026, 31(8), 1366; https://doi.org/10.3390/molecules31081366 - 21 Apr 2026
Viewed by 183
Abstract
Bottom sediments in anthropogenically impacted freshwater systems represent a dynamic and poorly constrained source of secondary pollution, where heavy metal mobility, rather than total concentration, controls the release of contaminants into the water column under changing physicochemical conditions. This issue is particularly pronounced [...] Read more.
Bottom sediments in anthropogenically impacted freshwater systems represent a dynamic and poorly constrained source of secondary pollution, where heavy metal mobility, rather than total concentration, controls the release of contaminants into the water column under changing physicochemical conditions. This issue is particularly pronounced in small and medium-sized freshwater systems subjected to sustained anthropogenic pressure, where local hydrochemical conditions and sediment composition strongly influence metal speciation and remobilization dynamics. This study aims to quantitatively assess heavy metal speciation, mobility, and associated ecological risk in bottom sediments of anthropogenically impacted freshwater systems using complementary analytical approaches. The data obtained indicate a pronounced spatial heterogeneity in the total metal content, due to varying degrees of anthropogenic impact on the water bodies. The highest level of pollution was recorded in the bottom sediments of the Chizhovskoye reservoir, where Zn concentrations reach 755 mg/kg, Cr—379 mg/kg, Ni—106 mg/kg, and Cu—158 mg/kg, indicating intense technogenic influence. The bottom sediments of the Loshitsa River are characterized by elevated, but less extreme values: the content of Cu is up to 77 mg/kg, Zn—up to 263 mg/kg, and Mn—up to 418 mg/kg. In contrast to urbanized water bodies, the background site—Lake Sergeevskoye—is characterized by significantly lower concentrations of heavy metals, which confirms its representativeness as a control object. Analysis of the fractional composition showed that Zn and Mn have the largest share of mobile forms, with their concentrations in the mobile phase reaching 12–92 mg/kg and 60–116 mg/kg, respectively, especially under conditions of increased anthropogenic load. A significant portion of Cu and Zn (up to 60–70% of the total content) is associated with organic matter, indicating the important role of the organic matrix in retaining metals and their potential mobilization under changing environmental conditions. Calculation of the geoaccumulation index showed that most of the studied bottom sediments belong to the from uncontaminated to moderately contaminated class, while for Cr and Ni in the Chizhovskoye reservoir, Igeo values up to 1.9 are characteristic, corresponding to a moderate level of pollution. The results obtained indicate a significant impact of anthropogenic load on the forms of occurrence and mobility of heavy metals and highlight the role of bottom sediments as an active factor in the secondary pollution of freshwater ecosystems. Full article
Show Figures

Figure 1

26 pages, 13734 KB  
Article
Light-Driven Self-Pulsating Hydrogel with a Sliding-Delay Mechanism for Micro-Actuation and Microfluidic Applications
by Xingui Zhou, Huailei Peng, Yunlong Qiu and Cong Li
Micromachines 2026, 17(4), 503; https://doi.org/10.3390/mi17040503 - 21 Apr 2026
Viewed by 134
Abstract
Light-responsive hydrogel-based oscillators typically exhibit small oscillation amplitudes because solvent diffusion is intrinsically slow, and their dependence on external periodic light modulation further results in limited amplitude, poor stability, and insufficient autonomy. Inspired by the trigger and sliding mechanism of the ancient crossbow, [...] Read more.
Light-responsive hydrogel-based oscillators typically exhibit small oscillation amplitudes because solvent diffusion is intrinsically slow, and their dependence on external periodic light modulation further results in limited amplitude, poor stability, and insufficient autonomy. Inspired by the trigger and sliding mechanism of the ancient crossbow, this study introduces an innovative system that integrates a sliding-block mechanism with time-delay feedback, breaking from conventional approaches that rely on hydrogel inertia or external modulation, within a purely theoretical and simulation-based framework. By establishing a nonlinear dynamic model coupling solvent diffusion, photoisomerization, and optical attenuation, this research shows through numerical simulations that the system can exhibit two distinct modes under constant illumination: a stable state and a self-sustained oscillatory state. The model predicts that the oscillation frequency can be flexibly tuned by varying key parameters, including the crosslinking density, Flory–Huggins interaction parameters of the spiropyran and hydrophilic polymer, ring-opening reaction rate, light intensity, fraction of light-sensitive molecules, and sliding displacement, whereas the initial absorption coefficient has only a minor influence. The slider displacement is also identified as an effective means to regulate the oscillation amplitude. Furthermore, the expansion force at the container bottom is predicted to oscillate synchronously with the hydrogel’s volume change. This theoretical framework represents a paradigm shift from “static small deformation” to “dynamic large-amplitude oscillation”, significantly enhancing the mechanical responsiveness of the material. This work provides a novel and controllable strategy for the conceptual design of autonomous light-driven micromechanical systems. Full article
Show Figures

Figure 1

45 pages, 7742 KB  
Article
Fractional-Order Typhoid Fever Dynamics and Parameter Identification via Physics-Informed Neural Networks
by Mallika Arjunan Mani, Kavitha Velusamy, Sowmiya Ramasamy and Seenith Sivasundaram
Fractal Fract. 2026, 10(4), 270; https://doi.org/10.3390/fractalfract10040270 (registering DOI) - 21 Apr 2026
Viewed by 193
Abstract
This paper presents a unified analytical and computational framework for the study of typhoid fever transmission dynamics governed by a Caputo fractional-order compartmental model of order κ(0,1]. The population is stratified into five epidemiological classes, namely [...] Read more.
This paper presents a unified analytical and computational framework for the study of typhoid fever transmission dynamics governed by a Caputo fractional-order compartmental model of order κ(0,1]. The population is stratified into five epidemiological classes, namely susceptible (S), asymptomatic (A), symptomatic (I), hospitalised (H), and recovered (R), and the governing system explicitly incorporates asymptomatic transmission, treatment dynamics, and temporary immunity with waning. The use of the Caputo fractional derivative is motivated by the well-documented existence of chronic asymptomatic Salmonella Typhi carriers, whose heavy-tailed sojourn times in the carrier state are naturally encoded by the Mittag–Leffler waiting-time distribution arising from the fractional operator. A complete qualitative analysis of the fractional system is carried out: the basic reproduction number R0 is derived via the next-generation matrix method; local and global asymptotic stability of both the disease-free equilibrium E0 (when R01) and the endemic equilibrium E* (when R0>1) are established using fractional Lyapunov theory and the LaSalle invariance principle; and the normalised sensitivity indices of R0 are computed to identify transmission-amplifying and transmission-suppressing parameters. Existence, uniqueness, and Ulam–Hyers stability of solutions are established via Banach and Leray–Schauder fixed-point arguments. To complement the analytical results, a fractional physics-informed neural network (PINN) framework is developed to simultaneously reconstruct compartmental trajectories and identify unknown biological parameters from sparse synthetic observations. PINN embeds the L1-Caputo discretisation directly into the training residuals and employs a four-stage Adam–L-BFGS optimisation strategy to recover five trainable parameters Θ = {ϕ,μ,σ,ψ,β} across three fractional orders κ{1.0,0.95,0.9}. The estimated parameters show strong agreement with the true values at the classical limit κ=1.0 (MAPE=2.27%), with the natural mortality rate μ recovered with APE0.51% and the transmission rate β with APE3.63% across all fractional orders, confirming the structural identifiability of the model. Pairwise correlation analysis of the learned parameters establishes the absence of equifinality, validating that β can be reliably included in the trainable set. Noise robustness experiments under Gaussian perturbations of 1%, 3%, and 5% demonstrate graceful degradation (MAPE: 0.82%3.10%7.31%), confirming the reliability of the proposed framework under realistic observational conditions. Full article
(This article belongs to the Special Issue Fractional Dynamics Systems: Modeling, Forecasting, and Control)
Show Figures

Figure 1

19 pages, 7383 KB  
Article
Water Retention and Evaporation Dynamics of Mineral Growing Media for Indoor Horticulture Systems
by Jolan Schabauer, Erich Streit, Azra Korjenic, Jitka Peterková, Jiří Zach and Abdulah Sulejmanovski
Horticulturae 2026, 12(4), 501; https://doi.org/10.3390/horticulturae12040501 - 21 Apr 2026
Viewed by 462
Abstract
Mineral substrates for indoor horticulture systems critically determine plant water availability and irrigation demand. However, integrative assessments linking pore structure, water retention, and evaporation dynamics of commonly used mineral growing media remain scarce. A total of nine distinct mineral substrates were investigated: expanded [...] Read more.
Mineral substrates for indoor horticulture systems critically determine plant water availability and irrigation demand. However, integrative assessments linking pore structure, water retention, and evaporation dynamics of commonly used mineral growing media remain scarce. A total of nine distinct mineral substrates were investigated: expanded clay, expanded slate, pumice, perlite, zeolite, vermiculite, lava granules, brick chips, and clay granules. To assess the impact of granulometry, pumice was tested in three different grain sizes (1–3 mm, 4–7 mm, 7–14 mm), resulting in a total of 11 experimental samples. Samples were characterized using scanning electron microscopy (SEM), suction experiments, and evaporation tests at 30%, 50%, and 70% relative humidity (RH) at 23 °C. Bulk density ranged from <0.12 g·cm−3 (perlite, vermiculite) to >0.99 g·cm−3 (zeolite, brick chips), while volumetric water content varied from 11.0 vol.% (expanded clay) to 46.6 vol.% (vermiculite). Plant-available water content (AWC) ranged from 2.7 vol.% (expanded clay) to 30.9 vol.% (clay granules). These results demonstrate that pore interconnectivity, rather than total porosity, is the decisive driver of hydraulic performance. Finer pumice fractions increased water retention by ~16% compared to coarser fractions. All substrates exhibited a two-phase evaporation profile, with initial rates ranging from 1.9 to 5.6 g·h−1 at 30% RH. Clay granules showed the most temporally stable evaporation, with only a 37% rate reduction over 48 h, compared to 66% for perlite. While conducted under controlled laboratory conditions, these findings provide a quantitative basis for targeted substrate selection and blending to optimize root-zone hydration, irrigation efficiency, and hygrothermal performance in permanent indoor horticulture systems. Full article
(This article belongs to the Section Floriculture, Nursery and Landscape, and Turf)
Show Figures

Graphical abstract

Back to TopTop