Sign in to use this feature.

Years

Between: -

Subjects

remove_circle_outline
remove_circle_outline
remove_circle_outline
remove_circle_outline
remove_circle_outline
remove_circle_outline
remove_circle_outline
remove_circle_outline
remove_circle_outline

Journals

remove_circle_outline
remove_circle_outline
remove_circle_outline
remove_circle_outline
remove_circle_outline
remove_circle_outline
remove_circle_outline
remove_circle_outline
remove_circle_outline
remove_circle_outline
remove_circle_outline
remove_circle_outline
remove_circle_outline
remove_circle_outline
remove_circle_outline
remove_circle_outline
remove_circle_outline
remove_circle_outline
remove_circle_outline
remove_circle_outline
remove_circle_outline
remove_circle_outline

Article Types

Countries / Regions

remove_circle_outline
remove_circle_outline
remove_circle_outline
remove_circle_outline

Search Results (1,383)

Search Parameters:
Keywords = formative feedback

Order results
Result details
Results per page
Select all
Export citation of selected articles as:
36 pages, 1519 KB  
Review
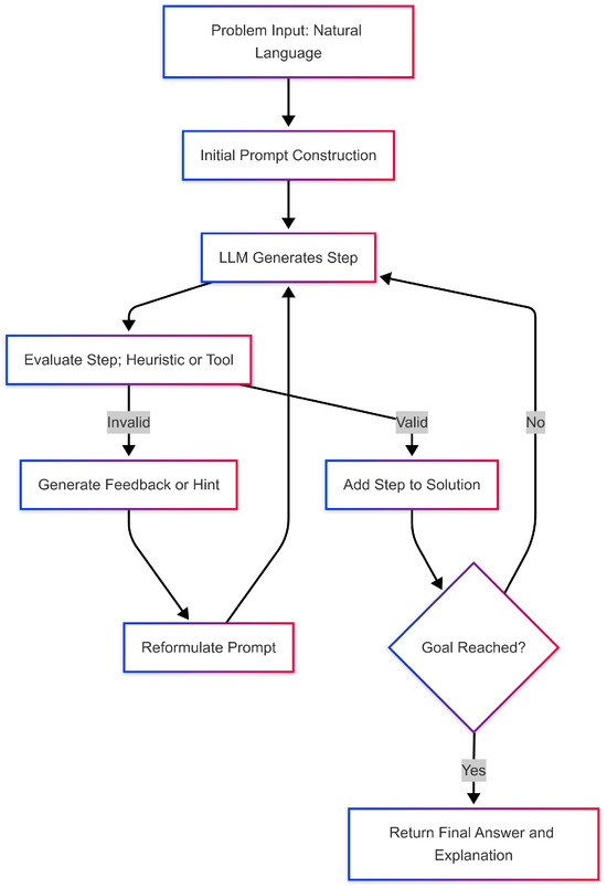
Thinking Machines: Mathematical Reasoning in the Age of LLMs
by Andrea Asperti, Alberto Naibo and Claudio Sacerdoti Coen
Big Data Cogn. Comput. 2026, 10(1), 38; https://doi.org/10.3390/bdcc10010038 - 22 Jan 2026
Abstract
Large Language Models (LLMs) have demonstrated impressive capabilities in structured reasoning and symbolic tasks, with coding emerging as a particularly successful application. This progress has naturally motivated efforts to extend these models to mathematics, both in its traditional form, expressed through natural-style mathematical [...] Read more.
Large Language Models (LLMs) have demonstrated impressive capabilities in structured reasoning and symbolic tasks, with coding emerging as a particularly successful application. This progress has naturally motivated efforts to extend these models to mathematics, both in its traditional form, expressed through natural-style mathematical language, and in its formalized counterpart, expressed in a symbolic syntax suitable for automatic verification. Yet, despite apparent parallels between programming and proof construction, advances in formalized mathematics have proven significantly more challenging. This gap raises fundamental questions about the nature of reasoning in current LLM architectures, the role of supervision and feedback, and the extent to which such models maintain an internal notion of computational or deductive state. In this article, we review the current state-of-the-art in mathematical reasoning with LLMs, focusing on recent models and benchmarks. We explore three central issues at the intersection of machine learning and mathematical cognition: (i) the trade-offs between traditional and formalized mathematics as training and evaluation domains; (ii) the structural and methodological reasons why proof synthesis remains more brittle than code generation; and (iii) whether LLMs genuinely represent or merely emulate a notion of evolving logical state. Our goal is not to draw rigid distinctions but to clarify the present boundaries of these systems and outline promising directions for their extension. Full article
Show Figures

Figure 1

26 pages, 1611 KB  
Article
Evaluating a Virtual Learning Environment for Secondary English in a Public School: Usability, Motivation, and Engagement
by Myriam Tatiana Velarde Orozco and Bárbara Luisa de Benito Crosetti
Educ. Sci. 2026, 16(1), 169; https://doi.org/10.3390/educsci16010169 - 22 Jan 2026
Abstract
Public schools often operate with shared devices, unstable connectivity, and limited support for digital tools, which can make feature-heavy platforms difficult to adopt and sustain. This study reports the first formal design iteration and formative evaluation of VLEPIC, a school-centred virtual learning environment [...] Read more.
Public schools often operate with shared devices, unstable connectivity, and limited support for digital tools, which can make feature-heavy platforms difficult to adopt and sustain. This study reports the first formal design iteration and formative evaluation of VLEPIC, a school-centred virtual learning environment (VLE) developed to support secondary English as a Foreign Language in a low-resource Ecuadorian public school. Using a design-based research approach with a convergent mixed-methods design, one Grade 10 cohort (n = 42; two intact classes) used VLEPIC for one month as a complement to regular lessons. Data were collected through questionnaires on perceived usability and motivation, platform usage logs, and open-ended feedback from students and the teacher; results were analysed descriptively and thematically and then integrated to inform design decisions. Students reported high perceived usability and strong motivational responses in attention, relevance, and satisfaction, while confidence was more heterogeneous. Usage logs indicated recurrent but uneven engagement, with distinct low-, medium-, and high-activity profiles. Qualitative feedback highlighted enjoyment and clarity alongside issues with progress tracking between missions, navigation on mobile devices, and task submission reliability. The main contribution is a set of empirically grounded, context-sensitive design principles linking concrete interface and task-design decisions to perceived usability, motivation, and real-world usage patterns in constrained school settings. Full article
Show Figures

Figure 1

23 pages, 2415 KB  
Article
Self-Assessment of Teamwork Skills Among Adolescents: Psychometric Properties of the Collaborative Skills Scale
by Anita Pásztor-Kovács, Attila Pásztor, Yong Liu and Gyöngyvér Molnár
Educ. Sci. 2026, 16(1), 167; https://doi.org/10.3390/educsci16010167 - 21 Jan 2026
Viewed by 35
Abstract
Monitoring the development of increasingly essential collaborative skills at the individual level within a classroom context requires effective, easy-to-use, and quick measurement tools. These tools should provide global feedback on the skillset rather than reflecting performance in a single group task. A self-rated [...] Read more.
Monitoring the development of increasingly essential collaborative skills at the individual level within a classroom context requires effective, easy-to-use, and quick measurement tools. These tools should provide global feedback on the skillset rather than reflecting performance in a single group task. A self-rated questionnaire is a beneficial option for this purpose. The aim of our research is to develop a self-rated scale for adolescents, the Collaborative Skills Scale (CoSS), which provides a global assessment of students’ teamwork competence. Additionally, using our assessment instrument, we seek to explore what patterns adolescents’ self-ratings show to be connected to their collaborative skills. A total of 2128 Grade 8 students participated in our online data collection. The Collaborative Skills Scale was developed based on the collaborative problem-solving model of the ATC21S project. Confirmatory factor analyses yielded a reliable and structurally valid 18-item scale (Cronbach’s α = 0.90; χ2 = 1802.83, df = 132, p < 0.01; CFI = 0.944; TLI = 0.935; RMSEA = 0.077; SRMR = 0.031), which can provide educational practitioners with an effective formative assessment tool for monitoring and supporting the development of teamwork skills. Ideally, it should be utilized in combination with other instruments, such as peer- or teacher-rated scales, to ensure a comprehensive understanding of students’ collaborative skills. In line with previous findings, students tended to rate their teamwork skills above average. The implications of this potentially biased self-evaluation among adolescents in terms of collaborative competence are discussed. Full article
Show Figures

Figure 1

21 pages, 2566 KB  
Article
Multimodal Wearable Monitoring of Exercise in Isolated, Confined, and Extreme Environments: A Standardized Method
by Jan Hejda, Marek Sokol, Lydie Leová, Petr Volf, Jan Tonner, Wei-Chun Hsu, Yi-Jia Lin, Tommy Sugiarto, Miroslav Rozložník and Patrik Kutílek
Methods Protoc. 2026, 9(1), 15; https://doi.org/10.3390/mps9010015 - 21 Jan 2026
Viewed by 48
Abstract
This study presents a standardized method for multimodal monitoring of exercise execution in isolated, confined, and extreme (ICE) environments, addressing the need for reproducible assessment of neuromuscular and cardiovascular responses under space- and equipment-limited conditions. The method integrates wearable surface electromyography (sEMG), inertial [...] Read more.
This study presents a standardized method for multimodal monitoring of exercise execution in isolated, confined, and extreme (ICE) environments, addressing the need for reproducible assessment of neuromuscular and cardiovascular responses under space- and equipment-limited conditions. The method integrates wearable surface electromyography (sEMG), inertial measurement units (IMU), and electrocardiography (ECG) to capture muscle activation, movement, and cardiac dynamics during space-efficient exercise. Ten exercises suitable for confined habitats were implemented during analog missions conducted in the DeepLabH03 facility, with feasibility evaluated in a seven-day campaign involving three adult participants. Signals were synchronized using video-verified repetition boundaries, sEMG was normalized to maximum voluntary contraction, and sEMG amplitude- and frequency-domain features were extracted alongside heart rate variability indices. The protocol enabled stable real-time data acquisition, reliable repetition-level segmentation, and consistent detection of muscle-specific activation patterns across exercises. While amplitude-based sEMG indices showed no uniform main effect of exercise, robust exercise-by-muscle interactions were observed, and sEMG mean frequency demonstrated sensitivity to differences in movement strategy. Cardiac measures showed limited condition-specific modulation, consistent with short exercise bouts and small sample size. As a proof-of-concept feasibility study, the proposed protocol provides a practical and reproducible framework for multimodal physiological monitoring of exercise in ICE analogs and other constrained environments, supporting future studies on exercise quality, training load, and adaptive feedback systems. The protocol is designed to support near-real-time monitoring and forms a technical basis for future exercise-quality feedback in confined habitats. Full article
(This article belongs to the Section Biomedical Sciences and Physiology)
Show Figures

Figure 1

20 pages, 4640 KB  
Article
Cooperative Effect of Ammonium Polyphosphate and Talcum for Enhancing Fire-Proofing Performance of Silicone Rubber-Based Insulators via Formation of a HIGH-Strength Barrier Layer
by Dong Zhao, Yihan Jiang, Yong Fang, Tingwei Wang and Yucai Shen
Polymers 2026, 18(2), 283; https://doi.org/10.3390/polym18020283 - 20 Jan 2026
Viewed by 451
Abstract
Enhancing the flame retardancy of polymeric materials by adding only eco-friendly ammonium polyphosphate (APP) while simultaneously maintaining high-temperature resistance has become a challenge. Talcum has been introduced as a cooperative agent into the silicone rubber/APP system to investigate the effect of talcum on [...] Read more.
Enhancing the flame retardancy of polymeric materials by adding only eco-friendly ammonium polyphosphate (APP) while simultaneously maintaining high-temperature resistance has become a challenge. Talcum has been introduced as a cooperative agent into the silicone rubber/APP system to investigate the effect of talcum on flame retardancy, thermal stability, and high-temperature resistance. The machining process induces the orientation of talcum in the system. The ceramifiable silicone rubber blends containing oriented talcum (e.g., sample SA6T4) exhibited superb flame retardancy, including an LOI of 29.4%, a UL-94 rating of V-0, and a peak heat release rate (PHRR) of 250.2 kW·m−2. More importantly, the blends present excellent thermal stability and high-temperature resistance, characterized by outstanding self-supporting properties and dimensional stability. Based on the structural analysis of the blends and their residues, the made of action for the improved flame retardancy may be attributed to the formation of a compact barrier layer. This layer is formed by oriented talcum platelets combined with phosphoric acid, from the thermal decomposition of APP, promoting crosslinking, thereby achieving a good inhibition barrier to inhibit heat feedback from the condensation zone. The excellent thermal stability and high-temperature resistance of the ceramifiable silicone rubber blends may be ascribed to a cooperative effect between APP and talcum at high temperatures, which facilitates the formation of ceramic structures. The novel ceramifiable silicone rubber composite has potential applications as flame-retardant sealing components for rail transit equipment and encapsulation materials for new energy battery modules. Full article
(This article belongs to the Special Issue Challenges and Innovations in Fire Safety Polymeric Materials)
Show Figures

Graphical abstract

38 pages, 6647 KB  
Article
ST-DCL: A Spatio-Temporally Decoupled Cooperative Localization Method for Dynamic Drone Swarms
by Hao Wu, Zhangsong Shi, Zhonghong Wu, Huihui Xu and Zhiyong Tu
Drones 2026, 10(1), 69; https://doi.org/10.3390/drones10010069 - 20 Jan 2026
Viewed by 83
Abstract
In GPS-denied environments, the spatio-temporal coupling of errors caused by dynamic network topologies poses a fundamental challenge to cooperative localization, presenting existing methods with a dilemma: approaches pursuing global optimization lack dynamic adaptability, while those focusing on local adaptation struggle to guarantee global [...] Read more.
In GPS-denied environments, the spatio-temporal coupling of errors caused by dynamic network topologies poses a fundamental challenge to cooperative localization, presenting existing methods with a dilemma: approaches pursuing global optimization lack dynamic adaptability, while those focusing on local adaptation struggle to guarantee global convergence. To address this challenge, this paper proposes ST-DCL, a cooperative localization framework based on a novel principle of closed-loop spatio-temporal decoupling. The core of ST-DCL comprises two modules: a Dynamic Weighted Multidimensional Scaling (DW-MDS) optimizer, responsible for providing a globally consistent coarse estimate with provable convergence, and a specially designed Spatio-Temporal Graph Neural Network (ST-GNN) corrector, tasked with compensating for local nonlinear errors. The DW-MDS effectively suppresses interference from historical errors via an adaptive sliding window and confidence weights derived from our error propagation model. The key innovation of the ST-GNN lies in its two newly designed components: a Dynamic Topological Attention Module for actively modulating neighbor aggregation to inhibit spatial error diffusion, and a Dilated Causal Convolution Module for modeling long-term temporal dependencies to curb error accumulation. These two modules form a closed loop via a confidence feedback mechanism, working in synergy to achieve continuous error suppression. Theoretical analysis indicates that the framework exhibits bounded-error convergence under dynamic topologies. In simulations involving 200 nodes, velocities up to 50 m/s, and 15% NLOS links, the ST-DCL achieves a normalized root mean square error (NRMSE) of 0.0068, representing a 21% performance improvement over state-of-the-art methods. The practical efficacy and real-time capability are further validated through real-world flight experiments with a 10-UAV swarm in complex, GPS-denied scenarios. Full article
(This article belongs to the Section Drone Communications)
Show Figures

Figure 1

21 pages, 622 KB  
Article
Chatbots in Multivariable Calculus Exams: Innovative Tool or Academic Risk?
by Gustavo Navas, Julio Proaño-Orellana, Rogelio Orizondo, Gabriel E. Navas-Reascos and Gustavo Navas-Reascos
Educ. Sci. 2026, 16(1), 160; https://doi.org/10.3390/educsci16010160 - 20 Jan 2026
Viewed by 68
Abstract
The integration of AI tools like ChatGPT into educational assessments, particularly in the context of Multivariable Calculus, represents a transformative approach to personalized and scalable learning. This study examines the Exams as a Service (EaaS)-Flipped Chatbot Test (FCT) framework, implemented through the AIQuest [...] Read more.
The integration of AI tools like ChatGPT into educational assessments, particularly in the context of Multivariable Calculus, represents a transformative approach to personalized and scalable learning. This study examines the Exams as a Service (EaaS)-Flipped Chatbot Test (FCT) framework, implemented through the AIQuest platform, to explore how chatbots can support assessment processes while addressing risks related to automation and academic integrity. The methodology combines static and dynamic assessment modes within a cloud-based environment that generates, evaluates, and provides feedback on student responses. Quantitative survey data and qualitative written reflections were analyzed using a mixed-methods approach, incorporating Grounded Theory to identify emerging cognitive patterns. The results reveal differences in students’ engagement, performance, and reasoning patterns between AI-assisted and non-AI assessment conditions, highlighting the role of structured AI-generated feedback in supporting reflective and metacognitive processes. Quantitative results indicate higher and more homogeneous performance under the reverse evaluation, while survey responses show generally positive perceptions of feedback usefulness and task appropriateness. This study contributes integrated quantitative and qualitative evidence on the design of AI-assisted evaluation frameworks as formative and diagnostic tools, offering guidance for educators to implement AI-based evaluation systems. Full article
(This article belongs to the Section STEM Education)
Show Figures

Figure 1

30 pages, 1972 KB  
Article
Employee Satisfaction, Crisis Resilience, and Corporate Innovation: Evidence from Employer Review Data in China
by Yujiao Shang, Yuhai Wu, Tuan Pan and Yuping Shang
Systems 2026, 14(1), 105; https://doi.org/10.3390/systems14010105 - 19 Jan 2026
Viewed by 66
Abstract
Employee satisfaction, as a critical form of organisational social capital, represents a significant interdisciplinary topic in management and finance. A key question is whether it can be transformed into sustainable innovation momentum for corporates amid extreme crisis shocks. This study examines Chinese A-share [...] Read more.
Employee satisfaction, as a critical form of organisational social capital, represents a significant interdisciplinary topic in management and finance. A key question is whether it can be transformed into sustainable innovation momentum for corporates amid extreme crisis shocks. This study examines Chinese A-share listed corporates, utilising large-scale anonymous employee evaluation data from the Chinese employer review platform ‘KanZhun.com’, to construct corporate-level employee satisfaction indicators. Through econometric modelling, it investigates the impact of employee satisfaction on corporate innovation output during major crises and its underlying mechanisms. Findings reveal that during crises, employee satisfaction significantly enhances overall corporate innovation levels, with a particularly pronounced effect on green innovation. Mechanism analysis indicates that high employee satisfaction primarily drives innovation, especially green innovation, through two channels. These channels include reducing internal governance costs and alleviating external financing constraints. Heterogeneity tests further reveal that this effect is particularly pronounced in high-tech industries, technology-intensive sectors, non-state-owned corporates, and corporates under strong external institutional constraints or with relatively weak innovation capabilities. This study expands the theoretical boundaries of employee satisfaction’s economic value from an innovation perspective. It further provides Chinese empirical evidence for corporates seeking to enhance innovation resilience in complex environments via employee feedback and quality labour relations. Full article
(This article belongs to the Section Systems Practice in Social Science)
Show Figures

Figure 1

33 pages, 7152 KB  
Article
DRADG: A Dynamic Risk-Adaptive Data Governance Framework for Modern Digital Ecosystems
by Jihane Gharib and Youssef Gahi
Information 2026, 17(1), 102; https://doi.org/10.3390/info17010102 - 19 Jan 2026
Viewed by 100
Abstract
In today’s volatile digital environments, conventional data governance practices fail to adequately address the dynamic, context-sensitive, and risk-hazardous nature of data use. This paper introduces DRADG (Dynamic Risk-Adaptive Data Governance), a new paradigm that unites risk-aware decision-making with adaptive data governance mechanisms to [...] Read more.
In today’s volatile digital environments, conventional data governance practices fail to adequately address the dynamic, context-sensitive, and risk-hazardous nature of data use. This paper introduces DRADG (Dynamic Risk-Adaptive Data Governance), a new paradigm that unites risk-aware decision-making with adaptive data governance mechanisms to enhance resilience, compliance, and trust in complex data environments. Drawing on the convergence of existing data governance models, best practice risk management (DAMA-DMBOK, NIST, and ISO 31000), and real-world enterprise experience, this framework provides a modular, expandable approach to dynamically aligning governance strategy with evolving contextual factors and threats in data management. The contribution is in the form of a multi-layered paradigm combining static policy with dynamic risk indicator through application of data sensitivity categorization, contextual risk scoring, and use of feedback loops to continuously adapt. The technical contribution is in the governance-risk matrix formulated, mapping data lifecycle stages (acquisition, storage, use, sharing, and archival) to corresponding risk mitigation mechanisms. This is embedded through a semi-automated rules-based engine capable of modifying governance controls based on predetermined thresholds and evolving data contexts. Validation was obtained through simulation-based training in cross-border data sharing, regulatory adherence, and cloud-based data management. Findings indicate that DRADG enhances governance responsiveness, reduces exposure to compliance risks, and provides a basis for sustainable data accountability. The research concludes by providing guidelines for implementation and avenues for future research in AI-driven governance automation and policy learning. DRADG sets a precedent for imbuing intelligence and responsiveness at the heart of data governance operations of modern-day digital enterprises. Full article
(This article belongs to the Special Issue Information Management and Decision-Making)
Show Figures

Graphical abstract

19 pages, 4080 KB  
Article
Marine Heatwaves Enable High-Latitude Maintenance of Super Typhoons: The Role of Deep Ocean Stratification and Cold-Wake Mitigation
by Chengjie Tian, Yang Yu, Jinlin Ji, Chenhui Zhang, Jiajun Feng and Guang Li
J. Mar. Sci. Eng. 2026, 14(2), 191; https://doi.org/10.3390/jmse14020191 - 16 Jan 2026
Viewed by 120
Abstract
Tropical cyclones typically weaken rapidly during poleward propagation due to decreasing sea surface temperatures and increasing vertical wind shear. Super Typhoon Oscar (1995) deviated from this pattern by maintaining Category-5 intensity at an anomalously high latitude. This study investigates the oceanic mechanisms driving [...] Read more.
Tropical cyclones typically weaken rapidly during poleward propagation due to decreasing sea surface temperatures and increasing vertical wind shear. Super Typhoon Oscar (1995) deviated from this pattern by maintaining Category-5 intensity at an anomalously high latitude. This study investigates the oceanic mechanisms driving this resilience by integrating satellite SST data with atmospheric (ERA5) and oceanic (HYCOM) reanalysis products. Our analysis shows that the storm track intersected a persistent marine heatwave (MHW) characterized by a deep thermal anomaly extending to approximately 150 m. This elevated heat content formed a strong stratification barrier at the base of the mixed layer (~32 m) that prevented the typical entrainment of cold thermocline water. Instead, storm-induced turbulence mixed warm subsurface water upward to effectively mitigate the negative cold-wake feedback. This process sustained extreme upward enthalpy fluxes exceeding 210 W m−2 and generated a regime of thermodynamic compensation that enabled the storm to maintain its structure despite an unfavorable atmospheric environment with moderate-to-strong vertical wind shear (15–20 m s−1). These results indicate that the three-dimensional ocean structure acts as a more reliable predictor of typhoon intensity than SST alone in regions affected by MHWs. As MHWs deepen under climate warming, this cold-wake mitigation mechanism is likely to become a significant factor influencing future high-latitude cyclone hazards. Full article
(This article belongs to the Section Physical Oceanography)
Show Figures

Figure 1

22 pages, 2873 KB  
Article
Resource-Constrained Edge AI Solution for Real-Time Pest and Disease Detection in Chili Pepper Fields
by Hoyoung Chung, Jin-Hwi Kim, Junseong Ahn, Yoona Chung, Eunchan Kim and Wookjae Heo
Agriculture 2026, 16(2), 223; https://doi.org/10.3390/agriculture16020223 - 15 Jan 2026
Viewed by 197
Abstract
This paper presents a low-cost, fully on-premise Edge Artificial Intelligence (AI) system designed to support real-time pest and disease detection in open-field chili pepper cultivation. The proposed architecture integrates AI-Thinker ESP32-CAM module (ESP32-CAM) image acquisition nodes (“Sticks”) with a Raspberry Pi 5–based edge [...] Read more.
This paper presents a low-cost, fully on-premise Edge Artificial Intelligence (AI) system designed to support real-time pest and disease detection in open-field chili pepper cultivation. The proposed architecture integrates AI-Thinker ESP32-CAM module (ESP32-CAM) image acquisition nodes (“Sticks”) with a Raspberry Pi 5–based edge server (“Module”), forming a plug-and-play Internet of Things (IoT) pipeline that enables autonomous operation upon simple power-up, making it suitable for aging farmers and resource-limited environments. A Leaf-First 2-Stage vision model was developed by combining YOLOv8n-based leaf detection with a lightweight ResNet-18 classifier to improve the diagnostic accuracy for small lesions commonly occurring in dense pepper foliage. To address network instability, which is a major challenge in open-field agriculture, the system adopted a dual-protocol communication design using Hyper Text Transfer Protocol (HTTP) for Joint Photographic Experts Group (JPEG) transmission and Message Queuing Telemetry Transport (MQTT) for event-driven feedback, enhanced by Redis-based asynchronous buffering and state recovery. Deployment-oriented experiments under controlled conditions demonstrated an average end-to-end latency of 0.86 s from image capture to Light Emitting Diode (LED) alert, validating the system’s suitability for real-time decision support in crop management. Compared to heavier models (e.g., YOLOv11 and ResNet-50), the lightweight architecture reduced the computational cost by more than 60%, with minimal loss in detection accuracy. This study highlights the practical feasibility of resource-constrained Edge AI systems for open-field smart farming by emphasizing system-level integration, robustness, and real-time operability, and provides a deployment-oriented framework for future extension to other crops. Full article
(This article belongs to the Special Issue Smart Sensor-Based Systems for Crop Monitoring)
Show Figures

Figure 1

14 pages, 5251 KB  
Article
Facade Unfolding and GANs for Rapid Visual Prediction of Indoor Daylight Autonomy
by Jiang An, Jiuhong Zhang, Xiaomeng Si, Mingxiao Ma, Chen Du, Xiaoqian Zhang, Longxuan Che and Zhiyuan Lin
Buildings 2026, 16(2), 351; https://doi.org/10.3390/buildings16020351 - 14 Jan 2026
Viewed by 199
Abstract
Achieving optimal daylighting is a cornerstone of sustainable architectural design, impacting energy efficiency and occupant well-being. Fast and accurate prediction during the conceptual phase is crucial but challenging. While physics-based simulations are accurate but slow, existing machine learning methods often rely on restrictive [...] Read more.
Achieving optimal daylighting is a cornerstone of sustainable architectural design, impacting energy efficiency and occupant well-being. Fast and accurate prediction during the conceptual phase is crucial but challenging. While physics-based simulations are accurate but slow, existing machine learning methods often rely on restrictive parametric inputs, limiting their application across free-form designs. This study presents a novel, geometry-agnostic framework that uses only building facade unfolding diagrams as input to a Generative Adversarial Network (GAN). Our core innovation is a 2D representation that preserves 3D facade geometry and orientation by “unfolding” it onto the floor plan, eliminating the need for predefined parameters or intermediate features during prediction. A Pix2pixHD model was trained, validated, and tested on a total of 720 paired diagram-simulation images (split 80:10:10). The model achieves high-fidelity visual predictions, with a mean Structural Similarity Index (SSIM) of 0.93 against RADIANCE/Daysim benchmarks. When accounting for the practical time of diagram drafting, the complete workflow offers a speedup of approximately 1.5 to 52 times compared to conventional simulation. This work provides architects with an intuitive, low-threshold tool for rapid daylight performance feedback in early-stage design exploration. Full article
(This article belongs to the Special Issue Daylighting and Environmental Interactions in Building Design)
Show Figures

Figure 1

25 pages, 1914 KB  
Review
Mitochondria and Aging: Redox Balance Modulation as a New Approach to the Development of Innovative Geroprotectors (Fundamental and Applied Aspects)
by Ekaterina Mironova, Igor Kvetnoy, Sofya Balazovskaia, Viktor Antonov, Stanislav Poyarkov and Gianluigi Mazzoccoli
Int. J. Mol. Sci. 2026, 27(2), 842; https://doi.org/10.3390/ijms27020842 - 14 Jan 2026
Viewed by 138
Abstract
Redox (reduction–oxidation) processes underlie all forms of life and are a universal regulatory mechanism that maintains homeostasis and adapts the organism to changes in the internal and external environments. From capturing solar energy in photosynthesis and oxygen generation to fine-tuning cellular metabolism, redox [...] Read more.
Redox (reduction–oxidation) processes underlie all forms of life and are a universal regulatory mechanism that maintains homeostasis and adapts the organism to changes in the internal and external environments. From capturing solar energy in photosynthesis and oxygen generation to fine-tuning cellular metabolism, redox reactions are key determinants of life activity. Proteins containing sulfur- and selenium-containing amino acid residues play a crucial role in redox regulation. Their reversible oxidation by physiological oxidants, such as hydrogen peroxide (H2O2), plays the role of molecular switches that control enzymatic activity, protein structure, and signaling cascades. This enables rapid and flexible cellular responses to a wide range of stimuli—from growth factors and nutrient signals to toxins and stressors. Mitochondria, the main energy organelles and also the major sources of reactive oxygen species (ROS), play a special role in redox balance. On the one hand, mitochondrial ROS function as signaling molecules, regulating cellular processes, including proliferation, apoptosis, and immune response, while, on the other hand, their excessive accumulation leads to oxidative stress, damage to biomolecules, and the development of pathological processes. So, mitochondria act not only as a “generator” of redox signals but also as a central link in maintaining cellular and systemic redox homeostasis. Redox signaling forms a multi-layered cybernetic system, which includes signal perception, activation of signaling pathways, the initiation of physiological responses, and feedback regulatory mechanisms. At the molecular level, this is manifested by changes in the activity of redox-regulated proteins of which the redox proteome consists, thereby affecting the epigenetic landscape and gene expression. Physiological processes at all levels of biological organization—from subcellular to systemic—are controlled by redox mechanisms. Studying these processes opens a way to understanding the universal principles of life activity and identifying the biochemical mechanisms whose disruption causes the occurrence and development of pathological reactions. It is important to emphasize that new approaches to redox balance modulation are now actively developed, ranging from antioxidant therapy and targeted intervention on mitochondria to pharmacological and nutraceutical regulation of signaling pathways. This article analyzes the pivotal role of redox balance and its regulation at various levels of living organisms—from molecular and cellular to tissue, organ, and organismal levels—with a special emphasis on the role of mitochondria and modern strategies for influencing redox homeostasis. Full article
(This article belongs to the Special Issue ROS Signalling and Cell Turnover)
Show Figures

Figure 1

36 pages, 6828 KB  
Article
Discriminating Music Sequences Method for Music Therapy—DiMuSe
by Emil A. Canciu, Florin Munteanu, Valentin Muntean and Dorin-Mircea Popovici
Appl. Sci. 2026, 16(2), 851; https://doi.org/10.3390/app16020851 - 14 Jan 2026
Viewed by 109
Abstract
The purpose of this research was to investigate whether music empirically associated with therapeutic effects contains intrinsic informational structures that differentiate it from other sound sequences. Drawing on ontology, phenomenology, nonlinear dynamics, and complex systems theory, we hypothesize that therapeutic relevance may be [...] Read more.
The purpose of this research was to investigate whether music empirically associated with therapeutic effects contains intrinsic informational structures that differentiate it from other sound sequences. Drawing on ontology, phenomenology, nonlinear dynamics, and complex systems theory, we hypothesize that therapeutic relevance may be linked to persistent structural patterns embedded in musical signals rather than to stylistic or genre-related attributes. This paper introduces the Discriminating Music Sequences (DiMuSes) method, an unsupervised, structure-oriented analytical framework designed to detect such patterns. The method applies 24 scalar evaluators derived from statistics, fractal geometry, nonlinear physics, and complex systems, transforming sound sequences into multidimensional vectors that characterize their global temporal organization. Principal Component Analysis (PCA) reduces this feature space to three dominant components (PC1–PC3), enabling visualization and comparison in a reduced informational space. Unsupervised k-Means clustering is subsequently applied in the PCA space to identify groups of structurally similar sound sequences, with cluster quality evaluated using Silhouette and Davies–Bouldin indices. Beyond clustering, DiMuSe implements ranking procedures based on relative positions in the PCA space, including distance to cluster centroids, inter-item proximity, and stability across clustering configurations, allowing melodies to be ordered according to their structural proximity to the therapeutic cluster. The method was first validated using synthetically generated nonlinear signals with known properties, confirming its capacity to discriminate structured time series. It was then applied to a dataset of 39 music and sound sequences spanning therapeutic, classical, folk, religious, vocal, natural, and noise categories. The results show that therapeutic music consistently forms a compact and well-separated cluster and ranks highly in structural proximity measures, suggesting shared informational characteristics. Notably, pink noise and ocean sounds also cluster near therapeutic music, aligning with independent evidence of their regulatory and relaxation effects. DiMuSe-derived rankings were consistent with two independent studies that identified the same musical pieces as highly therapeutic.The present research remains at a theoretical stage. Our method has not yet been tested in clinical or experimental therapeutic settings and does not account for individual preference, cultural background, or personal music history, all of which strongly influence therapeutic outcomes. Consequently, DiMuSe does not claim to predict individual efficacy but rather to identify structural potential at the signal level. Future work will focus on clinical validation, integration of biometric feedback, and the development of personalized extensions that combine intrinsic informational structure with listener-specific response data. Full article
20 pages, 723 KB  
Article
Optimal Investment and Consumption Problem with Stochastic Environments and Delay
by Stanley Jere, Danny Mukonda, Edwin Moyo and Samuel Asante Gyamerah
J. Risk Financial Manag. 2026, 19(1), 62; https://doi.org/10.3390/jrfm19010062 - 13 Jan 2026
Viewed by 237
Abstract
This paper examines an optimal investment–consumption problem in a setting where the financial environment is influenced by both stochastic factors and delayed effects. The investor, endowed with Constant Relative Risk Aversion (CRRA) preferences, allocates wealth between a risk-free asset and a single risky [...] Read more.
This paper examines an optimal investment–consumption problem in a setting where the financial environment is influenced by both stochastic factors and delayed effects. The investor, endowed with Constant Relative Risk Aversion (CRRA) preferences, allocates wealth between a risk-free asset and a single risky asset. The short rate follows a Vasiˇček-type term structure model, while the risky asset price dynamics are driven by a delayed Heston specification whose variance process evolves according to a Cox–Ingersoll–Ross (CIR) diffusion. Delayed dependence in the wealth dynamics is incorporated through two auxiliary variables that summarize past wealth trajectories, enabling us to recast the naturally infinite-dimensional delay problem into a finite-dimensional Markovian framework. Using Bellman’s dynamic programming principle, we derive the associated Hamilton–Jacobi–Bellman (HJB) partial differential equation and demonstrate that it generalizes the classical Merton formulation to simultaneously accommodate delay, stochastic interest rates, stochastic volatility, and consumption. Under CRRA utility, we obtain closed-form expressions for the value function and the optimal feedback controls. Numerical illustrations highlight how delay and market parameters impact optimal portfolio allocation and consumption policies. Full article
(This article belongs to the Special Issue Quantitative Methods for Financial Derivatives and Markets)
Show Figures

Figure 1

Back to TopTop