Next Article in Journal
Regression-Based Small Language Models for DER Trust Metric Extraction from Structured and Semi-Structured Data
Previous Article in Journal
Unifying Aesthetic Evaluation via Multimodal Annotation and Fine-Grained Sentiment Analysis
 
 
Font Type:
Arial Georgia Verdana
Font Size:
Aa Aa Aa
Line Spacing:
Column Width:
Background:
Review

Thinking Machines: Mathematical Reasoning in the Age of LLMs

by
Andrea Asperti
1,*,
Alberto Naibo
2 and
Claudio Sacerdoti Coen
1
1
Department of Informatics—Science and Engineering (DISI), University of Bologna, Via Mura Anteo Zamboni 7, 40126 Bologna, Italy
2
Department of Philosophy, University Paris 1 Panthéon-Sorbonne, 17 Rue de la Sorbonne, 75995 Paris, France
*
Author to whom correspondence should be addressed.
Big Data Cogn. Comput. 2026, 10(1), 38; https://doi.org/10.3390/bdcc10010038
Submission received: 5 December 2025 / Revised: 2 January 2026 / Accepted: 15 January 2026 / Published: 22 January 2026

Abstract

Large Language Models (LLMs) have demonstrated impressive capabilities in structured reasoning and symbolic tasks, with coding emerging as a particularly successful application. This progress has naturally motivated efforts to extend these models to mathematics, both in its traditional form, expressed through natural-style mathematical language, and in its formalized counterpart, expressed in a symbolic syntax suitable for automatic verification. Yet, despite apparent parallels between programming and proof construction, advances in formalized mathematics have proven significantly more challenging. This gap raises fundamental questions about the nature of reasoning in current LLM architectures, the role of supervision and feedback, and the extent to which such models maintain an internal notion of computational or deductive state. In this article, we review the current state-of-the-art in mathematical reasoning with LLMs, focusing on recent models and benchmarks. We explore three central issues at the intersection of machine learning and mathematical cognition: (i) the trade-offs between traditional and formalized mathematics as training and evaluation domains; (ii) the structural and methodological reasons why proof synthesis remains more brittle than code generation; and (iii) whether LLMs genuinely represent or merely emulate a notion of evolving logical state. Our goal is not to draw rigid distinctions but to clarify the present boundaries of these systems and outline promising directions for their extension.

1. Introduction

Large language models (LLMs) have demonstrated remarkable capabilities in recent years, particularly in domains requiring structured reasoning and symbolic manipulation. Among these, code generation stands out as a notable success [1,2]; models are now capable of producing useful programs, correcting their own output [3], and even discovering algorithmic strategies that occasionally rival expert performance [4]. This rapid progress naturally raises the question whether similar advances can be achieved in mathematical reasoning, an area that shares important structural affinities with programming.
At first sight, mathematics appears to be an ideal target for LLM-based reasoning. Like code, mathematical discourse—whether expressed in natural language or in a formal system—exhibits structure, compositionality, and a multi-step inferential progression that seems well aligned with autoregressive generation. Yet the gap between coding and mathematics remains substantial. Although LLMs can often navigate routine symbolic arguments and produce correct final answers on competition-style tasks, their performance degrades significantly when problems require depth, precision, or multi-step strategic planning [5,6,7]. In formal settings, the difficulties are even more pronounced: despite the surface similarity between proofs and programs, fully formalized proof synthesis has proven far more brittle than code generation. Understanding this discrepancy is central to understanding how LLMs reason or fail to do so.
To structure this survey and connect diverse lines of thought, we will frame the discussion around three broad questions. These questions are not the focus of the paper in themselves, but they provide a convenient lens through which the different strands—architectural, empirical, methodological, and conceptual—can be related:
  • Traditional vs. formalized mathematics. What are the key differences between training and evaluating models on natural language mathematical corpora versus formal proof libraries? How do these environments shape the inductive biases, supervision signals, and learning trajectories of LLMs?
  • Why is proving harder than coding? Given the architectural similarities between program synthesis and formal proof generation, what structural and methodological factors make theorem proving a significantly harder task for current models?
  • Do LLMs maintain a notion of computational or deductive state? Reasoning, either mathematical or algorithmic, typically requires tracking assumptions, intermediate results, and subgoals. Do LLMs internally represent such a state, or do they merely emulate it through surface-level statistical patterns?
In this paper, we interpret the notion of state in a semantic and operational sense: the state of a computation comprises all the information that characterizes the status of that computation at a given instant. In the case of formal proofs, this typically corresponds to the current proof state, such as the list of subgoals together with their associated local contexts and assumptions. In the case of algorithmic computation, it refers to the execution state, including elements such as memory contents, registers, and program counters. Our question is therefore not whether LLMs can describe such states in natural language, but whether they internally represent, maintain, and update comparable semantic information across reasoning steps).
Questions 1–3 above are not self-contained topics that should be addressed in isolation but a framework for structuring the survey as a whole. To approach them meaningfully, we first need a clear view of the methodological factors that shape current research—most importantly, the training pipelines of LLMs and the datasets and benchmarks used to evaluate them. For this reason, we begin with two background sections. Section 2 outlines the landscape of mathematical practice from the point of view of computation and formalization, clarifying the contrast between traditional and formal reasoning. Section 3 reviews the components of modern LLM architectures and training stages, emphasizing those most relevant to symbolic and mathematical tasks. Only with these elements in place, the questions introduced above can serve as an effective backbone for subsequent analysis.
The remainder of the article is organized as follows: Section 4 surveys major datasets and benchmarks in mathematical reasoning, from high-school Olympiad collections to advanced formal proof suites. Section 5 compares recent systems designed for traditional and formalized mathematics, including DeepSeek-R1, Minerva, GOLD, Kimina-Prover, Lyra, and DeepSeek-Prover. Section 6 turns to autoformalization as a bridge between natural and formal mathematical reasoning. Section 7 revisits the three guiding questions in light of the preceding material and discusses the conceptual and methodological challenges that remain. In Section 8, we investigate how large language models can improve their own outputs through iterative refinement. Finally, in Section 9 we conclude by highlighting future directions and identifying promising approaches to overcome current limitations.
Through this analysis, our goal is to offer both a synthetic overview of the state of the field and a clearer understanding of what makes mathematical reasoning a uniquely revealing testbed for the capabilities and limitations of contemporary LLMs.

2. Traditional vs. Formalized Mathematics

The paradigmatic examples of what we call here “traditional mathematical reasoning” are the proofs that we usually find in mathematical textbooks and (in the majority of mathematical) articles. They are essentially written in natural language, although they contain certain symbols for numerals (e.g., 3, 1 / 3 , π ), variables (e.g., x, n) function names (e.g., n , ζ ( n ) ) or set names (e.g., N , R , P ( A ) ). They also contain grammatical terms that play the role of logical connectives (e.g., “and”, “if…then…”, etc.) and argumentative indicators (“thus”, “therefore”, etc.), which structure the reasoning. However, there is no fixed given set of logical rules, and axioms and rules for dealing with the special symbols for mathematical entities are not always explicitly given.
As mathematics developed throughout the Twentieth century, interest grew in clarifying the fundamental principles that underlie mathematical reasoning and in establishing rigorous foundational frameworks. This line of inquiry sought to reduce mathematics to formal logical systems equipped with precisely defined syntax, semantics, and inference rules. For a long time, such a reduction was regarded primarily as a conceptual or philosophical enterprise: its feasibility was acknowledged, but its practical realization seemed prohibitively complex. The advent of digital computers in the second half of the last century transformed this landscape. It became natural to explore whether machines could assist in representing, checking, or even producing mathematical proofs.
By “formalized mathematics” we refer to mathematics expressed in a formal language that a machine can parse, interpret, and mechanically verify. In contrast, we refer to mathematics written in the customary natural language style—possibly with varying degrees of conceptual precision and linguistic rigor—as traditional mathematics. The disparity between traditional mathematics and its fully formalized counterpart is significantly greater than is often appreciated and is largely insensitive to the apparent rigor of the human-written text. Even highly rigorous prose-level proofs—id est, traditional mathematical proofs written in natural language (see [8])—typically omit large amounts of logical detail that must be made explicit in their formalized versions.
Automatic translation of natural language mathematical prose into formal, machine-readable text—autoformalization—has long been considered an exceptionally challenging task. In recent years, the emergence of Large Language Models (LLMs) has renewed interest in this problem owing to their remarkable translation and reasoning abilities. We shall return to this approach in Section 6; despite encouraging progress, the task is still far from solved. The difficulties arise not only from linguistic complexity but also from the need to reconstruct implicit logical steps, resolve ambiguous references, and select among multiple plausible formal representations of the same informal argument.
Given the limitations of autoformalization, the principal role of computational systems in the formalization of mathematics has been to assist humans in carrying out the process. These systems are known as Proof Assistants or Interactive Theorem Provers. The construction of a formal proof proceeds interactively: the user issues commands—traditionally termed tactics—which represent high-level logical inferences or proof strategies. The system applies the tactic to the current proof state, checks its correctness, and returns a new list of subgoals. This iterative human–machine collaboration enables the formal verification of highly complex mathematical results, although it requires substantial expertise in the underlying formal system.
The interactive nature of proof assistants has important implications for their integration with LLMs. The modes of interaction, the types of errors that can occur, and the forms of assistance required differ substantially from those relevant to traditional mathematical texts. For instance, while LLMs can generate natural language explanations or summaries with relative ease, their ability to produce formally correct tactics for a specific proof assistant is still limited and requires careful orchestration. This distinction underscores the need to treat traditional mathematics and formalized mathematics as fundamentally different domains, each demanding its own methodological tools.
Finally, formalized mathematics exhibits structural affinities with programming and software engineering. Both rely on artificial languages with strict syntactic rules and precise operational semantics and involve the construction of artifacts that must satisfy machine-verifiable correctness criteria. This triadic relationship among traditional mathematics, formalized mathematics, and coding is one of the methodological features and novelties of our investigation. Not only does it provide new perspectives on mathematical reasoning, it also opens the way to hybrid methodologies in which human understanding, machine verification, and automated assistance coexist and mutually reinforce one another.

3. Background on LLMs

Large language models (LLMs) are typically trained through a multistage pipeline whose structure directly influences their behavior on symbolic tasks, including mathematics, while much of the broader literature focuses on pretraining as the core of an LLM’s competence, mathematical reasoning exposes the importance of the later stages, where supervision, feedback, and interaction shape the model’s evolving inductive biases. Because our three guiding questions concern the nature of reasoning, the difficulty of formal proof generation, and the possibility of internal state representation, it is essential to outline how contemporary models are trained, and what forms of information they are exposed to at each stage.
The conventional training pipeline [9] comprises the following steps:
  • Pretraining;
  • Supervised Fine-Tuning (SFT);
  • Reward Model Training;
  • Reinforcement Learning (RL);
  • Optional additional SFT o mitigate RL side-effects.
We briefly discuss each in turn, emphasizing the aspects relevant to mathematical reasoning.

3.1. Pretraining

Pretraining is the foundational phase in which the model learns to predict the next token given a massive corpus of unlabeled text. The objective is purely linguistic—to acquire syntax, semantics, world knowledge, and discourse patterns through next-token prediction over heterogeneous data. It is during this phase that LLMs absorb much of the mathematical prose, textbook-style exposition, and informal reasoning that will later influence their behavior on mathematical benchmarks.
Crucially, pretraining is not designed to teach the model how to reason, but rather how to simulate the patterns of reasoning present in human texts. For this reason, although pretraining confers broad linguistic competence, it does not provide explicit mechanisms for maintaining intermediate state, something that mathematical reasoning systems require. The model may implicitly encode the state in its activations, much like LSTMs maintained an evolving “cell state”, but transformers distribute this information across tokens via self-attention, without committing to a persistent deductive structure. Whether such distributed patterns suffice for genuine computational state tracking remains one of our central questions.
Recent examples such as AlphaEvolve (https://deepmind.google/discover/blog/alphaevolve-a-gemini-powered-coding-agent-for-designing-advanced-algorithms/ accessed on 4 December 2025) or DeepSeek-R1 [10] indicate that pretraining already endows models with considerable potential for creative and structured output. However, realizing this potential for mathematics requires additional supervision beyond mere linguistic modeling.

3.2. Supervised Fine-Tuning

Supervised fine-tuning (SFT) is the process of continuing the training of a pretrained LLM on a curated dataset of input–output pairs, where the desired output is explicitly provided as a target. This is performed using standard supervised learning (e.g., minimizing cross-entropy loss between model outputs and ground-truth targets). SFT adjusts the model weights to better match the specific patterns of reasoning, formatting, or task execution found in the new data.
As a practical example, if we are interested in teaching a pretrained model (e.g., DeepSeekMath-Base [11]) to generate Lean formal proofs, we may fine-tune it using a dataset like DeepSeek-Prover [12], where each training example includes:
  • Input: the statement or goal of the theorem (in natural or formal language);
  • Target: a correct Lean proof script.
During training, the model is explicitly shown how to generate valid proof steps from the goal. Concretely, we provide the model with a full input–output pair, consisting of a prompt and the desired completion, concatenated into a single sequence. The model is then trained to predict every token of the output, conditioned on the input (usually ignoring the loss on the prompt tokens).
The purpose of this process is to make the model internalize the structure, syntax, and logical flow of formal proofs, so that it can later reproduce similar proof trajectories when confronted with new goals. At the same time, SFT is known to significantly reshape the behavioral profile of pretrained models, sometimes enhancing desirable task-specific abilities but also occasionally suppressing or altering reasoning behaviors that emerged during pretraining. This phenomenon has been documented in recent analyses of capability shifts induced by fine-tuning and alignment stages [13], as well as in studies examining how pattern-learning and reasoning-related behaviors may dissociate across training phases [14]. These observations are particularly relevant in the mathematical domain, where the balance between linguistic imitation and genuine reasoning can be delicate.

3.3. Reward Model Training

In reinforcement learning (RL) for language models, we typically rely on human feedback to provide qualitative evaluations of generated outputs. However, such feedback is costly to obtain and limited in scale, making it impractical for large-scale training. To address this, the Reward Model Training phase is introduced, where a model is trained to predict human preferences by learning from comparisons between multiple outputs [15]. Once trained, this reward model serves as a proxy for human judgment, allowing the system to automatically score new generations and provide a reward signal for downstream RL optimization. This mechanism helps align the language model with human values and task-specific objectives, without requiring constant human intervention.
By analogy, in the context of formal reasoning, one could imagine training a model to predict the success or quality of a proof attempt not by verifying it directly with a proof assistant, but by estimating attributes such as likelihood of success, structural coherence, or even elegance. Such a model could serve as a cheap and differentiable substitute for a proof assistant during learning. Although it would not be logically authoritative, it could still guide exploration, enable reward shaping, and improve sampling efficiency in RL-style training.
In the context of mathematical reasoning, many different rewarding models have been proposed, both based on output evaluation and preferences [16,17] or on step-by-step evaluations of model responses, as a mechanism to help discerning the optimal solution paths for multi-step tasks [18].

3.4. Reinforcement Learning

LLMs are frequently trained using RL techniques, usually guided by human preferences or preference models [9]. In classical RL, an agent interacts with an environment; at each timestep t, it selects an action based on the current state s t , transitions to a new state s t + 1 , and receives a reward r t . The agent’s behavior is represented by a stochastic policy π ( a s ) , and the objective is to learn a policy that maximizes the expected cumulative (possibly discounted) future reward.
In the context of LLMs; however, the notion of “environment” differs markedly from traditional RL settings. There is no external world evolving independently in response to actions. Instead,
  • The state corresponds to the current prompt together with all previously generated tokens;
  • The action is the next token selected and appended to the sequence.
Unlike in classical RL settings, there is no external environment that evolves independently in response to actions. The only evolution of the “state” occurs through the autoregressive accumulation of tokens. As each token is generated, it extends the prompt, creating a new textual context for the next step.
In this framing, the model’s behavior can be interpreted as learning a policy over token sequences, deciding, at each step, how best to continue the current trajectory based on the accumulated history. This view underpins reinforcement learning approaches applied to LLMs, where the quality of the generated text is evaluated globally (for instance, by a reward model trained from human feedback, or by an external verifier), and learning adjusts the model’s generation policy accordingly [19]. In practice, policy-gradient methods such as PPO or related algorithms are commonly used to slightly shift the pretrained distribution towards higher-reward continuations.
Rewards are typically sparse, since they are often provided only at the end of the episode. This sparsity poses challenges for long-horizon tasks such as coding or mathematical reasoning, where many intermediate steps contribute to success but do not receive explicit feedback. Some examples of reward signals used for LLM training across different domains are given in Table 1. Recent work has also investigated shaping these sparse signals through structured intermediate evaluations or verifier-assisted feedback [20,21], which is particularly relevant for tasks involving multi-step reasoning.

3.5. Inference-Time Scaling

Inference-time scaling refers to a broad class of techniques that improve the performance of a language model at test time, without changing the parameters of the model or retraining it. Instead of scaling the model itself (e.g., with more parameters or training data), inference-time scaling increases performance by investing more computation, time, or structured reasoning during inference.
This concept has gained importance as language models demonstrate improved capabilities when allowed to “think longer” or “try harder,” even with fixed weights.
At its core, the approach transforms a model’s potential into actual performance by trying more options, smart filtering, iterating with feedback or delegating task to auxiliary tools.
Basic techniques comprise the following:
  • Massive Sampling and Reranking [22,23,24]. Sample dozens, hundreds, or thousands of completions per prompt (e.g., pass@k), and then select the best using external metrics (e.g., test-case success, proof checkers), model-internal confidence or voting.
  • Iterative or Multi-Turn Inference: Refine outputs step-by-step (e.g., self-correction [25], critique-and-revise [26]). This enables retrying or backtracking through reasoning space, incorporate feedback from prior failures (e.g., from a proof assistant or a compiler).
  • Tool Use and External Calls: Leverage calculators, theorem provers, or web search [27] to verify or solve subproblems, detect errors, and possibly correct them. This converts static model reasoning into interactive, mixed-system reasoning.
  • Latency and Budget Trade-Offs. The model may produce better outputs if allowed to run longer, try more paths or search deeper. These are deliberate trade-offs between inference speed and solution quality.

3.6. Wait, Let Us Think This Through

LLMs like GPT, Claude, and others are trained on vast amounts of web text, conversations, forums, tutorials, etc., where phrases like:
  • “Wait, wait, wait…”;
  • “Hold on a second…”;
  • “Let us think carefully here…”;
  • “Before we answer…”.
  • frequently precede rethinking, correction, or a more thoughtful explanation. So, during pretraining, the model picks up on these discourse patterns.
As a result, even though models are not explicitly taught what to do when they see ‘wait, wait, wait’ they associate it with reflection, reconsideration, or step-by-step thinking, and often respond accordingly.
These are all variants of meta-cognitive prompting, which have become a mainstream prompting strategy, especially in Chain-of-Thought [28,29,30] reasoning (e.g., math and logic), Coding and Proof generation.
Modern high-performance setups (like DeepSeek-Prover, Minerva, AlphaCode 2, or GPT-4 Turbo in tool-augmented settings) typically do the “wait, wait, wait” reasoning on their own, often guided by internal reward signals, feedback loops, or structured inference-time logic. This behavior is as follows:
  • Hard-coded in the inference strategy (e.g., rerun on failure);
  • Prompt-internalized (CoT triggered from the instruction);
  • Latent in system design (e.g., RAG, tool agents).
So, the “wait, wait, wait” prompt is no longer necessary in well-designed inference-time pipelines, but remains a useful option when prompting LLMs directly, especially in less structured or open-ended use cases.

4. Datasets and Benchmarks

Many datasets exist addressing mathematical reasoning. In this section, we discuss some of the most recent and challenging ones, frequently adopted for benchmarking models: AIME 2024, PGPS9K, miniF2F, and FrontierMath. The examination of these datasets and benchmarks will help us motivate our later comparison of systems and clarify why the models we focus on are particularly relevant.
In addition to these core datasets, a few others deserve to be mentioned. MATH-500 (https://huggingface.co/datasets/HuggingFaceH4/MATH-500, accessed on 4 December 2025) is a curated subset of 500 problems introduced in [31], derived from the original MATH dataset of Hendrycks et al. [32]. However, recent models such as OpenAI-o1 or DeepSeek-R1 achieve around 97% accuracy on this benchmark, so it is now essentially saturated and unlikely to serve as a meaningful discriminator for future systems.
Despite its comprehensive design and substantial size, the LeanDojo dataset [33] has not yet achieved widespread adoption as a standard benchmark in the theorem-proving community.
Among other interesting datasets, we also recall LILA [34], expressing tasks and solutions in the form of Python programs, and NumGLUE [35], a multi-task benchmark combining several types of arithmetic and numeracy challenges.
Before turning to individual benchmarks, it is important to stress that commonly reported evaluation metrics such as accuracy, pass@k, or proof success rates are not directly comparable across different mathematical reasoning tasks. These metrics capture distinct notions of performance depending on the interaction paradigm (single-shot prediction, sampling-based generation, or verifier-guided search), the availability of intermediate feedback, and the structure of the benchmark itself. Consequently, improvements within a given benchmark may reflect better adaptation to task-specific regularities or evaluation protocols rather than a general increase in mathematical reasoning ability. Throughout the remainder of this section, reported scores should therefore be interpreted as context-dependent indicators rather than absolute measures of reasoning competence.

4.1. AIME 2024

The AIME 2024 dataset (https://huggingface.co/datasets/Maxwell-Jia/AIME_2024, accessed on 4 December 2025) is a curated collection of 30 problems from the 2024 American Invitational Mathematics Examination (AIME), a highly selective high school mathematics competition administered by the Mathematical Association of America (MAA) (https://maa.org/, accessed on 4 December 2025). These dataset includes problems from both AIME I and AIME II, along with their official answers and detailed solutions.
The dataset contains short, self-contained problems that require a numerical answer between 0 and 999. They cover a broad range of topics comprising algebra, combinatorics, number theory, geometry, and probability. Problems typically require multi-step reasoning or creative problem decomposition. Each entry includes an identifier, the problem statement in natural language (with Bdcc 10 00038 i001 where appropriate), a step-by-step solution, and the final integer answer.
From the perspective of mathematical reasoning, AIME problems are valuable because they stress symbolic manipulation, quantitative reasoning, and multi-hop inference while remaining compact enough to discourage superficial pattern-matching. They form an intermediate difficulty tier between textbook exercises and olympiad-level mathematics and are widely used to evaluate the robustness of chain-of-thought reasoning.
Current models display strong but still limited performance. DeepSeek-R1 [10] reports an accuracy of 79.8% on this benchmark, slightly above general-purpose systems such as OpenAI-o1. The dataset is therefore not yet saturated and remains a useful testbed for assessing improvements in systematic mathematical reasoning.

4.2. PGPS9K

GPS9K (Plane Geometry Problem Solving 9K) [36] is a large-scale benchmark of the Chinese Academy of Sciences specifically designed to evaluate multimodal mathematical reasoning in the context of Euclidean geometry.
It comprises 9022 geometry problems, each paired with a diagram and a set of structured annotations. The dataset was developed to test the ability of the models to integrate visual understanding with symbolic reasoning, making it substantially different from purely textual mathematical benchmarks.
The dataset contains problems spanning thirty categories of plane geometry, including angle relations, triangle congruence, circle theorems, parallel lines, similar figures, and coordinate geometry. Each problem includes (i) a natural language description, (ii) a diagram, and (iii) a collection of structural and semantic clauses describing geometric relations extracted from the diagram (for example, incidence, parallelism, angle equalities, and metric constraints). A formal solution program is also provided, expressed as a sequence of operations drawn from a fixed vocabulary of geometric primitives.
PGPS9K is relevant for mathematical reasoning because geometry introduces a perceptual component absent from algebraic or number-theoretic benchmarks—solving a problem requires integrating textual statements with spatial configurations. This makes the dataset an important test of whether LLM-based systems can perform genuinely multimodal deductive reasoning, rather than relying on linguistic pattern recognition alone. The presence of structured clause annotations also makes it possible to study how models use (or fail to use) intermediate geometric information.
Current benchmarks indicate that geometry-specific systems significantly outperform general-purpose models. GOLD [37] currently achieves the best performance, with an accuracy of 65.8%, followed by PGPSNet [36]. These systems rely on a hybrid architecture that combines computer vision modules for diagram interpretation with LLMs for symbolic reasoning. General LLMs without specialized diagram–processing components perform considerably worse, underscoring the difficulty of integrating visual and symbolic sources of information in a coherent reasoning pipeline.
Interest in visual and multimodal systems is growing rapidly, making this one of the most stimulating emerging research areas in mathematical reasoning [38,39,40].

4.3. miniF2F

The miniF2F benchmark [41] is designed to evaluate the ability of machine learning models to solve mathematical problems expressed in natural language and formalized in the Lean theorem prover [42]. Specifically, it focuses on problems that combine traditional mathematical phrasing with rigorously specified formal statements, thereby serving as a bridge between the two domains.
The dataset consists of problems originating from diverse sources, including mathematical olympiads (e.g., AMC and AIME), proof-based undergraduate textbooks, and community-curated Lean theorems. For each problem, miniF2F provides a natural language version alongside its corresponding Lean formalization; in some cases, an initial tactic state or a reference formal proof is also included. Note that several users and developers have pointed out that some formalizations were incorrect or ambiguous, due to misinterpretation of the original natural language problems. Even when syntactically valid, semantic mismatches sometimes existed (e.g., subtleties in quantifiers, constraints, or domains). As a result, different research groups often curated their own corrected subsets of miniF2F for evaluation, leading to difficulties in benchmarking and comparisons.
MiniF2F remains however particularly relevant because it exposes two fundamental difficulties for LLM-based reasoning: (i) the translation gap between human-readable mathematics and fully formalized statements, and (ii) the need for multi-step symbolic reasoning within the syntactic constraints of an interactive theorem prover. The benchmark tests algebra, number theory, geometry, combinatorics, inequalities, real analysis, and elementary calculus—domains where informal reasoning habits often fail to align with formal proof requirements.
Over the past few years, miniF2F has played a central role in tracking progress in neural theorem proving. Recent systems have achieved substantial improvements, culminating in Kimina-Prover [43], which currently holds the state-of-the-art with a pass@8192 score above 80%. We recall that pass@k is a metric used to evaluate code generation models: it measures the probability that at least one out of k generated outputs solves the task correctly. This metric is commonly used when models sample multiple candidate solutions per problem, and a solution is considered “passed” if it meets correctness criteria such as passing a test suite.
Other notable approaches include ProofAug [44], DeepSeek-Prover [12], Lyra [45] and earlier systems such as Evariste [46], LegoProver [47], and LeanCopilot [48]. Despite this progress, consistent performance on more complex or less templated problems remains elusive, making miniF2F a useful stress test for formal mathematical reasoning with LLMs.

4.4. FrontierMath

FrontierMath [7] is a very recent benchmark developed by Epoch AI (https://epoch.ai/ accessed on 23 December 2025) in collaboration with over 70 mathematicians from leading institutions. It was intentionally designed to evaluate advanced mathematical reasoning on problems far beyond standard competition or textbook level. Unlike most public datasets, FrontierMath consists of entirely novel and unpublished problems, created under strict data-protection protocols to prevent contamination. Its primary goal is to assess whether modern LLMs can handle genuinely new mathematics rather than relying on memorization or pattern matching.
The dataset contains problems spanning a wide spectrum of high-level mathematics, including algebraic geometry, number theory, real analysis, category theory, and set theory. These problems were written by more than seventy mathematicians invited by Epoch AI, and organized into multiple tiers of increasing difficulty, with the highest tier targeting challenges approachable only by experts in the respective subfields. All problems are designed to require deep multi-step reasoning and cannot be solved by brute force or heuristic shortcuts.
FrontierMath is relevant for evaluating LLMs because it deliberately targets the limitations exposed by earlier benchmarks, many of which conflate general reasoning ability with proficiency in exploiting benchmark-specific heuristics or recurring templates. Its problems require original insight rather than template recognition, and they provide a clean test of reasoning capabilities in settings where data leakage is nearly impossible. The benchmark has therefore been positioned as an upper-bound stress test for the current generation of large models.
Only a few systems have been evaluated so far. General-purpose models such as GPT-4 or Gemini achieve very low accuracy (below 2%), while OpenAI’s o3 reportedly achieves a substantially higher score, around 25%. These numbers remain small in absolute terms, but the large gap between o3 and previous models highlights the potential impact of improved reasoning pipelines and inference-time strategies. Note that OpenAI o3 result is in fact somewhat controversial, since it came to light that OpenAI had financed FrontierMath and held access to nearly the full set of problems and solutions, while Epoch AI only retained a 50-problem holdout for independent evaluation. Critics argued that contributors were unaware of OpenAI’s involvement, and questioned whether the results were free from “data contamination” due to insider access. Voices on platforms like LessWrong, Reddit, and TechCrunch highlighted concerns over transparency, fairness, and the integrity of benchmarks. In response, Epoch AI and OpenAI issued public clarifications, stressing that a verbal agreement prohibited OpenAI from using the problems for training, and emphasized that the benchmark is based on a withheld subset meant for unbiased testing.

5. Comparative Model Discussion

This section examines how current LLM systems behave across three environments—traditional mathematics, code synthesis, and formal proof—in order to prepare the discussion in Section 7 on the three overarching questions.
Before diving into the technical comparison of models for traditional and formalized mathematical reasoning, it is important to highlight a fundamental difference in how LLMs interact with the setting of traditional and formalized mathematics.
In traditional mathematics, the model is typically asked to produce a full argument in natural language, closely resembling the structure and style of human-written proofs. This is often performed in a single pass, though additional refinement steps may occur in multi-turn or self-corrective settings. The output is expected to follow a coherent chain of reasoning, with intermediate steps articulated explicitly, something current state-of-the-art models do not always achieve [49]. If the task demands a final numerical answer, as in many competition-style problems, the model is also expected to isolate and present the result clearly at the end of the derivation.
This style aligns naturally with the capabilities of LLMs. It mirrors the material encountered during pretraining—textbooks, lecture notes, and mathematical discussions—making the generation task relatively familiar. Chain-of-thought prompting further improves performance on complex reasoning tasks by encouraging a step-by-step derivation. Many evaluation protocols for traditional benchmarks reinforce this behavior by assessing not only correctness but also clarity and validity of the reasoning process.
In contrast, formal mathematics adopts a very different interaction paradigm. Rather than generating full proofs, the model typically produces one tactic or inference step at a time. Each tactic is passed to a proof assistant, who checks its syntactic and logical correctness and updates the internal proof state accordingly. This updated state is then fed back into the model as context for the next prediction. The resulting process is a fine-grained, iterative loop in which the proof is constructed incrementally and under the supervision of a formal system.
A summary of these differences is provided in Table 2.

5.1. Traditional Mathematical Reasoning

General-purpose LLMs such as OpenAI’s o3 and o4 models or Claude 3.5 already exhibit strong performance on many traditional mathematical benchmarks. This is not surprising, the task resembles the material encountered during pretraining—textbook derivations, lecture notes, forum discussions—so generating a full chain of reasoning in natural language largely amounts to reproducing familiar discourse patterns. Math-specific fine-tuning further reinforces this behavior by providing explicit demonstrations of structured reasoning, coherent step-by-step argumentation, and standard mathematical formatting.
Among recent systems designed for mathematical problem-solving in natural language, two models stand out as paradigmatic examples of contrasting design philosophies: Minerva (Google 2022) [50,51] and DeepSeek-R1 (DeepSeek-AI, 2024) [10]. Although both achieve strong performance on competition-style problems, they represent almost opposite approaches to inducing mathematical reasoning in LLMs. The differences between the two systems are summarized in Table 3, and discussed in more detail below.
Minerva is the canonical instance of a supervised imitation paradigm. The model is pretrained at a very large scale (PaLM 540B) and then shaped through extensive supervised fine-tuning on high-quality chain-of-thought solutions drawn from ArXiv, textbooks, and math-heavy sources. Reasoning is therefore learned by example: the model internalizes the structure of human-written derivations and relies heavily on sampling methods such as self-consistency (pass@k) to select coherent solutions. This approach leverages scale and high-quality supervision, producing strong results, but depends critically on the availability and correctness of detailed solution traces.
DeepSeek-R1 follows a markedly different philosophy. Instead of supervised reasoning trajectories, the model starts from a math-oriented base model (DeepSeekMath-Base [11]) and is trained entirely through RL guided by a reward model [12]. Chain-of-thought labels are not used; the only learning signal comes from outcome-based rewards. This cold-start strategy —i.e., a strategy based on a few thousand of carefully curated problems with structured formats, but without step-by-step reasoning labels, serving as initial scaffolding for reward shaping— is meant to encourage the model to develop its own reasoning heuristics rather than imitate human-derived patterns. Although this approach reduces reliance on labeled data and can yield more exploratory reasoning behavior, it also faces the well-known instabilities of RL, particularly in sparse-reward settings.
These two models illuminate complementary strengths and limitations. Minerva shows what can be achieved through scale and high-quality supervision; DeepSeek-R1, through structured exploration and reward-driven reasoning. Both highlight that strong performance in mathematical problem-solving depends not only on model size and training data, but also on how reasoning is induced, stabilized, and postprocessed.

5.2. Formalized Mathematical Reasoning

In formal mathematics, the interaction paradigm is entirely different from the traditional setting. Instead of producing a full proof in one pass, the model generates a single tactic or inference step at a time. This step is passed to a proof assistant, which checks its correctness and updates the proof state. The updated state is then fed back to the model as part of the next prompt. Proof construction proceeds as a fine-grained loop of prediction, verification, and state update.
This structure reflects the architecture of interactive theorem provers rather than a deliberate methodological choice. There is no intrinsic reason why formal proof generation must proceed via such atomic steps; in principle, one could instead target larger proof fragments or declarative chunks. However, current proof assistants expose their APIs at the tactic level, and contemporary systems have been designed accordingly. The consequence is that the model never learns a persistent notion of proof state internally; instead, the state remains external and is reintroduced at every iteration.
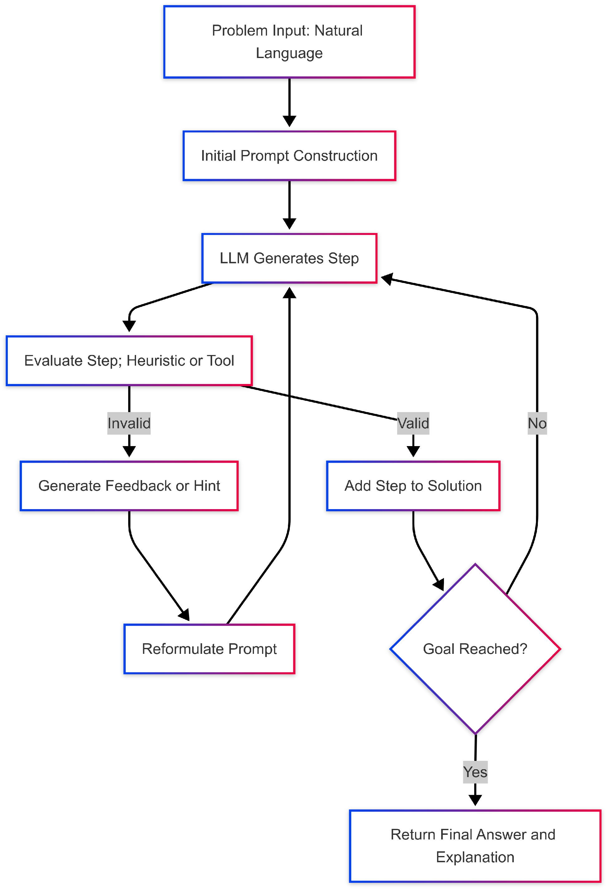
Figure 1 summarizes this interaction pattern in the context of recent systems. The model proposes a step, a verifier or heuristic evaluates it, and the environment provides structured feedback that shapes the next prediction. This is representative of systems such as Kimina-Prover, Lyra, and DeepSeek-Prover, although each implements its own variants of state representation, error handling, and prompt construction.
Although effective, this mode of interaction also exposes the limitations of current LLMs with respect to mathematical reasoning. Maintaining global proof structure, tracking dependencies, or pursuing long-term strategies is offloaded to the proof assistant, interrupting the model’s ability to develop internal mechanisms for state tracking. As we shall see in the next subsections, different models respond to these constraints differently—some rely on extensive sampling and reranking, others use reward-based refinement, and some attempt to compress the proof state into the prompt. These differences highlight the gap between performing mathematics externally through tools and learning to reason internally in a manner closer to mathematical practice.
In the next sections, we will analyze the following more detail:
  • How the context is defined, represented, and retrieved.
  • How the proof trajectory supports reinforcement learning, including the role and limitations of the feedback signal.
We shall exemplify the discussion on three paradigmatic systems: Kimina-Prover [43], a recent RL-based prover built on Qwen2.5-72B, designed around structured proof generation in Lean 4; Lyra [45] that adopts a complementary philosophy, focusing on post hoc correction of model errors via tool- and conjecture-level repair mechanisms rather than exploration; DeepSeek-Prover [12], combining supervised fine-tuning with reinforcement learning from proof-assistant feedback, together with a tree-search component (RMaxTS) that guides proof exploration.

5.2.1. Library Retrieval and Context Representation

A central challenge in formalized mathematics is that proofs rely heavily on existing lemmas and definitions, making the model’s ability to retrieve and represent relevant library content crucial for any non-trivial task.
The formal prover must have access to the formal library of the proof assistant. It is difficult to fine tune the model over this bulk of knowledge, so provers typically rely on a retrieval phase. This retrieval process is purely textual: the model does not internalize the proof assistant’s library as a structured, searchable object but merely consumes selected fragments as additional prompt tokens. Thus, the “context” of the model remains a linear string rather than a semantic state, and the burden of selecting and organizing relevant information lies entirely in the retrieval pipeline. Since we need to retrieve theorems and not documents, we cannot rely on available retrievers, but we use a system-ad hoc retriever. Due to prompt length limits, retrieval is typically confined to top-k premises (Kimina, DeepSeek), possibly using preselection, filtering, or dynamic selection (DeepSeek). Both Local hypotheses and global statements are explicitly encoded in the prompt. Table 4 provides a compact comparison of premise retrieval and context-injection strategies across Kimina-Prover, Lyra, and DeepSeek-Prover, which we analyze in the following paragraphs.
In Kimina-Prover, retrieval is used to collect a fixed number of relevant theorems before proof generation. These are added to the prompt so that the model can condition on them when proposing tactics.
Lyra does not perform premise retrieval. The model focuses on applying correct tactics to solve the current goal. If a tactic is invalid, correction is applied. The relevant context is the local goal plus a known (implicit) set of tools, not imported theorems.
DeepSeek-Prover uses premise selection (retrieval) as part of a broader search procedure (RMaxTS). The premises supplied to the model may vary as proof branches expand, especially when recursively invoking subproofs.

5.2.2. Feedback and Supervision

All systems for formalized mathematics rely on some form of feedback from the proof assistant. This feedback plays a central role in shaping the model’s behavior, but its granularity and function vary substantially across different approaches. The differences in supervision signals and feedback granularity summarized in Table 5 underpin the contrasting learning dynamics discussed below.
Kimina-Prover employs a reinforcement-learning pipeline in which the proof assistant acts as a binary verifier—a proof attempt is either accepted or rejected. The resulting reward signal is strongly aligned with the end goal, but highly sparse, making credit assignment difficult over long trajectories.
Lyra takes a different approach. Instead of exploration or RL, it relies on deterministic post-processing guided by error messages from the proof assistant. Two mechanisms are central: Tool Correction, which repairs invalid or hallucinated tactic calls, and Conjecture Correction, which adjusts subgoals in response to unprovable or ill-formed statements. This yields excellent sample efficiency, but offers limited opportunity for models to learn new proof strategies.
DeepSeek-Prover integrates supervision more tightly. After a supervised fine-tuning stage on formal proof data, it undergoes reinforcement learning from proof assistant feedback (RLPAF), where each tactic is executed and checked in real time. This produces a far denser reward signal than whole-proof verification and enables the model to refine its behavior at the granularity of single inference steps.
Overall, the three systems illustrate a spectrum of feedback regimes—from sparse but highly goal-aligned (Kimina) to dense and execution-level (DeepSeek) to deterministic corrective supervision (Lyra)—each reflecting a different philosophy about how formal reasoning should be learned and controlled.
These observations set up the analysis in Section 6 and Section 7, where we discuss formalization explicitly and relate these empirical patterns to the three major questions introduced in the Introduction.

6. Autoformalization

The following Section connects the empirical observations from Section 5 to the question of how traditional and formalized mathematics differ as learning targets. In particular, autoformalization illuminates where current models struggle when transitioning from narrative reasoning to formal symbolic structures.
In Section 2, we sketched a distinction between traditional and formalized mathematical reasoning, while standard mathematical practice is still largely conducted in the traditional setting, there is a growing interest in the formalization of mathematics. In particular, we are witnessing the emergence of educational and research programs that promote the idea that mathematical texts, especially proofs, should be written in a fully formalized manner, allowing for automated verification by computers [52,53,54,55,56].
Behind such programs lies the idea that a mathematical text can, in principle, always be translated into a formal one. In the domain of mathematical logic, this idea is dubbed by some authors as the “Hilbert’s Thesis” [57] p. 41, [58] p. 11, while other authors call it the “standard view of proofs” [59]. Well-known examples corroborating this view include the formalization of the proof of the Kepler conjecture [60], the Four-Color theorem [61], the Feit–Thompson theorem [62], and the ongoing project of formalizing the proof of Fermat’s Last Theorem [63]. These formalizations were performed manually and required years of work, involving the translation of extensive fragments of mathematics (definitions, axioms, lemmas, derived constructions, and so on).
Would it be possible to automatize such a long and sometimes tedious translation work? This question is not new. Early, isolated attempts appeared between the late 1980s and early 2000s (see refs. [64,65,66]). More systematic experiments emerged in the last decade, motivated by advances in natural language processing and, especially, neural-network-based translation between natural languages. This has led to the design of autoformalization systems, i.e., AI systems which automatically transform a text written in natural language mathematics into a text in formal mathematics.
Autoformalization is particularly relevant for AI-generated proofs: when a model outputs a derivation in natural language, an effective autoformalization pipeline would allow one to verify whether the reasoning is correct or not.
Recent work has explored this idea with increasingly ambitious methods, ranging from sequence-to-sequence models for formal translation [67,68] to systems combining LLMs with external verification [69].
Before diving deeper into the issue of autoformalization, and in order to better organize the discussion, it is useful to distinguish two orthogonal sources of difficulty. The first concerns translation difficulty, namely mapping natural language mathematical expressions into the rigid syntax and vocabulary of a formal system. The second concerns mathematical reconstruction difficulty, namely recovering implicit assumptions, missing logical steps, and background lemmas that are routinely omitted in informal proofs. Existing systems address these challenges to varying degrees, and their limitations often stem from different combinations of the two.

6.1. Early Experiments with Neural Networks

The first systematic attempts to train neural networks to translate traditional mathematics into formalized mathematics were made nearly a decade ago by Cezary Kaliszyk, Josef Urban, and collaborators [70,71,72]. At that time, no large corpus aligned human-written mathematical texts with their formal counterparts. The only available resource, the Flyspeck project, contained a few hundred paired Bdcc 10 00038 i001 and HOL Light sentences—far too few for neural training.
To overcome this limitation, the authors generated their own synthetic data through a process they called informalization, namely the automatic transformation of formal proofs into quasi-natural forms. For instance, in HOL Light, expressions like vector_add u v were converted into u + v by removing type annotations, brackets, and other formal syntax. The resulting texts were more readable and ambiguous, resembling natural language while remaining far from genuine human mathematics.
They later adopted a more linguistically expressive strategy using Mizar libraries, where theorems and proof statements already written in a semi-natural formalism were converted into “artificial” Bdcc 10 00038 i001 sentences [73]. This yielded over one million aligned Mizar–Bdcc 10 00038 i001 pairs, used to train sequence-to-sequence (seq2seq) neural models based on multi-layer RNNs. Their best configuration achieved 65.7 % accuracy in reconstructing Mizar formulas, although performance did not scale consistently with model size.
While these studies were seminal in demonstrating the feasibility of autoformalization, their focus was primarily technical—the natural language side of the data were synthetically generated, limiting insights into real human–machine interaction and the linguistic variability characteristic of authentic mathematical writing.
These early experiments demonstrate the feasibility of autoformalization, but they rely heavily on synthetic data and limited linguistic variability. Modern LLM-based approaches move beyond these constraints, enabling translation of real mathematical statements and definitions, which we discuss next.

6.2. Autoformalization of Statements and Definitions with LLMs

A first systematic attempt to use large language models for the autoformalization of mathematical statements is presented in [67], exploiting the miniF2F dataset described earlier. This is a natural choice, as miniF2F already includes competition-level math problems manually aligned with formal statements across three different proof assistants. The models evaluated in [67] are PaLM and Codex. The authors focus on a subset of miniF2F consisting of 140 algebra problems and 120 number theory problems, and prompt the models to generate corresponding Isabelle formalizations. A few-shot approach is used—10 problems are selected for prompting, while the remainder are used for evaluation. Performance is measured using BLEU scores.
The results show that scaling up the size of models improves performance (e.g., PaLM 8B vs. PaLM 540B), and that Codex outperforms PaLM overall. The authors hypothesize that Codex’s superior performance may stem from its exposure to more formal content during training. To gain a deeper understanding of Codex’s autoformalization abilities, they manually analyze its output on 150 problems from the MATH dataset. Codex produces correct formalizations for 38 of them, with a success rate of 25.3%. One key challenge identified is the semantic gap between natural language mathematical expressions and their formal counterparts. For instance, when the input refers to “the greatest possible value”, Codex often fails to map it to Isabelle’s formal construct like Greatest or Max, highlighting the difficulty of aligning traditional mathematical phrasing with formal definitions.
The problem of autoformalization of definitions has recently been addressed in [74]. As stated by the authors, definitions are indeed “a critical component of mathematical discourse”, and although they “serve as foundational building blocks in mathematical reasoning, yet they are often intricate, context-dependent, and difficult to formalize” ([74], p. 2). The authors also take Isabelle/HOL as the target formal language, but instead of considering miniF2F, they introduce two novel datasets: Def_Wiki—definitions taken from Wikipedia—and Def_ArXiv—definitions taken from research papers on arXiv. They also consider different models with respect to those used in [67], namely GPT-4o, Llama 3, and DeepSeek-Math.
Among the various experiments conducted, one particularly interesting direction is the investigation of the models’ self-correction capabilities. The authors explore this by feeding back into the model the formalization errors identified by the supporting proof assistant, allowing it to revise and improve its output. Another key issue they address is the challenge of formalizing definitions that require access to external formal mathematical libraries. To mitigate this, they examine the impact of providing contextual elements—such as relevant definitions or lemmas from these libraries—as auxiliary premises to guide the model’s formalization process.
Returning to [67], another noteworthy experiment conducted by the authors involves feeding neural theorem provers with problem statements obtained via autoformalization, and subsequently evaluating their performance on the miniF2F benchmark. The result is a modest but measurable improvement in the proof success rate, from 29.6% to 32.5%. This outcome may be interpreted as evidence that autoformalization plays a meaningful role in facilitating human–machine interaction. The improvement suggests that the AI system benefits from translating mathematical problems authored by humans in natural language into formalized representations. In other words, the system performs better when operating directly on formal expressions.
A recent line of work further strengthens this perspective by introducing reflective autoformalization frameworks such as ReForm [75], which tightly integrate semantic consistency checks into the translation loop. Rather than treating autoformalization as a direct sequence-to-sequence task, ReForm iteratively evaluates the semantic fidelity of its own formalizations and self-corrects through progressive refinement. This reflective structure parallels the broader class of iterative reasoning and self-correction techniques that we will return to in Section 8.

6.3. Autoformalization of Proofs

So far, we have considered the autoformalization of mathematical statements and definitions. Since proofs constitute the core of mathematical practice, it is natural to ask whether current systems can also transform human-written mathematical arguments into fully formal proofs. Several works explore this question, though progress remains limited compared to autoformalizing statements.

6.3.1. Autoformalization of Proofs of Elementary Arithmetic and of Code Correctness in Coq

In [76], the authors investigate the autoformalization of both elementary arithmetic proofs and program–correctness proofs targeting the Coq proof assistant (nowadays known as Rocq). Their experiments rely on two newly constructed datasets aligning informal (LaTeX-like) statements and proofs with their formal Coq counterparts.
The first dataset consists of several families of automatically generated arithmetic statements and proofs inspired by IMO-style reasoning, covering parity, compositeness, and power relations, with a few thousand examples per family derived from reusable templates.
The second dataset consists of 5000 examples pairing natural language descriptions of short programs written in Imp [77], a minimal imperative programming language commonly used in program semantics, with informal Hoare-logic correctness arguments and their corresponding formal proofs expressed in Coq.
Performance is evaluated using: (i) sequence-level accuracy, requiring an exact match with the target Coq script, and (ii) semantic accuracy, requiring only that Coq accepts the generated proof.
The results show high semantic accuracy (over 90%) for arithmetic proofs at moderate sizes, but a rapid degradation for larger expressions. Program–correctness proofs are more fragile, in which accuracy reaches about 80% for short programs but drops sharply for longer ones, failing entirely beyond length 12. A small evaluation on 45 human-written LaTeX proof pairs yields moderate success rates, with most errors arising from variable mismanagement or omissions caused by the rigid structure of the synthetic training data.
Overall, these results suggest that autoformalization is feasible for simple, highly regular proof structures, but remains brittle for more diverse or linguistically varied arguments.

6.3.2. Guiding Automated Theorem Provers with Informal Proofs

A different strategy is explored in [51], where the goal is not to translate an informal proof directly into a full formal derivation, but to generate a formal proof sketch that can be refined by automated theorem provers. As emphasized in [78], proof sketches preserve the high-level structure of a proof while omitting low-level details, making them suitable for refinement by formal systems.
The target system in [51] is Isabelle (specifically, Isabelle/HOL). The LLM (Codex) generates proof sketches from informal proofs taken from miniF2F. A few-shot prompting setup is used, in which 20 hand-crafted examples of informal proofs paired with their formal sketches serve as demonstrations. Open conjectures in the produced sketches are then discharged using Sledgehammer [79], Isabelle tactics, or the neural prover Thor [80].
Experiments on the 244 validation and 244 test problems of miniF2F show that this hybrid approach substantially improves proof success rates. On the test set, Sledgehammer with tactics achieves 20.9% success, and Thor 29.9%, whereas the sketch-based pipeline reaches 39.9%. Using machine-generated informal proofs (Minerva-8B, -62B, and -540B) yields similar results: on the test set, Minerva-62B attains 37.7% and Minerva-540B 38.9%, close to the 39.9% obtained from human proofs.
This approach highlights two points. First, autoformalization need not be an all-or-nothing task—producing a structured high-level sketch can be far more tractable than producing a complete proof. Second, combining LLM-generated structure with automated theorem provers allows the system to offload low-level reasoning to symbolic tools, mitigating the length and context limitations of current models.

6.4. Discussion

The experiments reviewed in this section highlight both the promise and the limitations of current autoformalization methods. On the positive side, LLMs have demonstrated non-trivial abilities to translate mathematical statements, definitions, and even fragments of proofs into formal languages. These results, obtained across different systems and proof assistants (Isabelle, Coq, Lean), indicate that the long-standing idea that traditional mathematical discourse can be systematically connected to formal representations is no longer speculative. At least for problems of moderate linguistic and structural complexity, neural models are now able to produce formalizations accurate enough to support downstream tasks such as automated proving or proof-sketch refinement.
At the same time, the limitations of existing systems are equally revealing. Performance drops sharply when the linguistic form of the input deviates from patterns seen during training, when definitions depend on subtle contextual cues, or when proofs require long chains of dependent reasoning steps. These difficulties point to two distinct but intertwined sources of complexity in autoformalization. Translating mathematical text is not merely a syntactic task. It requires identifying which concepts are being invoked, in which sense they are meant, and how they connect to the background library and logical framework of the target system. At this translation level, failures typically manifest as syntactically valid but semantically misaligned formalizations, for instance through inappropriate definition choices, misplaced quantifiers, or subtle scope errors. A second source of difficulty arises at the level of proof construction, where errors frequently stem from missing implicit steps, inappropriate intermediate lemma selection, or breakdowns in long-range dependency management, even when the surrounding statement-level translation appears locally correct. Current models do not possess this kind of semantic situational awareness. Their success depends heavily on curated examples, explicit prompting structures, and access to auxiliary library snippets for disambiguation [69,74].
A recurring theme across all approaches is the tension between automation and understanding. Even when an LLM-generated formalization is accepted by a proof assistant, it does not follow that the model has captured the underlying mathematical ideas. This raises the epistemological concern central to the philosophy of mathematical practice that mechanical correctness does not automatically translate into human understanding or justification. As formalization experts have long emphasized [78,81], the act of formalization plays a methodological role: it forces one to analyze which assumptions are being used, how arguments decompose into elementary steps, and whether certain commitments are necessary. Autoformalization risks bypassing this reflective process entirely.
A further complication arises from the foundational constraints of proof assistants. Choosing the logical setting, the library, and the appropriate definitions is itself a delicate mathematical judgment. Current autoformalization pipelines operate within fixed frameworks and lack the capacity to reason about such choices. This is visible in the persistent failure modes of definition translation, concept selection, and implicit assumption handling, noted both in early experiments [71,72] and in recent large-scale studies [67,74].
Overall, the present state of autoformalization illustrates a mixed picture. On the one hand, LLMs now provide practical tools for assisting formalization at scale, improving data pipelines for automated provers, and enabling hybrid workflows combining neural and symbolic reasoning [67,68]. On the other hand, significant obstacles remain before such systems can autonomously handle the full expressive richness of mathematical text. These obstacles are not merely technical but conceptual: they stem from the gap between linguistic imitation and genuine mathematical comprehension. Addressing this gap will likely require architectures or training regimes that can internalize notions of context, state, and higher-level structure, beyond what current sequence models support.
This tension between capability and limitation clarify why formal mathematics imposes qualitatively different cognitive and computational demands, guiding the analysis in Section 7.

7. Major Questions

We now return to the three overarching questions posed in the Introduction Section:
  • To what extent are LLMs more naturally suited to traditional as opposed to formalized mathematics?
  • Why is proving harder than coding?
  • Do LLMs possess, or approximate, a notion of computational state relevant for coding and proving?
Rather than addressing them in this order, we begin with the second question. Understanding why proving is harder than coding sheds light on both the differential performance of current systems and the deeper issue of whether LLMs can maintain the kinds of structured state required for mathematical reasoning.

7.1. Why Is Proving Harder than Coding?

The proof assistant community is well accustomed to the Curry–Howard correspondence which emphasizes the analogy between proving and programming (see, e.g., [82]). Even from the perspective of large language models (LLMs), the two domains share clear structural affinities: both are highly constrained, logic-driven tasks, sensitive to syntax and amenable to verifier-in-the-loop training. From this viewpoint, one might expect that successes achieved in coding, where modern systems such as Codex or AlphaCode perform remarkably well, should naturally transfer to proving. Yet they do not.
The standard explanation points to training data include code LLMs benefit from billions of diverse examples with natural language comments, test suites, and rich redundancy, whereas formal proof corpora are several orders of magnitude smaller, domain-specific, and structurally rigid. However, even with larger proof datasets, the gap would remain. This also affects how errors are surfaced during training.
Specifically, a useful contrast emerges when considering the following:
  • What kinds of errors are exposed during generation;
  • How those errors can be tolerated or repaired;
  • And how models and toolchains respond to them.
In programming, error recovery is comparatively tolerant and incremental. A program may partially work (failing some tests but passing others), enabling informative feedback. Many mistakes are local, including modifying a line or two may preserve the overall behavior. Compilation provides fast sanity checking, and multiple functionally equivalent implementations exist. These properties create a relatively smooth, navigable error landscape conducive to exploration, reward shaping, and iterative refinement, as illustrated in recent search-based systems such as AlphaEvolve (see Figure 2).
In contrast, error handling in formal proofs is brittle and discontinuous. A single incorrect tactic can invalidate the entire proof state; newly generated subgoals may bear no relation to the intended argument; and there is no analog of partial correctness or fuzzy matching. A proof is either valid or not. Failures typically provide little gradient or structural signal: recovery is not local but may require a global reorganization of the proof strategy. Exploration is hazardous, as small deviations often lead to unrecoverable states.
As already observed in [83], the Curry–Howard correspondence—while theoretically elegant—does not eliminate these practical asymmetries. Proofs and programs play fundamentally different epistemic roles. Programs do things: they compute and produce observable outputs. Even a flawed program yields traces, errors, and partial behavior that the model can exploit during training. Proofs, on the contrary, are static objects whose purpose is simply to witness that a type (a proposition) is inhabited. A “bugged” proof rarely offers informative partial feedback.
This conceptual divide also surfaces in the cautious attitude of the logic and ITP communities toward proofs-by-reflection [84,85]. Although reflection is sound, its acceptance is bounded by concerns over opacity and the loss of human-inspectable reasoning structure. Such concerns underscore the broader point: the criteria by which we evaluate programs (efficiency, modularity, and behavior) and proofs (clarity, minimality, and logical transparency) diverge.
Taken together, these observations help explain why methods effective in programming do not transfer straightforwardly to proving. The structure of the search space, the nature of errors, the granularity of supervision, and the epistemic roles of the resulting artifacts differ in ways that make formal proof generation substantially harder for current LLMs.

7.2. Are LLMs More Naturally Suited to Learning Traditional or Formalized Mathematics?

At the current state-of-the-art, traditional, prose mathematical reasoning aligns much more naturally with the capabilities of large language models than formal reasoning. This is not merely a consequence of limited tool integration or lack of supervision in formal settings, but reflects deeper representational and methodological differences. Traditional mathematics is embedded in narrative structure, expressed in natural language interleaved with symbolic notation, and full of approximations, conventions, and rhetorical shortcuts. This is exactly the kind of material LLMs are pretrained on: massive corpora that include textbooks, Wikipedia entries, StackExchange discussions, arXiv articles, and lecture notes. In such data, reasoning patterns appear repeatedly and are internalized through statistical association, even if they are not explicitly formalized.
Formal mathematics, in contrast, imposes a symbolic and syntactic discipline that makes reasoning brittle and opaque to models. Every formula must be perfectly typed; every proof step must obey inference rules; and nothing can be handwaved, while this resembles programming in its rigidity, code benefits from a smoother and more forgiving error landscape. When writing code, LLMs can rely on overlapping patterns, local feedback (e.g., compilation or tests), and relatively high redundancy in syntax and semantics. In formal mathematics, the space of valid expressions is far narrower, and even small deviations can render a proof completely invalid. For a language model trained to predict the next token, this rigidity is difficult to internalize without external feedback.
The flexibility of the standard math prose compensates for this. In a typical argument, one can skip steps, use approximations, or employ rhetorical cues like “clearly” or “it follows that” leaving part of the burden of reconstruction to the reader. This does not mean the reasoning is imprecise or vague; rather, it means that the structure of the reasoning is embedded in a smooth statistical surface that aligns well with how LLMs generalize from training. The goal is not correctness by deduction, but plausibility by association, and in the traditional mathematical discourse, this often suffices.
This is not to say that LLMs cannot be applied to formal mathematics. Indeed, some recent systems have demonstrated promising results by leveraging automatic binary feedback, where a proof assistant can determine whether a generated proof successfully discharges the goal, while this form of supervision is coarse, namely it tells us only whether the whole proof is valid, it is reliable and scalable. Systems like DeepSeek-Prover, LeanDojo, and Kimina-Prover make use of this mechanism, treating the proof assistant as an oracle. This enables techniques like rejection sampling, reinforcement learning from success/failure, and large-scale self-play. However, the lack of step-level feedback remains a bottleneck: models can be trained to generate plausible proof sketches, but whether those steps align with a solvable tactic sequence is something only the prover can ultimately verify.
While the step-by-step interaction fits naturally with the architecture of interactive theorem provers, it should not be mistaken for a principled methodological choice. Rather, it reflects the current state-of-the-art and the practical constraints imposed by existing tools. There is no inherent reason why formal proofs could not be approached at a coarser level of granularity, especially if adopting a declarative proof style instead of a procedural one. We shall come back on this point in Section 7.2.
There is also another interesting issue worth discussing. A promising but still largely unexplored direction (in the context of LLMs) is the adoption of declarative rather than procedural proof styles in the training and use of LLMs for formalized reasoning [86]. Procedural proofs rely on sequences of tactics, which are low-level, abstract, and often opaque. Declarative proofs, by contrast, more closely resemble natural mathematical argumentation: they articulate intermediate claims, proceed in a readable forward style, and carry logical structure in the text itself [87]. There is no hidden proof state, all information is externalized. This makes declarative proofs much easier to align with chain-of-thought prompting, allowing LLMs to express their reasoning explicitly in a form that mirrors human writing. It also reduces the abstraction gap between traditional and formalized reasoning, suggesting a promising hybrid mode in which models “think in math” not by mimicking tactics, but by narrating their understanding.
A crucial difficulty from this perspective is the so-called de Bruijn factor—a measure of the “cost of formalization” introduced by N.G. de Bruijn, the creator of Automath [88], one of the earliest formalized proof systems. It is defined as the ratio between the length of a formalized proof (measured in tokens, lines, or size) and its human-written counterpart. This factor depends on several delicate aspects, including the complexity of the underlying mathematics and the maturity of the supporting proof libraries. Even in modern systems, the de Bruijn factor is often estimated to be between 5 and 10 [81,89]. This presents a serious challenge for generative approaches: not only do most language models operate within a fixed-size context window, but generating long, syntactically constrained outputs while maintaining logical coherence becomes significantly more difficult as the length increases.

7.3. Do LLMs Possess a Notion of Computational State?

In the previous sections, we examined coding, traditional mathematics, and formalized mathematics separately. We now address the third major question, whether large language models possess—or can learn—a notion of computational state. Our analysis relies directly on the comparative observations from Section 5.

7.3.1. What “State” Means Across Domains

Across the three domains considered, “state” plays very different roles. In coding, the relevant state consists of execution traces, intermediate variables, scopes, and program structure. In traditional mathematics, state is discursive and distributed: it is carried implicitly by the narrative, with no external enforcement. In formalized mathematics, by contrast, state is explicit, symbolic, and machine-maintained. A proof assistant enforces a precise goal state and updates it after every tactic.
From an architectural perspective, LLMs possess only a latent internal state (their hidden activations), but no persistent working memory. Thus, three forms of state must be distinguished:
  • Internal latent state, encoded in the transformer activations.
  • External tool-maintained state, such as Lean’s goal state or a Python interpreter.
  • Simulated state, represented linguistically by chain-of-thought and other textual scaffolding.
Let us also observe that transformers inherit from their RNN predecessors the idea of state-as-summarization. LSTMs maintained an explicit, persistent memory cell; transformers instead distribute state across the sequence via self-attention. This distributed representation is powerful, but poorly matched to discrete symbolic transitions, a point that becomes crucial in formalized proving.

7.3.2. Evidence from Coding Systems

In coding, LLMs exhibit a surprisingly robust ability to maintain a notion of “program state” but this ability is not grounded in a genuine internal simulation of execution. Rather, it emerges from the statistical regularities of code seen during pretraining. Programming languages are built on highly regular syntactic and structural patterns, in which variables are declared, updated, and used in predictable ways; loops, functions, and conditionals follow stable templates; and control flow is often expressed in left-to-right textual order. Transformers internalize these patterns as correlations in token sequences, and during generation they exploit them to produce continuations that behave as if they were tracking a state machine.
This pattern-based fluency is reinforced by the nature of coding supervision. Section 7.1 shows that coding environments provide LLMs with rich external signals that function as state surrogates. Execution traces, unit tests, compiler diagnostics, and other external signals expose models to partial, local, and incrementally informative feedback. When a snippet of code fails one test but passes others, the model receives a gradient pointing toward the failing component; the surrounding code may remain valid. This produces a smooth error landscape, where many small perturbations still yield runnable code, and failure typically remains localized. Systems like AlphaCode and AlphaEvolve benefit enormously from this environment; search, RL, and evolutionary strategies all thrive when the reward surface is dense and incremental.
Thus, LLMs do not maintain the program state as a discrete symbolic object; instead, they reconstruct it implicitly through the manifold of textual patterns associated with the evolution of valid code. Even this “soft” notion of state is unexpectedly powerful, where it allows the model to preserve variable invariants, maintain consistent control flow, and generate multi-step algorithmic structures without explicit memory. But it remains fragile and context-dependent: when the syntactic or semantic structure deviates from familiar templates, the illusion of state-tracking breaks down.

7.3.3. Evidence from Formalized Mathematics

Formal provers impose the strongest notion of state. Systems such as Kimina-Prover, Lyra, and DeepSeek-Prover must match the exact proof state maintained by the kernel, with no tolerance for deviation. Feedback is sparse and binary: a tactic either transforms the state correctly or it fails catastrophically. Exploration is brittle, and the model receives almost no indication of how a failed state should be repaired.
A further structural challenge concerns the orientation of reasoning. Human mathematical discourse is typically forward, in which statements accumulate into conclusions. Interactive theorem provers, however, work primarily backward; from a goal, they generate subgoals. As noted in the literature on proof styles (e.g., [78,86]), backward reasoning imposes a branching structure on the proof search. Transformers, which represent the computational state in a distributed and soft manner, have problems with such branching symbolic dependencies, and traditionally struggle with backward inference steps [90]. Forward declarative reasoning is easier for LLMs to express, but is not the native mode of most procedural proof assistants. This mismatch further widens the gap between the two forms of reasoning.

7.3.4. Evidence from Traditional Mathematical Reasoning

In traditional mathematical reasoning, models exhibit an intriguing combination of competence and fragility. On the one hand, systems such as Minerva and DeepSeek-R1 routinely generate multi-step derivations that look mathematically meaningful. They chain algebraic transformations, recognize standard problem templates, introduce intermediate claims at appropriate points, and deploy rhetorical cues that structure an argument in a recognizably human style. This suggests that LLMs internalize broad statistical patterns of mathematical discourse, not formal deduction, but the narrative signatures of how typical solutions unfold.
Crucially, however, this form of reasoning relies almost entirely on an implicit state. The model does not maintain a symbolic representation of the evolving mathematical situation; it relies instead on statistical cues absorbed during pretraining. Certain turns of phrase tend to precede algebraic rearrangements; specific lemmas often follow particular templates; long-range logical dependencies are approximated by short local patterns. In this respect, mathematical reasoning mirrors what is observed in code generation: coding models appear to “track state” not through internal simulation, but by exploiting systematic regularities in syntax, layout, and naming. They do not emulate abstract machine execution; instead, they reproduce the linguistic footprints of state transitions. Analogously, when producing a chain of thought, LLMs do not manipulate a structured proof state; they continue the textual form of what a plausible argument typically looks like at that stage.
This gives rise to a sharp asymmetry. Locally, models can produce highly convincing steps; globally, they may lose coherence. Empirical evidence shows both faces of this behavior as follows:
  • Evidence of capability. Many solutions by Minerva or DeepSeek-R1 exhibit multi-layered reasoning—case-splits, inequality chains, decompositions of structure—that often align with competition-level heuristics. Recent empirical studies have begun to probe state-tracking mechanisms in controlled settings, including permutation-based state tracking [91] and finite-state/algorithmic tasks [92], as well as long-horizon execution and trace-generation stress tests [93,94].
  • Evidence of fragility. The very same systems frequently contradict themselves, introduce unjustified claims, or fall into circular reasoning. As emphasized in [5,49,95], even when models obtain the correct numerical answer, the accompanying arguments often fail to meet minimal standards of rigor: logical fallacies, misapplied lemmas, and algebraic inconsistencies remain common.
The result is a mode of reasoning that is powerful but fundamentally approximate—guided by distributional cues rather than anchored to a persistent and verifiable state. This contrasts to formalized mathematics, where each step is validated against an explicit proof state maintained by the prover’s kernel.

7.3.5. Interpretive Conclusion

Large language models do maintain a form of internal state, but this state is distributed, soft, and probabilistic, rather than discrete or symbolically verifiable. This stands in sharp contrast to the explicit, persistent, and authoritative notion of state required by formalized proof systems, where every intermediate step must satisfy strict syntactic and semantic constraints. The resulting mismatch helps explain the divergent behavior of LLMs across informal mathematics, formal proofs, and programming tasks.
The difficulty is not conceptual. Transformer architectures are, in principle, capable of representing and updating structured information over time. Rather, the obstacles are practical and systemic. Current training pipelines rarely provide supervision that constrains intermediate semantic states; feedback from formal environments is typically sparse and binary; and many proof-oriented interfaces expose limited or brittle access to evolving proof states. Moreover, autoregressive generation places the burden of long-range consistency on implicit internal representations, without mechanisms for persistent symbolic memory or authoritative state correction.
A comparative reading of the domains surveyed in this paper highlights how these constraints interact with task structure. In programming, the execution environment maintains an external computational state that the model need not represent internally, but can interrogate or validate against at discrete checkpoints through tests, error messages, and traces. In traditional mathematics, by contrast, no canonical external state exists without formalization; reasoning is embedded in a flexible narrative that tolerates redundancy, approximation, and local inconsistency. Formal mathematics occupies an intermediate but more demanding position: a precise external state is defined by the proof assistant, yet models interact with it through interfaces that are unforgiving and often provide limited guidance about admissible intermediate transitions.
Taken together, these observations suggest that current LLMs succeed when the environment either externalizes state or relaxes the need to maintain it precisely, and struggle when neither condition holds. Their apparent ability to “reason” in informal settings reflects the permissiveness of the task distribution rather than a robust internalization of symbolic state. Conversely, failures in formal proof construction expose the limits of relying on implicit, text-based surrogates for state in environments that demand exactness. This perspective clarifies why formal mathematics imposes qualitatively different cognitive and computational demands, and motivates the broader questions addressed in Section 7.

8. Iterative Proof, Search, and Revision Loops

Due to the persistent limitations remarked in the previous section, a growing body of work explores how large language models can improve their own outputs through iterative refinement. In contrast to single-pass generation, these approaches introduce an explicit or implicit feedback loop in which a model evaluates, critiques, or repairs its own reasoning, possibly through integration of RL with self-rewarding techniques [96].
Such mechanisms are especially relevant to mathematical reasoning, where proofs often require backtracking, local corrections, and multi-step planning.
Two broad paradigms have emerged:
  • Multi-pass refinement loops, where the model repeatedly generates a draft, critiques it, and attempts a corrected version.
  • Intra-pass self-correction, where verification and repair are performed within a single autoregressive generation window.
The following subsections survey these approaches and evaluate their potential for mathematical and formalized reasoning.

8.1. Multi-Pass Search and Refinement Loops

Multi-pass frameworks such as Self-Refine, Reflexion, and related approaches operate by explicitly structuring generation into alternating phases:
  • Propose an initial solution;
  • Detect errors or weaknesses (via self-critique or an external tool);
  • Refine or regenerate the solution from scratch or in part.
In mathematical reasoning, this pattern mirrors human problem solving, where a mathematician drafts a proof, inspects unclear or incorrect steps, and revises the argument until a coherent solution emerges. LLMs, however, lack an internal notion of logical correctness, so error detection must be guided by heuristics, consistency checks, or external verification. For traditional mathematics, where reasoning is expressed narratively, these loops can substantially improve performance. Weak or contradictory steps can often be repaired by rephrasing, reordering, or restructuring the argument, and local contradictions may be fixed without rewriting the entire proof.
When external tools are available, the loop becomes even more effective. In coding tasks, execution traces, compilation errors, or failed test suites serve as highly informative signals that help models converge toward correct solutions. Some systems for formal mathematics adopt a similar strategy, using the proof assistant as a binary oracle. A tactic either succeeds or fails, allowing the model to eliminate unproductive branches. However, because this feedback is sparse and non-local, many multi-pass loops stagnate: the model repeatedly proposes variations in an unprovable tactic sequence without meaningfully improving its trajectory.
Thus, while multi-pass refinement is powerful in domains with dense or interpretable feedback, its impact on formalized proving remains constrained by sparse rewards, brittle state transitions, and the absence of intermediate correctness signals.

8.2. Intra-Pass Self-Correction and Verification

Intra-pass methods attempt to embed revision inside a single generation process. Models such as EditCoder and certain configurations of CriticGPT perform local insertions, deletions, or justifications during decoding, effectively interleaving generation with verification.
Such approaches aim to give LLMs a form of “lightweight” verification mode, similar to a mathematician who stops mid-proof to double-check a step before proceeding. Instruction tuning can encourage the model to switch between generation and verification mode, allowing spontaneous self-checks during long derivations. A few examples are reported in Table 6.
However, these techniques come with significant caveats. As documented in studies such as [97,98], models may exhibit performative self-correction, where they introduce artificial mistakes solely to demonstrate their ability to fix them, or inflate their reasoning with unnecessary critical commentary. Without external grounding, this behavior degrades clarity, encourages verbosity, and does not reliably improve correctness.
Moreover, self-correction remains shallow, a model can detect surface inconsistencies (e.g., mismatched variable names or algebraic misalignments), but lacks an internal representation of “proof state” that would allow it to assess whether a step truly advances the argument. In mathematics, where correctness is global and brittle, the lack of persistent symbolic state makes intra-pass verification unreliable.

8.3. Challenges and Opportunities for Mathematics

For traditional mathematical reasoning, iterative refinement—whether multi-pass or intra-pass—can yield substantial gains. Narrative proofs allow for loose constraints: an error can often be mitigated by rephrasing or elaborating a subsequent step. The self-corrective behavior need not be perfectly aligned with the underlying mathematical state; plausibility often suffices.
For formalized mathematics, the situation is fundamentally different. Proof assistants enforce rigid states with no partial credit and no tolerance for ambiguity. Multi-pass loops can benefit from the prover’s binary success/failure signal, but intra-pass methods, which rely on implicit verification, struggle to operate under symbolic rigidity. Without dense intermediate feedback or explicit state tracking, iterative loops often explore dead branches repeatedly rather than converging on a valid proof.
Nevertheless, the integration of self-correction with external verification remains a promising direction. Hybrid pipelines, where LLMs propose structured revisions and provers validate them, could bridge the gap between narrative reasoning and symbolic verification, offering a pathway toward more stable, grounded refinement loops.

9. Conclusions

Throughout this paper, we have compared the behavior of large language models across three distinct mathematical regimes: traditional mathematical reasoning, formalized reasoning with proof assistants, and program synthesis. As discussed in Section 5 and Section 7.2, the gap between these regimes does not reflect a principled limitation of neural architectures. Rather, it arises from the radically different learning signals, representational constraints, and forms of feedback present in each environment.
Traditional mathematics aligns naturally with the distributional assumptions implicit in large-scale pretraining. Its discourse is redundant, flexible, and rhetorically structured; reasoning steps may be abbreviated, implicit, or conventional, but still intelligible to a statistically trained model. Local slips rarely destroy global plausibility, and many derivations admit multiple solutions, allowing techniques such as chain-of-thought prompting, self-consistency, and reward-model reranking to compensate for imperfect intermediate reasoning. This dense, forgiving landscape explains why models such as Minerva and DeepSeek-R1 perform so strongly in this regime: the structure of the task is well matched to the inductive biases of transformer architectures.
Formalized mathematics presents the opposite extreme. Proof assistants maintain a single kernel-enforced proof state that must be updated with perfect syntactic and logical precision at every step. As examined in Section 5, even small deviations from this state lead to immediate failure, and feedback is binary, sparse, and typically provided only after a complete proof attempt. Systems such as Kimina-Prover, Lyra, and DeepSeek-Prover mitigate these difficulties through large-scale self-play, rejection sampling, or RL based on success/failure signals, yet they remain constrained by the brittleness of the underlying search space. The contrast with programming tasks is striking: code is syntactically rigid, but its semantics are observable and decomposable through execution traces, test suites, and partial correctness signals. This gives code LLMs a form of externalized state that is unavailable in theorem proving, enabling smoother optimization and more reliable recovery from errors.
A unifying theme across these settings is the role of state. In coding, the state is grounded in execution; in traditional mathematics, it is spread through the narrative structure of the argument; in formalized proofs, it is explicitly managed by the prover’s kernel. LLMs, maintained only a weak, distributed, and probabilistic internal notion of state. Their chain-of-thought serves as a textual surrogate rather than a faithful computational record, and they lack persistent symbolic memory. As noted in Section 7, nothing in principle prevents future models from learning more explicit state representations—indeed, recurrent architectures such as LSTMs already provided such mechanisms—but current training pipelines do not supply the step-level, semantically informative supervision required to develop them.
Our investigation of autoformalization (Section 6) further highlights this tension. Translating mathematical statements and proofs into formal representations is not only difficult for present-day systems but also epistemically delicate. Autoformalized statements can be useful for interoperability between traditional and formalized mathematics; proof sketches can effectively guide automated provers; and declarative proof formats can narrow the abstraction gap between human reasoning and machine verification. However, complete end-to-end autoformalization remains highly unstable: the combinatorial explosion induced by the de Bruijn factor, the rigidity of formal grammars, and the sensitivity to small syntactic deviations all conspire to create a brittle search environment. Hybrid pipelines that combine LLM-generated sketches with automated provers appear to offer the most promising path forward.
Together, these observations support a balanced conclusion. LLMs are not inherently incapable of symbolic reasoning, nor are they naturally aligned with it. Their strengths emerge in environments with high redundancy, soft constraints, and rich feedback; their weaknesses appear when faced with brittle symbolic interfaces, sparse rewards, and long-range dependencies that require stable internal state. Traditional mathematics sits squarely in the former regime, formalized mathematics in the latter, and coding occupies a middle ground where semantics are executable and feedback is comparatively dense.
Bridging this gap will require progress on several fronts. Beyond larger and better-structured datasets of formalized proofs, there is a need for evaluation methodologies and benchmarks that more sharply disentangle genuine reasoning from benchmark-specific heuristics. This includes benchmarks designed to minimize template reuse, controlled ablations that remove superficial scaffolding, and tasks that require consistent manipulation of evolving intermediate results. In particular, the question of whether models maintain a meaningful notion of computational or deductive state, central to reasoning in both mathematics and programming, could itself be addressed through carefully designed benchmarks that probe state persistence and transformation across long reasoning trajectories. Alongside advances in declarative proof languages, tighter model–prover interfaces, training objectives that communicate intermediate semantic information, and architectures capable of maintaining persistent symbolic state, such diagnostic evaluations may help clarify which limitations are contingent and which are structural. None of these obstacles appears fundamental. The trajectory traced by recent advances in both coding and formal reasoning suggests that, with the right combination of supervision, architecture, tooling, and evaluation, systems that unify traditional and formal mathematics may eventually emerge—systems in which the fluidity of mathematical discourse and the precision of formal methods are no longer in tension but mutually reinforcing.

Author Contributions

Conceptualization, A.A. and A.N.; methodology, A.A. and C.S.C.; investigation, A.A., A.N. and C.S.C.; writing—original draft, A.A., A.N. and C.S.C.; supervision, A.A. All authors have read and agreed to the published version of the manuscript.

Funding

Research partially supported by the Future AI Research (FAIR) project of the National Recovery and Resilience Plan (NRRP), Mission 4 Component 2 Investment 1.3 funded from the European Union–NextGenerationEU, and by the Geometry of Algorithms (GoA) project funded by the French National Research Agency (ANR).

Institutional Review Board Statement

Not applicable.

Informed Consent Statement

Not applicable.

Data Availability Statement

No new data were created or analyzed in this study.

Acknowledgments

Some of the content of this article has been presented in a talk delivered by the first author at the Workshop in honor of Georges Gonthier, held at Inria Paris, on 23 June 2025. We thank the organizers, E. Tassi and A. Mahboubi, for offering us this opportunity.

Conflicts of Interest

The authors declare no conflicts of interest.

References

  1. Lyu, M.R.; Ray, B.; Roychoudhury, A.; Tan, S.H.; Thongtanunam, P. Automatic Programming: Large Language Models and Beyond. ACM Trans. Softw. Eng. Methodol. 2025, 34, 140. [Google Scholar] [CrossRef]
  2. Bistarelli, S.; Fiore, M.; Mercanti, I.; Mongiello, M. Usage of Large Language Model for Code Generation Tasks: A Review. SN Comput. Sci. 2025, 6, 673. [Google Scholar] [CrossRef]
  3. Xia, C.S.; Wei, Y.; Zhang, L. Automated Program Repair in the Era of Large Pre-trained Language Models. In Proceedings of the 45th IEEE/ACM International Conference on Software Engineering, ICSE 2023, Melbourne, Australia, 14–20 May 2023; pp. 1482–1494. [Google Scholar]
  4. Novikov, A.; Vu, N.; Eisenberger, M.; Dupont, E.; Huang, P.; Wagner, A.Z.; Shirobokov, S.; Kozlovskii, B.; Ruiz, F.J.R.; Mehrabian, A.; et al. AlphaEvolve: A coding agent for scientific and algorithmic discovery. arXiv 2025, arXiv:2506.13131. [Google Scholar] [CrossRef]
  5. Boye, J.; Moëll, B. Large Language Models and Mathematical Reasoning Failures. arXiv 2025, arXiv:2502.11574. [Google Scholar] [CrossRef]
  6. Zhou, Y.; Liu, H.; Chen, Z.; Tian, Y.; Chen, B. GSM-: How Do your LLMs Behave over Infinitely Increasing Reasoning Complexity and Context Length? In Proceedings of the Forty-Second International Conference on Machine Learning, ICML 2025, Vancouver, BC, Canada, 13–19 July 2025. [Google Scholar]
  7. Glazer, E.; Erdil, E.; Besiroglu, T.; Chicharro, D.; Chen, E.; Gunning, A.; Olsson, C.F.; Denain, J.; Ho, A.; de Oliveira Santos, E.; et al. FrontierMath: A Benchmark for Evaluating Advanced Mathematical Reasoning in AI. arXiv 2024, arXiv:2411.04872. [Google Scholar] [CrossRef]
  8. Macbeth, H. Algorithm and Abstraction in Formal Mathematics. In Mathematical Software—ICMS 2024, Proceedings of the 8th International Conference, Durham, UK, 22–25 July 2024; International Congress on Mathematical Software; Buzzard, K., Dickenstein, A., Eick, B., Leykin, A., Ren, Y., Eds.; Lecture Notes in Computer Science; Springer: Berlin/Heidelberg, Germany, 2024; Volume 14749, pp. 12–25. [Google Scholar] [CrossRef]
  9. Kaufmann, T.; Weng, P.; Bengs, V.; Hüllermeier, E. A Survey of Reinforcement Learning from Human Feedback. Trans. Mach. Learn. Res. 2025. Available online: https://openreview.net/pdf?id=f7OkIurx4b (accessed on 4 December 2025).
  10. DeepSeek-AI; Guo, D.; Yang, D.; Zhang, H.; Song, J.; Zhang, R.; Xu, R.; Zhu, Q.; Ma, S.; Wang, P.; et al. DeepSeek-R1: Incentivizing Reasoning Capability in LLMs via Reinforcement Learning. arXiv 2025, arXiv:2501.12948. [Google Scholar]
  11. Shao, Z.; Wang, P.; Zhu, Q.; Xu, R.; Song, J.; Zhang, M.; Li, Y.K.; Wu, Y.; Guo, D. DeepSeekMath: Pushing the Limits of Mathematical Reasoning in Open Language Models. arXiv 2024, arXiv:2402.03300. [Google Scholar] [CrossRef]
  12. Xin, H.; Ren, Z.Z.; Song, J.; Shao, Z.; Zhao, W.; Wang, H.; Liu, B.; Zhang, L.; Lu, X.; Du, Q.; et al. DeepSeek-Prover-V1.5: Harnessing Proof Assistant Feedback for Reinforcement Learning and Monte-Carlo Tree Search. In Proceedings of the Thirteenth International Conference on Learning Representations, ICLR 2025, Singapore, 24–28 April 2025. [Google Scholar]
  13. Wu, X.; Yao, W.; Chen, J.; Pan, X.; Wang, X.; Liu, N.; Yu, D. From Language Modeling to Instruction Following: Understanding the Behavior Shift in LLMs After Instruction Tuning. In Proceedings of the 2024 Conference of the North American Chapter of the Association for Computational Linguistics: Human Language Technologies (Volume 1: Long Papers), NAACL 2024, Mexico City, Mexico, 16–21 June 2024; Duh, K., Gómez-Adorno, H., Bethard, S., Eds.; Association for Computational Linguistics: Stroudsburg, PA, USA, 2024; pp. 2341–2369. [Google Scholar]
  14. Mahowald, K.; Ivanova, A.A.; Blank, I.A.; Kanwisher, N.; Tenenbaum, J.B.; Fedorenko, E. Dissociating language and thought in large language models. Trends Cogn. Sci. 2024, 28, 517–540. [Google Scholar] [CrossRef]
  15. Rafailov, R.; Sharma, A.; Mitchell, E.; Manning, C.D.; Ermon, S.; Finn, C. Direct preference optimization: Your language model is secretly a reward model. Adv. Neural Inf. Process. Syst. 2023, 36, 53728–53741. [Google Scholar]
  16. Wang, Z.; Bukharin, A.; Delalleau, O.; Egert, D.; Shen, G.; Zeng, J.; Kuchaiev, O.; Dong, Y. HelpSteer2-Preference: Complementing Ratings with Preferences. In Proceedings of the Thirteenth International Conference on Learning Representations, ICLR 2025, Singapore, 24–28 April 2025. [Google Scholar]
  17. Liu, Z.; Chen, Y.; Shoeybi, M.; Catanzaro, B.; Ping, W. AceMath: Advancing Frontier Math Reasoning with Post-Training and Reward Modeling. In Findings of the Association for Computational Linguistics, ACL 2025, Vienna, Austria, 27 July–1 August 2025; Association for Computational Linguistics: Kerrville, TX, USA, 2025; pp. 3993–4015. [Google Scholar]
  18. Xu, H.; Mao, X.; Li, F.; Wu, X.; Chen, W.; Zhang, W.; Luu, A.T. Full-Step-DPO: Self-Supervised Preference Optimization with Step-wise Rewards for Mathematical Reasoning. In Findings of the Association for Computational Linguistics, ACL 2025, Vienna, Austria, 27 July–1 August 2025; Association for Computational Linguistics: Kerrville, TX, USA, 2025; pp. 24343–24356. [Google Scholar]
  19. Ouyang, L.; Wu, J.; Jiang, X.; Almeida, D.; Wainwright, C.L.; Mishkin, P.; Zhang, C.; Agarwal, S.; Slama, K.; Ray, A.; et al. Training language models to follow instructions with human feedback. In Advances in Neural Information Processing Systems 35, Proceedings of the Annual Conference on Neural Information Processing Systems 2022, NeurIPS 2022, New Orleans, LA, USA, 28 November–9 December 2022; Koyejo, S., Mohamed, S., Agarwal, A., Belgrave, D., Cho, K., Oh, A., Eds.; Neural Information Processing Systems Foundation, Inc.: New Orleans, LA, USA, 2022. [Google Scholar]
  20. Lyu, Q.; Havaldar, S.; Stein, A.; Zhang, L.; Rao, D.; Wong, E.; Apidianaki, M.; Callison-Burch, C. Faithful Chain-of-Thought Reasoning. In The 13th International Joint Conference on Natural Language Processing and the 3rd Conference of the Asia-Pacific Chapter of the Association for Computational Linguistics, IJCNLP 2023—Volume 1: Long Papers, Nusa Dua, Bali, 1–4 November 2023; Association for Computational Linguistics: Stroudsburg, PA, USA, 2023; pp. 305–329. [Google Scholar]
  21. Xu, J.; Fei, H.; Pan, L.; Liu, Q.; Lee, M.; Hsu, W. Faithful Logical Reasoning via Symbolic Chain-of-Thought. In Proceedings of the 62nd Annual Meeting of the Association for Computational Linguistics (Volume 1: Long Papers), ACL 2024, Bangkok, Thailand, 11–16 August 2024; Association for Computational Linguistics: Kerrville, TX, USA, 2024; pp. 13326–13365. [Google Scholar] [CrossRef]
  22. Xie, S.M.; Santurkar, S.; Ma, T.; Liang, P.S. Data selection for language models via importance resampling. Adv. Neural Inf. Process. Syst. 2023, 36, 34201–34227. [Google Scholar]
  23. Zhang, T.; Yu, T.; Hashimoto, T.; Lewis, M.; Yih, W.T.; Fried, D.; Wang, S. Coder reviewer reranking for code generation. In Proceedings of the International Conference on Machine Learning, PMLR, Honolulu, HI, USA, 23–29 July 2023; pp. 41832–41846. [Google Scholar]
  24. Sun, W.; Yan, L.; Ma, X.; Wang, S.; Ren, P.; Chen, Z.; Yin, D.; Ren, Z. Is ChatGPT Good at Search? Investigating Large Language Models as Re-Ranking Agents. In Proceedings of the 2023 Conference on Empirical Methods in Natural Language Processing, EMNLP 2023, Singapore, 6–10 December 2023; pp. 14918–14937. [Google Scholar]
  25. Pan, L.; Saxon, M.; Xu, W.; Nathani, D.; Wang, X.; Wang, W.Y. Automatically Correcting Large Language Models: Surveying the landscape of diverse automated correction strategies. Trans. Assoc. Comput. Linguist. 2024, 12, 484–506. [Google Scholar] [CrossRef]
  26. Gou, Z.; Shao, Z.; Gong, Y.; Shen, Y.; Yang, Y.; Duan, N.; Chen, W. CRITIC: Large Language Models Can Self-Correct with Tool-Interactive Critiquing. In Proceedings of the Twelfth International Conference on Learning Representations, ICLR 2024, Vienna, Austria, 7–11 May 2024. [Google Scholar]
  27. Jiang, Z.; Xu, F.F.; Gao, L.; Sun, Z.; Liu, Q.; Dwivedi-Yu, J.; Yang, Y.; Callan, J.; Neubig, G. Active retrieval augmented generation. In Proceedings of the 2023 Conference on Empirical Methods in Natural Language Processing, Singapore, 6–10 December 2023; pp. 7969–7992. [Google Scholar]
  28. Wei, J.; Wang, X.; Schuurmans, D.; Bosma, M.; Ichter, B.; Xia, F.; Chi, E.H.; Le, Q.V.; Zhou, D. Chain-of-Thought Prompting Elicits Reasoning in Large Language Models. In Advances in Neural Information Processing Systems 35, Proceedings of the Annual Conference on Neural Information Processing Systems 2022, NeurIPS 2022, New Orleans, LA, USA, 28 November–9 December 2022; Koyejo, S., Mohamed, S., Agarwal, A., Belgrave, D., Cho, K., Oh, A., Eds.; Neural Information Processing Systems Foundation, Inc.: New Orleans, LA, USA, 2022. [Google Scholar]
  29. Kojima, T.; Gu, S.S.; Reid, M.; Matsuo, Y.; Iwasawa, Y. Large Language Models are Zero-Shot Reasoners. In Advances in Neural Information Processing Systems 35, Proceedings of the Annual Conference on Neural Information Processing Systems 2022, NeurIPS 2022, New Orleans, LA, USA, 28 November–9 December 2022; Koyejo, S., Mohamed, S., Agarwal, A., Belgrave, D., Cho, K., Oh, A., Eds.; Neural Information Processing Systems Foundation, Inc.: New Orleans, LA, USA, 2022. [Google Scholar]
  30. Yao, S.; Yu, D.; Zhao, J.; Shafran, I.; Griffiths, T.; Cao, Y.; Narasimhan, K. Tree of thoughts: Deliberate problem solving with large language models. Adv. Neural Inf. Process. Syst. 2023, 36, 11809–11822. [Google Scholar]
  31. Lightman, H.; Kosaraju, V.; Burda, Y.; Edwards, H.; Baker, B.; Lee, T.; Leike, J.; Schulman, J.; Sutskever, I.; Cobbe, K. Let’s Verify Step by Step. In Proceedings of the Twelfth International Conference on Learning Representations, ICLR 2024, Vienna, Austria, 7–11 May 2024. [Google Scholar]
  32. Hendrycks, D.; Burns, C.; Kadavath, S.; Arora, A.; Basart, S.; Tang, E.; Song, D.; Steinhardt, J. Measuring Mathematical Problem Solving with the MATH Dataset. In Proceedings of the Neural Information Processing Systems Track on Datasets and Benchmarks 1, NeurIPS Datasets and Benchmarks 2021, Virtual, 6–14 December 2021; Vanschoren, J., Yeung, S., Eds.; Neural Information Processing Systems Foundation, Inc.: New Orleans, LA, USA, 2021. [Google Scholar]
  33. Yang, K.; Swope, A.M.; Gu, A.; Chalamala, R.; Song, P.; Yu, S.; Godil, S.; Prenger, R.J.; Anandkumar, A. LeanDojo: Theorem Proving with Retrieval-Augmented Language Models. In Advances in Neural Information Processing Systems 36, Proceedings of the Annual Conference on Neural Information Processing Systems 2023, NeurIPS 2023, New Orleans, LA, USA, 10–16 December 2023; Oh, A., Naumann, T., Globerson, A., Saenko, K., Hardt, M., Levine, S., Eds.; Neural Information Processing Systems Foundation, Inc.: New Orleans, LA, USA, 2023. [Google Scholar]
  34. Mishra, S.; Finlayson, M.; Lu, P.; Tang, L.; Welleck, S.; Baral, C.; Rajpurohit, T.; Tafjord, O.; Sabharwal, A.; Clark, P.; et al. LILA: A Unified Benchmark for Mathematical Reasoning. In Proceedings of the 2022 Conference on Empirical Methods in Natural Language Processing, EMNLP 2022, Abu Dhabi, United Arab Emirates, 7–11 December 2022; Goldberg, Y., Kozareva, Z., Zhang, Y., Eds.; Association for Computational Linguistics: Stroudsburg, PA, USA, 2022; pp. 5807–5832. [Google Scholar]
  35. Mishra, S.; Mitra, A.; Varshney, N.; Sachdeva, B.S.; Clark, P.; Baral, C.; Kalyan, A. NumGLUE: A Suite of Fundamental yet Challenging Mathematical Reasoning Tasks. In Proceedings of the 60th Annual Meeting of the Association for Computational Linguistics (Volume 1: Long Papers), ACL 2022, Dublin, Ireland, 22–27 May 2022; Muresan, S., Nakov, P., Villavicencio, A., Eds.; Association for Computational Linguistics: Stroudsburg, PA, USA, 2022; pp. 3505–3523. [Google Scholar]
  36. Zhang, M.; Yin, F.; Liu, C. A Multi-Modal Neural Geometric Solver with Textual Clauses Parsed from Diagram. In Proceedings of the Thirty-Second International Joint Conference on Artificial Intelligence, IJCAI 2023, Macao SAR, China, 19–25 August 2023; pp. 3374–3382. [Google Scholar]
  37. Zhang, J.; Moshfeghi, Y. GOLD: Geometry Problem Solver with Natural Language Description. In Findings of the Association for Computational Linguistics: NAACL 2024, Mexico City, Mexico, 16–21 June 2024; Duh, K., Gomez, H., Bethard, S., Eds.; Association for Computational Linguistics (ACL): Kerrville, TX, USA, 2024; pp. 263–278. [Google Scholar] [CrossRef]
  38. Wang, K.; Pan, J.; Wei, L.; Zhou, A.; Shi, W.; Lu, Z.; Xiao, H.; Yang, Y.; Ren, H.; Zhan, M.; et al. MathCoder-VL: Bridging Vision and Code for Enhanced Multimodal Mathematical Reasoning. In Findings of the Association for Computational Linguistics, ACL 2025, Vienna, Austria, 27 July–1 August 2025; Che, W., Nabende, J., Shutova, E., Pilehvar, M.T., Eds.; Association for Computational Linguistics: Kerrville, TX, USA, 2025; pp. 2505–2534. [Google Scholar]
  39. Duan, C.; Sun, K.; Fang, R.; Zhang, M.; Feng, Y.; Luo, Y.; Liu, Y.; Wang, K.; Pei, P.; Cai, X.; et al. CodePlot-CoT: Mathematical Visual Reasoning by Thinking with Code-Driven Images. arXiv 2025, arXiv:2510.11718. [Google Scholar] [CrossRef]
  40. Shi, W.; Yu, A.; Fang, R.; Ren, H.; Wang, K.; Zhou, A.; Tian, C.; Fu, X.; Hu, Y.; Lu, Z.; et al. MathCanvas: Intrinsic Visual Chain-of-Thought for Multimodal Mathematical Reasoning. arXiv 2025, arXiv:2510.14958. [Google Scholar] [CrossRef]
  41. Zheng, K.; Han, J.M.; Polu, S. miniF2F: A cross-system benchmark for formal Olympiad-level mathematics. In Proceedings of the Tenth International Conference on Learning Representations, ICLR 2022, Virtual Event, 25–29 April 2022. [Google Scholar]
  42. de Moura, L.; Ullrich, S. The Lean 4 Theorem Prover and Programming Language. In Automated Deduction—CADE 28, Proceedings of the 28th International Conference on Automated Deduction, Virtual Event, 12–15 July 2021; Platzer, A., Sutcliffe, G., Eds.; Lecture Notes in Computer Science; Springer: Berlin/Heidelberg, Germany, 2021; Volume 12699, pp. 625–635. [Google Scholar]
  43. Wang, H.; Unsal, M.; Lin, X.; Baksys, M.; Liu, J.; Santos, M.D.; Sung, F.; Vinyes, M.; Ying, Z.; Zhu, Z.; et al. Kimina-Prover Preview: Towards Large Formal Reasoning Models with Reinforcement Learning. arXiv 2025, arXiv:2504.11354. [Google Scholar] [CrossRef]
  44. Liu, H.; Sun, J.; Li, Z.; Yao, A.C. Efficient Neural Theorem Proving via Fine-grained Proof Structure Analysis. arXiv 2025, arXiv:2501.18310. [Google Scholar] [CrossRef]
  45. Zheng, C.; Wang, H.; Xie, E.; Liu, Z.; Sun, J.; Xin, H.; Shen, J.; Li, Z.; Li, Y. Lyra: Orchestrating Dual Correction in Automated Theorem Proving. Trans. Mach. Learn. Res. 2024. Available online: https://openreview.net/forum?id=Svt75kotzs (accessed on 4 December 2025).
  46. Lample, G.; Lacroix, T.; Lachaux, M.; Rodriguez, A.; Hayat, A.; Lavril, T.; Ebner, G.; Martinet, X. HyperTree Proof Search for Neural Theorem Proving. In Advances in Neural Information Processing Systems 35, Proceedings of the Annual Conference on Neural Information Processing Systems 2022, NeurIPS 2022, New Orleans, LA, USA, 28 November–9 December 2022; Koyejo, S., Mohamed, S., Agarwal, A., Belgrave, D., Cho, K., Oh, A., Eds.; Neural Information Processing Systems Foundation, Inc.: New Orleans, LA, USA, 2022. [Google Scholar]
  47. Wang, H.; Xin, H.; Zheng, C.; Liu, Z.; Cao, Q.; Huang, Y.; Xiong, J.; Shi, H.; Xie, E.; Yin, J.; et al. LEGO-Prover: Neural Theorem Proving with Growing Libraries. In Proceedings of the Twelfth International Conference on Learning Representations, ICLR 2024, Vienna, Austria, 7–11 May 2024. [Google Scholar]
  48. Song, P.; Yang, K.; Anandkumar, A. Towards Large Language Models as Copilots for Theorem Proving in Lean. arXiv 2024, arXiv:2404.12534. [Google Scholar] [CrossRef]
  49. Petrov, I.; Dekoninck, J.; Baltadzhiev, L.; Drencheva, M.; Minchev, K.; Balunovic, M.; Jovanovic, N.; Vechev, M.T. Proof or Bluff? Evaluating LLMs on 2025 USA Math Olympiad. arXiv 2025, arXiv:2503.21934. [Google Scholar] [CrossRef]
  50. Lewkowycz, A.; Andreassen, A.; Dohan, D.; Dyer, E.; Michalewski, H.; Ramasesh, V.V.; Slone, A.; Anil, C.; Schlag, I.; Gutman-Solo, T.; et al. Solving Quantitative Reasoning Problems with Language Models. In Advances in Neural Information Processing Systems 35, Proceedings of the Annual Conference on Neural Information Processing Systems 2022, NeurIPS 2022, New Orleans, LA, USA, 28 November–9 December 2022; Koyejo, S., Mohamed, S., Agarwal, A., Belgrave, D., Cho, K., Oh, A., Eds.; Neural Information Processing Systems Foundation, Inc.: New Orleans, LA, USA, 2022. [Google Scholar]
  51. Jiang, A.Q.; Welleck, S.; Zhou, J.P.; Lacroix, T.; Liu, J.; Li, W.; Jamnik, M.; Lample, G.; Wu, Y. Draft, Sketch, and Prove: Guiding Formal Theorem Provers with Informal Proofs. In Proceedings of the Eleventh International Conference on Learning Representations, ICLR 2023, Kigali, Rwanda, 1–5 May 2023. [Google Scholar]
  52. Wiedijk, F. The QED Manifesto Revisited. In From Insight to Proof, Festschrift in Honour of Andrzej Trybulec; Matuszwski, R., Zalewska, A., Eds.; University of Białystok: Białystok, Poland, 2007; pp. 121–133. [Google Scholar]
  53. Voevodsky, V. The origins and motivations of the univalent foundations. In The Institute Letter—Institute for Advanced Study; Institute for Advanced Study: Princeton, NJ, USA, 2014. [Google Scholar]
  54. Buzzard, K. Mathematical reasoning and the computer. Bull. Am. Math. Soc. 2024, 61, 211–224. [Google Scholar] [CrossRef]
  55. Avigad, J. Mathematics and the formal turn. Bull. Am. Math. Soc. 2024, 61, 225–240. [Google Scholar] [CrossRef]
  56. Hanna, G.; Larvor, B.; Yan, X.K. Using the proof assistant Lean in undergraduate mathematics classrooms. ZDM–Math. Educ. 2024, 56, 1517–1529. [Google Scholar] [CrossRef]
  57. Barwise, J. An introduction to first-order logic. In Handbook of Mathematical Logic; Elsevier: Amsterdam, The Netherlands, 1977; pp. 5–46. [Google Scholar]
  58. Rav, Y. Why do we prove theorems? Philos. Math. 1999, 7, 5–41. [Google Scholar] [CrossRef]
  59. Antonutti Marfori, M. Informal proofs and mathematical rigour. Stud. Log. 2010, 96, 261–272. [Google Scholar] [CrossRef]
  60. Hales, T.; Adams, M.; Bauer, G.; Dang, T.D.; Harrison, J.; Hoang, L.T.; Kaliszyk, C.; Magron, V.; McLaughlin, S.; Nguyen, T.T.; et al. A formal proof of the Kepler conjecture. In Forum of Mathematics, Pi; Cambridge University Press: Cambridge, UK, 2017; Volume 5, p. e2. [Google Scholar]
  61. Gonthier, G. The Four Colour Theorem: Engineering of a Formal Proof. In Computer Mathematics, Proceedings of the 8th Asian Symposium, ASCM 2007, Singapore, 15–17 December 2007; Revised and Invited Papers; Kapur, D., Ed.; Lecture Notes in Computer Science; Springer: Berlin/Heidelberg, Germany, 2007; Volume 5081, p. 333. [Google Scholar] [CrossRef]
  62. Gonthier, G.; Asperti, A.; Avigad, J.; Bertot, Y.; Cohen, C.; Garillot, F.; Roux, S.L.; Mahboubi, A.; O’Connor, R.; Biha, S.O.; et al. A Machine-Checked Proof of the Odd Order Theorem. In Interactive Theorem Proving, Proceedings of the 4th International Conference, ITP 2013, Rennes, France, 22–26 July 2013; Springer: Berlin/Heidelberg, Germany, 2013; pp. 163–179. [Google Scholar]
  63. Best, A.J.; Birkbeck, C.; Brasca, R.; Boidi, E.R. Fermat’s Last Theorem for Regular Primes (Short Paper). In 14th International Conference on Interactive Theorem Proving, ITP 2023, Białystok, Poland, 31 July–4 August 2023; Naumowicz, A., Thiemann, R., Eds.; Schloss Dagstuhl–Leibniz-Zentrum für Informatik: Wadern, Germany, 2023; Volume 268, LIPIcs; pp. 36:1–36:8. [Google Scholar] [CrossRef]
  64. Simon, D. Checking Natural Language Proofs. In 9th International Conference on Automated Deduction, Argonne, Illinois, USA, 23–26 May 1988, Proceedings; Lusk, E.L., Overbeek, R.A., Eds.; Lecture Notes in Computer Science; Springer: Berlin/Heidelberg, Germany, 1988; Volume 310, pp. 141–150. [Google Scholar] [CrossRef]
  65. Simon, D. Checking Number Theory Proofs in Natural Language. Ph.D. Thesis, University of Texas at Austin, Austin, TX, USA, 1990. [Google Scholar]
  66. Zinn, C.W. Understanding Informal Mathematical Discourse. Ph.D. Thesis, Universität Erlangen-Nürnberg, Erlangen, Germany, 2004. [Google Scholar]
  67. Wu, Y.; Jiang, A.Q.; Li, W.; Rabe, M.N.; Staats, C.; Jamnik, M.; Szegedy, C. Autoformalization with Large Language Models. In Advances in Neural Information Processing Systems 35, Proceedings of the Annual Conference on Neural Information Processing Systems 2022, NeurIPS 2022, New Orleans, LA, USA, 28 November–9 December 2022; Koyejo, S., Mohamed, S., Agarwal, A., Belgrave, D., Cho, K., Oh, A., Eds.; Neural Information Processing Systems Foundation, Inc.: New Orleans, LA, USA, 2022. [Google Scholar]
  68. Lample, G.; Charton, F. Deep Learning For Symbolic Mathematics. In Proceedings of the 8th International Conference on Learning Representations, ICLR 2020, Addis Ababa, Ethiopia, 26–30 April 2020. [Google Scholar]
  69. Zhou, J.P.; Staats, C.; Li, W.; Szegedy, C.; Weinberger, K.Q.; Wu, Y. Don’t Trust: Verify—Grounding LLM Quantitative Reasoning with Autoformalization. In Proceedings of the Twelfth International Conference on Learning Representations, ICLR 2024, Vienna, Austria, 7–11 May 2024. [Google Scholar]
  70. Kaliszyk, C.; Urban, J.; Vyskocil, J. Learning to Parse on Aligned Corpora (Rough Diamond). In Interactive Theorem Proving, Proceedings of the 6th International Conference, ITP 2015, Nanjing, China, 24–27 August 2015; Urban, C., Zhang, X., Eds.; Lecture Notes in Computer Science; Springer: Berlin/Heidelberg, Germany, 2015; Volume 9236, pp. 227–233. [Google Scholar] [CrossRef]
  71. Kaliszyk, C.; Urban, J.; Vyskocil, J. Automating Formalization by Statistical and Semantic Parsing of Mathematics. In Interactive Theorem Proving, Proceedings of the 8th International Conference, ITP 2017, Brasília, Brazil, 26–29 September 2017; Ayala-Rincón, M., Muñoz, C.A., Eds.; Lecture Notes in Computer Science; Springer: Berlin/Heidelberg, Germany, 2017; Volume 10499, pp. 12–27. [Google Scholar] [CrossRef]
  72. Wang, Q.; Kaliszyk, C.; Urban, J. First Experiments with Neural Translation of Informal to Formal Mathematics. In Intelligent Computer Mathematics, Proceedings of the 11th International Conference, CICM 2018, Hagenberg, Austria, 13–17 August 2018; Rabe, F., Farmer, W.M., Passmore, G.O., Youssef, A., Eds.; Lecture Notes in Computer Science; Springer: Berlin/Heidelberg, Germany, 2018; Volume 11006, pp. 255–270. [Google Scholar] [CrossRef]
  73. Bancerek, G. Automatic translation in formalized mathematics. Mech. Math. Its Appl. 2006, 5, 19–31. [Google Scholar]
  74. Zhang, L.; Valentino, M.; Freitas, A. Formalizing Complex Mathematical Statements with LLMs: A Study on Mathematical Definitions. arXiv 2025, arXiv:2502.12065. [Google Scholar] [CrossRef]
  75. Chen, G.; Wu, J.; Chen, X.; Zhao, W.X.; Song, R.; Li, C.; Fan, K.; Liu, D.; Liao, M. ReForm: Reflective Autoformalization with Prospective Bounded Sequence Optimization. arXiv 2025, arXiv:2510.24592. [Google Scholar] [CrossRef]
  76. Cunningham, G.; Bunescu, R.C.; Juedes, D. Towards Autoformalization of Mathematics and Code Correctness: Experiments with Elementary Proofs. In Proceedings of the 1st Workshop on Mathematical Natural Language Processing—MathNLP 2022, Abu Dhabi, United Arab Emirates, 8 December 2022; pp. 25–32. [Google Scholar]
  77. Pierce, B.C.; de Amorim, A.A.; Casinghino, C.; Gaboardi, M.; Greenberg, M.; Hriţcu, C.; Sjöberg, V.; Tolmach, A.; Yorgey, B. Programming Language Foundations; Software Foundations Series; University of Pennsylvania: Philadelphia, PA, USA, 2018; Volume 2. [Google Scholar]
  78. Wiedijk, F. Formal Proof Sketches. In Types for Proofs and Programs, Proceedings of the International Workshop, TYPES 2003, Torino, Italy, 30 April–4 May 2003, Revised Selected Papers; Berardi, S., Coppo, M., Damiani, F., Eds.; Lecture Notes in Computer Science; Springer: Berlin/Heidelberg, Germany, 2003; Volume 3085, pp. 378–393. [Google Scholar] [CrossRef]
  79. Paulson, L.C. Three Years of Experience with Sledgehammer, a Practical Link between Automatic and Interactive Theorem Provers. In PAAR-2010: Proceedings of the 2nd Workshop on Practical Aspects of Automated Reasoning, Edinburgh, Scotland, UK, 14 July 2010; Schmidt, R.A., Schulz, S., Konev, B., Eds.; EPiC Series in Computing; EasyChair: Stockport, UK, 2010; Volume 9, pp. 1–10. [Google Scholar] [CrossRef]
  80. Jiang, A.Q.; Li, W.; Tworkowski, S.; Czechowski, K.; Odrzygózdz, T.; Milos, P.; Wu, Y.; Jamnik, M. Thor: Wielding Hammers to Integrate Language Models and Automated Theorem Provers. In Advances in Neural Information Processing Systems 35, Proceedings of the Annual Conference on Neural Information Processing Systems 2022, NeurIPS 2022, New Orleans, LA, USA, 28 November–9 December 2022; Koyejo, S., Mohamed, S., Agarwal, A., Belgrave, D., Cho, K., Oh, A., Eds.; Neural Information Processing Systems Foundation, Inc.: New Orleans, LA, USA, 2022. [Google Scholar]
  81. Wiedijk, F. (Ed.) The Seventeen Provers of the World, Foreword by Dana S. Scott; Lecture Notes in Computer Science; Springer: Berlin/Heidelberg, Germany, 2006; Volume 3600. [Google Scholar]
  82. Sørensen, M.H.; Urzyczyn, P. Lectures on the Curry-Howard Isomorphism, Volume 149 (Studies in Logic and the Foundations of Mathematics); Elsevier Science Inc.: Cambridge, MA, USA, 2006. [Google Scholar]
  83. Asperti, A.; Geuvers, H.; Natarajan, R. Social processes, program verification and all that. Math. Struct. Comput. Sci. 2009, 19, 877–896. [Google Scholar] [CrossRef][Green Version]
  84. Bertot, Y.; Castéran, P. Proof by Reflection. In Interactive Theorem Proving and Program Development: Coq’Art: The Calculus of Inductive Constructions; Springer: Berlin/Heidelberg, Germany, 2004; pp. 433–448. [Google Scholar]
  85. Gonthier, G.; Mahboubi, A. An introduction to small scale reflection in Coq. J. Formaliz. Reason. 2010, 3, 95–152. [Google Scholar]
  86. Wenzel, M.; Wiedijk, F. A Comparison of Mizar and Isar. J. Autom. Reason. 2002, 29, 389–411. [Google Scholar] [CrossRef]
  87. Asperti, A. Proof, Message and Certificate. In Intelligent Computer Mathematics, Proceedings of the 11th International Conference, AISC 2012, 19th Symposium, Calculemus 2012, 5th International Workshop, DML 2012, 11th International Conference, MKM 2012, Systems and Projects, Held as Part of CICM 2012, Bremen, Germany, 8–13 July 2012; Springer: Berlin/Heidelberg, Germany, 2012; pp. 17–31. [Google Scholar]
  88. de Bruijn, N.G. AUTOMATH, a Language for Mathematics. In Automation of Reasoning: 2: Classical Papers on Computational Logic 1967–1970; Siekmann, J.H., Wrightson, G., Eds.; Springer: Berlin/Heidelberg, Germany, 1983; pp. 159–200. [Google Scholar]
  89. Asperti, A.; Sacerdoti Coen, C. Some Considerations on the Usability of Interactive Provers. In Intelligent Computer Mathematics, Proceedings of the 10th International Conference, AISC 2010, 17th Symposium, Calculemus 2010, and 9th International Conference, MKM 2010, Paris, France, 5–10 July 2010; Springer: Berlin/Heidelberg, Germany, 2010; pp. 147–156. [Google Scholar]
  90. Jiang, W.; Shi, H.; Yu, L.; Liu, Z.; Zhang, Y.; Li, Z.; Kwok, J.T. Forward-Backward Reasoning in Large Language Models for Mathematical Verification. In Findings of the Association for Computational Linguistics, ACL 2024, Bangkok, Thailand, Virtual Meeting, 11–16 August 2024; Ku, L., Martins, A., Srikumar, V., Eds.; Association for Computational Linguistics: Stroudsburg, PA, USA, 2024; pp. 6647–6661. [Google Scholar]
  91. Li, B.Z.; Guo, Z.C.; Andreas, J. (How) Do Language Models Track State? In Proceedings of the Forty-Second International Conference on Machine Learning, ICML 2025, Vancouver, BC, Canada, 13–19 July 2025. [Google Scholar]
  92. Zhang, Y.; Du, W.; Jin, D.; Fu, J.; Jin, Z. Finite State Automata Inside Transformers with Chain-of-Thought: A Mechanistic Study on State Tracking. In Proceedings of the 63rd Annual Meeting of the Association for Computational Linguistics (Volume 1: Long Papers), ACL 2025, Vienna, Austria, 27 July–1 August 2025; Association for Computational Linguistics: Kerrville, TX, USA, 2025; pp. 13603–13621. [Google Scholar]
  93. Herrmann, V.; Csordás, R.; Schmidhuber, J. Measuring In-Context Computation Complexity via Hidden State Prediction. In Proceedings of the Forty-Second International Conference on Machine Learning, ICML 2025, Vancouver, BC, Canada, 13–19 July 2025. [Google Scholar]
  94. Rezaee, K.; Camacho-Collados, J.; Pilehvar, M.T. Exploring State Tracking Capabilities of Large Language Models. arXiv 2025, arXiv:2511.10457. [Google Scholar] [CrossRef]
  95. Turpin, M.; Michael, J.; Perez, E.; Bowman, S.R. Language Models Don’t Always Say What They Think: Unfaithful Explanations in Chain-of-Thought Prompting. In Advances in Neural Information Processing Systems 36, Proceedings of the Annual Conference on Neural Information Processing Systems 2023, NeurIPS 2023, New Orleans, LA, USA, 10–16 December 2023; Neural Information Processing Systems Foundation, Inc.: New Orleans, LA, USA, 2023. [Google Scholar]
  96. Xiong, W.; Zhang, H.; Ye, C.; Chen, L.; Jiang, N.; Zhang, T. Self-rewarding correction for mathematical reasoning. arXiv 2025, arXiv:2502.19613. [Google Scholar] [CrossRef]
  97. Shinn, N.; Cassano, F.; Gopinath, A.; Narasimhan, K.; Yao, S. Reflexion: Language agents with verbal reinforcement learning. In Advances in Neural Information Processing Systems 36, Proceedings of the Annual Conference on Neural Information Processing Systems 2023, NeurIPS 2023, New Orleans, LA, USA, 10–16 December 2023; Neural Information Processing Systems Foundation, Inc.: New Orleans, LA, USA, 2023. [Google Scholar]
  98. Madaan, A.; Tandon, N.; Gupta, P.; Hallinan, S.; Gao, L.; Wiegreffe, S.; Alon, U.; Dziri, N.; Prabhumoye, S.; Yang, Y.; et al. SELF-REFINE: Iterative refinement with self-feedback. In Proceedings of the 37th International Conference on Neural Information Processing Systems, NIPS’23, New Orleans, LA, USA, 10–16 December 2023. [Google Scholar]
Figure 1. Typical interaction loop between a formal prover and a Large Language Model is the case of formal mathematics. The LLM proposes a proof step (e.g., a tactic), which is checked by an external proof assistant that explicitly maintains and updates the proof state. Unlike standard reinforcement learning loops with an evolving external environment, state transitions here are symbolic and tool-mediated, and the model does not internally persist the deductive state but receives it anew at each iteration. Feedback or hints are generated when necessary, and the loop continues until a complete proof is assembled.
Figure 1. Typical interaction loop between a formal prover and a Large Language Model is the case of formal mathematics. The LLM proposes a proof step (e.g., a tactic), which is checked by an external proof assistant that explicitly maintains and updates the proof state. Unlike standard reinforcement learning loops with an evolving external environment, state transitions here are symbolic and tool-mediated, and the model does not internally persist the deductive state but receives it anew at each iteration. Feedback or hints are generated when necessary, and the loop continues until a complete proof is assembled.
Bdcc 10 00038 g001
Figure 2. A sequence of progressive changes proposed by AlphaEvolve to discover faster matrix multiplication algorithms. The smooth search space facilitates incremental improvement.
Figure 2. A sequence of progressive changes proposed by AlphaEvolve to discover faster matrix multiplication algorithms. The smooth search space facilitates incremental improvement.
Bdcc 10 00038 g002
Table 1. Typical reward signals used in RL-based techniques across different LLM scenarios.
Table 1. Typical reward signals used in RL-based techniques across different LLM scenarios.
ScenarioEnvironmentReward Signal
RLHF (Human Feedback)Human / reward modelWhich output is preferred?
Code/math correctnessProgram evaluator / test suiteDid the program pass tests?
Proof generationProof assistantDid the proof succeed? Was the tactic valid?
Format adherenceExternal validatorDid the output respect a given format?
Table 2. Comparison of traditional vs. formalized mathematical reasoning with LLMs.
Table 2. Comparison of traditional vs. formalized mathematical reasoning with LLMs.
AspectTraditional MathematicsFormalized Mathematics
LanguageNatural language with embedded math notationRigid symbolic language enforced by proof assistant
Output GranularityFull argument or solution in one passSingle tactic or step at a time
Feedback StyleSparse; often based on final answer correctness or
human judgment
Frequent; each step checked by proof assistant for validity
Proof StateImplicit; carried in the text or inferred from structureExplicit; updated after every tactic via proof assistant
Goal TypePlausibility, clarity, coherenceFormal logical correctness
Model RoleAutonomous generator of human-style solutionsStep-wise assistant guided by tool feedback
Training SupervisionCoarse-grained; from textbooks, forums, solutionsFine-grained; tactic-state pairs, often RL-based
Tool IntegrationOptional or post hoc checkingTight integration with ITP systems like Lean, Coq
Table 3. Comparison between Minerva and DeepSeek-R1. Minerva adopts a supervised imitation paradigm, while DeepSeek-R1 is entirely trained though Reinforcement Learning.
Table 3. Comparison between Minerva and DeepSeek-R1. Minerva adopts a supervised imitation paradigm, while DeepSeek-R1 is entirely trained though Reinforcement Learning.
AspectMinerva (Google, 2022)DeepSeek-R1
(DeepSeek-AI, 2024)
Base ModelPaLM 540BDeepSeekMath-Base
(custom pretraining)
Training DataArXiv papers, textbook problems, math-heavy WikipediaDeepSeekMath corpus + curated cold-start problems
Supervised Fine-TuningYes—CoT-style solutionsNo—RL only
RL/Reward ModelNonePPO-style RL guided by learned reward model
Cold-Start StrategyNot usedYes—no reasoning labels
Reasoning SupervisionCoT with full solutionsOnly reward signals
Representation FormatNatural language + LaTeXNatural language with internal reasoning steps
PostprocessingSelf-consistency (pass@k)Sampling + reward-model reranking
Design StrengthScale + high-quality supervisionAutonomous reasoning development through RL
LimitationDepends on curated
reasoning traces
RL instability; sparse reward
Table 4. Comparison of the library retrieval strategy between Kimina, Lyra, and DeepSeek-Prover.
Table 4. Comparison of the library retrieval strategy between Kimina, Lyra, and DeepSeek-Prover.
ModelGoal RepresentationPremise Retrieval StrategyInjected into ModelNotes
KiminaLean proof state + hypothesesTop-k retrieved theorems via retrieverPrepended in prompt (as preamble to proof)Retrieval is static per problem (no search-time updates)
LyraLean proof stateNo dynamic retrieval of theoremsContext = local goal state + tactic libraryEmphasis is on tool use correction, not premise lookup
DeepSeekLean proof state + hypothesesDynamic premise selection + RMaxTSRetrieved theorems passed in as part of promptPremise selection may evolve during tree search
Table 5. Comparison between Kimina-Prover, Lyra, and DeepSeek-Prover with respect to supervision and feedback.
Table 5. Comparison between Kimina-Prover, Lyra, and DeepSeek-Prover with respect to supervision and feedback.
ModelSupervision TypeFeedback SourceFeedback Granularity
Kimina-ProverReinforcement LearningLean 4 verifierWhole-proof success/failure (pass/fail)
LyraSupervised + error-driven correctionProof assistant error messagesLocal tool-level and goal-level feedback
DeepSeek-ProverSupervised Fine-Tuning + RLPAFLean runtime (tactic acceptance)Step-by-step tactic validation
Table 6. Models and methods for intra-pass self-correction.
Table 6. Models and methods for intra-pass self-correction.
Model/MethodMechanismDomain
Self-RefineMulti-pass generate–critique–revise loopGeneral reasoning
ReflexionIterative self-analysis and targeted re-generationCode, math, planning
EditCoderInline insertion/deletion corrections
during decoding
Code generation
CriticGPT (some configs)Interleaved critiques within a single passDialogue, QA
Disclaimer/Publisher’s Note: The statements, opinions and data contained in all publications are solely those of the individual author(s) and contributor(s) and not of MDPI and/or the editor(s). MDPI and/or the editor(s) disclaim responsibility for any injury to people or property resulting from any ideas, methods, instructions or products referred to in the content.

Share and Cite

MDPI and ACS Style

Asperti, A.; Naibo, A.; Sacerdoti Coen, C. Thinking Machines: Mathematical Reasoning in the Age of LLMs. Big Data Cogn. Comput. 2026, 10, 38. https://doi.org/10.3390/bdcc10010038

AMA Style

Asperti A, Naibo A, Sacerdoti Coen C. Thinking Machines: Mathematical Reasoning in the Age of LLMs. Big Data and Cognitive Computing. 2026; 10(1):38. https://doi.org/10.3390/bdcc10010038

Chicago/Turabian Style

Asperti, Andrea, Alberto Naibo, and Claudio Sacerdoti Coen. 2026. "Thinking Machines: Mathematical Reasoning in the Age of LLMs" Big Data and Cognitive Computing 10, no. 1: 38. https://doi.org/10.3390/bdcc10010038

APA Style

Asperti, A., Naibo, A., & Sacerdoti Coen, C. (2026). Thinking Machines: Mathematical Reasoning in the Age of LLMs. Big Data and Cognitive Computing, 10(1), 38. https://doi.org/10.3390/bdcc10010038

Article Metrics

Back to TopTop