DRADG: A Dynamic Risk-Adaptive Data Governance Framework for Modern Digital Ecosystems
Abstract
1. Introduction
- A gap-driven comparative analysis of major data governance frameworks (DAMA-DMBOK, NIST DGM, COBIT, and GDPR) from a risk-integration, adaptability, and scalability perspective.
- The design of “DRADG”, a conceptual framework, and RACE, which treats dynamic risk assessment as a first-class driver of data governance.
- A technical architecture and set of mechanisms (AI models, knowledge graph, observability stack, and policies-as-code) that operationalise DRADG on modern data platforms.
- A five-step implementation methodology and preliminary quantitative evaluation that demonstrate the feasibility and benefits of risk-adaptive data governance.
- RQ1: How can we design a risk-driven data governance framework that dynamically adapts to emerging threats while ensuring operational efficiency?
- RQ2: What are the most effective mechanisms for automatically identifying, quantifying, and prioritizing data-related risks in a dynamic environment?
- RQ3: How can data governance policies be developed to adapt based on identified risk levels automatically?
- RQ4: Which indicators and metrics can effectively measure the performance of a risk-oriented governance framework?
- RQ5: What are the critical success factors for implementing risk-based data governance in modern enterprises?
2. Background and Related Work
2.1. State of the Art in Data Governance and Risk Management
2.1.1. DMBOK
2.1.2. NIST DGM
2.1.3. COBIT
2.1.4. GDPR
2.1.5. Recent Developments in Data Governance
2.2. The Evolution of Risk Management Approaches
- Risk identification: Identifying opportunities and dangers.
- Risk assessment: Ranking hazards according to goals and assessing their impact and likelihood.
- Risk Mitigation: Putting mitigation plans into action.
- Risk Monitoring and Review: Ongoing evaluation and input.
2.3. Critical Analysis of Existing Frameworks
2.3.1. State of Practice in Data Governance and Risk Management
2.3.2. Automated and AI-Enhanced Data Risk Management
2.4. Research Methodology and Framework Steps
- Lifecycle coverage (from data acquisition to decommissioning);
- Explicit modeling of data risks and controls;
- Capability for continuous monitoring and adaptation;
- Interoperability with existing frameworks and regulatory regimes.
- The multi-layer DRADG framework;
- The RACE for risk scoring and control selection;
- The choice of AI techniques for detection and prediction (Bayesian networks, deep neural networks, deep Q-learning, and Isolation Forests);
- The integration of observability and knowledge graph components.
3. Conceptual Framework: The Enhanced Dynamic Risk-Adaptive Data Governance Framework (DRADG)
3.1. Overall Architecture of the DRADG Framework
3.2. Main Components and Their Interactions
3.2.1. Data Quality and Risk Assessment Layer
- Metrics: Strong foundations for data quality estimates and risk level assessments are numerical measures, including error rates, completeness scores, and risk scores.
- Taxonomy of Risk: To enable methodical risk analysis, a formal ontology was created to classify risks into particular classes, such as cyber threats, ethical concerns, and compliance issues.
- Deep Neural Networks (DNN) are used in anomaly detection to identify risk pattern anomalies and establish data quality, including anomalies in data flow or inconsistency.
3.2.2. Policy and Governance Layer
- Policy Generation: The approach uses deep Q-networks (DQNs), a reinforcement learning technique, to generate adaptive policies, tightening access controls as threats become severe.
- Interactions: It takes risk input from the Risk Assessment and Data Quality Layer, creates policy changes, and sends them to the Data Operations and Control Layer to enforce. It also collaboratively integrates contextual changes into policies such that they complement the strategic goals of the company by means of the RACE module.
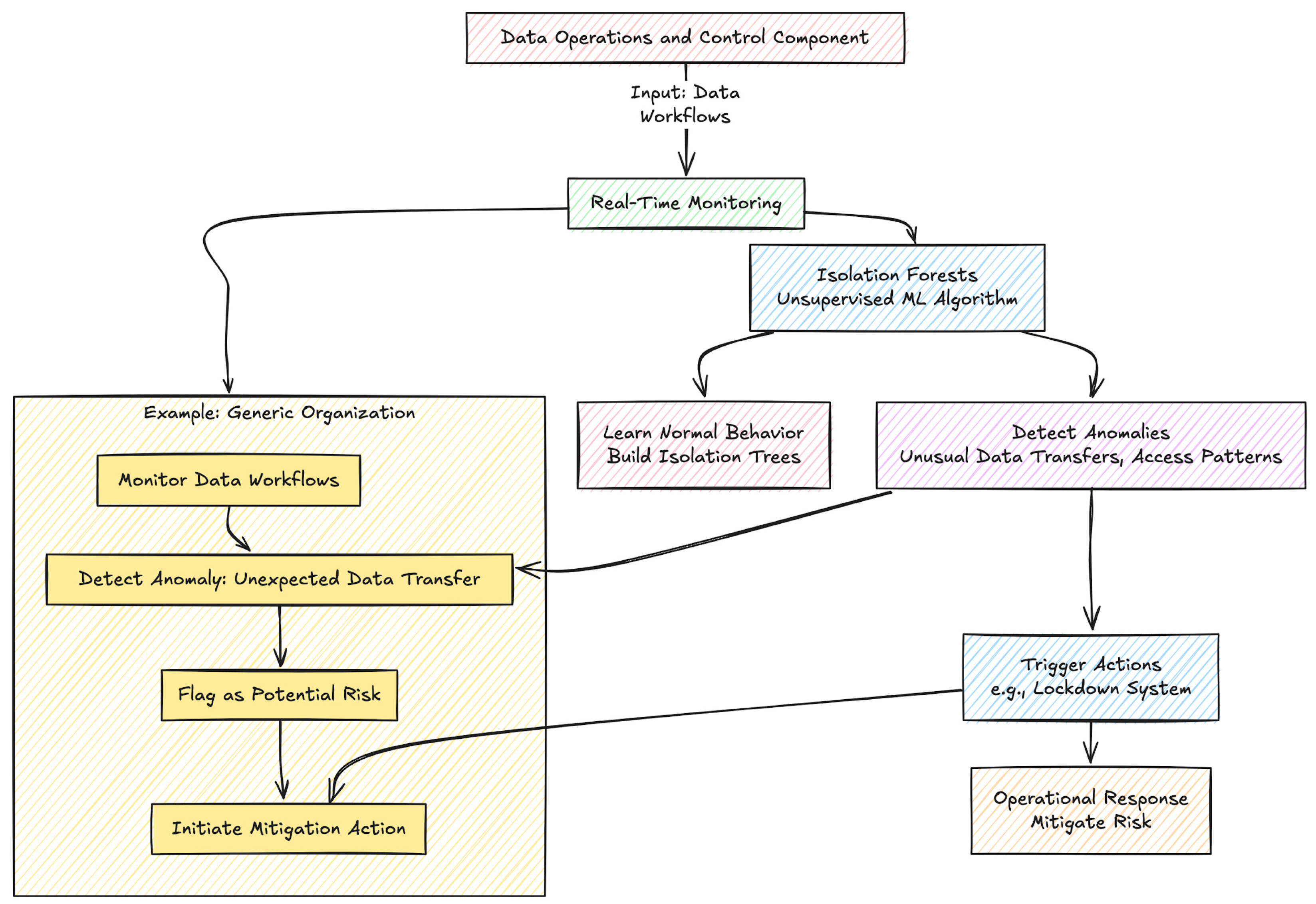
3.2.3. Data Operations and Control Layer
- AI agents that monitor data streams at all times are constantly looking for anything unusual, like unauthorized access or odd patterns that do not align with expectations.
- Automated systems that enforce policies, like redirecting or even shutting down a data stream if a risk emerges, act as the control mechanisms that keep components functional.
- Finally, the interaction component: this layer engages with RACE’s ability to understand the context of risks, altering operations based on the specific situation at hand. It also keeps the process up to date by looping in feedback, such as monitoring logs, and communicating the information to the Analytics and Intelligence Layer for deeper insights.
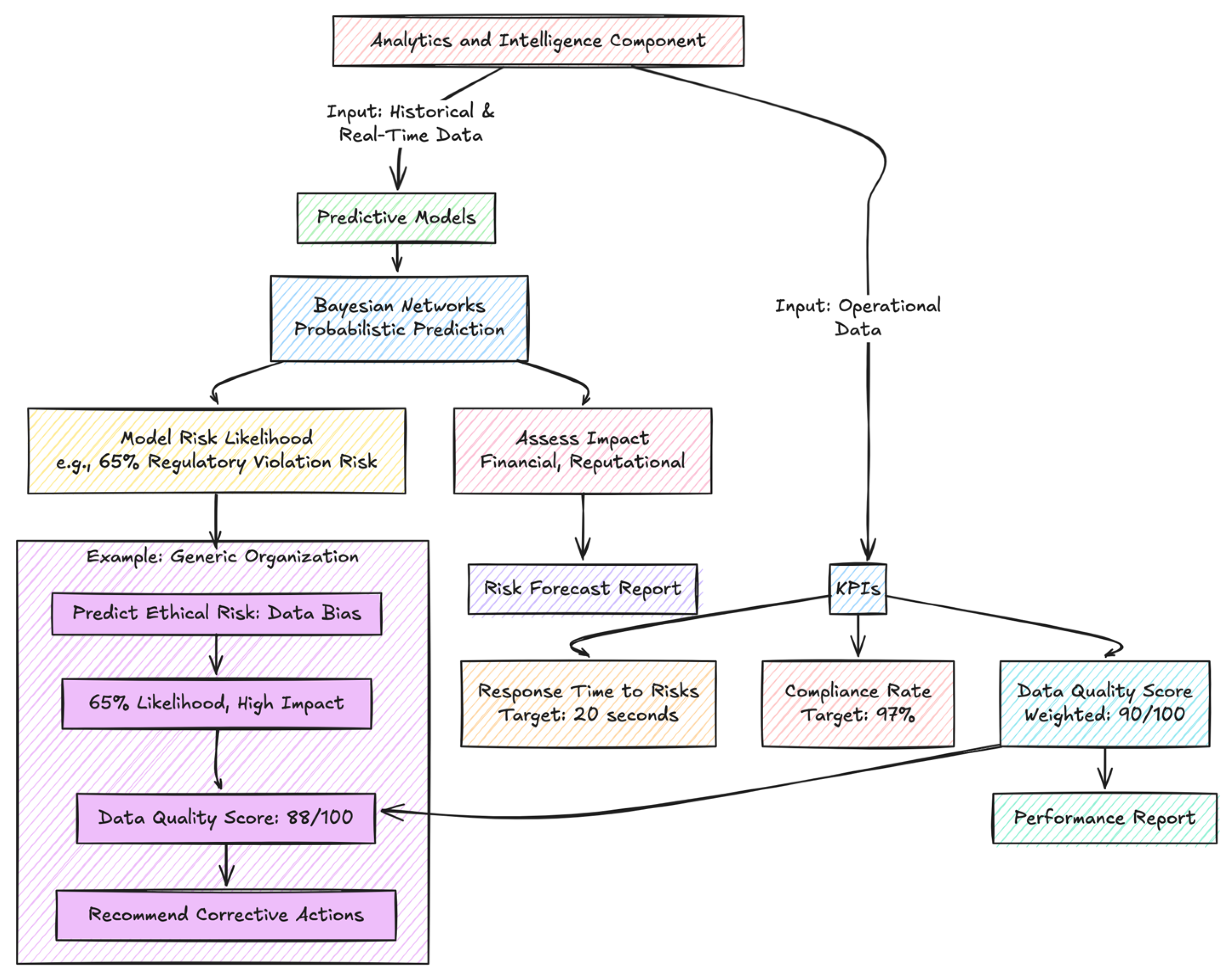
3.2.4. Analytics and Intelligence Layer
3.2.5. Integration and Interoperability Layer
3.2.6. Risk-Aware Contextual Engine (RACE)
3.3. Mechanisms of Dynamic Adaptation
| Algorithm 1. Feedback loop processing in DRADG |
| WHILE system_active DO event ← receive_event(EventBus) risk_score ← RACE.compute_risk(event, context) // Tier-1: Real-time response IF risk_score > THRESHOLD_CRITICAL THEN action ← enforce_immediate_control(event) log_audit(event, action, "tier-1") // Tier-2: Near-real-time policy adjustment ELSE IF risk_score > THRESHOLD_HIGH THEN policy ← PolicyLayer.DQN_generate(event, risk_score) OperationsLayer.apply_policy(policy) log_audit(event, policy, "tier-2") // Tier-3: Batch analytics ELSE queue_for_batch_analysis(event) END IF // Continuous learning update_knowledge_graph(event, outcome) IF scheduled_interval_reached() THEN retrain_models(AnalyticsLayer) END IF END WHILE |
3.4. Theoretical Validation
4. Risk-Driven Data Governance Components
4.1. Data Quality and Risk Assessment
4.2. Policy and Governance Layer
4.3. Data Operations and Control
4.4. Analytics and Intelligence
4.5. Integration and Interoperability
- GDPR: lawful basis and purpose limitation, data minimisation, storage limitation, data subject rights, and Data Protection Impact Assessment (DPIA) obligations;
- NIST DGM: the Govern, Map, Measure, Manage functions across data assets, business processes, and risks.
5. Technical Architecture of the DRADG Platform
- Data sources.
- Ingestion and transport.
- Core data platform.
- Transversal services.
- Data access layers.
- Governance with observability.
5.1. Data Sources and Entry Points
5.2. Ingestion and Transport Layer
5.3. Core Data Platform
5.4. Transversal Components and Contextual Intelligence
5.5. Access to Data and Interaction
5.6. Governance and Observability
5.7. Architectural Contributions to Risk and Data Management
5.8. Preliminary Quantitative Comparison
- Static governance, manual policies, and periodic audits only;
- Rules-only governance, a fixed rule engine without adaptive risk scoring;
- Traditional framework instantiation, controls derived from DAMA/NIST but implemented as static checklists;
- DRADG-RACE with risk scoring, threshold-based enforcement, and policy adaptation.
| Configuration | Adaptation Latency | Violations Detected | Violations Prevented | Operational Overhead | Compliance Score |
|---|---|---|---|---|---|
| Static governance (manual only) | ~30 days | 15 | 0 | ~0% | 68% |
| Rules-only governance (fixed rules) | ~7 days | 32 | 10 | ~3% | 79% |
| Traditional framework instantiation | ~3 days | 41 | 18 | ~5% | 86% |
| DRADG (risk-adaptive) | <4 h | 57 | 36 | ~8% | 93% |
6. Implementation Guide
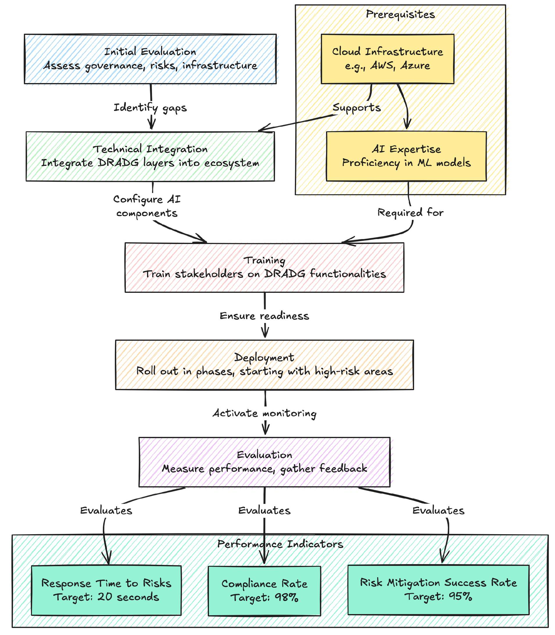
6.1. Five-Step Implementation Methodology
6.2. Prerequisites for Implementation
6.3. Performance Indicators
6.4. Summary of Implementation Strategy
7. Conclusions
Author Contributions
Funding
Institutional Review Board Statement
Informed Consent Statement
Data Availability Statement
Conflicts of Interest
References
- Bernardo, B.M.V.; Mamede, H.S.; Barroso, J.M.P.; Santos, V.M.P.D.D. Data governance & quality management—Innovation and breakthroughs across different fields. J. Innov. Knowl. 2024, 9, 100598. [Google Scholar] [CrossRef]
- Yaqoob, F. Data Governance in the era of Big Data: Challenges and Solutions. 2022. Available online: https://zenodo.org/records/8415833 (accessed on 15 December 2025). [CrossRef]
- General Data Protection Regulation (GDPR)—Legal Text. Available online: https://gdpr-info.eu/ (accessed on 9 December 2025).
- ISO/IEC 27001:2022; Information Security Management Systems. International Organization for Standardization: Geneva, Switzerland, 2022. Available online: https://www.iso.org/standard/27001 (accessed on 9 December 2025).
- Lacity, M.C.; Coon, L. (Eds.) Human Privacy in Virtual and Physical Worlds: Multidisciplinary Perspectives. In Technology, Work and Globalization; Springer Nature: Cham, Switzerland, 2024. [Google Scholar] [CrossRef]
- Data Governance and Management (DGM) Profile|NIST. Available online: https://www.nist.gov/privacy-framework/new-projects/data-governance-and-management-profile (accessed on 9 December 2025).
- DAMA® Data Management Body of Knowledge (DAMA-DMBOK®), DAMA International®. Available online: https://dama.org/learning-resources/dama-data-management-body-of-knowledge-dmbok/ (accessed on 9 December 2025).
- COBIT®|Control Objectives for Information Technologies®, ISACA. Available online: https://www.isaca.org/resources/cobit (accessed on 9 December 2025).
- Marsolo, K.; Kirkendall, E.S. Data Governance and Strategies for Data Integration. In Pediatric Biomedical Informatics; Hutton, J., Ed.; Springer: Singapore, 2016; Volume 10. [Google Scholar] [CrossRef]
- Abraham, R.; Schneider, J.; vom Brocke, J. Data governance: A conceptual framework, structured review, and research agenda. Int. J. Inf. Manag. 2019, 49, 424–438. [Google Scholar] [CrossRef]
- Marcucci, S.; Alarcón, N.G.; Verhulst, S.G.; Wüllhorst, E. Mapping and Comparing Data Governance Frameworks. arXiv 2023, arXiv:2302.13731. [Google Scholar] [CrossRef]
- Analysing Data Quality Frameworks and Evaluating the Statistical Output of United Nations Sustainable Development Goals’ Reports|Renewable Energy and Environmental Sustainability. Available online: https://www.rees-journal.org/articles/rees/abs/2022/01/rees210081/rees210081.html (accessed on 9 December 2025).
- ISO 31000:2018(en), Risk Management—Guidelines. Available online: https://www.iso.org/obp/ui/#iso:std:iso:31000:ed-2:v1:en (accessed on 9 December 2025).
- Data Sovereignty in Information Systems|Electronic Markets. Available online: https://link.springer.com/article/10.1007/s12525-024-00693-4 (accessed on 9 December 2025).
- Ruslan, I.F.; Alby, M.F.; Lubis, M. Applying Data Governance Using DAMA-DMBOK 2 Framework: The Case for Human Capital Management Operations. In Proceedings of the 8th International Conference on Industrial and Business Engineering, Macau, China, 27–29 September 2022; Available online: https://dl.acm.org/doi/abs/10.1145/3568834.3568866 (accessed on 9 December 2025).
- Cybersecurity Capabilities for Critical Infrastructure Resilience|Information and Computer Security|Emerald Publishing. Available online: https://www.emerald.com/ics/article-abstract/30/2/255/111698/Cybersecurity-capabilities-for-critical?redirectedFrom=fulltext (accessed on 9 December 2025).
- Thabit, T.H.; Ishhadat, H.S.; Abdulrahman, O.T. Applying Data Governance Based on COBIT2019 Framework to Achieve Sustainable Development Goals. J. Tech. 2020, 2, 9–18. [Google Scholar] [CrossRef]
- Layode, O.; Naiho, H.; Adeleke, G.; Labake, T.; Udeh, E. Data privacy and security challenges in environmental research: Approaches to safeguarding sensitive information. Int. J. Appl. Res. Soc. Sci. 2024, 6, 1193–1214. [Google Scholar] [CrossRef]
- Data Governance Risk Management in the Digital Age. Available online: https://semarchy.com/blog/data-governance-risk-management/ (accessed on 9 December 2025).
- Cloud Data—CDMC’, EDM Council. Available online: https://edmcouncil.org/frameworks/cdmc/ (accessed on 9 December 2025).
- Dasin, S. From Analytics to Action: How AI-Enhanced Analytics Transform Organizational Decision-Making Effectiveness Through Trust Mechanisms and Data Governance. SSRN, August 2025. Available online: https://papers.ssrn.com/sol3/papers.cfm?abstract_id=5383554 (accessed on 9 December 2025).
- Emerging Models of Data Governance in the Age of Datafication—Marina Micheli, Marisa Ponti, Max Craglia, Anna Berti Suman. 2020. Available online: https://journals.sagepub.com/doi/full/10.1177/2053951720948087 (accessed on 9 December 2025).
- Bližnák, K.; Munk, M.; Pilková, A. A Systematic Review of Recent Literature on Data Governance (2017–2023). IEEE Access 2024, 12, 149875–149888. [Google Scholar] [CrossRef]
- Alhassan, I.; Sammon, D.; Daly, M. Critical Success Factors for Data Governance: A Theory Building Approach: Information Systems Management. Inf. Syst. Manag. 2019, 36, 98–110. Available online: https://www.tandfonline.com/doi/abs/10.1080/10580530.2019.1589670 (accessed on 9 December 2025).
- Sathyaprakash, P.; Alagarsundaram, P.; Devarajan, M.V.; Alkhayyat, A.; Poovendran, P.; Rani, D.R.; Savitha, V. Medical Practitioner-Centric Heterogeneous Network Powered Efficient E-Healthcare Risk Prediction on Health Big Data. Int. J. Coop. Inf. Syst. 2025, 34, 2450012. [Google Scholar] [CrossRef]
- The Importance and Effectiveness of Cyber Risk Quantification. Available online: https://www.fairinstitute.org/what-is-fair (accessed on 9 December 2025).
- Informing the Global Data Future: Benchmarking Data Governance Frameworks|Data & Policy|Cambridge Core. Available online: https://www.cambridge.org/core/journals/data-and-policy/article/informing-the-global-data-future-benchmarking-data-governance-frameworks/23C5B7F8C65F21602DD5175DDE49E3BF (accessed on 9 December 2025).
- Autoencoder-Based Anomaly Detection System for Online Data Quality Monitoring of the CMS Electromagnetic Calorimeter|Computing and Software for Big Science. Available online: https://link.springer.com/article/10.1007/s41781-024-00118-z (accessed on 9 December 2025).
- Hassan, N.A.B. Managing Data Dependencies in Cloud-Based Big Data Pipelines: Challenges, Solutions, and Performance Optimization Strategies. Orient J. Emerg. Paradig. Artif. Intell. Auton. Syst. 2025, 15, 20–28. [Google Scholar]
- A Hybrid Framework Using Explainable AI (XAI) in Cyber-Risk Management for Defence and Recovery Against Phishing Attacks—ScienceDirect. Available online: https://www-sciencedirect-com.eressources.imist.ma/science/article/pii/S016792362300177X (accessed on 9 December 2025).
- Eu Regulatory Ecosystem for Ethical AI|AI and Ethics. Available online: https://link.springer.com/article/10.1007/s43681-025-00749-x (accessed on 9 December 2025).
- Halevy, A.; Rajaraman, A.; Corp, K.; Ordille, J. Data Integration: The Teenage Years. In Proceedings of the 32nd International Conference on Very Large Data Bases, Seoul, Republic of Korea, 12–15 September 2006. [Google Scholar]
- Kiran, M.; Murphy, P.; Monga, I.; Dugan, J.; Baveja, S.S. Lambda architecture for cost-effective batch and speed big data processing. In Proceedings of the 2015 IEEE International Conference on Big Data (Big Data), Santa Clara, CA, USA, 29 October–1 November 2015; pp. 2785–2792. [Google Scholar] [CrossRef]
- Keeping the Data Lake in Form: Proximity Mining for Pre-Filtering Schema Matching: ACM Transactions on Information Systems: Vol 38, No 3. Available online: https://dl.acm.org/doi/abs/10.1145/3388870 (accessed on 9 December 2025).
- Nambiar, A.; Mundra, D. An Overview of Data Warehouse and Data Lake in Modern Enterprise Data Management. Big Data Cogn. Comput. 2022, 6, 132. [Google Scholar] [CrossRef]
- Prasetyo, A.; Nugroho, F. An Examination of Cloud Native Data Platform Architectures and Their Impact on Scalability, Flexibility, and Analytical Performance in Enterprise Environments. Arch. Interdiscip. Sci. Eng. Res. 2025, 15, 1–11. [Google Scholar]
- Zaharia, M.; Xin, R.S.; Wendell, P.; Das, T.; Armbrust, M.; Dave, A.; Meng, X.; Rosen, J.; Venkataraman, S.; Franklin, M.J.; et al. Apache Spark: A unified engine for big data processing. Commun. ACM 2016, 59, 56–65. [Google Scholar] [CrossRef]
- Rocklin, M. Dask: Parallel Computation with Blocked algorithms and Task Scheduling. Presented at the Python in Science Conference, Austin, TX, USA, 30 January–2 February 2015; pp. 126–132. [Google Scholar] [CrossRef]
- Burns, B.; Grant, B.; Oppenheimer, D.; Brewer, E.; Wilkes, J. Borg, Omega, and Kubernetes. Queue 2016, 14, 70–93. [Google Scholar] [CrossRef]
- Chen, A.; Chow, A.; Davidson, A.; DCunha, A.; Ghodsi, A.; Hong, S.A.; Konwinski, A.; Mewald, C.; Murching, S.; Nykodym, T.; et al. Developments in MLflow: A System to Accelerate the Machine Learning Lifecycle. In Proceedings of the Fourth International Workshop on Data Management for End-to-End Machine Learning, Portland, OR, USA, 14 June 2020; Available online: https://dl.acm.org/doi/abs/10.1145/3399579.3399867 (accessed on 9 December 2025).
- Survey of Graph Database Models|ACM Computing Surveys. Available online: https://dl.acm.org/doi/abs/10.1145/1322432.1322433 (accessed on 9 December 2025).
- Raza, A. Real-time Machine Learning Pipelines for Big Data in Cloud Environments: Implementing Streaming Algorithms on Apache Kafka. Open J. Robot. Auton. Decis.-Mak. Hum.-Mach. Interact. 2023, 8, 1–11. [Google Scholar]
- Kramer, J.; Lu, T. A Reproducible Framework for Benchmarking Machine Learning Operations (MLOps) Infrastructures: Comparing Bare-Metal and Orchestrated Machine Learning Workflows. Cureus J. Comput. Sci. 2025, 2, 1–13. [Google Scholar] [CrossRef]
- Yallop, A.; Seraphin, H. Big data and analytics in tourism and hospitality: Opportunities and risks. J. Tour. Futures 2020, 6, 257–262. [Google Scholar] [CrossRef]
- Giotis, K.; Kryftis, Y.; Maglaris, V. Policy-based orchestration of NFV services in Software-Defined Networks. In Proceedings of the 2015 1st IEEE Conference on Network Softwarization (NetSoft), London, UK, 13–17 April 2015; pp. 1–5. [Google Scholar] [CrossRef]
- Kropshofer, J.; Schrott, J.; Wöß, W.; Ehrlinger, L. A Survey on the Functionalities of Data Catalog Tools. IEEE Access 2025, 13, 83297–83319. [Google Scholar] [CrossRef]
- Norimatsu, T.; Nakamura, Y.; Yamauchi, T. Policy-Based Method for Applying OAuth 2.0-Based Security Profiles. IEICE Trans. Inf. Syst. 2023, E106.D, 1364–1379. [Google Scholar] [CrossRef]
- Kreps, J.; Narkhede, N.; Rao, J. Kafka: A Distributed Messaging System for Log Processing. Proc. NetDB 2011, 11, 1–7. [Google Scholar]
- Aveiro, D.; Mendes, J.; Pinto, D.; Freitas, V. A Comparative Analysis of Open-Source Business Intelligence Platforms for Integration with a Low-Code Platform. In Proceedings of the International Conference on Information Systems Development (ISD), Lisbon, Portugal, 30 August–1 September 2023; Available online: https://aisel.aisnet.org/isd2014/proceedings2023/datascience/5 (accessed on 15 December 2025).
- Biehl, M. GraphQL API Design; API-University Press: Rotkreuz, Switzerland, 2018. [Google Scholar]
- A Systematic Literature Review of Data Governance and Cloud Data Governance|Personal and Ubiquitous Computing. Available online: https://link.springer.com/article/10.1007/s00779-017-1104-3 (accessed on 9 December 2025).
- Souza, A. Observability and Monitoring. In Tech Leadership Playbook: Building and Sustaining High-Impact Technology Teams; Souza, A., Ed.; Apress: Berkeley, CA, USA, 2024; pp. 171–191. [Google Scholar] [CrossRef]
- Nogare, D.; Silveira, I.F. MLOps for Machine Learning Model Lifecycle Automation—A Systematic Literature Review. Available online: https://www.authorea.com/doi/full/10.36227/techrxiv.175329541.19088779?commit=79f5ec553262b386282b91f3d398919ce5ffb61f (accessed on 9 December 2025).
- Ruan, G.; Zhang, H. Closed-loop Big Data Analysis with Visualization and Scalable Computing. Big Data Res. 2017, 8, 12–26. [Google Scholar] [CrossRef]
- Risk-Aware Data Governance: Using AI to Detect Policy Violations in SAP Records and Transaction Logs|Request PDF. Available online: https://www.researchgate.net/publication/397705978_Risk-Aware_Data_Governance_Using_AI_to_Detect_Policy_Violations_in_SAP_Records_and_Transaction_Logs (accessed on 9 December 2025).
- Amershi, S.; Begel, A.; Bird, C.; DeLine, R.; Gall, H.; Kamar, E.; Nagappan, N.; Nushi, B.; Zimmermann, T. Software Engineering for Machine Learning: A Case Study. In Proceedings of the 2019 IEEE/ACM 41st International Conference on Software Engineering: Software Engineering in Practice (ICSE-SEIP), Montreal, QC, Canada, 25–31 May 2019; pp. 291–300. [Google Scholar] [CrossRef]
- Elbarmile, S.; Gharib, J.; Gahi, Y. Risks Assessment of AI Integration in Cybersecurity: A Synergistic Approach with FMECA and ISO 31000. In Proceedings of the 4th International Conference on Advances in Communication Technology and Computer Engineering (ICACTCE’24); Iwendi, C., Boulouard, Z., Kryvinska, N., Eds.; Lecture Notes in Networks and Systems; Springer: Cham, Switzerland, 2025; Volume 1312. [Google Scholar] [CrossRef]
- Aymen, F.; Jihane, G.; Youssef, G. Enhancing DataOps practices through innovative collaborative models: A systematic review. Int. J. Inf. Manag. Data Insights 2025, 5, 100321. [Google Scholar] [CrossRef]
- Gharib, J.; Gahi, Y. Quantum Computing and AI Applications in Industry 5.0 Use Cases. In Quantum Computing and Artificial Intelligence: The Industry Use Cases; Raj, P., Sundaravadivazhagan, B., Ouaissa, M., Kavitha, V., Kumari, S.K., Eds.; Wiley: Hoboken, NJ, USA, 2025. [Google Scholar] [CrossRef]









| Framework | Risk Identification | Risk Assessment | Risk Mitigation | Risk Monitoring and Reporting |
|---|---|---|---|---|
| DAMA | Moderate: Identifies risks in data relevance, accuracy, and quality but does not address broader cybersecurity or ethical risks. | Moderate: Focuses on assessing data quality risks (e.g., inconsistencies, errors) rather than systemic risks. | Strong: Provides in-depth strategies for improving data quality (e.g., cleansing, validation) to mitigate risks. | Moderate: Does not explicitly emphasize risk monitoring and focuses on governance for quality control. |
| COBIT (Control Objectives for Information and Related Technologies) | Moderate: Identifies governance-related risks in IT systems but does not delve into privacy or operational risks explicitly. | Moderate: Focuses on aligning IT risks with business objectives, emphasizing strategic assessment. | Moderate: Includes IT governance controls but lacks comprehensive coverage of technical safeguards for mitigation. | Strong: Emphasizes robust reporting structures and accountability for monitoring risks within IT governance. |
| GDPR (General Data Protection Regulation) | Strong: Requires Privacy Impact Assessments (PIAs) and Data Protection Impact Assessments (DPIAs) to identify privacy risks. | Strong: Assesses risks in data processing based on principles of minimization, fairness, and transparency. | Moderate: Provides legal and procedural mitigation measures but lacks technical guidance for implementation. | Moderate: Mandates periodic reviews and audits but does not provide specific tools for continuous monitoring. |
| NIST DGM Profile (2024) | Strong: Integrates identification of governance-related risks, including ethical, operational, and stakeholder impacts. | Moderate: Holistic risk assessment across privacy, cybersecurity, and data governance, with cross-framework alignment. | Strong: Encourages multi-faceted mitigation strategies that combine technical, operational, and ethical safeguards. | Strong: Promotes continuous risk tracking, governance reviews, and transparent reporting mechanisms. |
| Layer | Purpose | Subcomponents | Algorithms | Interactions |
|---|---|---|---|---|
| Data Quality and Risk Assessment | Identify and quantify risks in real-time | Metrics, Risk Taxonomy | Deep Neural Networks | Sends risk scores to Policy; receives analytics from Intelligence |
| Policy and Governance | Generate adaptive governance policies | Policy Generation, Compliance Mapping | Deep Q-Networks (DQNs) | Receives risk input; sends directives to Operations |
| Data Operations and Control | Monitor and enforce policies | AI Monitoring Agents, Control Mechanisms | Isolation Forests | Receives policies; sends logs to Analytics |
| Analytics and Intelligence | Predict threats and measure KPIs | Bayesian networks, KPI Dashboards | Bayesian inference | Receives operational data; sends insights to Quality |
| Integration and Interoperability | Ensure regulatory alignment | GDPR/ISO/NIST Modules, API Connectors | Rule-based mapping | Receives from all layers; outputs compliance reports |
| RACE (Transversal) | Contextualize risk across layers | Knowledge Graph | Semantic reasoning | Bidirectional with all layers |
| Criterion | DAMA-DMBOK | NIST DGM | DRADG |
|---|---|---|---|
| Lifecycle coverage | Broad, process-oriented | Broad, function-oriented | Broad, explicit layers and events |
| Explicit risk constructs | Partially (policies, stewardship) | High-level (risk is referenced but abstract) | Central (risk models, scores, thresholds) |
| Dynamic adaptation | Not specified | Not specified | Core capability (RACE, continuous monitoring) |
| Automation support | Implicit, left to tools | Not explicit | Explicit AI and policy automation |
| Interoperability | Conceptual | Conceptual | Operational mapping via policies-as-code |
| Step | Objective | Key Activities | Roles Involved | Artifacts |
|---|---|---|---|---|
| 1. Initial Evaluation | Assess current state and gaps | Audit existing governance policies, identify infrastructure gaps, map risk exposure | Data Governance Council, IT Architects | Gap analysis report, risk inventory |
| 2. Technical Integration | Deploy DRADG components | Install platform layers, configure AI models, integrate with data sources | Data Engineers, ML Engineers | Deployed platform, configuration specs |
| 3. Training | Build team proficiency | Conduct workshops on RACE, train on risk score interpretation | Data Stewards, Governance Teams | Training materials, competency assessments |
| 4. Deployment | Activate live operations | Phased rollout starting with high-risk areas, enable real-time monitoring | Operations Team, Security Officers | Go-live checklist, monitoring dashboards |
| 5. Evaluation | Measure and refine | Track KPIs, collect feedback, iterate on policies and models | All Stakeholders | Performance reports, improvement backlog |
Disclaimer/Publisher’s Note: The statements, opinions and data contained in all publications are solely those of the individual author(s) and contributor(s) and not of MDPI and/or the editor(s). MDPI and/or the editor(s) disclaim responsibility for any injury to people or property resulting from any ideas, methods, instructions or products referred to in the content. |
© 2026 by the authors. Licensee MDPI, Basel, Switzerland. This article is an open access article distributed under the terms and conditions of the Creative Commons Attribution (CC BY) license.
Share and Cite
Gharib, J.; Gahi, Y. DRADG: A Dynamic Risk-Adaptive Data Governance Framework for Modern Digital Ecosystems. Information 2026, 17, 102. https://doi.org/10.3390/info17010102
Gharib J, Gahi Y. DRADG: A Dynamic Risk-Adaptive Data Governance Framework for Modern Digital Ecosystems. Information. 2026; 17(1):102. https://doi.org/10.3390/info17010102
Chicago/Turabian StyleGharib, Jihane, and Youssef Gahi. 2026. "DRADG: A Dynamic Risk-Adaptive Data Governance Framework for Modern Digital Ecosystems" Information 17, no. 1: 102. https://doi.org/10.3390/info17010102
APA StyleGharib, J., & Gahi, Y. (2026). DRADG: A Dynamic Risk-Adaptive Data Governance Framework for Modern Digital Ecosystems. Information, 17(1), 102. https://doi.org/10.3390/info17010102

